Next Article in Journal
Facebook Is “For Old People”—So Why Are We Still Studying It the Most? A Critical Look at Social Media in Science
Next Article in Special Issue
Independent Press and the Fall of Robert Mugabe: Some Empirical Reflections
Previous Article in Journal
Sexual Harassment in Academia: Analysis of Opinion Articles in the Portuguese Press
Previous Article in Special Issue
News Avoidance and Media Trust: Exploring Intentional Public Disengagement in Egypt’s Media System
 
 
Font Type:
Arial Georgia Verdana
Font Size:
Aa Aa Aa
Line Spacing:
Column Width:
Background:
Article

Trust Pathways in Digital Journalism: Comparing Western and National News Media Influence on Civic Engagement in Egypt

Department of Journalism and Mass Communication, School of Global Affairs and Public Policy, The American University in Cairo, New Cairo 11835, Egypt
*
Author to whom correspondence should be addressed.
Journal. Media 2025, 6(2), 61; https://doi.org/10.3390/journalmedia6020061
Submission received: 19 March 2025 / Revised: 12 April 2025 / Accepted: 15 April 2025 / Published: 23 April 2025
(This article belongs to the Special Issue Journalism in Africa: New Trends)

Abstract

Trust remains fundamental to an audience’s engagement with digital journalism, yet research has predominantly focused on Western contexts, overlooking trust dynamics in diverse digital environments. This study examines news media trust and civic engagement in Egypt’s evolving digital landscape, comparing Western and national digital news consumption patterns. Using Partial Least Squares Structural Equation Modeling with data from 426 Egyptian digital news consumers, we apply a four-factor trust model to analyze (1) the relationship between trust propensity and trust in digital news content and (2) how journalist assessment relates to both content trust and civic engagement across platforms. Our results reveal significant differences in trust formation, whereby trust propensity strongly predicts content trust for Western digital media (β = 0.440) but weakly for national digital media (β = 0.191), while journalist assessment consistently influences both content trust and civic outcomes across platforms. Our findings contribute to digital journalism theory by illuminating how journalist credibility functions as a trust anchor across platforms. For digital journalism practice, we identify platform-specific trust-building strategies for Western and national digital news organizations operating in complex media environments. This study extends digital journalism research beyond Western-centric models, demonstrating how cultural context, educational factors, and platform characteristics shape digital trust pathways.

1. Introduction

In an era of rapid digital transformation and information abundance, news media trust has emerged as a critical factor shaping public discourse and democratic processes. The proliferation of digital platforms has fundamentally disrupted traditional journalism, blurring the boundaries between news producers and consumers, while challenging established notions of objective truth (Williams, 2021). Understanding how audiences develop trust in different news sources and the influence this has on civic participation has become increasingly urgent for scholars and practitioners of digital journalism.
This study examines news media trust within the Egyptian digital landscape. This perspective has been significantly under-represented in the predominantly Western-focused literature on digital journalism. Egypt presents a compelling case study, as its media ecosystem has undergone profound digital transformation amid political transitions and regulatory challenges. With 54 million internet users and 45 million social media users as of 2024, Egypt’s digital news environment represents a vibrant understudied context for exploring trust across different digital platforms.
For the sake of this study, we implement a multidimensional schema to classify Western and national digital media. The designations are determined according to a number of key characteristics. The term Western digital news refers to digital media local to North America or Europe, with global reach and influence, that share editorial principles drawn from Western journalistic traditions; it is published in English, but Arabic editions are published that are directed at Middle Eastern readers. Western digital news also refers to media owned by Western media corporations or foundations with predominantly Western funding structures, using a hybrid of Western journalists and regional journalists such as the BBC, CNN, Reuters, The Guardian, and Deutsche Welle. National digital media refers to digital news sources that are Egyptian in ownership and primarily Egyptian in focus, operating under Egyptian media regulations and governance structures; they are primarily written in Arabic with Egyptian cultural frames of references, predominantly employing Egyptian journalists that are familiar with local contexts, including both legacy media organizations with a digital presence (e.g., Al-Ahram and Al-Masry Al-Youm) and digital-native outlets (e.g., Mada Masr and Cairo24).
This typology is not just based on location—it captures the distinct ownership models, editorial orientations, regulatory environments, and cultural frameworks guiding how outlets cover news of interest to Egyptian readers. These distinctions become even more crucial in analyzing how trust takes shape on these platforms in Egypt.
This study defines trust propensity as an individual’s general willingness to rely on others, including digital sources and news media institutions (Westjohn et al., 2022). Civic engagement is conceptualized as how citizens participate in digital and physical spaces to improve conditions for others or shape the community’s future (Huttunen et al., 2022). These definitions are needed to understand the complex interplay between digital media trust and civic participation.
The Egyptian digital media landscape offers unique insights with its diverse array of outlets serving approximately 102 million, coupled with its restrictive legislation (Allam & Dinana, 2021). This environment has shifted how Egyptians consume and trust news, with digital platforms acting as critical spaces for public discourse, often in contention with traditional media. According to Fletcher and Park (2017), trust in news media significantly impacts online news consumption and digital participation relationships that may manifest differently in non-Western contexts like Egypt.
To explore these issues, we employ a four-factor model developed by Kohring and Matthes (2007) and refined by Jia (2023), which assesses trust in digital news media across four dimensions—the selectivity of topics, the selectivity of facts, the accuracy of depictions, and journalist assessment. By applying this framework to the Egyptian digital context, we aim to understand how media trust operates in a rapidly evolving digital landscape outside Western settings. Our study addresses two primary research questions, as follows:
What is the relationship between audiences’ trust propensity and digital news media content in Western and national Egyptian contexts?
How does journalist assessment relate to trust in digital news content and civic engagement in these different media environments?
The significance of this research for digital journalism studies is threefold. First, it extends existing trust frameworks to a non-Western digital media environment, testing their applicability and identifying necessary adaptations. Second, it provides empirical evidence for how trust dynamics operate differently across Western digital platforms and national Egyptian digital outlets, contributing to our understanding of cross-cultural variations in digital news consumption. Third, it illuminates how digital media trust influences civic engagement in an emerging democracy, offering insights into how digital journalism might better serve democratic functions in politically complex environments.
By examining these questions, we contribute to the growing literature on digital media trust and civic engagement. We also provide valuable insights specific to the rapidly evolving Egyptian digital media landscape. These findings have implications for journalism studies and digital news organizations seeking to build trust and engagement in diverse global contexts.

2. Literature Review

2.1. The Digital Trust Crisis

Public trust toward news media has declined globally, particularly in digital environments. A U.S. Gallup poll revealed that in 2016, only one-third of Americans expressed high confidence in mass media, with a further decline to 12% in subsequent years (K. Jones, 2020). This erosion of trust is not limited to the United States but represents a global trend accelerated by digital transformation (Myllylahti, 2020). As Shahbazi and Bunker (2024) demonstrated, this trust deficit has become particularly pronounced in online news environments, where there is an absence of traditional gatekeeping mechanisms and a proliferation of misinformation.
High-choice digital media environments have created challenges for traditional news outlets (Steppat et al., 2020), including increased competition for audience attention in what Thiele (2025) describe as an attention economy that is characterized by information overload and diminishing audience attention spans. The proliferation of alternative digital media sources (Helles, 2016) and user-generated content has complicated trust dynamics by introducing non-professional content alongside traditional journalism. Mauldin (2024) argues that these digital offerings often disparage traditional news organizations, while digital platforms and social media have empowered political actors to bypass established news channels (Horoub, 2023).
Selective exposure—where audiences gravitate toward information that aligns with their existing views (Fletcher et al., 2020)—has been amplified in high-choice digital environments (Melki & Kozman, 2021). The algorithmic curation creates filter bubbles, which limit exposure to diverse perspectives (Pariser, 2011). Kalogeropoulos et al. (2019) suggest low media trust correlates with increased selective exposure, creating potential echo chambers and further fragmenting public discourse.
While the relationship between trust propensity and digital news media trust has been explored in Western contexts, research examining this dynamic in non-Western digital media environments, particularly in the Middle East, is scarce (Noman et al., 2024).

2.2. Digital Journalism in Egypt

Egypt’s digital media ecosystem is characterized by rapid transformation and persistent constraints. With 54 million internet users and approximately 45 million social media users, it faces significant regulatory and economic challenges (Aal, 2024). High operational costs have led to the closure of numerous print publications, accelerating digital-first strategies. However, as Elsheikh et al. (2024) observe, this digital transition has occurred within a regulatory environment that significantly constrains journalistic freedom.
The government maintains a strong influence over the digital media through the Egyptian Radio and Television Union and legislation, such as the Cybercrime Law of 2018, which restricts certain digital expression forms. AlAshry (2022) found that these constraints have increased distrust in national digital media outlets among younger, more educated Egyptians, many of whom have turned to Western digital platforms for news.
Digital platforms have introduced new dynamics. Social media, particularly Twitter (now “X”) and Facebook, has emerged as a vital space for alternative discourse, often circumventing traditional media. According to M. O. Jones (2022), these platforms played a particularly significant role during the Arab Spring and subsequent events, establishing themselves as important nodes in the Egyptian information ecosystem. However, Scheffauer et al. (2024) note that the relationship between social media and traditional journalism remains complex, with professional journalists often using these platforms to bypass editorial constraints while competing with citizen journalists and user-generated content.
Artificial intelligence (AI) and automated content production represent another significant transformation in Egypt. Nassar (2024) observed that several major Egyptian news outlets have begun experimenting with AI-driven content creation and curation, raising new questions about transparency and trust in digital news environments.
This complex digital media environment makes Egypt an ideal case for studying how trust operates across different digital platforms and influences civic engagement. Skovsgaard and Andersen (2020) argue that comparative analyses of trust across different media systems can provide valuable insights into the contextual factors that shape trust relationships in digital news environments.

2.3. Trust and Civic Engagement in Digital Media Environments

The relationship between digital media trust and civic engagement is critical. However, the directionality and strength of this relationship may vary across different cultural, political, and technological contexts. Dutton and Reisdorf (2019) found that the impact of digital news consumption on civic engagement is mediated by trust, and trusted sources produce stronger effects on participatory behaviors regardless of the content itself.
Taneja and Yaeger (2022) found that this relationship becomes more complex in politically polarized digital media environments, where political identities increasingly influence trust judgments. These dynamics may be particularly relevant in the Egyptian context.
Thorson and Battocchio (2024) describe digital news repertoires as diverse combinations of platforms and sources that users assemble to manage the presence (or absence) of news and to meet their information needs. This further complicates the relationship between trust and civic engagement. These repertoires are shaped by trust judgments and habit, convenience, and social influences (Duvekot et al., 2024).
However, the implications of these trust patterns for civic engagement, particularly in non-Western digital contexts, remain underexplored. Our subsequent hypotheses address these relationships, as follows:
H1: 
A positive relationship exists between audience trust propensity and digital news media content trust in both Western and national Egyptian news environments.
H2: 
A positive relationship exists between the audience assessment of journalists and digital news media content trust.
H3: 
A positive relationship exists between the audience assessment of journalists and civic engagement in digital environments.
Strömbäck et al. (2020) propose a multi-level approach to analyzing digital news media trust, including news content, journalists, organizations, and the broader media system. This multi-faceted conceptualization allows for a nuanced understanding of trust across different aspects of the digital news ecosystem.
To operationalize this approach, we adopt the four-factor model developed by Kohring and Matthes (2007), which was refined for digital contexts by Jia (2023). This model measures trust across four dimensions that are relevant to digital journalism—the selectivity of topics, the selectivity of facts, the accuracy of depictions, and journalistic assessment. By applying this model to the Egyptian digital context, we aim to provide a comprehensive assessment of news media trust in the evolving digital landscape.

3. Theoretical Framework

Our study integrates three complementary theoretical perspectives to examine the relationship between digital media trust and civic engagement in the Egyptian context—the Theory of Subjective Quality Assessment (TSQA), Media Dependency Theory, and emerging frameworks of algorithmic trust.

3.1. Theory of Subjective Quality Assessment in Digital Environments

The TSQA posits that media users’ interactions with news sources are influenced by their subjective assessments of content quality and form (Wolling, 2004, 2009). In digital journalism, these assessments evaluate traditional journalistic criteria like accuracy and completeness and digital-specific elements such as interactivity, immediacy, and multimodality (Costera Meijer & Groot Kormelink, 2017).
The TSQA is particularly relevant to digital journalism as it explains how user evaluations shape trust formation in environments characterized by abundant choice and limited attention. As Thiele (2025) argues, these subjective quality assessments have become critical determinants of which digital sources users trust and regularly consume in high-choice media environments.
In the contemporary digital media environment, where users openly evaluate news sources through comments, social media, and other feedback mechanisms, the TSQA provides a valuable framework for understanding how trust in digital media brands is constructed. Van Aelst et al. (2021) found that these subjective assessments have created networked credibility through distributed evaluation processes rather than traditional institutional authority.

3.2. Media Dependency Theory in Digital Transformation

Media Dependency Theory (Ball-Rokeach & DeFleur, 1976) focuses on how reliance on media increases during periods of social instability or crisis. This theory has gained renewed relevance in digital journalism, where dependency relationships have become more complex and technologically mediated (Thiele, 2025).
Melki and Kozman (2021) extended this theory to digital contexts, arguing that digital platforms may intensify dependency relationships through immediacy, ubiquity, and personalization. Their research in the Middle Eastern context suggests that during social or political upheaval, digital platforms often become primary information sources due to their speed and circumvention of institutional controls.
This theory is relevant to Egypt, where political and social upheavals have significantly impacted digital media consumption and trust relationships. Lewis and Molyneux (2018) found that during political contestation, social media platforms often serve as alternative public spheres where trusted information can circulate despite institutional constraints; this is also why some Egyptians may trust certain digital platforms over others during politically sensitive periods.

3.3. Algorithmic Trust in Digital Journalism

Our framework is further strengthened by incorporating emerging perspectives on algorithmic trust—a concept that is particularly relevant to digital journalism studies. As Diakopoulos (2019) argues, trust in digital news is increasingly mediated by algorithmic systems that select and present content to users. These algorithmic intermediaries create new dimensions of trust that go beyond traditional journalistic considerations.
Algorithmic trust encompasses users’ confidence in content and delivery systems (Zarouali et al., 2021). This may include recommendation systems, content moderation processes, and data collection practices in digital journalism. Park and Yoon (2024) found that perceptions of algorithmic transparency and fairness significantly influence overall trust in digital news platforms, creating a trust transfer from systems to content.
This perspective explains how Egyptian news consumers may develop different trust relationships with Western digital platforms (which often employ sophisticated algorithmic systems) versus national digital outlets. Algorithmic trust also highlights why some users may trust content on social media platforms despite expressing low trust in those platforms institutionally—a paradox observed by several digital journalism scholars (e.g., Nielsen & Graves, 2017).

3.4. Integrated Theoretical Approach

By combining these perspectives, we develop a comprehensive framework for understanding how trust in digital news media influences civic engagement in Egypt. The TSQA explains trust formation through subjective content evaluation, Media Dependency Theory elucidates how reliance on digital media during crises affects trust relationships, and algorithmic trust perspectives account for how technical systems mediate trust in digital journalism.
This integrated approach enables us to analyze the interplay between individual dispositions (trust propensity), content assessments (news media content trust), journalist evaluations, and civic outcomes in Egypt’s digital media landscape. The framework is particularly well-suited to examining cross-platform trust variations, as it accounts for both content-level and system-level factors that may differ between Western and national Egyptian digital news sources.
The four-factor model we employ (Kohring & Matthes, 2007; Jia, 2023) aligns with this theoretical framework by capturing multiple dimensions of trust that are relevant to digital journalism—the selectivity of topics (what issues are covered), the selectivity of facts (what information is included), the accuracy of depictions (how information is presented), and journalist assessment (perceptions of the individuals creating content). These dimensions may operate differently in digital compared to traditional media contexts, making them valuable measures for understanding trust in Egypt’s evolving digital news landscape.

4. Materials and Methods

4.1. Research Context and Sampling

Egypt’s pluralistic digital media ecosystem and population of approximately 102.3 million make it an ideal site for investigating trust dynamics in non-Western digital journalism (Allam & Dinana, 2021). With 54% internet penetration and 44% social media usage the country represents a vibrant yet understudied digital news environment characterized by complex interactions between traditional media institutions, native digital outlets, and global platform companies.
Our survey sample comprised 426 valid responses from Egyptian news consumers across five digital news source categories—Western digital media (n = 145), national digital media (n = 120), regional digital media (n = 70), non-Western digital media (n = 31), and social media platforms (n = 60). This categorization examines how trust operates across different types of digital news while acknowledging the limitations of smaller subsamples for certain categories.
In this paper, we focus primarily on the two largest subsamples—Western digital media consumers and national digital media consumers. Western digital media was operationalized in the form of digital outlets headquartered in North America or Europe with global reach and English or Arabic language offerings targeting Egyptian audiences. This category included the digital platforms of outlets such as CNN, BBC, Reuters, and Deutsche Welle. National digital media encompassed Egyptian-owned digital news outlets operating primarily within the country, including both traditional news organizations with digital presences (Al-Ahram and Al-Masry Al-Youm) and digital-native outlets (Mada Masr and Cairo24).
A stratified random sampling was employed to ensure representation across age, gender, education levels, and digital media usage. Participants were recruited through panel sampling. They targeted social media advertising, with screening questions being used to verify their regular consumption of digital news (at least three times per week). While this sampling method improves upon the convenience sampling approaches common in digital media research, potential limitations in generalizability are acknowledged and addressed in our limitations section.

4.2. Methodological Approach and Justification

We employed Partial Least Squares Structural Equation Modeling (PLS-SEM) as our primary analytical approach, implemented through SmartPLS 4.0 software. This methodology was selected for several reasons particularly relevant to digital journalism research.
First, PLS-SEM is well suited for exploratory research in emerging fields (Hair et al., 2019), making it appropriate for investigating digital trust dynamics in the understudied Egyptian context. Second, it accommodates complex models with multiple latent constructs, capturing the multidimensional nature of trust in digital environments. Third, PLS-SEM is robust to the non-normal data distributions common in survey-based media consumption research (Henseler et al., 2016). Fourth, it performs well with smaller sample sizes than covariance-based SEM, enabling a meaningful analysis of our media type subsamples.
This approach aligns with recent digital journalism studies examining trust relationships across media platforms. For example, Sohaib (2021) successfully applied PLS-SEM to analyze trust transfer processes between social media and news content. This demonstrates the method’s utility for investigating complex trust relationships in digital environments.

4.3. Measures

This study employed a four-factor model to assess trust in digital news media across multiple dimensions, building on established measures while adapting them to the Egyptian digital context. All items were measured using 5-point Likert scales (1 = strongly disagree to 5 = strongly agree), unless otherwise noted.

4.4. Trust Propensity

Trust propensity was measured using four indicators assessing participants’ willingness to rely on digital news sources. The Western digital media sample showed acceptable reliability (α = 0.660), with indicators including coverage trust (λ = 0.854), media professional trust (λ = 0.450), entity ownership (λ = 0.380), and political background (λ = 0.418). The national digital media sample demonstrated lower reliability (α = 0.494) across similar indicators.
Example items included “I tend to trust information from online news sources until they give me a reason not to” and “I generally believe digital journalists report accurately and fairly.” These measures were adapted from the work of Westjohn et al. (2022) and were contextualized for digital news environments.

4.5. Digital News Media Content Trust

Digital news media content trust was evaluated through nine indicators, showing strong reliability in the Western digital media (α = 0.841) and national digital media (α = 0.826) samples. Indicators included the accuracy of depictions, different viewpoints, important information, important topics, audience needs, news coverage, important facts, and the separation of facts from opinions. Factor loadings ranged from λ = 0.460 to λ = 0.763 for the Western sample and from λ = 0.432 to λ = 0.663 for the national sample.
Example items included “The digital news sources I follow present verified facts rather than unverified claims” and “The digital news outlets I use clearly separate factual reporting from opinion content.” These measures were adapted from the work of Kohring and Matthes (2007) to reflect specific aspects of digital journalism such as real-time updates and multimedia content.

4.6. Journalist Assessment

Journalist assessment was measured using indicators focused on the perceptions of journalists working for digital news outlets. The measure showed moderate reliability in the Western digital media (α = 0.626) and national digital media (α = 0.746) samples, with factor loadings ranging from λ = 0.626 to λ = 0.728 for Western and from λ = 0.655 to λ = 0.763 for national consumers.
Example items included “The digital journalists I follow on social media provide unbiased reporting” and “Digital journalists at my preferred news outlets consider the audience’s interests.” These measures were based on Prochazka and Schweiger’s (2019) framework and were tailored to digital journalism contexts.

4.7. Digital Civic Engagement

Digital civic engagement was assessed through eight indicators, measuring different aspects of engagement with digital news and subsequent civic activities. The measure demonstrated acceptable reliability in both samples (Western: α = 0.727; national: α = 0.777). Indicators included attention to digital images/videos, news headlines, civic attitudes influenced by digital news, sharing content, commenting articles, and participating in digitally organized civic activities.
Example items included “I often share digital news articles with my network when I find them important” and “Information from digital news has motivated me to participate in civic activities.” These measures were adapted from recent studies examining the relationship between digital news consumption and civic outcomes (Waeterloos et al., 2024).

4.8. Control Variables

Several control variables were included to account for factors that might influence both digital media trust and civic engagement. These included the following:
  • Digital Media Literacy (5 items, α = 0.812): Measuring participants’ ability to critically evaluate online information sources.
  • Political Interest (3 items, α = 0.773): Assessing general interest in political matters.
  • Demographics: Age, gender, education level, income, and location (urban/rural).
  • Digital Access (4 items, α = 0.801): Measuring the quality and frequency of internet access (See Table A1 and Table A2 in Appendix A).

4.9. Data Collection Procedure

Data were collected through an online survey administered in Arabic and English (with back-translation verification) between September and November 2023. The survey platform (Qualtrics) was optimized for both desktop and mobile devices to ensure accessibility. The questionnaire was piloted with 30 participants, representing different demographic groups, with subsequent refinements to improve clarity and cultural relevance.
Participants first completed screening questions about their digital news consumption habits, followed by measures of trust propensity, content trust, journalist assessment, and civic engagement. To minimize order effects, the presentation of these sections was randomized. Participants then provided information about their preferred digital news sources, allowing classification into our five media categories, followed by demographic questions and control measures.

4.10. Analytical Strategy

We used a multi-step analytical approach to test the hypothesized relationships. This comprehensive approach allows us to examine both direct and indirect relationships in our model while accounting for potential group differences and moderating factors relevant to Egypt’s complex digital media landscape (see Figure 1).

5. Results

5.1. Measurement Model Assessment

To establish our measurement model’s robustness, we comprehensively evaluated reliability and validity metrics across both Western and national digital media samples. Table 1 summarizes these results.
Internal consistency reliability was examined through Cronbach’s alpha and composite reliability indices. The analysis revealed satisfactory reliability levels across most constructs, with Cronbach’s alpha values ranging from 0.626 to 0.841 for the Western sample and from 0.494 to 0.826 for the national sample. Composite reliability values demonstrated similar patterns, ranging from 0.616 to 0.840, exceeding the recommended threshold of 0.60 for exploratory research (Hair et al., 2019).
Convergent validity was assessed through average variance extracted (AVE) analysis. While digital news media content trust and journalist assessment demonstrated strong convergent validity, with AVE values approaching or exceeding 0.50, the trust propensity dimension fell below this threshold in both samples (Western: 0.216; national: 0.196). This suggests opportunities for measurement refinement in future digital journalism research, particularly for assessing general trust dispositions in different cultural contexts.
Discriminant validity was confirmed through heterotrait–monotrait (HTMT) ratio analysis, with all values being below the conservative threshold of 0.85, indicating adequate construct separation. The highest HTMT value was between journalist assessment and news media content trust (0.710), reflecting their conceptual relatedness while maintaining discriminant validity.
The evaluation of collinearity through variance inflation factors (VIFs) revealed no serious concerns, with values ranging from 1.133 to 2.303, well below the critical threshold of 5.0. This suggests minimal multicollinearity among predictor variables.

5.2. Structural Model Results

The structural model demonstrated a strong explanatory power across both digital media samples. Figure 1 and Figure 2 present the path models for Western and national digital media, respectively.
For the Western digital media sample, the model explained the substantial variance in the endogenous variables, with R2 values of 0.517 (R2adj = 0.510) for digital news media content trust and 0.159 (R2adj = 0.153) for civic engagement. The national digital media sample showed similar patterns, with R2 values of 0.570 (R2adj = 0.563) for content trust and 0.195 (R2adj = 0.189) for civic engagement.
The path coefficients and effect sizes (f2) are presented in Table 2. In the Western digital media sample, trust propensity showed a strong positive relationship with news media content trust (β = 0.440; p < 0.001; f2 = 0.372), supporting H1. Journalist assessment demonstrated a strong positive relationship with news media content trust (β = 0.462; p < 0.001; f2 = 0.409) and civic engagement (β = 0.399; p < 0.001; f2 = 0.189), supporting H2 and H3.
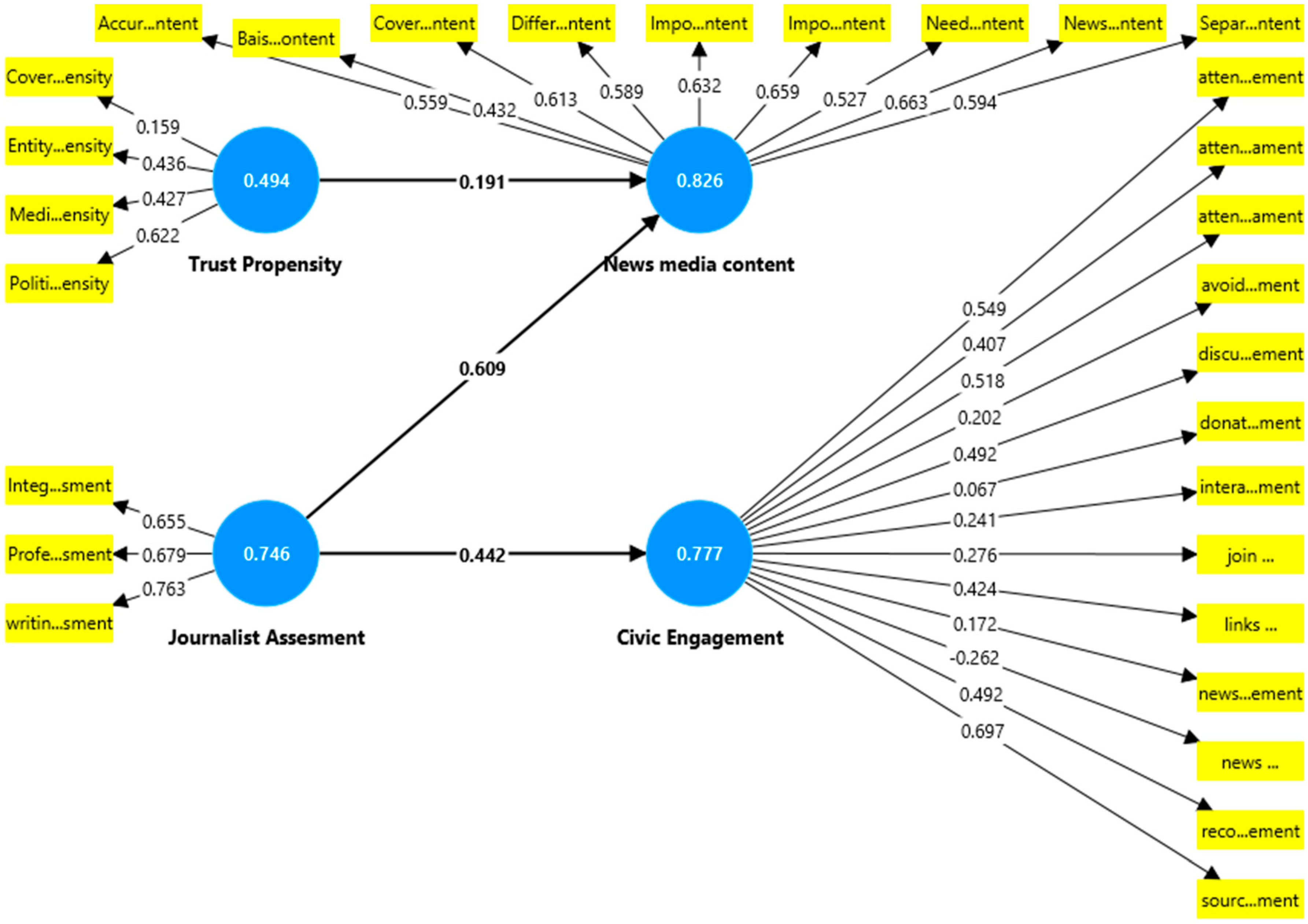
In the national digital media sample, trust propensity showed a weaker but still significant relationship with news media content trust (β = 0.191; p < 0.05; f2 = 0.044), providing partial support for H1. Journalist assessment demonstrated a stronger relationship with news media content trust (β = 0.609; p < 0.001; f2 = 0.443) and civic engagement (β = 0.442; p < 0.001; f2 = 0.243) compared to the Western sample, strongly supporting H2 and H3.

5.3. Model Fit Assessment

Both digital media models demonstrated acceptable fit indices. The Western sample showed SRMR values of 0.102 (saturated) and 0.109 (estimated), with NFI values of 0.538 (saturated) and 0.531 (estimated). The ational sample demonstrated similar fit characteristics with SRMR values of 0.103 (saturated) and 0.106 (estimated), and NFI values of 0.488 (saturated) and 0.484 (estimated). These values are within acceptable ranges for complex models in exploratory research (Henseler et al., 2016).

5.4. Multi-Group Analysis Results

To assess whether the differences in path coefficients between Western and national digital media samples were statistically significant, we conducted multi-group analysis (MGA) using the permutation approach (5000 permutations). The results revealed significant differences in the path from trust propensity to news media content trust (Δβ = 0.249; p < 0.01), confirming that trust propensity has a significantly stronger influence on content trust for Western digital media compared to national digital media. The differences in the paths from journalist assessment to content trust (Δβ = 0.147; p < 0.05) and from journalist assessment to civic engagement (Δβ = 0.043; p > 0.05) were smaller, with only the former reaching statistical significance.

5.5. Mediation Analysis

We conducted mediation analysis to examine whether digital news media content trust mediated the relationship between trust propensity and civic engagement. For the Western digital media sample, the indirect effect was significant (β = 0.072; p < 0.05), indicating partial mediation. For the national digital media sample, the indirect effect was smaller and non-significant (β = 0.026; p > 0.05), suggesting that the mediation pathway operates differently across the two digital media environments.

5.6. Digital Media Literacy as a Moderator

Our analysis of digital media literacy as a potential moderator revealed interesting results. For Western digital media, media literacy significantly moderated the relationship between journalist assessment and civic engagement (β for interaction term = 0.183; p < 0.01), with the relationship being stronger for individuals with a greater level of digital media literacy. For national digital media, this moderation effect was insignificant (β for interaction term = 0.078; p > 0.05), suggesting that digital media literacy plays a more important role in facilitating civic outcomes from Western digital sources than from national digital sources.

5.7. Demographic Influences on Digital Media Trust

Additional analyses revealed significant demographic patterns in digital media trust. Educational level showed a strong positive correlation with trust in Western digital media (r = 0.37; p < 0.001) and a negative correlation with trust in national digital media (r = −0.24; p < 0.01). Age demonstrated the opposite pattern, with older participants showing increased levels of trust in national digital media (r = 0.31; p < 0.001) and lower levels of trust in Western digital media (r = −0.18; p < 0.05).
Digital access quality, measured as a control variable, was positively correlated with trust in both Western (r = 0.29; p < 0.001) and national digital media (r = 0.23; p < 0.01), but the relationship was stronger for Western sources, suggesting that reliable internet access may be more important for developing trust in international digital platforms.

5.8. Platform-Specific Trust Patterns

Our comparison across the five media categories (Western, national, regional, non-Western, and social media platforms) revealed distinct trust patterns. Figure 3 presents the mean trust scores across these categories (Appendix A, Table A3).
Western digital media received the highest overall trust ratings (M = 3.76; SD = 0.81), followed by national digital media (M = 3.54; SD = 0.92), regional digital media (M = 3.31; SD = 0.88), non-Western digital media (M = 3.18; SD = 0.91), and social media platforms (M = 2.88; SD = 1.03). However, these differences were substantially reduced when controlling for education level, suggesting that educational background significantly shapes platform-specific trust assessments.
The pattern changed considerably when examining trust in specific journalists across platforms. Trusted journalists on social media received higher trust ratings (M = 3.67; SD = 0.87) than the platforms, approaching the levels of institutional digital media sources. This finding supports journalist-centered trust transfer across platforms, where journalist credibility may override platform-level distrust.
These results provide a comprehensive picture of how digital news media trust operates across different Egyptian platforms, revealing similarities and important differences between Western and national digital media environments.

6. Discussion

The findings illuminate the complex dynamics of digital news media trust among Egyptian audiences, with substantial variations between Western and national digital media consumption patterns. Several key discoveries warrant in-depth discussion and have significant implications for digital journalism theory and practice.

6.1. Differential Impact of Trust Propensity in Digital Environments

One notable finding is the significant variation in the correlation between trust propensity and news media content trust across the two samples. Trust propensity strongly predicts content trust for Western digital media consumers (β = 0.440; f2 = 0.372), but has a substantially smaller impact for national consumers (β = 0.191; f2 = 0.044). This suggests that general trust dispositions play a much more significant role in shaping trust in Western digital platforms than in national outlets.
This pattern aligns with Edgerly and Vraga’s (2020) familiarity principle, which highlights that trust in familiar media environments is based on specific evaluations rather than general dispositions. Egyptian users likely have more direct experience with national platforms, allowing for more nuanced, experience-based trust judgments. In contrast, Western platforms may be assessed more through distant trust (Strömbäck et al., 2020), which is more dependent on general trust disposition because of the less-direct information.
This finding has significant implications for global digital journalism. Western digital news organizations seeking to build trust among Egyptian audiences may face greater challenges than local outlets due to cultural distance and general trust propensities. The stronger relationship between trust propensity and content trust for Western platforms suggests these outlets might benefit from transparency initiatives that address trust barriers, such as clear disclosures about editorial processes, ownership, and journalistic standards.

6.2. Consistent Impact of Journalist Assessment in Digital News Environments

Despite differences in trust propensity effects, journalist assessment showed strong relationships with news media content trust and civic engagement across both samples, validating H2 and H3. This consistency indicates that evaluations of journalists’ truthfulness, bias, and representativeness remain crucial components of media trust in digital environments, whether the content comes from Western or national sources.
Interestingly, the national sample showed a stronger correlation between journalist assessment and content trust (β = 0.609; f2 = 0.443) than the Western sample (β = 0.462; f2 = 0.409). This highlights the importance of journalist trustworthiness in national digital contexts, where consumers may feel more connected to the covered issues and have stronger expectations for journalist integrity.
These findings align with the work of Ross Arguedas et al. (2024), who identified journalist credibility as a trust anchor that has become increasingly important as institutional trust in media organizations has declined. In digital environments where content is often consumed in disaggregated forms (separated from its institutional source), individual journalist credibility may be a crucial heuristic for trust judgments. The stronger effect in the national context may represent journalistic authority or ability to generate credibility through their perceived connection to national concerns and citizens (Carlson, 2018).
These findings suggest that both Western and national outlets should foreground their journalists’ expertise, integrity, and connection to audience concerns through journalists-centered social media accounts, the transparent disclosure of conflicts of interest, and opportunities for audience–journalist interaction.

6.3. Digital Trust and Civic Engagement Pathways

Our models explained a modest proportion of the variance in civic engagement (Western: R2 = 0.159; national: R2 = 0.195), with journalist assessment being a significant predictor in both contexts. This relationship between digital journalist assessment and civic outcomes contributes to the growing literature on media trust as a predictor of civic outcomes (Ardèvol-Abreu & Gil de Zúñiga, 2017; Strömbäck et al., 2020).
The stronger relationship between journalist assessment and civic engagement in the national media context (β = 0.442, f2 = 0.243 vs. Western: β = 0.399, f2 = 0.189) suggests that perceptions of national digital journalists have more direct relevance to immediate civic concerns. This aligns with Coleman et al.’s (2009) argument that trusted local information sources can effectively mobilize civic action by connecting news to citizens’ lived experiences and community contexts.
This finding shows how digital media trust affects civic engagement differently depending on the source’s proximity to users’ concerns. It suggests that national outlets may have particular potential to foster civic engagement when perceived as trustworthy, while Western platforms may need to work harder to establish the relevance of their coverage to local civic issues.

6.4. The Digital Divide in Trust Patterns

Our demographic analysis revealed important patterns in how different population segments develop trust in digital news sources. Higher-educated participants demonstrated greater trust in Western platforms, while those with lower levels of education, as well as older participants, showed greater trust in national outlets. This educational divide aligns with Taneja and Yaeger’s (2022) findings on repertoire polarization, where educational background increasingly predicts not only which digital platforms users frequent, but also which sources they trust.
This pattern may reflect levels of digital media literacy, with higher-educated participants potentially possessing greater critical evaluation skills and English language proficiency that facilitate engagement with Western sources. This reflects Fletcher et al.’s (2020) trust gap, or the tendency for digital media environments to exacerbate existing social divisions in information access and evaluation.
These findings suggest the need for targeted strategies to build trust across demographic segments. Western outlets might focus on accessibility initiatives to reach less-educated audiences, while national platforms could implement transparency and verification to address the skepticism of more educated news consumers.

6.5. Trust Transfer Across Digital Platforms

Our comparative analysis of trust factors across the five media categories (Western, national, regional, non-Western, and social media) revealed interesting patterns of trust transfer between platforms (See Table A3 in Appendix A). Despite overall lower trust scores for social media compared to traditional news outlets, we found evidence of platform-to-content trust transfer or the process by which trusted social media accounts (Zhang, 2024), particularly journalist accounts, can confer trust onto news content shared through less-trusted platforms.
This finding aligns with the work of Velloso (2025), who identified complex trust pathways in digital news environments, where credibility flows between platforms, journalists, and content, challenging traditional institutional trust frameworks. Egyptian digital news consumers appear to negotiate complex trust relationships, using journalist credibility as a transferable currency to overcome platform-level distrust.
While general trust in Twitter/X was low (mean = 2.88 on a 5-point scale), content from established journalists on this platform received higher trust ratings (mean = 3.67). This pattern was pronounced among younger, educated participants who reported higher digital literacy scores, suggesting that media literacy may facilitate nuanced, cross-platform trust judgments.

6.6. Implications for Digital Journalism Theory

Our findings suggest the need for nuanced, multi-level models of digital media trust that distinguish between platform-level trust, journalist-level trust, and content-level trust. The significant differences between Western and national media trust patterns indicate that these relationships may operate differently across cultural and media system contexts.
Our results challenge the notion of institutional trust transfer in digital environments, suggesting instead networked credibility and trust judgments that emerge through distributed evaluation rather than directly from established institutions (Diakopoulos, 2021). In the Egyptian context, journalist credibility appears to be more portable and resilient than institutional affiliation, particularly for Western platforms.
Third, our findings on digital media trust and civic engagement contribute to theories of digital citizenship by highlighting how trust mediates the civic impacts of news consumption. A stronger relationship between journalist assessment and civic engagement for national outlets suggests that proximity and relevance may strengthen the connection between digital trust and civic outcomes.
Fourth, the demographic differences in trust patterns contribute to the theoretical understanding of digital divides in news consumption. Rather than a simple binary divide in access, our findings refer to third-level digital divides or differences in outcomes from digital media use based on education, age, and media literacy (Scheerder et al., 2019).

6.7. Implications for Digital Journalism Practice

Our research offers several practical implications for digital journalism organizations operating in complex media environments like Egypt.

6.7.1. For Western Digital News Organizations

1. Journalist-Centered Trust Strategies: Given the strong impact of journalist assessment on content trust and civic engagement, Western outlets should consider journalist-centered approaches to building credibility in Egypt. This could include featuring journalist profiles, highlighting expertise and connection to local issues, and creating direct engagement between journalists and audiences.
2. Transparency in Trust-Building: As trust propensity strongly predicts content trust for Western outlets, these organizations should invest in trust-building initiatives that address skepticism among Egyptian audiences. This could include the transparent disclosure of editorial processes, ownership structures, and journalistic standards, as well as explanations of how stories are sourced and verified.
3. Targeted Audience Development: Given the educational divide in trust patterns, Western digital news organizations might develop differentiated approaches for different demographic segments. For less-educated audiences with lower trust, this could include simplified content formats, translated materials, and connections to local concerns.
4. Platform-Specific Trust Strategies: Our findings on trust transfer across platforms suggest that Western digital news organizations should develop platform-specific strategies for building trust. Content shared through social media might benefit from clearer journalistic attribution and verification indicators given the lower trust in these platforms.

6.7.2. For National Digital News Organizations

1. Leverage Journalist Credibility: Given the strong relationship between journalist assessment and content trust for national outlets, these organizations should emphasize journalistic expertise and integrity in trust-building efforts. This could include developing journalists as brand ambassadors and highlighting their connection to audience concerns.
2. Address Educational Divides: The lower trust among educated consumers presents a challenge for national outlets. These organizations might adopt enhanced verification procedures, greater analytical depth, and balanced coverage to address this demographic segment.
3. Civic-Oriented Content Strategies: The stronger relationship between journalist assessment and civic engagement for national digital outlets suggests the potential to foster civic participation. National organizations might develop civic-oriented content strategies that connect news coverage to audience action and engagement.
4. Digital Literacy Initiatives: As digital media literacy influences trust patterns, national organizations might invest in initiatives that help audiences critically evaluate digital news content, potentially increasing trust among educated segments and empowering less-educated consumers.

6.8. Measurement Challenges in Digital Trust Evaluation

The measurement model results highlight challenges in capturing the complexity of digital media trust dimensions, particularly in relation to trust propensity. The low AVE scores across both Western and national media suggest that our operationalization may not fully capture the construct’s complexity in Egypt. This finding parallels Kohring and Matthes’ (2007) concerns about the contextual nature of media trust metrics and their recommendation for adapting approaches to measuring trust dimensions in different environments.
Content trust demonstrated higher reliability coefficients (α = 0.841 and 0.826) than trust propensity (α = 0.660 and 0.494), suggesting participants conceptualize content-specific trust more coherently than general trust dispositions. This aligns with Fletcher and Park’s (2017) finding that trust assessments become more predictable with specific media attributes rather than general trust tendencies, underscoring the need for tailored measures of trust propensity in digital journalism research.
These measurement challenges highlight the need for continued methodological refinement in digital journalism trust research, particularly in non-Western contexts where existing measures may not capture the nuances of local media trust relationships.

7. Conclusions

This study offers subtle perspectives on digital news trust in the Egyptian context, identifying key differences in the trust processes pertaining to the Western vs. national digital news ecosystem. The trust assessment model finds empirical support for our hypotheses, as trust propensity and journalist assessment are significant predictors of digital news media content trust (H1 and H2) and journalist assessment predicts civic engagement (H3).
First, our analysis points to three key conclusions. The first major finding is that trust propensity and specific trust assessments interact differently depending on whether respondents consume digital media and news from Western or national sources. This may imply that trust-building strategies would have to vary in their intensity for Western and national media outlets in the case of Egypt, where Western media may need to work on a broad reach perception-building effort because of a low baseline in terms of trust disposition.
Second, despite their differences, journalist assessment proves to be a consistently relevant factor across both digital news environments, reinforcing the important role that perceptions of journalist trustworthiness, bias, and representativeness play in understanding digital news trust and civic engagement. This suggests the need for transparent journalistic modes of proceeding, as well as for trust building initiatives for digital media, to focus on strengthening the perceptions of journalist trustworthiness, as content circulates independently from its institutional source.
Third, the relationship between digital news trust dimensions and civic engagement shows that media trust matters more than just its effect on news consumption patterns. This relationship implies that declining trust in digital media is deleterious for democratic participation, particularly in emerging democracies such as Egypt, in which outlets that frame themselves as digital media are gaining an ever more dominant role in the to-be-constructed public sphere.
Fourth, our results indicate important demographic trends in platform trust preferences, which, to a large extent, parallel the demand for platform trust, notably education level, as a major predictor of platform trust preferences. Everything mentioned above is a system that can be used by educators and those who want to close the information gap. This educational gap in media trust is a stratification that could amplify the gap in the information people receive and lead to separate realities among people with different news consumption patterns. The differences in this population compared to EGPs are significant and will need to be a primary consideration in any trust-building or audience engagement strategy for media organizations operating in Egypt.
Fifth, there is strong evidence that journalistic credibility is a trust anchor that works across platforms despite low institutional or platform-level trust. This is especially pertinent in the Egyptian context, in which journalists of high professional integrity appearing on lesser-credentialed outlets (e.g., social media) diminish the legitimacy of particular pieces of content flowing through their personal or professional reputations. This finding hints at a possible path to building trust in complex media environments based on journalist-centric approaches.
These findings deepen our understanding of digital news media trust in non-Western settings, point to the need for context-sensitive models that identify the specific characteristics of diverse digital media landscapes. As Egypt grapples with its intricate digital media transition, these insights provide theoretical grounding for how trust emerges, along with practical tools for building credible digital journalism that promotes civic engagement. Future iterations of this work could investigate how these pathways shift and adapt in the face of continued technological, political, and social change in Egypt and similar emerging media ecosystems.

8. Limitations and Future Research

Several limitations of this study should be acknowledged. First, despite our stratified sampling, potential selection bias remains a concern. Future research should employ probability-based sampling methods to enhance generalizability. Second, measurement issues with trust propensity indicate the potential for the further refinement of these dimensions. Third, the cross-sectional nature of our data limits causal conclusions about trust measures and civic engagement. Fourth, our focus on a quantitative assessment of trust could be complemented by qualitative approaches that improve digital news media trust understanding from consumers’ perspectives.
Future research should investigate how digital news media trust interacts with variables such as algorithm awareness, platform literacy, and exposure to mis/disinformation. Comparative studies across Arab countries would provide valuable perspectives.
As digital platforms reshape journalism globally, understanding the complex trust dynamics in non-Western contexts like Egypt will be increasingly important for both scholars and practitioners. This study offers a foundation, highlighting both the challenges and opportunities for building trusted digital journalism in complex media environments.

Author Contributions

Conceptualization, D.A.A. and H.D.; methodology, D.A.A., H.D. and A.T.; software, A.T.; validation, A.T.; formal analysis, A.T.; investigation, D.A.A. and A.T.; resources, A.T.; data curation, D.A.A.; writing—original draft preparation, D.A.A. and H.D.; writing—review and editing, H.D., D.A.A. and A.T.; visualization, A.T.; supervision, H.D.; project administration, D.A.A. All authors have read and agreed to the published version of the manuscript.

Funding

This research received no external funding.

Institutional Review Board Statement

The study was conducted per the Declaration of Helsinki, and approved by the Institutional Review Board of The American University in Cairo (protocol code #2021-2022-127 approved 24 March 2022).

Informed Consent Statement

Informed consent was obtained from all subjects involved in the study.

Data Availability Statement

OSF|Trust Pathways in Digital Journalism.

Conflicts of Interest

The authors declare no conflict of interest.

Appendix A. Descriptive Statistics

Table A1. Demographic characteristics of the sample (N = 426).
Table A1. Demographic characteristics of the sample (N = 426).
CharacteristicCategoryFrequencyPercentage
GenderMale23154.2%
Female19545.8%
Age18–249823.0%
25–3414333.6%
35–4410725.1%
45–545613.1%
55+225.2%
EducationLess than high school194.5%
High school6415.0%
Some college8319.5%
Bachelor’s degree20548.1%
Graduate degree5512.9%
LocationUrban30471.4%
Rural12228.6%
Digital Media UsageDaily35783.8%
4–6 times per week4911.5%
1–3 times per week204.7%
Table A2. Descriptive statistics for key study variables.
Table A2. Descriptive statistics for key study variables.
VariableMeanSDMinMaxSkewnessKurtosis
Western Digital Media (n = 145)
Trust Propensity3.420.861.255.00−0.38−0.54
Digital News Media Content Trust3.760.811.445.00−0.630.12
Journalist Assessment3.580.751.335.00−0.42−0.11
Civic Engagement3.310.931.005.00−0.24−0.45
Digital Media Literacy3.870.951.405.00−0.740.06
Political Interest3.930.991.005.00−0.830.19
National Digital Media (n = 120)
Trust Propensity3.060.941.005.00−0.15−0.83
Digital News Media Content Trust3.540.921.225.00−0.38−0.44
Journalist Assessment3.470.921.335.00−0.32−0.63
Civic Engagement3.161.011.005.00−0.12−0.81
Digital Media Literacy3.631.021.205.00−0.53−0.34
Political Interest3.691.041.005.00−0.61−0.38
Table A3. Trust scores across different digital media categories.
Table A3. Trust scores across different digital media categories.
Media CategoryNMean Trust ScoreSDEducation Level Correlation (r)Age Correlation (r)
Western Digital Media1453.760.810.37 ***−0.18 *
National Digital Media1203.540.92−0.24 **0.31 ***
Regional Digital Media703.310.880.120.07
Non-Western Digital Media313.180.910.090.14
Social Media Platforms602.881.030.06−0.22 *
Note: * p < 0.05; ** p < 0.01; *** p < 0.001.

References

  1. Aal, K. (2024). Influence of social media in a changing landscape of crisis: Insights into the digital dynamics of conflict and activism in the Middle Eastern and North African region. Springer Nature. [Google Scholar]
  2. AlAshry, M. S. (2022). Investigating the efficacy of the Egyptian data protection law on media freedom: Journalists’ perceptions. Communication & Society, 35(1), 101–118. [Google Scholar]
  3. Allam, R., & Dinana, H. (2021). The future of TV and online video platforms: A study on predictors of use and interaction with content in the Egyptian evolving telecomm, media & entertainment industries. SAGE Open, 11(3), 1–15. [Google Scholar] [CrossRef]
  4. Ardèvol-Abreu, A., & Gil de Zúñiga, H. (2017). Effects of editorial media bias perception and media trust on the use of traditional, citizen, and social media news. Journalism & Mass Communication Quarterly, 94(3), 703–724. [Google Scholar] [CrossRef]
  5. Ball-Rokeach, S. J., & DeFleur, M. L. (1976). A dependency model of mass-media effects. Communication Research, 3(1), 3–21. [Google Scholar] [CrossRef]
  6. Carlson, M. (2018). Journalistic authority: Legitimating news in the digital era. Columbia University Press. [Google Scholar]
  7. Coleman, S., Morrison, D. E., & Anthony, S. (2009). Public trust in the news: A constructivist study of the social life of the news. Reuters Institute for the Study of Journalism. [Google Scholar]
  8. Costera Meijer, I., & Groot Kormelink, T. (2017). Revisiting the audience turn in journalism: How a user-based approach changes the meaning of clicks, transparency and citizen participation. In B. Franklin, & S. Eldridge II (Eds.), The Routledge companion to digital journalism studies (pp. 345–353). Routledge. [Google Scholar]
  9. Diakopoulos, N. (2019). Automating the news: How algorithms are rewriting the media. Harvard University Press. [Google Scholar]
  10. Diakopoulos, N. (2021). Transparency. In M. Carlson, S. C. Lewis, & D. Berkowitz (Eds.), The routledge companion to digital journalism studies (pp. 197–205). Routledge. [Google Scholar]
  11. Dutton, W. H., & Reisdorf, B. C. (2019). Cultural divides and digital inequalities: Attitudes shaping Internet and social media divides. Information, Communication & Society, 22(1), 18–38. [Google Scholar] [CrossRef]
  12. Duvekot, S., Valgas, C. M., de Haan, Y., & de Jong, W. (2024). How youth define, consume, and evaluate news: Reviewing two decades of research. New Media & Society. [Google Scholar] [CrossRef]
  13. Edgerly, S., & Vraga, E. K. (2020). Deciding what’s news: News-ness as an audience concept for the hybrid media environment. Journalism & Mass Communication Quarterly, 97(2), 416–434. [Google Scholar] [CrossRef]
  14. Elsheikh, D., Jebril, N., & Jackson, D. (2024). Democratising the media: Media reform and the future of journalism in Egypt. In Media and democracy in the middle east (pp. 130–146). Routledge. [Google Scholar]
  15. Fletcher, R., Cornia, A., & Nielsen, R. K. (2020). How polarized are online and offline news audiences? A comparative analysis of twelve countries. The International Journal of Press/Politics, 25(2), 169–195. [Google Scholar] [CrossRef]
  16. Fletcher, R., & Park, S. (2017). The impact of trust in the news media on online news consumption and participation. Digital Journalism, 5(10), 1281–1299. [Google Scholar] [CrossRef]
  17. Hair, J. F., Risher, J. J., Sarstedt, M., & Ringle, C. M. (2019). When to use and how to report the results of PLS-SEM. European Business Review, 31(1), 2–24. [Google Scholar] [CrossRef]
  18. Helles, R. (2016). The marketplace of attention: How audiences take shape in a digital age. MedieKultur: Journal of Media and Communication Research, 32(60), 4–7. [Google Scholar] [CrossRef][Green Version]
  19. Henseler, J., Hubona, G., & Ray, P. A. (2016). Using PLS path modeling in new technology research: Updated guidelines. Industrial Management & Data Systems, 116(1), 2–20. [Google Scholar] [CrossRef]
  20. Horoub, I. (2023). Understanding media empowerment: Citizen Journalism in Palestine. Humanities and Social Sciences Communications, 10(1), 1–10. [Google Scholar] [CrossRef]
  21. Huttunen, S., Ojanen, M., Ott, A., & Saarikoski, H. (2022). What about citizens? A literature review of citizen engagement in sustainability transitions research. Energy Research & Social Science, 91, 102714. [Google Scholar] [CrossRef]
  22. Jia, X. (2023). Media trust and individuals’ epistemic as well as expressive engagement with news on social media [Doctoral dissertation, University of Wisconsin-Madison]. [Google Scholar]
  23. Jones, K. (2020, April 24). How COVID-19 has impacted media consumption, by generation. Visual Capitalist. Available online: https://www.visualcapitalist.com/media-consumption-covid-19/ (accessed on 6 March 2025).
  24. Jones, M. O. (2022). Digital authoritarianism in the Middle East: Deception, disinformation and social media. Oxford University Press. [Google Scholar]
  25. Kalogeropoulos, A., Suiter, J., Udris, L., & Eisenegger, M. (2019). News media trust and news consumption: Factors related to trust in news in 35 countries. International Journal of Communication, 13, 3672–3693. [Google Scholar]
  26. Kohring, M., & Matthes, J. (2007). Trust in news media: Development and validation of a multidimensional scale. Communication Research, 34(2), 231–252. [Google Scholar] [CrossRef]
  27. Lewis, S. C., & Molyneux, L. (2018). A decade of research on social media and journalism: Assumptions, blind spots, and a way forward. Media and Communication, 6(4), 11–23. [Google Scholar] [CrossRef]
  28. Mauldin, M. D. (2024). The ethics of public employees’ disparaging private social media use, erosion of trust, and the advancement of the public interest. In Empowering public administrators (pp. 122–134). Routledge. [Google Scholar]
  29. Melki, J., & Kozman, C. (2021). Media dependency, selective exposure and trust during war: Media sources and information needs of displaced and non-displaced Syrians. Media, War & Conflict, 14(1), 93–113. [Google Scholar] [CrossRef]
  30. Myllylahti, M. (2020). Paying attention to attention: A conceptual framework for studying news reader revenue models related to platforms. Digital Journalism, 8(5), 567–575. [Google Scholar] [CrossRef]
  31. Nassar, S. (2024). AI and Algorithms Tackling the Media and Creative Industries: Addressing Societal Consumer Behavior Directions and Challenges in the Next Digital Frontier. Arab Media & Society, (37), 182. [Google Scholar] [CrossRef]
  32. Nielsen, R. K., & Graves, L. (2017). “News you don’t believe”: Audience perspectives on fake news. Reuters Institute for the Study of Journalism. [Google Scholar]
  33. Noman, M., Gurgun, S., Phalp, K., & Ali, R. (2024). Designing social media to foster user engagement in challenging misinformation: A cross-cultural comparison between the UK and Arab countries. Humanities and Social Sciences Communications, 11(1), 1045. [Google Scholar] [CrossRef]
  34. Pariser, E. (2011). The filter bubble: What the Internet is hiding from you. Penguin UK. [Google Scholar]
  35. Park, K., & Yoon, H. Y. (2024). Beyond the code: The impact of AI algorithm transparency signaling on user trust and relational satisfaction. Public Relations Review, 50(5), 102507. [Google Scholar] [CrossRef]
  36. Prochazka, F., & Schweiger, W. (2019). How to measure generalized trust in news media? An adaptation and test of scales. Communication Methods and Measures, 13(1), 26–42. [Google Scholar] [CrossRef]
  37. Ross Arguedas, A. A., Badrinathan, S., Mont’Alverne, C., Toff, B., Fletcher, R., & Nielsen, R. K. (2024). Shortcuts to trust: Relying on cues to judge online news from unfamiliar sources on digital platforms. Journalism, 25(6), 1207–1229. [Google Scholar] [CrossRef]
  38. Scheerder, A., van Deursen, A., & van Dijk, J. (2019). Determinants of Internet skills, uses and outcomes. A systematic review of the second- and third-level digital divide. Telematics and Informatics, 37, 97–114. [Google Scholar] [CrossRef]
  39. Scheffauer, R., Goyanes, M., & Gil de Zúñiga, H. (2024). Social media algorithmic versus professional journalists’ news selection: Effects of gate keeping on traditional and social media news trust. Journalism, 25(4), 755–778. [Google Scholar] [CrossRef]
  40. Shahbazi, M., & Bunker, D. (2024). Social media trust: Fighting misinformation in the time of crisis. International Journal of Information Management, 77, 102780. [Google Scholar] [CrossRef]
  41. Skovsgaard, M., & Andersen, K. (2020). Conceptualizing news avoidance: Towards a shared understanding of different causes and potential solutions. Journalism Studies, 21(4), 459–476. [Google Scholar] [CrossRef]
  42. Sohaib, O. (2021). Social networking services and social trust in social commerce: A PLS-SEM approach. Journal of Global Information Management (JGIM), 29(2), 23–44. [Google Scholar] [CrossRef]
  43. Steppat, D., Castro Herrero, L., & Esser, F. (2020). News media performance evaluated by national audiences: How media environments and user preferences matter. Media and Communication, 8(3), 321–334. [Google Scholar] [CrossRef]
  44. Strömbäck, J., Tsfati, Y., Boomgaarden, H., Damstra, A., Lindgren, E., Vliegenthart, R., & Lindholm, T. (2020). News media trust and its impact on media use: Toward a framework for future research. Annals of the International Communication Association, 44(2), 139–156. [Google Scholar] [CrossRef]
  45. Taneja, H., & Yaeger, K. (2022). Do people consume the news they trust? Incidental news usage and the high-choice media environment. Digital Journalism, 10(10), 1680–1701. [Google Scholar] [CrossRef]
  46. Thiele, L. P. (2025). Distraction and dependence: The loss of reflective self-direction. In Human agency, artificial intelligence, and the attention economy: The case for digital distancing (pp. 67–111). Springer Nature Switzerland. [Google Scholar]
  47. Thorson, K., & Battocchio, A. F. (2024). “I use social media as an escape from all that” Personal platform architecture and the labor of avoiding news. Digital Journalism, 12(5), 613–636. [Google Scholar] [CrossRef]
  48. Van Aelst, P., Toth, F., Castro, L., Štětka, V., de Vreese, C., Aalberg, T., Cardenal, A. S., Corbu, N., Esser, F., Hopmann, D. N., Koc-Michalska, K., Matthes, J., Schemer, C., Sheafer, T., Splendore, S., Stanyer, J., Stępińska, A., Strömbäck, J., & Theocharis, Y. (2021). Does a crisis change news habits? A comparative study of the effects of COVID-19 on news media use in 17 European countries. Digital Journalism, 9(9), 1208–1238. [Google Scholar] [CrossRef]
  49. Velloso, C. (2025). Traditional Journalism Norms Revisited: Journalistic Reconceptualizations of Objectivity. Journal of Communication Inquiry, 1–21. [Google Scholar] [CrossRef]
  50. Waeterloos, C., Walrave, M., & Ponnet, K. (2024). The role of multi-platform news consumption in explaining civic participation during the COVID-19 pandemic: A communication mediation approach. New Media & Society, 26(1), 271–291. [Google Scholar] [CrossRef]
  51. Westjohn, S. A., Magnusson, P., Franke, G. R., & Peng, Y. (2022). Trust propensity across cultures: The role of collectivism. Journal of International Marketing, 30(1), 71–89. [Google Scholar] [CrossRef]
  52. Williams, E. (2021, June 22). Why trust matters. Reuters Institute for the Study of Journalism. Available online: https://www.digitalnewsreport.org/essays/2016/why-trust-matters/ (accessed on 12 February 2025).
  53. Wolling, J. (2004). Theory of subjective quality assessment. In P. Rössler (Ed.), Quality measures for the evaluation of media offerings: Approaches, methods, and applications in communication science (pp. 167–183). VS Verlag für Sozialwissenschaften. [Google Scholar]
  54. Wolling, J. (2009). The effect of subjective quality assessments on media selection. In T. Hartmann (Ed.), Media choice: A theoretical and empirical overview (pp. 84–101). Routledge. [Google Scholar]
  55. Zarouali, B., Boerman, S. C., & de Vreese, C. H. (2021). Is this recommended by an algorithm? The development and validation of the algorithmic media content awareness scale (AMCA-scale). Telematics and Informatics, 62, 101607. [Google Scholar] [CrossRef]
  56. Zhang, W. (2024). Navigating Digital Platform Landscapes: The Role of Content Inclusiveness in Social Media and the Power of Livestream Shopping in E-Commerce [Doctoral dissertation, New York University]. [Google Scholar]
Figure 1. The multi-step analytical approach.
Figure 1. The multi-step analytical approach.
Journalmedia 06 00061 g001
Figure 2. The national news media trust model.
Figure 2. The national news media trust model.
Journalmedia 06 00061 g002
Figure 3. The Western news media trust model.
Figure 3. The Western news media trust model.
Journalmedia 06 00061 g003
Table 1. Measurement model results for Western and national digital media samples.
Table 1. Measurement model results for Western and national digital media samples.
ConstructWestern Digital Media National Digital Media
Trust Propensity
Cronbach’s α0.6600.494
AVE0.2160.196
Digital News Media Content Trust
Cronbach’s α0.8410.826
AVE0.3470.347
Journalist Assessment
Cronbach’s α0.6260.746
AVE0.4910.491
Civic Engagement
Cronbach’s α0.7270.777
AVE0.1660.166
Table 2. Path coefficients and effect sizes.
Table 2. Path coefficients and effect sizes.
PathWestern Digital MediaNational Digital Media
Trust Propensity → Digital News Media Content
Path Coefficient (β)0.440 ***0.191 *
Effect Size (f2)0.3720.044
Journalist Assessment → Civic Engagement
Path Coefficient (β)0.399 ***0.442 ***
Effect Size (f2)0.1890.243
Journalist Assessment → Digital News Media Content
Path Coefficient (β)0.462 ***0.609 ***
Effect Size (f2)0.4090.443
Note: * p < 0.05; *** p < 0.001.
Disclaimer/Publisher’s Note: The statements, opinions and data contained in all publications are solely those of the individual author(s) and contributor(s) and not of MDPI and/or the editor(s). MDPI and/or the editor(s) disclaim responsibility for any injury to people or property resulting from any ideas, methods, instructions or products referred to in the content.

Share and Cite

MDPI and ACS Style

Dinana, H.; Ali, D.A.; Taher, A. Trust Pathways in Digital Journalism: Comparing Western and National News Media Influence on Civic Engagement in Egypt. Journal. Media 2025, 6, 61. https://doi.org/10.3390/journalmedia6020061

AMA Style

Dinana H, Ali DA, Taher A. Trust Pathways in Digital Journalism: Comparing Western and National News Media Influence on Civic Engagement in Egypt. Journalism and Media. 2025; 6(2):61. https://doi.org/10.3390/journalmedia6020061

Chicago/Turabian Style

Dinana, Hesham, Dina Ahmed Ali, and Ahmed Taher. 2025. "Trust Pathways in Digital Journalism: Comparing Western and National News Media Influence on Civic Engagement in Egypt" Journalism and Media 6, no. 2: 61. https://doi.org/10.3390/journalmedia6020061

APA Style

Dinana, H., Ali, D. A., & Taher, A. (2025). Trust Pathways in Digital Journalism: Comparing Western and National News Media Influence on Civic Engagement in Egypt. Journalism and Media, 6(2), 61. https://doi.org/10.3390/journalmedia6020061

Article Metrics

Back to TopTop