Filipino Meal Recognition Scale with Food Nutrition Calculation and Smart Application †
Abstract
1. Introduction
2. Materials and Methods
2.1. Conceptual Framework
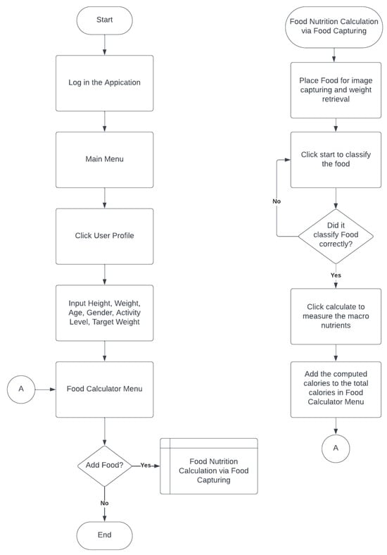
2.2. Process Flowchart
2.3. Hardware Development
2.4. Software Development
2.5. Training and Food Nutrition Calculation
3. Results and Discussion
4. Conclusions
Author Contributions
Funding
Data Availability Statement
Acknowledgments
Conflicts of Interest
References
- Abdelghani, W.; Zayani, C.A.; Amous, I.; Sèdes, F. User-centric IoT: Challenges and Perspectives. personales.upv.es. 2019. Available online: https://personales.upv.es/thinkmind/UBICOMM/UBICOMM_2018/ubicomm_2018_2_20_10049.html (accessed on 2 May 2024).
- Mendoza, I.C.P.; Timbol, S.M.; Samonte, M.J.C.; Blancaflor, E.B. ImHome: An IoT for Smart Home Appliances. In Proceedings of the 2020 IEEE 7th International Conference on Industrial Engineering and Applications (ICIEA), Bangkok, Thailand, 16–21 April 2020. [Google Scholar] [CrossRef]
- Paglinawan, C.C.; Hannah, M.; Frias, J.B. Medicine Classification Using YOLOv4 and Tesseract OCR. In Proceedings of the 2023 15th International Conference on Computer and Automation Engineering (ICCAE), Sydney, Australia, 3–5 March 2023. [Google Scholar] [CrossRef]
- Ckyle, A.; Guillermo, D.M.; Paglinawan, C.C. Cassava Disease Detection Using MobileNetV3 Algorithm through Augmented Stem and Leaf Images. In Proceedings of the 2023 17th International Conference on Ubiquitous Information Management and Communication (IMCOM), Seoul, Republic of Korea, 3–5 January 2023. [Google Scholar] [CrossRef]
- Galeno, P.C.; Sale, D.P.; Martin, M.B. SMS-Based Dog Detection in Residential Area Using YOLOv5 and ML.net. In Proceedings of the 2023 IEEE 11th Conference on Systems, Process & Control (ICSPC), Malacca, Malaysia, 16 December 2023. [Google Scholar] [CrossRef]
- Perez, J.V.; Manangan, G.; Deveza, D.K.; Mendero, C.; Villaruel, H.V. Implementation of Convolutional Neural Network of Non-Biodegradable Garbage Classifier and Segregator Based on VGG16 Architecture. In Proceedings of the TENCON 2023 - 2023 IEEE Region 10 Conference (TENCON), Chiang Mai, Thailand, 31 October–3 November 2023. [Google Scholar] [CrossRef]
- Abu, M.; Hazirah Indra, N.; Halim, A.; Rahman, A.; Sapiee, A.; Ahmad, I. A Study on Image Classification Based on Deep Learning and Tensorflow. Int. J. Eng. Res. Technol. 2019, 12, 563–569. [Google Scholar]
- Kumar, R.D.; Julie, E.G.; Robinson, Y.H.; Vimal, S.; Seo, S. Recognition of Food Type and Calorie Estimation Using Neural Network. J. Supercomput. 2021, 77, 8172–8193. [Google Scholar] [CrossRef]
- Min, W.; Wang, Z.; Liu, Y.; Luo, M.; Kang, L.-P.; Wei, X.; Wei, X.; Jiang, S. Large Scale Visual Food Recognition. IEEE Trans. Pattern Anal. Mach. Intell. 2021, 45, 9932–9949. [Google Scholar] [CrossRef] [PubMed]
- Balbin, J.R.; Valiente, L.D.; Martin, K.; Olorvida, E.D.; Glenn, G.; Soto, M.L. Determination of Calorie Content in Different Type of Foods Using Image Processing. In Proceedings of the 2019 IEEE 11th International Conference on Humanoid, Nanotechnology, Information Technology, Communication and Control, Environment, and Management (HNICEM), Laoag, Philippines, 29 November–1 December 2019. [Google Scholar] [CrossRef]
- Jijesh, J.J.; Jinesh, J.J.; Bolla, D.R.; Sruthi, P.V.; Dileep, M.R.; Keshavamurthy, D. Development of Food Tracking System Using Machine Learning. In Proceedings of the 2021 5th International Conference on Electrical, Electronics, Communication, Computer Technologies and Optimization Techniques (ICEECCOT), Mysuru, India, 10–11 December 2021. [Google Scholar] [CrossRef]
- Gehlot, G. Dietexpert—Android Application for Personal Diet Consultant. Int. J. Eng. Appl. Sci. Technol. 2021, 5, 202–205. [Google Scholar] [CrossRef]
- Mohanty, S.P.; Singhal, G.; Scuccimarra, E.A.; Kebaili, D.; Héritier, H.; Boulanger, V.; Salathé, M. The Food Recognition Benchmark: Using Deep Learning to Recognize Food in Images. Front. Nutr. 2022, 9, 875143. [Google Scholar] [CrossRef] [PubMed]
- Ma, T.; Wang, H.; Wei, M.; Lan, T.; Wang, J.; Bao, S.; Ge, Q.; Fang, Y.; Sun, X. Application of Smart-Phone Use in Rapid Food Detection, Food Traceability Systems, and Personalized Diet Guidance, Making Our Diet More Health. Food Res. Int. 2022, 152, 110918. [Google Scholar] [CrossRef] [PubMed]








| Sample Menu | Quantity | Food Group | Carbohydrates (G) | Protein (G) | Fat (G) | Energy (Kcal) |
|---|---|---|---|---|---|---|
| Pork Adobo | ||||||
| Pork Tenderloin | 2 slices (70 g) | Low-Fat Meat | - | 16 | 2 | 82 |
| Potato | ½ pc (85 g) | Rice B (Medium Protein) | 11.5 | 1 | - | 50 |
| Cooking oil | 2 tsp (10 g) | Fat | - | - | 10 | 90 |
| TOTAL | 11.5 g | 17 g | 12 g | 222 kcal | ||
| Pork Giniling | ||||||
| Cooking oil | 2 tsp (10 g) | Fat | - | - | 10 | 90 |
| Lean ground pork | 1 slice (35 g) | Low-Fat Meat | - | 8 | 1 | 41 |
| Chicken egg | 1 pc medium (55 g) | Medium-Fat Meat | - | 8 | 6 | 86 |
| Potato | ½ pc (85 g) | Rice B (Medium Protein) | 11.5 | 1 | - | 50 |
| Carrots | 1 cup (90 g) | Vegetable | 6 | 2 | - | 32 |
| Green peas | ||||||
| Cooking oil | 1 tsp (5 g) | Fat | - | - | 5 | 45 |
| TOTAL | 17.5 g | 19 g | 12 g | 254 kcal | ||
| Ginataang Kalabasa | ||||||
| Pork tenderloin | 1 slice (35 g) | Low-Fat Meat | - | 8 | 1 | 41 |
| Squash | 1 cup (90 g) | Vegetable | 6 | 2 | - | 32 |
| String beans | ||||||
| Coconut cream | 3 Tbsp (45 g) | Fat | - | - | 15 | 135 |
| Cooking oil | 1 tsp (5 g) | Fat | - | - | 5 | 45 |
| TOTAL | 6 g | 10 g | 21 g | 253 kcal | ||
| Rice | ||||||
| White Rice | 1 cup (160 g) | Rice B (Medium Protein) | 46 | 4 | - | 200 |
| TOTAL | 46 g | 4 g | 0 g | 200 kcal | ||
| Number of Trials | Food Sample | Average Precision Score (%) |
|---|---|---|
| 15 | FC1 | 91.26666667 |
| 15 | FC2 | 82.73333333 |
| 15 | FC3 | 85.46666667 |
| FC1 | FC2 | FC3 | Classification Overall | |
|---|---|---|---|---|
| FC1 | 15 | 0 | 0 | 15 |
| FC2 | 0 | 13 | 2 | 15 |
| FC3 | 0 | 1 | 14 | 15 |
| Truth Overall | 15 | 14 | 16 | 45 |
| Food Combo | Actual | Predicted | ||||
|---|---|---|---|---|---|---|
| Trial | Giniling (g) | Adobo (g) | Rice (g) | Sum (g) | Total Calories | Total Calories |
| 1 | 37 | 47 | 125 | 209 | 254.29 | 246.35 |
| 2 | 54 | 56 | 88 | 198 | 236.15 | 233.39 |
| 3 | 84 | 52 | 123 | 259 | 302.74 | 305.29 |
| 4 | 84 | 63 | 78 | 225 | 261.29 | 265.21 |
| 5 | 95 | 55 | 106 | 256 | 295.87 | 301.76 |
| 6 | 60 | 50 | 93 | 203 | 239.97 | 239.28 |
| 7 | 57 | 62 | 105 | 224 | 268.29 | 264.04 |
| 8 | 94 | 80 | 67 | 241 | 279.82 | 284.07 |
| 9 | 81 | 69 | 87 | 237 | 277.79 | 279.36 |
| 10 | 86 | 57 | 99 | 242 | 281.34 | 285.25 |
| Average: | 269.75 | 270.40 | ||||
| Food Combo 2 | Actual | Predicted | ||||
|---|---|---|---|---|---|---|
| Trial | Ginataang Kalabasa (g) | Adobo (g) | Rice (g) | Sum (g) | Total Calories | Total Calories |
| 1 | 85 | 42 | 107 | 234 | 313.14 | 315.21 |
| 2 | 48 | 76 | 103 | 227 | 300.40 | 305.78 |
| 3 | 87 | 61 | 103 | 251 | 336.60 | 338.11 |
| 4 | 40 | 85 | 115 | 240 | 315.94 | 323.29 |
| 5 | 91 | 97 | 92 | 280 | 377.07 | 377.18 |
| 6 | 79 | 71 | 89 | 239 | 320.99 | 321.95 |
| 7 | 58 | 44 | 128 | 230 | 303.05 | 309.82 |
| 8 | 50 | 81 | 93 | 224 | 297.52 | 301.74 |
| 9 | 45 | 82 | 111 | 238 | 314.13 | 320.60 |
| 10 | 67 | 79 | 94 | 240 | 320.65 | 323.29 |
| Average: | 319.95 | 323.70 | ||||
| Food Combo 2 | Actual | Predicted | ||||
|---|---|---|---|---|---|---|
| Trial | Ginataang Kalabasa (g) | Giniling (g) | Rice (g) | Sum (g) | Total Calories | Total Calories |
| 1 | 85 | 42 | 107 | 234 | 313.14 | 315.21 |
| 2 | 48 | 76 | 103 | 227 | 300.40 | 305.78 |
| 3 | 87 | 61 | 103 | 251 | 336.60 | 338.11 |
| 4 | 40 | 85 | 115 | 240 | 315.94 | 323.29 |
| 5 | 91 | 97 | 92 | 280 | 377.07 | 377.18 |
| 6 | 79 | 71 | 89 | 239 | 320.99 | 321.95 |
| 7 | 58 | 44 | 128 | 230 | 303.05 | 309.82 |
| 8 | 50 | 81 | 93 | 224 | 297.52 | 301.74 |
| 9 | 45 | 82 | 111 | 238 | 314.13 | 320.60 |
| 10 | 67 | 79 | 94 | 240 | 320.65 | 323.29 |
| Average: | 319.95 | 323.70 | ||||
Disclaimer/Publisher’s Note: The statements, opinions and data contained in all publications are solely those of the individual author(s) and contributor(s) and not of MDPI and/or the editor(s). MDPI and/or the editor(s) disclaim responsibility for any injury to people or property resulting from any ideas, methods, instructions or products referred to in the content. |
© 2024 by the authors. Licensee MDPI, Basel, Switzerland. This article is an open access article distributed under the terms and conditions of the Creative Commons Attribution (CC BY) license (https://creativecommons.org/licenses/by/4.0/).
Share and Cite
Demition, A.D.R.; Narciso, Z.A.L.; Paglinawan, C.C. Filipino Meal Recognition Scale with Food Nutrition Calculation and Smart Application. Eng. Proc. 2024, 74, 54. https://doi.org/10.3390/engproc2024074054
Demition ADR, Narciso ZAL, Paglinawan CC. Filipino Meal Recognition Scale with Food Nutrition Calculation and Smart Application. Engineering Proceedings. 2024; 74(1):54. https://doi.org/10.3390/engproc2024074054
Chicago/Turabian StyleDemition, Andrew D. R., Zephanie Ann L. Narciso, and Charmaine C. Paglinawan. 2024. "Filipino Meal Recognition Scale with Food Nutrition Calculation and Smart Application" Engineering Proceedings 74, no. 1: 54. https://doi.org/10.3390/engproc2024074054
APA StyleDemition, A. D. R., Narciso, Z. A. L., & Paglinawan, C. C. (2024). Filipino Meal Recognition Scale with Food Nutrition Calculation and Smart Application. Engineering Proceedings, 74(1), 54. https://doi.org/10.3390/engproc2024074054
