Abstract
The physical properties of water cause an underwater image to degrade. Enhancing damaged underwater photos is an important topic of study. Several academics have used various picture-enhancing methods and models. We have included a hyper-Laplacian reflectance priors enhancement technique for underwater images and a Convolutional Neural Network (CNN) for the classification of images. The classification is performed on the real images and the enhanced images when passed through an HLRP code.
1. Introduction
Researchers have been interested in underwater imaging and its enhancement. The problem of perfect images may be taken, extracted, and, hence, viewed via efficient and detailed programming, which has been a task. This has been the subject of numerous study projects using a variety of approaches and methods. Underwater image enhancement and classification are crucial for a variety of different applications, such as environmental monitoring, marine research, and underwater robotics. Underwater cameras typically provide images with poor contrast, uneven lighting, blurring, bright objects, reduced color, noise, and other irregularities [1]. There are three elements that are combined linearly to create an underwater image:
- Light reflects back from the captured image, but it cannot be scattered.
- Light reflects back from the image and will be scattered at a small angle.
- Light reflects only from the floating particles not from the image [2,3].
Many enhancement methods have been applied to improve the quality of such degraded images such as histogram equalization, gamma correction, and luminance enhancement. Still, they have some limitations to perform perfect operations [4]. Regardless of the study they have undergone, these enhancement solutions still have a number of major problems that restrict them from gaining the benefit from the practical approach. This paper focuses on investigating the effectiveness of a different algorithm for the images taken underwater and then classification is performed on the images. We will employ hyper-Laplacian reflectance priors for image enhancement, which has shown promising results in addressing challenges related to underwater imaging. These priors rely on the hyper-Laplacian distribution, a generalization of the Laplacian distribution, to describe the reflectance of a picture. To create high-quality enhanced photos, the hyper-Laplacian reflectance priors can be used in conjunction with other image enhancement methods, such as denoising or deblurring. The rest of this paper is as follows: Section 2 shows the background research and theory. Section 3 gives the proposed method for underwater image enhancement on hyper-Laplacian reflectance priors. Section 4 shows the results and comparison metrics of the proposed method. Section 5 provides the conclusions of the proposed method.
2. Literature Review
Underwater image enhancement techniques encompass a range of approaches, spanning from conventional methods like physical model-based techniques and histogram equalization-based methods to more modern data-driven techniques such as convolutional neural networks (CNNs) and generative adversarial networks (GANs), which have been drawing greater attention as an essential processing step [5]. Deep-learning-based methods have witnessed significant advancements in recent decades and have found extensive applications in various computer vision and image processing tasks [6]. Moreover, it drastically improved the high performance of the vision for object detection and recognition [7] such as denoising, super-resolution, and image de-hazing [8,9,10].
Convolutional Neural Network (CNN) is a typical method that has seen extensive use in the analysis of underwater images. The major goal of preliminary uses is to estimate the transmission in images, such as in [11]. In recent times, the authors of [12] proposed a model that was based on a deep-learning technique for underwater image enhancement, called WaterGAN. It was used to enhance the color of the images that are deep into the water and established the generative adversarial network to design a real image [13]. ILSVRC (ImageNet Large Scale Visual Recognition Challenge) [14], as proposed by the researcher, is used to deal with classification problems. Another method, Region Convolutional Neural Network (RCNN), was proposed by [15], which is used to increase the detection power [16].
- Hyper-Laplacian priors: Many of the researchers stated that due to the water’s ability to absorb and scatter light, underwater images often provide poor visibility. Because of this reason, the final outcome of the image can be foggy, fuzzy, and lacking in contrast. With the help of the image enhancement method, for example, the hyper-Laplacian filter is one way to increase the quality of the images [17].
- The researcher [18] proposed a method with the combination of GHP (Gradient his- togram preservation) and hyper-Laplacian, which is used to increase the performance of denoising and produce the fine output of the image texture. Research on the images that capture real-world scenes used the hyper-Laplacian as the best model for the gradient images. Also, it has been frequently used in a number of image restoration works [19,20].
3. Methodology
The objective of enhancing underwater images is to enhance visibility and correct color distortions caused by light absorption and scattering in water. In our research, we adopt a comprehensive approach that combines hyper-Laplacian reflectance priors for image enhancement and convolutional neural networks (CNN) for image classification. The outline of the proposed method is shown in Figure 1a.
Figure 1.
Image processing: (a) process of image enhancement and (b) image dataset with labels.
First, we will acquire a diverse variety of images from a dataset of underwater images with a perfect setting of angle and environment. The main reason behind applying a hyper-Laplacian reflectance priors is that it will enhance the underwater images easily. As a result, we will obtain the unique characteristics of underwater images such as image blur, which is caused by light scattering, color distortion, and reduced visibility. Once we go through this process, we can successfully recover the underwater original images in terms of color, contrast, and features by enhancing their quality and accessibility. Here, we have used the code from HLRP code available at: https://github.com/zhuangpeixian/HLRP. We have used underwater images from [21]. So, we passed our initial or real images through the HLRP model to obtain illuminated images.
In the next step, in order to make a classification, we performed the following steps:
- Data Collection and Preparation:
- -
- We collected the dataset of real images and obtained the enhanced images from them via HLRP. We ensured that the images are labeled with the appropriate class (real or enhanced). The set of real and enhanced images with label 1 is shown in Figure 1b.
- -
- The photos were preprocessed by shrinking them to a uniform size and normalizing the pixel values.
- -
- We split the dataset into training, validation, and test sets. The training set will be used to train the CNN, the validation set for hyperparameter tuning, and the test set for final evaluation.
- -
- Then, we predicted the model on new predictable images.
- Model Architecture:
- -
- We designed a CNN architecture suitable for image classification. This typically involves stacking convolutional layers, followed by pooling layers to capture spatial features and fully connected layers for classification.
- -
- We created a custom architecture based on the complexity of our dataset and available resources.
- Model Training:
- -
- We added a 2D convolutional layer with 32 filters, a filter size of 3 × 3, ReLU activation function, and ‘same’ padding.
- -
- The image was size 300 by 300.
- -
- We added a max pooling layer with a pool size of 2 × 2, which reduces the spatial dimensions of the feature maps.
- -
- We added a dropout layer that randomly drops 70% of the neurons during training, helping to prevent overfitting.
- -
- These steps are repeated twice with increasing filter sizes (64 and 128) to extract more complex features.
- -
- Then, we added a fully connected layer with 256 neurons, ReLU activation function, and L2 regularization with a regularization coefficient of 0.001. Regularization helps prevent overfitting.
- -
- Then, we added the final fully connected layer with a single neuron and sigmoid activation, which is suitable for binary classification tasks.
- -
- The Adam optimizer is used to optimize the model’s weights during training.
- -
- The model’s performance will be evaluated using accuracy as the metric.
- Model Evaluation:
- -
- We evaluated the trained model on the test set to assess its performance, passed the test images through the trained network, and compared the predicted labels with the ground truth labels.
- -
- We calculated evaluation metrics such as accuracy, precision, recall, and F1-score to quantify the model’s performance.
- -
- We visualized the results using confusion matrices.
4. Discussion of Experimental Results
Now, we describe the training and testing of the suggested model and discuss the results.
- Network Training: To train our proposed network, we utilized a dataset consisting of 440 raw underwater images and their corresponding enhanced images. All images in the dataset had a resolution of 300 × 300 and were sourced from the dataset provided by [21]. For the deep-learning framework, we employed the Keras framework running on top of TensorFlow. The training process was conducted over 20 epochs for each dataset. It is worth mentioning that our model was trained on the free version of Google Colab, which operated on a Linux system with an x86_64 processor and 12.68 GB of RAM.
- Qualitative Comparison: The qualitative comparison between the real and enhanced images can be seen from the naked eye. In some photographs, the results reveal considerable colour and contrast improvements. Figure 2a depicts the real images to be predicted, whereas Figure 2b depicts the lighted images to be predicted. The proposed approach generated outcomes that were sharper and clearer. Overall, it is obvious from the visual assessment that the proposed approach can give superior outcomes.
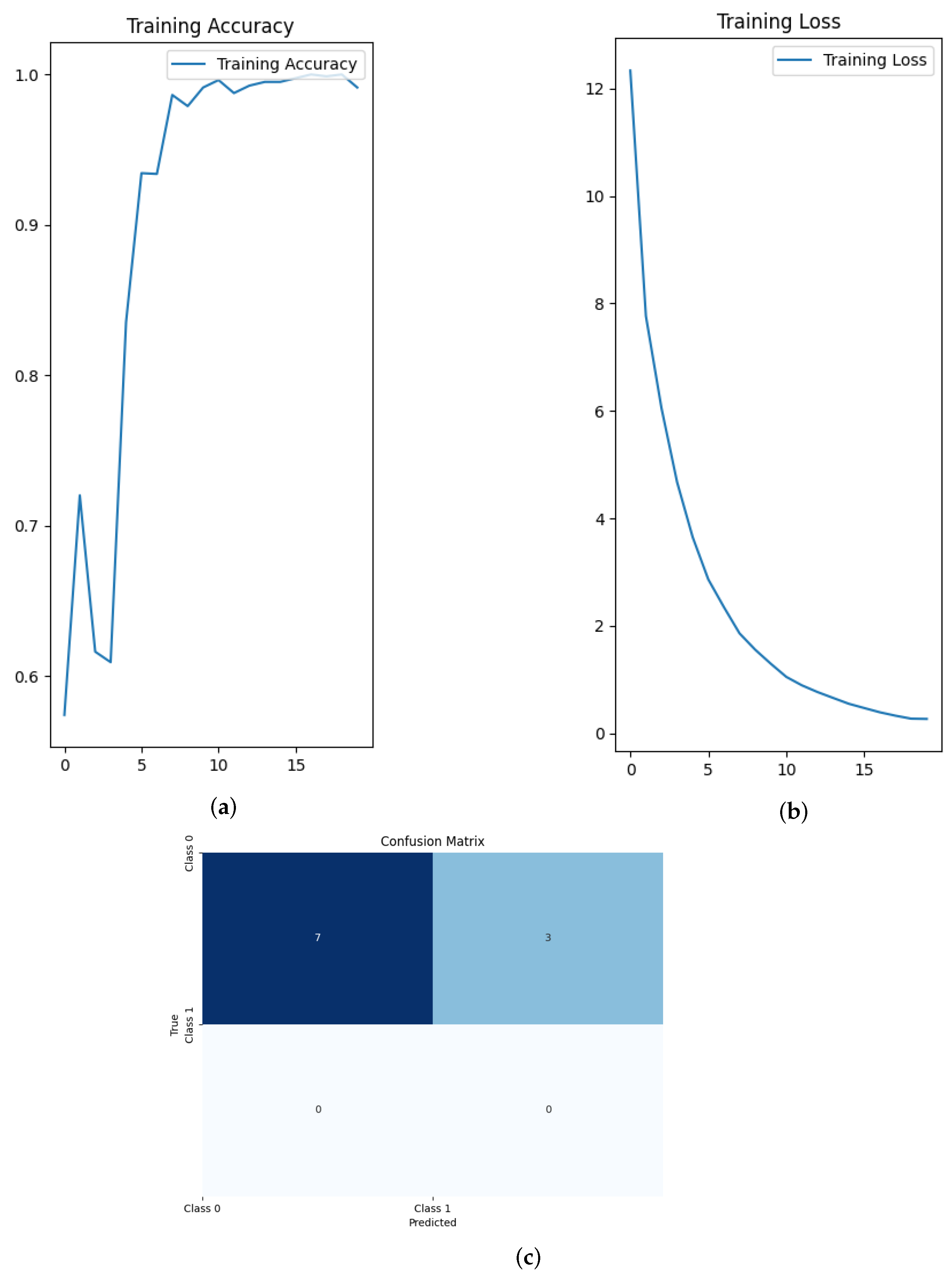
Figure 2. Comparison of predicted images: (a) real predicted images and (b) illuminated predicted images. - Quantitative Comparison: Figure 3a shows the RGB histogram of real images, which is evenly spread, whereas, Figure 3b shows the RGB histogram of illuminated images, which has more luminance in a white scale. Figure 4a shows the training accuracy of the system, where it achieved its accuracy within a few epochs despite trying to avoid overfitting. Figure 4b shows the training loss that also reaches minimal after a few epochs. Figure 4c shows the confusion matrix. It is conclusive that the proposed method was quite efficient in enhancing the underwater images. The CNN trained on labeled images real and enhanced was able to accurately differentiate between the two different image qualities.
Figure 3. Histograms of images: (a) histogram of real images (RGB) and (b) histogram of illuminated images (RGB).
Figure 4. Performance metrics: (a) training accuracy, (b) training loss, and (c) confusion matrix.
5. Conclusions
We presented our comprehensive methodology based on hyper-Laplacian reflectance priors for underwater image enhancement. The images were passed through the system and enhanced. For the classification between real and illuminated images, a CNN was used. We have concluded the following:
- HLRP enhances the outer edges and characteristics of underwater images and restores the real color of nature.
- HLRP is helpful for acquiring smoothness in both spatial and linear illumination environments.
- We used CNN for the classification of underwater images.
- We classified the images as real and enhanced and tested another set of images to their corresponding labels.
Author Contributions
T.M. served as the main author and was primarily responsible for the conceptualization, design, and writing of the paper. F.H. and R.I. have contributed equally in data collection, methodology, and analysis. All authors have read and agreed to the published version of the manuscript.
Funding
The research was self-funded by the authors and received no external financial support.
Institutional Review Board Statement
Not applicable.
Informed Consent Statement
Not applicable.
Data Availability Statement
The data used in this research is open source and available to the public. The HLRP code utilized for image enhancement is accessible at: https://github.com/zhuangpeixian/HLRP (accessed on 10 Jan 2023).
Conflicts of Interest
The authors declare that they have no conflict of interest concerning this study.
References
- Schettini, R.; Corchs, S. Underwater Image Processing: State of the Art of Restoration and Image Enhancement Methods. Eurasip J. Adv. Signal Process. 2010, 2010, 746052. [Google Scholar] [CrossRef]
- Zhuang, P.; Wu, J.; Porikli, F.; Li, C. Underwater Image Enhancement With Hyper-Laplacian Reflectance Priors. IEEE Trans. Image Process. 2022, 31, 5442–5455. [Google Scholar] [CrossRef] [PubMed]
- Ancuti, C.; Ancuti, C.O.; Haber, T.; Bekaert, P. Enhancing underwater images and videos by fusion. In Proceedings of the 2012 IEEE Conference on Computer Vision and Pattern Recognition, Providence, RI, USA, 16–21 June 2012. [Google Scholar] [CrossRef]
- Mohan, S.; Simon, P. Underwater Image Enhancement based on Histogram Manipulation and Multiscale Fusion. Procedia Comput. Sci. 2020, 171, 941–950. [Google Scholar] [CrossRef]
- Anwar, S.; Li, C. Diving deeper into underwater image enhancement: A survey. Signal Process. Image Commun. 2020, 89, 115978. [Google Scholar] [CrossRef]
- Li, C.; Anwar, S.; Porikli, F. Underwater scene prior inspired deep underwater image and video enhancement. Pattern Recognit. 2020, 98, 107038. [Google Scholar] [CrossRef]
- LeCun, Y.; Bengio, Y.; Hinton, G. Deep learning. Nature 2015, 521, 436–444. [Google Scholar] [CrossRef] [PubMed]
- Zhang, K.; Zuo, W.; Chen, Y.; Meng, D.; Zhang, L. Beyond a Gaussian Denoiser: Residual Learning of Deep CNN for Image Denoising. IEEE Trans. Image Process. 2017, 26, 3142–3155. [Google Scholar] [CrossRef] [PubMed]
- Dong, C.; Loy, C.C.; He, K.; Tang, X. Image Super-Resolution Using Deep Convolutional Networks. IEEE Trans. Pattern Anal. Mach. Intell. 2016, 38, 295–307. [Google Scholar] [CrossRef]
- Cai, B.; Xu, X.; Jia, K.; Qing, C.; Tao, D. DehazeNet: An End-to-End System for Single Image Haze Removal. IEEE Trans. Image Process. 2016, 25, 5187–5198. [Google Scholar] [CrossRef]
- Lee, H.S.; Moon, S.W.; Eom, I.K. Underwater Image Enhancement Using Successive Color Correction and Superpixel Dark Channel Prior. Symmetry 2020, 12, 1220. [Google Scholar] [CrossRef]
- Li, J.; Skinner, K.A.; Eustice, R.M.; Johnson-Roberson, M. WaterGAN: Unsupervised Generative Network to Enable Real-time Color Correction of Monocular Underwater Images. IEEE Robot. Autom. Lett. 2017, 3, 387–394. [Google Scholar] [CrossRef]
- Goodfellow, I.; Pouget-Abadie, J.; Mirza, M.; Xu, B.; Warde-Farley, D.; Ozair, S.; Courville, A.; Bengio, Y. Generative adversarial networks. Commun. ACM 2020, 63, 139–144. [Google Scholar] [CrossRef]
- Krizhevsky, A.; Sutskever, I.; Hinton, G.E. ImageNet classification with deep convolutional neural networks. Commun. ACM 2017, 60, 84–90. [Google Scholar] [CrossRef]
- Girshick, R. Fast R-CNN. arXiv 2015, arXiv:1504.08083. [Google Scholar] [CrossRef]
- He, K.; Zhang, X.; Ren, S.; Sun, J. Spatial Pyramid Pooling in Deep Convolutional Networks for Visual Recognition. arXiv 2014, arXiv:1406.4729. [Google Scholar] [CrossRef]
- Zhang, W.; Jin, S.; Zhuang, P.; Liang, Z.; Li, C. Underwater Image Enhancement via Piecewise Color Correction and Dual Prior Optimized Contrast Enhancement. IEEE Signal Process. Lett. 2023, 30, 229–233. [Google Scholar] [CrossRef]
- Jia, F.; Zhang, H.; Deng, H.; Li, W.; Zuo, W. Image denoising using hyper-Laplacian priors and gradient histogram preservation model. In Proceedings of the 2014 12th International Conference on Signal Processing (ICSP), Hangzhou, China, 19–23 October 2014. [Google Scholar] [CrossRef]
- Fergus, R.; Singh, B.; Hertzmann, A.; Roweis, S.T.; Freeman, W.T. Removing camera shake from a single photograph. In Proceedings of the ACM SIGGRAPH 2006, Boston, MA, USA, 30 June–3 August 2006. [Google Scholar] [CrossRef]
- Cho, T.S.; Zitnick, C.L.; Joshi, N.; Kang, S.B.; Szeliski, R.; Freeman, W.T. Image Restoration by Matching Gradient Distributions. IEEE Trans. Pattern Anal. Mach. Intell. 2012, 34, 683–694. [Google Scholar] [CrossRef]
- Anwar, S.; Li, C.; Porikli, F. Deep Underwater Image Enhancement. arXiv 2018, arXiv:1807.03528. [Google Scholar] [CrossRef]
Disclaimer/Publisher’s Note: The statements, opinions and data contained in all publications are solely those of the individual author(s) and contributor(s) and not of MDPI and/or the editor(s). MDPI and/or the editor(s) disclaim responsibility for any injury to people or property resulting from any ideas, methods, instructions or products referred to in the content. |
© 2023 by the authors. Licensee MDPI, Basel, Switzerland. This article is an open access article distributed under the terms and conditions of the Creative Commons Attribution (CC BY) license (https://creativecommons.org/licenses/by/4.0/).



