You are currently viewing a new version of our website. To view the old version click .
Engineering Proceedings
  • Proceeding Paper
  • Open Access

15 September 2022

A Critical View on the Partial Discharge Models for Various Electrical Machines’ Insulation Materials †

,
,
,
and
1
Department of Electrical & Computer Engineering, Democritus University of Thrace (DUTh), 671 00 Xanthi, Greece
2
Instituto Tecnologico de la Energia, Universitat Politècnica de València, 46022 Valencia, Spain
*
Author to whom correspondence should be addressed.
Presented at the 1st International Electronic Conference on Machines and Applications, 15–30 September 2022; Available online: https://iecma2022.sciforum.net.
This article belongs to the Proceedings The 1st International Electronic Conference on Machines and Applications

Abstract

Synchronous generators (SGs) play a vital role in energy production as well as in the industry. Their insulation system, where epoxy resin and mica dominate among the most common insulation materials, plays the most significant role in proper operation of a SG and in extending its lifetime. Epoxy resin and mica have characteristics, which make them very good materials for a reliable SG insulation. Partial discharges (PDs) are one of the most serious problems, because they can cause problems on the SG insulation. PDs are both a symptom of insulation degradation and a means to identify possible insulation faults. Thus, it is very important to detect PDs with offline or/and online PD Tests. A comparison of different MATLAB/Simulink PD models of PDs occurring in insulation materials is presented in this paper. Epoxy resin, mica, and a combination of these two insulation materials are used for simulations in order to investigate factors, such as the applied voltage and the geometry of a void inside the insulation, and how these affect the condition of the materials and are related to PDs and flashover voltages, which may also appear in electrical machines’ insulation. The aforementioned factors are examined in order to evaluate which of the materials is affected the most and which one is the most proper for SGs’ insulation system.

1. Introduction

Owing to its high efficiency, synchronous generator (SG) is one of the most used electrical machines (EM) in energy production and in the industry. SGs are used in high kW applications, usually characterized by low speeds. Reliable and proper operation as well as maximum performance with the minimum maintenance are the qualities that should characterize a SG used in industry [1].
The component that plays the most significant role in the aforementioned characteristics is SG’s insulation system, which, most of the times, consists of a combination of epoxy resin (ER) and mica. ER has high mechanical strength and chemical resistance, good physical and electrical properties, and resistance to moisture and radiation. On the other hand, mica has low dielectric losses, good mechanical resistance, dielectric constant, and thermal conductivity. The combination of these two insulation materials creates very good insulation properties for SGs [2,3,4].
Partial discharges (PDs) [2] are electrical discharges, which partially bridge the insulation between conductors and they are both a symptom and a mechanism of insulation aging.
This paper deals with different PD models, the comparison of which can give useful information about the factors, which affect the PD activity. Moreover, this comparison will lead to the selection of the proper PD model according to the given information of the PD activity.

2. Partial Discharges on Electrical Machines

PDs are one of the most dangerous factors for contamination and degradation of the EMs’ insulation system. EMs face different stresses during their lifetime, i.e., thermal, electrical, ambient, and mechanical (TEAM) stresses [5]. Although PDs usually occur as a result of these various stresses, electrical stress is the one mostly related to PDs. In this case, the insulation system faces serious faults, as those presented in the following figures taken by a borescope inside the stator of a real SG in Greece, while the insulation’s lifetime depends both on various constants, valid for each insulation material, and on the stress level (kV/mm).
Figure 1, which were taken by using a borescope inside the stator of a Synchronous Generator in a power plant in Greece, traces of PDs and general degradation of the stator’s insulation are evident. It becomes clear that PDs are both a symptom and a way to investigate the condition of the EMs insulation system. PD measurement on EMs (IEC 60034-27) uses coupling capacitors at the EM terminals and monitors the high frequency currents that flow through these capacitors. It can be done in either online or offline mode.
Figure 1. (a) Trace of PDs (2009), (b) serious damage and traces of PDs inside the SG’s stator (2010).

3. PD Models

Two different PD models were created in MATLAB/Simulink (The MathWorks, Inc., Matlab 2016a, Natick, MA, USA), in order to investigate the factors affecting PD activity. Three different insulation materials were used, i.e., epoxy resin (ER), mica, and a combination (C) of these two. In order to calculate the relative permittivity of the combination of the two insulation materials, the following formula was used [6]:
e r 3 = e r 1 e r 2 s 1 + s 2 e r 1 s 2 + e r 2 s 1
where e r 1 = 5 is the relative permittivity of mica, e r 2 = 3.6 is the relative permittivity of ER, s 1 is the width of mica, and s 2 is the width of ER. Moreover, ER and mica were supposed to cover the same volume of the test object. The relative permittivity of the combination of these two insulation materials was calculated as e r 3 = 4.12 .
Furthermore, three different applied voltages (5 kV, 10 kV, and 15 kV) were taken into consideration. The dimensions of the test object are 40 mm × 20 mm × 40 mm, while the dimensions of a cylindrical void inside the insulation material are considered to be r = 3 mm and h = 8 mm. Simulations were also made with double radius and double height of the cylindrical void. Sample of the simulation results chosen from each model is presented because of lack of space.

3.1. Capacitive Model

Capacitive model is an equivalent circuit of three capacitors, which was presented by Gemant and Philipoff in 1932 and since then many different proposals have been made to improve this model. Figure 2 presents the capacitive model created in MATLAB/Simulink, which consists of [2]:
Figure 2. Capacitive model.
  • AC high voltage (HV) source,
  • Resistor ( R 1 ), which acts as a HV filter in order to reduce the noise of the source,
  • HV measuring capacitor ( C m = 1000   pF ) and coupling capacitor ( C k = 1000   μ F ), which are used in order to capture the displacement current created during PD,
  • Measuring impedance (MI) RLC ( R m = 50   Ω ,   C m = 0.45   μ F   a n d   L m = 0.60   mH ) in order to collect PD signals, and
  • Three capacitors ( C a , C b , C c ), whose values depend on the insulation material and are calculated by:
    C a = ε 0 ε r a 2 r b d
    C b = ε 0 ε r r 2 π d h
    C c = ε 0 r 2 π h
    where ε 0 is the dielectric constant in vacuum, ε r is the relative permittivity (dielectric constant) of the insulating material, a is the length, b is the weight and d is the height of the test object, r is the radius, and h is the height of the void. It must be noted that C c is the capacitance of the void in the solid material, C b is the capacitance of the insulation material connected to the void, and C a is the capacitance of the remaining insulation.
Various results for each insulation material and different geometries of the cylindrical void are indicatively presented in Figure 3, Figure 4 and Figure 5, where the flashover voltages (FVs) per time are shown. It is obvious in all figures that when the applied voltage increases, the number of PDs increases, as well. Moreover, the results of all insulation materials show that when the geometry of the void increases, the PD activity increases. Moreover, mica seems to present more PDs and smaller maximum PD amplitude compared to the two other insulation materials, while ER has shown the fewest number of PDs. The combination of the two materials seems to present the lowest number of PDs.
Figure 3. PD activity—ER (a) 5 kV, (b) 5 kV—double radius.
Figure 4. PD activity—mica (a) 10 kV, (b) 10 kV—double height.
Figure 5. PD activity—combination (a) 15 kV, double height, (b) 15 kV—double radius.

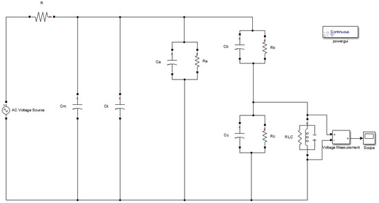
3.2. Capacitive Model with Resistors

This PD model is an advanced capacitive model, because resistors were placed opposite the three capacitors, as shown in Figure 6. The three resistors are R a , R b , and R c , which indicate the resistance of the insulation material, respectively to the three capacitors C a , C b , and C c . These resistors, which were added in order to have a more detailed representation of the insulation material, because geometric dimensions, relative permeability, and specific volumetric resistance are taking into account, are calculated by [7]:
R a = ρ i n s h a b π r 2
R b = ρ i n s h h c a v π r 2
R c = ρ c a v h c a v π r 2
where ρ i n s   is the electrical resistivity of solid insulation ( 10 15   Ω m ) and ρ c a v is the electrical resistivity of the air cavity ( 10 15     Ω m ).
Figure 6. Capacitive-resistance PD model.
Figure 7, Figure 8 and Figure 9 show various results for the 2nd PD model. The results are similar to the corresponding diagrams of the 1st model in order to be more perceptible by the comparison. Comparing the diagrams for each insulation material, separately, we conclude that the increase in the applied voltage leads to an increase in the PD activity. Furthermore, the diagrams with double radius or/and double height show that when the volume of the void increases, the number of PDs increases as well. As for the comparison between the three insulation materials, it is clear that the combination of the two materials seems to achieve the best results, while epoxy resin presents the fewest number of PDs and mica the smaller maximum PD amplitude.
Figure 7. PD activity—ER (a) 5 kV, (b) 5 kV—double radius.
Figure 8. PD activity—mica (a) 10 kV, (b) 10 kV—double height.
Figure 9. PD activity—combination (a) 15 kV, double height, (b) 15 kV—double radius.

4. Discussion

The first PD model is the classic capacitive model, which represents the insulation of the test object by using three capacitances. The second model is an advanced version of the previous model, with the addition of three resistances, used to represent better the insulation material. The results of these two models show that the 2nd PD model has better and more realistic results, because the use of the three resistances results in a more detailed representation of the test object for each of the three insulation materials.
The simulation parameters were the same for the aforementioned PD models; same applied voltages, same void geometries, and same insulation materials. This was selected so that the results could be compared. The above results apply to all simulations of each model used in the present work.
First of all, in most simulations it is noted that when the applied voltage increases, the number of PDs and the voltage amplitude of the PDs increase. Additionally, by increasing the geometric characteristics of the void inside the insulation, the PD activity is directly affected. The voltage amplitude as well as the number of the PDs increases either because of the increase in height or in radius of the void in the first two PD models.
Another factor that affects the phenomenon of PDs and was investigated in this paper is the insulation material. ER seems to present the largest PD amplitude, while the lowest is presented by mica. In most simulations, the combination of the two insulation materials has the lowest number of PDs and that is why the insulation system of many EMs is preferred to be a combination of mica and ER. Moreover, the number of PDs in ER’s and mica’s simulations increase more when the radius becomes bigger rather than when the height increases. The combination of the two materials presents the biggest number of PDs when the height increases.

5. Conclusions

Different geometries of the void and different applied voltages were used in order to investigate how ER, mica, and the combination of these two materials were affected through two different PD models. The results show that PD activity increases when the applied voltage and the volume of the void increase. Moreover, the insulation material that seems to have better behavior is the combination ER-mica, since it presents a reduction in the number of PDs in most of the simulations. As for future work, simulations with different PD models, applied voltages, and void geometries would be useful. Finally, these simulations can be combined with experiments or real PD measurements to adjust or improve the model and determine in a better way the condition of the insulation system.

Author Contributions

Conceptualization, D.V., T.I., A.K., M.D., and J.-A.A.-D.; methodology, D.V., T.I., A.K., M.D., and J.-A.A.-D.; software, D.V. and T.I.; validation, D.V., T.I., A.K., M.D., and J.-A.A.-D.; formal analysis, D.V., T.I., A.K., M.D., and J.-A.A.-D.; investigation, D.V., T.I., A.K., M.D., and J.-A.A.-D.; resources, D.V., T.I., A.K., and M.D.; data curation, D.V. and T.I.; writing—original draft preparation, D.V., T.I., A.K., M.D., and J.-A.A.-D.; writing—review and editing, D.V., T.I., A.K., M.D., and J.-A.A.-D.; visualization, D.V., T.I., A.K., M.D., and J.-A.A.-D.; supervision, A.K., M.D., and J.-A.A.-D.; project administration, D.V., T.I., A.K., M.D., and J.-A.A.-D. All authors have read and agreed to the published version of the manuscript.

Funding

This research received no external funding.

Institutional Review Board Statement

Not applicable.

Data Availability Statement

Not applicable.

Acknowledgments

The authors of this paper would like to thank Pericles Stratigopoulos, Director of Komotini Power Plant, Public Power Corporation S.A.—Hellas, for providing the pictures and the results of the PD measurements for this SG.

Conflicts of Interest

The authors declare no conflict of interest.

References

  1. Chen, Y.; Zhao, Z.; Wu, H.; Chen, X.; Xiao, Q.; Yu, Y. Fault anomaly detection of synchronous machine winding based on isolation forest and impulse frequency response analysis. Measurement 2021, 188, 110531. [Google Scholar] [CrossRef]
  2. Verginadis, D.; Karlis, A.; Danikas, M.G.; Antonino-Daviu, J.A. Investigation of Factors Affecting Partial Discharges on Epoxy Resin: Simulation, Experiments, and Reference on Electrical Machines. Energies 2021, 14, 6621. [Google Scholar] [CrossRef]
  3. Wang, P.; Hui, S.; Akram, S.; Zhou, K.; Nazir, M.T.; Chen, Y.; Dong, H.; Javed, M.S.; Haq, I.U. Influence of Repetitive Square Voltage Duty Cycle on the Electrical Tree Characteristics of Epoxy Resin. Polymers 2020, 12, 2215. [Google Scholar] [CrossRef] [PubMed]
  4. Da, Y.; Liu, J.; Gao, Z.; Xue, X. Studying the Influence of Mica Particles Size on the Properties of Epoxy Acrylate/Mica Composite Coatings through Reducing Mica Particles Siee by the Ball-Milled Method. Coatings 2022, 12, 98. [Google Scholar] [CrossRef]
  5. D’Amato, D.; Loncarski, J.; Monopoli, V.G.; Cupertino, F.; Di Noia, L.P.; Del Pizzo, A. Impact of PWM Voltage Waveforms in High-Speed Drives: A Survey on High-Frequency Motor Models and Partial Discharge Phenomenon. Energies 2022, 15, 1406. [Google Scholar] [CrossRef]
  6. Philippe, R.; Jacques, N. Materiaux de L’eletrotechnique, 2nd ed.; Editions Georgi; PPUR Presses Polytechniques: Lausanne, Switzerland, 1979. [Google Scholar]
  7. Ignatev, N.I.; Silin, N.V.; Konfederatov, D.V. In Reference to the Simulation of Partial Discharges in Solid Dielectrics. In Proceedings of the 2020 International Multi-Conference on Industrial Engineering and Modern Technologies, Vladivostok, Russia, 6–9 October 2020. [Google Scholar]
Publisher’s Note: MDPI stays neutral with regard to jurisdictional claims in published maps and institutional affiliations.

Article Metrics

Citations

Article Access Statistics

Multiple requests from the same IP address are counted as one view.