Abstract
DC microgrids are gaining popularity due to their lack of reactive power compensation, frequency synchronization, and skin effect problems. However, DC microgrids are not exempted from stability issues. The stability of DC microgrids based on decentralized architecture is presented in this paper. Centralized architecture can degrade system performance and reliability due to the failure of a single central controller. Droop with proportional integral (PI) controller based on decentralized architecture is being used for DC microgrid stability. However, droop control requires a tradeoff between voltage regulation and droop gain. Further, global stability through PI controller cannot be verified and controller parameters cannot be optimized with different operating conditions. To address limitations, an equivalent sliding mode (SM) controller is proposed for a DC microgrid system in this paper. Detailed simulations are carried out, and results are presented, which show the effectiveness of an equivalent SM controller.
1. Introduction
The distribution system is the last stage in the electric power delivery. It transfers the electric power from the transmission system to the end-user. Power losses in the low voltage AC distribution system and domestic appliances are a hot issue in growing energy concerns. Due to the increased use of renewable sources for power generation and a shift of domestic appliances from AC to DC, attracting DC distribution for power delivery to end-user. Most of the domestic and commercial appliances directly or indirectly run on DC power. Thus, the DC distribution can be more efficient compared to AC distribution [1,2].
A microgrid is a modern form of distribution system, which can work independently and with the main utility grid. The main property that distinguishes the microgrid from a conventional AC system is that it can work in the isolated mode under fault conditions. Thus, the reliability of power delivery is increased [3]. This means that generated power can be efficiently transferred to an end-user through a microgrid system. The distribution system in an AC microgrid is AC, whose working principle and control is comprehensively discussed in [3,4].
DC microgrids are gaining popularity in housing and commercial building and data centers [5,6]. The efficiency of DC microgrids is expected to increase by 10–22% compared to AC microgrids [7,8]. Furthermore, frequency synchronization and reactive power compensation circuits are not required in DC, which have a prominent role in AC systems. Due to these advantages, the subject of DC microgrids is attracting researchers. However, DC microgrids are not exempted from stability issues. A coordination control in the DC microgrid is required to deliver reliable power to the loads. Generally, the coordination control in microgrids is classified into centralized and decentralized control architecture. In centralized architecture, a microgrid using a high bandwidth channel communicates system information with a single central controller that interprets the collected information, schedules the tasks, and directs the PE converters about the decisions [3,4]. However, if a single central controller fails, the system performance and reliability will be degraded. In contrast, in decentralized architecture, PE converters operate on local droop controllers based on measured physical quantities [3,4]. Significant advantages are a low cost and relaxed scalability. Droop controllers introduce large voltage deviations in DC buses due to large droop values, which are required for a wide stability margin. Therefore, some modified droop control is essential to control DC grids. In [9], a distributive control utilizing low bandwidth communication is proposed. However, distributive control approaches suffer the convergence speed, which is affected due to the communication delays.
Additionally, these control architectures are realized through linearized control techniques that show limited operations and cannot ensure global stability of the desired equilibrium point [4]. Hence, it is not possible to maintain the stability of the DC microgrid system. Alternatively, nonlinear sliding mode control (SMC) based on a hysteresis band is proposed in [4]. A hysteresis band in switching action creates an average non-zero value that introduces error in the voltages. Further, a hysteresis controller suffers a problem of switching frequency variation [10]. To address the above-mentioned limitations, an equivalent SM control technique is proposed for the stability of the DC microgrid in this paper.
In Section 2, a DC microgrid model and system dynamics in the state-space form are presented. Section 3 presents the limitations of droop control. Section 4 presents an equivalent SM control technique for DC microgrid, and the results are presented in Section 5. Finally, Section 6 concludes this paper.
2. Dc Microgrid Model
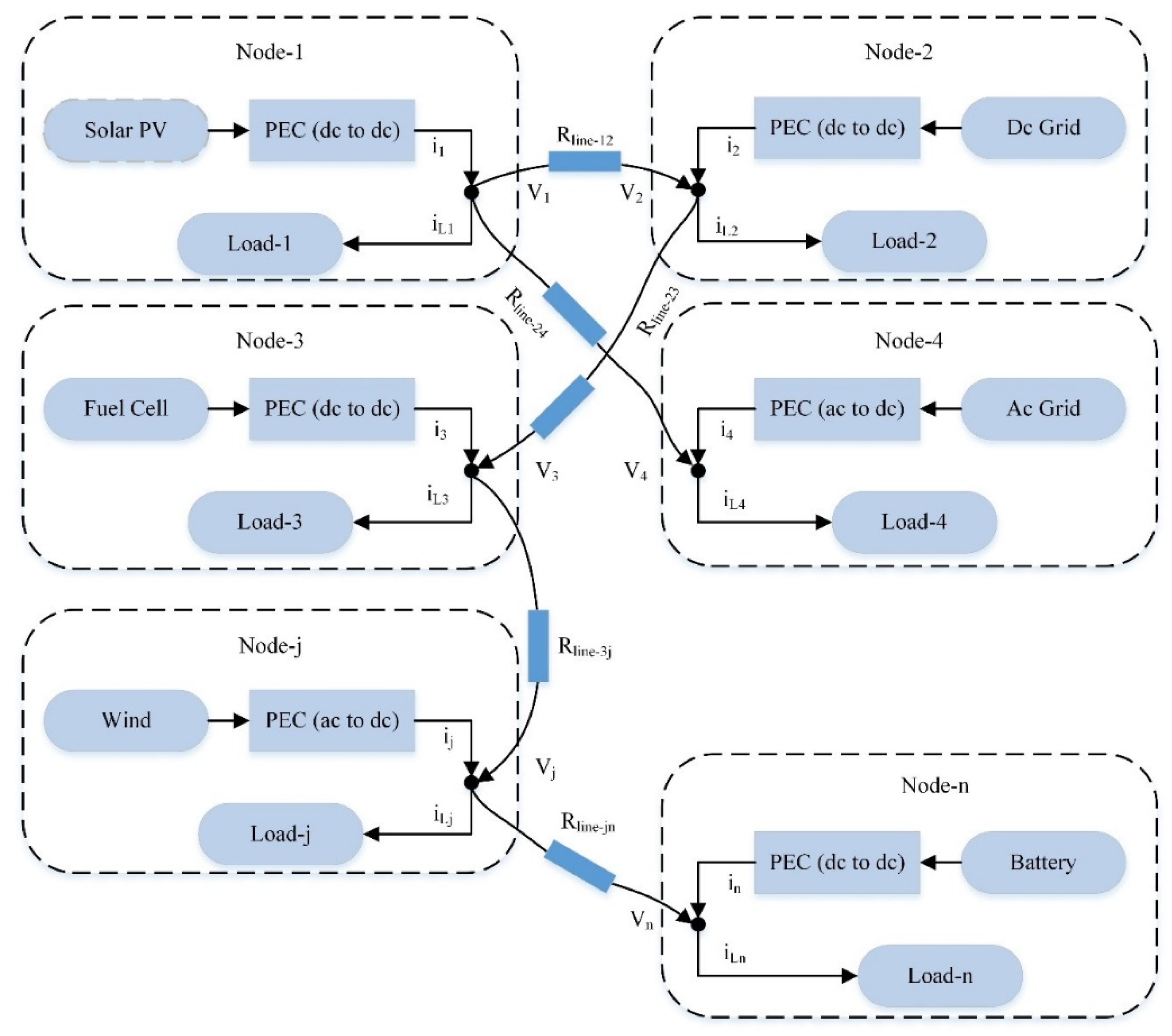
A generalized configuration of a DC microgrid system interconnecting different sources with loads is shown in Figure 1. A one-source model connected with DC microgrid through PE DC to DC converter is shown in Figure 2. The differential equations of the modeled system with one source are given in (1) and (2).
where, are inductor current, load current, connecting line current, capacitance, and inductance, respectively, whereas switching state is represented by . The dynamics of the system in the state-space form are expressed in (3).
where ,, , and are voltage error, rate of the voltage error, integral of voltage error, and sensing ratio, respectively.
Figure 1.
DC microgrid system.
Figure 2.
One source with DC microgrid.
3. Droop Control
The output voltages of different sources in parallel configuration are not the same. This is due to the tolerance in electrical components and errors in the sensors. Due to this, a small difference in output voltages creates a significant difference in supplied currents [11]. To show the effect, a two-source DC microgrid, in which each source is modeled by the Thevenin circuit is shown in Figure 3. The variables Vs, i1 and i2 are the voltages and current of sources 1 and 2, Rd1 and Rd2 are the droop resistances, Vs1 and Vs2 are the node voltages of nodes 1 and 2, Rline1 and Rline2 are the connecting line resistances, Rload and Vload are the load resistance and voltage respectively. Figure 4 shows the output voltage deviation with the supplied current. For small droop, voltage deviation is small but deviation in supplied current is large. And for large droop, the deviation in supplied current is small but voltage deviation goes high which shows that both cannot be satisfied simultaneously which is the main problem in droop control.
Figure 3.
Thevenin circuit of two sources.
Figure 4.
Voltage deviation.
4. Sliding Mode Control
The SM is a state feedback nonlinear controller, which is primarily used to control variable structured system. Properties of the SM include insensitivity to matched disturbances and robustness against model uncertainties [12]. A conventional method of SM controller implementation is through a hysteresis band. A hysteresis band in switching creates an average non-zero value, which introduces error in the voltages. Further, the hysteresis controller suffers from a switching frequency variation problem [12]. Therefore, an equivalent controller is proposed for the stability of the DC microgrid in this paper. The equation of the equivalent control is given in (4), which is derived from the system model presented in (1), (2), and (3).
where , and are the sliding coefficients and voltage reference, respectively.
5. Results and Discussion
To examine the performance of the SMC, a three-source DC microgrid system is simulated with droop controller through Matlab/Simulink, and node voltages are shown in Figure 5. Sources are simulated with 0.04 Ω, 1.9 Ω, and 0.4 Ω droop gains, respectively. Observed voltage regulation at nodes 1, 2, and 3 are 1.6%, 4.9%, and 6.9%, respectively. This shows that small droop values ensure decent voltage regulation but poor with large droop values, which are not accepted. Hence, a voltage regulation tradeoff is needed.
Figure 5.
Voltages with droop control.
To compare the performance, the same microgrid system is simulated with an equivalent SMC, and node voltages are shown in Figure 6. In this case, the maximum voltage regulation observed is less than 1%, which is significantly better than droop-controlled DC microgrid. This shows the performance of an equivalent SM controller in a steady-state condition. Additionally, the microgrid is simulated on step load to compare the transient response, as shown in Figure 7. The observed transient settling time with droop control is 4 ms, whereas the settling time with an equivalent controller is 0.4 ms, which is a significantly low value compared to the droop controller. This shows the transient performance of the proposed technique.
Figure 6.
Voltages with an equivalent SMC.
Figure 7.
Voltage transient on a step load.
6. Conclusions
Microgrids are a modern form of power delivery to the consumers, which can locally generate and consume power. DC microgrids are attractive due to their high efficiency in the presence of renewable sources. The centralized control architecture for DC microgrids is not preferred, because a single-point failure can degrade the system performance and reliability. Droop control based on decentralized architecture needs a tradeoff between the value of droop gain and voltage regulation and not preferred for the stability of the DC microgrid. An equivalent SM controller based on decentralized architecture is proposed in this paper. To address limitations, an equivalent sliding mode (SM) controller is proposed, and results are presented, which show the steady-state and transient performance of the proposed controller.
References
- Tsai, C.-H.; Bai, Y.-W.; Lin, M.-B.; Jhang, R.J.R.; Chung, C.-Y. Reduce the standbypower consumption of a microwave oven. IEEE Trans. Consum. Electron. 2013, 59, 54–61. [Google Scholar] [CrossRef]
- Techakittiroj, K.; Wongpaibool, V. Co-existence between AC-distribution and DC-distribution: In the view of appliances. In Proceedings of the International Conference on Computer and Electrical Engineering (ICCEE), Dubai, United Arab Emirates, 28–30 December 2009. [Google Scholar]
- Rashad, M.; Ashraf, M.; Bhatti, A.I.; Minhas, D.M. Mathematical Modeling and Stability Analysis of DC Microgrid Using SM Hysteresis Controller. Int. J. Electr. Power Energy Syst. 2018, 95, 507–522. [Google Scholar] [CrossRef]
- Meng, L.; Shafiee, Q.; Trecate, G.F.; Karimi, H.; Fulwani, D.; Lu, X.; Guerrero, J.M. Review on Control of DC Microgrids. IEEE J. Emerg. Sel. Top. Power Electron. 2017, 5, 1. [Google Scholar] [CrossRef] [Green Version]
- Becker, D.; Sonnenberg, B. DC microgrids in buildings and data centers. In Proceedings of the IEEE 33rd International Telecommunications Energy Conference (INTELEC), Amsterdam, The Netherlands, 9–13 October 2011. [Google Scholar]
- Rajagopalan, S.; Fortenbery, B.; Symanski, D. Power quality disturbances within DC data centers. In Proceedings of the IEEE 32nd International Telecommunication Energy Con-ference (INTELEC), Orlando, FL, USA, 6–10 June 2010. [Google Scholar]
- Reed, G. DC technologies: Solutions to electric power system advancements. IEEE Power Energy Mag. 2012, 10, 10–17. [Google Scholar] [CrossRef]
- Patterson, B. DC, come home: DC microgrids and the birth of the Enernet. IEEE Power Energy Mag. 2012, 10, 60–69. [Google Scholar] [CrossRef]
- Anand, S.; Fernandes, B.G.; Guerrero, J. Distributed Control to Ensure Proportional Load Sharing and Improve Voltage Regulation in Low-Voltage DC Microgrids. IEEE Trans. Power Electron. 2013, 28, 1900–1913. [Google Scholar] [CrossRef] [Green Version]
- Spiazzi, G.; Mattavelli, P. Chapter 8: Sliding-mode control of switched-mode power supplies. In The Power Electronics Handbook; Skvarenina, T.L., Ed.; CRC Press LLC: Boca Raton, FL, USA, 2002. [Google Scholar]
- Nawaz, A.; Wu, J.; Long, C. Mitigation of circulating currents for proportional current sharing and voltage stability of isolated DC microgrid. Electr. Power Syst. Res. 2020, 180, 106123. [Google Scholar] [CrossRef]
- Utkin, V.; Guldner, J.; Shi, J. Sliding Mode Control in Electromechanical Systems; Taylor and Francis: London, UK, 1999. [Google Scholar]
Publisher’s Note: MDPI stays neutral with regard to jurisdictional claims in published maps and institutional affiliations. |
© 2021 by the authors. Licensee MDPI, Basel, Switzerland. This article is an open access article distributed under the terms and conditions of the Creative Commons Attribution (CC BY) license (https://creativecommons.org/licenses/by/4.0/).






