Toward a Theoretical Framework for Digital Twin Readiness Assessment in Logistics: Conceptualization and Model Development †
Abstract
1. Introduction
- What are the existing Digital Twin readiness assessment frameworks in supply chain management, including logistics?
- What key dimensions and indicators should be included in the framework to measure Digital Twin readiness in logistics?
2. Methodology
3. Systematic Literature Review
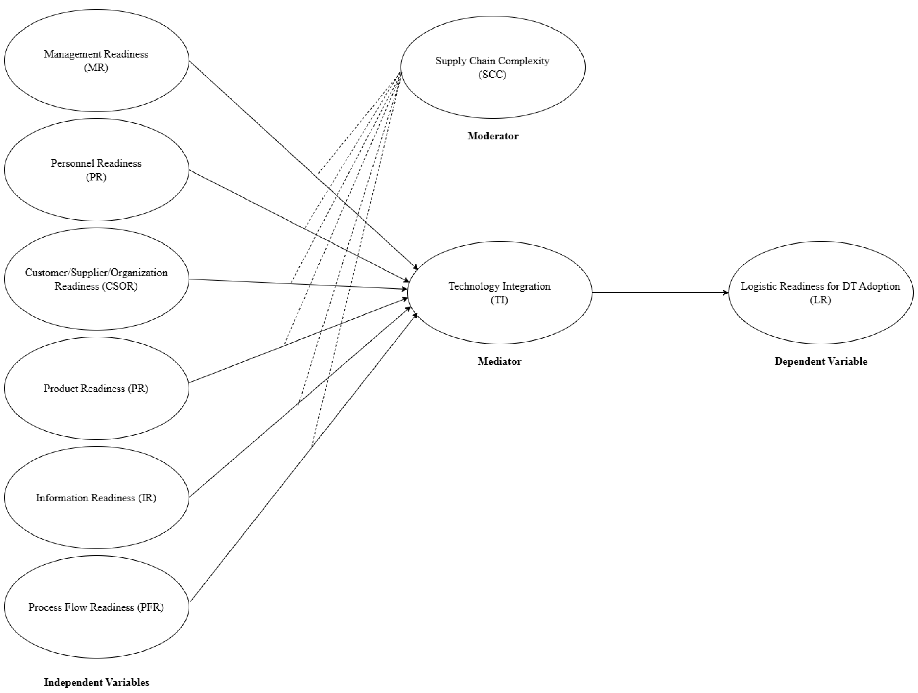
4. Model Development
- H1a. Management readiness positively influences DT readiness in logistics.
- H1b. Personnel readiness positively influences DT readiness in logistics.
- H1c. Customer/organization/supplier readiness positively influences DT readiness in logistics.
- H1d. Information readiness positively influences DT readiness in logistics.
- H1e. Product readiness positively influences DT readiness in logistics.
- H1f. Process flow readiness positively influences DT readiness in logistics.
- H1g. Technology Integration mediates the relationship between independent variables and logistic readiness.
- H1h. Supply Chain Complexity moderates the relationship between independent variables and logistic readiness.
5. Conclusions and Future Implications
Author Contributions
Funding
Institutional Review Board Statement
Informed Consent Statement
Data Availability Statement
Conflicts of Interest
References
- Jenet, F.A.; Anderson, S.B.; Kleiner, V.; Rudnitsky, A.; Zalevsky, Z.; Hanada, M.; Liu, J.; Rinaldi, E.; Agrawal, P.; Narain, R. Digital Supply Chain Management: An Overview. In IOP Conference Series: Materials Science and Engineering; IOP Publishing: Bristol, UK, 2018. [Google Scholar] [CrossRef]
- Luo, Y.; Ball, P. Expanding the Scope of Manufacturing Digital Twins to Supply Chain. Adv. Transdiscipl. Eng. 2023, 44, 120–125. [Google Scholar] [CrossRef]
- Ren, S.; Zhao, X.; Huang, B.; Wang, Z.; Song, X. A framework for shopfloor material delivery based on real-time manufacturing big data. J. Ambient Intell. Hum. Comput. 2018, 10, 1093–1108. [Google Scholar] [CrossRef]
- Vasant, P.; Zelinka, I.; Weber, G.-W. Advances in Intelligent Systems and Computing; Springer: Berlin/Heidelberg, Germany, 2019; Volume 1072. [Google Scholar]
- Bunjaridh, Y.; Rahman, R.A.; Yusof, L.M. Digital Twin Production in the Architecture, Engineering, Construction and Operation Industry: Organizational Attributes and Strategies. J. Eng. Proj. Prod. Manag. 2023, 13, 0019. [Google Scholar]
- Page, M.J.; McKenzie, J.E.; Bossuyt, P.M.; Boutron, I.; Hoffmann, T.C.; Mulrow, C.D.; Shamseer, L.; Tetzlaff, J.M.; Akl, E.A.; Brennan, S.E.; et al. The PRISMA 2020 Statement: An Updated Guideline for Reporting Systematic Reviews. BMJ 2021, 372, 71. [Google Scholar] [CrossRef] [PubMed]
- Lakmali, E.; Vidanagamachchi, K.; Nanayakkara, J. Industry 4.0 Readiness Assessment for Apparel Industry: A Study in the Sri Lankan Context. In Proceedings of the International Research Conference on Smart Computing and Systems Engineering (SCSE), Colombo, Sri Lanka, 24 September 2020; pp. 174–181. [Google Scholar] [CrossRef]
- Hesse, M.; Rodrigue, J.P. The Transport Geography of Logistics and Freight Distribution. J. Transp. Geogr. 2004, 12, 171–184. [Google Scholar] [CrossRef]
- SAE Standard J4000_202104; Recommended Practice, Identification and Measurement of Best Practice in Implementation of Lean Operation. SAE International: Warrendale, PA, USA, 2021. [CrossRef]
- Lucato, W.C.; Pacchini, A.P.T.; Facchini, F.; Mummolo, G. Model to Evaluate the Industry 4.0 Readiness Degree in Industrial Companies. IFAC-PapersOnLine 2019, 52, 1808–1813. [Google Scholar] [CrossRef]
- Patil, A.; Srivastava, S.; Paul, S.K.; Dwivedi, A. Digital Twins’ Readiness and Its Impacts on Supply Chain Transparency and Sustainable Performance. Ind. Manag. Data Syst. 2024, 124, 2532–2566. [Google Scholar] [CrossRef]
- Tao, F.; Cheng, J.; Qi, Q.; Zhang, M.; Zhang, H.; Sui, F. Digital twin-driven product design, manufacturing and service with big data. Int. J. Adv. Manuf. Technol. 2017, 94, 3563–3576. [Google Scholar] [CrossRef]
- Rockwell Automation. The Connected Enterprise Maturity Model. Rockwell Autom. 2014, 12, 1–12. [Google Scholar]
- Leyh, C.; Schäffer, T.; Bley, K.; Forstenhäusler, S. Assessing the IT and Software Landscapes of Industry 4.0-Enterprises: The Maturity Model SIMMI 4.0. In Information Technology for Management: New Ideas and Real Solutions; Lecture Notes in Business Information Processing; Springer: Cham, Switzerland, 2017; Volume 277, pp. 103–119. [Google Scholar] [CrossRef]
- Bibby, L.; Dehe, B. Defining and Assessing Industry 4.0 Maturity Levels—Case of the Defence Sector. Prod. Plan. Control. 2018, 29, 1030–1043. [Google Scholar] [CrossRef]
- Schumacher, A.; Erol, S.; Sihn, W. A Maturity Model for Assessing Industry 4.0 Readiness and Maturity of Manufacturing Enterprises. Procedia CIRP 2016, 52, 161–166. [Google Scholar] [CrossRef]
- Oleśków-Szłapka, J.; Stachowiak, A. The Framework of Logistics 4.0 Maturity Model. In Advances in Intelligent Systems and Computing; Springer: Cham, Switzerland, 2019; Volume 835, pp. 771–781. [Google Scholar] [CrossRef]
- Akdil, K.Y.; Ustundag, A.; Cevikcan, E. Maturity and Readiness Model for Industry 4.0 Strategy. In Industry 4.0: Managing The Digital Transformation; Springer Series in Advanced Manufacturing; Springer: Cham, Switzerland, 2018; pp. 61–94. [Google Scholar] [CrossRef]
- Asdecker, B.; Felch, V. Development of an Industry 4.0 Maturity Model for the Delivery Process in Supply Chains. J. Model. Manag. 2018, 13, 840–883. [Google Scholar] [CrossRef]
- Caiado, R.G.G.; Scavarda, L.F.; Gavião, L.O.; Ivson, P.; de Mattos Nascimento, D.L.; Garza-Reyes, J.A. A Fuzzy Rule-Based Industry 4.0 Maturity Model for Operations and Supply Chain Management. Int. J. Prod. Econ. 2021, 231, 107883. [Google Scholar] [CrossRef]
- Piras, G.; Agostinelli, S.; Muzi, F. Digital Twin Framework for Built Environment: A Review of Key Enablers. Energies 2024, 17, 436. [Google Scholar] [CrossRef]
- Samayamantri, S.; Vaddy, R.K. Sustainable Development Through Digital Twin Technology: Optimizing the Supply Chain. In Sustainable Development Through Machine Learning, AI and IoT. ICSD 2024; CCIS; Springer: Cham, Switzerland, 2025; Volume 2196, pp. 92–101. [Google Scholar] [CrossRef]
- Tao, F.; Zhang, H.; Liu, A.; Nee, A.Y.C. Digital Twin in Industry: State-of-the-Art. IEEE Trans. Ind. Inform. 2019, 15, 2405–2415. [Google Scholar] [CrossRef]
- Fuller, A.; Fan, Z.; Day, C.; Barlow, C. Digital Twin: Enabling Technologies, Challenges and Open Research. IEEE Access 2020, 8, 108952–108971. [Google Scholar] [CrossRef]
- Grieves, M.; Vickers, J. Digital Twin: Mitigating Unpredictable, Undesirable Emergent Behavior in Complex Systems. In Transdisciplinary Perspectives on Complex Systems: New Findings and Approaches; Springer: Cham, Switzerland, 2016; pp. 85–113. [Google Scholar] [CrossRef]
- Vukovic, M.; Mazzei, D.; Chessa, S.; Fantoni, G. Digital Twins in Industrial IoT: A Survey of the State of the Art and of Relevant Standards. In Proceedings of the 2021 IEEE International Conference on Communications Workshops (ICC Workshops), Montreal, QC, Canada, 14–23 June 2021. [Google Scholar] [CrossRef]

| Population | Exposure | Outcome |
|---|---|---|
| Supply Chain Management | Digital Twin | Readiness Assessment |
| Logistics | ||
| Industry 4.0 |
| SAEJ4000 Dimension | Readiness Measurement Dimension (RMD) |
|---|---|
| Management/responsibility | Management readiness |
| Personnel | Personnel readiness |
| Information | Information readiness |
| Supplier/organization/customer | Supplier/organization/customer readiness |
| Product | Product readiness |
| Process flow | Process flow readiness |
Disclaimer/Publisher’s Note: The statements, opinions and data contained in all publications are solely those of the individual author(s) and contributor(s) and not of MDPI and/or the editor(s). MDPI and/or the editor(s) disclaim responsibility for any injury to people or property resulting from any ideas, methods, instructions or products referred to in the content. |
© 2025 by the authors. Licensee MDPI, Basel, Switzerland. This article is an open access article distributed under the terms and conditions of the Creative Commons Attribution (CC BY) license (https://creativecommons.org/licenses/by/4.0/).
Share and Cite
Bandara, L.V.; Buics, L. Toward a Theoretical Framework for Digital Twin Readiness Assessment in Logistics: Conceptualization and Model Development. Eng. Proc. 2025, 113, 66. https://doi.org/10.3390/engproc2025113066
Bandara LV, Buics L. Toward a Theoretical Framework for Digital Twin Readiness Assessment in Logistics: Conceptualization and Model Development. Engineering Proceedings. 2025; 113(1):66. https://doi.org/10.3390/engproc2025113066
Chicago/Turabian StyleBandara, Lahiru Vimukthi, and László Buics. 2025. "Toward a Theoretical Framework for Digital Twin Readiness Assessment in Logistics: Conceptualization and Model Development" Engineering Proceedings 113, no. 1: 66. https://doi.org/10.3390/engproc2025113066
APA StyleBandara, L. V., & Buics, L. (2025). Toward a Theoretical Framework for Digital Twin Readiness Assessment in Logistics: Conceptualization and Model Development. Engineering Proceedings, 113(1), 66. https://doi.org/10.3390/engproc2025113066

