Ultrasonic Oscillating Temperature Sensor for Operation in Air †
Abstract
:1. Introduction
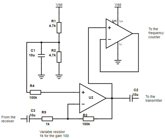
2. Experimental Equipment, Setup, and Procedure
- -
- First, the power bank was switched on, and the readings of both the conventional temperature sensors were recorded to a secure digital (SD) card every second.
- -
- A video recording, made using a mobile phone that faced the frequency counter displaying the UOTS frequency every 1 s, was initiated.
- -
- The hairdryer was switched on remotely for a few seconds. As the hairdryer was not attached to the aluminium profile, it moved slightly every time it was switched on.
- -
- After some time, the video recording was stopped.
- -
- The hairdryer was switched on four times, twice after the air in the enclosure had cooled down to approximately the temperature of the room, and twice in quick succession.
- -
- The recorded temperatures were transferred from the SD card to a personal computer.
- -
- The recorded videos were transferred to a personal computer and played with frequent pauses to record the changing readings on the frequency counter. As it was very difficult if they were the same, the number of recorded points was about 5% less than the duration of the video in seconds.
- -
- All the data was imported into a spreadsheet, and relevant graphs were plotted. The regions in the graphs with sharp peaks in the readings of the UOTS and the conventional air temperature sensors were identified. The data recorded via the BMP280 sensor was processed to remove a 1.25 °C bias that was observed both in our data and in the literature [9,10].
3. Experimental Results
4. Summary, Conclusions, and Future Research
Supplementary Materials
Author Contributions
Funding
Institutional Review Board Statement
Conflicts of Interest
References
- Hashmi, A.; Kalashnikov, A.N. Sensor data fusion for responsive high resolution ultrasonic temperature measurement using piezoelectric transducers. Ultrasonics 2019, 99, 105969. [Google Scholar] [CrossRef] [PubMed]
- Cole, L. How to Cut Carbon Out of Your Heating. BBC Future. 17 November 2020. Available online: https://www.bbc.com/future/article/20201116-climate-change-how-to-cut-the-carbon-emissions-from-heating (accessed on 17 January 2022).
- Temperature Sensor Market by Product Type (Thermocouples, RTDs, Thermistors, Temperature Sensor ICs, Bimetallic, Infrared, and Fiber Optic Temperature Sensors). Output, End-User Industry, and Region–Global Forecast to 2027. Markets and Markets. March 2020. Available online: https://www.marketsandmarkets.com/Market-Reports/temperature-sensor-market-522.html (accessed on 17 January 2022).
- Alzebda, S.; Kalashnikov, A.N. Ultrasonic sensing of temperature of liquids using inexpensive narrowband piezoelectric transducers. IEEE Trans. Ultrason. Ferroelectr. Freq. Control 2010, 57, 2704–2711. [Google Scholar] [CrossRef] [PubMed]
- Popejoy, P.; Alzebda, S.; Hashmi, A.; Harriott, M.; Sonbul, O.; Kalashnikov, A.; Hayes-Gill, B. Comparison of implementations of driving electronics for ultrasonic oscillating sensors. In Proceedings of the 2012 IEEE International Ultrasonics Symposium, Dresden, Germany, 7–10 October 2012; pp. 2427–2430. [Google Scholar] [CrossRef]
- Hashmi, A.; Malakoutikhah, M.; Light, R.A.; Kalashnikov, A.N. Embedded supervisory control and output reporting for the oscillating ultrasonic temperature sensors. In Intelligent Systems in Cybernetics and Automation Theory; Silhavy, R., Senkerik, R., Kominkova, Z., Oplatkova, P.Z., Silhavy, P., Eds.; Springer: Berlin/Heidelberg, Germany, 2015; pp. 139–150. [Google Scholar]
- 8-Digit LED Frequency Counter Module. Model PLJ-8LED-C User Manual. Available online: https://www.manualslib.com/manual/1522425/Sanjian-Studio-Plj-8led-C.html (accessed on 17 January 2022).
- Seeeduino, X. Product Support Page. Available online: https://wiki.seeedstudio.com/Seeeduino-XIAO/ (accessed on 17 January 2022).
- Liutyi, O. Test i2c Humidity Sensors. V5 Sensors Board. Available online: https://wiki.liutyi.info/display/ARDUINO/v5+Sensors+Board+project (accessed on 17 January 2022).
- BME 280 Temp Offset/Self Heating. Adafruit’s Forum Discussion. Started November 2019. Available online: https://forums.adafruit.com/viewtopic.php?f=19&p=534525 (accessed on 17 January 2022).
- Speed of Sound in Air. Section 2.4.1 “The Speed and Attenuation of Sound”. Kaye and Laby Online. Available online: https://web.archive.org/web/20190508003406/http:/www.kayelaby.npl.co.uk/general_physics/2_4/2_4_1.html#speed_of_sound_in_air (accessed on 17 January 2022).











Publisher’s Note: MDPI stays neutral with regard to jurisdictional claims in published maps and institutional affiliations. |
© 2021 by the authors. Licensee MDPI, Basel, Switzerland. This article is an open access article distributed under the terms and conditions of the Creative Commons Attribution (CC BY) license (https://creativecommons.org/licenses/by/4.0/).
Share and Cite
Elyounsi, A.; Kalashnikov, A.N. Ultrasonic Oscillating Temperature Sensor for Operation in Air. Eng. Proc. 2021, 10, 62. https://doi.org/10.3390/ecsa-8-11276
Elyounsi A, Kalashnikov AN. Ultrasonic Oscillating Temperature Sensor for Operation in Air. Engineering Proceedings. 2021; 10(1):62. https://doi.org/10.3390/ecsa-8-11276
Chicago/Turabian StyleElyounsi, Ali, and Alexander N. Kalashnikov. 2021. "Ultrasonic Oscillating Temperature Sensor for Operation in Air" Engineering Proceedings 10, no. 1: 62. https://doi.org/10.3390/ecsa-8-11276
APA StyleElyounsi, A., & Kalashnikov, A. N. (2021). Ultrasonic Oscillating Temperature Sensor for Operation in Air. Engineering Proceedings, 10(1), 62. https://doi.org/10.3390/ecsa-8-11276

