Coupled Design and Operation Optimization for Decarbonization of Industrial Energy Systems Using an Open-Source In-House Tool
Abstract
1. Introduction
2. Materials and Methods
2.1. Case Study
2.2. Modeling and Problem Formulation for Energy-Balance-Based Optimization
2.2.1. Photovoltaic
2.2.2. Electric Boiler
2.2.3. Solar Thermal Collector
2.2.4. Heat Pump
2.2.5. Thermal Energy Storage
2.3. Problem Formulation
2.4. Energy-Balance-Based Optimization—MILP
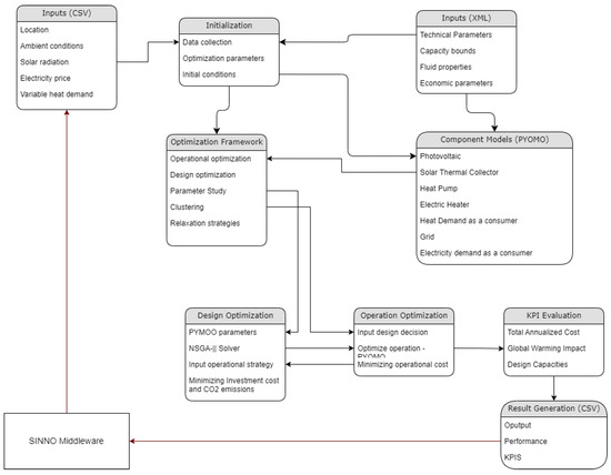
2.5. Coupled Design and Operation-Optimization Tool (CoDeOpT)
2.5.1. Solar Thermal Collector (ST)
2.5.2. Heat Pump (HP)
2.5.3. Thermal Energy Storage (TES)
2.6. Information Flow and Structure of the Tool (NLP)
- •
- This tool integrates both the design and operational optimization processes for energy systems. It aims to minimize overall cost and emission by considering multiple energy sources, storage options, and operational strategies.
- •
- Input data handling—the tool takes weather data inputs to assess the availability of renewable energy sources such as solar and wind. It processes electricity price data to determine optimal operation times based on market conditions. Design bounds for system components are defined to ensure feasible and practical design solutions.
- •
- Modules—different component-modeling modules with several module connections have been created. The implemented modeling modules are as follows: Photovoltaic (PV), Solar Thermal Collector (ST), Heat Pump (HP), Thermal Energy Storage (TES), Electric Boiler (EB) and Grid. Further developments in these modules can be easily integrated.
- •
- Optimization core—the tool uses advanced optimization algorithms to determine the optimal configuration of energy system components. It simultaneously optimizes the operation of the system to meet energy demand while minimizing costs and emissions. Both design variables (e.g., capacity, sizing) and operational variables (e.g., dispatch) are considered.
- •
- Key Outputs:
- -
- Optimized design capacities: These provide the best possible sizes and configurations for various energy system components.
- -
- Optimal operation strategy: This suggests the most efficient operational schedules and strategies to meet energy demand.
- -
- Evaluation of Key Performance Indicators (KPIs): This calculates metrics such as savings, and emission reductions to evaluate the system’s performance.
- •
- Flexibility and adaptability—the tool is designed to handle a wide range of energy systems, including hybrid systems that combine renewable and conventional energy sources. It can be adapted to various industrial processes and scales, from small-scale installations to large industrial plants.
- •
- It provides a user-friendly script for input data entry and parameter adjustments. It generates detailed output data files and visualizations to help users understand the optimization results and make informed decisions.
- •
- Overall, this coupled design and operation-optimization tool provides a comprehensive solution for enhancing the performance and sustainability of energy systems, ensuring that they meet demand reliably, cost-effectively, and with minimal environmental impact.
3. Results and Discussion
4. Conclusions
Author Contributions
Funding
Institutional Review Board Statement
Informed Consent Statement
Data Availability Statement
Acknowledgments
Conflicts of Interest
Nomenclature
| Letter symbols | |
| DLR | German Aerospace Center |
| ST | Solar thermal collector |
| HP | Heat pump |
| TP | Thermal Producer |
| TES | Thermal energy storage |
| HTF | Heat transfer fluid |
| EG | Electricity grid |
| EB | Electric Boiler |
| GG | Gas grid |
| PV | Photovoltaic |
| ch | Charge |
| dis | Discharge |
| amb | Ambient |
| COP | Coefficient of performance |
| NLP | Non-linear programming |
| MILP | Mixed Integer Linear Programming |
| IPOPT | Interior Point OPTimizer |
| NSGA | Non-Sorting Genetic Algorithm |
| IR | Interest rate |
| LT | Life time |
References
- Voll, P.; Klaffke, C.; Hennen, M.; Bardow, A. Automated superstructure-based synthesis and optimization of distributed energy supply systems. Energy 2013, 50, 374–388. [Google Scholar] [CrossRef]
- Kansara, R.; Lockan, M.; Roldán Serrano, M.I. Combined Physicsand Data-Driven Modeling for theDesign and Operation Optimization ofan Energy Concept Including a StorageSystem. Energies 2023, 17, 350. [Google Scholar] [CrossRef]
- Aguilar, O.; Perry, S.J.; Kim, J.-K.; Smith, R. Design and optimization of flexible utility systems subject to variable conditions. Chem. Eng. Res. Des. 2007, 85, 1149–1168. [Google Scholar] [CrossRef]
- Velasco-Garcia, P.; Varbanov, P.S.; Arellano-Garcia, H.; Wozny, G. Utility systems operation: Optimisation based decision making. Appl. Therm. Eng. 2011, 31, 3196–3205. [Google Scholar] [CrossRef]
- Tina, G.M.; Passarello, G. Short-term scheduling of industrial co-generation systems for annual revenue maximisation. Energy 2012, 42, 46–56. [Google Scholar] [CrossRef]
- Barton, P.; Li, X. Optimal Design and Operation of Energy Systems under Uncertainty; International Symposium on Dynamics and Control of Process Systems: Mumbai, India, 2013. [Google Scholar]
- Patwal, R.S.; Narang, N. Multi-objective generation scheduling of integrated energy system using fuzzy based surrogate worth trade-off approach. Renew. Energy 2020, 156, 864–882. [Google Scholar] [CrossRef]
- Bruno, S.; Dicorato, M.; Scala, M.L.; Sbrizzai, R.; Lombardi, P.A.; Arendarski, B. Optimal Sizing and Operation of Electric andThermal Storage in a Net Zero Multi Energy S. Energies 2019, 12, 3389. [Google Scholar] [CrossRef]
- Non-Convex Quadratic Optimization. Available online: https://www.gurobi.com/events/non-convex-quadratic-optimization/ (accessed on 27 February 2023).
- Chen, Z.; Avraamidou, S.; Li, Z.; Ni, W.; Pistikopoulos, E.N. Optimal design of integrated urban energy systems under uncertaintyand sustainability requirements. Comput. Chem. Eng. 2021, 155, 107502. [Google Scholar] [CrossRef]
- Foslie, S.S.; Knudsen, B.R.; Korpås, M. Integrated design and operational optimization of energy systems in dairies. Energy 2023, 281, 128242. [Google Scholar] [CrossRef]
- Gesellschaft zur Förderung Angewandter Informatik (GFaI) e.V., Top-Energy Documentation. 2024. Available online: https://topenergy.gfai.de/documentation/3-0/ (accessed on 1 November 2024).
- Natural Resources Canada. 2021. Available online: https://natural-resources.canada.ca/maps-tools-and-publications/tools/modelling-tools/retscreen/7465 (accessed on 1 November 2024).
- Lund, H.; Thellufsen, J.Z.; Østergaard, P.A.; Sorknaes, P.; Skoy, I.R.; Mathiesen, B.V. EnergyPLAN—Advanced analysis of smart energy systems. Smart Energy 2021, 1, 100007. [Google Scholar] [CrossRef]
- Tsatsaronis, G. Thermo economic analysis and optimization of energy systems. Prog. Energy Combust. Sci. 1993, 19, 227–257. [Google Scholar] [CrossRef]
- Papoulias, S.A.; Grossmann, I.E. A structural optimization approach in process synthesis-II. Comput. Chem. Eng. 1983, 7, 707–721. [Google Scholar] [CrossRef]
- Aspen Technology. Aspen Plus®: Process Simulation Software. 2023. Available online: https://www.aspentech.com/ (accessed on 1 November 2024).
- Process Systems Enterprise. gPROMS®: Advanced Process Modeling. 2022. Available online: https://www.siemens.com/de/de/produkte/automatisierung/industrie-software/gproms-digital-process-design-and-operations.html (accessed on 10 May 2024).
- Dassault Systèmes. Dymola®: Multi-Domain Modeling and Simulation. Retrieved from Dassault Systèmes. 2023. Available online: https://www.3ds.com/products/catia/dymola (accessed on 8 May 2024).
- Roldán, M.I.; Kansara, R. Optimal energy concept for decarbonisation of sea-buckthorn processing plants. Renew. Energy Power Qual. J. (REPQJ) 2024, 22, 33–38. [Google Scholar] [CrossRef] [PubMed]
- Sass, S.; Faulwasser, T.; Hollermann, D.E.; Kappatou, C.D.; Sauer, D.; Schutz, T.; Shu, D.Y.; Bardow, A.; Groll, L.; Hagenmeyer, V.; et al. Model compendium, data, and optimization benchmarks for sector-coupled energy systems. Comput. Chem. Eng. 2020, 135, 106760. [Google Scholar] [CrossRef]
- Grahovac, M.; Liedl, P.; Frisch, J.; Tzscheutschler, P. Simplified Solar Collector Model: Hourly Simulation of Solar Boundary Condition for Multi-Energy Optimization; International Congress on Heating, Refrigerating and Air-Conditioning: Belgrade, Serbia, 2011. [Google Scholar]
- Duffie, J.; Beckman, W.A. Solar Engineering of Thermal Processes; John Wiley and Sons Inc.: Hoboken, NJ, USA, 1991. [Google Scholar]
- DIN EN 12975; Thermische Solaranlagen und Ihre Bauteile—Kollektoren—Teil 2: Prüfverfahren. Available online: https://www.baunormenlexikon.de/norm/din-en-12975/59b89111-9fc8-4f53-9a37-9cc254ccab7c (accessed on 14 May 2024).
- EU-Science-Hub. Photovoltaic Geographical Information System. 2020. Available online: https://joint-research-centre.ec.europa.eu/pvgis-online-tool/pvgis-tools/hourly-radiation_en (accessed on 20 January 2023).
- Schlosser, F.; Jesper, M.; Vogelsang, J.; Walmsley, T.G.; Arpagaus, C.; Hesselbach, J. Large-scale heat pumps: Applications, performance, economic feasibility and industrial integration. Renew. Sustain. Energy Rev. 2020, 133, 110219. [Google Scholar] [CrossRef]
- Walden, J.V.M.; Bähr, M.; Glade, A.; Gollasch, J.; Tran, A.P.; Lorenz, T. Nonlinear operational optimization of an industrial power-to-heat systemwith a high temperature heat pump, a thermal energy storage and windenergy. Appl. Energy 2023, 344, 121247. [Google Scholar] [CrossRef]
- Slowik, A.; Kwasnicka, H. Evolutionary algorithms and their applications to engineering problems. Neural Comput. Appl. 2020, 2, 12363–12379. [Google Scholar] [CrossRef]
- Langiu, M.; Shu, D.Y.; Baader, F.J.; Hering, D.; Bau, U.; Xhonneux, A.; Müller, D.; Bardow, A.; Mitsos, A.; Dahmen, M. Comando: A next-generation open-source framework for energy systems optimization. Comput. Chem. Eng. 2021, 152, 107366. [Google Scholar] [CrossRef]







| Operating Cost | CO2 Emissions |
|---|---|
| 161 | 217 |
| Operating Cost | CO2 Emissions |
|---|---|
| 154 | 204 |
| Component Parameter | Lower Bound | Upper Bound |
|---|---|---|
| PV-capacity (kWp) | 55 | 55 |
| ST-surface (m2) | 0 | 135 |
| Electric Boiler () | 0 | 250 |
| Heat Pump () | 0 | 750 |
| TES () | 0 | 1000 |
| Battery (kWh) | 0 | 1000 |
| Status Quo/Tool and Solver | TAC (T€/a) | EMI (t/a) | Reduction EMI | Computational Time (h) |
|---|---|---|---|---|
| Existing facility | - | 217 | 0% | - |
| Optimized concept with Top-Energy (MILP) | 179 | 164 | 24% | 0.3 |
| Optimized concept with CoDeOpT (NLP) | 152 | 139 | 36% | 13 |
Disclaimer/Publisher’s Note: The statements, opinions and data contained in all publications are solely those of the individual author(s) and contributor(s) and not of MDPI and/or the editor(s). MDPI and/or the editor(s) disclaim responsibility for any injury to people or property resulting from any ideas, methods, instructions or products referred to in the content. |
© 2024 by the authors. Licensee MDPI, Basel, Switzerland. This article is an open access article distributed under the terms and conditions of the Creative Commons Attribution (CC BY) license (https://creativecommons.org/licenses/by/4.0/).
Share and Cite
Kansara, R.; Roldán Serrano, M.I. Coupled Design and Operation Optimization for Decarbonization of Industrial Energy Systems Using an Open-Source In-House Tool. Eng 2024, 5, 3033-3048. https://doi.org/10.3390/eng5040158
Kansara R, Roldán Serrano MI. Coupled Design and Operation Optimization for Decarbonization of Industrial Energy Systems Using an Open-Source In-House Tool. Eng. 2024; 5(4):3033-3048. https://doi.org/10.3390/eng5040158
Chicago/Turabian StyleKansara, Rushit, and María Isabel Roldán Serrano. 2024. "Coupled Design and Operation Optimization for Decarbonization of Industrial Energy Systems Using an Open-Source In-House Tool" Eng 5, no. 4: 3033-3048. https://doi.org/10.3390/eng5040158
APA StyleKansara, R., & Roldán Serrano, M. I. (2024). Coupled Design and Operation Optimization for Decarbonization of Industrial Energy Systems Using an Open-Source In-House Tool. Eng, 5(4), 3033-3048. https://doi.org/10.3390/eng5040158

