An Integrated Approach for Failure Analysis of Natural Gas Transmission Pipeline
Abstract
1. Introduction
- To develop natural gas transmission pipeline failure risk analysis models with limited failure data.
- To establish a methodology for identifying the contextual relationship among the natural gas transmission failure causes with the help of academic and industrial experts’ opinions.
- To integrate rough set theory with existing MCDA methods and Bayesian belief network (BBN) for considering model uncertainties due to limited failure information and the vagueness in the experts’ judgments.
2. Literature Review
2.1. Natural Gas Pipeline Failure
2.2. Present Methodology
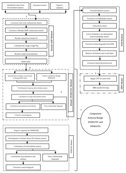
3. Methodology
3.1. ISM Method
- Step 1. Establish overall influence matrix H
- Step 2. Develop reachability matrix K and determine the cause-effect relations among the factors
- Step 3. Determine the level of each factor and develop the initial diagram
- Step 4. Develop the hierarchical network model
MICMAC Analysis
- Autonomous variables: This quadrant represents the autonomous variables. In this quadrant, both variables (driving and dependence) have low power.
- Dependent variables: This quadrant contains dependent variables, whereas it holds lower driving and higher dependence power.
- Linkage variables: The linkage variables are expressed in this quadrant. This quadrant has strong driving and strong dependence power. Their action affects others and also possesses a back effect on themselves. The factors affect other factors as well as themselves.
- Independent variables: This quadrant included independent variables considered by higher driving and weak dependency power.
3.2. DEMATEL Method
- Step 1. Initial average matrix
- Step 2. Direct relation (D) matrix
- Step 3. Calculate the total relation matrix (T)
- Step 4. Identify the threshold value
3.3. Rough Set Theory
3.3.1. Rough AHP Method
- Step 1. Classify the criteria, thereafter develop a hierarchical structure with the evaluation objective.
- Step 2. First, conduct a survey from experts’ opinions and develop a group of pair-wise comparison matrix. Here, the pairwise comparison matrix of the expert (eth) is described as follows:
- Step 3. In this step, calculate the maximum Eigenvalue of the (decision matrix). Thereafter, calculate consistency index CI by using the following equation.
- Step 4: Develop the rough comparison matrix.
- Step 5. Compute the rough weight (Wg) of each criterion:where is the normalized weight of the criterion from the rough set. Then, the criteria weights are obtained.
3.3.2. Rough DEMATEL Method
- Step-1 Direct relation matrix
- Step-2 Development of Rough total-relation matrix
- Step-3 Development of the Rough total-relation matrix
- Step-4 Development of the ‘‘Prominence” and ‘‘Relation”
- Step-5: Calculation of final crisp values
3.4. Integrated Rough DEMATEL-ISM Method
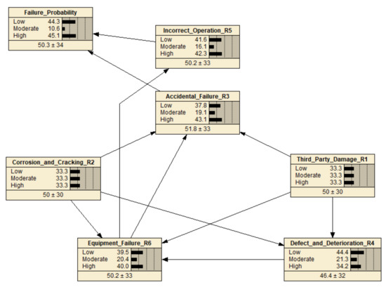
3.5. Bayesian Belief Network
4. Failure Analysis Framework
5. Framework Implementation
5.1. Rough-AHP Calculation
5.2. Rough-DEMATEL Calculation
5.3. DEMATEL Calculation
5.4. ISM Calculation
5.5. Bayesian Belief Network
5.6. Model Validation
5.6.1. Extreme Condition Test
5.6.2. Scenario Analysis
5.6.3. Sensitivity Analysis
6. Results and Discussions
7. Conclusions
- Selecting failure causes from the literature review, open data sources from Canada energy regulatory organization, and industrial/academic experts’ opinions.
- The rough-analytic hierarchy process (Rough-AHP) method is applied for rank order (based on priority) analysis to avoid vagueness of the decision-making process of natural gas pipeline failure causes.
- The casual relationship diagram was developed using both rough-decision making trial and evaluation laboratory (Rough-DEMATEL) and DEMATEL methods. Thereafter, the comparison of these two methods is done to analyze the differences of the results.
- Integrated Rough DEMATEL- ISM methods with BBN to implement and analyze the various interactions for gas pipeline failure causes in accordance with developing the gas pipeline safety and security.
- The MICMAC analysis was developed to analyze the driving and the dependence power of the natural gas transmission pipeline failure causes for the development of gas pipeline system integrity toward the industrial implementation.
Author Contributions
Funding
Institutional Review Board Statement
Informed Consent Statement
Data Availability Statement
Acknowledgments
Conflicts of Interest
Appendix A. Decision-Maker’s Opinion—Rough AHP
| Criteria | Engineering Fault | Accidental Failure | Third Party Damage | Human Error | Construction Fault | Natural Force Damage | Corrosion and Cracking | Defect and Deterioration | Incorrect Operation | Equipment Failure |
|---|---|---|---|---|---|---|---|---|---|---|
| Engineering Fault | 1 | 1.00 | 0.50 | 1.00 | 1.00 | 1.00 | 1.00 | 1.00 | 1.00 | 1.00 |
| Accidental Failure | 1.00 | 1 | 0.50 | 1.00 | 1.00 | 1.00 | 0.50 | 0.50 | 1.00 | 1.00 |
| Third Party damage | 2.00 | 2.00 | 1 | 3.00 | 2.00 | 2.00 | 1.00 | 2.00 | 3.00 | 3.00 |
| Human Error | 1.00 | 1.00 | 0.33 | 1 | 1.00 | 1.00 | 0.50 | 0.50 | 1.00 | 1.00 |
| Construction Fault | 1.00 | 1.00 | 0.50 | 1.00 | 1 | 1.00 | 1.00 | 1.00 | 2.00 | 2.00 |
| Natural Force Damage | 1.00 | 1.00 | 0.50 | 1.00 | 1.00 | 1 | 1.00 | 1.00 | 2.00 | 2.00 |
| Corrosion and Cracking | 1.00 | 2.00 | 1.00 | 2.00 | 1.00 | 1.00 | 1 | 2.00 | 3.00 | 3.00 |
| Defect and Destrioraction | 1.00 | 2.00 | 0.50 | 2.00 | 1.00 | 1.00 | 0.50 | 1 | 2.00 | 2.00 |
| Incorrect Operation | 1.00 | 1.00 | 0.33 | 1.00 | 0.50 | 0.50 | 0.33 | 0.50 | 1 | 1.00 |
| Equipment Failure | 1.00 | 1.00 | 0.33 | 1.00 | 0.50 | 0.50 | 0.33 | 0.50 | 1.00 | 1 |
| Criteria | Engineering Fault | Accidental Failure | Third Party Damage | Human Error | Construction Fault | Natural Force Damage | Corrosion and Cracking | Defect and Deterioration | Incorrect Operation | Equipment Failure |
|---|---|---|---|---|---|---|---|---|---|---|
| Engineering Fault | 1 | 0.50 | 2.00 | 0.50 | 1.00 | 1.00 | 1.00 | 1.00 | 1.00 | 1.00 |
| Accidental Failure | 2.00 | 1 | 4.00 | 1.0 | 2.00 | 1.00 | 2.00 | 2.00 | 1.00 | 1.00 |
| Third Party damage | 0.50 | 0.3 | 1 | 0.25 | 0.50 | 0.25 | 0.50 | 0.50 | 0.25 | 0.25 |
| Human Error | 2.00 | 1.00 | 4.00 | 1 | 2.00 | 1.00 | 2.00 | 2.00 | 1.00 | 1.00 |
| Construction Fault | 1.00 | 0.50 | 2.00 | 0.50 | 1 | 1.00 | 2.00 | 2.00 | 1.00 | 1.00 |
| Natural Force Damage | 1.00 | 1.00 | 4.00 | 1.00 | 1.00 | 1 | 2.00 | 2.00 | 1.00 | 1.00 |
| Corrosion and Cracking | 1.00 | 0.50 | 2.00 | 0.50 | 0.50 | 0.50 | 1 | 1.00 | 0.50 | 0.50 |
| Defect and Destrioraction | 1.00 | 0.50 | 2.00 | 0.50 | 0.50 | 0.50 | 1.00 | 1 | 0.50 | 0.50 |
| Incorrect Operation | 1.00 | 1.00 | 4.00 | 1.00 | 1.00 | 1.00 | 2.00 | 2.00 | 1 | 1.00 |
| Equipment Failure | 1.00 | 1.00 | 4.00 | 1.00 | 1.00 | 1.00 | 2.00 | 2.00 | 1.00 | 1 |
| Criteria | Engineering Fault | Accidental Failure | Third Party Damage | Human Error | Construction Fault | Natural Force Damage | Corrosion and Cracking | Defect and Deterioration | Incorrect Operation | Equipment Failure |
|---|---|---|---|---|---|---|---|---|---|---|
| Engineering Fault | 1 | 1.0 | 1.0 | 1.0 | 2.0 | 1.0 | 1.0 | 1.0 | 2.0 | 2.0 |
| Accidental Failure | 1.00 | 1 | 2.0 | 2.0 | 2.0 | 2.0 | 2.0 | 1.0 | 2.0 | 2.0 |
| Third Party damage | 1.00 | 0.50 | 1 | 1.0 | 1.0 | 1.0 | 1.0 | 1.0 | 1.0 | 1.0 |
| Human Error | 1.00 | 0.50 | 1.00 | 1 | 1.0 | 1.0 | 1.0 | 1.0 | 1.0 | 1.0 |
| Construction Fault | 0.50 | 0.50 | 1.00 | 1.00 | 1 | 1.0 | 1.0 | 1.0 | 1.0 | 1.0 |
| Natural Force Damage | 1.00 | 0.50 | 1.00 | 1.00 | 1.00 | 1 | 1.0 | 1.0 | 2.0 | 2.0 |
| Corrosion and Cracking | 1.00 | 0.50 | 1.00 | 1.00 | 1.00 | 1.00 | 1 | 1.0 | 2.0 | 2.0 |
| Defect and Destrioraction | 1.00 | 1.00 | 1.00 | 1.00 | 1.00 | 1.00 | 1.0 | 1 | 2.0 | 2.0 |
| Incorrect Operation | 0.50 | 0.50 | 1.00 | 1.00 | 1.00 | 0.50 | 0.5 | 0.50 | 1 | 1.0 |
| Equipment Failure | 0.50 | 0.50 | 1.00 | 1.00 | 1.00 | 0.50 | 0.5 | 0.50 | 1.00 | 1 |
| Criteria | Engineering Fault | Accidental Failure | Third Party Damage | Human Error | Construction Fault | Natural Force Damage | Corrosion and Cracking | Defect and Deterioration | Incorrect Operation | Equipment Failure |
|---|---|---|---|---|---|---|---|---|---|---|
| Engineering Fault | 1 | 1.00 | 1.00 | 1.00 | 1.00 | 1.00 | 0.50 | 1.00 | 1.00 | 1.00 |
| Accidental Failure | 1.00 | 1 | 0.50 | 1.00 | 1.00 | 1.00 | 0.50 | 1.00 | 1.00 | 1.00 |
| Third Party damage | 1.00 | 2.00 | 1 | 3.00 | 3.00 | 3.00 | 1.0 | 3.00 | 3.00 | 3.00 |
| Human Error | 1.00 | 1.00 | 0.33 | 1 | 1.00 | 1.00 | 0.50 | 1.00 | 1.00 | 1.00 |
| Construction Fault | 1.00 | 1.00 | 0.33 | 1.00 | 1 | 1.00 | 0.50 | 1.00 | 1.00 | 1.00 |
| Natural Force Damage | 1.00 | 1.00 | 0.33 | 1.00 | 1.00 | 1 | 0.50 | 1.00 | 1.00 | 1.00 |
| Corrosion and Cracking | 2.00 | 2.00 | 1.00 | 2.00 | 2.00 | 2.00 | 1 | 3.00 | 3.00 | 3.00 |
| Defect and Destrioraction | 1.00 | 1.00 | 0.33 | 1.00 | 1.00 | 1.00 | 0.33 | 1 | 1.00 | 1.00 |
| Incorrect Operation | 1.00 | 1.00 | 0.33 | 1.00 | 1.00 | 1.00 | 0.33 | 1.00 | 1 | 1.00 |
| Equipment Failure | 1.00 | 1.00 | 0.33 | 1.00 | 1.00 | 1.00 | 0.33 | 1.00 | 1.00 | 1 |
Appendix B. Rough AHP
Appendix C. Relationship Diagram

Appendix D. Decision-Makers Opinion—Rough DEMATEL
| Criteria | Third Party Damage | Corrosion and Cracking | Accidental Failure | Defects and Deterioration | Incorrect Operation | Equipment Failure |
|---|---|---|---|---|---|---|
| Third Party Damage | 0 | 3 | 1 | 4 | 1 | 3 |
| Corrosion and Cracking | 4 | 0 | 3 | 4 | 0 | 3 |
| Accidental Failure | 0 | 0 | 0 | 0 | 0 | 4 |
| Defects and Deterioration | 4 | 4 | 3 | 0 | 0 | 3 |
| Incorrect Operation | 0 | 2 | 3 | 2 | 0 | 3 |
| Equipment Failure | 0 | 1 | 3 | 3 | 4 | 0 |
| Criteria | Third Party Damage | Corrosion and Cracking | Accidental Failure | Defects and Deterioration | Incorrect Operation | Equipment Failure |
|---|---|---|---|---|---|---|
| Third Party Damage | 0 | 2 | 0 | 0 | 0 | 1 |
| Corrosion and Cracking | 0 | 0 | 0 | 1 | 2 | |
| Accidental Failure | 0 | 0 | 0 | 0 | 0 | 0 |
| Defects and Deterioration | 0 | 2 | 1 | 0 | 4 | 3 |
| Incorrect Operation | 0 | 0 | 0 | 0 | 0 | 3 |
| Equipment Failure | 0 | 0 | 0 | 1 | 2 | 0 |
| Criteria | Third Party Damage | Corrosion and Cracking | Accidental Failure | Defects and Deterioration | Incorrect Operation | Equipment Failure |
|---|---|---|---|---|---|---|
| Third Party Damage | 0 | 3 | 4 | 4 | 1 | 1 |
| Corrosion and Cracking | 0 | 0 | 2 | 3 | 1 | 3 |
| Accidental Failure | 2 | 2 | 0 | 0 | 1 | 3 |
| Defects and Deterioration | 3 | 3 | 0 | 0 | 0 | 3 |
| Incorrect Operation | 0 | 1 | 2 | 0 | 0 | 3 |
| Equipment Failure | 0 | 1 | 3 | 3 | 3 | 0 |
| Criteria | Third Party Damage | Corrosion and Cracking | Accidental Failure | Defects and Deterioration | Incorrect Operation | Equipment Failure |
|---|---|---|---|---|---|---|
| Third Party Damage | 0 | 3 | 4 | 4 | 1 | 2 |
| Corrosion and Cracking | 2 | 0 | 2 | 3 | 1 | 3 |
| Accidental Failure | 2 | 2 | 0 | 0 | 2 | 3 |
| Defects and Deterioration | 3 | 4 | 0 | 0 | 0 | 4 |
| Incorrect Operation | 0 | 1 | 2 | 2 | 0 | 3 |
| Equipment Failure | 0 | 1 | 3 | 3 | 3 | 0 |
Appendix E. CPT Figures of Failure



References
- The Canadian Association of Petroleum Producers. Canada’s Natural Gas; CAPP: Calgary, AB, Canada, 2019; pp. 1–56. [Google Scholar]
- Canada Energy Regulator. Pipeline Regulation in Canada. Available online: https://www.cer-rec.gc.ca/en/about/who-we-are-what-we-do/pipeline-regulation-in-canada.html (accessed on 5 October 2020).
- Santarelli, J.S. Risk Analysis of Natural Gas Distribution Pipelines with Respect to Third Party Damage. Master’s Thesis, The University of Western Ontario, London, ON, Canada, 25 April 2019. [Google Scholar]
- Belvederesi, C.; Thompson, M.S.; Komers, P.E. Canada’s federal database is inadequate for the assessment of environmental consequences of oil and gas pipeline failures. Environ. Rev. 2017, 25, 415–422. [Google Scholar] [CrossRef]
- Chen, X.; Wu, Z.; Chen, W.; Kang, R.; He, X.; Miao, Y. Selection of key indicators for reputation loss in oil and gas pipeline failure event. Eng. Fail. Anal. 2019, 99, 69–84. [Google Scholar] [CrossRef]
- Hao, Y.; Yang, W.; Xing, Z.; Yang, K.; Sheng, L.; Yang, J. Calculation of accident probability of gas pipeline based on evolutionary tree and moment multiplication. Int. J. Press. Vessel. Pip. 2019, 176, 103955. [Google Scholar] [CrossRef]
- Wang, X.; Duan, Q. Improved AHP–TOPSIS model for the comprehensive risk evaluation of oil and gas pipelines. Pet. Sci. 2019, 16, 1479–1492. [Google Scholar] [CrossRef]
- Li, F.; Wang, W.; Dubljevic, S.; Khan, F.; Xu, J.; Yi, J. Analysis on accident-causing factors of urban buried gas pipeline network by combining DEMATEL, ISM and BN methods. J. Loss Prev. Process Ind. 2019, 61, 49–57. [Google Scholar] [CrossRef]
- Shan, X.; Liu, K.; Sun, P.-L. Risk analysis on leakage failure of natural gas pipelines by fuzzy bayesian network with a bow-tie model. Sci. Program. 2017, 2017, 1–11. [Google Scholar] [CrossRef]
- Dai, L.; Wang, D.-P.; Wang, T.; Feng, Q.; Yang, X. Analysis and comparison of long-distance pipeline failures. J. Pet. Eng. 2017, 2017, 1–7. [Google Scholar] [CrossRef]
- Witek, M. Gas transmission pipeline failure probability estimation and defect repairs activities based on in-line inspection data. Eng. Fail. Anal. 2016, 70, 255–272. [Google Scholar] [CrossRef]
- Li, J.; Zhang, H.; Han, Y.; Wang, B. Study on failure of third-party damage for urban gas pipeline based on fuzzy comprehensive evaluation. PLoS ONE 2016, 11, e0166472. [Google Scholar] [CrossRef]
- EGIG. 10th Report of the European Gas Pipeline Incident Data Group. Available online: https://www.egig.eu/reports (accessed on 5 October 2020).
- Global News. Woman Charged with Impaired Driving after Car Crashes into London, Ont. House Causing Large Explosion. Available online: https://globalnews.ca/news/5768211/gas-house-explosion-london-ontario/ (accessed on 2 October 2020).
- Metwally, K.G.; Hussein, M.M.; Akl, A.Y. Structural deterioration of pipelines and its impact on ground surface. J. Eng. Appl. Sci. 2009, 56, 361–380. [Google Scholar]
- U.S. Department of Transportation—Pipeline and Hazardous Materials Safety Administration. Evaluating the Stability of Manufacturing and Construction Defects in Natural Gas Pipelines. Available online: https://www.phmsa.dot.gov/pipeline/gas-transmission-integrity-management/evaluating-stability-manufacturing-and-construction-defects-in-natural-gas-pipelines (accessed on 4 October 2020).
- Selvik, J.T.; Bellamy, L.J. Addressing human error when collecting failure cause information in the oil and gas industry: A review of ISO 14224:2016. Reliab. Eng. Syst. Saf. 2020, 194, 106418. [Google Scholar] [CrossRef]
- Šarkoćević, Ž.; Lazarević, D.; Čamagić, I.; Radojković, M.; Stojčetović, B. The pipeline defect assessment manual—Short review. In Proceedings of the XXI YUCORR International Conference, Tara Mountain, Serbia, 17–20 September 2009; pp. 161–166. [Google Scholar]
- Černý, I.; Mikulová, D.; Sís, J. Examples of actual defects in high pressure pipelines and probabilistic assessment of residual life for different types of pipeline steels. Procedia Struct. Integr. 2017, 7, 431–437. [Google Scholar] [CrossRef]
- Stević, Ž.; Tanackov, I.; Vasiljević, M.; Rikalović, A. Supplier evaluation criteria: AHP rough approach. In Proceedings of the XVII International Scientific Conference on Industrial Systems (IS’17), Novi Sad, Serbia, 4–6 October 2017; pp. 298–303. [Google Scholar]
- Fazlollahtabar, H.; Vasiljević, M.; Stević, Ž.; Vesković, S. Evaluation of supplier criteria in automotive industry using rough AHP. In Proceedings of the 1st International Conference on Management, Engineering and Environment ICMNEE, Belgrade, Serbia, 3–4 October 2019; pp. 186–197. [Google Scholar]
- Fakhravar, D.; Khakzad, N.; Reniers, G.; Cozzani, V. Security vulnerability assessment of gas pipelines using Discrete-time Bayesian network. Process Saf. Environ. Prot. 2017, 111, 714–725. [Google Scholar] [CrossRef]
- Sajid, Z.; Khan, F.; Zhang, Y. Integration of interpretive structural modelling with Bayesian network for biodiesel performance analysis. Renew. Energy 2017, 107, 194–203. [Google Scholar] [CrossRef]
- Francis, R.A.; Guikema, S.D.; Henneman, L. Bayesian Belief Networks for predicting drinking water distribution system pipe breaks. Reliab. Eng. Syst. Saf. 2014, 130, 1–11. [Google Scholar] [CrossRef]
- Beaudequin, D.; Harden, F.; Roiko, A.; Mengersen, K. Utility of Bayesian networks in QMRA-based evaluation of risk reduction options for recycled water. Sci. Total Environ. 2016, 541, 1393–1409. [Google Scholar] [CrossRef]
- Duan, R.-X.; Zhou, H.-L. A new fault diagnosis method based on fault tree and Bayesian Networks. Energy Procedia 2012, 17, 1376–1382. [Google Scholar] [CrossRef]
- Lin, Y.T.; Lin, C.L.; Yu, H.C.; Tzeng, G.H. Utilisation of interpretive structural modelling method in the analysis of interrelationship of vendor performance factors. Int. J. Bus. Perform. Manag. 2011, 12, 260. [Google Scholar] [CrossRef]
- Altuntas, S.; Dereli, T. A novel approach based on DEMATEL method and patent citation analysis for prioritizing a portfolio of investment projects. Expert Syst. Appl. 2015, 42, 1003–1012. [Google Scholar] [CrossRef]
- Gandhi, S.; Mangla, S.K.; Kumar, P.; Kumar, D. Evaluating factors in implementation of successful green supply chain management using DEMATEL: A case study. Int. Strat. Manag. Rev. 2015, 3, 96–109. [Google Scholar] [CrossRef]
- Ilieva, G. Group decision analysis with interval type-2 fuzzy numbers. Cybern. Inf. Technol. 2017, 17, 31–44. [Google Scholar] [CrossRef]
- Chang, B.; Chang, C.-W.; Wu, C.-H. Fuzzy DEMATEL method for developing supplier selection criteria. Expert Syst. Appl. 2011, 38, 1850–1858. [Google Scholar] [CrossRef]
- Song, W.; Cao, J. A rough DEMATEL-based approach for evaluating interaction between requirements of product-service system. Comput. Ind. Eng. 2017, 110, 353–363. [Google Scholar] [CrossRef]
- Khoo, L.-P.; Zhai, L.-Y. A prototype genetic algorithm-enhanced rough set-based rule induction system. Comput. Ind. 2001, 46, 95–106. [Google Scholar] [CrossRef]
- Song, W.; Ming, X.; Wu, Z. An integrated rough number-based approach to design concept evaluation under subjective environments. J. Eng. Des. 2013, 24, 320–341. [Google Scholar] [CrossRef]
- Warfield, J.N. Implication structures for system interconnection matrices. IEEE Trans. Syst. Man Cybern. 1976, 6, 18–24. [Google Scholar] [CrossRef]
- Vinodh, S.; Ramesh, K.; Arun, C.S. Application of interpretive structural modelling for analysing the factors influencing integrated lean sustainable system. Clean Technol. Environ. Policy 2016, 18, 413–428. [Google Scholar] [CrossRef]
- Warfield, J.N. Developing interconnection matrices in structural modeling. IEEE Trans. Syst. Man Cybern. 1974, 4, 81–87. [Google Scholar] [CrossRef]
- Sage, A.P. Methodology for Large-Scale Systems; McGraw-Hill: New York, NY, USA, 1977; p. 458. [Google Scholar]
- Sharma, R.; Garg, S. Interpretive structural modelling of enablers for improving the performance of automobile service centre. Int. J. Serv. Oper. Inform. 2010, 5, 351. [Google Scholar] [CrossRef]
- Thakkar, J.; Deshmukh, S.; Gupta, A.D.; Shankar, R. Development of a balanced scorecard. Int. J. Prod. Perform. Manag. 2006, 56, 25–59. [Google Scholar] [CrossRef]
- Azevedo, S.G.; Carvalho, H.; Machado, V.C. Using interpretive structural modelling to identify and rank performance measures. Balt. J. Manag. 2013, 8, 208–230. [Google Scholar] [CrossRef]
- Yu, W.; Song, S.; Li, Y.; Min, Y.; Huang, W.; Wen, K.; Gong, J. Gas supply reliability assessment of natural gas transmission pipeline systems. Energy 2018, 162, 853–870. [Google Scholar] [CrossRef]
- Dundulis, G.; Žutautaitė, I.; Janulionis, R.; Ušpuras, E.; Rimkevičius, S.; Eid, M. Integrated failure probability estimation based on structural integrity analysis and failure data: Natural gas pipeline case. Reliab. Eng. Syst. Saf. 2016, 156, 195–202. [Google Scholar] [CrossRef]
- Sushil. Incorporating polarity of relationships in ISM and TISM for theory building in information and organization management. Int. J. Inf. Manag. 2018, 43, 38–51. [Google Scholar] [CrossRef]
- Wu, H.-H.; Chang, S.-Y. A case study of using DEMATEL method to identify critical factors in green supply chain management. Appl. Math. Comput. 2015, 256, 394–403. [Google Scholar] [CrossRef]
- Song, W.; Ming, X.; Wu, Z.; Zhu, B. A rough TOPSIS approach for failure mode and effects analysis in uncertain environments. Qual. Reliab. Eng. Int. 2013, 30, 473–486. [Google Scholar] [CrossRef]
- Zhai, L.-Y.; Khoo, L.P.; Zhong, Z.-W. A rough set enhanced fuzzy approach to quality function deployment. Int. J. Adv. Manuf. Technol. 2008, 37, 613–624. [Google Scholar] [CrossRef]
- Zhu, G.-N.; Hu, J.; Qi, J.; Gu, C.-C.; Peng, Y.-H. An integrated AHP and VIKOR for design concept evaluation based on rough number. Adv. Eng. Inform. 2015, 29, 408–418. [Google Scholar] [CrossRef]
- Saaty, T.L.; Vargas, L.G. Models, Methods, Concepts & Applications of the Analytic Hierarchy Process, 2nd ed.; Springer Science & Business Media: New York, NY, USA, 2012; p. XIV-346. [Google Scholar]
- Vasiljević, M.; Fazlollahtabar, H.; Stević, Ž.; Vesković, S. A rough multicriteria approach for evaluation of the supplier criteria in automotive industry. Decis. Mak. Appl. Manag. Eng. 2018, 1, 82–96. [Google Scholar] [CrossRef]
- Kabir, G.; Balek, N.B.C.; Tesfamariam, S. Consequence-based framework for buried infrastructure systems: A Bayesian belief network model. Reliab. Eng. Syst. Saf. 2018, 180, 290–301. [Google Scholar] [CrossRef]
- Nadkarni, S.; Shenoy, P.P. A causal mapping approach to constructing Bayesian networks. Decis. Support Syst. 2004, 38, 259–281. [Google Scholar] [CrossRef]












| References | Criteria | Key Points |
|---|---|---|
| (Chen et al., 2019), (J. Li, Zhang, Han, & Wang, 2016), (Santarelli, 2019) [3,5,12] | The Third-Party Damage | Unauthorized third party constructions and Dig by heavy machinery without informing the natural gas provider authority. |
| (Chen et al., 2019), (European Gas Pipeline Incident Data Group (EGIG), 2018) [5,13] | Corrosion and Cracking | Metal loss, reduce the thickness, develop the crack, and external and internal corrosion. |
| (Rodrigues et al., 2019), (Shan, Liu, & Sun, 2017), (Canada Energy Regulator, 2019) [2,9,14] | Accidental Failure (Proposed) | Fire explosion, ignition with substantial casualties, and nearby industry fire explosion. |
| (Metwally et al., 2009), (Barrett, 2007) [15,16] | Defect and Deterioration | Structural deterioration in the aging pipe and decreases the load-bearing capacity (i.e., pressure flow, internal and external load). |
| (Dai et al., 2017) (Hao et al., 2019) [6,10] | Incorrect Operation | Opening a wrong valve, over pressuring on particular equipment, mechanical pressure relief system, and incorrectly assessing a condition during excavation work. |
| (European Gas Pipeline Incident Data Group (EGIG), 2018) (Dai et al., 2017) [10,13] | Equipment Failure | Malfunction of natural gas pipeline valves, tanks, meters, pumps, compressors, and other components and devices. |
| (European Gas Pipeline Incident Data Group (EGIG), 2018), (Selvik & Bellamy, 2020) [13,17] | Human Error | Inappropriate maintenance practice, bolts are not tightening properly, lack of frequent inspections, inappropriate operation practices, unsafe acts, operators’ mistakes in action planning, improper use of equipment, and error in documentation, etc. |
| (Dai et al., 2017), (Hao et al., 2019), (European Gas Pipeline Incident Data Group (EGIG), 2018) [6,10,13] | Natural Force Damage | Earth movement, earthquake, heavy rain/flood, lightning, frost heave. |
| (Camagic & Stojcetovic, 2019) (Černý, Mikulová, & Sís, 2017) [18,19] | Engineering Fault (Proposed) | Defects of design, fabrication and manufacturing, inadequate pipeline load pressure calculation. |
| (Barrett, 2007), (Chen et al., 2019), (Dai et al., 2017), (European Gas Pipeline Incident Data Group (EGIG), 2018) [5,10,13,16] | Construction Fault | Girth weld defects, spiral weld defects, gouges and dents, improper backfill, wrinkle coupling failures, inappropriate construction practices, and incorrect markers. |
| References | Key Methodology | Application Area |
|---|---|---|
| (Li et al., 2019) [8] | DEMATEL, ISM, Bayesian network (BN) | Urban buried gas pipeline failure analysis |
| (Wang & Duan, 2019) [7] | Improved AHP, Improved TOPSIS | Oil and Gas pipeline failure analysis |
| (Hao et al., 2019) [6] | Accident probability, Evaluation tree, Moment multiplication method | Gas pipeline failure fault analysis |
| (Santarelli, 2019) [3] | Fault Tree Analysis, Quantitative method | Distribution gas pipeline damage analysis |
| (Yu et al., 2018) [42] | Load duration curve, Monte Carlo trials | Transmission pipeline reliability assessment. |
| (Shan et al., 2017) [9] | Bow-tie model, Quantitative analysis of Bayesian network, fuzzy logic method | Leakage failure of natural gas pipelines analysis |
| (Dai et al., 2017) [10] | Statistical Analysis | Long-distance pipeline failures |
| (J. Li, Zhang, Han, & Wang, 2016) [12] | Fuzzy AHP, Fault Tree | Urban gas pipeline damage analysis |
| (Witek, 2016) [11] | Monte Carlo method | Natural Gas transmission pipeline failure analysis |
| (Dundulis et al., 2016) [43] | Bayesian method, Finite element method, Probabilistic structural integrity analysis. | Structural integrity analysis of natural gas pipeline failure |
| n | 1 | 2 | 3 | 4 | 5 | 6 | 7 | 8 | 9 | 10 |
| RI | 0 | 0 | 0.52 | 0.89 | 1.11 | 1.25 | 1.35 | 1.40 | 1.45 | 1.49 |
| Criteria | W’ (L) | W’ (U) | Differences | Rank Order |
|---|---|---|---|---|
| Engineering Fault | 0.50 | 0.62 | 0.12 | 10 |
| Accidental Failure | 0.55 | 0.83 | 0.28 | 3 |
| Third Party Damage | 0.52 | 1.00 | 0.48 | 1 |
| Human Error | 0.48 | 0.68 | 0.19 | 7 |
| Construction Fault | 0.49 | 0.65 | 0.16 | 9 |
| Natural Force Damage | 0.56 | 0.73 | 0.17 | 8 |
| Corrosion and Cracking | 0.59 | 0.94 | 0.35 | 2 |
| Defect and Deterioration | 0.44 | 0.66 | 0.22 | 4 |
| Incorrect Operation | 0.41 | 0.61 | 0.20 | 5 |
| Equipment Failure | 0.41 | 0.61 | 0.20 | 5 |
| R1 | R2 | R3 | R4 | R5 | R6 | |
|---|---|---|---|---|---|---|
| R1 | (0.00,0.00) | (0.64,0.73) | (0.31,0.83) | (0.56,0.94) | (0.14,0.23) | (0.32,0.56) |
| R2 | (0.14,0.63) | (0.00,0.00) | (0.28,0.59) | (0.41,0.82) | (0.14,0.23) | (0.64,0.73) |
| R3 | (0.13,0.31) | (0.13,0.38) | (0.00,0.00) | (0.00,0.00) | (0.07,0.31) | (0.41,0.82) |
| R4 | (0.41,0.82) | (0.69,0.93) | (0.08,0.44) | (0.00,0.00) | (0.06,0.44) | (0.77,0.86) |
| R5 | (0.00,0.00) | (0.15,0.35) | (0.28,0.59) | (0.13,0.38) | (0.00,0.00) | (0.75,0.75) |
| R6 | (0.00,0.00) | (0.14,0.23) | (0.42,0.70) | (0.48,0.66) | (0.65,0.85) | (0.00,0.00) |
| . | R1 | R2 | R3 | R4 | R5 | R6 |
|---|---|---|---|---|---|---|
| R1 | (0.00,0.00) | (0.12,0.13) | (0.06,0.15) | (0.10,0.17) | (0.03,0.04) | (0.06,0.10) |
| R2 | (0.02,0.11) | (0.00,0.00) | (0.05,0.11) | (0.07,0.15) | (0.03,0.04) | (0.12,0.13) |
| R3 | (0.02,0.06) | (0.02,0.07) | (0.00,0.00) | (0.00,0.00) | (0.01,0.06) | (0.07,0.15) |
| R4 | (0.07,0.15) | (0.13,0.17) | (0.02,0.08) | (0.00,0.00) | (0.01,0.08) | (0.14,0.16) |
| R5 | (0.00,0.00) | (0.03,0.06) | (0.05,0.11) | (0.02,0.07) | (0.00,0.00) | (0.14,0.14) |
| R6 | (0.00,0.00) | (0.03,0.04) | (0.08,0.13) | (0.09,0.12) | (0.12,0.16) | (0.00,0.00) |
| R1 | R2 | R3 | R4 | R5 | R6 | |
|---|---|---|---|---|---|---|
| R1 | (0.01,0.08) | (0.14,0.22) | (0.08,0.25) | (0.12,0.25) | (0.04,0.13) | (0.10,0.23) |
| R2 | (0.03,0.17) | (0.02,0.09) | (0.07,0.21) | (0.09,0.23) | (0.05,0.12) | (0.15,0.25) |
| R3 | (0.02,0.08) | (0.03,0.11) | (0.01,0.07) | (0.01,0.06) | (0.02,0.11) | (0.08,0.21) |
| R4 | (0.08,0.21) | (0.15,0.25) | (0.04,0.20) | (0.04,0.12) | (0.04,0.16) | (0.17,0.28) |
| R5 | (0.01,0.04) | (0.04,0.11) | (0.07,0.17) | (0.04,0.12) | (0.02,0.06) | (0.15,0.21) |
| R6 | (0.01,0.05) | (0.05,0.11) | (0.09,0.20) | (0.10,0.17) | (0.13,0.20) | (0.04,0.10) |
| Criteria | ||||
|---|---|---|---|---|
| R1 | 1.20 | 0.30 | 1.50 | 0.89 |
| R2 | 0.97 | 0.89 | 1.87 | 0.08 |
| R3 | 0.32 | 0.91 | 1.23 | −0.58 |
| R4 | 1.27 | 0.90 | 2.17 | 0.37 |
| R5 | 0.60 | 0.61 | 1.22 | −0.01 |
| R6 | 0.83 | 1.62 | 2.45 | −0.79 |
| R1 | R2 | R3 | R4 | R5 | R6 | |
|---|---|---|---|---|---|---|
| R1 | 0.05 | 0.18 | 0.16 | 0.19 | 0.09 | 0.17 |
| R2 | 0.10 | 0.06 | 0.14 | 0.16 | 0.08 | 0.20 |
| R3 | 0.05 | 0.07 | 0.04 | 0.04 | 0.07 | 0.15 |
| R4 | 0.14 | 0.20 | 0.12 | 0.08 | 0.10 | 0.23 |
| R5 | 0.02 | 0.08 | 0.12 | 0.08 | 0.04 | 0.18 |
| R6 | 0.03 | 0.08 | 0.14 | 0.13 | 0.16 | 0.07 |
| Criteria | R1 | R2 | R3 | R4 | R5 | R6 |
|---|---|---|---|---|---|---|
| R1 | 0 | 2.75 | 2.25 | 3.00 | 0.75 | 1.75 |
| R2 | 1.50 | 0 | 1.75 | 2.50 | 0.75 | 2.75 |
| R3 | 1.00 | 1 | 0 | 0 | 0.75 | 2.5 |
| R4 | 2.50 | 3.25 | 1.00 | 0 | 1.00 | 3.25 |
| R5 | 0.00 | 1.00 | 1.75 | 1.00 | 0 | 3.00 |
| R6 | 0.00 | 0.75 | 2.25 | 2.50 | 3.00 | 0.00 |
| Criteria | R1 | R2 | R3 | R4 | R5 | R6 |
|---|---|---|---|---|---|---|
| R1 | 0.00 | 0.25 | 0.20 | 0.27 | 0.07 | 0.16 |
| R2 | 0.14 | 0.00 | 0.16 | 0.23 | 0.07 | 0.25 |
| R3 | 0.09 | 0.09 | 0.00 | 0.00 | 0.07 | 0.23 |
| R4 | 0.23 | 0.30 | 0.09 | 0.00 | 0.09 | 0.30 |
| R5 | 0.00 | 0.09 | 0.16 | 0.09 | 0.00 | 0.27 |
| R6 | 0.00 | 0.07 | 0.20 | 0.23 | 0.27 | 0.00 |
| Criteria | R1 | R2 | R3 | R4 | R5 | R6 |
|---|---|---|---|---|---|---|
| R1 | 0.36 | 0.76 | 0.75 | 0.81 | 0.53 | 0.96 |
| R2 | 0.42 | 0.48 | 0.66 | 0.71 | 0.49 | 0.93 |
| R3 | 0.23 | 0.33 | 0.30 | 0.30 | 0.32 | 0.59 |
| R4 | 0.55 | 0.81 | 0.71 | 0.64 | 0.59 | 1.09 |
| R5 | 0.19 | 0.39 | 0.50 | 0.42 | 0.31 | 0.72 |
| R6 | 0.25 | 0.46 | 0.61 | 0.60 | 0.59 | 0.63 |
| Criteria | ||||
|---|---|---|---|---|
| R1 | 4.17 | 2.01 | 6.18 | 2.16 |
| R2 | 3.69 | 3.24 | 6.93 | 0.46 |
| R3 | 2.08 | 3.52 | 5.60 | −1.44 |
| R4 | 4.39 | 3.48 | 7.87 | 0.91 |
| R5 | 2.53 | 2.83 | 5.36 | −0.29 |
| R6 | 3.14 | 4.93 | 8.07 | −1.79 |
| Criteria | R1 | R2 | R3 | R4 | R5 | R6 |
|---|---|---|---|---|---|---|
| R1 | 0.36 | 0.76 | 0.75 | 0.81 | 0.53 | 0.96 |
| R2 | 0.42 | 0.48 | 0.66 | 0.71 | 0.49 | 0.93 |
| R3 | 0.23 | 0.33 | 0.30 | 0.30 | 0.32 | 0.59 |
| R4 | 0.55 | 0.81 | 0.71 | 0.64 | 0.59 | 1.09 |
| R5 | 0.19 | 0.39 | 0.50 | 0.42 | 0.31 | 0.72 |
| R6 | 0.25 | 0.46 | 0.61 | 0.60 | 0.59 | 0.63 |
| Criteria | R1 | R2 | R3 | R4 | R5 | R6 |
|---|---|---|---|---|---|---|
| R1 | 1.05 | 0.18 | 0.16 | 0.19 | 0.09 | 0.17 |
| R2 | 0.10 | 1.06 | 0.14 | 0.16 | 0.08 | 0.20 |
| R3 | 0.05 | 0.07 | 1.04 | 0.04 | 0.07 | 0.15 |
| R4 | 0.14 | 0.20 | 0.12 | 1.08 | 0.10 | 0.23 |
| R5 | 0.02 | 0.08 | 0.12 | 0.08 | 1.04 | 0.18 |
| R6 | 0.03 | 0.08 | 0.14 | 0.13 | 0.16 | 1.07 |
| Iterations of Level Partitions in ISM | ||||
|---|---|---|---|---|
| Iteration 1 | ||||
| Variables | Reachability Set | Antecedent Set | Intersection Set | Level |
| R1 | 1,2,3,4,5,6 | 1,2,4,6 | 1,2,4,6 | |
| R2 | 1,2,3,4,5,6 | 1,2,4,6 | 1,2,4,6 | |
| R3 | 3,4,5,6 | 1,2,3,4,5,6 | 3,4,5,6 | |
| R4 | 1,2,3,4,5,6 | 1,2,3,4,5,6 | 1,2,3,4,5,6 | |
| R5 | 3,5,6 | 5,6 | 5,6 | I |
| R6 | 1,2,3,4,5,6 | 1,2,3,4,5,6 | 1,2,3,4,5,6 | |
| Iteration 2 | ||||
| Variables | Reachability Set | Antecedent Set | Intersection Set | Level |
| R1 | 1,2,3,4,5,6 | 1,2,4,6 | 1,2,4,6 | |
| R2 | 1,2,3,4,5,6 | 1,2,4,6 | 1,2,4,6 | |
| R3 | 3,4,5,6 | 1,2,3,4,5,6 | 3,4,5,6 | II |
| R4 | 1,2,3,4,5,6 | 1,2,3,4,5,6 | 1,2,3,4,5,6 | |
| R6 | 1,2,3,4,5,6 | 1,2,3,4,5,6 | 1,2,3,4,5,6 | |
| Iteration 3 | ||||
| Variables | Reachability Set | Antecedent Set | Intersection Set | Level |
| R1 | 1,2,3,4,5,6 | 1,2,4,6 | 1,2,4,6 | III |
| R2 | 1,2,3,4,5,6 | 1,2,4,6 | 1,2,4,6 | III |
| R4 | 1,2,3,4,5,6 | 1,2,3,4,5,6 | 1,2,3,4,5,6 | |
| R6 | 1,2,3,4,5,6 | 1,2,3,4,5,6 | 1,2,3,4,5,6 | |
| Iteration 4 | ||||
| Variables | Reachability Set | Antecedent Set | Intersection Set | Level |
| R4 | 1,2,3,4,5,6 | 1,2,3,4,5,6 | 1,2,3,4,5,6 | IV |
| R6 | 1,2,3,4,5,6 | 1,2,3,4,5,6 | 1,2,3,4,5,6 | IV |
| Incorrect_Operation_R5 | Accidental_Failure_R3 | Failure_Probablity | ||
|---|---|---|---|---|
| Low | Moderate | High | ||
| Low | Low | 95 | 3 | 2 |
| Low | Moderate | 80 | 20 | 0 |
| Low | High | 65 | 30 | 5 |
| Moderate | Low | 80 | 20 | 0 |
| Moderate | Moderate | 20 | 65 | 15 |
| Moderate | High | 0 | 10 | 90 |
| High | Low | 60 | 30 | 10 |
| High | Moderate | 0 | 10 | 90 |
| High | High | 0 | 2 | 98 |
Publisher’s Note: MDPI stays neutral with regard to jurisdictional claims in published maps and institutional affiliations. |
© 2021 by the authors. Licensee MDPI, Basel, Switzerland. This article is an open access article distributed under the terms and conditions of the Creative Commons Attribution (CC BY) license (http://creativecommons.org/licenses/by/4.0/).
Share and Cite
Ahmed, S.K.; Kabir, G. An Integrated Approach for Failure Analysis of Natural Gas Transmission Pipeline. CivilEng 2021, 2, 87-119. https://doi.org/10.3390/civileng2010006
Ahmed SK, Kabir G. An Integrated Approach for Failure Analysis of Natural Gas Transmission Pipeline. CivilEng. 2021; 2(1):87-119. https://doi.org/10.3390/civileng2010006
Chicago/Turabian StyleAhmed, Sk Kafi, and Golam Kabir. 2021. "An Integrated Approach for Failure Analysis of Natural Gas Transmission Pipeline" CivilEng 2, no. 1: 87-119. https://doi.org/10.3390/civileng2010006
APA StyleAhmed, S. K., & Kabir, G. (2021). An Integrated Approach for Failure Analysis of Natural Gas Transmission Pipeline. CivilEng, 2(1), 87-119. https://doi.org/10.3390/civileng2010006

