The Impact of Sickle Cell Disease on Acute Coronary Syndrome and PCI Outcomes: A Retrospective Observational Study
Abstract
1. Introduction
2. Methods
2.1. Study Design
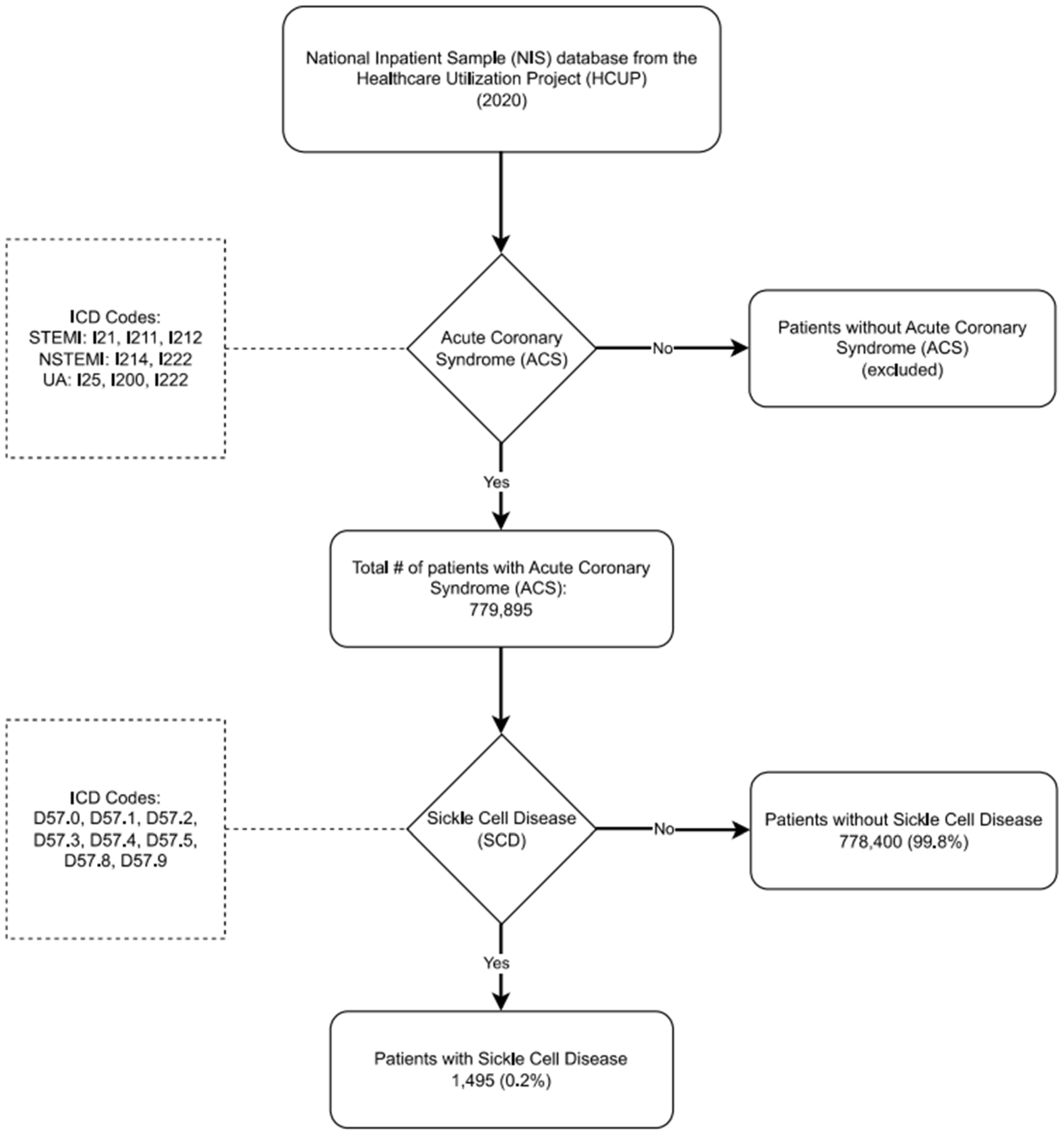
2.2. Data Source and Sample
2.3. Variables of Interest and Study Outcomes
2.4. Statistical Analysis
3. Results
3.1. Demographic Data
3.2. Inpatient Mortality, Length of Stay, Hospitalization Cost, and Time to PCI for ACS Patients with Concomitant SCD
3.3. PCI Complications in SCD Patients
4. Discussion
5. Limitation
6. Conclusions
Supplementary Materials
Author Contributions
Funding
Institutional Review Board Statement
Informed Consent Statement
Data Availability Statement
Conflicts of Interest
References
- Piel, F.B.; Steinberg, M.H.; Rees, D.C. Sickle Cell Disease. N. Engl. J. Med. 2017, 376, 1561–1573. Available online: https://www.nejm.org/doi/10.1056/NEJMra1510865 (accessed on 1 February 2024). [CrossRef] [PubMed]
- Sedrak, A.; Kondamudi, N.P. Sickle Cell Disease. In Pediatric Surgery: Diagnosis and Treatment; 2022; pp. 653–663. Available online: https://www.ncbi.nlm.nih.gov/books/NBK482384/ (accessed on 1 February 2024).
- Rivers, A.; Jagadeeswaran, R.; Lavelle, D. Potential role of LSD1 inhibitors in the treatment of sickle cell disease: A review of preclinical animal model data. Am. J. Physiol.—Regul. Integr. Comp. Physiol. 2018, 315, R840–R847. [Google Scholar] [CrossRef] [PubMed]
- Sachdev, V.; Hsieh, M.; Jeffries, N.; Noreuil, A.; Li, W.; Sidenko, S.; Hannoush, H.; Limerick, E.; Wilson, D.; Tisdale, J.; et al. Reversal of a rheologic cardiomyopathy following hematopoietic stem cell transplantation for sickle cell disease. Blood Adv. 2019, 3, 2816–2824. [Google Scholar] [CrossRef] [PubMed]
- Farmakis, D.; Triposkiadis, F.; Lekakis, J.; Parissis, J. Heart failure in haemoglobinopathies: Pathophysiology, clinical phenotypes, and management. Eur. J. Heart Fail. 2017, 19, 479–489. Available online: https://onlinelibrary.wiley.com/doi/full/10.1002/ejhf.708 (accessed on 1 February 2024). [CrossRef] [PubMed]
- Ogunbayo, G.O.; Misumida, N.; Olorunfemi, O.; Elbadawi, A.; Saheed, D.; Messerli, A.; Elayi, C.S.; Smyth, S.S. Comparison of Outcomes in Patients Having Acute Myocardial Infarction With Versus Without Sickle-Cell Anemia. Am. J. Cardiol. 2017, 120, 1768–1771. [Google Scholar] [CrossRef] [PubMed]
- Manci, E.A.; Culberson, D.E.; Yang, Y.M.; Gardner, T.M.; Powell, R.; Haynes, J.; Shah, A.K.; Mankad, V.N. Causes of death in sickle cell disease: An autopsy study. Br. J. Haematol. 2003, 123, 359–365. Available online: https://onlinelibrary.wiley.com/doi/full/10.1046/j.1365-2141.2003.04594.x (accessed on 1 February 2024). [CrossRef] [PubMed]
- Payne, A.B.; Mehal, J.M.; Chapman, C.; Haberling, D.L.; Richardson, L.C.; Bean, C.J.; Hooper, W.C. Trends in Sickle Cell Disease-Related Mortality in the United States, 1979 to 2017. Ann. Emerg. Med. 2020, 76, S28–S36. Available online: https://pubmed.ncbi.nlm.nih.gov/32928459/ (accessed on 1 February 2024). [CrossRef]
- Statistical Software for Data Science|Stata. Available online: https://www.stata.com/ (accessed on 1 February 2024).
- Hassell, K.L. Population estimates of sickle cell disease in the U.S. Am. J. Prev. Med. 2010, 38 (Suppl. S4), S512–S521. Available online: https://pubmed.ncbi.nlm.nih.gov/20331952/ (accessed on 1 February 2024). [CrossRef] [PubMed]
- De Jong, P.E.; Van Eps, L.W.S. Sickle cell nephropathy: New insights into its pathophysiology. Kidney Int. 1985, 27, 711–717. [Google Scholar] [CrossRef] [PubMed]
- Ataga, K.I.; Saraf, S.L.; Derebail, V.K. The nephropathy of sickle cell trait and sickle cell disease. Nat. Rev. Nephrol. 2022, 18, 361–377. Available online: https://pubmed.ncbi.nlm.nih.gov/35190716/ (accessed on 1 February 2024). [CrossRef] [PubMed]
- Miller, A.C.; Gladwin, M.T. Pulmonary complications of sickle cell disease. Am. J. Respir. Crit. Care Med. 2012, 185, 1154–1165. Available online: https://pubmed.ncbi.nlm.nih.gov/22447965/ (accessed on 1 February 2024). [CrossRef] [PubMed]
- Kotila, T.R.; Busari, O.E.; Makanjuola, V.; Eyelade, O.R. Addiction or Pseudoaddiction in Sickle Cell Disease Patients: Time to Decide—A Case Series. Ann. Ib. Postgrad. Med. 2015, 13, 44–47. [Google Scholar] [PubMed] [PubMed Central]
- Bruton, S.J.; Nouraie, M.; Scott, D.M.; Gilmore, T.; Taylor, R.E. The Prevalence of Mood and Alcohol Related Disorders within the Adult Sickle Cell Disease Population and Their Impact on Healthcare Utilization. Blood 2015, 126, 2063. [Google Scholar] [CrossRef] [PubMed]
- Lewis, B.; Hoffman, L.; Garcia, C.C.; Nixon, S.J. Race and socioeconomic status in substance use progression and treatment entry. J. Ethn. Subst. Abuse 2018, 17, 150–166. [Google Scholar] [CrossRef] [PubMed] [PubMed Central]
- Desai, A.A.; Patel, A.R.; Ahmad, H.; Groth, J.V.; Thiruvoipati, T.; Turner, K.; Yodwut, C.; Czobor, P.; Artz, N.; MacHado, R.F.; et al. Mechanistic insights and characterization of sickle cell disease-associated cardiomyopathy. Circ. Cardiovasc. Imaging 2014, 7, 430–437. Available online: https://pubmed.ncbi.nlm.nih.gov/24676783/ (accessed on 1 February 2024). [CrossRef] [PubMed]
- Indik, J.H.; Nair, V.; Rafikov, R.; Nyotowidjojo, I.S.; Bisla, J.; Kansal, M.; Parikh, D.S.; Robinson, M.; Desai, A.; Oberoi, M.; et al. Associations of Prolonged QTc in Sickle Cell Disease. PLoS ONE 2016, 11, e0164526. Available online: https://journals.plos.org/plosone/article?id=10.1371/journal.pone.0164526 (accessed on 1 February 2024). [CrossRef] [PubMed]
- Gladwin, M.T. Cardiovascular complications and risk of death in sickle-cell disease. Lancet 2016, 387, 2565–2574. Available online: http://www.thelancet.com/article/S0140673616006474/fulltext (accessed on 1 February 2024). [CrossRef] [PubMed]
- Avula, V.; Karacsonyi, J.; Kostantinis, S.; Simsek, B.; Rangan, B.V.; Gutierrez, A.A.; Burke, M.N.; Garcia, S.; Mooney, M.; Sorajja, P.; et al. Incidence, Treatment, and Outcomes of Coronary Artery Perforation During Percutaneous Coronary Intervention. J. Invasive Cardiol. 2022, 34, E499–E504. [Google Scholar] [PubMed]
- Nicholson, G.T.; Hsu, D.T.; Colan, S.D.; Manwani, D.; Burton, W.B.; Fountain, D.; Lopez, L. Coronary Artery Dilation in Sickle Cell Disease. J. Pediatr. 2011, 159, 789–794.e2. [Google Scholar] [CrossRef]
- Dahhan, A. Coronary artery ectasia in atherosclerotic coronary artery disease, inflammatory disorders, and sickle cell disease. Cardiovasc. Ther. 2015, 33, 79–88. Available online: https://pubmed.ncbi.nlm.nih.gov/25677643/ (accessed on 1 February 2024). [CrossRef] [PubMed]
- Correia Rodrigues, C.; Parreira, S.; Soares, F.; Dias, M.C.; Canhão, P. Cervical dissection in a patient with sickle cell disease. Acta Neurol. Belg. 2024, 124, 287–289. [Google Scholar] [CrossRef] [PubMed]
- Sachdev, V.; Rosing, D.R.; Thein, S.L. Cardiovascular complications of sickle cell disease. Trends Cardiovasc. Med. 2021, 31, 187–193. [Google Scholar] [CrossRef] [PubMed] [PubMed Central]
- Porter, J.; Garbowski, M. Consequences and management of iron overload in sickle cell disease. Hematol. Am. Soc. Hematol. Educ. Program 2013, 2013, 447–456. [Google Scholar] [CrossRef] [PubMed]

| Variable | SCD | Without SCD | p Value |
|---|---|---|---|
| Age mean (years) | 59 ± 3 | 66 ± 1 | |
| Female Gender (%) | 53 | 35 | 0.03 |
| Race (%) | 0.001 | ||
| Caucasian | 9 | 74 | |
| African American | 91 | 11 | |
| Hispanic | 0 | 9 | |
| Asian or Pacific islander | 0 | 3 | |
| Native American | 0 | 0.5 | |
| Others | 0 | 3 | |
| Charlson comorbidity index (%) | 0.007 | ||
| 0 | 3 | 5 | |
| 1 | 6 | 24 | |
| 2 | 15 | 23 | |
| 3 or more | 76 | 47 | |
| Median Income in patients Zipcode (%) | 0.26 | ||
| $1–$47,999 | 39 | 31 | |
| $48,000–$60,999 | 36 | 28 | |
| $61,000–81,999 | 15 | 22 | |
| ≥$82,000 | 9 | 18 | |
| Hospital Region | 0.003 | ||
| Northeast | 9 | 17 | |
| Midwest | 9 | 22 | |
| South | 76 | 4 | |
| West | 6 | 18 | |
| Hospital Bed size (%) | 0.52 | ||
| Small | 21 | 19 | |
| Medium | 21 | 29 | |
| Large | 59 | 51 | |
| Hospital Urban Location (%) | 0.49 | ||
| rural | 3 | 7 | |
| urban nonteaching | 23 | 18 | |
| urban teaching | 74 | 75 | |
| Primary expected payer (Insurance) | 0.07 | ||
| Medicare | 48 | 51 | |
| Medicaid | 22 | 10 | |
| Private Insurance | 29 | 27 | |
| Self-Pay | 0 | 4 | |
| Comorbidities | |||
| Drug Abuse (%) | 15 | 3 | 0.001 |
| Hypertension (%) | 73 | 42 | 0.002 |
| Diabetes with chronic complications (%) | 32 | 27 | 0.54 |
| Diabetes without chronic complications (%) | 6 | 15 | 0.12 |
| Alcohol Abuse (%) | 3 | 3 | 0.92 |
| Obesity (%) | 21 | 24 | 0.60 |
| Peripheral Vascular Disease (%) | 15 | 11 | 0.48 |
| Chronic Pulmonary Disease (%) | 35 | 21 | 0.04 |
| Chronic kidney Disease (%) | 18 | 12 | 0.33 |
| Heart failure | 17 | 17 | 0.92 |
| Atrial fibrillation | 13 | 10 | 0.22 |
| Unadjusted Odds Ratio (95% Confidence Interval) | p-Values | Adjusted Odds Ratio and Average Mean (95% Confidence Interval) | p-Values | |
|---|---|---|---|---|
| STEMI | Total No. 520,530 (690 in the SCD group) | |||
| Inpatient Mortality | 1.16 (0.42–3.15) | 0.76 | 1.35 (0.42–4.38) | 0.61 |
| Length of stay | −0.64 (−1.07–−0.21) | 0.003 | −0.49 (−1.0–−0.03) | 0.03 |
| Hospital charges | −7532 (−22,401–7337) | 0.32 | −3361 (−18,933–12210) | 0.67 |
| Time from admission to PCI | −0.17 (−42–0.08) | 0.18 | −0.08 (−0.34–0.17) | 0.54 |
| NSTEMI and Unstable Angina | Total No. 259,365 (805 in the SCD group) | |||
| Inpatient Mortality | 0.42(0.05–3.05) | 0.39 | 0.54 (0.07–3.83) | 0.53 |
| Length of stay | 1.83 (1.15–2.51) | 0.001 | −0.55 (−1.01–−0.08) | 0.02 |
| Hospital charges | −13,223 (−28,130–1683) | 0.08 | −9798 (−25,320–5723) | 0.21 |
| Unadjusted Odds Ratio (95% Confidence Interval) | p Value | Adjusted Odds Ratio (95% Confidence Interval) | p Value | ||
|---|---|---|---|---|---|
| PCI Complications | Atrial Fibrillation | 1.10 (0.58–2.11) | 0.75 | 3.07 (0.67–14.1) | 0.15 |
| Acute Heart Failure | 0.79 (0.45–1.28) | 0.35 | 2.05 (0.65–6.48) | 0.21 | |
| Acute Kidney Injury | 0.88 (0.53–1.48) | 0.65 | 0.27 (0.03–2.17) | 0.21 | |
| Coronary Dissection | 1.87 (0.27–13.2) | 0.52 | 14.13 (1.73–115.1) | 0.01 | |
Disclaimer/Publisher’s Note: The statements, opinions and data contained in all publications are solely those of the individual author(s) and contributor(s) and not of MDPI and/or the editor(s). MDPI and/or the editor(s) disclaim responsibility for any injury to people or property resulting from any ideas, methods, instructions or products referred to in the content. |
© 2024 by the authors. Licensee MDPI, Basel, Switzerland. This article is an open access article distributed under the terms and conditions of the Creative Commons Attribution (CC BY) license (https://creativecommons.org/licenses/by/4.0/).
Share and Cite
Alharbi, A.; Pena, C.; Mhanna, M.; Spencer, C.; Bashar, M.; Cherian, M.; Abdulrahman, A.; Alfatlawi, H.; Kwak, E.S.; Siddique, M.; et al. The Impact of Sickle Cell Disease on Acute Coronary Syndrome and PCI Outcomes: A Retrospective Observational Study. Hearts 2024, 5, 236-245. https://doi.org/10.3390/hearts5020016
Alharbi A, Pena C, Mhanna M, Spencer C, Bashar M, Cherian M, Abdulrahman A, Alfatlawi H, Kwak ES, Siddique M, et al. The Impact of Sickle Cell Disease on Acute Coronary Syndrome and PCI Outcomes: A Retrospective Observational Study. Hearts. 2024; 5(2):236-245. https://doi.org/10.3390/hearts5020016
Chicago/Turabian StyleAlharbi, Abdulmajeed, Clarissa Pena, Mohammed Mhanna, Caleb Spencer, Masharib Bashar, Michelle Cherian, Ahmad Abdulrahman, Halah Alfatlawi, Eun Seo Kwak, Mohammad Siddique, and et al. 2024. "The Impact of Sickle Cell Disease on Acute Coronary Syndrome and PCI Outcomes: A Retrospective Observational Study" Hearts 5, no. 2: 236-245. https://doi.org/10.3390/hearts5020016
APA StyleAlharbi, A., Pena, C., Mhanna, M., Spencer, C., Bashar, M., Cherian, M., Abdulrahman, A., Alfatlawi, H., Kwak, E. S., Siddique, M., & Assaly, R. (2024). The Impact of Sickle Cell Disease on Acute Coronary Syndrome and PCI Outcomes: A Retrospective Observational Study. Hearts, 5(2), 236-245. https://doi.org/10.3390/hearts5020016

