Application of Artificial Intelligence in Control Systems: Trends, Challenges, and Opportunities
Abstract
1. Introduction
2. Methodology
2.1. Review Design and Reproducibility
2.2. Databases and Full Boolean Search Strings
2.3. Search Execution, Deduplication, and Screening Process
2.4. Inclusion, Exclusion, and Selection Criteria (Standardized Labels)
2.5. PRISMA-2020 Flow Diagram
2.6. Data Extraction
- Year, authors, and publication type.
- Control structure.
- Intelligent techniques (fuzzy, ANN, ML, MPC, evolutionary, hybrid).
- Optimization method.
- Application domain.
- Type of evaluation (simulation, experiment).
- Reported metrics.
2.7. Research Questions
Motivation for Research Questions
- Map the scientific landscape (Q1), identifying dominant publishers, journals, and dissemination channels.
- Characterize the technical evolution of intelligent control (Q2, Q3, Q4, Q5) by examining control structures, AI-driven algorithms, and hybrid architectures.
- Identify trends and gaps in intelligent control research (Q6, Q7), drawing insights into emerging techniques, scalability issues, reproducibility challenges, and future research needs in academic and industrial contexts.
2.8. Classification Rules
3. Results
3.1. Publication Sources
3.2. Engineering Contributions and Applications in Intelligent Controllers
3.3. Structures and Techniques in Intelligent Controllers
3.4. Most Reported Computational Tools and Algorithms
- Artificial neural networks: 9.7%;
- Evolutionary or optimization algorithms: 15.0%;
- Fuzzy logic: 19.4%;
- Hybrid methods: 26.6%;
- Iterative learning control: 4.1%;
- Internal model control: 3.1%;
- Machine learning: 1.8%;
- Metaheuristic optimization: 11.4%;
- Model predictive control: 6.0%;
- Others: 2.9%.
3.5. Outcomes of Studies
3.5.1. Result of Contributions: Control Models
3.5.2. Result of Contributions: Optimization of Parameters
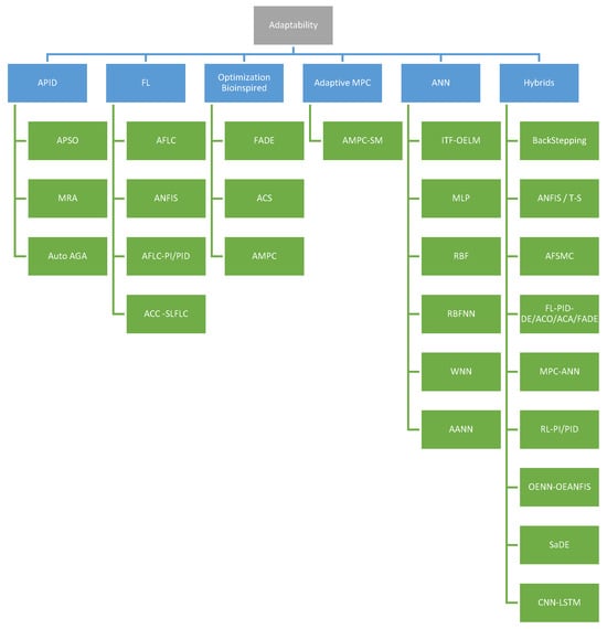
3.5.3. Result of Contributions: Adaptability
4. Discussion
4.1. Comparative Analysis of Control Strategies
4.2. Limitations and Threats to Validity
4.3. Validation Gap and Domain-Specific Practical Outcomes
- Renewable energy systems: AI-based controllers improve MPPT tracking, generator stability, and pitch control, but scalability to utility scale plants remains insufficiently validated, and long-term field campaigns are scarce.
- Robotics and autonomous systems: hybrid and learning-based controllers enhance trajectory tracking and disturbance rejection, yet real-time feasibility is often constrained by computational cost and hardware limitations.
- Agriculture and environmental systems: fuzzy and ANFIS controllers provide robust performance under uncertainty; however, few studies quantify energy efficiency, reliability, or maintenance gains with respect to PID baselines in real operating conditions.
- Industrial process control: MPC and hybrid neural controllers demonstrate strong improvements in setpoint tracking and constraint handling, but deployment still requires lightweight implementations and hardware-friendly computation strategies.
4.4. Optimization and Reproducibility Challenges
4.5. Integration of Emerging Techniques
4.6. Reproducibility Issues in Parameter Optimization Methodologies
- PSO inertia weight and cognitive/social parameters (w, c1, c2);
- GA crossover and mutation probabilities and elite size;
- GWO coefficients (a, A, C);
- GSA/CGSA gravitational constants, decay factors, and chaotic maps;
- ABC abandonment limits and employed/onlooker bee counts;
- GOA adaptive coefficient c.
- Whether a random seed was used to ensure experimental reproducibility;
- The software platform and version (e.g., MATLAB/Simulink, toolboxes, hardware);
- Stopping criteria, constraint-handling strategies, or performance thresholds;
- Any sensitivity analysis that assesses how hyperparameter changes influence the outcome.
- Replicate published tuning results;
- Compare the effectiveness of different optimization algorithms under consistent conditions;
- Validate the robustness of the control strategies reported in the literature.
4.7. Synthesis of Findings
4.8. Implications and Recommendations
5. Conclusions
5.1. Main Findings
5.2. Key Trends in Controller Development
- Hybridization as a dominant paradigm:
- Increasing integration of fuzzy logic, neural networks, predictive control, and evolutionary optimization to leverage complementary strengths.
- 2.
- Integration of deep learning:
- DRL and neural surrogate models are increasingly adopted to improve prediction, adaptation, and autonomous decision making.
- 3.
- Advances in optimization:
- Research is shifting toward hybrid and multi-strategy metaheuristics capable of balancing exploration–exploitation more effectively.
- 4.
- Real-time feasibility and lightweight designs:
- Development of reduced-complexity rule bases, compact neural networks, and embedded-friendly MPC variants to meet industrial real-time constraints.
- 5.
- Multi-objective control design:
- Controllers are now expected to jointly optimize stability, accuracy, energy efficiency, robustness, and computational cost.
- 6.
- Industrial orientation:
- Growing use cases in renewable energy systems, autonomous platforms, process automation, and precision agriculture.
- 7.
- Hybridization of control strategies:
- Controllers increasingly combine fuzzy logic, neural networks, predictive control, and classical methods (e.g., fuzzy–Smith, ANN–PID, neuro-fuzzy).
- 8.
- Movement toward real-time adaptive learning:
- Adaptive neural controllers capable of online learning (e.g., Brandt–Lin ANN) reflect a shift from static to dynamic adaptation.
- 9.
- Integration of identification + control:
- The use of ANN-based identification (NARX, GADALINE) as a basis for control tuning highlights a trend toward tightly coupled modeling–control loops.
- 10.
- Delay-aware intelligent control in NCS:
- Fuzzy–Smith compensators demonstrate the emerging need for intelligent methods capable of handling network delays and distributed industrial systems.
- 11.
- Low-complexity, embedded-friendly AI models:
- GADALINE neural networks exemplify the trend toward lighter architectures suitable for deployment in PLCs, edge devices, and industrial controllers.
- 12.
- Shift from pure simulation to real-plant validation:
- All four contributions provide real-world tests, aligning with an increasingly recognized need for validation beyond MATLAB/Simulink environments.
5.3. Identified Research Gaps
- Validation gap: evidence is still dominated by simulations and short laboratory trials, with relatively few hardware-in-the-loop or plant-scale experiments under realistic noise, disturbances, and hardware nonlinearities.
- Reproducibility gap in optimization and learning pipelines: many studies incompletely report optimization and learning settings (hyperparameters, learning rates, stopping criteria, random seeds, computational budget, and software/hardware stack), making exact replication and fair comparison difficult.
- Lack of standardized benchmarks and metrics: there is no widely accepted set of datasets, disturbance profiles, or performance indices for intelligent controllers, which prevents rigorous cross-study comparisons and meta-analyses.
- Scalability and complexity limitations: most works focus on SISO or small-scale laboratory systems; there is limited analysis of scalability to MIMO plants, microgrids, large-scale industrial processes, or multi-agent settings, and little discussion of the complexity deploy ability trade-off in embedded or PLC-based implementations.
- Safety, robustness, and interpretability deficits: safety constraints, formal stability guarantees, and explainability are only sporadically considered, particularly in DRL-based and deep architectures intended for safety-critical or regulated domains.
- Limited delay- and network-aware design: few contributions explicitly analyze robustness to communication delays, jitter, packet loss, or cyber–physical faults in networked control systems.
- Insufficient characterization of computational cost and real-time feasibility: reporting of sampling times, execution times, memory footprint, and hardware requirements is often superficial, hindering assessment of industrial feasibility.
- Underdeveloped hybrid intelligent model-based frameworks: only a small fraction of works systematically integrate learning-based components (ANN, fuzzy, DRL) with first-principles controllers (e.g., MPC, robust control) within unified identification–control pipelines.
5.4. Contribution of This Study
- To the best of our knowledge, few prior reviews have applied PRISMA-2020 to systematically map AI-based intelligent control systems, covering 188 high-quality peer-reviewed studies with a fully reproducible methodology.
- It introduces a unified three-dimensional taxonomy that organizes contributions across control-model structures, optimization strategies, and adaptability mechanisms, explicitly integrating recent developments in deep reinforcement learning and hybrid metaheuristic-based designs.
- It offers a comparative, application-oriented synthesis that highlights trade-offs among robustness, computational cost, interpretability, and real-time feasibility, helping practitioners and researchers to select suitable intelligent controller architecture for specific constraints and industrial requirements.
- It identifies domain-specific outcomes in renewable energy systems, robotics, agriculture, and industrial process control, clarifying where AI-based intelligent controllers have already demonstrated tangible performance gains and where evidence remains mostly simulation-based.
- It systematically highlights major reproducibility barriers such as incomplete reporting of hyperparameters, training protocols, datasets, and computational cost and proposes methodological improvements and reporting guidelines to enhance transparency, comparability, and replicability.
- It synthesizes key technological trends and open research gaps, outlining the evolution of intelligent control and its projected trajectory toward next-generation industrial systems that combine learning, adaptation, and safety-aware decision making.
- It integrates evidence from four real-plant experimental implementations (a Mamdani fuzzy PI level controller, an adaptive neural pressure controller based on the Brandt–Lin algorithm, a fuzzy–Smith compensator for induction motors over networked control systems, and an ANN-based NARX/GADALINE identification scheme), providing concrete case examples that link the high-level mapping with practical industrial deployment of AI-based intelligent controllers.
5.5. Future Work
- Standardized evaluation frameworks and benchmarks: develop shared benchmark datasets, disturbance scenarios, and hardware-in-the-loop (HIL) protocols, together with agreed-upon performance metrics, to enable fair and reproducible comparison of intelligent controllers in both simulation and experimental settings.
- Reproducibility-oriented reporting and open artifacts: promote explicit reporting of optimization and learning hyperparameters, training procedures, computational budgets, software/hardware platforms, and controller architectures, complemented by open-source implementations and standardized reporting templates.
- Lightweight and embedded AI controllers: design interpretable fuzzy–neural hybrids, compressed neural networks, and efficient MPC formulations that can be executed on PLCs and edge devices under strict real-time and memory constraints, including systematic evaluation of computational cost and embedded feasibility.
- Safety-aware, robust, and hybrid DRL controllers: advance deep reinforcement learning and adaptive schemes with explicit safety and stability guarantees, constraint handling, and safe exploration mechanisms, while integrating DRL agents with fuzzy, ANN, MPC, or robust control structures to balance performance, interpretability, and sample efficiency, including delay-aware and network-robust architectures for Industry 4.0 environments.
- Scalable and distributed control architectures: develop distributed, hierarchical, and multi-agent intelligent controllers for large-scale energy systems, complex industrial automation networks, and cooperative robotics, with explicit treatment of communication constraints, coordination strategies, and fault tolerance.
- Hybrid AI–model-based identification control pipelines: tighten the integration between first-principles models and data-driven learning for both identification and control, aiming at greater transparency, robustness, and extrapolation capability. This includes hybrid identification control pipelines where learned models (e.g., ANN, fuzzy, or surrogate models) are used to initialize, adapt, or supervise model-based controllers online.
- Advanced adaptive learning and identification: extend adaptive learning methods such as Brandt–Lin and GADALINE to multivariable, nonlinear, and strongly coupled processes, while exploring online learning, drift compensation, and cross-domain adaptation to maintain performance over long-term operation.
- Experimental validation and long-term industrial studies: move beyond short-term pilot tests by conducting long-duration experiments on operational industrial plants, systematically documenting reliability, maintainability, and lifecycle performance, and closing the gap between simulation-based results and full-scale industrial adoption.
Author Contributions
Funding
Institutional Review Board Statement
Informed Consent Statement
Data Availability Statement
Conflicts of Interest
Abbreviations
| AANN | Adaptive Artificial Neural Network |
| ABC | Artificial Bee Colony |
| AC | Adaptive Control |
| ACA | Ant Colony Algorithm |
| ACO | Ant Colony Optimization |
| ACS | Automatic Control System |
| ACSA | Adaptive Cuckoo Search Algorithm |
| AFL | Adaptive Fuzzy Logic |
| AFSMC | Adaptive Fuzzy Slider Mode Controller |
| AGA | Adaptive Genetic Algorithm |
| AIEM-DDPG | Ambient Intelligence Exploration Multidelay Deep Deterministic Policy Gradient |
| AIGA | Advanced Intelligent Genetic Algorithm |
| ALR | Adaptive Learning Rate |
| AMPC | Adaptive Model Predictive Control |
| ANFIS | Adaptive Neuro-Fuzzy Inference System |
| ANN | Artificial Neural Network |
| ANNC | Artificial Neural Network Controller |
| APID | Adaptive PID |
| APSO | Adaptive Particle Swarm Optimization |
| ARO | Artificial Rabbit Optimization |
| A-WOA | Advanced Whale Optimization Algorithm |
| BCA | Bee Colony Algorithm |
| BFOA | Bacterial Foraging Optimization Algorithm |
| CGSA | Chaotic Gravitational Search Algorithm |
| CIO | Cohort Intelligence Optimization |
| CNN | Convolutional Neural Network |
| COA | Cuckoo optimization Algorithm |
| COOA | Coot Optimization Algorithm |
| CS | Cuckoo Search |
| DDPG | Deep Deterministic Policy Gradient |
| DE | Differential Evolution |
| DEA | Differential Evolution Algorithm |
| DLNN | Deep Learning Neural Network |
| DNN | Deep Neural Network |
| DRL | Deep Reinforcement Learning |
| EA | Evolutionary Algorithms |
| EOM | Extreme Optimization Method |
| E-QILC | Estimation-based Quadratic ILC |
| ES | Evolutionary Strategy |
| FA | Firefly Algorithm |
| FAO | Firefly Algorithm Optimized |
| FFOPI | Fuzzy Fractional Order PI |
| FL | Fuzzy Logic |
| FLC | Fuzzy Logic Controller |
| FLMFC | Fuzzy Cerebellar Model with Functional Link Network |
| FLSC | Fuzzy Logic Smart Controller |
| FOFMO | Fractional Order Fish Migration Optimization Algorithm |
| FOPID | Fractional Order PID |
| FPI | Feedback PI |
| FSMC | Fuzzy Sliding Mode Control |
| FSMC | Fuzzy-based Sliding Mode |
| GA | Genetic Algorithm |
| GADALINE | Generalized ADAptive LINear Element |
| GM | Gray Model |
| GOA | Grasshopper Optimization Algorithm |
| GP | Genetic Programming |
| GPSOFC | Fuzzy Self-Organizing with Gray Prediction |
| GSA | Gravitational Search Algorithm |
| GSA-CW | Enhanced Gravitational Search |
| GWO | Gray Wolf Optimizer |
| HAOAGTO | Arithmetic Optimization Algorithm and Artificial Gorilla Troop’s Optimization |
| HBCC | Hysteresis Band Current Control |
| HFFC | Hybrid Fuse–Fuse Controller |
| HICA | Hybrid Imperialist Competitive Algorithm |
| HIL | Hardware-In-the-Loop |
| HS | Harmony Search |
| IACO | Improved Ant Colony Optimization |
| ICDBO | Improved Chebyshev Dung Beetle Optimizer |
| IFOC | Indirect Field-Orientated Control |
| ILC | Iterative Learning Control |
| ILO | Iterative Learning Observer |
| IMC | Internal Model Control |
| INNEM | Neural Inverse Model |
| IT2FLS | Interval Type-2 Fuzzy Logic System |
| IT2FPID | Range-2 Fuzzy PID |
| IT2FPIDC | Type-2 Fuzzy PID Interval Controller |
| ITFOELM | External online learning without initial training |
| K-ILC | Kalman-based ILC |
| KM | Karnik–Mendel |
| LFC | Load Frequency Control |
| LFL | Learning Feedback Linearization |
| LGA | Lion Group Genetic Algorithm |
| LI-D-FC | Fuzzy with Linear Interpolation |
| LM | Levenberg–Marquardt Algorithm |
| LMAF | Levenberg–Marquardt Activation Function |
| LSE | Least Squares Estimation |
| LSO | Least Squares Optimization |
| LSTM | Long Short-Term Memory Network |
| MDE | Modified Differential Evolution |
| ML | Machine Learning |
| MMAC | Multi-Model Adaptive Control |
| MO | Metaheuristic Optimization |
| MOA | Mayfly Optimization Algorithm |
| MOPSO | Multi-Objective Particle Swarm Optimization |
| MPA | Marine Predator Algorithm |
| MPC | Model Predictive Control |
| MRA | Model Reference Adaptive |
| MT | Tunable Model |
| NARMA | Nonlinear Auto-Regressive Moving Average model |
| NARX | Nonlinear Autoregressive eXogenous |
| NFC | Neuro-Fuzzy Controller |
| NNPC | Predictive-based Neural Networks |
| NOA | Nutcracker Optimization Algorithm |
| NSGA-II | Non-dominated Sorting Genetic Algorithm II |
| OFL | Optimized Fuzzy Logic |
| OOA | Osprey Optimization Algorithm |
| PANN | Propagation artificial neural networks |
| PC | Predictive Control |
| PI | Proportional–Integral Controller |
| PID | Proportional–Integral–Derivative Controller |
| PMC | Predictive Model Controller |
| PSMC | Predictive Sliding Mode Control |
| PSO | Particle Swarm Optimization |
| PTP ILMPC | Point-to-Point Iterative Learning of Predictive Control |
| QILC | Quadratic Iterative Learning Control |
| QOHS | Quasi-Oppositional Harmony Search |
| QP | Quadratic Programming |
| RA | Robust adaptive |
| RBFNN | Radial Basis Function Neural Network |
| reMPC | Robust Economic Model Predictive Control |
| RFCMAC | Recurrent Fuzzy CMAC Network |
| RL | Reinforcement Learning |
| RL-DLNN | Reinforcement Learning–Deep Learning Neural Network |
| RLS | Recursive Least Square |
| SaDE | Self-Adaptive Differential Evolution |
| SCA | Sine Cosine Algorithm |
| SCFNN | Self-Constructing Fuzzy Neural Network Controller |
| SF-FLC | Scaling Factor-based Fuzzy Logic Controller |
| SFL | Standard Fuzzy Logic |
| SIA | Swarm Intelligence Algorithm |
| SLPMM | Sequential Linear Programming Matrix Method |
| SMC | Sliding Mode Control |
| SOA | Seagull Optimization Algorithm |
| SOS | Symbiotic Organism Search |
| SSA | Slap Swarm Algorithm |
| SVM | Support Vector Machine |
| SVR | Support Vector Regression |
| T2FNS | Type-2 Fuzzy Neural System |
| TD3 | Twin Delayed Deep Deterministic Policy Gradient |
| TOSMC | Third Order Sliding Mode Control |
| T-S | Takagi–Sugeno Fuzzy Model |
| VS-FWNN | Fuzzy Wave Neural Network |
| WOA | Whale Optimization Algorithm |
| ZOA | Zebra Optimization Algorithm |
Appendix A. Detailed Classification of Control Models
| ID | Year | Control Structures | Set Strategies | Algorithms | Ref. |
|---|---|---|---|---|---|
| 1 | 2014 | ANNC | Supervised and unsupervised | Kohonen and the Gradient Descent Method | [32] |
| 2 | 2016 | IMC-PID | Set-point Change Test and FOPDT | LSM | [59] |
| 3 | 2015 | FLC | Linear square diffuse base regulator (FLC-LQR) | Incremental State Model T-S | [65] |
| 4 | 2016 | PID, FLC, PID–FLC, Control with Thresholds | PID incremental, FLC Mamdani | FL | [66] |
| 5 | 2018 | Model-Based Predictive Control, MPC | Predictive Control | Predictive algorithm | [75] |
| 6 | 2016 | Predictive control based on a robust economic model, REMPC | Predictive control using stochastic information | Predictive algorithm | [76] |
| 7 | 2014 | Optimal ILC based on standards, Norm-optimal ILC | Quadratic ILC, Estimation-based QILC, Kalman-based ILC | Optimal iterative learning | [77] |
| 8 | 2015 | PI | Identification of type gray box and black box | Parametric and Structural Evolutionary Algorithms | [42] |
| 9 | 2006 | Widespread IP | IL and ANN | LMI and RBFNN | [155] |
| 10 | 2017 | ANN feedforward | ANN | GE and GA | [44] |
| 11 | 2018 | VS-FWNN | ANN | Gradient descent with adaptive rates | [33] |
| 12 | 2002 | Programmed Gain Control and Fuzzy PI | FL | MOGA | [46] |
| 13 | 2017 | PID and PI Cascading | Cascade control | GA | [45] |
| 14 | 2001 | H infinity | Designing a specified structured | GA | [43] |
| 15 | 2004 | H2 | Feedback control of states and outputs, and control with a fixed structure | SLPMM | [156] |
| 16 | 2018 | MLC, NN | CNN | RBF | [55] |
| 17 | 2016 | Predictive ILC, PILC | IL | Quadratic Cost Function | [157] |
| 18 | 2018 | PTP ILMPC | IL and MPC | ILO and QP | [51] |
| 19 | 2011 | ILC PID | PID-ILC | ILC | [58] |
| 20 | 2014 | Robust ILC | Feedback + ILC | ILC | [78] |
| 21 | 2017 | MPC | MPC | SCESO and QP | [50] |
| 22 | 2015 | NFSS-MPC | Predictive Control | Gradient descent with backpropagation | [52] |
| 23 | 2018 | MPC | INNEM | RBFNN | [53] |
| 24 | 2018 | DNN | LSTM, ANN, and LSTMSNN | NNB | [54] |
| 25 | 2018 | RMPC | MPC-ANN | NNF and MEM | [79] |
| 26 | 2008 | RFCMAC | CMAC | SVR-PSO | [158] |
| 27 | 2016 | Diffuse PID | PID with FL with Mamdani structure | Euler–Lagrange and FL | [34] |
| 28 | 2015 | VOFFLC | Fuzzy variable-order fractional PID with Mamdani structure | Nelder–Mead | [35] |
| 29 | 2004 | PD-ELC | PD | ELC | [159] |
| 30 | 2008 | FC7, ANFIS, ANN | FC7, ANFIS with Sugeno structure, ANN | FL, Gradient Down and Least Squares, backpropagation | [160] |
| 31 | 2018 | ANN | PI-ANN | LM | [36] |
| 32 | 2016 | ANN | NARMA and PI | LFL | [80] |
| 33 | 2014 | IT2F-PID | PID, IT2-FLS | KM and the average of the extremes | [29] |
| 34 | 2018 | FPID and FO-FPID | FOPID and Fuzzy Logic | PSO and DE | [47] |
| 35 | 2019 | Deadbeat Fuzzy Logic Controller | Fuzzy logic | FL | [161] |
| 36 | 2017 | FLMFC | FLC | PI Learning Algorithm | [81] |
| 37 | 2019 | FSMC | SMC | HICA | [40] |
| 38 | 2019 | FNNC | FLC and ANNC | MOPSO | 62 |
| 39 | 2019 | SCFNN | FLC and ANNC | ALR and Lyapunov Stability | [62] |
| 40 | 2017 | FLSC | FLC and MIMO | FL | [63] |
| 41 | 2016 | Predictive FLC | FLC and ANNC | MLP, ART-2, and PNN | [57] |
| 42 | 2019 | FLC-MPPT | FLC | FL Mamdani | [61] |
| 43 | 2017 | T2FNS | FLC and ANNC | Gradient Descent | [67] |
| 44 | 2017 | SF-FLC | FLC | Algorithm QOHS | [41] |
| 45 | 2014 | ANFIS | FLC and Adaptive ANNC | LSE and Backpropagation | [31] |
| 46 | 2014 | FLC | FLC | FL, like Mamdani | [68] |
| 47 | 2015 | Online ANFIS supervised by FL PID | PID, FLC, and Adaptive ANNC | Fuzzy ART, Backpropagation, and RLS | [30] |
| 48 | 2017 | IT2FPIDC | FL and PID Cascading | CS | [37] |
| 49 | 2011 | FLC | FL | Fuzzy logic, like Mamdani | [39] |
| 50 | 2017 | NFC | FL and NN | Fuzzy logic and adaptive learning | [162] |
| 51 | 2017 | ANNC | ANNC | LM | [82] |
| 52 | 2017 | FLC | FL | FL | [69] |
| 53 | 2015 | HFFC | FL | FL | [163] |
| 54 | 2013 | FLC | FL | Adaptive algorithm | [70] |
| 55 | 2017 | FLC-PID | FL and PID | GSA-CW | [164] |
| 56 | 2013 | GPSOFC | FL | GM | [165] |
| 57 | 2013 | LI-D-FC | FL | FL | [64] |
| 58 | 2018 | FLC | FL | FL, like Mamdani | [71] |
| 59 | 2015 | NNPC + FLC P | ANN and FL | LM and T-S type P | [56] |
| 60 | 2019 | FLC | FL | Fuzzy Mamdani-like logic based on a new β (beta) parameter | [72] |
| 61 | 2017 | IT2FPID | PID and FL | GA | [38] |
| 62 | 2024 | ANN-PMC | ANN | LMAF and interaction adaptive | [166] |
| 63 | 2023 | Two-level FNNC | FL and ANN | Improved GA | [48] |
| 64 | 2021 | ANFIS | FL and ANN | Mayfly optimization algorithm, MOA | [49] |
| 65 | 2025 | RL-DLNN | TD3 Agent | Deep Learning Neural Network, DLNN | [83] |
| 66 | 2024 | Fuzzy PI | Five-Member Fuzzy | Mamdani-type | [73] |
| 67 | 2024 | ANN | Adaptive | Brandt–Lin adaptive interaction algorithm | [84] |
| 68 | 2025 | FLC | Seven-Member Fuzzy + Smith Predictor | Mamdani-type | [74] |
Appendix B. Optimization Contribution Details
| ID | Year | Control Structures | Optimization Techniques | Algorithms | Ref. |
|---|---|---|---|---|---|
| 1 | 2005 | FLC | FLC Mamdani | GA | [89] |
| 2 | 2017 | PID | GA Online Learning | GA | [90] |
| 3 | 2013 | PID | Discrete FRIT method | ANN | [85] |
| 4 | 2008 | PID | PSO-tuned PID controller | PSO | [98] |
| 5 | 2018 | PID | FLC | Adaptive Fit | [108] |
| 6 | 2006 | Hydra Control Structure | Geno Hydra Hybrid | GA | [96] |
| 7 | 2015 | PID | PID using a gravitational search algorithm | GSA | [103] |
| 8 | 2018 | ANN | Control with advancing neural networks | Feedback Laws | [87] |
| 9 | 2016 | FLC | Adjustment of dynamic parameter | Adaptive bee colony algorithm | [107] |
| 10 | 2016 | PID | Optimized PID with PSO | Objective Function | [118] |
| 11 | 2018 | PID | Optimized PID with APFC | EO | [88] |
| 12 | 2009 | PID | PID with GA base rules | GA | [91] |
| 13 | 2012 | MOEA | MOEA-CCG | CCG | [92] |
| 14 | 2014 | FOPID | GA | [93] | |
| 15 | 2005 | NMPC | Numerical Method SVM | SVM | [117] |
| 16 | 2013 | F-PID | F-PID | FL Predictor | [109] |
| 17 | 2008 | Approximate Model | Numerical Method | SVM | [86] |
| 18 | 2015 | PID-based structures | Optimized Classic Control | EA | [94] |
| 19 | 2013 | SEA Method | Numerical Method | Taxi-Cab | [97] |
| 20 | 2019 | FSMC-based control | PSO-GSA Optimization | PSO-GSA | [116] |
| 21 | 2014 | FLC | Search Algorithm Optimization | CSA | [104] |
| 22 | 2016 | FLC | Vehicle-to-Grid (V2G) | Membership Features and Fuzzy Rules | [113] |
| 23 | 2017 | MTEJ Controller | Fuzzily Tuning with an Additional Integrator | Fuzzy Coefficient Adjustment | [110] |
| 24 | 2013 | FLC | Optimization by an EA | Adjustment Approach Based on EA | [111] |
| 25 | 2017 | PID | Tuned by ANN | ANN | [112] |
| 26 | 2018 | PID Controller | FL | Improved GWO | [102] |
| 27 | 2012 | PID Controller | FL | PSO | [101] |
| 28 | 2018 | PID and FLC | Hybrid Algorithm | Hybrid optimization algorithm | [115] |
| 29 | 2016 | FLC | EA | DE | [105] |
| 30 | 2015 | FLC | Optimized by the SA | PSO | [99] |
| 31 | 2019 | Automatic Generation Control with FL | Hybrid Algorithm | GWO-SCA hyper algorithm | [114] |
| 32 | 2016 | FLC | Fuzzy Rule Tuning | GA | [95] |
| 33 | 2018 | T-S Control | Distributed Parallel Compensation Technique | PSO | [100] |
| 34 | 2016 | PID Controller | FL | FA | [106] |
| 35 | 2019 | PID | ACS tuning via algebraic methods and nonlinear programming | MT | [167] |
| 36 | 2024 | PID | AVR | ARO | [168] |
| 37 | 2024 | NN, NN-PIDD, ELNN-PID | NN, PID | COOA | [169] |
| 38 | 2025 | PI | FPI | GA | [170] |
| 39 | 2024 | FLC | FL | GA | [171] |
| 40 | 2021 | Controller Fuzzy type-1 | FL | GWO | [172] |
| 41 | 2025 | FL-SMC | FL | hGWO-CS | [173] |
| 42 | 2022 | TOSMC | IFOC | GWO | [174] |
| 43 | 2024 | PID | PID | PSO, I-GWO, and NOA | [175] |
| 44 | 2020 | FL | T-S | AIGA | [176] |
| 45 | 2023 | PID | AVR | ZOA-OOA | [177] |
| 46 | 2020 | FL PD | PID | ABC | [178] |
| 47 | 2019 | FLPID | FPID | IACO | [179] |
| 48 | 2021 | PID | PID | DRL | [180] |
| 49 | 2024 | FOPID | PID | ACO | [181] |
| 50 | 2022 | PSMC | PSMC | GWO | [182] |
| 51 | 2023 | FL PID | PID | A-WOA | [183] |
| 52 | 2022 | PID | PID Cascaded | CIO | [184] |
| 53 | 2020 | PID | AGC | MDE | [185] |
| 54 | 2022 | FOPID | OPID | ACO | [186] |
| 55 | 2021 | PID | PID | PSO | [187] |
| 56 | 2021 | LFC-PI | PI | FAO | [188] |
| 57 | 2020 | PID | fuzzy PID | GA | [189] |
| 58 | 2020 | PID | AVR | GSA | [190] |
| 59 | 2023 | PID | PID | DEA | [191] |
| 60 | 2023 | PID | PID | BFOA | [192] |
| 61 | 2022 | PI | PI | PSO, GA, ABC | [193] |
| 62 | 2024 | PID | PID | RL | [194] |
| 63 | 2022 | PID | PID | BFOA | [195] |
| 64 | 2023 | FL PID | FPID | SIA | [196] |
| 65 | 2022 | PID | PID | FL, ANN, GA | [197] |
| 66 | 2023 | LFC | LFC | ANFIS | [198] |
| 67 | 2020 | PID | PID-MPPT | CGSA | [199] |
| 68 | 2022 | PID | PID | NN | [200] |
| 69 | 2020 | FFOPI | AGC | SOS | [201] |
| 70 | 2021 | PID | PID | FOFMO | [202] |
| 71 | 2020 | FPI | PI | GOA | [203] |
| 72 | 2020 | PID | AVR | LGA | [204] |
| 73 | 2020 | FOPID | AVR | HPSGWO | [205] |
| 74 | 2024 | PID | PID | ICDBO | [206] |
| 75 | 2023 | PI | PI | PSO | [207] |
| 76 | 2022 | PID | PID | SOA | [208] |
| 77 | 2020 | PI | PI | BFOA | [209] |
| 78 | 2022 | PID | PID | MPA | [210] |
| 79 | 2021 | P-PI | P-PI | SSA | [49] |
| 80 | 2022 | PI | PI | NSGA-II | [211] |
| 81 | 2021 | PI | PI | GA, SA, RL, TD3 | [212] |
| 82 | 2023 | PID | PID | HAOAGTO | [213] |
| 83 | 2023 | FOPID | PID | NewBAT, CS, FF, GWO, WOA | [214] |
| 84 | 2021 | PID | PID | ABC, ACO, ALO, BA, BHO, CLONALG, CS, CSO, DA, DE, FFA, GA, GBS, GOA, HS, KH, MFO, PSO, SCA, SFL, WOA | [215] |
| 85 | 2025 | ANN-NARX | GADALINE | LM and LMS | [119] |
Appendix C. Adaptability Contribution Details
| ID | Year | Control Structures | Control Techniques | Algorithms | Ref. |
|---|---|---|---|---|---|
| 1 | 2016 | ANN | MMAC | ITFOELM | [142] |
| 2 | 2018 | PID | PSO-tuned PID controller | PSO | [120] |
| 3 | 2014 | PID | FLC | Adaptive Fit | [121] |
| 4 | 2013 | FL based on back-stepping | Control based on an adaptive fuzzy tracking algorithm | Adaptive algorithm | [134] |
| 5 | 2005 | Multilayer ANN with variable structure | AC-ANN | Adaptive algorithm | [143] |
| 6 | 2018 | ANN | Control with an AANN | Adaptive algorithm applied to the Lyapunov barrier function | [146] |
| 7 | 2004 | PID | Estimating Profit Using a Reference System | Adaptive algorithm | [122] |
| 8 | 2016 | ANN | Robust Adaptive Control | Adaptive algorithm | [144] |
| 9 | 2018 | ANN | RBF | Adaptive algorithm | [145] |
| 10 | 2010 | ANN | FL-ANN | Adaptive algorithm | [151] |
| 11 | 2017 | PID | GA-adjusted PID | GA | [123] |
| 12 | 2007 | FLC | FLC-AAC | AAC | [136] |
| 13 | 2017 | MPC | Tuned MPC with adaptive algorithm | Adaptive Algorithm | [141] |
| 14 | 2017 | PID-Fuzzy | Adaptive fuzzy PID | PFC | [149] |
| 15 | 2017 | MPC | MPC-ANN | ANN | [153] |
| 16 | 2016 | FLC | Control by FLC-ANN | ANN | [150] |
| 17 | 2018 | RBF-NN | Control with hybrid functions | ILAP, SMC | [147] |
| 18 | 2014 | Hybrid Structure | LSO and Propagation Algorithm Back | ANFIS | [135] |
| 19 | 2016 | PID | PID | OENN-OEANFIS | [126] |
| 20 | 2016 | AC with FL | Adaptive Algorithm | FL | [152] |
| 21 | 2017 | AFSMC | Adaptive Law | Lyapunov stability | [148] |
| 22 | 2019 | AFLC | Adaptive Law | DEA | [139] |
| 23 | 2014 | AFLC | Adaptive Adjustment of Fuzzy Rules | Fuzzy rules | [131] |
| 24 | 2017 | ANFIS-HBCC | Adaptive Adjustment | ANFIS | [132] |
| 25 | 2018 | PID Controller | FL Parameter Adjustment | FL and PID Tuning | [124] |
| 26 | 2018 | FL | Adaptation Mechanism | Adaptive Algorithm | [138] |
| 27 | 2017 | FLC | Adaptation Law | Kalman Algorithm | [125] |
| 28 | 2014 | PI Controller | FL | Fuzzy Rules | [133] |
| 29 | 2018 | ANFIS | Adaptive Law | GA | [137] |
| 30 | 2023 | FL PID | PI | ACA | [154] |
| 31 | 2021 | PI | PI | AIEM-DDPG | [129] |
| 32 | 2024 | PID | APID | DRL | [128] |
| 33 | 2020 | LQR | LQR | ACSA | [140] |
| 34 | 2022 | RL and DNN | RL-DNN | TD3 | [130] |
| 35 | 2020 | PID | PID | SADE | [127] |
Appendix D
| Editorial | Journal | Quantity |
|---|---|---|
| Elsevier | IFAC | 14 |
| Elsevier | Applied Soft Computing | 10 |
| Elsevier | ISA Transactions | 8 |
| Elsevier | Neurocomputing | 7 |
| Elsevier | Energy Procedia | 5 |
| IEEE Xplore | Access | 5 |
| IEEE Xplore | Chinese Control | 4 |
| IEEE Xplore | Computational Intelligence for Smart Power System and Sustainable Energy | 4 |
| Elsevier | Energy Conversion and Management | 3 |
| Elsevier | Engineering Applications of Artificial Intelligence | 3 |
| Elsevier | Heliyon | 3 |
| Elsevier | ISA Transactions | 3 |
| Elsevier | Ain Shams Engineering Journal | 2 |
| Elsevier | Applied Thermal Engineering | 2 |
| Elsevier | Automatica | 2 |
| Elsevier | Engineering Science and Technology, an International Journal | 2 |
| Elsevier | Procedia Computer Science | 2 |
| Elsevier | Renewable Energy | 2 |
| Elsevier | e-Prime - Advances in Electrical Engineering, Electronics and Energy | 2 |
| IEEE Xplore | Conference on Industrial Electronics and Applications | 2 |
| IEEE Xplore | Electrical Engineering | 2 |
| IEEE Xplore | Intelligent Controller and Computing for Smart Power | 2 |
| Springer | Communication and Computational Technologies | 2 |
| AJC | Asia Journal Control | 1 |
| Elsevier | Advanced Research | 1 |
| Elsevier | Advances in Engineering Software | 1 |
| Elsevier | Ain Shams Engineering | 1 |
| Elsevier | Alexandria Engineering | 1 |
| Elsevier | Applied Energy | 1 |
| Elsevier | Chaos, Solitons and Fractals | 1 |
| Elsevier | Computers and Electrical Engineering | 1 |
| Elsevier | Computers and Electronics in Agriculture | 1 |
| Elsevier | Control Engineering Practice | 1 |
| Elsevier | Electric Power Systems Research | 1 |
| Elsevier | Electrical Power and Energy Systems | 1 |
| Elsevier | Electrical Systems and Information Technology | 1 |
| Elsevier | Energy | 1 |
| Elsevier | Energy Reports | 1 |
| Elsevier | Engineering Applications of Artificial Intelligence | 1 |
| Elsevier | European Journal of Control | 1 |
| Elsevier | Expert Systems With Applications | 1 |
| Elsevier | Flow Measurement and Instrumentation | 1 |
| Elsevier | Franklin Institute | 1 |
| Elsevier | Franklin Open | 1 |
| Elsevier | Fuzzy set and systems | 1 |
| Elsevier | International Journal of Hydrogen Energy | 1 |
| Elsevier | Journal of King Saud University | 1 |
| Elsevier | Knowledge-Based Systems | 1 |
| Elsevier | Measurement | 1 |
| Elsevier | Neural Networks | 1 |
| Elsevier | Procedia Engineering | 1 |
| Elsevier | Procedia Environmental Sciences | 1 |
| Elsevier | Process Control | 1 |
| Elsevier | Results in Engineering | 1 |
| Elsevier | Robotics and Computer–Integrated Manufacturing | 1 |
| Elsevier | Sustainable Energy, Grids and Networks | 1 |
| Elsevier | The Franklin Institute | 1 |
| IEEE Xplore | ANDESCON | 1 |
| IEEE Xplore | Advanced Science and Engineering | 1 |
| IEEE Xplore | Advances in Electrical Engineering and Computer Applications | 1 |
| IEEE Xplore | Advances in Power, Signal, and Information Technology | 1 |
| IEEE Xplore | Algorithms, High Performance Computing and Artificial Intelligence | 1 |
| IEEE Xplore | Applied Machine Intelligence and Informatics | 1 |
| IEEE Xplore | Artificial Intelligence and Intelligent Information Processing | 1 |
| IEEE Xplore | Artificial Intelligence, Robotics and Control | 1 |
| IEEE Xplore | Chinese Control and Decision | 1 |
| IEEE Xplore | Computational Intelligence | 1 |
| IEEE Xplore | Computational Intelligence and Communication Networks | 1 |
| IEEE Xplore | Computer Science, Engineering and Applications | 1 |
| IEEE Xplore | Conference on Power, Energy and Electrical Engineering | 1 |
| IEEE Xplore | Control Applications | 1 |
| IEEE Xplore | Control Systems and Computer Science | 1 |
| IEEE Xplore | Current Research in Engineering and Science Applications | 1 |
| IEEE Xplore | Decision & Control | 1 |
| IEEE Xplore | Decision and Control | 1 |
| IEEE Xplore | Electrical Engineering | 1 |
| IEEE Xplore | Emerging Trends in Industry 4.0 | 1 |
| IEEE Xplore | Energy, Power and Environment: Towards Flexible Green Energy Technologies | 1 |
| IEEE Xplore | Engineering Mechatronics and Automation | 1 |
| IEEE Xplore | Indian Control | 1 |
| IEEE Xplore | Information Science and Control Engineering | 1 |
| IEEE Xplore | Intelligent Computing and Control Systems | 1 |
| IEEE Xplore | International Conference on Control, Automation and Systems | 1 |
| IEEE Xplore | International Symposium on Intelligent Control | 1 |
| IEEE Xplore | Internet of Things, Automation and Artificial Intelligence | 1 |
| IEEE Xplore | Machine Learning and Cybernetics, Guangzhou | 1 |
| IEEE Xplore | Mechatronics and Automation | 1 |
| IEEE Xplore | Natural Computation, Fuzzy Systems and Knowledge Discovery | 1 |
| IEEE Xplore | Power Electronics | 1 |
| IEEE Xplore | Power, Electrical Engineering, Electronics and Control | 1 |
| IEEE Xplore | Recent Advances in Electrical, Electronics, Ubiquitous Communication, and Computational Intelligence | 1 |
| IEEE Xplore | Robotics, Control and Automation | 1 |
| IEEE Xplore | SYSTEMS, MAN, AND CYBERNETICS | 1 |
| IEEE Xplore | Smart Instrumentation, Measurement and Applications | 1 |
| IEEE Xplore | Soft Computing & Machine Intelligence | 1 |
| IEEE Xplore | Symposium on Intelligent Control | 1 |
| IEEE Xplore | Systems and Control | 1 |
| IEEE Xplore | Transactions on Industrial Electronics | 1 |
| JART | Applied Research and Technology | 1 |
| MDPI | Algorithms | 1 |
| Springer | AETA 2017-Recent Advances in Electrical Engineering and Related Sciences | 1 |
| Springer | Applications of Computational Intelligence | 1 |
| Springer | Applied Intelligence | 1 |
| Springer | Artificial Intelligence XXXV | 1 |
| Springer | Artificial Intelligence and Soft Computing | 1 |
| Springer | Artificial Neural Networks and Machine Learning | 1 |
| Springer | Central South University | 1 |
| Springer | Computational Intelligence | 1 |
| Springer | Computer and Systems Sciences International | 1 |
| Springer | Congress on Control, Robotics, and Mechatronic | 1 |
| Springer | Control Theory and Technology | 1 |
| Springer | Evolutionary Multi-Criterion Optimization | 1 |
| Springer | Journal of Control, Automation, and Systems | 1 |
| Springer | Learning and Intelligent Optimization | 1 |
| Springer | Nature-Inspired Computing for Control Systems | 1 |
| Springer | Neural Processing Letters | 1 |
| Springer | Russian Electrical Engineering | 1 |
| Springer | System Assurance Engineering and Management | 1 |
| Wiley | Advance Transportation | 1 |
| Wiley | Optimal Control Applications and Methods | 1 |
References
- Goodfellow, I.; Bengio, Y.; Courville, A. Deep Learning; MIT Press: Cambridge, MA, USA, 2016. [Google Scholar]
- Haykin, S. Neural Networks and Learning Machines; Prentice Hall: Upper Saddle River, NJ, USA, 2009. [Google Scholar]
- Bishop, C.M. Pattern Recognition and Machine Learning; Springer: Berlin/Heidelberg, Germany, 2006. [Google Scholar]
- Goldberg, D.E. Genetic Algorithms in Search, Optimization, and Machine Learning; Addison-Wesley: Reading, MA, USA, 1989. [Google Scholar]
- Michalewicz, Z. Genetic Algorithms + Data Structures = Evolution Programs; Springer: Berlin/Heidelberg, Germany, 1996. [Google Scholar]
- Eiben, A.E.; Smith, J.E. Introduction to Evolutionary Computing; Springer: Berlin/Heidelberg, Germany, 2003. [Google Scholar]
- Zadeh, L.A. Fuzzy Sets. Inf. Control. 1965, 8, 338–353. [Google Scholar] [CrossRef]
- Klir, G.J.; Yuan, B. Fuzzy Sets and Fuzzy Logic: Theory and Applications; Prentice Hall: Upper Saddle River, NJ, USA, 1995. [Google Scholar]
- Ross, T.J. Fuzzy Logic with Engineering Applications; Wiley: Hoboken, NJ, USA, 2010. [Google Scholar]
- Talbi, E.G. Metaheuristics: From Design to Implementation; Wiley: Hoboken, NJ, USA, 2009. [Google Scholar]
- Fogel, D.B. Evolutionary Computation: Toward a New Philosophy of Machine Intelligence; Wiley-IEEE Press: Hoboken, NJ, USA, 2006. [Google Scholar]
- Zitzler, E.; Deb, K.; Thiele, L. Comparison of Multiobjective Evolutionary Algorithms: Empirical Results. Evol. Comput. 2000, 8, 173–195. [Google Scholar] [CrossRef]
- Moore, K.L.; Xu, J.X. Iterative Learning Control for Deterministic Systems; Springer: Berlin, Heidelberg, 1997. [Google Scholar]
- Bristow, D.A.; Tharayil, M.; Alleyne, A.G. A Survey of Iterative Learning Control: A Learning-Based Method for High-Performance Tracking Control; IEEE Control Systems Magazine: Piscataway, NJ, USA, 1996. [Google Scholar]
- Amann, N.; Owens, D.H.; Rogers, E. Iterative learning control using optimal feedback and feedforward actions. Int. J. Control 1996, 65, 277–293. [Google Scholar] [CrossRef]
- Morari, M.; Zafiriou, E. Robust Process Control; Prentice-Hall: Englewood Cliffs, NJ, USA, 1989. [Google Scholar]
- Seborg, D.E.; Edgar, T.F.; Mellichamp, D.A. Process Dynamics and Control; Wiley: Hoboken, NJ, USA, 2010. [Google Scholar]
- Rivera, D.E.; Morari, M.; Skogestad, S. Internal Model Control: PID Controller Design. Ind. Eng. Chem. Process. Des. Dev. 1986, 25, 252–265. [Google Scholar] [CrossRef]
- Mitchell, T.M. Machine Learning; McGraw-Hill: New York, NY, USA, 1997. [Google Scholar]
- Hastie, T.; Tibshirani, R.; Friedman, J. The Elements of Statistical Learning: Data Mining, Inference, and Prediction; Springer: Berlin/Heidelberg, Germany, 2009. [Google Scholar]
- Murphy, K.P. Machine Learning: A Probabilistic Perspective; MIT Press: Cambridge, MA, USA, 2012. [Google Scholar]
- Glover, F.; Kochenberger, G.A. Handbook of Metaheuristics; Springer: Berlin/Heidelberg, Germany, 2003. [Google Scholar]
- Michalewicz, Z.; Fogel, D.B. How to Solve It: Modern Heuristics; Springer: Berlin/Heidelberg, Germany, 2004. [Google Scholar]
- Dorigo, M.; Stützle, T. Ant Colony Optimization; MIT Press: Cambridge, MA, USA, 2004. [Google Scholar]
- Qin, S.J.; Badgwell, T.A. A survey of industrial model predictive control technology. Control Eng. Pract. 2003, 11, 733–764. [Google Scholar] [CrossRef]
- Camacho, E.F.; Bordons, C. Model Predictive Control; Springer: Berlin/Heidelberg, Germany, 2004. [Google Scholar]
- Rawlings, J.B.; Mayne, D.Q. Model Predictive Control: Theory and Design; Nob Hill Publishing: Madison, WI, USA, 2009. [Google Scholar]
- Maciejowski, J.M. Predictive Control with Constraints; Pearson Education: Harlow, UK, 2002. [Google Scholar]
- El-Bardini, M.; El-Nagar, A.M. Interval type-2 fuzzy PID controller for uncertain nonlinear inverted pendulum system. ISA Trans. 2014, 53, 732–743. [Google Scholar] [CrossRef] [PubMed]
- Premkumar, K.; Manikandan, B. Fuzzy PID supervised online ANFIS based speed controller for brushless DC motor. Neurocomputing 2015, 157, 76–90. [Google Scholar] [CrossRef]
- KPremkumar, K.; Manikandan, B. Adaptive Neuro-Fuzzy Inference System based speed controller for brushless DC motor. Neurocomputing 2014, 138, 260–270. [Google Scholar] [CrossRef]
- Ben Nasr, M.; Chtourou, M. Neural network control of nonlinear dynamic systems using hybrid algorithm. Appl. Soft Comput. 2014, 24, 423–431. [Google Scholar] [CrossRef]
- Solgi, Y.; Ganjefar, S. Variable structure fuzzy wavelet neural network controller for complex nonlinear systems. Appl. Soft Comput. 2018, 64, 674–685. [Google Scholar] [CrossRef]
- Londhe, P.S.; Singh, Y.; Santhakumar, M.; Patre, B.M.; Waghmare, L.M. Robust nonlinear PID-like fuzzy logic control of a planar parallel (2PRP-PPR) manipulator. ISA Trans. 2016, 63, 218–232. [Google Scholar] [CrossRef] [PubMed]
- Liu, L.; Pan, F.; Xue, D. Variable-order fuzzy fractional PID controller. ISA Trans. 2015, 55, 227–233. [Google Scholar] [CrossRef]
- Sendoya-Losada, D.F.; Vargas-Duque, D.C.; Ávila-Plazas, I.J. Implementation of a neural control system based on PI control for a non-linear process. In Proceedings of the 2018 IEEE 1st Colombian Conference on Applications in Computational Intelligence (ColCACI), Medellín, Colombia, 16–18 May 2018; IEEE: Piscataway, NJ, USA, 2018; pp. 1–6. [Google Scholar]
- Hamza, M.F.; Yap, H.J.; Choudhury, I.A. Cuckoo search algorithm based design of interval Type-2 Fuzzy PID Controller for Furuta pendulum system. Eng. Appl. Artif. Intell. 2017, 62, 134–151. [Google Scholar] [CrossRef]
- Kumar, A.; Kumar, V. Evolving an interval type-2 fuzzy PID controller for the redundant robotic manipulator. Expert Syst. Appl. 2017, 73, 161–177. [Google Scholar] [CrossRef]
- Zhou, J.; Zhang, L. The Design and Application of Fuzzy Controller in a Novel Plasma Water Treatment System. Procedia Environ. Sci. 2011, 10, 1818–1822. [Google Scholar] [CrossRef]
- Chen, Z.H.; Yuan, X.; Yuan, Y.; Lei, X.; Zhang, B. Parameter estimation of fuzzy sliding mode controller for hydraulic turbine regulating system based on HICA algorithm. Renew. Energy 2019, 133, 551–565. [Google Scholar] [CrossRef]
- Mahto, T.; Mukherjee, V. A novel scaling factor based fuzzy logic controller for frequency control of an isolated hybrid power system. Energy 2017, 130, 339–350. [Google Scholar] [CrossRef]
- Corn, M.; Atanasijević-Kunc, M. Designing model and control system using evolutionary algorithms. IFAC-PapersOnLine 2015, 48, 526–531. [Google Scholar] [CrossRef]
- IKitsios, I.; Pimenides, T.; Groumpos, P. A genetic algorithm for designing H/sub/spl infin//structured specified controllers. In Proceedings of the 2001 IEEE International Conference on Control Applications (CCA’01) (Cat. No. 01CH37204), Mexico City, Mexico, 7 September 2001; IEEE: Piscataway, NJ, USA, 2001; pp. 1196–1201. [Google Scholar]
- Kazaryan, D.; Savinkov, A. Grammatical evolution for neural network optimization in the control system synthesis problem. Procedia Comput. Sci. 2017, 103, 14–19. [Google Scholar] [CrossRef]
- Patil, N.A.; Lakhekar, G.V. Design of PID controller for cascade control process using genetic algorithm. In Proceedings of the 2017 International Conference on Intelligent Computing and Control Systems (ICICCS), Madurai, India, 15–16 June 2017; IEEE: Piscataway, NJ, USA, 2017; pp. 1089–1095. [Google Scholar]
- Stirrup, R.; Chipperfield, A. Hybrid control and evolutionary decision support within a sustainable environment. In Proceedings of the IEEE International Symposium on Intelligent Control, Vancouver, BC, Canada, 27–30 October 2002; IEEE: Piscataway, NJ, USA, 2002; pp. 526–531. [Google Scholar]
- Asgharnia, A.; Shahnazi, R.; Jamali, A. Performance and robustness of optimal fractional fuzzy PID controllers for pitch control of a wind turbine using chaotic optimization algorithms. ISA Trans. 2018, 79, 27–44. [Google Scholar] [CrossRef] [PubMed]
- Gao, Y. Design of Automatic Control System for Garden Irrigation Based on Artificial Intelligence Algorithm. In Proceedings of the 2023 International Conference on Power, Electrical Engineering, Electronics and Control (PEEEC), Athens, Greece, 25–27 September 2023; IEEE: Piscataway, NJ, USA; pp. 435–440. [Google Scholar]
- Elsisi, M.; Tran, M.Q.; Mahmoud, K.; Lehtonen, M.; Darwish, M.M. Robust design of ANFIS-based blade pitch controller for wind energy conversion systems against wind speed fluctuations. IEEE Access 2021, 9, 37894–37904. [Google Scholar] [CrossRef]
- Liu, C.G.; Negenborn, R.R.; Zheng, H.; Chu, X. A state-compensation extended state observer for model predictive control. Eur. J. Control 2017, 36, 1–9. [Google Scholar] [CrossRef]
- Oh, S.K.; Park, B.J.; Lee, J.M. Point-to-point iterative learning model predictive control. Automatica 2018, 89, 135–143. [Google Scholar] [CrossRef]
- Todorov, Y.V.; Terziyska, M.N.; Petrov, M.G. NEO-Fuzzy State-Space Predictive Control. IFAC PapersOnLine 2015, 48, 99–104. [Google Scholar] [CrossRef]
- Stogiannos, M.; Alexandridis, A.; Sarimveis, H. Model predictive control for systems with fast dynamics using inverse neural models. ISA Trans. 2018, 72, 161–177. [Google Scholar] [CrossRef]
- Kumar, S.S.P.; Tulsyan, A.; Gopaluni, B.; Loewen, P. A Deep Learning Architecture for Predictive Control. IFAC PapersOnLine 2018, 51, 512–517. [Google Scholar] [CrossRef]
- Moe, S.; Rustad, A.M.; Hanssen, K.G. Machine learning in control systems: An overview of the state of the art. In Proceedings of the Artificial Intelligence XXXV: 38th SGAI International Conference on Artificial Intelligence, AI 2018, Cambridge, UK, 11–13 December 2018; Proceedings 38. Springer International Publishing: Cham, Switzerland, 2018; pp. 250–265. [Google Scholar]
- Vasičkaninová, A.; Bakošová, M. Control of a heat exchanger using neural network predictive controller combined with auxiliary fuzzy controller. Appl. Therm. Eng. 2015, 89, 1046–1053. [Google Scholar] [CrossRef]
- Bielecki, A.; Bielecka, M.; Ernst, S. Proposal of an intelligent, predictive fuzzy controller for off-grid devices. IFAC PapersOnLine 2016, 49, 523–528. [Google Scholar] [CrossRef]
- Marino, R.; Scalzi, S.; Tomei, P.; Verrelli, C. Generalized PID learning control. IFAC Proc. Vol. 2011, 44, 3629–3634. [Google Scholar] [CrossRef]
- Li, X.F.; Chen, G.; Wang, Y.G. IMC-PID controller design for power control loop based on closed-loop identification in the frequency domain. IFAC PapersOnLine 2016, 49, 79–84. [Google Scholar] [CrossRef]
- Han, H.-G.; Zhang, L.; Liu, H.-X.; Qiao, J.-F. Multiobjective design of fuzzy neural network controller for wastewater treatment process. Appl. Soft Comput. 2018, 67, 467–478. [Google Scholar] [CrossRef]
- Zainal, N.A.; Yusoff, A.R.; Apen, A. Integrated cooling systems and maximum power point tracking of fuzzy logic controller for improving photovoltaic performances. Measurement 2019, 131, 100–108. [Google Scholar] [CrossRef]
- Tavakoli, A.R.; Seifi, A.R.; Arefi, M.M. Designing a self-constructing fuzzy neural network controller for damping power system oscillations. Fuzzy Sets Syst. 2019, 356, 63–76. [Google Scholar] [CrossRef]
- Derrouazin, A.; Aillerie, M.; Mekkakia-Maaza, N.; Charles, J.-P. Multi input-output fuzzy logic smart controller for a residential hybrid solar-wind-storage energy System. Energy Convers. Manag. 2017, 145, 234–245. [Google Scholar] [CrossRef]
- Bai, Y.; Zhao, Z.; Sun, Z.; Quan, L. A Linear Interpolation Fuzzy Controller for a Boiler Pressure Control System. IFAC Proc. Vol. 2013, 46, 650–654. [Google Scholar] [CrossRef]
- Al-Hadithi, B.M.; Jiménez, A.; Perez-Oria, J. New incremental Takagi–Sugeno state model for optimal control of multivariable nonlinear time delay systems. Eng. Appl. Artif. Intell. 2015, 45, 259–268. [Google Scholar] [CrossRef]
- Li, H.M.; Wang, X.B.; Song, S.B.; Li, H. Vehicle control strategies analysis based on PID and fuzzy logic control. Procedia Eng. 2016, 137, 234–243. [Google Scholar] [CrossRef]
- Coteli, R.; Acikgoz, H.; Ucar, F.; Dandil, B. Design and implementation of Type-2 fuzzy neural system controller for PWM rectifiers. Int. J. Hydrogen Energy 2017, 42, 20759–20771. [Google Scholar] [CrossRef]
- Saravanan, A.G.; Rajaram, M. Fuzzy controller for dynamic performance improvement of a half-bridge isolated DC–DC converter. Neurocomputing 2014, 140, 283–290. [Google Scholar] [CrossRef]
- Sathishkumar, H.; Parthasarathy, S.S. A novel fuzzy logic controller for vector controlled induction motor drive. Energy Procedia 2017, 138, 686–691. [Google Scholar] [CrossRef]
- Aissaoui, A.G.; Tahour, A.; Abid, M.; Essounbouli, N.; Nollet, F. Power control of wind turbine based on fuzzy controllers. Energy Procedia 2013, 42, 163–172. [Google Scholar] [CrossRef]
- Ben Ali, R.; Bouadila, S.; Mami, A. Development of a Fuzzy Logic Controller applied to an agricultural greenhouse experimentally validated. Appl. Therm. Eng. 2018, 141, 798–810. [Google Scholar] [CrossRef]
- Li, X.S.; Wen, H.Q.; Hu, Y.H.; Jiang, L. A novel beta parameter based fuzzy-logic controller for photovoltaic MPPT application. Renew. Energy 2019, 103, 416–427. [Google Scholar] [CrossRef]
- Núñez, L.C.B.; Chaparro, A.S.V.; Mareco, E.F.; Pinto-Roa, D.P. Design of a Fuzzy Controller Applied to Level Control in Industrial Processes. In Proceedings of the International Conference on Computational Intelligence, Singapore, 13–15 December 2023; Springer Nature: Singapore, 2023; pp. 23–37. [Google Scholar]
- Galeano, V.; González, D.; Mareco, E.F.; Pinto-Roa, D.P. Fuzzy Compensator Design for Induction Motor Control Using a Frequency Converter in Networked Control Systems. In Proceedings of the International Conference on Communication and Computational Technologies, Singapore, 8–9 January 2024; Springer Nature: Singapore, 2024; pp. 431–448. [Google Scholar]
- Ding, Y.; Wang, L.; Li, Y.; Li, D. Model predictive control and its application in agriculture: A review. Comput. Electron. Agric. 2018, 151, 104–117. [Google Scholar] [CrossRef]
- Bayer, F.A.; Lorenzen, M.; Müller, M.A.; Allgöwer, F. Robust economic model predictive control using stochastic information. Automatica 2016, 74, 151–161. [Google Scholar] [CrossRef]
- Degen, N.; Schoellig, A.P. Design of norm-optimal iterative learning controllers: The effect of an iteration-domain Kalman filter for disturbance estimation. In Proceedings of the 53rd IEEE Conference on Decision and Control, Los Angeles, CA, USA, 5–17 December 2014; IEEE: Piscataway, NJ, USA, 2014; pp. 3590–3596. [Google Scholar]
- Doh, T.-Y.; Ryoo, J.R.; Chang, D.E. Robust iterative learning controller design using the performance weighting function of feedback control systems. Int. J. Control Autom. Syst. 2014, 12, 63–70. [Google Scholar] [CrossRef]
- Patan, K. Two stage neural network modelling for robust model predictive control. ISA Trans. 2018, 72, 56–65. [Google Scholar] [CrossRef]
- Şahin, S. Learning feedback linearization using artificial neural networks. Neural Process. Lett. 2016, 44, 625–637. [Google Scholar] [CrossRef]
- Huynh, T.-T.; Lin, C.-M.; Pham, T.-T.T.; Cho, H.-Y.; Le, T.-L. A modified function-link fuzzy cerebellar model articulation controller using a PI-type learning algorithm for nonlinear system synchronization and control. Chaos Solitons Fractals 2019, 118, 65–82. [Google Scholar] [CrossRef]
- Sathishkumar, H.; Parthasarathy, S.S. A novel neural network intelligent controller for vector controlled induction motor drive. Energy Procedia 2017, 138, 692–697. [Google Scholar] [CrossRef]
- Tudoroiu, R.E.; Zaheeruddin, M.; Curiac, D.I.; Radu, M.S.; Tudoroiu, N. Investigations into the Design and Implementation of Reinforcement Learning Using Deep Learning Neural Networks. Algorithms 2025, 18, 170. [Google Scholar] [CrossRef]
- Vera, L.; Benítez, A.; Fernández Mareco, E.; Pinto Roa, D. Design of an Adaptive Neural Controller Applied to Pressure Control in Industrial Processes. In Proceedings of the Congress on Control, Robotics, and Mechatronics, Singapore, 25–26 March 2023; Springer Nature: Singapore, 2023; pp. 621–639. [Google Scholar]
- Ohnishi, Y.; Kitagawa, H.; Mori, S.; Wakitani, S.; Yamamoto, T. Design of Neural Networks Based FRIT PID Controllers and Its Applications. IFAC Proc. Vol. 2013, 46, 355–359. [Google Scholar] [CrossRef]
- Yuan, X.F.; Wang, Y.N.; Li, S.T. A novel excitation controller using support vector machines and approximate models. J. Control Theory Appl. 2008, 6, 239–245. [Google Scholar] [CrossRef]
- Dutta, S.; Jha, S.; Sankaranarayanan, S.; Tiwari, A. Learning and verification of feedback control systems using feedforward neural networks. IFAC PapersOnLine 2018, 51, 151–156. [Google Scholar] [CrossRef]
- Lu, K.; Zhou, W.; Zeng, G.; Du, W. Design of PID controller based on a self-adaptive state-space predictive functional control using extremal optimization method. J. Frankl. Inst. 2018, 355, 2197–2220. [Google Scholar] [CrossRef]
- Belarbi, K.; Titel, F.; Bourebia, W.; Benmahammed, K. Design of Mamdani fuzzy logic controllers with rule base minimisation using genetic algorithm. Eng. Appl. Artif. Intell. 2005, 18, 875–880. [Google Scholar] [CrossRef]
- Jeong, H.H. A study for learning method of modified PID controller with on-line hybrid genetic algorithm. In AETA 2017-Recent Advances in Electrical Engineering and Related Sciences: Theory and Application; Springer International Publishing: Cham, Switzerland, 2018; pp. 488–497. [Google Scholar]
- Fan, L.; Joo, E.M. Design for auto-tuning PID controller based on genetic algorithms. In Proceedings of the 2009 4th IEEE Conference on Industrial Electronics and Applications, Xian, China, 25–27 May 2009; IEEE: Piscataway, NJ, USA, 2009; pp. 1924–1928. [Google Scholar]
- Sato, H.; Coello, C.A.C.; Aguirre, H.E. Adaptive control of the number of crossed genes in many-objective evolutionary optimization. In Proceedings of the Learning and Intelligent Optimization: 6th International Conference, LION 6, Paris, France, 16–20 January 2012; Revised Selected Papers. Springer: Berlin/Heidelberg, Germany, 2012; pp. 478–484. [Google Scholar]
- Moradi, M. A genetic-multivariable fractional order PID control to multi-input multi-output processes. J. Process. Control. 2014, 24, 336–343. [Google Scholar] [CrossRef]
- Przybył, A.; Szczypła, J.; Wang, L. Optimization of controller structure using evolutionary algorithm. In Proceedings of the Artificial Intelligence and Soft Computing: 14th International Conference, ICAISC 2015, Zakopane, Poland, 14–18 June 2015; Proceedings, Part II. Springer International Publishing: Cham, Switzerland, 2015; pp. 261–271. [Google Scholar]
- Tairidis, G.; Foutsitzi, G.; Koutsianitis, P.; Stavroulakis, G. Fine tuning of a fuzzy controller for vibration suppression of smart plates using genetic algorithms. Adv. Eng. Softw. 2016, 101, 123–135. [Google Scholar] [CrossRef]
- Sanornoi, N.; Wongwai, S.; Areerak, K. A Geno-Hydra Control System: Design and Tuning Hybrid Controller based on Hydra Control Structure by using Genetic Algorithms. In Proceedings of the 2006 1st IEEE Conference on Industrial Electronics and Applications, Singapore, 24–26 May 2006; IEEE: Piscataway, NJ, USA, 2006; pp. 1–6. [Google Scholar]
- Moen, H.J.F.; Hansen, N.B.; Hovland, H.; Tørresen, J. Many-objective optimization using taxi-cab surface evolutionary algorithm. In Proceedings of the Evolutionary Multi-Criterion Optimization: 7th International Conference, EMO 2013, Sheffield, UK, 19–22 March 2013; Springer: Berlin/Heidelberg, Germany, 2013; pp. 128–142. [Google Scholar]
- Oi, A.; Hasegawa, Y.; Ohishi, K. Development of PSO-based PID tuning method. In Proceedings of the 2008 International Conference on Control, Automation and Systems, Seoul, Republic of Korea, 14–17 October 2008; IEEE: Piscataway, NJ, USA, 2008; pp. 1917–1920. [Google Scholar]
- Ranjani, M.; Murugesan, P. Optimal fuzzy controller parameters using PSO for speed control of Quasi-Z Source DC/DC converter fed drive. Appl. Soft Comput. 2015, 27, 332–356. [Google Scholar] [CrossRef]
- Pal, D.; Chatterjee, A.; Rakshit, A. Robust-stable quadratic-optimal fuzzy-PDC controllers for systems with parametric uncertainties: A PSO based approach. Eng. Appl. Artif. Intell. 2018, 70, 38–51. [Google Scholar] [CrossRef]
- Dorrah, H.T.; El-Garhy, A.M.; El-Shimy, M.E. PSO based optimized fuzzy controllers for decoupled highly interacted distillation process. Ain Shams Eng. J. 2012, 3, 251–266. [Google Scholar] [CrossRef]
- Sahoo, B.P.; Panda, S. Improved grey wolf optimization technique for fuzzy aided PID controller design for power system frequency control. Sustain. Energy Grids Netw. 2018, 16, 278–299. [Google Scholar] [CrossRef]
- Oliveira, P.d.M.; Pires, E.S.; Novais, P. Design of Posicast PID control systems using a gravitational search algorithm. Neurocomputing 2015, 167, 18–23. [Google Scholar] [CrossRef]
- Berrazouane, S.; Mohammedi, K. Parameter optimization via cuckoo optimization algorithm of fuzzy controller for energy management of a hybrid power system. Energy Convers. Manag. 2014, 78, 652–660. [Google Scholar] [CrossRef]
- Prauzek, M.; Krömer, P.; Rodway, J.; Musilek, P. Differential evolution of fuzzy controller for environmentally-powered wireless sensors. Appl. Soft Comput. 2016, 48, 193–206. [Google Scholar] [CrossRef]
- Pradhan, P.C.; Sahu, R.K.; Panda, S. Firefly algorithm optimized fuzzy PID controller for AGC of multi-area multi-source power systems with UPFC and SMES. Eng. Sci. Technol. Int. J. 2016, 19, 338–354. [Google Scholar] [CrossRef]
- Caraveo, C.; Valdez, F.; Castillo, O. Optimization of fuzzy controller design using a new bee colony algorithm with fuzzy dynamic parameter adaptation. Appl. Soft Comput. 2016, 43, 131–142. [Google Scholar] [CrossRef]
- Rodríguez-Castellanos, J.E.; Grisales-Palacio, V.H.; Cote-Ballesteros, J.E. A tuning proposal for direct fuzzy PID controllers oriented to industrial continuous processes. IFAC PapersOnLine 2018, 51, 657–662. [Google Scholar] [CrossRef]
- Savran, A. A multivariable predictive fuzzy PID control system. Appl. Soft Comput. 2014, 13, 2658–2667. [Google Scholar] [CrossRef]
- Naghibi, S.R.; Pirmohamadi, A.A.; Moosavian, S.A.A. Fuzzy MTEJ controller with integrator for control of underactuated manipulators. Robot. Comput. Manuf. 2017, 48, 93–101. [Google Scholar] [CrossRef]
- Precup, R.-E.; David, R.-C.; Petriu, E.M.; Rădac, M.-B.; Preitl, S.; Fodor, J. Evolutionary optimization-based tuning of low-cost fuzzy controllers for servo systems. Knowledge Based Syst. 2013, 38, 74–84. [Google Scholar] [CrossRef]
- Pongfai, J.; Assawinchaichote, W. Optimal PID parametric auto-adjustment for BLDC motor control systems based on artificial intelligence. In Proceedings of the 2017 International Electrical Engineering Congress (iEECON), Pattaya, Thailand, 8–10 March 2017; IEEE: Piscataway, NJ, USA, 2017; pp. 1–4. [Google Scholar]
- Falahati, S.; Taher, S.A.; Shahidehpour, M. Grid frequency control with electric vehicles by using of an optimized fuzzy controller. Appl. Energy 2016, 178, 918–928. [Google Scholar] [CrossRef]
- Sahu, P.C.; Prusty, R.C.; Panda, S. Approaching hybridized GWO-SCA based type-II fuzzy controller in AGC of diverse energy source multi area power system. J. King Saud Univ. Eng. Sci. 2020, 32, 186–197. [Google Scholar] [CrossRef]
- Gheisarnejad, M. An effective hybrid harmony search and cuckoo optimization algorithm based fuzzy PID controller for load frequency control. Appl. Soft Comput. 2018, 65, 121–138. [Google Scholar] [CrossRef]
- Bounar, N.; Labdai, S.; Boulkroune, A. PSO–GSA based fuzzy sliding mode controller for DFIG-based wind turbine. ISA Trans. 2019, 85, 177–188. [Google Scholar] [CrossRef] [PubMed]
- Zhong, W.-M.; Pi, D.-Y.; Sun, Y.-X. Support vector machine based nonlinear model multi-step-ahead optimizing predictive control. J. Central South Univ. Technol. 2005, 12, 591–595. [Google Scholar] [CrossRef]
- Sahib, M.A.; Ahmed, B.S. A new multiobjective performance criterion used in PID tuning optimization algorithms. J. Adv. Res. 2016, 7, 125–134. [Google Scholar] [CrossRef] [PubMed]
- Goiburú, J.; Vera, J.; Mareco, E.F.; Pinto-Roa, D.P. Identification of Liquid-Level Systems in Industrial Processes Through Artificial Neural Networks. In Proceedings of the International Conference on Communication and Computational Technologies, Singapore, 8–9 January 2024; Springer Nature: Singapore, 2024; pp. 411–429. [Google Scholar]
- Valluru, S.K.; Singh, M. Performance investigations of APSO tuned linear and nonlinear PID controllers for a nonlinear dynamical system. J. Electr. Syst. Inf. Technol. 2018, 5, 442–452. [Google Scholar] [CrossRef]
- Savran, A.; Kahraman, G. A fuzzy model based adaptive PID controller design for nonlinear and uncertain processes. ISA Trans. 2014, 53, 280–288. [Google Scholar] [CrossRef]
- Abdallah, Y.M.; Filho, W.C.L. An Adaptive Tuning Strategy of PID Attitude Control System. IFAC Proc. Vol. 2004, 37, 1009–1014. [Google Scholar] [CrossRef]
- Patrascu, M.; Ion, A. Self-Adaptation in Genetic Algorithms for Control Engineering: The Case of Time Delay Systems. In Proceedings of the 2017 21st International Conference on Control Systems and Computer Science (CSCS), Bucharest, Romania, 29–31 May 2017; IEEE: Piscataway, NJ, USA, 2017; pp. 19–25. [Google Scholar]
- Priyanka, E.B.; Maheswari, C.; Thangavel, S. Online monitoring and control of flow rate in oil pipelines transportation system by using PLC based Fuzzy-PID Controller. Flow Meas. Instrum. 2018, 62, 144–151. [Google Scholar] [CrossRef]
- Tamilselvan, G.M.; Aarthy, P. Online tuning of fuzzy logic controller using Kalman algorithm for conical tank system. J. Appl. Res. Technol. 2017, 15, 492–503. [Google Scholar] [CrossRef]
- Milovanović, M.B.; Antić, D.S.; Milojković, M.T.; Nikolić, S.S.; Perić, S.L.; Spasić, M.D. Adaptive PID control based on orthogonal endocrine neural networks. Neural Networks 2016, 84, 80–90. [Google Scholar] [CrossRef]
- Emami, H.; Sharifi, A.A.; Azarnia, G. Tuning PID Controller using Self-Adaptive Differential Evolution Algorithm. In Proceedings of the 2020 28th Iranian Conference on Electrical Engineering (ICEE), Tehran, Iran, 4–6 August 2020; IEEE: Piscataway, NJ, USA, 2020; pp. 1–5. [Google Scholar]
- Zhao, F.; Wang, S.; Li, S.; Zhao, L.; Zhang, H.; Wang, Y.; Jin, M. Adaptive Flight Control Based on Artificial Intelligence Algorithms. In Proceedings of the 2024 20th International Conference on Natural Computation, Fuzzy Systems and Knowledge Discovery (ICNC-FSKD), Xian, China, 19–21 July 2024; IEEE: Piscataway, NJ, USA, 2024; pp. 1–5. [Google Scholar]
- Li, J.; Yu, T.; Yang, B. Adaptive controller of PEMFC output voltage based on ambient intelligence large-scale deep reinforcement learning. IEEE Access 2021, 9, 6063–6075. [Google Scholar] [CrossRef]
- Detroja, K.P. Parameterized Adaptive Controller Design using Reinforcement Learning and Deep Neural Networks. In Proceedings of the 2022 Eighth Indian Control Conference (ICC), Mumbai, India, 14–16 December 2022; IEEE: Piscataway, NJ, USA, 2022; pp. 121–126. [Google Scholar]
- Guenounou, O.; Dahhou, B.; Chabour, F. Adaptive fuzzy controller based MPPT for photovoltaic systems. Energy Convers. Manag. 2014, 78, 843–850. [Google Scholar] [CrossRef]
- Benyamina, A.; Moulahoum, S.; Colak, I.; Bayindir, R. Design and real time implementation of adaptive neural-fuzzy inference system controller based unity single phase power factor converter. Electr. Power Syst. Res. 2017, 152, 357–366. [Google Scholar] [CrossRef]
- Mahapatro, S.R.; Subudhi, B.; Ghosh, S. Adaptive fuzzy PI controller design for coupled tank system: An experimental validation. IFAC Proc. Vol. 2014, 47, 878–881. [Google Scholar]
- Wang, R.; Yu, F.S.; Wang, J.Y. Adaptive fuzzy control for a class of uncertain nonlinear systems with unknown nonsymmetric dead-zone input. In Proceedings of the 32nd Chinese Control Conference, Xian, China, 26–28 July 2013; IEEE: Piscataway, NJ, USA, 2013; pp. 513–518. [Google Scholar]
- Cherroun, L.; Boumehraz, M. Path following behavior for an autonomous mobile robot using neuro-fuzzy controller. Int. J. Syst. Assur. Eng. Manag. 2014, 5, 352–360. [Google Scholar] [CrossRef]
- Karavaev, M.V.; Zhdanov, A.A. Construction of self-learning fuzzy controllers using autonomous adaptive control methodology. J. Comput. Syst. Sci. Int. 2007, 46, 255–261. [Google Scholar] [CrossRef]
- Mohamed, S.; Hameed, I.A. A GA-based adaptive neuro-fuzzy controller for greenhouse climate control system. Alex. Eng. J. 2018, 57, 773–779. [Google Scholar] [CrossRef]
- Zaki, A.M.; El-Bardini, M.; Soliman, F.; Sharaf, M.M. Embedded two level direct adaptive fuzzy controller for DC motor speed control. Ain Shams Eng. J. 2018, 9, 65–75. [Google Scholar] [CrossRef]
- Chamorro, H.R.; Riaño, I.; Gerndt, R.; Zelinka, I.; Gonzalez-Longatt, F.; Sood, V.K. Synthetic inertia control based on fuzzy adaptive differential evolution. Int. J. Electr. Power Energy Syst. 2019, 105, 803–813. [Google Scholar] [CrossRef]
- Chi, X.; Chi, R. Optimal design of linear quadratic regulator controller based on adaptive cuckoo search algorithm. In Proceedings of the 2020 7th International Conference on Information Science and Control Engineering (ICISCE), Changsha, China, 18–20 December 2020; IEEE: Piscataway, NJ, USA, 2020; pp. 1981–1986. [Google Scholar]
- Lorenzen, M.; Allgöwer, F.; Cannon, M. Adaptive model predictive control with robust constraint satisfaction. IFAC PapersOnLine 2017, 50, 3313–3318. [Google Scholar] [CrossRef]
- Gao, X.H.; Wong, K.I.; Wong, P.K.; Vong, C.M. Adaptive control of rapidly time-varying discrete-time system using initial-training-free online extreme learning machine. Neurocomputing 2016, 194, 117–125. [Google Scholar] [CrossRef]
- Zhang, T.-P.; Mei, J.-D.; Mao, Y.-Q.; Chen, J. Adaptive neural network control of nonlinear systems with unknown dead-zone model. In Proceedings of the 2005 International Conference on Machine Learning and Cybernetics, Guangzhou, China, 18–21 August 2005; IEEE: Piscataway, NJ, USA, 2005; pp. 1351–1355. [Google Scholar]
- Ma, H.; Wang, Z.; Wang, D.; Liu, D.; Yan, P.; Wei, Q. Neural-network-based distributed adaptive robust control for a class of nonlinear multiagent systems with time delays and external noise. IEEE Trans. Syst. Man, Cybern. Syst. 2015, 46, 750–758. [Google Scholar] [CrossRef]
- Moawad, N.M.; Elawady, W.M.; Sarhan, A.M. Development of an adaptive radial basis function neural network estimator-based continuous sliding mode control for uncertain nonlinear systems. ISA Trans. 2019, 87, 200–216. [Google Scholar] [CrossRef]
- Zhao, Z.; Shi, J.; Lan, X.; Wang, X.; Yang, J. Adaptive neural network control of a flexible string system with non-symmetric dead-zone and output constraint. Neurocomputing 2018, 283, 1–8. [Google Scholar] [CrossRef]
- Klecker, S.; Hichri, B.; Plapper, P. Learning-while controlling RBF-NN for robot dynamics approximation in neuro-inspired control of switched nonlinear systems. In Proceedings of the Artificial Neural Networks and Machine Learning–ICANN 2018: 27th International Conference on Artificial Neural Networks, Rhodes, Greece, 4–7 October 2018; Proceedings, Part III. Springer International Publishing: Cham, Switzerland, 2018; pp. 717–727. [Google Scholar]
- Farahani, M.; Ganjefar, S. Intelligent power system stabilizer design using adaptive fuzzy sliding mode controller. Neurocomputing 2017, 226, 135–144. [Google Scholar] [CrossRef]
- Wang, Y.; Jin, Q.; Zhang, R. Improved fuzzy PID controller design using predictive functional control structure. ISA Trans. 2017, 71, 354–363. [Google Scholar] [CrossRef]
- Boulkroune, A.; Issaouni, S.; Chekireb, H. Adaptive Neuro-Fuzzy Controller of Induction Machine Drive with Nonlinear Friction. In Nature-Inspired Computing for Control Systems; Springer: Cham, Switzerland, 2016; pp. 169–192. [Google Scholar]
- Zhang, Y.-X. Fuzzy neural network adaptive robust control of a class of nonlinear interconnected systems based on TS fuzzy model. In Proceedings of the 2010 Chinese Control and Decision Conference, Xuzhou, China, 26–28 May 2010; IEEE: Piscataway, NJ, USA, 2010; pp. 2561–2564. [Google Scholar]
- Karray, A.; Njah, M.; Feki, M.; Jallouli, M. Intelligent mobile manipulator navigation using hybrid adaptive-fuzzy controller. Comput. Electr. Eng. 2016, 56, 773–783. [Google Scholar] [CrossRef]
- Vatankhah, B.; Farrokhi, M. Nonlinear model-predictive control with disturbance rejection property using adaptive neural networks. J. Frankl. Inst. 2017, 354, 5201–5220. [Google Scholar] [CrossRef]
- Yang, H.; Zheng, J.; Li, Y.; Zhang, Z. UAV oute Planning Based on Fuzzy PID Control Ant Colony Algorithm. In Proceedings of the 2023 42nd Chinese Control Conference (CCC), Chengdu, China, 24–28 July 2023; IEEE: Piscataway, NJ, USA, 2023; pp. 4726–4731. [Google Scholar]
- Wang, H.; Afshar, P.; Yue, H. Ilc-based generalised pi control for output pdf of stochastic systems using lmi and rbf neural networks. In Proceedings of the 45th IEEE Conference on Decision and Control, San Diego, CA, USA, 13–15 December 2006; IEEE: Piscataway, NJ, USA, 2006; pp. 5048–5053. [Google Scholar]
- Lu, L.L.; Xie, L.H.; Cai, W.J. H2 controller design for networked control systems. Asian J. Control 2004, 6, 88–96. [Google Scholar] [CrossRef]
- Wang, L.P.; Freeman, C.T.; Rogers, E. Predictive iterative learning control with experimental validation. Control Eng. Pract. 2016, 53, 24–34. [Google Scholar] [CrossRef]
- Lee, Z.-J. A robust learning algorithm based on support vector regression and robust fuzzy cerebellar model articulation controller. Appl. Intell. 2008, 29, 47–55. [Google Scholar] [CrossRef]
- Ouyang, P.; Zhang, W.; Gupta, M. A robust PD-type evolutionary learning control for nonlinear time-varying systems. In Proceedings of the 2004 IEEE International Symposium on Intelligent Control, Taipei, Taiwan, 2–4 September 2004; IEEE: Piscataway, NJ, USA, 2004; pp. 90–95. [Google Scholar]
- Bradai, R.; Shetat, B.; Ladygin, A.N. Increase in the efficiency of the speed controller of an induction machine drive by means of artificial intelligence. Russ. Electr. Eng. 2008, 79, 676–684. [Google Scholar] [CrossRef]
- Rocha-Osorio, C.M.; Solís-Chaves, J.; Rodrigues, L.L.; Puma, J.A.; Filho, A.S. Deadbeat–fuzzy controller for the power control of a Doubly Fed Induction Generator based wind power system. ISA Trans. 2019, 88, 258–267. [Google Scholar] [CrossRef]
- Sathishkumar, H.; Parthasarathy, S. A novel neuro-fuzzy controller for vector controlled induction motor drive. Energy Procedia 2017, 138, 698–703. [Google Scholar] [CrossRef]
- Magzoub, M.A.; Saad, N.B.; Ibrahim, R.B. Efficiency improvement of induction motor variable speed drive using a hybrid fuzzy-fuzzy controller. Energy Procedia 2015, 75, 1529–1535. [Google Scholar] [CrossRef]
- Li, C.; Mao, Y.; Zhou, J.; Zhang, N.; An, X. Design of a fuzzy-PID controller for a nonlinear hydraulic turbine governing system by using a novel gravitational search algorithm based on Cauchy mutation and mass weighting. Appl. Soft Comput. 2017, 52, 290–305. [Google Scholar] [CrossRef]
- Lin, J.; Lian, R.-J. Design of a grey-prediction self-organizing fuzzy controller for active suspension systems. Appl. Soft Comput. 2013, 13, 4162–4173. [Google Scholar] [CrossRef]
- Singh, A.P.; Kumar, Y.; Sawle, Y.; Alotaibi, M.A.; Malik, H.; Márquez, F.P.G. Development of artificial Intelligence-Based adaptive vehicle to grid and grid to vehicle controller for electric vehicle charging station. Ain Shams Eng. J. 2024, 15, 102937. [Google Scholar] [CrossRef]
- Lisitsyn, A.N.; Zadorozhnaya, N.M. Adaptive wind turbine PID controller tuner algorithm with elements of artificial intelligence. Procedia Comput. Sci. 2019, 150, 591–596. [Google Scholar] [CrossRef]
- Saravanan, G.; Suresh, K.P.; Pazhanimuthu, C.; Kumar, R.S. Artificial rabbits optimization algorithm based tuning of PID controller parameters for improving voltage profile in AVR system using IoT. e-Prime 2024, 8, 100523. [Google Scholar] [CrossRef]
- Mohamed, M.J.; Oleiwi, B.K.; Azar, A.T.; Hameed, I.A. Coot optimization algorithm-tuned neural network-enhanced PID controllers for robust trajectory tracking of three-link rigid robot manipulator. Heliyon 2024, 10, e32661. [Google Scholar] [CrossRef]
- Benbouhenni, H.; Colak, I.; Yessef, M.; Elbarbary, Z.M.S.; Bizon, N. Feedback action and genetic algorithm-based proportional-integral controller to improve the performance of the direct power control of a variable-speed contra-rotating wind turbine generation system. Energy Rep. 2025, 13, 2153–2173. [Google Scholar] [CrossRef]
- Rodríguez-Abreo, O.; Rodríguez-Reséndiz, J.; García-Cerezo, A.; García-Martínez, J.R. Fuzzy logic controller for UAV with gains optimized via genetic algorithm. Heliyon 2024, 10, e26363. [Google Scholar] [CrossRef] [PubMed]
- Bojan-Dragos, C.-A.; Precup, R.-E.; Preitl, S.; Roman, R.-C.; Hedrea, E.-L.; Szedlak-Stinean, A.-I. GWO-based optimal tuning of type-1 and type-2 fuzzy controllers for electromagnetic actuated clutch systems. IFAC PapersOnLine 2021, 54, 189–194. [Google Scholar] [CrossRef]
- Bouaddi, A.; Rabeh, R.; Ferfra, M. Load Frequency Control in Autonomous Microgrids using Hybrid Algorithm GWO-CS based Fuzzy logic Sliding Mode Controller. Results Eng. 2025, 25, 104412. [Google Scholar] [CrossRef]
- Terfia, E.-S.; Mendaci, S.; Rezgui, S.E.; Gasmi, H.; Kantas, W. Optimal third-order sliding mode controller for dual star induction motor based on grey wolf optimization algorithm. Heliyon 2024, 10, e32669. [Google Scholar] [CrossRef]
- Shekher, V.; Sisodiya, A.; Sinha, A.K.; Harsh, H.; Soren, N. Optimal tuning of PID controller for V/f control of linear induction motor using artificial biological intelligence. Frankl. Open 2024, 9, 100183. [Google Scholar] [CrossRef]
- Civelek, Z. Optimization of fuzzy logic (Takagi-Sugeno) blade pitch angle controller in wind turbines by genetic algorithm. Eng. Sci. Technol. Int. J. 2020, 23, 1–9. [Google Scholar] [CrossRef]
- Pazhanimuthu, C.; Saravanan, G.; Suresh, K.; Kumar, R.S. Performance analysis of voltage profile improvement in AVR system using zebra optimization algorithms based on PID controller. e-Prime 2023, 6, 100380. [Google Scholar] [CrossRef]
- Arostegui, A.; Benítez, D.S.; Caiza, L. A fuzzy-PD controller optimized by artificial bee colony algorithm applied to a small-scale pasteurization plant. In Proceedings of the 2020 IEEE ANDESCON, Quito, Ecuador, 13–16 October 2020; IEEE: Piscataway, NJ, USA, 2020; pp. 1–6. [Google Scholar]
- Chen, G.; Li, Z.; Zhang, Z.; Li, S. An improved ACO algorithm optimized fuzzy pid controller for load frequency control in multi area interconnected power systems. IEEE Access 2019, 8, 6429–6447. [Google Scholar] [CrossRef]
- Gheisarnejad, M.; Khooban, M.H. An intelligent non-integer PID controller-based deep reinforcement learning: Implementation and experimental results. IEEE Trans. Ind. Electron. 2020, 68, 3609–3618. [Google Scholar] [CrossRef]
- Nair, A.A. Ant Colony Optimization-Tuned Fractional Order PID Controller for Speed Regulation In Hybrid Electric Vehicle. In Proceedings of the 2024 International Conference on Recent Advances in Electrical, Electronics, Ubiquitous Communication, and Computational Intelligence (RAEEUCCI), Chennai, India, 17–18 April 2024; IEEE: Piscataway, NJ, USA, 2024. [Google Scholar]
- Tian, C.; Ni, S.; Wang, Z.; Zhang, Y. Application of Grey Wolf Optimization Algorithm in Tuning Controller Parameters of Hypersonic Vehicle. In Proceedings of the 2022 41st Chinese Control Conference (CCC), Hefei, China, 25–27 July 2022; IEEE: Piscataway, NJ, USA, 2022; pp. 323–328. [Google Scholar]
- Mohapatra, A.K.; Sahu, P.C.; Mohapatra, S.; Bhatta, S.K.; Debnath, M.K. Artificial Intelligence technique governed robust fuzzy controller for microgrid frequency control. In Proceedings of the 2023 International Conference in Advances in Power, Signal, and Information Technology (APSIT), Power, Signal, 20 April 2023; IEEE: Piscataway, NJ, USA, 2023; pp. 236–241. [Google Scholar]
- Murugesan, D.; Shah, P.; Jagatheesan, K.; Sekhar, R.; Kulkarni, A.J. Cohort intelligence optimization based controller design of isolated and interconnected thermal power system for automatic generation control. In Proceedings of the 2022 Second International Conference on Computer Science, Engineering and Applications (ICCSEA), Gunupur, India, 8 September 2022; IEEE: Piscataway, NJ, USA, 2022; pp. 1–6. [Google Scholar]
- Pattnaik, R.; Chandak, S.; Rout, P.K.; Routray, S.K.; Sahu, B.K. Design and analysis of automatic generation control of two area power system based on modified differential evolution algorithm. In Proceedings of the the 2020 International Conference on Computational Intelligence for Smart Power System and Sustainable Energy (CISPSSE), Odisha, India, 29–31 July 2020; IEEE: Piscataway, NJ, USA, 2022; pp. 1–6. [Google Scholar]
- Ibrahim, E.K.; Gitaffa, S.A.; Issa, A.H. Design of FOPID controller for DC motor speed control using intelligent swarm techniques. In Proceedings of the 2022 4th International Conference on Current Research in Engineering and Science Applications (ICCRESA), Baghdad, Iraq, 20–21 December 2022; IEEE: Piscataway, NJ, USA, 2022; pp. 40–46. [Google Scholar]
- Xu, J.; Bhattacharyya, S.P. Efficient Tuning of PID Controllers using Swarm-based Optimization Algorithms. In Proceedings of the 2021 9th International Conference on Systems and Control (ICSC), Caen, France, 24–26 November 2021; IEEE: Piscataway, NJ, USA, 2021; pp. 572–579. [Google Scholar]
- Ranjitha, K.; Sivakumar, P.; Elavarasu, R.; Monica, M.; Rajapandiyan, A. Firefly algorithm optimized load frequency controller for multi-source power system. In Proceedings of the 2021 Emerging Trends in Industry 4.0 (ETI 4.0), Raigarh, India, 19–21 May 2021; IEEE: Piscataway, NJ, USA, 2021; pp. 1–6. [Google Scholar]
- Ahmadi, S.; Talami, S.H.; Sahnesaraie, M.A.; Dini, F.; Tahernejadjozam, B.; Ashgevari, Y. FUZZY aided PID controller is optimized by GA algorithm for Load Frequency Control of Multi-Source Power Systems. In Proceedings of the 2020 IEEE 18th World Symposium on Applied Machine Intelligence and Informatics (SAMI), Herl’any, Slovakia, 23–25 January 2020; IEEE: Piscataway, NJ, USA, 2020; pp. 000207–000212. [Google Scholar]
- Ray, N.K.; Mohapatra, S.K.; Dash, S.S. Gravitational Search Algorithm for Optimal Tunning of controller parameters in AVR system. In Proceedings of the 2020 International Conference on Computational Intelligence for Smart Power System and Sustainable Energy (CISPSSE), Sambalpur, India, 2–4 July 2020; IEEE: Piscataway, NJ, USA, 2020; pp. 1–6. [Google Scholar]
- Jia, W.; Zhan, Y.; Sun, J.; Zhang, J.; Dai, Y. Grinding Constant Force Control based on PID Controller with Nonlinear Differential Link Optimized by Differential Evolution Algorithm. In Proceedings of the 2023 42nd Chinese Control Conference (CCC), Chengdu, China, 24–28 July 2023; IEEE: Piscataway, NJ, USA, 2023; pp. 4298–4303. [Google Scholar]
- Rosnani, A.A.M.; Hadi, M.S.; Jamali, A.; Darus, I.Z.M.; Yatim, H.M.; Ab Talib, M.H. Hub Angle Control of Double Link Flexible Robotic Arm Manipulator Using PID Controller Tuned by Bacterial Foraging Optimization Algorithm. In Proceedings of the 2023 13th International Conference on Power, Energy and Electrical Engineering (CPEEE), Langkawi, Malaysia, 13–15 February 2023; IEEE: Piscataway, NJ, USA, 2023; pp. 144–148. [Google Scholar]
- Guru, N.; Prusty, A.; Pani, S.; Nanda, K.; Barisal, A.K. Intelligent control based level shifted PWM Multilevel Inverter. In Proceedings of the 2022 International Conference on Intelligent Controller and Computing for Smart Power (ICICCSP), Bhubaneswar, India, 15–17 July 2022; IEEE: Piscataway, NJ, USA, 2022; pp. 1–6. [Google Scholar]
- Zhai, Y.; Zhao, Q.; Han, Y.; Wang, J.; Zeng, W. Intelligent PID Controller Based on Deep Reinforcement Learning. In Proceedings of the 2024 8th International Conference on Robotics, Control and Automation (ICRCA), Sanya, China, 19–21 January 2024; IEEE: Piscataway, NJ, USA, 2024; pp. 343–348. [Google Scholar]
- Abd Raof, A.I.; Hadi, M.S.; Jamali, A.; Yatim, H.M.; Ab Talib, M.H.; Darus, I.Z.M. Intelligent PID controller tuned by bacterial foraging optimization algorithm for vibration suppression of horizontal flexible structure. In Proceedings of the 2022 IEEE 8th International Conference on Smart Instrumentation, Measurement and Applications (ICSIMA), Kuala Lumpur, Malaysia, 13–15 September 2022; IEEE: Piscataway, NJ, USA, 2022; pp. 237–241. [Google Scholar]
- Hua, S.; Xu, M.; Li, S.; Han, K.; Xu, Z.; Zhao, Z. Intelligent water and fertilizer control strategy of fuzzy PID optimized by swarm intelligence algorithm. In Proceedings of the 2023 2nd International Conference on Artificial Intelligence and Intelligent Information Processing (AIIIP), Xian, China, 27–29 October 2023; IEEE: Piscataway, NJ, USA, 2023; pp. 262–267. [Google Scholar]
- Lanker, J.H.; Bhushan, R.; Gupta, N. Load Frequency Control of Multi Area Power System Using Meta-heuristic/Artificial Intelligence Techniques. In Proceedings of the 2022 International Conference on Intelligent Controller and Computing for Smart Power (ICICCSP), Bhubaneswar, India, 15–17 July 2022; IEEE: Piscataway, NJ, USA, 2022; pp. 1–6. [Google Scholar]
- Saklani, M.; Chhetri, A.; Saini, D.K.; Yadav, M.; Gupta, Y.C. Load frequency control of two area power systems using optimised ANFIS controller. In Proceedings of the 2023 5th International Conference on Energy, Power and Environment: Towards Flexible Green Energy Technologies (ICEPE), Shillong, India, 5–7 June 2023; IEEE: Piscataway, NJ, USA, 2023; pp. 1–6. [Google Scholar]
- Pattnayak, S.K.; Choudhury, S.; Nayak, N.; Bagarty, D.P.; Biswabandhya, M. Maximum power tracking & harmonic reduction on grid PV system using chaotic gravitational search algorithm based MPPT controller. In Proceedings of the 2020 International Conference on Computational Intelligence for Smart Power System and Sustainable Energy (CISPSSE), Sambalpur, India, 2–4 July 2020; IEEE: Piscataway, NJ, USA, 2020; pp. 1–6. [Google Scholar]
- Xu, P. Neural network based self-tuning PID controller. In Proceedings of the 2022 2nd International Conference on Algorithms, High Performance Computing and Artificial Intelligence (AHPCAI), Xian, China, 21–23 October 2022; IEEE: Piscataway, NJ, USA, 2022; pp. 655–661. [Google Scholar]
- Sahoo, S.; Jena, N.K.; Naik, A.K.; Sahu, B.K.; Debnath, M.K. Optimal design and implementation of fuzzy fractional order PID controller for AGC study. In Proceedings of the 2020 International Conference on Computational Intelligence for Smart Power System and Sustainable Energy (CISPSSE), Sambalpur, India, 2–4 July 2020; IEEE: Piscataway, NJ, USA, 2020; pp. 1–6. [Google Scholar]
- Guo, B.; Zhuang, Z.; Pan, J.S.; Chu, S.C. Optimal design and simulation for PID controller using fractional-order fish migration optimization algorithm. IEEE Access 2021, 9, 8808–8819. [Google Scholar] [CrossRef]
- Chen, D.; Li, J. Optimal Design of Speed Controller in PMSM Based on Grasshopper Optimization Algorithm. In Proceedings of the 2020 IEEE 1st China International Youth Conference on Electrical Engineering (CIYCEE), Wuhan, China, 11–14 November 2020; IEEE: Piscataway, NJ, USA, 2020; pp. 1–7. [Google Scholar]
- Sun, J.; Wu, L.; Yang, X. Optimal Fractional Order PID Controller Design for AVR System Based on Improved Genetic Algorithm. In Proceedings of the 2020 IEEE International Conference on Advances in Electrical Engineering and Computer Applications (AEECA), Dalian, China, 25–27 August 2020; IEEE: Piscataway, NJ, USA, 2020; pp. 351–355. [Google Scholar]
- Oladipo, S.; Sun, Y.; Wang, Z. Optimization of FOPID controller with hybrid Particle Swarm and Grey Wolf optimization for AVR System. In Proceedings of the 2020 12th International Conference on Computational Intelligence and Communication Networks (CICN), Bhimtal, India, 5–7 September 2020; IEEE: Piscataway, NJ, USA, 2020; pp. 273–279. [Google Scholar]
- Ma, T.; Ma, H.; Xue, J. Optimization of PID Parameter Tuning Based on Improved Dung Beetle Algorithm. In Proceedings of the 2024 6th International Conference on Internet of Things, Automation and Artificial Intelligence (IoTAAI), Xian, China, 19–21 July 2024; IEEE: Piscataway, NJ, USA, 2024; pp. 515–520. [Google Scholar]
- Rojas-López, A.G.; Villarreal-Cervantes, M.G.; Rodríguez-Molina, A. Optimum online controller tuning through de and pso algorithms: Comparative study with bldc motor and offline controller tuning strategy. In Proceedings of the 2023 10th International Conference on Soft Computing & Machine Intelligence (ISCMI), Zacatecas, Mexico, 13–15 November 2023; IEEE: Piscataway, NJ, USA, 2023; pp. 215–221. [Google Scholar]
- You, M.; Wu, Y.; Wang, Y.; Xie, X.; Xu, C. Parameter optimization of PID controller based on improved sine-SOA algorithm. In Proceedings of the 2022 IEEE International Conference on Mechatronics and Automation (ICMA), Guilin, China, 7–10 August 2022; IEEE: Piscataway, NJ, USA, 2022; pp. 12–17. [Google Scholar]
- Ronald, R.H.; Alejandra, A.B.; Jaime, R.C.; Antonio, T.B.J. PI tuning based on Bacterial Foraging Algorithm for flow control. In Proceedings of the 2020 IX International Congress of Mechatronics Engineering and Automation (CIIMA), Mérida, Mexico, 23–27 November 2020; IEEE: Piscataway, NJ, USA, 2020; pp. 1–6. [Google Scholar]
- Ghith, E.S.; Tolba, F.A.A. Real-time implementation of an enhanced PID CONTROLLER based on marine predator algorithm (MPA) for micro-robotics system. In Proceedings of the 2022 3rd International Conference on Artificial Intelligence, Robotics and Control (AIRC), Dubai, United Arab Emirates, 23–25 May 2022; IEEE: Piscataway, NJ, USA, 2022; pp. 40–45. [Google Scholar]
- Hussein, O.M.; Yasin, N.M. Salp Swarm Algorithm-based Position Control of a BLDC Motor. In Proceedings of the 2022 4th International Conference on Advanced Science and Engineering (ICOASE), Duhok, Iraq, 21–22 September 2022; IEEE: Piscataway, NJ, USA, 2022; pp. 188–193. [Google Scholar]
- Dos Santos, G.F.; Da Silva, W.G.; Júnior, G.D.C. Tuning of pi controllers for electric drives using evolutionary multi-objective optimization algorithm. In Proceedings of the 2022 IEEE Latin American Conference on Computational Intelligence (LA-CCI), Montevideo, Uruguay, 14–18 November 2022; IEEE: Piscataway, NJ, USA, 2022; pp. 1–6. [Google Scholar]
- Nicola, M.; Nicola, C.I. Tuning of PI speed controller for PMSM control system using computational intelligence. In Proceedings of the 2021 21st International Symposium on Power Electronics (Ee), Novi Sad, Serbia, 18–22 October 2021; IEEE: Piscataway, NJ, USA, 2021; pp. 1–6. [Google Scholar]
- Güven, A.F.; Mengi, O.Ö. Nature-ınspired algorithms for optimizing fractional order PID controllers in time-delayed systems. Optim. Control. Appl. Methods 2024, 45, 1251–1279. [Google Scholar] [CrossRef]
- Fernando, L.; DM, L.; Garc, F.S.; Hern, N.; Nuria, G. Speed Proportional Integrative Derivative Controller: Optimization Functions in Metaheuristic Algorithms. J. Adv. Transp. 2021, 2021, 5538296. [Google Scholar] [CrossRef]







| Database | Full Boolean Strings Used per Database |
|---|---|
| IEEE Xplore and its repositories indexed | ((“intelligent controller” OR “artificial intelligence” OR “fuzzy” OR “neural network” OR “machine learning” OR “metaheuristic” OR “predictive control”) AND (“control system” OR “controller”)) |
| ScienceDirect/Elsevier and its repositories indexed | ((“intelligent control” OR “AI-based control” OR “fuzzy controller” OR “neural controller” OR “hybrid controller” OR “metaheuristic”) AND (“control engineering” OR “automation”)) |
| SpringerLink | (“intelligent controller AND (“optimization” OR “adaptive control” OR “neural” OR “fuzzy” OR “predictive control”)) |
| Wiley Online Library | (“intelligent control” AND (“AI” OR “fuzzy” OR “neural network” OR “evolutionary algorithm”)) |
| Google Scholar | “intelligent controller” OR “fuzzy controller” OR “neural network controller” |
| AJC | (“control systems” AND (“artificial intelligence” OR “hybrid control” OR “metaheuristic” OR “machine learning”)) |
| JART | (“control systems” AND (“artificial intelligence” OR “hybrid control” OR “metaheuristic” OR “machine learning”)) |
| MDPI | (“control systems” AND (“artificial intelligence” OR “hybrid control” OR “metaheuristic” OR “machine learning”)) |
| Category/Node | N |
|---|---|
| Fuzzy Logic | 28 |
| Mamdani | 7 |
| Takagi–Sugeno | 2 |
| Type-2 Fuzzy | 1 |
| Adaptive Fuzzy | 6 |
| Fuzzy Logic generic | 12 |
| Model Predictive Control (MPC) | 5 |
| Iterative Learning Control (ILC) | 3 |
| Artificial Neural Networks (ANNs) | 10 |
| Hybrid Controllers | 22 |
| TOTAL | 68 |
| Category/Node | N |
|---|---|
| Neural Networks Optimization | 6 |
| Evolutionary Algorithms | 16 |
| ML-based Optimization | 5 |
| Metaheuristics | 37 |
| Fuzzy Optimization | 9 |
| Hybrid Optimization | 11 |
| Others/Miscellaneous | 1 |
| TOTAL | 85 |
| Category/Node | N |
|---|---|
| Adaptive PID | 3 |
| Adaptive Fuzzy/ANFIS | 14 |
| Bio-inspired Adaptive Control | 1 |
| Adaptive MPC | 1 |
| Adaptive Neural Networks | 5 |
| Hybrid Adaptive Controllers | 11 |
| TOTAL | 35 |
Disclaimer/Publisher’s Note: The statements, opinions and data contained in all publications are solely those of the individual author(s) and contributor(s) and not of MDPI and/or the editor(s). MDPI and/or the editor(s) disclaim responsibility for any injury to people or property resulting from any ideas, methods, instructions or products referred to in the content. |
© 2025 by the authors. Licensee MDPI, Basel, Switzerland. This article is an open access article distributed under the terms and conditions of the Creative Commons Attribution (CC BY) license (https://creativecommons.org/licenses/by/4.0/).
Share and Cite
Fernández Mareco, E.R.; Pinto-Roa, D. Application of Artificial Intelligence in Control Systems: Trends, Challenges, and Opportunities. AI 2025, 6, 326. https://doi.org/10.3390/ai6120326
Fernández Mareco ER, Pinto-Roa D. Application of Artificial Intelligence in Control Systems: Trends, Challenges, and Opportunities. AI. 2025; 6(12):326. https://doi.org/10.3390/ai6120326
Chicago/Turabian StyleFernández Mareco, Enrique Ramón, and Diego Pinto-Roa. 2025. "Application of Artificial Intelligence in Control Systems: Trends, Challenges, and Opportunities" AI 6, no. 12: 326. https://doi.org/10.3390/ai6120326
APA StyleFernández Mareco, E. R., & Pinto-Roa, D. (2025). Application of Artificial Intelligence in Control Systems: Trends, Challenges, and Opportunities. AI, 6(12), 326. https://doi.org/10.3390/ai6120326

