Qualitative Analysis of Generalized Power Nonlocal Fractional System with p-Laplacian Operator, Including Symmetric Cases: Application to a Hepatitis B Virus Model
Abstract
1. Introduction
- If Then, the model (1) is reduced to the weighted generalized Hattaf fractional model.
- If and Then, the model (1) is reduced to the Atangana–Baleanu fractional model.
- If Then, the model (1) is reduced to the weighted Atangana–Baleanu fractional model.
- If and Then, the model (1) is reduced to the Caputo–Fabrizio fractional model.
- Presenting a rigorous analysis of the existence and uniqueness of solutions for nonlinear hybrid fractional differential equations using a novel PFD within a p-Laplacian context which has not been extensively studied.
- Offering a generalized model that encompasses several existing formulations by varying a tuning power parameter.
- Demonstrating the Hyers–Ulam stability of the proposed model, indicating the robustness of the solutions under small perturbations.
- Providing numerical simulations for a range of cases and showing the application of the model to a real-world application through a complex disease transmission model.
- Ultimately, our findings provide an alternative framework for modeling complex systems with memory processes, creating opportunities for more sophisticated and accurate modeling tools and new avenues for research into the applications of fractional calculus.
2. Basic Concepts
- represents the PML function given by
- represents a normalization positive function obeying
- denotes the standard weighted Riemann–Liouville fractional integral of order δ given by
- (i)
- (ii)
Hypothesis
3. Qualitative Behavior of the Power Nonlocal Model (1) with p-Laplacian Operator
3.1. Equivalent Integral Equation
3.2. Notations
3.3. Lipschitz Properties of Operator
3.4. Compactness of Operator
3.5. Existence of Solution
3.6. Uniqueness of Solution
3.7. Symmetric Cases of System (1)
- Case 1: If Then, the model (1) is reduced to the following the weighted generalized Hattaf fractional model
- Case 2: If and Then, the model (1) is reduced to the following Atangana–Baleanu fractional model
- Case 3: If Then, the model (1) is reduced to the following weighted Atangana–Baleanu fractional model
- Case 4: If and Then, the model (1) is reduced to the following Caputo–Fabrizio fractional model
3.8. Hyers–Ulam Stability
3.9. UH Stability of Symmetric Cases
4. Numerical Scheme
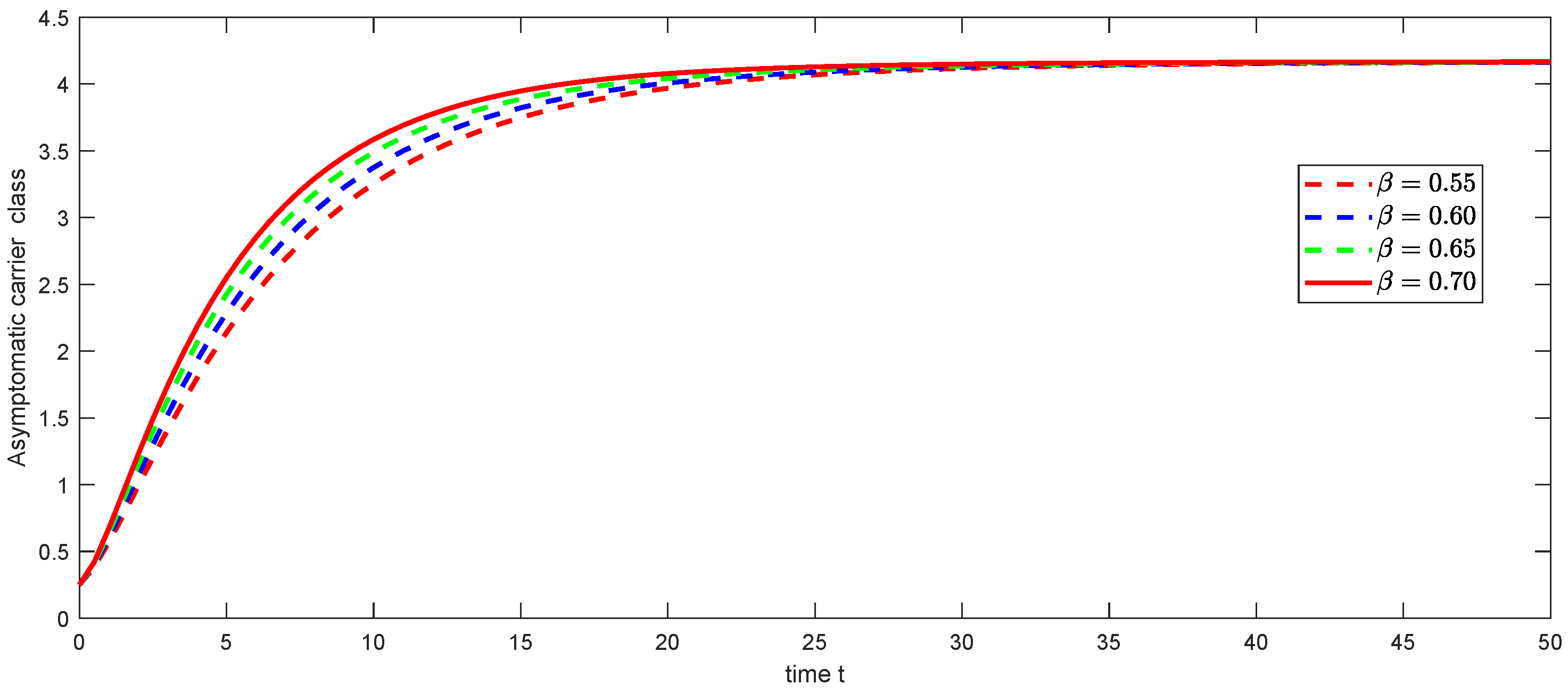
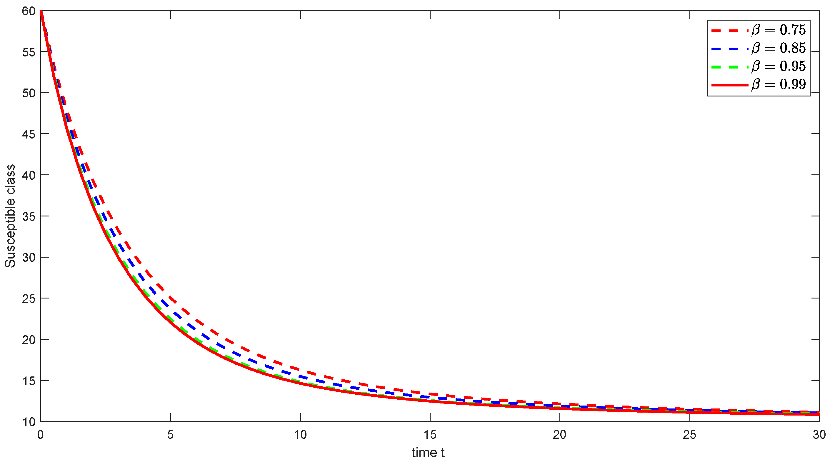
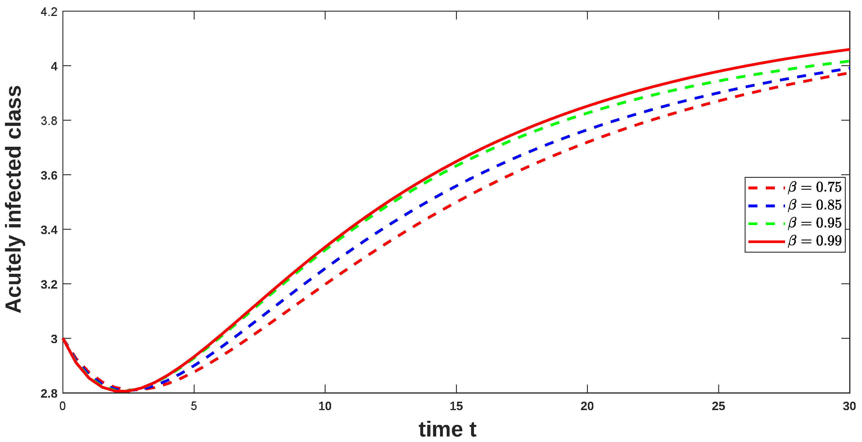
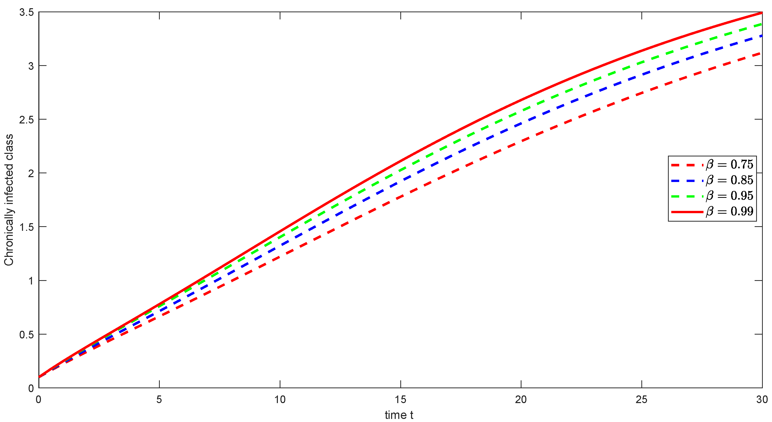
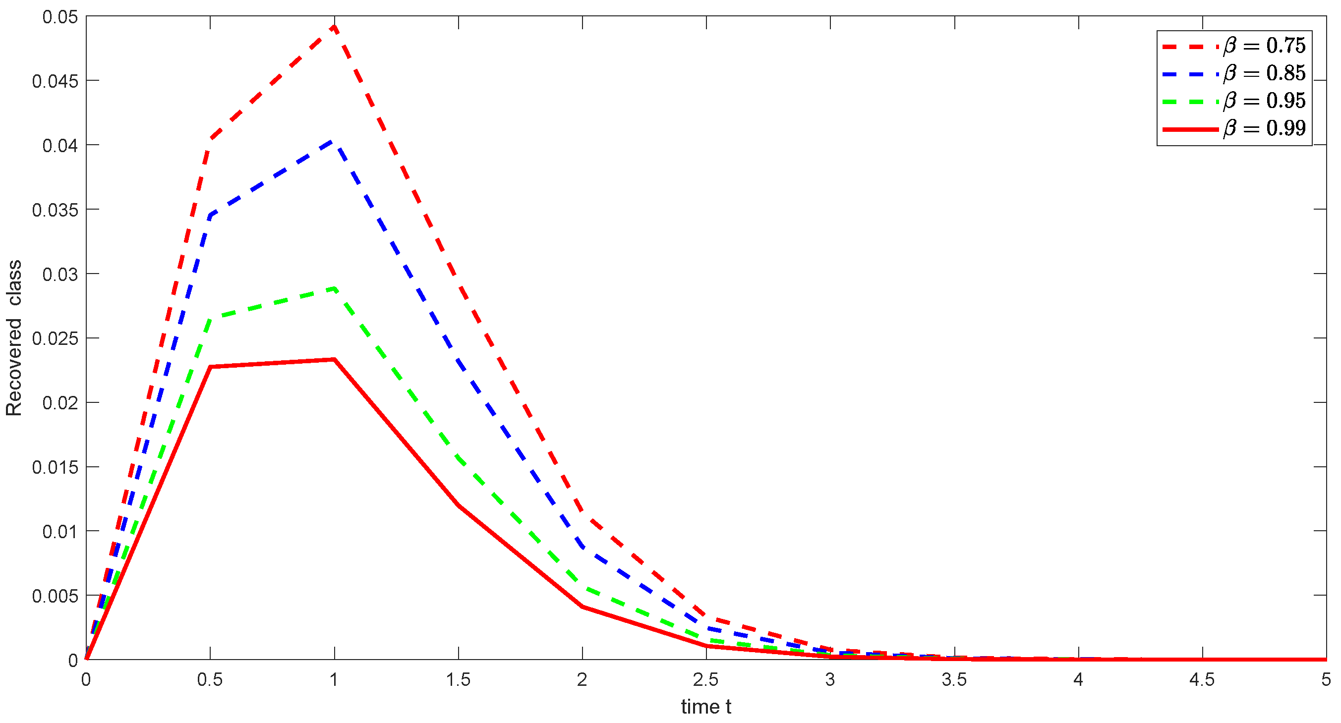
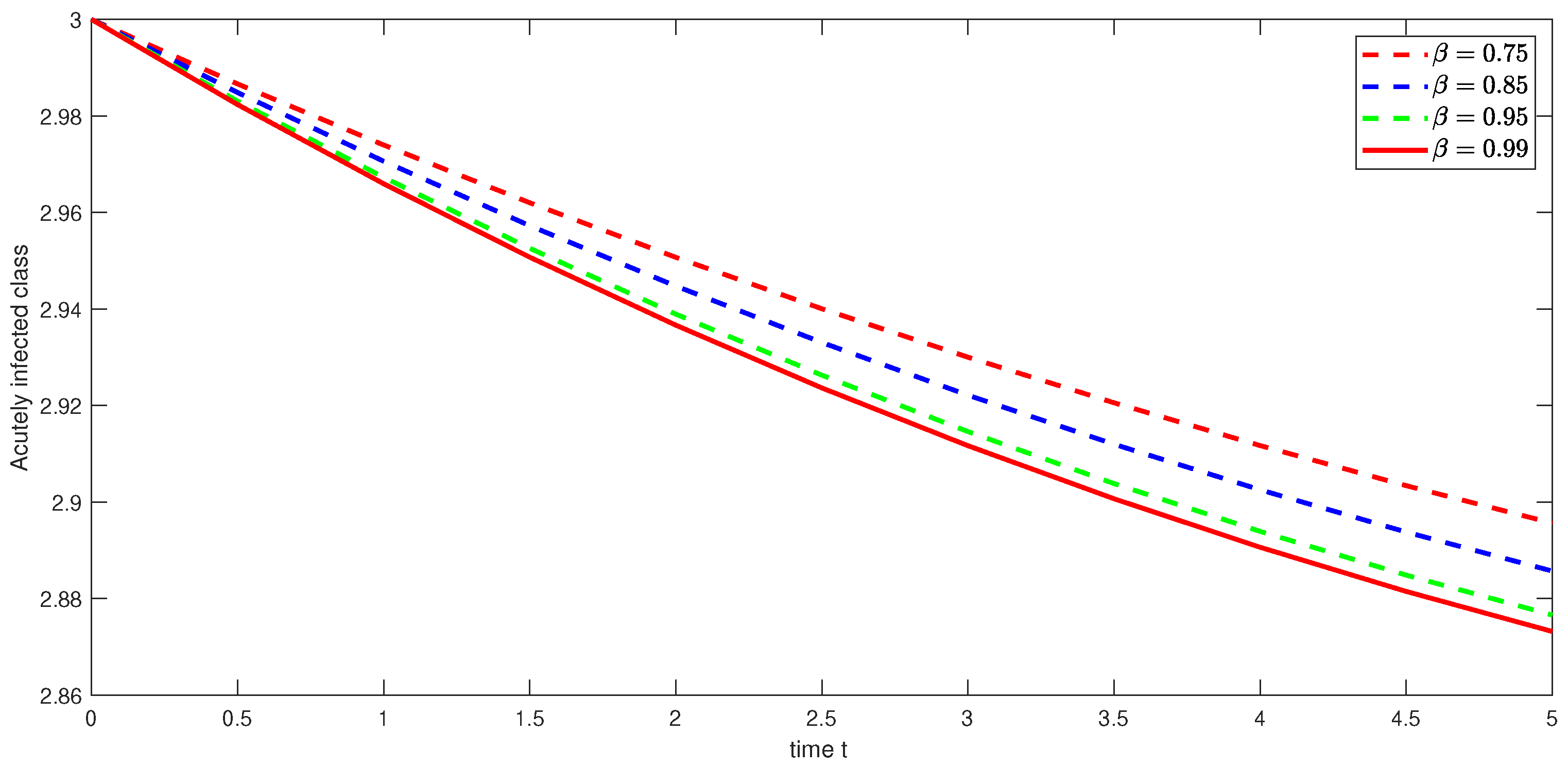
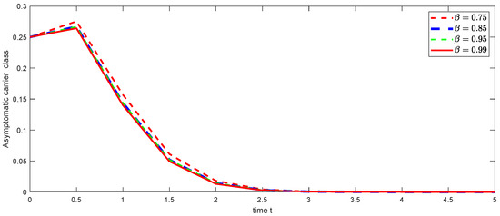
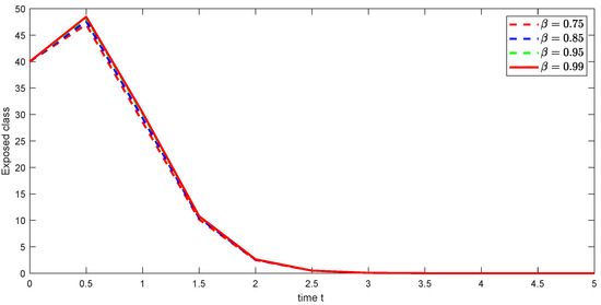
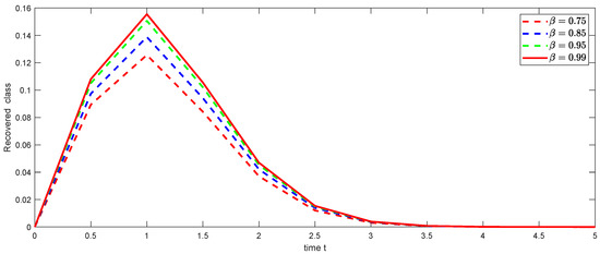
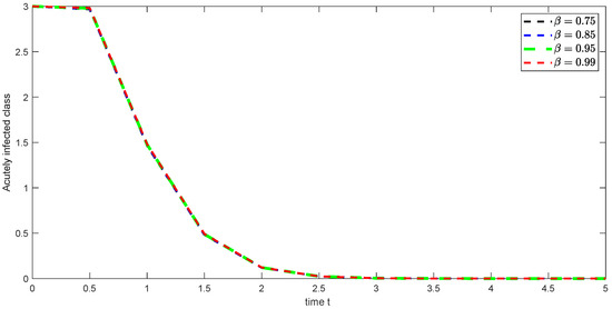
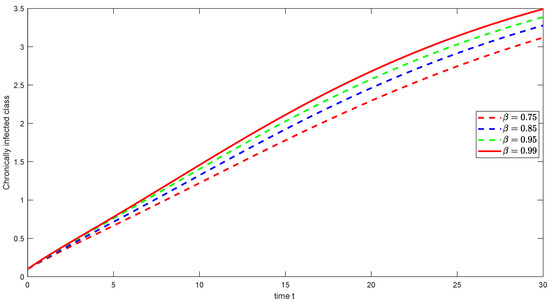
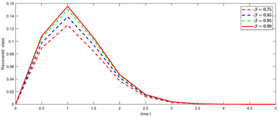
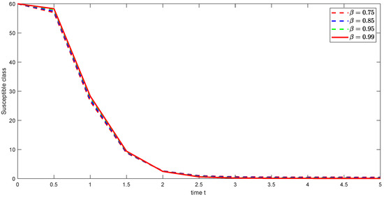
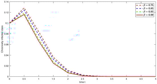
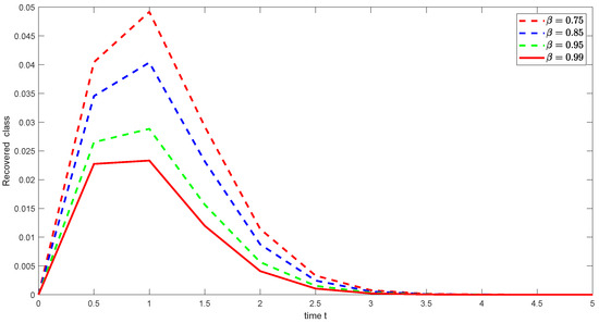
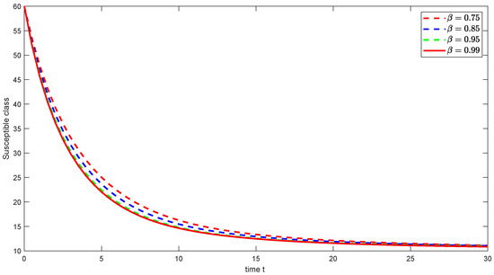
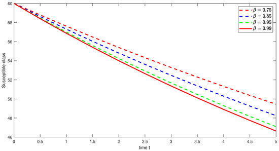
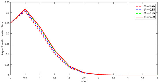
5. Application of the Numerical Scheme to an HBV Model
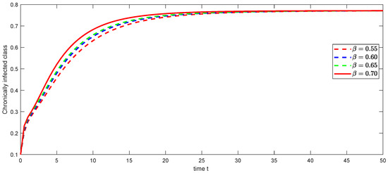
6. Symmetric Cases
7. Discusion and Conclusions
Author Contributions
Funding
Data Availability Statement
Acknowledgments
Conflicts of Interest
References
- Podlubny, I. Fractional Differential Equations; Academic Press: San Diego, CA, USA, 1999. [Google Scholar]
- Samko, S.G.; Kilbas, A.A.; Marichev, O.I. Fractional Integrals and Derivatives; Gordon & Breach: Yverdon, Switzerland, 1993. [Google Scholar]
- Magin, R.L. Fractional Calculus in Bioengineering. 2; Begell House: Redding, CA, USA, 2006. [Google Scholar]
- Kilbas, A.A.; Srivastava, H.M.; Trujillo, J.J. Theory and Applications of Fractional Differential Equations. North-Holland Mathematics Studies; Elsevier: Amsterdam, The Netherlands, 2006. [Google Scholar]
- Baleanu, D.; Diethelm, K.; Scalas, E.; Trujillo, J.J. Fractional Calculus. In Series on Complexity, Nonlinearity and Chaos; World Scientific Publishing Co. Pte. Ltd.: Hackensack, NJ, USA, 2012; Volume 3. [Google Scholar]
- Srivastava, H.M.; Saad, K.M. Some new models of the time-fractional gas dynamics equation. Adv. Math. Models Appl. 2018, 3, 5–17. [Google Scholar]
- Yadav, P.; Jahan, S.; Shah, K.; Peter, O.J.; Abdeljawad, T. Fractional-order modelling and analysis of diabetes mellitus: Utilizing the Atangana-Baleanu Caputo (ABC) operator. Alex. Eng. J. 2023, 81, 200–209. [Google Scholar] [CrossRef]
- Aldwoah, K.A.; Almalahi, M.A.; Shah, K. Theoretical and numerical simulations on the hepatitis B virus model through a piecewise fractional order. Fractal Fract. 2023, 7, 844. [Google Scholar] [CrossRef]
- Khan, H.; Alzabut, J.; Alfwzan, W.F.; Gulzar, H. Nonlinear dynamics of a piecewise modified ABC fractional-order leukemia model with symmetric numerical simulations. Symmetry 2023, 15, 1338. [Google Scholar] [CrossRef]
- Lee, S.; Kim, H.; Jang, B. A Novel Numerical Method for Solving Nonlinear Fractional-Order Differential Equations and Its Applications. Fractal Fract. 2024, 8, 65. [Google Scholar] [CrossRef]
- Azeem, M.; Farman, M.; Akgül, A.; De la Sen, M. Fractional order operator for symmetric analysis of cancer model on stem cells with chemotherapy. Symmetry 2023, 15, 533. [Google Scholar] [CrossRef]
- Almalahi, M.A.; Aldowah, K.; Alqarni, F.; Hleili, M.; Shah, K.; Birkea, F.M. On modified Mittag–Leffler coupled hybrid fractional system constrained by Dhage hybrid fixed point in Banach algebra. Sci. Rep. 2024, 14, 30264. [Google Scholar] [CrossRef] [PubMed]
- Alraqad, T.; Almalahi, M.A.; Mohammed, N.; Alahmade, A.; Aldwoah, K.A.; Saber, H. Modeling Ebola Dynamics with a Φ-Piecewise Hybrid Fractional Derivative Approach. Fractal Fract. 2024, 8, 596. [Google Scholar] [CrossRef]
- Boutiara, A.; Abdo, M.S.; Almalahi, M.A.; Ahmad, H.; Ishan, A. Implicit hybrid fractional boundary value problem via generalized Hilfer derivative. Symmetry 2021, 13, 1937. [Google Scholar] [CrossRef]
- Rahman, S.U.; Palencia, J.L.D. Regularity and analysis of solutions for a MHD flow with a p-Laplacian operator and a generalized Darcy-Forchheimer term. Eur. Phys. J. Plus 2022, 137, 1328. [Google Scholar] [CrossRef]
- Alfwzan, W.F.; Khan, H.; Alzabut, J. Stability analysis for a fractional coupled Hybrid pantograph system with p-Laplacian operator. Results Control. Optim. 2024, 14, 100333. [Google Scholar] [CrossRef]
- Boutiara, A.; Abdo, M.S.; Almalahi, M.A.; Shah, K.; Abdalla, B.; Abdeljawad, T. Study of Sturm–Liouville boundary value problems with p-Laplacian by using generalized form of fractional order derivative. AIMS Math 2022, 7, 18360–18376. [Google Scholar] [CrossRef]
- Lotfi, E.M.; Zine, H.; Torres, D.F.M.; Yousfi, N. The power fractional calculus: First definitions and properties with applications to power fractional differential equations. Mathematics 2022, 10, 3594. [Google Scholar] [CrossRef]
- Caputo, M.; Fabrizio, M. A new definition of fractional derivative without singular kernel. Prog. Fract. Differ. Appl. 2015, 1, 73–85. [Google Scholar]
- Atangana, A.; Baleanu, D. New fractional derivatives with non-local and nonsingular kernel: Theory and application to heat transfer model. Therm. Sci. 2016, 20, 763–769. [Google Scholar] [CrossRef]
- Al-Refai, M. On weighted Atangana-Baleanu fractional operators. Adv. Difference Equ. 2020, 11, 3. [Google Scholar] [CrossRef]
- Hattaf, K. A new generalized definition of fractional derivative with non-singular kernel. Computation 2020, 8, 49. [Google Scholar] [CrossRef]
- Zitane, H.; Torres, D.F. A class of fractional differential equations via power non-local and non-singular kernels: Existence, uniqueness and numerical approximations. Phys. D Nonlinear Phenom. 2024, 457, 133951. [Google Scholar] [CrossRef]
- Cheng, L.; Guo, L. Positive Solution Pairs for Coupled p-Laplacian Hadamard Fractional Differential Model with Singular Source Item on Time Variable. Fractal Fract. 2024, 8, 682. [Google Scholar] [CrossRef]
- Zhou, J.; Gong, C.; Wang, W. The Sign-Changing Solution for Fractional (p, q)-Laplacian Problems Involving Supercritical Exponent. Fractal Fract. 2024, 8, 186. [Google Scholar] [CrossRef]
- Rahman, S.U.; Díaz Palencia, J.L. Analytical and Computational Approaches for Bi-Stable Reaction and p-Laplacian Diffusion Flame Dynamics in Porous Media. Mathematics 2024, 12, 216. [Google Scholar] [CrossRef]
- Yang, D.; Bai, Z.; Bai, C. Existence of Solutions for Nonlinear Choquard Equations with (p, q)-Laplacian on Finite Weighted Lattice Graphs. Axioms 2024, 13, 762. [Google Scholar] [CrossRef]
- Al-Refai, M.; Jarrah, A.M. Fundamental results on weighted Caputo–Fabrizio fractional derivative. Chaos Solitons Fractals 2019, 126, 7–11. [Google Scholar] [CrossRef]
- Hattaf, K. On some properties of the new generalized fractional derivative with non-singular kernel. Math. Probl. Eng. 2021, 1, 1580396. [Google Scholar] [CrossRef]
- Khan, H.; Chen, W.; Sun, H.G. Analysis of positive solution and Hyers-Ulam stability for a class of singular fractional differential equations with p-Laplacian in Banach space. Math. Meth. Appl. Sci. 2018, 41, 3430–3440. [Google Scholar] [CrossRef]
- Khan, H.; Li, Y.; Suna, H.; Khan, A. Existence of solution and Hyers-Ulam stability for a coupled system of fractional differential equations with p-Laplacian operator. Bound. Value Probl. 2017, 2017, 157. [Google Scholar] [CrossRef]
- Ibrahim, R.W. Generalized Hyers-Ulam stability for fractional differential equations. Int. J. Math. 2012, 23, 1250056. [Google Scholar] [CrossRef]






























Disclaimer/Publisher’s Note: The statements, opinions and data contained in all publications are solely those of the individual author(s) and contributor(s) and not of MDPI and/or the editor(s). MDPI and/or the editor(s) disclaim responsibility for any injury to people or property resulting from any ideas, methods, instructions or products referred to in the content. |
© 2025 by the authors. Licensee MDPI, Basel, Switzerland. This article is an open access article distributed under the terms and conditions of the Creative Commons Attribution (CC BY) license (https://creativecommons.org/licenses/by/4.0/).
Share and Cite
Algolam, M.S.; Almalahi, M.A.; Suhail, M.; Muflh, B.; Aldwoah, K.; Hassan, M.; Islam, S. Qualitative Analysis of Generalized Power Nonlocal Fractional System with p-Laplacian Operator, Including Symmetric Cases: Application to a Hepatitis B Virus Model. Fractal Fract. 2025, 9, 92. https://doi.org/10.3390/fractalfract9020092
Algolam MS, Almalahi MA, Suhail M, Muflh B, Aldwoah K, Hassan M, Islam S. Qualitative Analysis of Generalized Power Nonlocal Fractional System with p-Laplacian Operator, Including Symmetric Cases: Application to a Hepatitis B Virus Model. Fractal and Fractional. 2025; 9(2):92. https://doi.org/10.3390/fractalfract9020092
Chicago/Turabian StyleAlgolam, Mohamed S., Mohammed A. Almalahi, Muntasir Suhail, Blgys Muflh, Khaled Aldwoah, Mohammed Hassan, and Saeed Islam. 2025. "Qualitative Analysis of Generalized Power Nonlocal Fractional System with p-Laplacian Operator, Including Symmetric Cases: Application to a Hepatitis B Virus Model" Fractal and Fractional 9, no. 2: 92. https://doi.org/10.3390/fractalfract9020092
APA StyleAlgolam, M. S., Almalahi, M. A., Suhail, M., Muflh, B., Aldwoah, K., Hassan, M., & Islam, S. (2025). Qualitative Analysis of Generalized Power Nonlocal Fractional System with p-Laplacian Operator, Including Symmetric Cases: Application to a Hepatitis B Virus Model. Fractal and Fractional, 9(2), 92. https://doi.org/10.3390/fractalfract9020092

