Detection of Pipeline Leaks Using Fractal Analysis of Acoustic Signals
Abstract
1. Introduction
2. Materials and Methods
2.1. DFA Algorithm
- 1.
- For the studied series x(i) (i = 0, 1, 2, …, N), a “profile” is constructed as follows:
- 2.
- Next, the obtained values of y(i) are divided into Ns = (N/s) disjointed segments of equal length s. As a result, we obtain Ns segments v = 1, …, Ns of length s.
- 3.
- Using the least squares method, each segment of the y(i) profile is approximated by a polynomial yν(i), the degree of which provides the specified accuracy. Then, for the segments v = 1, …, Ns, the variance is determined as follows:
- 4.
- The resulting fluctuation function is calculated by averaging over all windows ν:
- 5.
- As the length of the intervals increases, F(s) values, as a rule, increase according to a power law:
2.2. MF-DFA Algorithm
- The first three steps of the DFA algorithm are performed.
- Averaging the values (2) deformed by an arbitrary parameter q, the values of the fluctuation function are found as follows:
- 3.
- Self-similar (scaling) behavior is represented by a power dependence:
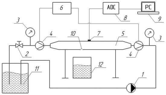
2.3. Description of the Experimental Stand
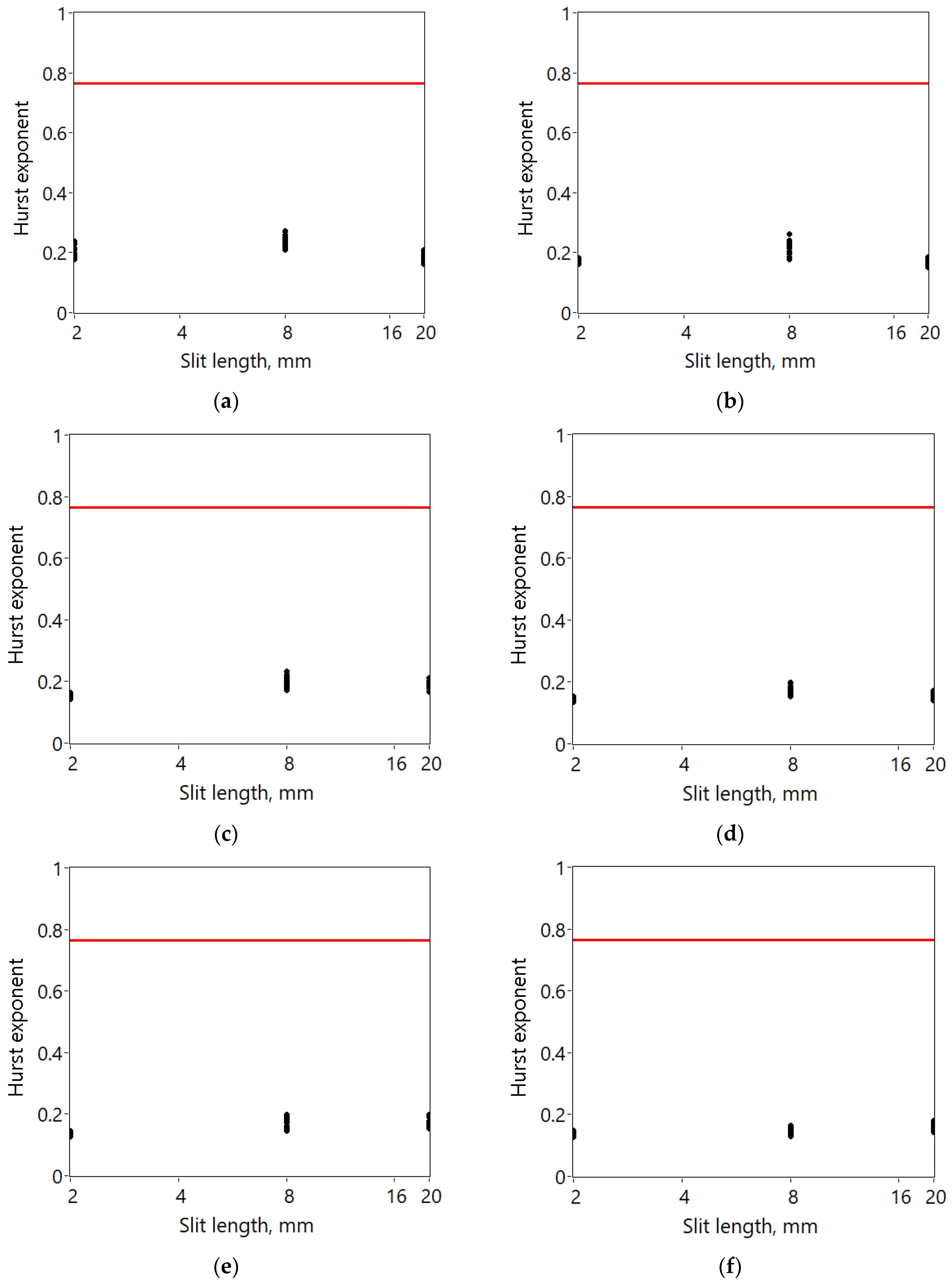
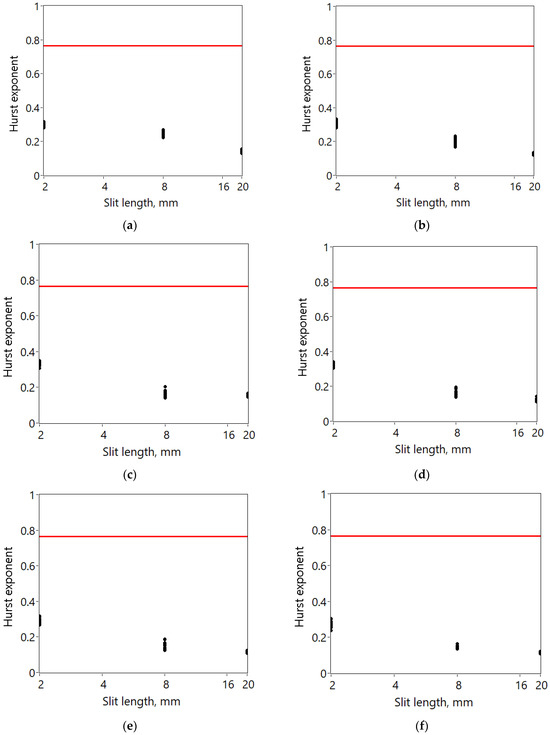
- With a slit 20 mm long and 0.5 mm wide.
- A round hole with a diameter of 2 mm.
- A round hole with a diameter of 8 mm.
3. Results and Discussion
- The median value of was calculated for the signals of a defect-free pipeline;
- The standard deviation S was calculated;
- A confidence interval was constructed for a given level of significance α:
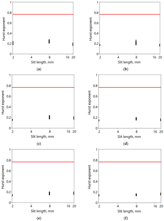
3.1. Signal Analysis Using the DFA Method
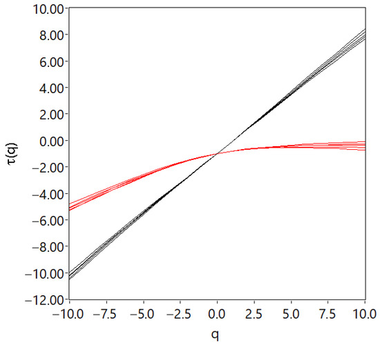
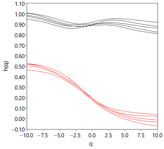
3.2. Signal Analysis Using the MF-DFA Method
4. Conclusions
Author Contributions
Funding
Data Availability Statement
Conflicts of Interest
References
- Yao, L.; Zhang, Y.; He, T.; Luo, H. Natural gas pipeline leak detection based on acoustic signal analysis and feature reconstruction. Appl. Energy 2023, 352, 121975. [Google Scholar] [CrossRef]
- Sun, L.; Zhu, J.; Tan, J.; Li, X.; Li, R.; Deng, H.; Zhang, X.; Liu, B.; Zhu, X. Deep learning-assisted automated sewage pipe defect detection for urban water environment management. Sci. Total Env. 2023, 882, 163562. [Google Scholar] [CrossRef] [PubMed]
- Meijer, D.; Scholten, L.; Clemens, F.; Knobbe, A. A defect classification methodology for sewer image sets with convolutional neural networks. Autom. Constr. 2019, 104, 281–298. [Google Scholar] [CrossRef]
- Li, J.; Zheng, Q.; Qian, Z.; Yang, X. A novel location algorithm for pipeline leakage based on the attenuation of negative pressure wave. Process Saf. Environ. Prot. 2019, 123, 309–316. [Google Scholar] [CrossRef]
- Lu, Q.; Li, Q.; Hu, L.; Huang, L. An effective Low-Contrast SF₆ gas leakage detection method for infrared imaging. IEEE Trans. Instrum. Meas. 2021, 70, 5009009. [Google Scholar] [CrossRef]
- Lu, H.; Iseley, T.; Behbahani, S.; Fu, L. Leakage detection techniques for oil and gas pipelines: State-of-the-art. Tunnell. Undergr. Space Technol. 2020, 98, 103249. [Google Scholar] [CrossRef]
- Fan, H.; Tariq, S.; Zayed, T. Acoustic leak detection approaches for water pipelines. Autom. Constr. 2022, 138, 104226. [Google Scholar] [CrossRef]
- Yu, T.; Chen, X.; Yan, W.; Xu, Z.; Ye, M. Leak detection in water distribution systems by classifying vibration signals. Mech. Syst. Signal Process. 2023, 185, 109810. [Google Scholar] [CrossRef]
- Hunaidi, O.; Chu, W.T. Acoustical characteristics of leak signals in plastic water distribution pipes. Appl. Acoust. 1999, 58, 235–254. [Google Scholar] [CrossRef]
- Zagretdinov, A.R.; Kazakov, R.B.; Mukatdarov, A.A. Control the tightness of the pipeline valve shutter according to the change in the Hurst exponent of vibroacoustic signals. E3S Web Conf. 2019, 124, 03005. [Google Scholar] [CrossRef]
- Krainova, L.N.; Munitsyn, A.I. Prostranstvennye nelinejnye kolebaniya truboprovoda pri garmonicheskom vozbuzhdenii [Three-dimensional non-linear oscillations of the pipeline at harmonic excitation]. Mashinostroenie I Inzhenernoe Obraz. Mech. Eng. Eng. Educ. 2010, 2, 46–51. (In Russian) [Google Scholar]
- Bykerk, L.; Valls Miro, J. Vibro-Acoustic Distributed Sensing for Large-Scale Data-Driven Leak Detection on Urban Distribution Mains. Sensors 2022, 22, 6897. [Google Scholar] [CrossRef] [PubMed]
- Wang, W.; Gao, Y. Pipeline leak detection method based on acoustic-pressure information fusion. Measurement 2023, 212, 112691. [Google Scholar] [CrossRef]
- Luo, P.; Yang, W.; Sun, M.; Shen, G.; Zhang, S. Experimental study on acoustic signal characteristic analysis and time delay estimation of pipeline leakage in boilers. Meas. Sci. Technol. 2024, 35, 035105. [Google Scholar] [CrossRef]
- Zeng, W.; Do, N.; Lambert, M.; Gong, J.; Cazzolato, B.; Stephen, M. Linear phase detector for detecting multiple leaks in water pipes. Appl. Acoust. 2023, 202, 109152. [Google Scholar] [CrossRef]
- Wang, W.; Sun, H.; Guo, J.; Lao, L.; Wu, S.; Zhang, J. Experimental study on water pipeline leak using In-Pipe acoustic signal analysis and artificial neural network prediction. Measurement 2021, 186, 110094. [Google Scholar] [CrossRef]
- Duan, Q.; An, J.; Mao, H.; Liang, D.; Li, H.; Wang, S.; Huang, C. Review about the Application of Fractal Theory in the Research of Packaging Materials. Materials 2021, 14, 860. [Google Scholar] [CrossRef] [PubMed]
- Dimri, V.P.; Ganguli, S.S. Fractal Theory and Its Implication for Acquisition, Processing and Interpretation (API) of Geophysical Investigation: A Review. J. Geol. Soc. India 2019, 93, 142–152. [Google Scholar] [CrossRef]
- Tang, S.W.; He, Q.; Xiao, S.Y.; Huang, X.Q.; Zhou, L. Fractal Plasmonic Metamaterials: Physics and Applications. Nanotechnol. Rev. 2015, 4, 277–288. [Google Scholar] [CrossRef]
- Babanin, O.; Bulba, V. Designing the technology of express diagnostics of electric train’s traction drive by means of fractal analysis. East.-Eur. J. Enterp. Technol. 2016, 4, 45–54. [Google Scholar] [CrossRef][Green Version]
- Li, Q.; Liang, S.Y. Degradation trend prognostics for rolling bearing using improved R/S statistic model and fractional brownian motion approach. IEEE Access 2017, 6, 21103–21114. [Google Scholar] [CrossRef]
- Datta, D.; Sathish, S. Application of fractals to detect breast cancer. J. Phys. Conf. Ser. 2019, 1377, 012030. [Google Scholar] [CrossRef]
- Hart, M.G.; Romero-Garcia, R.; Price, S.J.; Suckling, J. Global effects of focal brain tumors on functional complexity and network robustness: A prospective cohort study. Clin. Neurosurg. 2019, 84, 1201–1213. [Google Scholar] [CrossRef] [PubMed]
- Dona, O.; Hall, G.B.; Noseworthy, M.D. Temporal fractal analysis of the rs-BOLD signal identifies brain abnormalities in autism spectrum disorder. PLoS ONE 2017, 12, e0190081. [Google Scholar] [CrossRef] [PubMed]
- Chandrasekaran, S.; Poomalai, S.; Saminathan, B.; Suthanthiravel, S.; Sundaram, K.; Hakkim, F.F.A. An investigation on the relationship between the hurst exponent and the predictability of a rainfall time series. Meteorol. Appl. 2019, 26, 511–519. [Google Scholar] [CrossRef]
- Jiang, Z.-Q.; Xie, W.-J.; Zhou, W.-X.; Sornette, D. Multifractal Analysis of Financial Markets: A Review. Rep. Prog. Phys. 2019, 82, 125901. [Google Scholar] [CrossRef] [PubMed]
- Jeldres, R.I.; Fawell, P.D.; Florio, B.J. Population Balance Modelling to Describe the Particle Aggregation Process: A review. Powder Technol. 2018, 326, 190–207. [Google Scholar] [CrossRef]
- Xie, X.; Li, S.; Guo, J. Study on Multiple Fractal Analysis and Response Characteristics of Acoustic Emission Signals from Goaf Rock Bodies. Sensors 2022, 22, 2746. [Google Scholar] [CrossRef] [PubMed]
- Akhmetkhanov, R. The Patterns of the Power Spectral Density Distribution of Fractal and Multifractal Processes. J. Mach. Manuf. Reliab. 2018, 47, 235–240. [Google Scholar] [CrossRef]
- Li, H.; Qiao, Y.; Shen, R.; He, M. Electromagnetic radiation signal monitoring and multi-fractal analysis during uniaxial compression of water-bearing sandstone. Measurement 2022, 196, 111245. [Google Scholar] [CrossRef]
- Porziani, S.; Augugliaro, G.; Brini, F.; Brutti, C.; Chiappa, A.; Groth, C.; Mennuti, C.; Quaresima, P.; Salvini, P.; Zanini, A.; et al. Structural integrity assessment of pressure equipment by Acoustic Emission and data fractal analysis. Procedia Struct. Integr. 2020, 25, 246–253. [Google Scholar] [CrossRef]
- Zagretdinov, A.; Ziganshin, S.; Vankov, Y.; Izmailova, E.; Kondratiev, A. Determination of Pipeline Leaks Based on the Analysis the Hurst Exponent of Acoustic Signals. Water 2022, 14, 3190. [Google Scholar] [CrossRef]
- Alam, A.; Nikolopoulos, D.; Wang, N. Fractal Patterns in Groundwater Radon Disturbances Prior to the Great 7.9 Mw Wenchuan Earthquake, China. Geosciences 2023, 13, 268. [Google Scholar] [CrossRef]
- Peng, C.K.; Buldyrev, S.V.; Havlin, S.; Simons, M.; Stanley, H.E.; Goldberger, A.L. Mosaic Organization of DNA Nucleotides. Phys. Rev. E 1994, 49, 1685–1689. [Google Scholar] [CrossRef] [PubMed]
- Kantelhardt, J.W.; Zschiegner, S.A.; Koscielny-Bunde, E.; Havlin, S.; Bunde, A.; Stanley, H.E. Multifractal Detrended Fluctuation Analysis of Nonstationary Time Series. Phys. A Stat. Mech. Appl. 2002, 316, 87–114. [Google Scholar] [CrossRef]
- Ihlen, E.A. Introduction to Multifractal Detrended Fluctuation Analysis in Matlab. Front. Physiol. 2012, 3, 141. [Google Scholar] [CrossRef] [PubMed]
- Kojić, M.; Mitić, P.; Dimovski, M.; Minović, J. Multivariate Multifractal Detrending Moving Average Analysis of Air Pollutants. Mathematics 2021, 9, 711. [Google Scholar] [CrossRef]
- Puchalski, A.; Komorska, I. Data-driven monitoring of the gearbox using multifractal analysis and machine learning methods. MATEC Web Conf. 2019, 252, 06006. [Google Scholar] [CrossRef]
- Hong, L.; Shu, W.; Chao, A.C. Recurrence Interval Analysis on Electricity Consumption of an Office Building in China. Sustainability 2018, 10, 306. [Google Scholar] [CrossRef]
- Henrie, M.; Carpenter, P.; Nicholas, R.E. Statistical Processing and Leak Detection. In Pipeline Leak Detection Handbook; Gulf Professional Publishing: Houston, TX, USA, 2016; pp. 91–114. [Google Scholar] [CrossRef]

















| Pump Discharge Pressure, Bar | Pump Capacity, L/min |
|---|---|
| 1.5 | 7.02 |
| 2 | 8.16 |
| 2.5 | 9.72 |
| 3 | 10.35 |
| 3.5 | 11.1 |
| 4 | 11.85 |
| Slit Length, mm | Pump Discharge Pressure, Bar | Leakage Rate, L/min |
|---|---|---|
| 2 | 1.5 | 0.9 |
| 2 | 1.14 | |
| 2.5 | 1.32 | |
| 3 | 1.38 | |
| 3.5 | 1.5 | |
| 4 | 1.53 | |
| 8 | 1.5 | 3.3 |
| 2 | 3.75 | |
| 2.5 | 4.26 | |
| 3 | 4.62 | |
| 3.5 | 5.07 | |
| 4 | 5.43 | |
| 20 | 1.5 | 7.95 |
| 2 | 9.36 | |
| 2.5 | 10.6 | |
| 3 | 11.46 | |
| 3.5 | 12.27 | |
| 4 | 13.02 |
Disclaimer/Publisher’s Note: The statements, opinions and data contained in all publications are solely those of the individual author(s) and contributor(s) and not of MDPI and/or the editor(s). MDPI and/or the editor(s) disclaim responsibility for any injury to people or property resulting from any ideas, methods, instructions or products referred to in the content. |
© 2024 by the authors. Licensee MDPI, Basel, Switzerland. This article is an open access article distributed under the terms and conditions of the Creative Commons Attribution (CC BY) license (https://creativecommons.org/licenses/by/4.0/).
Share and Cite
Zagretdinov, A.; Ziganshin, S.; Izmailova, E.; Vankov, Y.; Klyukin, I.; Alexandrov, R. Detection of Pipeline Leaks Using Fractal Analysis of Acoustic Signals. Fractal Fract. 2024, 8, 213. https://doi.org/10.3390/fractalfract8040213
Zagretdinov A, Ziganshin S, Izmailova E, Vankov Y, Klyukin I, Alexandrov R. Detection of Pipeline Leaks Using Fractal Analysis of Acoustic Signals. Fractal and Fractional. 2024; 8(4):213. https://doi.org/10.3390/fractalfract8040213
Chicago/Turabian StyleZagretdinov, Ayrat, Shamil Ziganshin, Eugenia Izmailova, Yuri Vankov, Ilya Klyukin, and Roman Alexandrov. 2024. "Detection of Pipeline Leaks Using Fractal Analysis of Acoustic Signals" Fractal and Fractional 8, no. 4: 213. https://doi.org/10.3390/fractalfract8040213
APA StyleZagretdinov, A., Ziganshin, S., Izmailova, E., Vankov, Y., Klyukin, I., & Alexandrov, R. (2024). Detection of Pipeline Leaks Using Fractal Analysis of Acoustic Signals. Fractal and Fractional, 8(4), 213. https://doi.org/10.3390/fractalfract8040213

