Non-Dominated Sorting Manta Ray Foraging Optimization for Multi-Objective Optimal Power Flow with Wind/Solar/Small- Hydro Energy Sources
Abstract
:1. Introduction
- A new multi-objective version of manta ray foraging optimization based the crowding distance and non-dominated sorting operators has been introduced.
- Various performance metrics have been employed in order to affirm the NSMRFO effectiveness.
- The suggested NSMRFO was benchmarked on the standard unconstrained, constrained multi-objective test suites, CEC2020 multi-modal multi-objective optimization functions as well as engineering design problems to verify its validity.
- The IEEE 30-bus OPF as one of the most significant real-world issues in the power system is investigated with wind/solar/small-hydro energy sources for the first time with the multi-objective case.
2. Multi-Objective Optimization
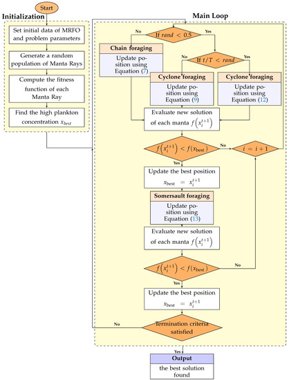
2.1. Manta Ray Foraging Optimizer (MRFO)
The three main operators are mathematically clarified in the next subsections.
2.1.1. Chain Foraging
2.1.2. Cyclone Foraging
2.1.3. Somersault Foraging
2.2. Proposed (NSMRFO)
| Algorithm 1 Non-Dominated Sorting Manta Ray Foraging Optimization |
|
2.3. Evaluation Criteria
- Generational Distance (GD) [40]:
- Inverted Generational Distance (IGD) [41]:
- Spacing (SP) [43]:
- Reciprocal of Pareto sets proximity (rPSP) [44]:
- Reciprocal of hypervolume (rHV) [45]:
3. Experimental Results and Analysis
3.1. Evaluation on Unconstrained Benchmark Functions
3.2. Evaluation on Constrained Benchmark Functions
3.3. Evaluation on CEC2020 Benchmark Functions
3.4. Evaluation on Engineering Design Problems
3.5. Evaluation on OPF Incorporating Wind/Solar/Small-Hydro Energy
3.5.1. Problem Methodology
Wind Power
Solar power
Small-hydro power
Objective functions
- Total cost
- Emission
- Voltage deviation
- Power loss
Constraints
- Equality constraints
- Inequality constraints
- −
- Generator constraints:
- −
- Security constraints:
3.5.2. Results of the OPF Problem
- Minimizing the total cost and emission;
- Minimizing the total cost and voltage deviation;
- Minimizing the total cost and power loss.
3.6. Discussion
4. Conclusions
Author Contributions
Funding
Institutional Review Board Statement
Informed Consent Statement
Data Availability Statement
Acknowledgments
Conflicts of Interest
References
- Kelley, C.T. Detection and remediation of stagnation in the Nelder–Mead algorithm using a sufficient decrease condition. SIAM J. Optim. 1999, 10, 43–55. [Google Scholar] [CrossRef]
- Beyer, H.-G.; Sendhoff, B. Robust optimization a comprehensive survey. Comput. Methods Appl. Mech. Eng. 2017, 196, 3190–3218. [Google Scholar] [CrossRef]
- Helbig, M.; Engelbrecht, A.P. Performance measures for dynamic multi-objective optimisation algorithms. Inf. Sci. 2013, 250, 61–81. [Google Scholar] [CrossRef] [Green Version]
- von Lucken, C.; Baran, B.; Brizuela, C. A survey on multi-objective evolutionary algorithms for many-objective problems. Comput. Optim. Appl. 2014, 58, 707–756. [Google Scholar] [CrossRef]
- Deb, K. Multi-Objective Optimization Using Evolutionary Algorithms; Wiley: Hoboken, NJ, USA, 2001; Volume 16. [Google Scholar]
- Wolpert, D.H.; Macready, W.G. No free lunch theorems for optimization. IEEE Trans. Evol. Comput. 1997, 1, 67–82. [Google Scholar] [CrossRef] [Green Version]
- Holland, J. Adaptation in Natural and Artificial Systems; University of Michigan Press: Ann Arbor, MI, USA, 1975. [Google Scholar]
- Kirkpatrick, S.; Gelatt, C.D.; Vecchi, M.P. Optimization by simulated annealing. Science 1983, 220, 671–680. [Google Scholar] [CrossRef]
- Kennedy, J.; Eberhart, R.C. Particle swarm optimization. In Proceedings of the ICNN’95—International Conference on Neural Networks, Perth, WA, Australia, 27 November–1 December 1995; pp. 1942–1948. [Google Scholar]
- Basturk, B.; Karaboga, D. An artificial bee colony (ABC) algorithm for numeric function optimization. In IEEE Swarm Intelligence Symposium; IEEE Press: Indianapolis, IN, USA, 2006; pp. 4–12. [Google Scholar]
- Abualigah, L.; Diabat, A.; Mirjalili, S.; Abd-Elaziz, M.; Gandomi, A.H. The arithmetic optimization algorithm. Comput. Meth. Appl. Mech. Eng. 2021, 376, 113609. [Google Scholar] [CrossRef]
- Heidari, A.A.; Mirjalili, S.; Faris, H.; Aljarah, I.; Mafarja, M.M.; Chen, H. Harris hawks optimization: Algorithm and applications. Future Gener. Comput. Syst. 2019, 97, 849–872. [Google Scholar] [CrossRef]
- Mirjalili, S. SCA: A Sine Cosine Algorithm for solving optimization problems. Knowl.-Based Syst. 2016, 96, 120–133. [Google Scholar] [CrossRef]
- Hayyolalam, V.; Pourhaji, K.A.A. Black Widow Optimization Algorithm: A novel meta-heuristic approach for solving engineering optimization problems. Eng. Appl. Artif. Intel. 2020, 87, 103249. [Google Scholar] [CrossRef]
- Ghafil, H.N.; Jármai, K. Dynamic differential annealed optimization: New metaheuristic optimization algorithm for engineering applications. Appl. Soft Comput. 2020, 93, 106392. [Google Scholar] [CrossRef]
- Essam, H.H.; Mohammed, R.S.; Fatma, A.H.; Hassan, S.; Hassaballah, M. Lévy flight distribution: A new metaheuristic algorithm for solving engineering optimization problems. Eng. Appl. Artif. Intel. 2020, 94, 103731. [Google Scholar]
- Mirjalili, S.; Gandomi, A.H.; Mirjalili, S.Z.; Saremi, S.; Faris, H.; Mirjalili, S.M. Salp Swarm algorithm: A bio-inspired optimizer for engineering design problems. Adv. Eng. Softw. 2017, 114, 163–191. [Google Scholar] [CrossRef]
- Hashim, F.A.; Houssein, E.H.; Mabrouk, M.S.; Al-Atabany, W.; Mirjalili, S. Henry gas solubility optimization: A novel physics-based algorithm. Future Gener. Comput. Syst. 2019, 101, 646–667. [Google Scholar] [CrossRef]
- Zhao, W.; Zhang, Z.; Wang, L. Manta ray foraging optimization: An effective bio-inspired optimizer for engineering applications. Eng. Appl. Artif. Intell. 2020, 87, 103300. [Google Scholar] [CrossRef]
- Alturki, F.A.; Omotoso, H.O.; Al-Shamma’a, A.A.; Farh, H.M.H.; Alsharabi, K. Novel Manta Rays Foraging Optimization Algorithm Based Optimal Control for Grid-Connected PV Energy System. IEEE Access 2020, 8, 187276–187290. [Google Scholar] [CrossRef]
- Fathy, A.; Rezk, H.; Yousri, D. A robust global MPPT to mitigate partial shading of triple-junction solar cell-based system using manta ray foraging optimization algorithm. Sol. Energy 2020, 207, 305–316. [Google Scholar] [CrossRef]
- Selem, S.I.; Hasanien, H.M.; El-Fergany, A.A. Parameters extraction ofPEMFC’s model using manta rays foraging optimizer. Int. J. Energy Res. 2020, 44, 4629–4640. [Google Scholar] [CrossRef]
- El-Hameed, M.A.; Elkholy, M.M.; El-Fergany, A.A. Three-diode model for characterization of industrial solar generating units using Manta-rays foraging optimizer: Analysis and validations. Energy Convers. Manag. 2020, 219, 113048. [Google Scholar] [CrossRef]
- Mohamed, A.E.; Dalia, Y.; Mohammed, A.A.A.; Amr, M.A.; Ahmed, G.R.; Ahmed, A.E. A Grunwald–Letnikov based Manta ray foraging optimizer for global optimization and image segmentation. Eng. Appl. Artif. Intell. 2021, 98, 104105. [Google Scholar]
- Ghosh, K.K.; Guha, R.; Bera, S.K.; Kumar, N.; Sarkar, R. Sshaped versus V-shaped transfer functions for binary Manta ray foraging optimization in feature selection problem. Neural Comput. Appl. 2021, 33, 11027–11041. [Google Scholar] [CrossRef]
- Karrupusamy, P. Hybrid Manta Ray Foraging Optimization for Novel Brain Tumor Detection. Trends Comput. Sci. Smart Technol. 2020, 2, 175–185. [Google Scholar] [CrossRef]
- Shaheen, A.M.; El-Sehiemy, R.A.; Elsayed, A.M.; Elattar, E.E. Multi-objective manta ray foraging algorithm for efficient operation of hybrid AC/DC power grids with emission minimization. IET Gener. Transm. Distrib. 2021, 15, 1314–1336. [Google Scholar] [CrossRef]
- Kahraman, H.T.; Akbel, M.; Duman, S. Optimization of Multi-Objective Optimal Power Flow Problem Using Improved MOMRFO with a Crowding Distance-Based Pareto Archive Strategy. Appl. Soft Comput. 2022, 116, 108334. [Google Scholar] [CrossRef]
- Marler, R.T.; Arora, J.S. Survey of multi-objective optimization methods for engineering. Struct. Multidiscip. Optim. 2004, 26, 369–395. [Google Scholar] [CrossRef]
- Branke, J.; Kaußler, T.; Schmeck, H. Guidance in evolutionary multi-objective optimization. Adv. Eng. Softw. 2001, 32, 499–507. [Google Scholar] [CrossRef]
- Srinivas, N.; Deb, K. Muiltiobjective optimization using nondominated sorting in genetic algorithms. Evol. Comput. 1994, 2, 221–248. [Google Scholar] [CrossRef]
- Deb, K.; Pratap, A.; Agarwal, S.; Meyarivan, T. A fast and elitist multi-objective genetic algorithm: NSGA-II. IEEE Trans. Evol. Comput. 2002, 6, 182–197. [Google Scholar] [CrossRef] [Green Version]
- Zitzler, E. Evolutionary Algorithms for Multiobjective Optimization: Methods and Applications. Ph.D. Thesis, Swiss Federal Institute of Technology (ETH), Zurich, Switzerland, November 1999. [Google Scholar]
- Zitzler, E.; Thiele, L. Multiobjective evolutionary algorithms: A comparative case study and the strength pareto approach. IEEE Trans. Evol. Comput. 1999, 3, 257–271. [Google Scholar] [CrossRef] [Green Version]
- Coello, C.A.C.; Pulido, G.T.; Lechuga, M.S. Handling multiple objectives with particle swarm optimization. IEEE Trans. Evol. Comput. 2004, 8, 256–279. [Google Scholar] [CrossRef]
- Zhang, Q.; Li, H. MOEA/D: A multiobjective evolutionary algorithm based on decomposition. IEEE Trans. Evol. Comput. 2007, 11, 712–731. [Google Scholar] [CrossRef]
- Pareto, V. Cours d’Economie Politique: Librairie Droz; Librairie Droz: Geneva, Switzerland, 1964. [Google Scholar]
- Coello, C.A.C. Evolutionary multi-objective optimization: Some current research trends and topics that remain to be explored. Front. Comput. Sci. China 2009, 3, 18–30. [Google Scholar] [CrossRef]
- Mirjalili, S.; Lewis, A. The whale optimization algorithm. Adv. Eng. Softw. 2016, 95, 51–67. [Google Scholar] [CrossRef]
- Van Veldhuizen, D.A.; Lamont, G.B. Multiobjective Evolutionary Algorithm Research: A History and Analysis; Technical Report TR-98-03; Department of Electrical and Computer Engineering, Graduate School of Engineering, Air Force Institute of Technology, Wright-Patterson AFB: Dayton, Ohio, USA, 1998; pp. 17–19. [Google Scholar]
- Sierra, M.R.; Coello, C.A.C. Improving PSO-based multi-objective optimization using crowding, mutation and ∈-dominance. In Evolutionary Multi-Criterion Optimization; Springer: Berlin/Heidelberg, Germany, 2005; pp. 505–519. [Google Scholar]
- Liang, J.; Suganthan, P.N.; Qu, B.Y.; Gong, D.W.; Yue, C.T. Problem Definitions and Evaluation Criteria for the CEC 2020 Special Session on Multimodal Multiobjective Optimization; Zhengzhou University: Zhengzhou, China, 2019. [Google Scholar]
- Schott, J.R. Fault Tolerant Design Using Single and Multicriteria Genetic Algorithm Optimization, DTIC Document. Ph.D. Thesis, Massachusetts Institute of Technology, Cambridge, MA, USA, 1995. [Google Scholar]
- Yue, C.; Qu, B.; Liang, J. A Multi-objective Particle Swarm Optimizer Using Ring Topology for Solving Multimodal Multi-objective Problems. IEEE Trans. Evol. Comput. 2017, 22, 805–817. [Google Scholar] [CrossRef]
- Shang, K.; Ishibuchi, H.; He, L.; Pang, L.M. A survey on the hypervolume indicator in evolutionary multi-objective optimization. IEEE Trans. Evol. Comput. 2021, 25, 1–20. [Google Scholar] [CrossRef]
- Premkumar, M.; Jangir, P.; Sowmya, R.; Alhelou, H.H.; Heidari, A.A.; Chen, H. MOSMA: Multi-Objective Slime Mould Algorithm Based on Elitist Non-Dominated Sorting. IEEE Access 2021, 9, 3229–3248. [Google Scholar] [CrossRef]
- Das, A.K.; Nikum, A.K.; Krishnan, S.V.; Pratihar, D.K. Multi-objective Bonobo Optimizer (MOBO): An intelligent heuristic for multi-criteria optimization. Knowl. Inf. Syst. 2020, 62, 4407–4444. [Google Scholar] [CrossRef]
- Mirjalili, S.; Jangir, P.; Mirjalili, S.Z.; Saremi, S.; Trivedi, I.N. Optimization of Problems with Multiple Objectives using The Multi-Verse Optimization Algorithm. Knowl.-Based Syst. 2017, 134, 50–71. [Google Scholar] [CrossRef] [Green Version]
- Sadollah, A.; Eskandar, H.; Kim, J.H.; Bahreininejad, A. Water cycle algorithm for solving multi-objective optimization problems. Soft Comput. 2015, 19, 2587–2603. [Google Scholar] [CrossRef]
- Jangir, P.; Jangir, N. A new Non-Dominated Sorting Grey Wolf Optimizer (NS-GWO) algorithm: Development and application to solve engineering designs and economic constrained emission dispatch problem with integration of wind power. Eng. Appl. Artif. Intell. 2018, 72, 449–467. [Google Scholar] [CrossRef]
- Got, A.; Zouache, D.; Moussaoui, A. MOMRFO: Multi-objective Manta ray foraging optimizer for handling engineering design problems. Knowl.-Based Syst. 2022, 237, 107880. [Google Scholar] [CrossRef]
- Liu, Y.; Ishibuchi, H.; Nojima, Y.; Masuyama, N.; Shang, K. A double-niched evolutionary algorithm and its behavior on polygon-based problems. In International Conference on Parallel Problem Solving from Nature; Springer: Cham, Switzerland, 2018; pp. 262–273. [Google Scholar]
- Deb, K.; Tiwari, S. Omni-optimizer: A generic evolutionary algorithm for single and multi-objective optimization. Eur. Oper. Res. 2008, 185, 1062–1087. [Google Scholar] [CrossRef]
- Biswas, P.P.; Suganthan, P.N.; Qu, B.Y.; Amaratunga, G.A.J. Multi-objective economic-environmental power dispatch with stochastic wind-solar-small hydro power. Energy 2018, 150, 1039–1057. [Google Scholar] [CrossRef]



















| Case | Name | No. Objs | Description |
|---|---|---|---|
| Classical test problems | |||
| F1 | Schaffer1 | 2 | Convex |
| F2 | Schaffer2 | 2 | Disconnected |
| F3 | Kursawe | 2 | Degenerate, disconnected |
| F4 | Poloni | 2 | Disconnected |
| F5 | Fonseca2 | 2 | Concave |
| F6 | Viennet2 | 3 | Connected |
| F7 | Viennet3 | 3 | Connected and asymmetric |
| ZDT test suite | |||
| F8 | ZDT1 | 2 | Convex |
| F9 | ZDT2 | 2 | Concave |
| F10 | ZDT3 | 2 | Disconnected |
| F11 | ZDT4 | 2 | Convex, many local optima |
| F12 | ZDT6 | 2 | Concave, nonuniform fitness landscape |
| YTD test suite | |||
| F13 | YTD1 | 2 | Disconnected |
| F14 | YTD2 | 2 | Disconnected |
| F15 | YTD3 | 2 | Disconnected |
| F16 | YTD4 | 2 | Disconnected |
| F17 | YTD5 | 2 | Disconnected |
| F18 | YTD6 | 2 | Disconnected |
| Constrained test suite | |||
| F19 | OZY | 2 | Convex, mixed |
| F20 | BNH | 2 | Convex |
| F21 | SRN | 2 | Linear, degenerate |
| F22 | CONSTR | 2 | Convex |
| CEC-2020 test suite | |||
| F23 | MMF1 | 2 | Convex |
| F24 | MMF2 | 2 | Convex |
| F25 | MMF4 | 2 | Concave |
| F26 | MMF5 | 2 | Convex |
| F27 | MMF7 | 2 | Convex |
| F28 | MMF8 | 2 | Convex |
| F29 | MMF10 | 2 | Convex |
| F30 | MMF11 | 2 | Convex |
| F31 | MMF12 | 2 | Convex |
| F32 | MMF13 | 2 | Convex |
| F33 | MMF14 | 3 | Concave |
| F34 | MMF15 | 3 | Concave |
| F35 | MMF1_e | 2 | Convex |
| F36 | MMF14_a | 3 | Concave |
| F37 | MMF15_a | 3 | Concave |
| F38 | MMF10_l | 2 | Convex |
| F39 | MMF11_l | 2 | Convex |
| F40 | MMF12_l | 2 | Convex |
| F41 | MMF13_l | 2 | Convex |
| F42 | MMF15_l | 3 | Concave |
| F43 | MMF15_a_l | 3 | Concave |
| F44 | MMF16_l1 | 3 | Concave |
| F45 | MMF16_l2 | 3 | Concave |
| F46 | MMF16_l3 | 3 | Concave |
| Algorithms | Parameters | Values |
|---|---|---|
| NSMRFO | Somersault factor S | 2 |
| MOSMA [46] | - | - |
| MOBO/D [47] | alpha-bonobo (scab) | |
| selected bonobo (scsb) | ||
| probability (rcpp) | ||
| Initial probability (pxgm-initial) | ||
| subgroup size factor (tsgsfactor-max) | ||
| Number of grids per dimension | 7 | |
| Grid inflation rate | ||
| Leader selection pressure | 2 | |
| Deletion selection pressure | 2 | |
| MOMVO [48] | maximum worm hole existence probability | 1 |
| minimum worm hole existence probability | ||
| MOWCA [49] | number of rivers + sea (Nsr) | 4 |
| NSGWO [50] | - | - |
| MOMRFO [51] | Somersault factor S | 2 |
| nGrid | 30 | |
| IMOMRFO [28] | Somersault factor S | 2 |
| Case | Name | NSMRFO | MOSMA | MOBO/D | MOMVO | MOWCA | NSGA-II | MOMRFO | IMOMRFO |
|---|---|---|---|---|---|---|---|---|---|
| GD Metric | |||||||||
| F1 | SCH1 | 1.5186×10 | 1.5408×10 | 1.1205×10 | 1.6145×10 | 5.0232×10 | 1.4988×10 | 1.9728×10 | 1.0480×10 |
| 6.21×10 | 7.73×10 | 1.51×10 | 6.31×10 | 2.14×10 | 6.44×10 | 1.41×10 | 1.12×10 | ||
| F2 | SCH2 | 3.7839×10 | 3.1145×10 | 4.4024×10 | 3.5789×10 | 3.9098×10 | 3.0103×10 | 3.5790×10 | 3.5958×10 |
| 1.83×10 | 9.21×10 | 2.77×10 | 1.23×10 | 9.19×10 | 1.0829×10 | 3.62×10 | 3.20×10 | ||
| F3 | KUR | 1.5001×10 | 4.8631×10 | 8.4540×10 | 3.3798×10 | 6.5932×10 | 6.6901×10 | 3.1843×10 | 3.4414×10 |
| 1.52×10 | 6.02×10 | 8.89×10 | 1.99×10 | 4.22×10 | 5.30×10 | 2.91×10 | 3.27×10 | ||
| F4 | POL | 2.2210×10 | 5.6752×10 | 6.9886×10 | 1.2298×10 | 7.6231×10 | 5.8359×10 | 4.9070×10 | 7.1044×10 |
| 1.56×10 | 1.99×10 | 4.43×10 | 5.05×10 | 1.75×10 | 4.06×10 | 1.37×10 | 1.24×10 | ||
| F5 | FON2 | 2.3155×10 | 1.4972×10 | 6.5563×10 | 1.1445×10 | 1.4387×10 | 1.9174×10 | 2.8196×10 | 2.9866×10 |
| 2.49×10 | 1.82×10 | 9.49×10 | 5.71×10 | 3.65×10 | 2.61×10 | 4.1343×10 | 3.1249×10 | ||
| F6 | VNT2 | 4.0305×10 | 2.1878×10 | 1.8094×10 | 1.6617×10 | 1.9053×10 | 1.8746×10 | 1.1303×10 | 1.2150×10 |
| 9.00×10 | 6.02×10 | 1.02×10 | 6.12×10 | 7.44×10 | 1.20×10 | 1.34×10 | 1.86×10 | ||
| F7 | VNT3 | 2.3873×10 | 2.3977×10 | 2.8189×10 | 2.3966×10 | 2.0508×10 | 2.3930×10 | 1.6262×10 | 2.2563×10 |
| 1.27×10 | 1.12×10 | 3.31×10 | 1.06×10 | 6.24×10 | 1.49×10 | 1.77×10 | 4.08×10 | ||
| F8 | ZDT1 | 2.3319×10 | 3.6551×10 | 5.0011×10 | 3.8157×10 | 2.6413×10 | 3.6790×10 | 1.9395×10 | 3.7296×10 |
| 3.23×10 | 4.74×10 | 2.51×10 | 3.82×10 | 4.24×10 | 2.69×10 | 5.12×10 | 1.80×10 | ||
| F9 | ZDT2 | 9.3101×10 | 3.0210×10 | 2.3881×10 | 5.7435×10 | 5.8786×10 | 8.8345×10 | 1.1687×10 | 4.2670×10 |
| 4.36×10 | 5.52×10 | 8.69×10 | 3.93×10 | 9.36×10 | 7.92×10 | 3.11×10 | 3.74×10 | ||
| F10 | ZDT3 | 1.6294×10 | 2.1877×10 | 8.7873×10 | 1.9516×10 | 4.6262×10 | 2.0248×10 | 1.5360×10 | 3.6556×10 |
| 1.07×10 | 2.36×10 | 5.25×10 | 4.98×10 | 6.01×10 | 1.41×10 | 2.23×10 | 3.63×10 | ||
| F11 | ZDT4 | 2.2409×10 | 2.7059×10 | 9.3797×10 | 1.3951×10 | 1.2212×10 | 2.9861×10 | 3.8600×10 | 3.4435×10 |
| 4.91×10 | 5.52×10 | 4.58×10 | 7.42×10 | 1.26×10 | 1.04×10 | 5.23×10 | 2.54×10 | ||
| F12 | ZDT6 | 4.4226×10 | 1.9098×10 | 1.0946×10 | 1.2260×10 | 2.1251×10 | 1.8761×10 | 7.2768×10 | 6.5288×10 |
| 4.93×10 | 2.54×10 | 1.01×10 | 5.36×10 | 1.09×10 | 1.34×10 | 6.46×10 | 1.65×10 | ||
| F13 | TYD1 | 1.0438×10 | 6.7872×10 | 4.4802×10 | 5.7748×10 | 3.1187×10 | 1.3143×10 | 2.4044×10 | - |
| 4.20×10 | 7.30×10 | 2.77×10 | 7.05×10 | 7.32×10 | 6.49×10 | 7.55×10 | |||
| F14 | TYD2 | 7.2424×10 | 1.2213×10 | 4.8234×10 | 7.7742×10 | 2.3999×10 | 2.3745×10 | 6.5481×10 | - |
| 1.55×10 | 1.11×10 | 5.34×10 | 1.47×10 | 4.11×10 | 1.71×10 | 5.31×10 | |||
| F15 | TYD3 | 1.3413×10 | 2.6726×10 | 2.8383×10 | 1.0019×10 | 5.7059×10 | 5.4824×10 | 1.2825×10 | - |
| 6.72×10 | 2.34×10 | 1.39×10 | 1.77×10 | 5.16×10 | 2.96×10 | 1.43×10 | |||
| F16 | TYD4 | 6.5768×10 | 1.5877×10 | 1.4063×10 | 8.0617×10 | 1.4953×10 | 4.7620×10 | 1.1171×10 | - |
| 1.14×10 | 1.14×10 | 9.23×10 | 3.18×10 | 3.75×10 | 2.91×10 | 5.87×10 | |||
| F17 | TYD5 | 2.8699×10 | 5.3955×10 | 6.0136×10 | 1.5922×10 | 1.4687×10 | 14.962×10 | 4.6125×10 | - |
| 9.07×10 | 1.33×10 | 2.56×10 | 5.98×10 | 1.74×10 | 1.92×10 | 2.72×10 | |||
| F18 | TYD6 | 3.0338×10 | 7.3752×10 | 3.1964×10 | 5.7748×10 | 1.1735×10 | 12.040×10 | 2.7641×10 | - |
| 8.18×10 | 3.80×10 | 8.86×10 | 7.05×10 | 1.34×10 | 2.14×10 | 1.81×10 | |||
| IGD Metric | |||||||||
| F1 | SCH1 | 4.9741×10 | 7.0139×10 | 1.4727×10 | 5.0232×10 | 5.0230×10 | 5.4182×10 | 7.3050×10 | 7.8791×10 |
| 5.99×10 | 8.08×10 | 5.88×10 | 2.14×10 | 3.73×10 | 5.72×10 | 8.13×10 | 1.06×10 | ||
| F2 | SCH2 | 4.6630×10 | 4.0565×10 | 2.4468×10 | 3.7958×10 | 4.5943×10 | 4.3624×10 | 7.9057×10 | 8.7927×10 |
| 2.85×10 | 1.69×10 | 1.94×10 | 5.96×10 | 1.38×10 | 1.30×10 | 4.52×10 | 1.25×10 | ||
| F3 | KUR | 1.6326×10 | 4.5883×10 | 1.1761×10 | 8.0353×10 | 3.3578×10 | 3.4430×10 | 2.5796×10 | 2.5193×10 |
| 1.54×10 | 3.66×10 | 8.27×10 | 1.36×10 | 2.12×10 | 2.36×10 | 2.27×10 | 1.84×10 | ||
| F4 | POL | 4.8896×10 | 4.9407×10 | 4.0539×10 | 5.9292×10 | 4.8057×10 | 5.5668×10 | 9.1231×10 | 8.0518×10 |
| 3.52×10 | 1.43×10 | 6.50×10 | 1.61×10 | 3.97×10 | 3.42×10 | 2.84×10 | 1.27×10 | ||
| F5 | FON2 | 2.7389×10 | 5.0585×10 | 6.4536×10 | 1.5838×10 | 2.9388×10 | 3.0779×10 | 4.0938×10 | 4.5341×10 |
| 9.53×10 | 1.45×10 | 1.32×10 | 3.27×10 | 3.99×10 | 2.15×10 | 5.24×10 | 6.94×10 | ||
| F6 | VNT2 | 3.8653×10 | 4.7815×10 | 1.2333×10 | 7.7099×10 | 4.4016×10 | 4.9972×10 | 2.7897×10 | 2.7698×10 |
| 4.80×10 | 1.29×10 | 2.25×10 | 1.19×10 | 9.41×10 | 8.71×10 | 3.17×10 | 2.05×10 | ||
| F7 | VNT3 | 1.4552×10 | 1.9514×10 | 2.1503×10 | 5.2610×10 | 1.4331×10 | 1.3868×10 | 1.4799×10 | 1.6787×10 |
| 6.37×10 | 2.02×10 | 2.33×10 | 6.11×10 | 2.42×10 | 1.49×10 | 1.79×10 | 1.48×10 | ||
| F8 | ZDT1 | 2.6206×10 | 4.7382×10 | 6.3507×10 | 2.0620×10 | 2.6266×10 | 1.5650×10 | 3.9012×10 | 1.7831×10 |
| 1.75×10 | 7.07×10 | 9.90×10 | 1.54×10 | 1.35×10 | 1.08×10 | 3.63×10 | 3.78×10 | ||
| F9 | ZDT2 | 2.7851×10 | 4.5857×10 | 5.2148×10 | 2.8492×10 | 8.2051×10 | 4.4870×10 | 3.9149×10 | 2.7908×10 |
| 2.10×10 | 2.53×10 | 1.18×10 | 1.97×10 | 1.13×10 | 4.22×10 | 2.89×10 | 7.71×10 | ||
| F10 | ZDT3 | 1.8616×10 | 2.8916×10 | 5.6483×10 | 2.1679×10 | 6.8846×10 | 7.7232×10 | 2.9073×10 | 1.5993×10 |
| 7.89×10 | 3.92×10 | 1.98×10 | 4.23×10 | 1.24×10 | 4.26×10 | 2.21×10 | 4.07×10 | ||
| F11 | ZDT4 | 2.6414×10 | 5.0698×10 | 1.9416×10 | 3.9102×10 | 1.6733×10 | 1.2540×10 | 3.7765×10 | 4.1458×10 |
| 2.55×10 | 8.23×10 | 7.71×10 | 2.14×10 | 2.36×10 | 4.47×10 | 3.03×10 | 3.31×10 | ||
| F12 | ZDT6 | 2.9553×10 | 4.6403×10 | 1.6486×10 | 6.8445×10 | 1.5553×10 | 9.3672×10 | 4.1577×10 | 5.6469×10 |
| 4.62×10 | 4.88×10 | 1.02×10 | 2.30×10 | 1.60×10 | 7.90×10 | 3.62×10 | 1.14×10 | ||
| F13 | TYD1 | 9.4440×10 | 3.2475×10 | 1.5235×10 | 2.9073×10 | 2.0043×10 | 1.1656×10 | 7.3191×10 | - |
| 4.92×10 | 2.83×10 | 7.62×10 | 6.13×10 | 6.34×10 | 7.15×10 | 1.43×10 | |||
| F14 | TYD2 | 2.9823×10 | 6.5423×10 | 1.5225×10 | 2.2408×10 | 2.1579×10 | 4.9072×10 | 6.3908×10 | - |
| 1.12×10 | 4.96×10 | 9.52×10 | 1.06×10 | 3.01×10 | 3.50×10 | 8.77×10 | |||
| F15 | TYD3 | 3.2263×10 | 7.7030×10 | 5.0933×10 | 1.6855×10 | 4.8173×10 | 8.8421×10 | 7.9035×10 | - |
| 9.51×10 | 5.96×10 | 3.99×10 | 5.85×10 | 4.09×10 | 4.68×10 | 8.47×10 | |||
| F16 | TYD4 | 3.4868×10 | 5.1097×10 | 3.2404×10 | 7.6373×10 | 1.7494×10 | 1.1066×10 | 6.9184×10 | - |
| 2.58×10 | 3.81×10 | 1.74×10 | 8.39×10 | 2.48×10 | 6.08×10 | 6.53×10 | |||
| F17 | TYD5 | 4.7951×10 | 1.2769×10 | 2.0048×10 | 8.0911×10 | 1.3432×10 | 3.1897×10 | 1.0127×10 | - |
| 6.02×10 | 2.09×10 | 3.72×10 | 4.25×10 | 2.92×10 | 4.19×10 | 1.17×10 | |||
| F18 | TYD6 | 4.3449×10 | 4.9312×10 | 1.0853×10 | 5.3901×10 | 7.1215×10 | 4.9147×10 | 7.5797×10 | - |
| 4.29×10 | 2.55×10 | 4.40×10 | 9.49×10 | 5.31×10 | 8.65×10 | 9.46×10 | |||
| SP Metric | |||||||||
| F1 | SCH1 | 2.9654×10 | 3.9539×10 | 6.8903×10 | 2.0338×10 | 2.9242×10 | 3.1513×10 | 4.0819×10 | 3.8608×10 |
| 1.99×10 | 4.30×10 | 2.47×10 | 2.25×10 | 1.81×10 | 3.04×10 | 4.96×10 | 4.34×10 | ||
| F2 | SCH2 | 4.3778×10 | 4.2673×10 | 6.2204×10 | 5.2262×10 | 4.6848×10 | 3.3859×10 | 5.4329×10 | 6.3003×10 |
| 2.96×10 | 2.42×10 | 6.39×10 | 2.96×10 | 2.40×10 | 1.01×10 | 9.08×10 | 8.34×10 | ||
| F3 | KUR | 6.4721×10 | 9.2719×10 | 2.6929×10 | 1.2020×10 | 8.4376×10 | 9.4290×10 | 1.1223×10 | 9.9612×10 |
| 2.32×10 | 1.45×10 | 1.76×10 | 4.12×10 | 2.01×10 | 3.80×10 | 1.76×10 | 1.93×10 | ||
| F4 | POL | 8.1830×10 | 1.6050×10 | 2.1860×10 | 1.2687×10 | 8.1395×10 | 9.0758×10 | 2.6669×10 | 2.1438×10 |
| 8.11×10 | 1.03×10 | 1.77×10 | 1.39×10 | 5.88×10 | 9.35×10 | 9.68×10 | 1.14×10 | ||
| F5 | FON2 | 5.9240×10 | 1.2015×10 | 1.1867×10 | 1.4375×10 | 6.5275×10 | 7.0641×10 | 8.6261×10 | 9.2525×10 |
| 6.03×10 | 3.23×10 | 1.87×10 | 5.34×10 | 7.71×10 | 8.87×10 | 7.22×10 | 1.82×10 | ||
| F6 | VNT2 | 2.0346×10 | 5.7179×10 | 1.9270×10 | 2.3098×10 | 1.7122×10 | 1.4910×10 | 2.7402×10 | 2.0876×10 |
| 8.29×10 | 2.91×10 | 4.02×10 | 9.53×10 | 2.40×10 | 3.02×10 | 8.07×10 | 2.95×10 | ||
| F7 | VNT3 | 6.5468×10 | 6.3280×10 | 3.5118×10 | 1.0089×10 | 5.7043×10 | 6.6166×10 | 9.3950×10 | 8.0997×10 |
| 4.97×10 | 4.01×10 | 1.87×10 | 5.36×10 | 6.75×10 | 7.75×10 | 1.19×10 | 2.46×10 | ||
| F8 | ZDT1 | 6.8254×10 | 1.0333×10 | 1.7046×10 | 1.1959×10 | 8.3394×10 | 8.0300×10 | 9.0844×10 | 9.6005×10 |
| 5.83×10 | 1.41×10 | 6.28×10 | 1.90×10 | 5.23×10 | 1.57×10 | 1.19×10 | 6.65×10 | ||
| F9 | ZDT2 | 6.8695×10 | 9.9417×10 | 1.1725×10 | 1.6606×10 | 1.1321×10 | 4.1262×10 | 9.8885×10 | 9.0712×10 |
| 7.19×10 | 9.80×10 | 1.40×10 | 8.41×10 | 1.06×10 | 2.91×10 | 1.13×10 | 3.79×10 | ||
| F10 | ZDT3 | 8.1064×10 | 1.2409×10 | 1.3643×10 | 1.7348×10 | 1.0571×10 | 7.4131×10 | 1.2411×10 | 8.9649×10 |
| 6.43×10 | 1.83×10 | 3.84×10 | 5.88×10 | 4.74×10 | 1.06×10 | 2.09×10 | 9.45×10 | ||
| F11 | ZDT4 | 7.0857×10 | 9.2094×10 | 4.5038×10 | 7.7476×10 | 1.7807×10 | 2.7520×10 | 9.0207×10 | 9.4750×10 |
| 5.46×10 | 8.20×10 | 1.23×10 | 5.56×10 | 1.50×10 | 4.95×10 | 1.07×10 | 1.52×10 | ||
| F12 | ZDT6 | 1.5261×10 | 2.6212×10 | 1.6208×10 | 8.1444×10 | 7.5266×10 | 9.6715×10 | 8.5474×10 | 2.5094×10 |
| 1.96×10 | 1.96×10 | 6.73×10 | 5.14×10 | 3.31×10 | 1.17×10 | 1.41×10 | 1.66×10 | ||
| F13 | TYD1 | 2.8746×10 | 6.2895×10 | 5.2384×10 | 4.3920×10 | 1.6767×10 | 4.5573×10 | 1.4521×10 | - |
| 1.64×10 | 1.29×10 | 3.20×10 | 2.70×10 | 1.41×10 | 1.32×10 | 7.21×10 | |||
| F14 | TYD2 | 1.4202×10 | 1.9431×10 | 6.3481×10 | 3.6429×10 | 1.0145×10 | 8.5839×10 | 2.2990×10 | - |
| 9.67×10 | 1.35×10 | 5.01×10 | 2.27×10 | 9.47×10 | 1.26×10 | 3.27×10 | |||
| F15 | TYD3 | 1.8745×10 | 1.1549×10 | 2.9293×10 | 1.0838×10 | 7.0163×10 | 3.6667×10 | 3.1919×10 | - |
| 1.31×10 | 5.56×10 | 2.67×10 | 1.25×10 | 4.47×10 | 9.76×10 | 5.67×10 | |||
| F16 | TYD4 | 2.4070×10 | 2.5290×10 | 7.4783×10 | 4.1287×10 | 1.5601×10 | 2.6227×10 | 3.0307×10 | - |
| 6.41×10 | 1.79×10 | 2.69×10 | 4.11×10 | 2.32×10 | 2.40×10 | 4.02×10 | |||
| F17 | TYD5 | 4.4231×10 | 1.8844×10 | 5.1214×10 | 3.8197×10 | - | - | 6.0025×10 | - |
| 4.11×10 | 5.95×10 | 8.54×10 | 4.56×10 | - | - | 8.99×10 | |||
| F18 | TYD6 | 1.2875×10 | 8.2821×10 | 2.5104×10 | 4.2786×10 | 3.2520×10 | - | 1.8811×10 | - |
| 1.15×10 | 4.12×10 | 1.02×10 | 1.07×10 | 2.80×10 | - | 2.33×10 | |||
| Problem | NSMRFO | MOSMA [46] | MOBO/D [47] | MOMVO [48] | MOWCA [49] | NSGA-II [32] | MOMRFO [51] | IMOMRFO [28] | |
|---|---|---|---|---|---|---|---|---|---|
| GD Metric | |||||||||
| OZY | 4.0885×10 | 1.8977×10 | 9.6335×10 | 4.1926×10 | 1.2504×10 | 8.5422×10 | 4.8528×10 | 4.1772×10 | |
| 2.29×10 | 6.90×10 | 5.91×10 | 4.29×10 | 7.76×10 | 5.94×10 | 1.74×10 | 2.04×10 | ||
| BNH | 3.4178×10 | 3.6565×10 | 2.0107×10 | 2.8575×10 | 3.3953×10 | 2.0462×10 | 2.2904×10 | 1.1858×10 | |
| 1.75×10 | 1.52×10 | 8.17×10 | 2.16×10 | 1.46×10 | 8.52×10 | 1.78×10 | 1.56×10 | ||
| SRN | 3.7131×10 | 1.3030×10 | 8.0926×10 | 3.6668×10 | 6.5713×10 | 4.3051×10 | 6.2583×10 | 7.6938×10 | |
| 6.99×10 | 6.53×10 | 4.67×10 | 8.97×10 | 6.97×10 | 6.91×10 | 8.83×10 | 1.18×10 | ||
| CONSTR | 6.0167×10 | 1.0382×10 | 6.9108×10 | 8.1620×10 | 7.2413×10 | 7.0693×10 | 6.0098×10 | 8.0662×10 | |
| 1.50×10 | 5.55×10 | 4.14×10 | 4.02×10 | 7.28×10 | 4.62×10 | 4.88×10 | 6.47×10 | ||
| IGD Metric | |||||||||
| OZY | 1.4014×10 | 9.7966×10 | 9.965×10 | 2.2981×10 | 6.4842×10 | 4.3475×10 | 4.2650×10 | 1.5178×10 | |
| 1.18×10 | 2.07×10 | 6.43×10 | 2.04×10 | 2.21×10 | 5.31×10 | 2.80×10 | 2.07×10 | ||
| BNH | 6.7915×10 | 1.1293×10 | 1.9024×10 | 4.4141×10 | 6.6386×10 | 1.8246×10 | 2.4874×10 | 2.0763×10 | |
| 3.39×10 | 9.31×10 | 1.22×10 | 7.06×10 | 4.39×10 | 1.78×10 | 1.16×10 | 2.20×10 | ||
| SRN | 9.7172×10 | 2.7928×10 | 1.9607×10 | 5.9502×10 | 8.9740×10 | 1.0583×10 | 1.2501×10 | 1.4485×10 | |
| 6.88×10 | 2.28×10 | 6.97×10 | 8.07×10 | 1.49×10 | 1.46×10 | 7.45×10 | 1.17×10 | ||
| CONSTR | 2.5255×10 | 1.0344×10 | 1.6097×10 | 1.7429×10 | 2.6802×10 | 2.7118×10 | 4.7669×10 | 3.5283×10 | |
| 4.44×10 | 2.92×10 | 8.93×10 | 4.30×10 | 4.31×10 | 1.51×10 | 6.21×10 | 4.98×10 | ||
| SP Metric | |||||||||
| OZY | 1.9039×10 | 8.0601×10 | 2.3336×10 | 2.0649×10 | 2.0314×10 | 1.3227×10 | 1.6335×10 | 1.3983×10 | |
| 8.93×10 | 2.85×10 | 2.03×10 | 4.42×10 | 1.41×10 | 2.48×10 | 2.66×10 | 1.23×10 | ||
| BNH | 7.1873×10 | 8.7699×10 | 1.8574×10 | 1.2154×10 | 7.595×10 | 7.5542×10 | 9.4169×10 | 1.4736×10 | |
| 6.39×10 | 8.93×10 | 8.78×10 | 5.76×10 | 6.94×10 | 7.37×10 | 1.32×10 | 4.43×10 | ||
| SRN | 1.3558×10 | 3.6172×10 | 2.3050×10 | 2.9495×10 | 1.5216×10 | 1.4977×10 | 2.1824×10 | 2.2106×10 | |
| 1.16×10 | 3.10×10 | 5.83×10 | 4.47×10 | 9.96×10 | 1.67×10 | 3.49×10 | 4.86×10 | ||
| CONSTR | 1.2579×10 | 4.2564×10 | 1.7483×10 | 3.7418×10 | 4.3448×10 | 4.3658×10 | 8.4588×10 | 5.1093×10 | |
| 2.87×10 | 3.74×10 | 5.34×10 | 2.26×10 | 4.46×10 | 2.91×10 | 1.05×10 | 2.97×10 | ||
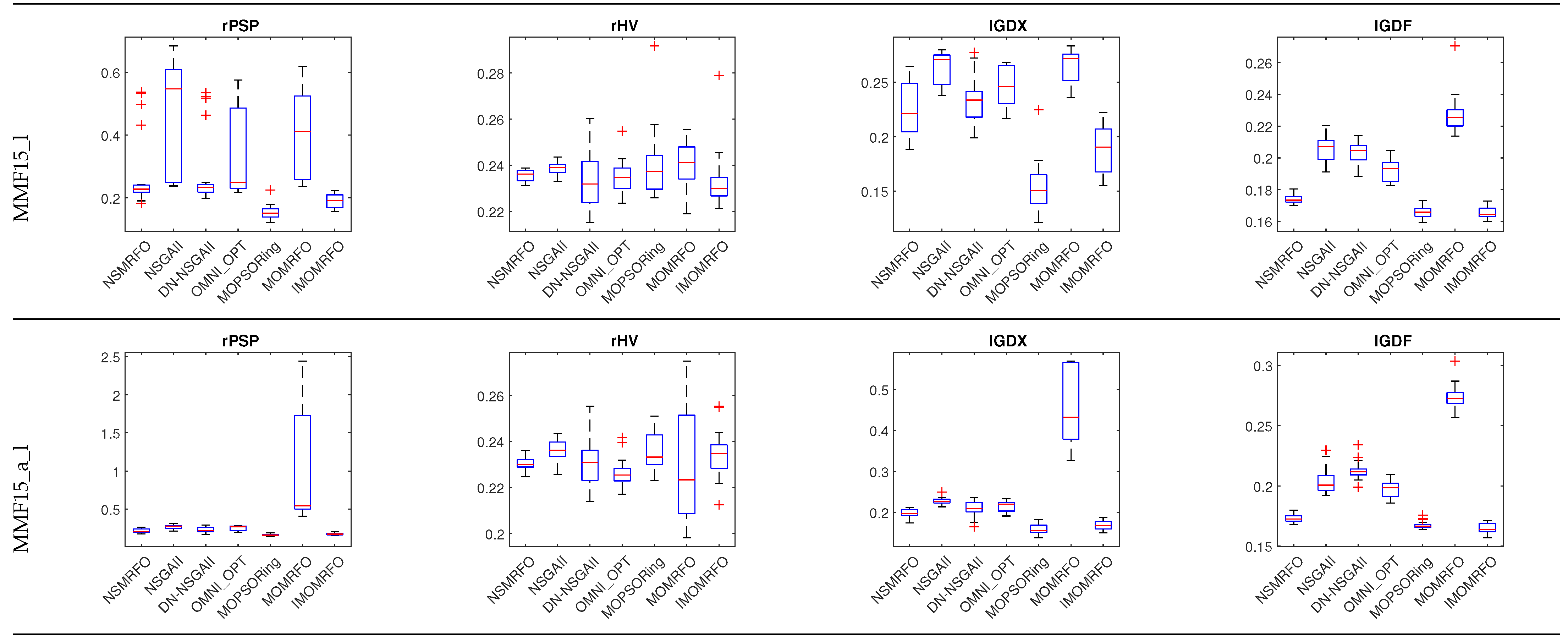
| Case | Name | NSMRFO | NSGA-II [32] | DN-NSGAII [52] | OMNI-OPT [53] | MO_Ring_PSO_SCD [44] | MOMRFO [51] | IMOMRFO [28] |
|---|---|---|---|---|---|---|---|---|
| MMF1 | rPSP | 3.0414×10(2.0151×10) | 7.6055×10(1.2369×10) | 5.5900×10(1.1025×10) | 5.1803×10(9.6985×10) | 2.9630×10(1.0108×10) | 8.4765×10(4.7454×10) | 2.5834×10(1.2271×10) |
| rHV | 1.1437×10(2.0798×10) | 1.1438×10(5.3194×10) | 1.1447×10(6.7793×10) | 1.1443×10(6.4982×10) | 1.1449×10(2.0606×10) | 1.1562×10(2.7386×10) | 1.1448×10(3.0962×10) | |
| IGDX | 3.0328×10(1.9920×10) | 7.5464×10(1.2263×10) | 5.5494×10(1.0934×10) | 5.1242×10(9.4782×10) | 2.9526×10(1.0200×10) | 8.4117×10(4.5660×10) | 2.5763×10(1.2162×10) | |
| IGDF | 1.5698×10(1.0727×10) | 1.5829×10(1.4770×10) | 2.0530×10(3.3231×10) | 1.7065×10(1.7301×10) | 2.0136×10(1.2596×10) | 6.9605×10(5.4121×10) | 1.9755×10(1.5075×10) | |
| MMF2 | rPSP | 3.9573×10(1.6761×10) | 6.4752×10(4.7622×10) | 5.3866×10(3.3966×10) | 5.7411×10(3.0238×10) | 2.5322×10(1.0985×10) | 8.8438×10(6.1782×10) | 1.8170×10(5.9853×10) |
| rHV | 1.0882×10(3.2063×10) | 1.0622×10(3.1225×10) | 1.0683×10(3.1418×10) | 1.0630×10(3.1241×10) | 1.0779×10(3.1731×10) | 1.0846×10(3.1846×10) | 1.0719×10(3.1533×10) | |
| IGDX | 3.8468×10(1.5407×10) | 5.9944×10(4.0824×10) | 4.9750×10(2.7319×10) | 5.4726×10(2.7670×10) | 2.3993×10(9.7265×10) | 8.8358×10(6.1801×10) | 1.7759×10(5.8627×10) | |
| IGDF | 1.7210×10(6.2329×10) | 4.9329×10(5.3012×10) | 8.1623×10(6.7755×10) | 5.0734×10(4.0992×10) | 1.2283×10(5.7738×10) | 1.6374×10(5.7905×10) | 7.8016×10(2.5737×10 | |
| MMF4 | rPSP | 2.0579×10(8.7789×10) | 7.4849×10(3.0326×10) | 4.4836×10(2.2676×10) | 5.0017×10(2.3320×10) | 1.7425×10(7.8290×10) | 8.4134×10(4.6963×10) | 1.4675×10(4.2218×10) |
| rHV | 1.6624×10(4.5992×10) | 1.6596×10(4.6077×10) | 1.6621×10(4.6117×10) | 1.6605×10(4.6102×10) | 1.6653×10(4.6154×10) | 1.6909×10(4.6900×10) | 1.6658×10(4.6210×10) | |
| IGDX | 2.0563×10(8.7830×10) | 7.2488×10(2.6323×10) | 4.3585×10(1.9905×10) | 4.9157×10(2.1735×10) | 1.6995×10(6.8399×10) | 8.2887×10(4.5058×10) | 1.4573×10(4.2109×10) | |
| IGDF | 3.6618×10(5.0897×10) | 2.3078×10(3.6650×10) | 3.1486×10(5.0146×10) | 2.2140×10(2.7604×10) | 3.6288×10(4.6275×10) | 8.4242×10(3.9799×10) | 2.7047×10(1.9362×10) | |
| MMF5 | rPSP | 4.7896×10(1.3575×10) | 1.2187×10(3.5342×10) | 1.0176×10(2.9121×10) | 1.0690×10(2.9566×10) | 4.8283×10(1.3907×10) | 1.3980×10(4.3140×10) | 4.9105×10(1.2510×10) |
| rHV | 1.1471×10(2.9796×10) | 1.1474×10(2.9818×10) | 1.1484×10(2.9833×10) | 1.1475×10(2.9805×10) | 1.1489×10(2.9879×10) | 1.1612×10(3.0306×10) | 1.1489×10(2.9900×10) | |
| IGDX | 4.7815×10(1.3551×10) | 1.1919×10(3.3294×10) | 1.0023×10(2.8573×10) | 1.0573×10(2.9466×10) | 4.8045×10(1.3965×10) | 1.3859×10(4.3103×10) | 4.1761×10(1.2468×10) | |
| IGDF | 2.5965×10(5.0157×10) | 2.0983×10(3.6123×10) | 2.8638×10(4.9328×10) | 2.0359×10(2.7153×10) | 2.9333×10(4.5794×10) | 7.2912×10(4.0541×10) | 2.1336×10(1.9466×10) | |
| MMF7 | rPSP | 1.9387×10(9.3975×10) | 5.7247×10(3.1367×10) | 3.6647×10(2.3315×10) | 3.5249×10(2.2641×10) | 1.9691×10(9.1406×10) | 6.9463×10(4.1870×10) | 1.7823×10(8.3248×10) |
| rHV | 1.0939×10(3.1305×10) | 1.0940×10(3.1312×10) | 1.0956×10(3.1351×10) | 1.0945×10(3.1319×10) | 1.0955×10(3.1384×10) | 1.1053×10(3.1810×10) | 1.0956×10(3.1410×10) | |
| IGDX | 1.3931×10(9.3851×10) | 5.5052×10(2.6287×10) | 3.6114×10(2.2089×10) | 3.4994×10(2.2456×10) | 1.9613×10(9.0891×10) | 6.5441×10(4.2268×10) | 1.7762×10(8.2912×10) | |
| IGDF | 2.4520×10(5.0404×10) | 2.0851×10(3.6136×10) | 2.9755×10(4.9031×10) | 2.0540×10(2.7073×10) | 2.8412×10(4.5950×10) | 7.0477×10(4.0844×10) | 2.1512×10(1.9387×10) | |
| MMF8 | rPSP | 3.6319×10(1.0596×10) | 6.3600×10(3.7420×10) | 1.3760×10(9.5102×10) | 1.1329×10(4.5487×10) | 3.7333×10(1.0898×10) | 4.9126×10(4.0283×10) | 3.2405×10(1.0053×10) |
| rHV | 2.1002×10(6.0129×10) | 2.0980×10(6.0054×10) | 2.1022×10(6.0177×10) | 2.0991×10(6.0084×10) | 2.1153×10(6.0603×10) | 2.1404×10(6.1291×10) | 2.1146×10(6.0583×10) | |
| IGDX | 3.2217×10(1.0008×10) | 5.3568×10(2.9311×10) | 1.3479×10(9.3095×10) | 1.1106×10(4.4798×10) | 3.7076×10(1.0809×10) | 4.2621×10(2.9906×10) | 3.6059×10(1.0534×10) | |
| IGDF | 2.7154×10(4.9825×10) | 2.0591×10(3.6179×10) | 2.9780×10(4.9069×10) | 2.1029×10(2.6977×10) | 3.6962×10(4.4151×10) | 7.1149×10(4.0691×10) | 2.3955×10(1.9024×10) | |
| MMF10 | rPSP | 8.8481×10(1.1246×10) | 2.5191×10(2.7155×10) | 1.5654×10(1.3180×10) | 1.3713×10(1.2761×10) | 2.6216×10(1.2256×10) | 1.4365×10(3.1590×10) | 1.4725×10(8.8940×10) |
| rHV | 3.4880×10(4.5879×10) | 3.5165×10(4.5671×10) | 3.5287×10(4.5781×10) | 3.5120×101(4.5708×10) | 3.5314×10(4.6609×10) | 3.5680×10(4.7447×10) | 3.5280×10(4.6897×10) | |
| IGDX | 8.8043×10(1.1229×10) | 2.2546×10(2.2101×10) | 1.5294×10(1.3199×10) | 1.3410×10(1.2713×10) | 2.5108×10(1.1186×10) | 1.1967×10(2.3595×10) | 1.4498×10(8.8366×10) | |
| IGDF | 7.4909×10(4.2541×10) | 1.4591×10(1.0654×10) | 1.5492×10(1.0312×10) | 1.2957×10(1.1531×10) | 8.9074×10(3.6667×10) | 9.3671×10(6.5256×10) | 5.1006×10(1.9770×10) | |
| MMF11 | rPSP | 6.1422×10(1.1237×10) | 8.4835×10(2.7855×10) | 3.5314×10(8.5845×10) | 3.2982×10(7.3458×10) | 9.0973×10(1.0656×10) | 8.7426×10(3.1641×10) | 7.3248×10(9.7250×10) |
| rHV | 1.8084×10(4.5516×10) | 1.8085×10(4.5389×10) | 1.8125×10(4.5512×10) | 1.8086×10(4.5409×10) | 1.8300×10(4.6294×10) | 1.8522×10(4.7124×10) | 1.8361×10(4.6576×10) | |
| IGDX | 6.1330×10(1.1219×10) | 6.9615×10(2.2043×10) | 3.4446×10(8.4416×10) | 3.2795×10(7.3430×10) | 8.9742×10(1.0583×10) | 6.7869×10(2.3633×10) | 7.2899×10(9.6856×10) | |
| IGDF | 9.5815×10(4.1010×10) | 3.6071×10(5.9097×10) | 3.9988×10(6.2797×10) | 3.5967×10(5.9483×10) | 2.8444×10(2.7189×10) | 4.0228×10(4.7980×10) | 2.2162×10(1.5078×10) | |
| MMF12 | rPSP | 5.1099×10(1.1468×10) | 7.4708×10(2.7902×10) | 2.4964×10(8.4495×10) | 2.1668×10(7.1639×10) | 6.4725×10(1.0905×10) | 8.1365×10(3.1734×10) | 5.4530×10(1.0056×10) |
| rHV | 6.3158×10(3.6955×10) | 6.4092×10(3.7060×10) | 6.3340×10(3.6941×10) | 6.4108×10(3.7080×10) | 6.3646×10(3.7632×10) | 6.3772×10(3.8383×10) | 6.3588×10(3.7901×10) | |
| IGDX | 5.1038×10(1.1450×10) | 6.0563×10(2.2097×10) | 2.4580×10(8.2986×10) | 2.1384×10(7.1558×10) | 6.4530×10(1.0846×10) | 6.1990×10(2.3726×10) | 5.4410×10(1.0013×10) | |
| IGDF | 5.2930×10(5.9306×10) | 2.0352×10(6.0080×10) | 2.0688×10(6.3714×10) | 2.0155×10(5.9869×10) | 1.4400×10(2.8857×10) | 2.0032×10(5.1241×10) | 9.5889×10(1.6983×10) | |
| MMF13 | rPSP | 2.6947×10(9.1879×10) | 1.5088×10(2.6073×10) | 8.2414×10(7.3363×10) | 7.3058×10(6.0391×10) | 3.3613×10(1.0230×10) | 1.2363×10(3.0658×10) | 2.6729×10(8.5077×10) |
| rHV | 1.9794×10(4.5621×10) | 1.9811×10(4.5501×10) | 1.9815×10(4.5619×10) | 1.9819×10(4.5521×10) | 2.0020×10(4.6397×10) | 2.0219×10(4.7227×10) | 2.0069×10(4.6680×10) | |
| IGDX | 2.6924×10(9.1790×10) | 1.2473×10(2.0416×10) | 8.1734×10(7.1997×10) | 7.2171×10(6.0456×10) | 3.3272×10(1.0113×10) | 1.0423×10(2.2665×10) | 2.6498×10(8.4547×10) | |
| IGDF | 1.1578×10(4.0956×10) | 2.5969×10(5.6626×10) | 3.4898×10(6.0045×10) | 2.7389×10(5.6364×10) | 3.3914×10(2.4986×10) | 3.9737×10(4.6482×10) | 2.1351×10(1.4635×10) | |
| MMF14 | rPSP | 4.1910×10(1.1592×10) | 1.5056×10(2.6014×10) | 9.6022×10(7.0165×10) | 8.6868×10(5.8512×10) | 4.2862×10(1.1602×10) | 2.0409×10(2.8858×10) | 4.0854×10(1.1207×10) |
| rHV | 4.0147×10(4.0727×10) | 4.0269×10(4.0293×10) | 3.8556×10(4.0759×10) | 3.8938×10(4.0575×10) | 3.9660×10(4.1374×10) | 4.1179×10(4.1982×10) | 4.0802×10(4.1546×10) | |
| IGDX | 4.1904×10(1.1593×10) | 1.3567×10(2.0222×10) | 9.5640×10(6.8734×10) | 8.6831×10(5.8510×10) | 4.2813×10(1.1597×10) | 1.8455×10(2.0971×10) | 4.0804×10(1.1200×10) | |
| IGDF | 5.4539×10(1.6340×10) | 9.6846×10(4.6160×10) | 9.4576×10(5.0121×10) | 8.4600×10(4.6496×10) | 6.4696×10(2.3468×10) | 1.3334×10(4.3382×10) | 5.8273×10(1.6945×10) | |
| MMF15 | rPSP | 4.2986×10(1.1230×10) | 1.3517×10(2.6371×10) | 9.1805×10(7.0885×10) | 7.7907×10(6.0049×10) | 4.7182×10(1.2528×10) | 1.4709×10(3.0237×10) | 4.405×10(1.1510×10) |
| rHV | 3.2743×10(4.2546×10) | 3.2665×10(4.2150×10) | 3.2329×10(4.2326×10) | 3.2442×10(4.2196×10) | 3.3365×10(4.2946×10) | 3.3111×10(4.3874×10) | 3.2896×10(4.3348×10) | |
| IGDX | 4.2980×10(1.1229×10) | 1.2101×10(2.0563×10) | 9.1440×10(6.9444×10) | 7.7906×10(6.0049×10) | 4.7161×10(1.2514×10) | 1.2776×10(2.2260×10) | 4.3997×10(1.1490×10) | |
| IGDF | 8.1385×10(2.2410×10) | 1.3602×10(4.7501×10) | 1.5589×10(5.2948×10) | 1.2952×10(4.6961×10) | 9.7474×10(2.8216×10) | 1.4464×10(4.3814×10) | 8.6563×10(2.3977×10) | |
| MMF1_e | rPSP | 2.5295×10(1.0091×10) | 1.9878×10(1.6600×10) | 1.3369×10(1.2026×10) | 1.0495×10(5.7725×10) | 3.8473×10(2.3103×10) | 1.2670×10(1.0900×10) | 8.0812×10(8.3709×10) |
| rHV | 1.0605×10(3.6559×10) | 1.0577×10(3.6406×10) | 1.0770×10(3.6709×10) | 1.0582×10(3.6420×10) | 1.0736×10(3.7092×10) | 1.0935×10(3.8019×10) | 1.0741×10(3.7299×10) | |
| IGDX | 2.3873×10(9.0448×10) | 1.1385×10(7.2140×10) | 8.4842×10(5.3728×10) | 7.7669×101(3.6214×10) | 3.3887×10(1.7606×10) | 8.8705×10(5.5970×10) | 5.8998×10(4.6403×10) | |
| IGDF | 1.3848×10(1.9966×10) | 2.7268×10(5.8372×10) | 3.4463×10(6.2371×10) | 2.7164×10(5.8417×10) | 2.1051×10(2.8771×10) | 2.9547×10(5.0972×10) | 1.5898×10(1.9273×10) | |
| MMF14_a | rPSP | 9.8501×10(6.6172×10) | 4.9059×10(1.0170×10) | 3.9961×10(9.0669×10) | 2.6576×10(4.1921×10) | 1.1700×10(1.8135×10) | 4.7431×10(7.7160×10) | 2.5190×10(6.5067×10) |
| rHV | 4.6023×10(4.1027×10) | 4.7199×10(4.0357×10) | 4.4547×10(4.1014×10) | 4.5422×10(4.0712×10) | 4.6184×10(4.1494×10) | 4.4325×10(4.2776×10) | 4.5776×10(4.1893×10) | |
| IGDX | 9.5640×10(5.8876×10) | 2.9905×10(4.6208×10) | 2.5536×10(4.2144×10) | 2.1307×10(2.8613×10) | 1.0450×10(1.4104×10) | 3.5110×10(3.9516×10) | 1.7050×10(3.5834×10) | |
| IGDF | 5.8067×10(1.7432×10) | 9.7959×10(4.5850×10) | 1.0176×10(4.9979×10) | 8.8945×10(4.6136×10) | 6.2330×10(2.3163×10) | 1.4429×10(4.5822×10) | 5.8140×10(1.7326×10) | |
| MMF15_a | rPSP | 6.8011×10(6.8798×10) | 3.4746×10(9.9411×10) | 3.1338×10(8.9802×10) | 1.8960×10(4.1569×10) | 9.5891×10(1.7942×10) | 4.9542×10(7.6995×10) | 2.0756×10(6.4395×10) |
| rHV | 3.2551×10(4.2625×10) | 3.3075×10(4.2120×10) | 3.3190×10(4.2221×10) | 3.2718×10(4.2192×101) | 3.3521×10(4.2949×10) | 3.1747×10(4.4185×10) | 3.2814×10(4.3388×10) | |
| IGDX | 6.6158×10(6.1465×10 | 2.1426×10(4.5588×10) | 1.9620×10(4.1929×10) | 1.5713×10(2.8550×10) | 8.5960×10(1.3964×10) | 3.1059×10(3.9207×10) | 1.3689×10(3.5454×10) | |
| IGDF | 8.3820×10(2.2857×10) | 1.5043×10(4.9843×10) | 1.5674×10(5.2428×10) | 1.4004×10(4.8312×10) | 9.5996×102(2.7970×10) | 1.8942×10(5.3270×10) | 8.9313×10(2.4917×10) | |
| MMF10_l | rPSP | 1.1118×10(7.5967×10) | 5.8854×10(4.0955×10) | 2.2084×10(3.1980×10) | 4.7371×10(3.9776×10) | 1.9439×10(1.6249×10) | 1.2643×10(1.7486×10) | 2.9513×10(6.2144×10) |
| rHV | 1.9208×10(4.5255×10) | 1.9281×10(4.5108×10) | 1.9435×10(4.5201×10) | 1.9276×10(4.5125×10) | 1.9509×10(4.6014×10) | 1.9526×10(4.6861×10) | 1.9500×10(4.6304×10) | |
| IGDX | 1.0917×10(7.0632×10) | 2.7230×10(4.4162×10) | 2.4316×10(4.0906×10) | 2.3371×10(2.6921×10) | 1.7615×10(1.2264×10) | 2.0963×10(4.1447×10) | 2.2312×10(3.3361×10) | |
| IGDF | 8.6794×10(3.0770×10) | 1.7698×10(5.4922×10) | 1.7998×10(6.6802×10) | 1.8236×10(5.8248×10) | 1.6032×10(4.6416×10) | 2.0147×10(5.3897×10) | 1.4601×10(4.1643×10) | |
| MMF11_l | rPSP | 1.4984×10(4.8986×10) | 3.7271×10(1.9133×10) | 2.1513×10(1.4348×10) | 2.7669×10(2.0862×10) | 3.5725×10(4.4515×10) | 1.3821×10(6.7718×10) | 7.0114×10(7.3469×10) |
| rHV | 1.7453×10(4.5501×10) | 1.7428×10(4.5376×10) | 1.7476×10(4.5500×10) | 1.7435×10(4.5396×10) | 1.7657×10(4.6281×10) | 1.7874×10(4.7110×10) | 1.7720×10(4.6564×10) | |
| IGDX | 2.0694×10(1.2130×10) | 3.3066×10(4.2895×101) | 3.1932×10(3.9145×10) | 2.8816×10(2.5875×10) | 2.2614×10(6.3706×10) | 3.1391×10(3.8456×10) | 2.7950×10(3.2344×10) | |
| IGDF | 8.4878×10(2.6402×10) | 1.0173×10(4.6038×10) | 1.0402×10(5.0036×10) | 1.0234×10(4.5983×10) | 8.8337×10(3.0647×10) | 1.1235×10(3.9813×10) | 8.6340×10(2.2678×10) | |
| MMF12_l | rPSP | 1.2230×10(4.0194×10) | 5.4330×10(3.6459×10) | 2.7054×10(1.3762×10) | 2.8187×10(2.0073×10) | 3.8266×10(4.4694×10) | 1.5398×10(6.9024×10) | 7.6782×10(7.4197×10) |
| rHV | 6.3110×10(3.6957×10) | 6.3081×10(3.6843×10) | 6.3133×10(3.6953×10) | 6.3094×10(3.6860×10) | 6.3473×10(3.7649×10) | 6.3796×10(3.8378×10) | 6.3487×10(3.7910×10) | |
| IGDX | 2.2733×10(6.3978×10) | 3.3123×10(4.2950×10) | 3.2151×10(3.9193×10) | 2.8873×10(2.5933×10) | 1.8958×10(1.2730×10) | 3.1766×10(3.8522×10) | 2.6702×10(3.2836×10) | |
| IGDF | 7.9885×10(2.2256×10) | 8.7167×10(4.6952×10) | 8.8515×10(5.1303×10) | 8.7240×10(4.7027×10) | 6.5683×10(3.3893×10) | 9.0096×10(4.0895×10) | 6.3356×10(2.8488×10) | |
| MMF13_l | rPSP | 6.0336×10(3.2481×10) | 1.6977×10(3.1417×10) | 1.0867×10(1.6258×10) | 1.2330×10(2.3150×10) | 3.5849×10(2.7145×10) | 7.7178×10(7.7167×10) | 5.2464×10(5.8903×10) |
| rHV | 1.9787×10(4.5622×10) | 1.9759×10(4.5498×10) | 1.9793×10(4.5622×10) | 1.9765×10(4.5518×10) | 1.9997×10(4.6399×10) | 2.0219×10(4.7227×10) | 2.0055×10(4.6682×10) | |
| IGDX | 2.3277×10(1.1833×10) | 3.6932×10(4.2166×10) | 3.5189×10(3.8587×10) | 3.1456×10(2.5493×10) | 2.3594×10(6.4516×10) | 3.4039×10(3.8065×10) | 2.9341×10(3.2102×10) | |
| IGDF | 1.2932×10(3.6344×10) | 1.3656×10(4.6598×10) | 1.3988×10(4.9857×10) | 1.3719×10(4.6702×10) | 8.1117×10(3.3842×10) | 1.4936×10(4.5168×10) | 8.1341×10(3.1849×10) | |
| MMF15_l | rPSP | 3.5514×10(3.7112×10) | 1.2183×10(3.1717×10) | 6.9391×10(1.6950×10) | 9.0741×10(2.3741×10) | 2.2095×10(2.8990×10) | 5.7247×10(8.0801×10) | 3.3866×10(6.1596×10) |
| rHV | 3.0933×10(4.2618×10) | 3.1070×10(4.2169×10) | 3.0669×10(4.2401×10) | 3.0778×10(4.2258×10) | 3.1379×10(4.3070×10) | 3.1703×10(4.3851×10) | 3.0902×10(4.3463×10) | |
| IGDX | 2.1678×10(6.3534×10 | 3.4746×10(4.2675×10) | 3.1425×10(3.9438×10) | 2.9007×10(2.5995×10) | 1.7449×10(1.2642×10) | 3.3589×10(3.8195×10) | 2.5576×10(3.2919×10) | |
| IGDF | 1.5949×10(4.2758×10) | 1.8994×10(5.4658×10) | 1.9009×10(5.5997×10) | 1.7960×10(5.2395×10) | 1.4914×10(4.1847×10) | 2.0741×10(5.7881×10) | 1.4785×10(4.1132×10) | |
| MMF15_a_l | rPSP | 3.1218×10(3.6154×10) | 1.0417×10(3.2095×10) | 6.2297×10(1.7046×10) | 8.1088×10(2.3899×10) | 2.1731×10(2.8815×10) | 1.0585×10(9.6772×10) | 3.1097×10(6.1937×10) |
| rHV | 3.1502×10(4.2673×10) | 3.1895×10(4.2175×10) | 3.1458×10(4.2402×10) | 3.1100×10(4.2365×10) | 3.2086×10(4.3083×10) | 3.1889×10(4.4046×10) | 3.1992×10(4.3390×10) | |
| IGDX | 1.9875×10(5.8533×10) | 3.1727×10(4.3282×10) | 2.9038×10(3.9877×10) | 2.6349×10(2.6421×10) | 1.7466×10(1.2437×10) | 4.8954×10(3.6510×10) | 2.3716×10(3.3227×10) | |
| IGDF | 1.6305×10(4.2373×10) | 1.9269×10(5.3600×10) | 2.0166×10(5.6775×10) | 1.8704×10(5.2568×10) | 1.5666×10(4.1225×10) | 2.5153×10(6.8004×10) | 1.5353×10(3.9899×10) | |
| MMF16_l1 | rPSP | 2.1832×10(3.8126×10) | 9.7190×10(3.2241×10) | 5.9705×10(1.7104×10) | 7.7514×10(2.3989×10) | 1.7666×10(2.9706×10) | 4.9735×10(8.2507×10) | 2.6244×10(6.3079×10) |
| rHV | 3.1752×10(4.2620×10) | 3.1772×10(4.2205×10) | 3.1006×10(4.2497×10) | 3.1207×10(4.2336×10) | 3.1788×10(4.3156×10) | 3.2520×10(4.3860×10) | 3.1749×10(4.3464×10) | |
| IGDX | 1.3520×10(5.4939×10) | 2.7292×10(4.4222×10) | 2.5740×10(4.0554×10) | 2.2453×10(2.7150×10) | 1.3588×10(1.3063×10) | 3.1262×10(3.8910×10) | 1.9225×10(3.4211×10) | |
| IGDF | 1.2982×10(3.3061×10) | 1.5922×10(4.7659×10) | 1.5747×10(5.0227×10) | 1.4965×10(4.6701×10) | 1.2620×10(3.4123×10) | 2.0144×10(5.3609×10) | 1.2424×10(3.1887×10) | |
| MMF16_l2 | rPSP | 3.6067×10(3.5062×10) | 1.2955×10(3.1488×10) | 8.1064×10(1.6661×10) | 1.0402×10(2.3375×10) | 2.4167×10(2.8283×10) | 6.9618×10(7.8602×10) | 3.5365×10(6.0898×10) |
| rHV | 3.1793×10(4.2615×10) | 3.1758×10(4.2205×10) | 3.1179×10(4.2454×10) | 3.1655×10(4.2246×10) | 3.1664×10(4.3174×10) | 3.2816×10(4.3807×10) | 3.1723×10(4.3455×10) | |
| IGDX | 1.9989×10(1.2125×10) | 3.8973×10(4.1691×10) | 3.6819×10(3.8209×10) | 3.4183×10(2.5016×10) | 2.4602×10(7.1740×10) | 3.8721×10(3.7161×10) | 2.8003×10(3.2298×10) | |
| IGDF | 1.9763×10(5.5487×10) | 2.2172×10(6.1833×10) | 2.1677×10(6.1381×10) | 2.1156×10(5.9398×10) | 1.8187×10(5.0529×10) | 2.4685×10(6.7163×10) | 1.8583×10(5.2109×10) | |
| MMF16_l3 | rPSP | 3.0848×10(3.6371×10) | 1.0667×10(3.2049×10) | 6.7322×10(1.6931×10) | 8.5319×10(2.3823×10) | 2.0408×10(2.9122×10) | 5.5665×10(8.0336×10) | 2.9495×10(6.2354×10) |
| rHV | 3.1707×10(4.2633×10) | 3.1789×10(4.2199×10) | 3.0774×10(4.2541×10) | 3.1153×10(4.2355×10) | 3.1741×10(4.3158×10) | 3.2256×10(4.3922×10) | 3.1719×10(4.3455×10) | |
| IGDX | 1.6339×10(1.2622×10) | 3.1668×10(4.3368×10) | 3.0231×10(3.9676×10) | 2.6735×10(2.6418×10) | 1.9272×10(5.6531×10) | 3.4539×10(3.8096×10) | 2.2430×10(3.3554×10) | |
| IGDF | 1.6970×10(4.2863×10) | 1.9249×10(5.1843×10) | 1.8509×10(5.2703×10) | 1.8207×10(5.0213×10) | 1.5570×10(3.9720×10) | 2.2536×10(5.8444×10) | 1.5506×10(3.9332×10) | |
| Rank | 47/96 | 9/96 | 6/96 | 4/96 | 8/96 | 2/96 | 20/96 | |
| rPSP | 10/24 | 0/24 | 0/24 | 0/24 | 5/24 | 0/24 | 9/24 | |
| rHV | 8/24 | 7/24 | 6/24 | 1/24 | 0/24 | 2/24 | 0/24 | |
| IGDX | 17/24 | 0/24 | 0/24 | 0/24 | 1/24 | 0/24 | 6/24 | |
| IGDF | 12/24 | 2/24 | 0/24 | 3/24 | 2/24 | 0/24 | 5/24 |
| Problem | NSMRFO | MOSMA [46] | MOBO/D [47] | MOMVO [48] | MOWCA [49] | NSGA-II [32] | MOMRFO [51] | IMOMRFO [28] | |
|---|---|---|---|---|---|---|---|---|---|
| GD Metric | |||||||||
| 4-bar truss | 3.3030×10 | 1.6635×10 | 1.9677×10 | 1.7194×10 | 1.3286×10 | 1.8236×10 | 1.4895×10 | 2.4210×10 | |
| 4.13×10 | 1.21×10 | 3.06×10 | 2.72×10 | 3.64×10 | 8.66×10 | 7.21×10 | 1.94×10 | ||
| Disk brake | 1.4345×10 | 2.3597×10 | 2.9302×10 | 8.0972×10 | 5.1287×10 | 7.0487×10 | 3.0258×10 | 4.7383×10 | |
| 2.72×10 | 2.70×10 | 1.45×10 | 1.45×10 | 3.22×10 | 1.26×10 | 5.62×10 | 7.82×10 | ||
| Welded beam | 5.2346×10 | 6.0605×10 | 3.7817×10 | 2.0160×10 | 5.9606×10 | 4.2063×10 | 3.9257×10 | 1.1569×10 | |
| 1.68×10 | 1.25×10 | 9.64×10 | 5.68×10 | 2.01×10 | 1.04×10 | 2.54×10 | 9.92×10 | ||
| Speed reducer | 7.2541×10 | 3.4412×10 | 1.2252×10 | 1.3694×10 | 1.7352×10 | 1.3368×10 | 1.4421×10 | 9.2079×10 | |
| 1.87×10 | 3.33×10 | 1.29×10 | 3.22×10 | 1.93×10 | 9.81×10 | 1.21×10 | 1.09×10 | ||
| IGD Metric | |||||||||
| 4-bar truss | 5.2306×10 | 1.2645×10 | 1.4296×10 | 3.4156×10 | 6.6312×10 | 5.9489×10 | 9.9940×10 | 1.1208×10 | |
| 2.99×10 | 1.21×10 | 4.93×10 | 6.11×10 | 3.30×10 | 4.06×10 | 8.66×10 | 6.15×10 | ||
| Disk brake | 2.4597×10 | 2.6790×10 | 1.7209×10 | 1.0017×10 | 5.7433×10 | 1.2484×10 | 4.0983×10 | 6.1796×10 | |
| 5.77×10 | 7.85×10 | 6.99×10 | 2.48×10 | 4.21×10 | 1.29×10 | 3.14×10 | 1.57×10 | ||
| Welded beam | 7.7497×10 | 7.0596×10 | 6.9524×10 | 1.3979×10 | 1.2635×10 | 3.0953×10 | 3.7374×10 | 4.7932×10 | |
| 4.75×10 | 1.66×10 | 4.25×10 | 7.84×10 | 1.75×10 | 4.33×10 | 4.88×10 | 1.29×10 | ||
| Speed reducer | 1.7887×10 | 1.9012×10 | 1.0443×10 | 5.9622×10 | 3.3948×10 | 2.7998×10 | 2.9813×10 | 3.3957×10 | |
| 2.16×10 | 2.68×10 | 8.99×10 | 5.54×10 | 1.44×10 | 4.73×10 | 8.81×10 | 7.20×10 | ||
| SP Metric | |||||||||
| 4-bar truss | 1.8155×10 | 4.8453×10 | 2.1874×10 | 3.9299×10 | 2.7300×10 | 2.5462×10 | 4.7759×10 | 1.4586×10 | |
| 7.79×10 | 3.81×10 | 1.67×10 | 3.77×10 | 3.77×10 | 2.21×10 | 6.71×10 | 1.45×10 | ||
| Disk brake | 9.3521×10 | 2.2820×10 | 1.7934×10 | 4.0540×10 | 8.0842×10 | 7.9256×10 | 1.1040×10 | 4.3313×10 | |
| 9.79×10 | 9.04×10 | 8.42×10 | 9.16×10 | 1.06×10 | 1.40×10 | 1.33×10 | 7.58×10 | ||
| Welded beam | 1.9678×10 | 6.4688×10 | 2.6550×10 | 2.3160×10 | 2.2191×10 | 2.3184×10 | 2.1139×10 | 5.4636×10 | |
| 4.31×10 | 1.23×10 | 4.69×10 | 1.22×10 | 3.93×10 | 2.34×10 | 3.02×10 | 4.81×10 | ||
| Speed reducer | 2.1976×10 | 2.5008×10 | 3.0519×10 | 4.0828×10 | 2.2979×10 | 2.3112×10 | 2.8427×10 | 6.3713×10 | |
| 2.17×10 | 6.28×10 | 1.34×10 | 1.33×10 | 2.60×10 | 1.66×10 | 3.91×10 | 1.95×10 | ||
| Systems | 30-Bus [54] | |
|---|---|---|
| Characteristics | Value | Details |
| Buses | 30 | - |
| Branches | 41 | - |
| Generators | 3 | Buses: 1, 2, and 8 |
| Slack bus | 1 | Buse: 1 |
| Wind generators | 1 | Buses: 5 |
| Solar generators | 2 | Buse: 11 and 13 |
| Small-hydro generators | 1 | Buse: 13 |
| Active and reactive power | - | 283.4 MW, 126.2 MVAr |
| Control variables | 11 | - |
| Generator | Bus | a | b | c | d | e | ||||||
|---|---|---|---|---|---|---|---|---|---|---|---|---|
| IEEE-30 | 1 | 30 | 2 | 0.00375 | 18 | 0.037 | 0.04091 | −0.05554 | 0.06490 | 0.0002 | 6.667 | |
| 2 | 25 | 1.75 | 0.0175 | 16 | 0.038 | 0.02543 | −0.06047 | 0.05638 | 0.0005 | 3.333 | ||
| 8 | 20 | 3.25 | 0.00834 | 12 | 0.045 | 0.05326 | −0.03550 | 0.03380 | 0.002 | 2 |
| Wind Power (bus 5) | Solar Power (bus 11) | Combined Solar/Small-Hydro Power (bus 13) | |||||||
|---|---|---|---|---|---|---|---|---|---|
| Test Systems | No. of Turbines | Pwr (MW) | Parameters of Weibull PDF | Psr (MW) | Parameters of Lognormal PDF | Psr (MW) | Parameters of Lognormal PDF | Phr (MW) | Parameters of Gumbel PDF |
| IEEE-30 | 25 | 75 | k = 2 | 50 | = 5.2 | 45 | = 5 | 5 | = 15 |
| c = 9 | = 0.6 | = 0.6 | = 1.2 | ||||||
| Case 1 | NSMRFO | MOMVO [48] | MOWCA [49] | NSGWO [50] | MOMRFO [51] | IMOMRFO [28] | ||||||||
|---|---|---|---|---|---|---|---|---|---|---|---|---|---|---|
| Control Variables | Min | Max | Cost | E | Cost | E | Cost | E | Cost | E | Cost | E | Cost | E |
| P | 20 | 80 | 53.108 | 60.441 | 53.813 | 79.882 | 65.933 | 52.442 | 54.421 | 56.651 | 59.090 | 64.799 | 43.141 | 64.982 |
| P | 0 | 75 | 51.903 | 73.597 | 56.252 | 74.961 | 35.136 | 74.937 | 50.662 | 15.858 | 47.240 | 66.735 | 55.886 | 67.336 |
| P | 10 | 35 | 16.476 | 31.077 | 13.194 | 27.016 | 24.800 | 24.722 | 13.128 | 24.091 | 11.981 | 32.089 | 15.660 | 21.897 |
| P | 0 | 50 | 17.407 | 21.171 | 16.889 | 25.689 | 13.209 | 50.000 | 17.505 | 10.181 | 21.577 | 46.457 | 18.109 | 40.445 |
| P | 0 | 50 | 15.878 | 45.724 | 15.115 | 22.804 | 16.516 | 34.040 | 17.273 | 37.732 | 16.048 | 25.442 | 15.018 | 37.884 |
| V | 0.95 | 1.1 | 1.0805 | 1.0684 | 1.1000 | 1.0874 | 1.0793 | 1.0732 | 1.0746 | 1.0259 | 1.0700 | 1.0655 | 1.0746 | 1.0838 |
| V | 0.95 | 1.1 | 1.0625 | 1.0577 | 1.0802 | 1.0705 | 1.0708 | 1.0557 | 1.0610 | 1.0287 | 1.0548 | 1.0570 | 1.0666 | 1.0753 |
| V | 0.95 | 1.1 | 1.0406 | 1.0360 | 1.0413 | 1.0556 | 1.0240 | 1.0307 | 1.0355 | 1.0407 | 1.0302 | 1.0296 | 1.0462 | 1.0272 |
| V | 0.95 | 1.1 | 1.0280 | 1.0215 | 1.0210 | 1.0252 | 1.0324 | 1.0244 | 1.0300 | 1.0031 | 1.0219 | 1.0267 | 1.0286 | 1.0323 |
| V | 0.95 | 1.1 | 1.0635 | 1.0574 | 1.0497 | 1.0614 | 1.0560 | 1.0709 | 1.0658 | 1.0789 | 1.0704 | 1.0551 | 1.0387 | 1.0523 |
| V | 0.95 | 1.1 | 1.0372 | 1.0320 | 0.9999 | 1.0089 | 1.0194 | 1.0594 | 1.0473 | 0.9886 | 1.0353 | 1.0423 | 1.0128 | 0.9982 |
| Q | −50 | 140 | 16.159 | 21.010 | 29.660 | 38.554 | −2.3346 | 33.953 | 4.2530 | 29.911 | 7.9031 | 18.958 | −6.1844 | 19.924 |
| Q | −20 | 60 | 22.069 | 24.129 | 48.350 | 13.470 | 59.861 | 9.4168 | 30.142 | 28.823 | 27.160 | 19.936 | 50.169 | 54.470 |
| Q | −30 | 35 | 30.615 | 23.786 | 21.343 | 33.759 | 14.518 | 16.921 | 26.313 | 25.518 | 28.830 | 26.924 | 33.653 | 3.1405 |
| Q | −15 | 40 | 31.337 | 20.742 | 17.553 | 15.561 | 39.202 | 18.831 | 36.317 | 3.6417 | 32.787 | 18.327 | 36.748 | 30.527 |
| Q | −20 | 25 | 20.441 | 20.458 | 18.014 | 20.990 | 18.491 | 24.584 | 20.608 | 23.828 | 24.787 | 28.416 | 13.772 | 19.339 |
| Q | −20 | 25 | 15.616 | 15.216 | 2.8992 | 4.9409 | 9.2576 | 23.816 | 19.108 | 18.060 | 16.755 | 14.588 | 8.716 | 1.2780 |
| Total Cost ($/h) | - | - | 893.815 | 1012.83 | 895.799 | 998.532 | 904.351 | 1021.33 | 894.215 | 1024.58 | 895.589 | 1009.6 | 897.961 | 1010.91 |
| Emission (t/h) | - | - | 1.7686 | 0.0985 | 1.7594 | 0.1089 | 1.758 | 0.0969 | 1.9969 | 0.0968 | 2.1716 | 0.0987 | 2.7944 | 0.1019 |
| VD (p.u.) | - | - | 0.4561 | 0.5291 | 0.6419 | 0.5618 | 0.5177 | 0.4471 | 0.4326 | 0.4931 | 0.4699 | 0.4621 | 0.5982 | 0.6145 |
| (MW) | - | - | 6.3699 | 3.1979 | 6.7693 | 3.7273 | 7.0872 | 2.7821 | 6.5379 | 3.2890 | 5.7357 | 2.8983 | 6.5780 | 3.4661 |
| P | 50 | 140 | 134.99 | 50.028 | 134.907 | 56.774 | 134.893 | 50.041 | 136.948 | 51.854 | 138.290 | 50.576 | 142.164 | 54.304 |
| Case 1 | NSMRFO | MOMVO [48] | MOWCA [49] | NSGWO [50] | MOMRFO [51] | IMOMRFO [28] | ||
|---|---|---|---|---|---|---|---|---|
| Control Variables | Min | Max | BCS | BCS | BCS | BCS | BCS | BCS |
| P | 20 | 80 | 60.658 | 79.791 | 65.943 | 64.856 | 64.438 | 65.828 |
| P | 0 | 75 | 55.620 | 55.825 | 54.797 | 56.854 | 54.207 | 57.585 |
| P | 10 | 35 | 23.791 | 10.265 | 24.559 | 21.437 | 23.046 | 12.331 |
| P | 0 | 50 | 18.720 | 17.384 | 18.199 | 19.870 | 21.799 | 22.762 |
| P | 0 | 50 | 16.333 | 16.890 | 15.653 | 16.109 | 14.859 | 19.657 |
| V | 0.95 | 1.1 | 1.0749 | 1.0729 | 1.0795 | 1.0784 | 1.0701 | 1.0857 |
| V | 0.95 | 1.1 | 1.0642 | 1.0638 | 1.0710 | 1.0638 | 1.0593 | 1.0675 |
| V | 0.95 | 1.1 | 1.0405 | 1.0347 | 1.0245 | 1.0471 | 1.0406 | 1.0057 |
| V | 0.95 | 1.1 | 1.0331 | 1.0267 | 1.0285 | 1.0335 | 1.0248 | 1.0311 |
| V | 0.95 | 1.1 | 1.0624 | 1.0549 | 1.0445 | 1.0614 | 1.0582 | 1.0504 |
| Control Variables | Min | Max | BCS | BCS | BCS | BCS | BCS | BCS |
| V | 0.95 | 1.1 | 1.0331 | 1.0302 | 1.0208 | 1.0379 | 1.0313 | 1.0569 |
| Q | −50 | 140 | 5.6755 | 4.2337 | 5.0900 | 13.966 | 5.9788 | 24.335 |
| Q | −20 | 60 | 30.809 | 37.568 | 58.617 | 17.758 | 29.104 | 41.067 |
| Q | −30 | 35 | 26.973 | 23.646 | 9.2601 | 32.981 | 33.386 | −9.445 |
| Q | −15 | 40 | 35.741 | 36.326 | 34.291 | 33.961 | 29.605 | 40.288 |
| Q | −20 | 25 | 19.544 | 18.581 | 15.261 | 18.622 | 19.976 | 15.144 |
| Q | −20 | 25 | 13.604 | 14.277 | 10.954 | 14.964 | 15.157 | 22.829 |
| Total Cost ($/h) | - | - | 930.948 | 934.021 | 931.355 | 931.249 | 931.347 | 932.258 |
| Emission (t/h) | - | - | 0.4112 | 0.4190 | 0.4239 | 0.4158 | 0.4253 | 0.4602 |
| VD (p.u.) | - | - | 0.4542 | 0.5026 | 0.5474 | 0.4467 | 0.4959 | 0.4353 |
| (MW) | - | - | 5.2144 | 5.8737 | 5.5104 | 5.2299 | 5.3406 | 5.8467 |
| P | 50 | 140 | 109.150 | 109.119 | 109.759 | 109.361 | 109.829 | 111.084 |
| Case 2 | NSMRFO | MOMVO [48] | MOWCA [49] | NSGWO [50] | MOMRFO [51] | IMOMRFO [28] | ||||||||
|---|---|---|---|---|---|---|---|---|---|---|---|---|---|---|
| Control Variables | Min | Max | Cost | VD | Cost | VD | Cost | VD | Cost | VD | Cost | VD | Cost | VD |
| P | 20 | 80 | 52.024 | 54.112 | 52.557 | 52.387 | 47.316 | 35.038 | 46.047 | 63.371 | 45.578 | 45.641 | 37.922 | 65.929 |
| P | 0 | 75 | 49.449 | 48.886 | 49.826 | 53.907 | 50.814 | 50.727 | 50.504 | 50.746 | 50.397 | 59.982 | 47.082 | 37.443 |
| P | 10 | 35 | 21.458 | 34.578 | 17.580 | 24.853 | 24.778 | 25.296 | 25.700 | 32.668 | 23.375 | 27.656 | 26.664 | 30.457 |
| P | 0 | 50 | 15.549 | 14.878 | 18.054 | 33.311 | 16.061 | 29.283 | 17.568 | 18.363 | 19.150 | 20.280 | 22.056 | 29.289 |
| P | 0 | 50 | 13.863 | 2.4460 | 14.652 | 3.8207 | 15.203 | 4.2886 | 13.752 | 9.6771 | 13.465 | 5.7879 | 18.004 | 1.0118 |
| V | 0.95 | 1.1 | 1.0770 | 1.0777 | 1.0800 | 1.0736 | 1.0731 | 1.0615 | 1.0734 | 1.0680 | 1.0777 | 1.0743 | 1.0841 | 1.0780 |
| V | 0.95 | 1.1 | 1.0589 | 1.0623 | 1.0679 | 1.0677 | 1.0598 | 1.0587 | 1.0576 | 1.0578 | 1.0631 | 1.0631 | 1.0756 | 1.0646 |
| V | 0.95 | 1.1 | 1.0236 | 1.0062 | 1.0329 | 1.0190 | 1.0408 | 1.0364 | 1.0195 | 1.0115 | 1.0257 | 1.0200 | 1.0418 | 1.0062 |
| V | 0.95 | 1.1 | 1.0297 | 1.0324 | 1.0355 | 1.0367 | 1.0357 | 1.0352 | 1.0297 | 1.0305 | 1.0311 | 1.0351 | 1.0336 | 1.0335 |
| V | 0.95 | 1.1 | 1.0781 | 1.0806 | 1.0769 | 1.0793 | 1.0707 | 1.0813 | 1.0754 | 1.0776 | 1.0741 | 1.0742 | 1.0690 | 1.0749 |
| V | 0.95 | 1.1 | 1.0586 | 1.0613 | 1.0461 | 1.0462 | 1.0587 | 1.0556 | 1.0535 | 1.0581 | 1.0595 | 1.0590 | 1.0235 | 1.0480 |
| Q | −50 | 140 | 13.538 | 9.7512 | 1.8904 | −8.1601 | 1.8042 | −23.430 | 8.5189 | 2.2257 | 6.3704 | 0.4094 | −3.2325 | 8.4710 |
| Q | −20 | 60 | 25.623 | 44.482 | 40.716 | 59.259 | 23.322 | 48.275 | 32.641 | 41.144 | 37.354 | 44.935 | 58.645 | 48.064 |
| Q | −30 | 35 | 15.823 | −3.1762 | 17.560 | 2.4995 | 30.249 | 26.829 | 12.628 | 4.6642 | 14.424 | 4.9202 | 23.406 | −0.8900 |
| Q | −15 | 40 | 34.891 | 38.425 | 36.648 | 39.452 | 37.310 | 38.764 | 36.776 | 38.255 | 32.672 | 39.733 | 26.422 | 39.927 |
| Q | −20 | 25 | 24.310 | 24.842 | 23.003 | 24.592 | 20.470 | 24.999 | 23.981 | 24.619 | 22.406 | 22.098 | 21.381 | 23.793 |
| Q | −20 | 25 | 23.001 | 24.408 | 16.671 | 18.017 | 22.157 | 22.211 | 21.697 | 23.860 | 22.938 | 23.213 | 8.442 | 20.075 |
| Total Cost ($/h) | - | - | 894.77 | 921.23 | 893.85 | 940.66 | 895.07 | 918.36 | 895.72 | 931.70 | 895.53 | 916.70 | 898.95 | 948.61 |
| Control Variables | Min | Max | Cost | VD | Cost | VD | Cost | VD | Cost | VD | Cost | VD | Cost | VD |
| Emission (t/h) | - | - | 2.0652 | 1.7635 | 2.0184 | 0.7516 | 1.8018 | 2.4120 | 1.8782 | 0.4839 | 2.0838 | 1.2817 | 1.841 | 1.0063 |
| VD (p.u.) | - | - | 0.4169 | 0.3975 | 0.4222 | 0.4054 | 0.4227 | 0.4041 | 0.4157 | 0.4044 | 0.4195 | 0.4064 | 0.4659 | 0.4033 |
| (MW) | - | - | 6.4450 | 6.4705 | 6.3981 | 5.4931 | 6.0562 | 6.1743 | 6.1556 | 5.4798 | 6.2143 | 5.6924 | 6.0657 | 6.4642 |
| P | 50 | 140 | 137.50 | 134.97 | 137.13 | 120.61 | 135.31 | 139.98 | 135.98 | 122.42 | 6.3704 | 129.75 | 135.66 | 125.644 |
| Case 2 | NSMRFO | MOMVO [48] | MOWCA [49] | NSGWO [50] | MOMRFO [51] | IMOMRFO [28] | ||
|---|---|---|---|---|---|---|---|---|
| Control Variables | Min | Max | BCS | BCS | BCS | BCS | BCS | BCS |
| P | 20 | 80 | 53.594 | 52.415 | 41.134 | 45.147 | 45.137 | 39.393 |
| P | 0 | 75 | 49.649 | 50.911 | 48.375 | 50.559 | 51.718 | 45.047 |
| P | 10 | 35 | 24.446 | 23.020 | 24.425 | 28.827 | 27.402 | 29.832 |
| P | 0 | 50 | 15.036 | 19.166 | 22.582 | 17.427 | 19.076 | 24.502 |
| P | 0 | 50 | 10.658 | 9.0253 | 13.720 | 10.795 | 10.006 | 15.466 |
| V | 0.95 | 1.1 | 1.0778 | 1.0753 | 1.0612 | 1.0679 | 1.0713 | 1.0752 |
| V | 0.95 | 1.1 | 1.0625 | 1.0678 | 1.0596 | 1.0577 | 1.0631 | 1.0536 |
| V | 0.95 | 1.1 | 1.0067 | 1.0212 | 1.0295 | 1.0113 | 1.0201 | 1.0248 |
| V | 0.95 | 1.1 | 1.0325 | 1.0358 | 1.0353 | 1.0306 | 1.0351 | 1.0223 |
| V | 0.95 | 1.1 | 1.0813 | 1.0814 | 1.0821 | 1.0785 | 1.0744 | 1.0654 |
| V | 0.95 | 1.1 | 1.0620 | 1.0462 | 1.0583 | 1.0582 | 1.0597 | 1.0545 |
| Q | −50 | 140 | 8.6578 | −7.9539 | −25.938 | −4.4517 | −8.3054 | 21.981 |
| Q | −20 | 60 | 43.962 | 57.301 | 55.280 | 48.401 | 51.7371 | 18.117 |
| Q | −30 | 35 | −3.3246 | 6.0463 | 20.146 | 4.5803 | 7.7620 | 24.266 |
| Q | −15 | 40 | 39.981 | 39.509 | 39.906 | 39.580 | 39.807 | 25.829 |
| Q | −20 | 25 | 24.989 | 24.909 | 24.995 | 24.937 | 22.156 | 21.912 |
| Q | −20 | 25 | 23.981 | 17.364 | 22.278 | 23.748 | 23.146 | 23.681 |
| Total Cost ($/h) | - | - | 897.98 | 899.55 | 898.24 | 898.43 | 916.70 | 900.87 |
| Emission (t/h) | - | - | 1.9546 | 1.7885 | 2.3326 | 1.9872 | 1.9026 | 1.7214 |
| VD (p.u.) | - | - | 0.4043 | 0.4087 | 0.4073 | 0.4049 | 0.4064 | 0.4330 |
| (MW) | - | - | 6.6032 | 6.3273 | 6.2834 | 6.2478 | 6.1310 | 6.0237 |
| P | 50 | 140 | 136.62 | 135.19 | 139.45 | 136.89 | 136.19 | 134.58 |
| Case 3 | NSMRFO | MOMVO [48] | MOWCA [49] | NSGWO [50] | MOMRFO [51] | IMOMRFO [28] | ||||||||
|---|---|---|---|---|---|---|---|---|---|---|---|---|---|---|
| Control Variables | Min | Max | Cost | Cost | Cost | Cost | Cost | Cost | ||||||
| P | 20 | 80 | 48.838 | 49.192 | 44.767 | 45.204 | 40.985 | 45.256 | 40.474 | 63.806 | 38.9739 | 61.303 | 59.511 | 33.250 |
| P | 0 | 75 | 49.909 | 72.932 | 48.257 | 74.977 | 51.787 | 75.000 | 55.135 | 71.267 | 59.6321 | 74.869 | 56.777 | 72.769 |
| P | 10 | 35 | 21.138 | 32.741 | 27.145 | 26.376 | 22.983 | 35.000 | 22.511 | 29.912 | 16.5629 | 30.789 | 10.571 | 34.292 |
| P | 0 | 50 | 21.451 | 45.874 | 19.084 | 50.000 | 20.603 | 49.377 | 18.490 | 40.095 | 18.9793 | 44.802 | 18.489 | 49.458 |
| P | 0 | 50 | 13.105 | 26.710 | 15.521 | 13.398 | 16.772 | 31.261 | 16.845 | 25.878 | 16.6080 | 26.851 | 14.919 | 42.827 |
| V | 0.95 | 1.1 | 1.0738 | 1.0779 | 1.0842 | 1.0900 | 1.0585 | 1.0689 | 1.0769 | 1.0693 | 1.0713 | 1.0720 | 1.0873 | 1.0673 |
| V | 0.95 | 1.1 | 1.0646 | 1.0669 | 1.0606 | 1.0653 | 1.0507 | 1.0575 | 1.0678 | 1.0646 | 1.0585 | 1.0609 | 1.0593 | 1.0642 |
| V | 0.95 | 1.1 | 1.0473 | 1.0432 | 1.0276 | 1.0426 | 1.0248 | 1.0474 | 1.0387 | 1.0428 | 1.03330 | 1.0377 | 1.0415 | 1.0192 |
| V | 0.95 | 1.1 | 1.0374 | 1.0405 | 1.0267 | 1.0444 | 1.0205 | 1.0466 | 1.0363 | 1.0410 | 1.0273 | 1.0386 | 1.0147 | 1.0435 |
| V | 0.95 | 1.1 | 1.0598 | 1.0620 | 1.0376 | 1.0800 | 1.0570 | 1.0673 | 1.0679 | 1.0792 | 1.0562 | 1.0717 | 1.0564 | 1.0808 |
| V | 0.95 | 1.1 | 1.0414 | 1.0372 | 1.0316 | 1.0333 | 1.0468 | 1.0565 | 1.0499 | 1.0429 | 1.0290 | 1.0486 | 1.0239 | 1.0780 |
| Q | −50 | 140 | −5.909 | 17.678 | 29.918 | 44.051 | −9.9749 | 15.696 | −5.4244 | 3.7508 | 2.6613 | 20.722 | 42.179 | −3.7032 |
| Q | −20 | 60 | 34.404 | 24.895 | 21.033 | −4.4405 | 44.003 | 3.8259 | 45.267 | 28.455 | 36.900 | 14.327 | 5.2565 | 50.301 |
| Q | −30 | 35 | 34.193 | 18.916 | 21.373 | 16.885 | 25.371 | 26.239 | 21.516 | 20.238 | 23.887 | 16.920 | 36.104 | −4.7289 |
| Q | −15 | 40 | 39.358 | 32.193 | 34.422 | 37.147 | 33.541 | 40.000 | 35.084 | 34.503 | 38.279 | 33.550 | 19.654 | 34.754 |
| Q | −20 | 25 | 17.404 | 19.090 | 13.108 | 24.809 | 20.429 | 19.558 | 19.555 | 24.034 | 19.323 | 22.276 | 21.064 | 23.587 |
| Q | −20 | 25 | 16.122 | 13.081 | 15.802 | 10.553 | 22.646 | 19.488 | 18.249 | 14.437 | 14.207 | 17.537 | 13.433 | 26.827 |
| Total Cost ($/h) | - | - | 896.04 | 1008.19 | 896.96 | 997.31 | 897.15 | 1021.53 | 896.12 | 1004.17 | 896.753 | 1033.83 | 898.125 | 1033.62 |
| Emission (t/h) | - | - | 1.7812 | 0.1017 | 1.7489 | 0.1313 | 1.9311 | 0.0958 | 1.8630 | 0.1008 | 2.0913 | 0.0963 | 1.7021 | 0.1018 |
| VD (p.u.) | - | - | 0.4338 | 0.4436 | 0.5350 | 0.4380 | 0.4654 | 0.4492 | 0.4286 | 0.4317 | 0.5059 | 0.4322 | 0.5660 | 0.5197 |
| (MW) | - | - | 6.1629 | 2.7309 | 6.2089 | 3.3192 | 6.1567 | 2.3448 | 5.9016 | 2.7980 | 6.0776 | 2.6358 | 6.7354 | 2.7088 |
| P | 50 | 140 | 135.12 | 58.671 | 134.83 | 76.701 | 136.43 | 49.842 | 135.85 | 54.046 | 137.69 | 43.655 | 134.36 | 56.710 |
| Case 3 | NSMRFO | MOMVO [48] | MOWCA [49] | NSGWO [50] | MOMRFO [51] | IMOMRFO [28] | ||
|---|---|---|---|---|---|---|---|---|
| Control Variables | Min | Max | BCS | BCS | BCS | BCS | BCS | BCS |
| P | 20 | 80 | 34.493 | 31.895 | 40.145 | 23.841 | 39.028 | 37.708 |
| P | 0 | 75 | 66.511 | 71.867 | 58.895 | 68.321 | 64.085 | 66.952 |
| P | 10 | 35 | 32.323 | 34.515 | 26.639 | 30.326 | 27.308 | 24.467 |
| P | 0 | 50 | 22.452 | 19.084 | 29.953 | 24.143 | 26.355 | 28.624 |
| P | 0 | 50 | 16.640 | 14.602 | 20.914 | 18.749 | 16.761 | 9.3818 |
| V | 0.95 | 1.1 | 1.0777 | 1.0858 | 1.0611 | 1.0782 | 1.0776 | 1.0829 |
| V | 0.95 | 1.1 | 1.0653 | 1.0606 | 1.0528 | 1.0623 | 1.0672 | 1.0693 |
| V | 0.95 | 1.1 | 1.0453 | 1.0506 | 1.0323 | 1.0337 | 1.0411 | 1.0524 |
| V | 0.95 | 1.1 | 1.0400 | 1.0363 | 1.0281 | 1.0379 | 1.0351 | 1.0335 |
| V | 0.95 | 1.1 | 1.0705 | 1.0305 | 1.0606 | 1.0775 | 1.0578 | 1.0698 |
| V | 0.95 | 1.1 | 1.0418 | 1.0387 | 1.0495 | 1.0494 | 1.0497 | 1.0602 |
| Q | −50 | 140 | 5.5834 | 35.083 | −4.2225 | 10.982 | 2.9712 | 9.3361 |
| Q | −20 | 60 | 28.456 | −0.7926 | 32.816 | 28.018 | 38.769 | 27.986 |
| Q | −30 | 35 | 25.306 | 33.461 | 26.109 | 14.683 | 21.568 | 30.466 |
| Q | −15 | 40 | 35.318 | 37.243 | 34.519 | 35.900 | 31.389 | 22.263 |
| Q | −20 | 25 | 20.664 | 8.3323 | 20.123 | 22.938 | 16.581 | 19.608 |
| Q | −20 | 25 | 14.609 | 16.692 | 21.494 | 17.543 | 18.581 | 22.011 |
| Total Cost ($/h) | - | - | 926.22 | 931.32 | 936.50 | 927.55 | 931.87 | 931.34 |
| Emission (t/h) | - | - | 0.7300 | 0.6514 | 0.4596 | 0.8453 | 0.5106 | 0.6806 |
| VD (p.u.) | - | - | 0.4306 | 0.4855 | 0.4380 | 0.4233 | 0.4357 | 0.4373 |
| (MW) | - | - | 4.6000 | 4.6938 | 4.6349 | 4.6027 | 4.6366 | 4.8748 |
| P | 50 | 140 | 120.07 | 118.03 | 111.49 | 122.62 | 113.52 | 118.84 |
Publisher’s Note: MDPI stays neutral with regard to jurisdictional claims in published maps and institutional affiliations. |
© 2022 by the authors. Licensee MDPI, Basel, Switzerland. This article is an open access article distributed under the terms and conditions of the Creative Commons Attribution (CC BY) license (https://creativecommons.org/licenses/by/4.0/).
Share and Cite
Daqaq, F.; Kamel, S.; Ouassaid, M.; Ellaia, R.; Agwa, A.M. Non-Dominated Sorting Manta Ray Foraging Optimization for Multi-Objective Optimal Power Flow with Wind/Solar/Small- Hydro Energy Sources. Fractal Fract. 2022, 6, 194. https://doi.org/10.3390/fractalfract6040194
Daqaq F, Kamel S, Ouassaid M, Ellaia R, Agwa AM. Non-Dominated Sorting Manta Ray Foraging Optimization for Multi-Objective Optimal Power Flow with Wind/Solar/Small- Hydro Energy Sources. Fractal and Fractional. 2022; 6(4):194. https://doi.org/10.3390/fractalfract6040194
Chicago/Turabian StyleDaqaq, Fatima, Salah Kamel, Mohammed Ouassaid, Rachid Ellaia, and Ahmed M. Agwa. 2022. "Non-Dominated Sorting Manta Ray Foraging Optimization for Multi-Objective Optimal Power Flow with Wind/Solar/Small- Hydro Energy Sources" Fractal and Fractional 6, no. 4: 194. https://doi.org/10.3390/fractalfract6040194
APA StyleDaqaq, F., Kamel, S., Ouassaid, M., Ellaia, R., & Agwa, A. M. (2022). Non-Dominated Sorting Manta Ray Foraging Optimization for Multi-Objective Optimal Power Flow with Wind/Solar/Small- Hydro Energy Sources. Fractal and Fractional, 6(4), 194. https://doi.org/10.3390/fractalfract6040194

