Intelligent Modulation Recognition of Frequency-Hopping Communications: Theory, Methods, and Challenges
Abstract
1. Introduction
- The inherently non-stationary nature of frequency-hopping signals makes it difficult for single-domain features in either the time or frequency domain to characterise their signal properties fully. Therefore, to recognise the modulation ways of the frequency-hopping signal successfully, it is necessary to search for richer and multidimensional features to demonstrate the dynamic changes of the frequency-hopping signal in the fields of time and frequency.
- Frequency-hopping signals are primarily employed in military communication environments, where they frequently encounter complex and intense noise interference. Although their spread-spectrum characteristics confer a degree of noise resistance, under low signal-to-noise ratio conditions, the relevant features of frequency-hopping signals—such as their time–frequency spectrum—remain susceptible to masking by noise, significantly increasing the difficulty of modulation identification.
- Frequency-hopping communication systems are usually categorised into fast-hopping and slow-hopping types. Fast-hopping systems undergo multiple frequency-hopping cycles within each symbol period, resulting in a more discrete and complex distribution of modulation characteristics across the frequency dimension. This significantly increases the difficulties of feature extraction and modulation recognition. In contrast, slow-hopping systems have become the primary focus of current modulation recognition research due to the relative stability of their modulation characteristics in both the time and frequency domains. However, to maintain the excellent anti-interference performance of frequency-hopping signals, the number of bits is limited in a single hopping cycle, even in a slow-hopping system. So, the rare message of the limited bits becomes the challenge of recognizing the way of the modulation of the frequency-hopping signal.
- This paper systematically organises intelligent modulation recognition techniques for frequency-hopping signals from two research perspectives: First, it compares traditional machine learning and deep learning approaches based on the adopted learning paradigm. Second, it distinguishes between two technical routes based on signal processing methods—whether frequency-hopping point slicing is performed or not.
- This paper prospectively outlines future development directions for intelligent modulation recognition of frequency-hopping signals. It proposes a series of potential research paths likely to drive continuous progress in this field.
- This research partially fills the gap in systematic reviews within this field, providing valuable reference and research support for subsequent theoretical exploration and engineering implementation of intelligent modulation recognition for frequency-hopping signals.
2. Fundamental Theory of Frequency-Hopping Communication
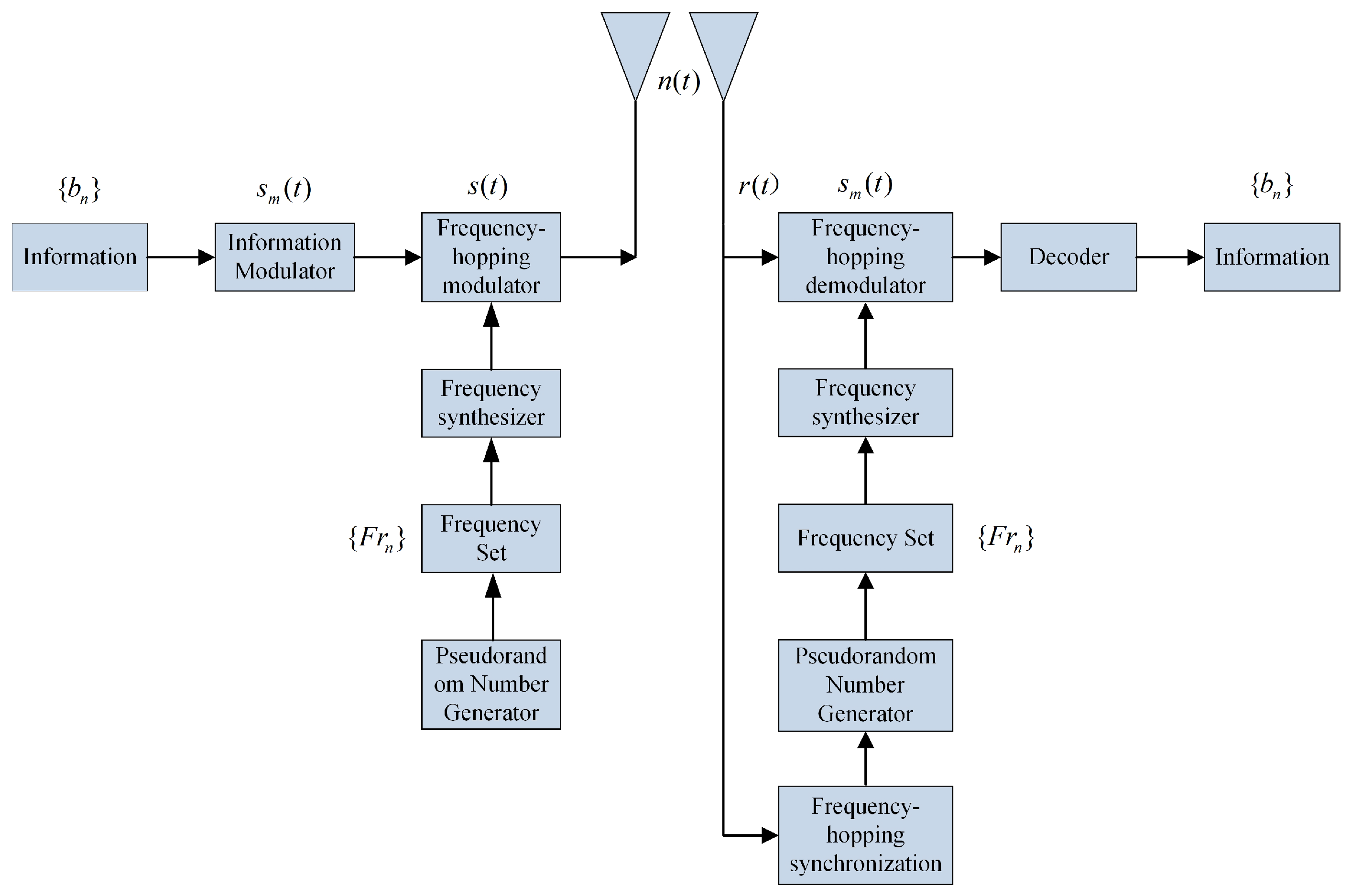
2.1. Frequency-Hopping Communication System Model
2.2. Frequency-Hopping Communication Signal Model
2.3. Common Time–Frequency Analysis Methods
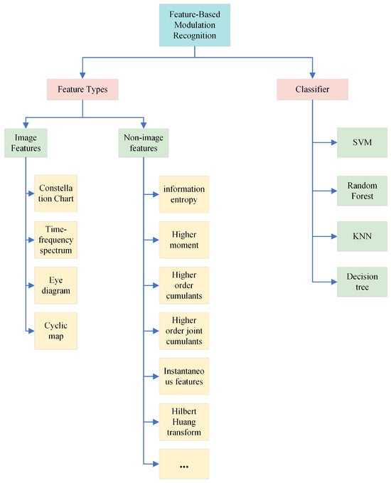
3. Traditional Intelligent Modulation Recognition Methods for Frequency-Hopping Signals
3.1. Traditional Intelligent Modulation Recognition Methods for Frequency-Hopping Signals Based on Time–Frequency Analysis
3.2. Traditional Intelligent Modulation Recognition Methods for Frequency-Hopping Signals Based on Parameter Estimation
4. Deep Learning-Based Intelligent Modulation Recognition Method for Frequency-Hopping Signals
4.1. Advances in Deep Learning-Based Intelligent Modulation Recognition for Frequency-Hopping Signals
4.2. Intelligent Modulation Recognition of Frequency-Hopping Signals Using Common Neural Network Models
5. Frequency-Hopping Signal Parameter Estimation
Introduction
6. Future Technology Challenges and Outlook
7. Conclusions
Author Contributions
Funding
Institutional Review Board Statement
Informed Consent Statement
Conflicts of Interest
References
- Tedeschi, P.; Sciancalepore, S.; Di Pietro, R. Satellite-based communications security: A survey of threats, solutions, and research challenges. Comput. Netw. 2022, 216, 109246. [Google Scholar] [CrossRef]
- Kodheli, O.; Lagunas, E.; Maturo, N.; Sharma, S.K.; Shankar, B.; Montoya, J.F.M.; Duncan, J.C.M.; Spano, D.; Chatzinotas, S.; Kisseleff, S.; et al. Satellite communications in the new space era: A survey and future challenges. IEEE Commun. Surv. Tutor. 2020, 23, 70–109. [Google Scholar] [CrossRef]
- Qiu, Y.; Ren, H.; Gao, L.; Xiao, Y. The Approach to Satellite Anti-interception Communication Based on WFRFT-TDCS. In Proceedings of the International Conference on Space Information Network, Shenzhen, China, 19–20 December 2019; Springer: Berlin/Heidelberg, Germany, 2019; pp. 264–274. [Google Scholar]
- Tao, Z. Research on Interference Identification Technology of Frequency Hopping Communication. Master’s Thesis, University of Electronic Science and Technology of China, Chengdu, China, 2021. [Google Scholar]
- Ren, H.; Gao, L.; Xiao, Y. The Approach to Satellite Anti-interception. In Proceedings of the Space Information Networks: 4th International Conference, SINC 2019, Wuzhen, China, 19–20 September 2019; Revised Selected Papers. Springer Nature: Berlin/Heidelberg, Germany, 2020; Volume 1169, p. 264. [Google Scholar]
- Hou, Y.; Liu, X.; Cui, H. A new design method for anti-interception waveform. IEICE Trans. Commun. 2025, E108-B, 833–841. [Google Scholar] [CrossRef]
- Liu, X.; Li, R.; Li, P.; Chen, X.; Li, S.; Wang, F. A UAV Communication System Based on Anti-Interception and Anti-InterferenceTechnology. In Proceedings of the 2023 IEEE International Conference on Unmanned Systems (ICUS), Hefei, China, 13–15 October 2023; pp. 287–292. [Google Scholar]
- Guo, Y.; Feng, J.; Zhang, T. Research on Anti-Intercept Technology Based on WFrFT and Modulation Hopping. Mod. Def. Technol. 2022, 50, 55–60. [Google Scholar]
- Wei, H.; Xu, L.; Tao, J. Research on anti-jamming and anti-interception performance of MC-CDMA system based on Code-Hopping. Proc. J. Phys. Conf. Ser. 2021, 1920, 012046. [Google Scholar] [CrossRef]
- Nallappan, K.; Skorobogatiy, M. Wired Channel Modeling for Frequency Hopping System in Secure Terahertz Communications. In Proceedings of the 2021 IEEE Research and Applications of Photonics in Defense Conference (RAPID), Miramar Beach, FL, USA, 2–4 August 2021; pp. 1–2. [Google Scholar]
- Ephremides, A.; Wieselthier, J.E.; Baker, D.J. A design concept for reliable mobile radio networks with frequency hopping signaling. Proc. IEEE 2005, 75, 56–73. [Google Scholar] [CrossRef]
- Zander, J. Adaptive Frequency Hopping in HF Communications. In Proceedings of the MILCOM’93-IEEE Military Communications Conference, Boston, MA, USA, 11–14 October 1993; Volume 2, pp. 600–604. [Google Scholar]
- Herrick, D.L.; Lee, P.K.; Ledlow, L. Correlated Frequency Hopping-an Improved Approach to HF Spread Spectrum Communications. In Proceedings of the 1996 Tactical Communications Conference. Ensuring Joint Force Superiority in the Information Age, Fort Wayne, IN, USA, 30 April–2 May 1996; pp. 319–324. [Google Scholar]
- Hu, Y.; Han, S.; Zhao, H.; Han, Y.; Xu, J.; Yang, G. Extension of the Covert Performance Evaluation System for Underwater Spread Spectrum Communication. In Proceedings of the 2023 3rd International Conference on Electronic Information Engineering and Computer (EIECT), Shenzhen, China, 17–19 November 2023; pp. 18–23. [Google Scholar]
- Stanković, L.; Daković, M.; Thayaparan, T. Time-Frequency Signal Analysis with Applications; Artech House: London, UK, 2013. [Google Scholar]
- Liu, Q.; Fok, M.P. Ultrafast and wideband microwave photonic frequency-hopping systems: A review. Appl. Sci. 2020, 10, 521. [Google Scholar] [CrossRef]
- He, L. Research on Countermeasures Against SmartJamming in Ultra-Short Wave Frequency-HoppingRadio. Master’s Thesis, University of Electronic Science and Technology of China, Chengdu, China, 2025. [Google Scholar]
- Tang, H. Integrated Radar and Communication System Basedon Frequency-Hopping MIMO Architecture. Master’s Thesis, University of Electronic Science and Technology of China, Chengdu, China, 2025. [Google Scholar]
- Meng, S. Simulation Research on Frequency Hopping Spread Spectrum Communication System. Comput. Netw. 2024, 50, 355–358. [Google Scholar]
- Yu, Z.; Hao, Z.; Yao, W.; Jia, M. A capacity enhancement method for frequency-hopping anti-jamming communication systems. Electronics 2023, 12, 4457. [Google Scholar] [CrossRef]
- Liu, Y.; Huang, G. Analysis of Anti-Guided Interference in Ground Wave Mode of Shortwave Frequency Hopping communication system. In Proceedings of the 2020 IEEE International Conference on Information Technology, Big Data and Artificial Intelligence (ICIBA), Chongqing, China, 6–8 November 2020; Volume 1, pp. 562–569. [Google Scholar]
- Xiao, W.; Luo, Z.; Hu, Q. A review of research on signal modulation recognition based on deep learning. Electronics 2022, 11, 2764. [Google Scholar] [CrossRef]
- Rajendran, S.; Meert, W.; Giustiniano, D.; Lenders, V.; Pollin, S. Deep learning models for wireless signal classification with distributed low-cost spectrum sensors. IEEE Trans. Cogn. Commun. Netw. 2018, 4, 433–445. [Google Scholar] [CrossRef]
- O’Shea, T.J.; Corgan, J.; Clancy, T.C. Convolutional Radio Modulation Recognition Networks. In Proceedings of the International Conference on Engineering Applications of Neural Networks, Limassol, Cyprus, 5–7 June 2016; Springer: Berlin/Heidelberg, Germany, 2016; pp. 213–226. [Google Scholar]
- O’Shea, T.J.; Roy, T.; Clancy, T.C. Over-the-air deep learning based radio signal classification. IEEE J. Sel. Top. Signal Process. 2018, 12, 168–179. [Google Scholar] [CrossRef]
- Meng, F.; Chen, P.; Wu, L.; Wang, X. Automatic modulation classification: A deep learning enabled approach. IEEE Trans. Veh. Technol. 2018, 67, 10760–10772. [Google Scholar] [CrossRef]
- Zhang, X.; Luo, Z.; Xiao, W.; Feng, L. Deep learning-based modulation recognition for MIMO systems: Fundamental, methods, challenges. IEEE Access 2024, 12, 112558–112575. [Google Scholar] [CrossRef]
- Wu, J.; Zhong, Y.; Chen, A. Radio Modulation Classification Using STFT Spectrogram and CNN. In Proceedings of the 2021 7th International Conference on Computer and Communications (ICCC), Chengdu, China, 10–13 December 2021; pp. 178–182. [Google Scholar]
- Tailor, A.; Dua, M.; Verma, P. Automatic classification of multi-carrier modulation signal using STFT spectrogram and deep CNN. Phys. Scr. 2024, 99, 076009. [Google Scholar] [CrossRef]
- Wu, S. Communication modulation recognition algorithm based on STFT mechanism in combination with unsupervised feature-learning network. Peer Peer Netw. Appl. 2019, 12, 1615–1623. [Google Scholar] [CrossRef]
- Bhatti, S.G.; Bhatti, A.I. Radar signals intrapulse modulation recognition using phase-based stft and bilstm. IEEE Access 2022, 10, 80184–80194. [Google Scholar] [CrossRef]
- Yang, J.; Hui, Y.; Zhu, J. Radar Modulation Recognition Based on Convolutional Denoising Autoencoder. In Proceedings of the 2023 6th International Conference on Artificial Intelligence and Pattern Recognition, Xiamen China, 22–24 September 2023; pp. 714–719. [Google Scholar]
- Li, Y.; Chang, C.; Shi, C.; Wang, S. Signal Modulation Recognition Method Based on Time-Frequency Image; EAI: Gent, Belgium, 2020. [Google Scholar]
- Zhang, J.; Hou, C.; Lin, Y.; Zhang, J.; Xu, Y.; Chen, S. Frequency Hopping Signal Modulation Recognition Based on Time-Frequency Analysis. In Proceedings of the 2021 IEEE 18th International Conference on Mobile Ad Hoc and Smart Systems (MASS), Denver, CO, USA, 4–7 October 2021; pp. 46–52. [Google Scholar]
- Zhang, J.; Yu, L.; Hou, C.; Zhang, J.; Lin, J. Frequency-hopping signal modulation recognition based ontime-frequency features. J. Terahertz Sci. Electron. Inf. Technol. 2022, 20, 40–46. [Google Scholar]
- Li, K.; Shi, J. Modulation Recognition Algorithm Based on Digital Communication Signal Time-Frequency Image. In Proceedings of the 2021 8th International Conference on Dependable Systems and Their Applications (DSA), Yinchuan, China, 11–12 September 2021; pp. 747–748. [Google Scholar]
- Wu, Z.L.; Huang, X.X.; Du, M.; Xu, X.S.; Bi, D.; Pan, J.F. Intrapulse recognition of radar signals via bicubic interpolation WVD. IEEE Trans. Aerosp. Electron. Syst. 2023, 59, 8668–8680. [Google Scholar] [CrossRef]
- Choi, H.I.; Williams, W.J. Improved time-frequency representation of multicomponent signals using exponential kernels. IEEE Trans. Acoust. Speech Signal Process. 1989, 37, 862–871. [Google Scholar] [CrossRef]
- Tian, X.; Sun, X.; Yu, X.; Li, X. Modulation Pattern Recognition of Communication Signals Based on Fractional Low-Order Choi-Williams Distribution and Convolutional Neural Network in Impulsive Noise Environment. In Proceedings of the 2019 IEEE 19th International Conference on Communication Technology (ICCT), Xi’an, China, 16–19 October 2019; pp. 188–192. [Google Scholar]
- Zou, B.; Wang, Y.; Wang, H.; Lou, A.; Cheng, Y. Radar Signal Recognition Based on CWD Spectrogram and Inception Module. J. Ind. Integr. Manag. 2024, 10, 499–514. [Google Scholar] [CrossRef]
- Li, S.; Quan, D.; Wang, X.; Jin, X. LPI Radar Signal Modulation Recognition with Feature Fusion Based on Time-Frequency Transforms. In Proceedings of the 2021 13th International Conference on Wireless Communications and Signal Processing (WCSP), Virtual, 20–22 October 2021; pp. 1–6. [Google Scholar]
- Ning, S.; Li, J.; Gao, J.; Wu, Q. RA-CNN: An Effective Automatic Modulation Recognition method for Joint Communication and Radar System. In Proceedings of the 2024 IEEE/CIC International Conference on Communications in China (ICCC), Hangzhou, China, 7–9 August 2024; pp. 1217–1221. [Google Scholar]
- Guo, Z.; Huang, X.; Meng, Y.; Du, B.; Huo, D. Sorting and Identification of Frequency Hopping Signals Based on Improved Connected Region Labeling. Mod. Def. Technol. 2023, 51, 71–83. [Google Scholar]
- Yang, R.; Chai, J.; Li, Y.; Liu, N.; Li, L. Vehicle receiving and recognizing method of vehicle drone based on frequency hopping communication. Audio Eng. 2019, 43, 66–68. [Google Scholar]
- Li, H.; Guo, Y.; Sui, P.; Qi, Z. Frequency hopping modulation recognition based ontime-frequency energy spectrum texture feature. J. Commun. 2019, 40, 20–29. [Google Scholar]
- Gu, Z.; Li, H.; Su, L.; Li, W. Identification of Frequency Hopping Modulation Mode Based onReinforcement Learning Feature Selection. J. Signal Process. 2023, 39, 1089–1098. [Google Scholar]
- Wang, G.; Sun, J.; Wang, J.; Zhang, Z.; Wang, H. Modulation Recognition of Frequency Hopping Signal Based on GaborTexture Feature and Support Vector Machine. Fire Control Command. Control 2023, 48, 110–116+122. [Google Scholar]
- Feng, L. The Parameter Estimation and the Modulation Mode Recognition for Frequency Hopping Signals. Master’s Thesis, University of Electronic Science and Technology of China, Chengdu, China, 2014. [Google Scholar]
- Deng, K. Parameter Estimation and ModulationRecognition for High Speed FrequencyHopping Signal. Master’s Thesis, Xi’an University of Electronic Science and Technology, Xi’an, China, 2015. [Google Scholar]
- Wu, J.; Wang, S.; Yang, Y.; Li, H.; Yu, X. Frequency Hopping Signal Sorting Algorithm Based on Global Feature of Ambiguity Function. Proc. J. Phys. Conf. Ser. 2020, 1646, 012001. [Google Scholar] [CrossRef]
- Chen, B. Research on Recognition Algorithm of FrequencyHopping Signal Modulation Mode in MultipathChannel. Master’s Thesis, Harbin Engineering University, Harbin, China, 2022. [Google Scholar]
- Zhang, Y.; Lu, M.; Wang, Y. Combinatorial Neural Network Signal Modulation Recognition Algorithm Based on Attention Mechanism. In Proceedings of the 2023 4th International Seminar on Artificial Intelligence, Networking and Information Technology (AINIT), Nanjing, China, 16–18 June 2023; pp. 149–153. [Google Scholar]
- Zuo, M.; Liu, Y. Convolutional Neural Network Modulation Recognition by Incorporating Attention Mechanisms. In Proceedings of the 2023 3rd International Conference on Intelligent Communications and Computing (ICC), Nanchang, China, 24–26 November 2023; pp. 335–339. [Google Scholar]
- Wang, Z.; Zhou, F.; Han, X.; Zhang, L. Automatic Modulation Recognition of Communication Signal Based on Deconvolution Generation Adversarial Network. In Proceedings of the 2024 2nd International Conference on Signal Processing and Intelligent Computing (SPIC), Guangzhou, China, 20–22 September 2024; pp. 16–20. [Google Scholar]
- Zhang, X.; Luo, Z.; Lan, M. Wireless Communication Signal Detection and ModulationRecognition Algorithm Based on TLNet. Telecommun. Eng. 1–10.
- Lu, W.; Zhu, B. Automatic modulation recognition of communication signals based on feature fusion. Sci. Technol. Eng. 2024, 24, 9914–9920. [Google Scholar]
- Zhang, J.; Li, Y.; Yin, J. Modulation classification method for frequency modulation signals based on the time–frequency distribution and CNN. IET Radar Sonar Navig. 2018, 12, 244–249. [Google Scholar] [CrossRef]
- Li, Y.; Liu, Y.; Guo, L. Modulation recognition algorithm based on signal time-frequencyimages in complex electromagnetic environment. J. Terahertz Sci. Electron. Inf. Technol. 2021, 19, 562–568. [Google Scholar]
- Wang, W.; Xu, Y.; Chen, J. Identification of Modulation Type Based on time-Fequency Analysis and Neural Networks. In Proceedings of the 2022 IEEE 8th International Conference on Computer and Communications (ICCC), Chengdu, China, 9–12 December 2022; pp. 933–937. [Google Scholar]
- Quan, D.; Tang, Z.; Wang, X.; Zhai, W.; Qu, C. LPI radar signal recognition based on dual-channel CNN and feature fusion. Symmetry 2022, 14, 570. [Google Scholar] [CrossRef]
- Chen, S.; Feng, Z.; Yang, S.; Ma, Y.; Liu, J.; Qi, Z. A generative self-supervised framework for cognitive radio leveraging time-frequency features and attention-based fusion. IEEE Trans. Wirel. Commun. 2024, 24, 1866–1880. [Google Scholar] [CrossRef]
- Li, H.; Guo, Y.; Sui, P.; Qi, Z. Frequency hopping modulation recognition of convolutional neuralnetwork based on time-frequency characteristics. J. Zhejiang Univ. Eng. Sci. 2020, 54, 1945–1954. [Google Scholar]
- Qian, B.; Wang, P.; Li, Y.; Chen, X. A classification method of frequency hopping signal based on Convolutional Neural Network. In Proceedings of the ICMLCA 2021, 2nd International Conference on Machine Learning and Computer Application, VDE, Shenyang, China, 17–19 December 2021; pp. 1–5. [Google Scholar]
- Liu, C.; Han, D.; Li, N.; Zhang, G. Recognition of Conventional Modulated Signals and Frequency Hopping Modulated Signals Based on Deep Learning. Audio Eng. 2022, 46, 59–64+68. [Google Scholar]
- Lv, G.; Xie, Y. Recognition of Frequency Hopping Signal Based on Deep Learning. Telecommun. Eng. 2020, 60, 1142–1147. [Google Scholar]
- Li, M.; Xie, J.; Yang, H.; Geng, M.; Wei, Z.; Duan, Y.; Liu, J. RFID Technology of FH SignalBased on Feature Fusion. Comput. Meas. Control 2022, 30, 319–325. [Google Scholar]
- Mao, Y.; Ren, W.; Yang, Z. Radar signal modulation recognition based on sep-ResNet. Sensors 2021, 21, 7474. [Google Scholar] [CrossRef]
- Li, B.; Xu, Y.; Luo, J. A Recognition and Monitoring Algorithm for Drone Remote Control Signals Using Residual Neural Network. J. Xi’an Jiaotong Univ. 2021, 55, 146–154. [Google Scholar]
- Li, M.; Xie, J.; Yang, H.; Geng, M.; Liu, J. Specific emitter identification of frequency hopping signals based on feature extraction and deep residual network. IEEE Access 2022, 10, 119084–119094. [Google Scholar] [CrossRef]
- Shi, L.; Jiang, H.; Lin, Y. Modulation Recognition of Frequency Hopping Signal Based on Graph Convolutional Network. In Proceedings of the 2023 IEEE 23rd International Conference on Communication Technology (ICCT), Wuxi, China, 20–22 October 2023; pp. 1685–1690. [Google Scholar]
- Zhang, J. Research on Modulation Recognition Technology for Frequency Hopping Signals Based on Deep Learning. Master’s Thesis, Harbin Engineering University, Harbin, China, 2023. [Google Scholar]
- Zhou, K. Detection and Identification of Frequency Hopping Signal Modulation Based on Yolov5. Digit. Commun. World 2022, 11, 8–10. [Google Scholar]
- Chen, J.; Zhang, K.; Ding, F. Study on Frequency Hopping Signal Detection and Identification Based on YoLov3. In Proceedings of the China Conference on Command and Control, Beijing, China, 17–18 May 2024; Springer: Berlin/Heidelberg, Germany, 2024; pp. 101–110. [Google Scholar]
- Zhang, H.; Wei, H.; Wang, C.; Xiang, C.; Yang, M.; Li, X. Modulation recognition of frequency hopping signal underinterference based on improved YOLOv5s. J. Zhengzhou Univ. Eng. Sci. 2025, 46, 43–50. [Google Scholar]
- Zhao, M. Research on Time-Frequency Image Classification of Frequency Hopping Modulated Signal Based on Swin Transformer. Master’s Thesis, Ningxia University, Yinchuan, China, 2022. [Google Scholar]
- Li, Z.; Sun, X.; Zhao, M.; Yin, J.; Liu, H.; Mu, X.; Li, T. Swin Transformer-Based Time-Frequency Image Classification of Frequency Hopping Modulated Signals. In Proceedings of the 2023 3rd International Symposium on Computer Technology and Information Science (ISCTIS), Chengdu, China, 16–18 June 2023; pp. 858–862. [Google Scholar]
- Qu, Y.; Pei, Y.; Song, D. Frequency-Hopping Signal Sorting Based on Deep Leaming. In Proceedings of the 2019 IEEE 2nd International Conference on Electronic Information and Communication Technology (ICEICT), Harbin, China, 20–22 January 2019; pp. 759–762. [Google Scholar]
- Kang, J.; Shin, Y.; Lee, H.; Park, J.; Lee, H. Radio frequency fingerprinting for frequency hopping emitter identification. Appl. Sci. 2021, 11, 10812. [Google Scholar] [CrossRef]
- Xie, W.; Li, L.; Zhong, L.; Xiao, Q.; Zhao, Y.; Hu, D. Frequency Hopping Modulation Format Recognition Based on Higher-Order Cyclic Cumulants and Neural Network Classifier. In Proceedings of the 2024 5th International Conference on Information Science, Parallel and Distributed Systems (ISPDS), Guangzhou, China, 31 May–2 June 2024; pp. 611–616. [Google Scholar]
- Zhao, L.; Wang, L.; Bi, G.; Zhang, L.; Zhang, H. Robust frequency-hopping spectrum estimation based on sparse Bayesian method. IEEE Trans. Wirel. Commun. 2014, 14, 781–793. [Google Scholar] [CrossRef]
- Wang, F.; Zhou, L.; Song, H.; Zhao, C.; Zhang, K.; Sun, M.; Liu, Z.; Kou, H. Multi-frequency Hopping Signal Parameter Estimation Algorithm Based on Maximum Likelihood. In Proceedings of the International Conference on Autonomous Unmanned Systems, Shenyang, China, 19–21 September 2024; Springer: Berlin/Heidelberg, Germany, 2024; pp. 28–37. [Google Scholar]
- Zhang, S.; Yao, Z.; He, M.; Fan, Z.; Yang, J. Blind estimation algorithm for frequency hopping parameters of improved time-frequency ridge. Syst. Eng. Electron. 2019, 41, 2885–2890. [Google Scholar]
- Zuo, X. Research on Detection and Parameter Estimation of Frequency Hopping Signals. Master’s Thesis, Nanchang University, Nanchang, China, 2024. [Google Scholar]
- Liu, L.; Lu, S.; Wang, D.; Wang, D.; Lu, M.; Yang, Y. A parameters estimation method for hopping signal undercomposite interference conditions. Aerosp. Electron. Warf. 2025, 41, 47–52. [Google Scholar]
- Wan, K.; Chang, C.; Hou, C.; Wu, X. Blind estimation algorithm for frequency hopping parameters based onenhanced time-frequency ridge extraction. J. Nantong Univ. Nat. Sci. Ed. 2025, 24, 48–55. [Google Scholar]
- Li, Q.; Chen, T.; Shen, D.; Zhao, F.; Chen, L. A Blind Estimation Algorithm for Frequency Hopping Signal Parameters Based on Time-Frequency Optimization STFT-CA. In Proceedings of the 2023 IEEE 7th Information Technology and Mechatronics Engineering Conference (ITOEC), Chongqing, China, 15–17 September 2023; Volume 7, pp. 711–715. [Google Scholar]
- Wang, C.; Zhang, K.; Wang, M. Parameter estimation method for frequency hopping signal based ontime-frequency transform and waveform shaping. High Power Laser Part. Beams 2024, 36, 157–163. [Google Scholar]
- Jeon, G.; Choi, Y.; Yoon, D. Blind Estimation for the Generation Polynomial of FHSS Signals using Time Frequency Analysis. In Proceedings of the 2025 International Conference on Information Networking (ICOIN), Chiang Mai, Thailand, 15–17 January 2025; pp. 1–5. [Google Scholar]
- Wang, Y.; He, S.; Wang, C.; Li, Z.; Li, J.; Dai, H.; Xie, J. Detection and parameter estimation of frequency hopping signal based on the deep neural network. Int. J. Electron. 2022, 109, 520–536. [Google Scholar] [CrossRef]
- Wang, Y.; Yuan, S.; Liu, N. Blind parameter estimation of hybrid asynchronous frequency hopping signals based on neural networks. Chin. Space Sci. Technol. 2025, 45, 143–153. [Google Scholar]
- Zhao, Q.; Han, S.; Guo, C. The research of interference recognition method in multi-nodes cooperative frequency-hopping communication based on time–frequency image analysis and deep learning. Phys. Commun. 2024, 62, 102263. [Google Scholar] [CrossRef]
- Zhu, J.; Wang, A.; Wu, W.; Zhao, Z.; Xu, Y.; Lei, R.; Yue, K. Deep-learning-based recovery of frequency-hopping sequences for anti-jamming applications. Electronics 2023, 12, 496. [Google Scholar] [CrossRef]
- Wang, M.; Fang, S.; Fan, Y.; Li, J.; Zhao, Y.; Wang, Y. An ultra lightweight neural network for automatic modulation classification in drone communications. Sci. Rep. 2024, 14, 21540. [Google Scholar] [CrossRef]
- Li, L.; Dong, Z.; Zhu, Z.; Jiang, Q. Deep-learning hopping capture model for automatic modulation classification of wireless communication signals. IEEE Trans. Aerosp. Electron. Syst. 2022, 59, 772–783. [Google Scholar] [CrossRef]
- Zhang, H.; Zhou, F.; Wu, Q.; Yuen, C. FSOS-AMC: Few-Shot Open-Set Learning for Automatic Modulation Classification over Multipath Fading Channels. IEEE Internet Things J. 2025, 12, 18718–18731. [Google Scholar] [CrossRef]
- Huang, Z.; Denman, S.; Pemasiri, A.; Fookes, C.; Martin, T. Radar Signal Recognition through Self-Supervised Learning and Domain Adaptation. arXiv 2025, arXiv:2501.03461. [Google Scholar] [CrossRef]
- Liu, P.; Han, Z.; Shi, Z.; Liu, M. Recognition of Overlapped Frequency Hopping Signals Based on Fully Convolutional Networks. In Proceedings of the 2021 28th International Conference on Telecommunications (ICT), London, UK, 1–3 June 2021; pp. 1–5. [Google Scholar]
- Ozgur Catak, F.; Kuzlu, M.; Cali, U. Comparative Analysis of Attention Mechanisms for Automatic Modulation Classification in Radio Frequency Signals. arXiv 2025, arXiv:2508.09996. [Google Scholar]
- Wang, H. Research on Signal Modulation Recognition and Classification Basedon Machine Learning. Master’s Thesis, Jilin University, Changchun, China, 2022. [Google Scholar]
- Rahman, R.; Nguyen, D.C. Improved Modulation Recognition Using Personalized Federated Learning. IEEE Trans. Veh. Technol. 2024, 73, 19937–19942. [Google Scholar] [CrossRef]















| Category | Type | Time–Frequency Clustering | Cross-Term Interference | Computational Complexity | Application Scenarios |
|---|---|---|---|---|---|
| STFT | Linear | Low | None | Low | Requires rapid analysis |
| WVD | Bilinomial (quadratic type) | High | Severe | Moderate | Single-component signal |
| SPWVD | Bilinomial (quadratic type) | Moderate | Rarely | High | High-precision multi-component signals |
| CWD | Bilinomial (quadratic type) | Moderate | Rarely | High | High-precision multi-component signals |
| Methods | Advantages | Disadvantages |
|---|---|---|
| Traditional Frequency-Hopping Signal Modulation Recognition | High recognition rate under low signal-to-noise ratio. | Requires manual feature extraction, resulting in poor generalisability. |
| Well-established theoretical framework. | Feature extraction and classifier separation, error accumulation. | |
| Excellent classification performance under low signal-to-noise ratio conditions. | Insufficient capability for classifying large-scale modulation types. | |
| Deep Learning-Based Frequency-Hopping Modulation Recognition | Can automatically extract features. | Requires a large dataset |
| The theory is simple. | High computational resource requirements. | |
| End-to-end implementation of integrated recognition. | Prone to overfitting risks. |
| Author | Year | Classifier | TF Analysi | Feature Extraction Methods | Recognition Accuracy | Dataset |
|---|---|---|---|---|---|---|
| Li et al. [45] | 2019 | SVM | SPWVD | Manually compute six-dimensional histogram features—mean, variance, skewness, kurtosis, energy, and entropy—of the time–frequency greyscale image as texture features for the time–frequency map. | 80% (−6 dB) | Self-generated datasets for six modulation schemes: BPSK, QPSK, SDPSK, QASK, 16QAM, and GMSK |
| Gu et al. [46] | 2023 | SVM | SPWVD | Manually compute geometric invariant moments, pseudo-Zernike moments, and Rayleigh entropy features in the time–frequency energy map, then utilise reinforcement learning to retain or discard specific features, thereby selecting the optimal feature set. | 85% (−5 dB) | Ten modulation dataset Schemes: BPSK, QPSK, 8PSK, MSK, QAM16, QAM32, QAM64, ASK2, ASK4, ASK8 |
| Wang et al. [47] | 2023 | SVM | CWD | Artificial extraction of texture features from spatio-temporal spectra using Gabor feature transformation. | 90% (−8 dB) | Self-generated datasets for ten modulation schemes: BASK, BFSK, BPSK, QPSK, MSK, and 16QAM |
| Wu et al. [50] | 2020 | FCM clustering | PWVD | Artificial extraction of fuzzy function global features from single-hop periodic signals after slicing using particle swarm optimisation. | 80% (5 dB) | Self-generated datasets for five modulation schemes: CW, BPSK, QPSK, 8PSK, and 16QAM |
| Chen et al. [51] | 2023 | SVM | SPWVD | Wavelet spectral features of manually extracted single-cycle signals after slicing, including entropy, cyclic spectral cross-sectional correlation coefficients, and higher-order cumulants. | 80% (−1 dB) | Self-generated datasets for seven modulation schemes: CW, 2FSK, 4FSK, BPSK, QPSK, MSK, and 16QAM |
| Author | Year | Model | Architecture | Computational Complexity (Parameter Quantity) | TF Analysis | Input Characteristics | Recognition Accuracy |
|---|---|---|---|---|---|---|---|
| Li et al. [62] | 2020 | CNN | 4 conv + 4 pool + 2 FC | 91.5 k | STFT and WVD | TF plot | 92.54% (−4 dB) |
| Zhang et al. [35] | 2022 | CNN | 5 conv + 3 pool + 2 FC + softmax | 1.2 M | SPWVD | TF plot | 82% (6 dB) |
| Qian et al. [63] | 2021 | CNN | 5 conv + 5 pool + FC + softmax | 459 k | STFT | TF plot | 93% (10 dB) |
| Shi et al. [70] | 2023 | GCN | 2 GCN + 2 pool + Linear + softmax | 5 k | / | AM | 90% (2 dB) |
| Zhang et al. [71] | 2023 | GCN + CNN | 8 conv + 3 pool + 3 FC + softmax | 71 M | SPWVD | AM+TF plot | 98% (−6 dB) |
| Jing et al. [73] | 2024 | YOLOv3 | Darknet-53 | 62 M | STFT | TF plot | 85% (0 dB) |
| Zhao et al. [75] | 2022 | Swin Transformer | 24 STB + pool + FC | 29 M | STFT | TF plot | 88.55% (18 dB) |
| Xie et al. [79] | 2024 | DNN | 3 Hidden | 2 k | STFT | HOC | 90% (10 dB) |
| Author | Year | TF Analysis | TF Estimation Method | Estimated Error |
|---|---|---|---|---|
| Zhang et al. [82] | 2019 | STFT | Detecting singularities in time–frequency spines using Haar wavelet | FH_cycle: 5% (−10 dB) FH_frequency: 5% (−7 dB) |
| Zuo et al. [83] | 2024 | STFT | Clustering of time–frequency spectra for connected domain markers | FH_cycle: 5% (−12 dB) FH_frequency: 2.5% (−12 dB) |
| Liu et al. [84] | 2025 | STFT | Perform differential sequencing on the time–frequency ridgeline | FH_frequency: 1% (0 dB) |
| Wan et al. [85] | 2025 | STFT | Perform least squares fitting on the time–frequency ridge line | FH_cycle: 5% (−10 dB) FH_frequency: 10% (−5 dB) |
| Li et al. [86] | 2023 | STFT | Perform frequency segmentation on the time–frequency spectrum | FH_cycle: 0.15% (−3 dB) FH_frequency: 0.01% (−3 dB) |
| Wang et al. [87] | 2024 | STFT | Perform differential sequencing on the time–frequency ridge line | FH_cycle: 5% (−6 dB) FH_frequency: 1% (−6 dB) |
| Wang et al. [89] | 2021 | STFT | Localisation of time–frequency spectrograms using deep neural networks | FH_cycle: 7% (−6 dB) FH_frequency: 10% (−4 dB) |
Disclaimer/Publisher’s Note: The statements, opinions and data contained in all publications are solely those of the individual author(s) and contributor(s) and not of MDPI and/or the editor(s). MDPI and/or the editor(s) disclaim responsibility for any injury to people or property resulting from any ideas, methods, instructions or products referred to in the content. |
© 2025 by the authors. Licensee MDPI, Basel, Switzerland. This article is an open access article distributed under the terms and conditions of the Creative Commons Attribution (CC BY) license (https://creativecommons.org/licenses/by/4.0/).
Share and Cite
Lan, M.; Luo, Z.; Jiang, M. Intelligent Modulation Recognition of Frequency-Hopping Communications: Theory, Methods, and Challenges. Big Data Cogn. Comput. 2025, 9, 318. https://doi.org/10.3390/bdcc9120318
Lan M, Luo Z, Jiang M. Intelligent Modulation Recognition of Frequency-Hopping Communications: Theory, Methods, and Challenges. Big Data and Cognitive Computing. 2025; 9(12):318. https://doi.org/10.3390/bdcc9120318
Chicago/Turabian StyleLan, Mengxuan, Zhongqiang Luo, and Mingjun Jiang. 2025. "Intelligent Modulation Recognition of Frequency-Hopping Communications: Theory, Methods, and Challenges" Big Data and Cognitive Computing 9, no. 12: 318. https://doi.org/10.3390/bdcc9120318
APA StyleLan, M., Luo, Z., & Jiang, M. (2025). Intelligent Modulation Recognition of Frequency-Hopping Communications: Theory, Methods, and Challenges. Big Data and Cognitive Computing, 9(12), 318. https://doi.org/10.3390/bdcc9120318

