Next Article in Journal
Properties of Green Foam-Type Composites Made from Recycled Paper and Cardboard
Previous Article in Journal
Introducing Reverse Osmosis and Membrane Distillation in the Recovery Process of N-Methylmorpholine N-Oxide in Cellulose Fiber Production
 
 
Font Type:
Arial Georgia Verdana
Font Size:
Aa Aa Aa
Line Spacing:
Column Width:
Background:
Article

Development of an Advanced Life Cycle Impact Assessment Method to Evaluate Radioactivity in Construction Materials

by
Cansu Özcan Kilcan
,
Uku Andreas Reigo
and
Alan H. Tkaczyk
*
Institute of Technology, University of Tartu, Nooruse 1, 50411 Tartu, Estonia
*
Author to whom correspondence should be addressed.
Recycling 2025, 10(5), 195; https://doi.org/10.3390/recycling10050195
Submission received: 30 June 2025 / Revised: 29 September 2025 / Accepted: 15 October 2025 / Published: 21 October 2025

Abstract

While reducing industrial environmental impacts, it is essential to verify that the perceived improvements do not cause unexpected side effects. In the construction materials sector, certain circular economy practices may potentially increase the exposure from natural radioactivity due to the elevated radionuclide content in processed naturally occurring radioactive material (NORM). This study presents the development of a life cycle impact assessment (LCIA) methodology accounting for NORM impacts in construction material life cycles from cradle to use. The methodology builds upon the LCA-NORM life cycle assessment framework previously established by the research group. The novel contributions include enhancements in (1) the dose units, (2) the use-stage exposure scenario, (3) the inclusion of radionuclide inhalation as an occupational exposure pathway and (4) the revisions of key parameters, including the dose conversion coefficients (DCCs). The updated characterisation factors yielded more conservative values at the use stage (e.g., 7 times higher exposure under pessimistic conditions due to radon inhalation) compared to the previous LCA-NORM outputs. An important advancement is the implementation of the new methodology in a novel custom-developed Python package (i.e., NORMIA) to integrate the custom elementary flows into LCA calculations of the Python library Brightway v.2.5. NORMIA generates characterisation factors that quantify the equivalent stochastic risk for human health and non-human biota per unit radionuclide emission and activity, based on user-defined inputs such as construction material type and density. With this study, a more holistic and accurate assessment of the environmental sustainability of construction materials is targeted.

1. Introduction

Naturally occurring ionising radiation is an inevitable part of everyday life [1,2,3]. Even though the exposure is much lower compared to that caused by nuclear emergency situations, naturally occurring ionising radiation makes up around 80% of the total radiation exposure of an average person [1]. A significant portion of this prolonged exposure originates from naturally occurring radioactive material (NORM) activity. NORM is defined as any material with natural origin having no significant amounts of radionuclides [3], which may be virgin as well as processed by industrial activities. For example, coal is a NORM containing Uranium-238 decay chain radionuclides while fly ash, the by-product of burning coal, is also a NORM with elevated activity concentration of these radionuclides due to thermal processing [4]. Especially, recycling and reusing NORM residues and/or NORM wastes in construction materials has been of interest in this regard because of the potential health and safety risks associated with the manufacturing processes as well as the use of these materials.
Low levels of ionising radiation received by biota (i.e., human and non-human) do not cause immediate (i.e., deterministic) effects, but this may increase the probability of long-term health issues, such as cancer and/or cardiovascular diseases [5]. To illustrate, radon gas, generated by NORM activity, is the second contributor to lung cancer risk after smoking [6,7]. Additionally, exposure to low-level and long-term naturally occurring ionising radiation carries a risk of changing the genetic material (DNA) in living organisms [5,8]. Foetuses and children are more susceptible to ionising radiation exposure because their cells rapidly grow by DNA replication [9].
The global rise in demand for essential infrastructure necessitates economically feasible and environmentally sustainable solutions, such as recycling NORM waste into conventional construction materials. The focus is usually on mitigating the greenhouse gas (GHG) emissions. For example, the cement industry set the target for decreasing CO2 emissions by 2050 to limit the average global temperature increase to 2 °C by 2100 [10]. However, as Habert et al. [11] pointed out, particulate matter and other emitted substances in addition to GHG emissions also require attention to evaluate the total environmental footprint of construction projects. By recycling/reusing NORM, it is possible to cause burden shifting, i.e., leading to an increase in unintended impacts on the environment while decreasing the GHG emissions. The ionising radiation impact from the NORM use in a construction material life cycle (Figure 1) may potentially cause burden shifting.
Several industrial activities, including cement production, have been listed as NORM-involving industries [12,13,14,15]. As a way of decreasing the CO2 emissions, various waste materials and by-products of these NORM-involving industries, along with NORMs with natural origin, are incorporated in cement and concrete as supplementary cementitious materials (SCMs) to replace clinker partially. The SCMs, such as fly ash, blast furnace slag, silica fume and volcanic ash, are generated by either natural or industrial thermal and chemical processes elevating the naturally occurring radionuclide concentration of the resulting products. Therefore, a construction material’s life cycle assessment (LCA) study must also consider the NORM aspect since various NORM-involving industries are in the value chain, which is especially expanded by circular economy practices. In addition, there are emerging candidate SCMs from different NORM-involving industries to achieve the partial replacement of clinker in cement, for instance, processed bauxite from the aluminium industry [16]. These potential NORM wastes and NORM by-products might have even higher content of naturally occurring long-lived radionuclides (such as Radium-226, Thorium-232), compared to their conventional counterparts.
Given the need for incorporating NORM impacts into the LCA studies, Goronovski et al. and Joyce et al. [17,18,19] introduced the LCA-NORM framework to fill this gap. This included (1) modelling the exposure of human health and non-human biota to ionising radiation due to NORM activity in the construction material life cycle, and (2) determining the corresponding characterisation factors. The present paper represents a significant enhancement to the LCA-NORM framework to make it more functional.
Our first objective is to enhance the previous LCA-NORM methodology to generate more functional characterisation factors for the NORM life cycle impact assessment (LCIA) of construction materials. Our second objective is to implement the advanced methodology with a practical tool to be able to incorporate these characterisation factors into an open-source LCA tool.
Given these two objectives, this paper builds upon the previous LCA-NORM framework by conducting the following:
  • Advancing the functionality and applicability of the methodology based on standardised and consolidated approaches including updated dose conversion coefficients (DCCs).
  • Implementing this advanced methodology into our novel custom-developed Python (v.3.11) package, named NORMIA, requiring user-defined inputs, to easily connect the characterisation factors with Brightway 2.5, a Python library for LCA calculations [20].

2. Results and Discussion

The advanced NORM LCIA methodology is introduced in Section 3. Here, the comparative analyses of the proposed characterisation factors and the implementation of our methodology as the novel custom-developed Python package NORMIA are presented.

2.1. Comparative Analysis of the Characterisation Factors

Since midpoint-level NORM LCIA provides more accurate evaluation compared to the endpoint-level damage assessment due to the high uncertainty in risk-damage relationship, the NORM LCIA characterisation factors in this study reflect only the former assessment. At the midpoint-level, LCA-NORM framework considered the human exposure in terms of collective doses addressing the impacts on a population or a group of people. The radiation protection field provides the dose assessments [7,21,22], and the corresponding regulation based on individual level of exposure [12]. The characterisation factors were revisited so that they reflect the exposure values for an individual person annually in accordance also with the international dose interpretations. This unit is also useful to model the future residential settings with a functional unit of 1 room to analyse the regulatory compliance at the first-tier contribution analysis, i.e., the use-stage impacts can directly be evaluated regarding the radiological protection legislation.
The units of our characterisation factors (Table 1) demonstrate (1) the dose received by the human body in unit time per unit NORM activity or per unit NORM emission and (2) the potentially affected fraction (PAF) of non-human biota in unit time and unit dimension of ecosystem per unit NORM emission.
Additionally, the following further revisions were performed to advance the previous LCA-NORM framework methodology. The use case scenario did not reflect common conditions between the gamma exposure model and the radon inhalation model. As the use-stage exposure is the hotspot of a construction material life cycle regarding NORM LCIA, both models were revised. At the use stage, the gamma exposure characterisation factors were calculated based on a model room with dimensions close to the standard model room given in this study while it was higher in the radon inhalation calculations. To illustrate, the modelled space volume in the radon inhalation calculations was 250 m3 while it was 56 m3 in the gamma exposure calculations. In our study, a common scenario was established for both models, which has been selected as the standard dwelling room defined in the EN standard 17637, as presented in Figure 5. In addition to changing the scenario we also updated the key parameters such as radionuclide-specific effective dose conversion coefficients according to the latest radiation protection recommendations.
Upon these modifications, to understand how the characterisation factors changed, we compared our values with the LCA-NORM factors on the same unit basis (Supplementary Material SD). This analysis showed that the revisited characterisation factors for the use stage yielded higher values, which may be regarded as more conservative from the radiation protection point of view. For example, the LCA-NORM radon inhalation characterisation factor is around 7 times less than our proposed characterisation factor with the advanced approach (Figure 2). This is expected because the modelled space in the LCA-NORM framework was bigger than the standard dimensions considered in this study. On the other hand, our gamma exposure characterisation factors are around 3 times higher than the previous values (Figure 2).
Even though the industrial direct NORM emissions to the environment have a significantly smaller potential for risk than the use-stage exposures, the corresponding characterisation factors were revised in line with the updated unit. Since the previous characterisation factor values were for the population modelled, our individual-level values indicated that these characterisation factors are in the order of 10−12 to 10−18 depending on the emission location (Supplementary Material SD).
For the occupational exposure to gamma radiation from handling a stockpile of NORM waste/by-product materials, the previous version of this model gives the total annual exposure for a worker, independent from the amount of the waste/by-product in the construction material life cycle. In the revisited NORM LCIA, these characterisation factors were revised to be multiplied by the accumulated radioactivity in the waste/by-product handled per construction material life cycle.
The analysis made in Supplementary Material SD for the non-human biota characterisation factors revealed that the change varies for each type of ecosystem (i.e., freshwater, marine and terrestrial). The most noticeable change compared to the previous values was in the marine ecosystem. Our characterisation factors yielded lower values because of the updates in the ERICA assessment tool parameters as well as the updates in the USEtox fate factors.

2.2. Implementation of the Advanced Methodology in NORMIA Tool

In addition to the advancements in the NORM LCIA methodology, we implemented our methodology into a practical novel custom-developed tool, named NORMIA (Supplementary Material SB). NORMIA is interactive asking for user-defined inputs to generate the characterisation factors since the revisited NORM LCIA methodology (Section 3) requires construction material-specific information, such as material density, the waste generation rate at the manufacturing stage of the life cycle. It was designed as a Python package while the Excel version is also presented in Supplementary Material SC. This Excel document was used for validating the results of NORMIA Python package. The main objective is to integrate our novel Python package into the existing open-source LCA Python library Brightway v.2.5 so that the custom elementary flows (i.e., radioactivity embedded in the materials and the fugitive particulate matters inhaled by the workers) can be created and matched with the corresponding characterisation factors.
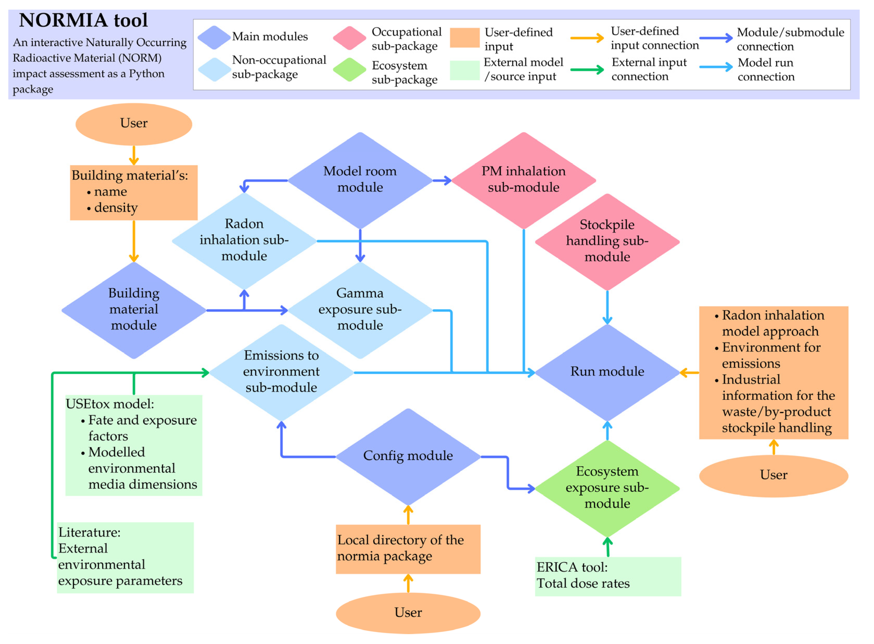
The Python package is structured to ensure modularity and ease of use, which makes it flexible to customise and easy to read the source code. Figure 3 shows the package structure and the communication between the modules, sub-modules, and external data sources. The package has two layers: (1) user input file, main modules and external data files, (2) sub-packages with sub-modules.
The main modules were created to introduce the common parameters to other modules/sub-modules and perform the calculations all at once in the same place to print out the characterisation factors. External data sources are also defined in this layer, for example, the USEtox model and the ERICA tool outputs are stored in the relevant Excel files. In addition to these Excel files, user-defined inputs are also collected in the “inputs.xlsx” Excel file so that the construction material-specific parameters are introduced to the package. The sub-packages reflect the organisation of the main impact categories under the NORM LCIA methodology, which are the non-occupational human health, occupational human health and the ecosystem components. Thus, there are three sub-packages relevant to each impact category. Within these three sub-packages, either one sub-module or multiple sub-modules are located. Each sub-module represents an exposure pathway shown in Figure 4 and has the relevant functionality with the corresponding equations either defined as a class object consisting of several functions or individual function(s) written in Python, involving the corresponding constants. The equations inside these Python objects are summarised in Section 3.1 and Section 3.2 of this paper. The installation steps and the elaborated description of NORMIA are given in Supplementary Material SA.
The main reason for developing the NORMIA as an open-source Python-based tool is that the commercial LCA software with a graphical user interface (GUI) cannot provide the flexibility of involving new elementary flows and the corresponding new characterisation factors as required. In other words, existing elementary flows or background databases do not include the radioactivity embedded in the materials as well as the fugitive emissions into the indoor air. The direct emissions of radionuclides to the environment (i.e., urban air, freshwater bodies) are pre-defined in the current elementary flow databases. So, there is no need for such customisation for the direct emissions-related characterisation factors in the revisited NORM LCIA. With the open-source Python LCA library Brightway v.2.5, it is possible to have such customisation, i.e., addition of the material-specific radioactivity concentration and the fugitive indoor emissions in the life cycle inventory. Thus, our Python-based approach for generating the NORM LCIA characterisation factors can readily be integrated into the custom life cycle inventory having these new elementary flows by fast calculations.

3. Materials and Methods

The NORM LCIA methodology in the scope of the previous LCA-NORM framework was originally developed by Joyce et al. [17] and implemented by Goronovski et al. and Joyce et al. [18,19]. It covers various exposure pathways at different life cycle stages affecting humans and non-human biota. These exposure pathways range from inhalation and ingestion of the long-lived radionuclides from different sources, i.e., ambient air, food, water and soil to receiving gamma rays externally.
Our work advances the established LCA-NORM methodology by considering the latest developments in the radiation protection field and a broader coverage in construction material’s life cycle (Figure 4). In the human health domain, the main assumptions, parameters and the units of the characterisation factors were revised, elaborated in Section 3.1. On the other hand, the principal parameters of the ecosystem (non-human biota) part of the methodology were updated according to the state-of-the-art literature (Section 3.2). The revisited calculations and the data are presented in more detail as a Python package in Supplementary Material SB and as an Excel file in Supplementary Material SC.
As indicated in Figure 4, an occupational exposure from particulate matter inhalation was introduced to the human health impact category, accounting for a potential risk carried by the fugitive emissions to the ambient air in working environment of the industrial plants. Since assessment of the impacts of fugitive emissions are usually neither a requirement nor a preference, they are not well-documented. Thanks to the legislative mandatory actions, for instance the measures to decrease total dust emissions inside cement plants in Europe regulated by the Best Available Techniques (BATs) [23], these emissions are minimised. However, even though this is the case, reporting the occupational risk of naturally occurring ionising radiation caused by the fugitive particulate matters targeting health of the workers is not sufficient, even in LCA studies. Thus, it is important to include this exposure pathway in this methodology.
Figure 4. Overview of the novel naturally occurring radioactive material (NORM) life cycle impact assessment (LCIA) methodology, building on the previous LCA-NORM framework [17,18,19].
Figure 4. Overview of the novel naturally occurring radioactive material (NORM) life cycle impact assessment (LCIA) methodology, building on the previous LCA-NORM framework [17,18,19].
Recycling 10 00195 g004
In the following sections of the paper, the advancements compared to the previous LCA-NORM methodology are elaborated.

3.1. Human Health Impact Category

The major modifications for the human health impact category are associated with (1) the dose units, (2) the model room design at the use stage of the construction material and (3) the occupational exposure scenarios (Figure 4). The units of the human health impact category characterisation factors were changed from the cumulative, collective doses (i.e., manSv) to the individual dose per unit time (i.e., mSv/year). The model room at the use stage was redesigned according to the dimensions and assumptions specified by the European Standard EN 17637 [24], in line with the residential settings. The occupational inhalation of thoracic particulate matter, emitted into the ambient air at industrial plants, was added.

3.1.1. Non-Occupational Human Health Exposure

Manufacturing and use stages of a construction material life cycle are considered for the nonoccupational human health exposure to the long-lived radionuclides of Uranium-238, Thorium-232 and Potassium-40 decay chains. First is the exposure due to direct emissions from the manufacturing activities where applicable, i.e., raw material extraction, construction material production, energy generation. The intake of each long-lived radionuclide is considered via inhalation of the air affected by the industrial activities as well as ingestion of the water and food grown in the impacted regions. Second is the use of construction material. The latter causes the highest impact due to the constant long-term inhalation of radon gas and its progeny along with the external exposure to gamma rays in a living space.
Manufacturing-Stage Exposure: Intake Via Inhalation and Ingestion from Industrial Direct Emissions
Referring to NORM intake by direct emissions from the industrial activities, Equations (1)–(3) are applicable. Equations (1) and (3) are the same as the equations in the previous methodology (as published by Goronovski et al. [18]) while Equation (2) was introduced in our version to convert the intake fractions from collective amounts to the individual levels. However, Equations (1) and (3) were rerun with the updated data presented in the external_model_data folder in Supplementary Material SB, running the latest version of the USEtox model [25], i.e., v.2.14.
The collective intake fractions specific to each long-lived radionuclide are obtained as presented in Equation (1). i F r a d , c o l l e c t i v e is calculated based on the fate and exposure factors generated by running the USEtox model version 2.14 [25,26].
i F r a d ,   c o l l e c t i v e = F F r a d × X F r a d
To be consistent with the individual-level unit of human health impact category, the collective intake fractions are then converted into individual intake fractions. The division is given in Equation (2), where population refers to the number of people on the corresponding model scale, i.e., urban, continental, global. The population information was also obtained from the USEtox model’s parameters for the calculations to be consistent with the radionuclide’s fate and exposure model assumptions.
i F r a d , i n d i v i d u a l = i F r a d , c o l l e c t i v e p o p u l a t i o n
In Equation (3), the radionuclide-specific unit exposure is computed. The effective dose conversion coefficients (DCCs) for (i) ingestion and (ii) inhalation of radionuclides for members of the public from the International Commission on Radiological Protection (ICRP) report no. 119 [21] were multiplied by the individual intake fractions.
E r a d ,   e n v i r o n m e n t a l ,   i n t a k e = i F r a d , i n d i v i d u a l × D C C r a d , i n t a k e
r a d is the radionuclide of interest, i F r a d , c o l l e c t i v e is the radionuclide-specific collective intake fraction in Bqintake/Bqemitted, F F r a d is the radionuclide-specific fate factor in Bqin environment/(Bqemitted·d−1), X F r a d is the radionuclide-specific exposure factor in (Bqintake·d−1)/Bqin environment, i F r a d , i n d i v i d u a l is the individual intake fraction in Bqintake/Bqemitted, p o p u l a t i o n is the number of people affected by the emissions living in the modelled environment in capita, E r a d ,   e n v i r o n m e n t a l , i n t a k e is the sum of radionuclide-specific unit exposure due to individual intake from the affected environment in mSv/Bqemitted and D C C r a d , i n t a k e is the radionuclide-specific dose conversion coefficient for the inhalation and ingestion by an individual in mSv/Bqintake.
Manufacturing-Stage Exposure: External Exposure from Industrial Direct Emissions
In addition to NORM intake, external exposure to NORM activity from the soil and air caused by the same environmental emissions is obtained by Equation (4). In the previous LCA-NORM framework, external exposure was accounted for through only the soil media. However, for human health impact assessment, air is also more likely to be a factor regarding external exposure, so air-related external exposure was added in this study.
E r a d , e n v i r o n m e n t a l , e x t e r n a l = F F r a d × D C C r a d , e x t e r n a l × 8.64 × 10 7 V m o d e l l e d e n v i r o n m e n t
E r a d , e n v i r o n m e n t a l , e x t e r n a l is the sum of radionuclide-specific unit individual external exposure from the soil and air in mSv/Bqemitted, F F r a d is the radionuclide-specific fate factor in Bqin environment/(Bqemitted·d−1), D C C r a d , e x t e r n a l is the radionuclide-specific dose conversion coefficient for the external exposure of an individual from the modelled environment (i.e., soil and air) in Sv·s−1/(Bqin environment·m−3 modelled environment), 8.64 × 107 is the unit conversion factor and V m o d e l l e d e n v i r o n m e n t is the volume of the soil and air in m3.
The fate factors generated in Equation (1) were used in Equation (4). The radionuclide-specific D C C r a d , e x t e r n a l values were obtained from the U.S. Environmental Protection Agency 2019 report on the external exposure to radionuclides in air, water and soil [27]. The volume of the soil and air media, V m o d e l l e d e n v i r o n m e n t , was assumed to be the same as the modelled environment in the USEtox model to be consistent throughout the study.
The radionuclide-specific characterisation factors for exposure to NORM due to direct industrial emissions combines both exposure pathways, i.e., intake and external, in Equation (5).
C F r a d , h h ,   n o n o c c ,   e n v = 10 3 × E r a d ,   e n v i r o n m e n t a l , i n t a k e + E r a d ,   e n v i r o n m e n t a l , e x t e r n a l L S m a t l
h h is the abbreviation for human health, n o n o c c is the abbreviation for non-occupational exposure, C F r a d ,   h h ,   n o n o c c ,   e n v is the radionuclide-specific characterisation factor for the individual exposure from the affected environment in mSv·y−1·Bq−1emitted, 103 is the conversion factor for the emission unit in Bq/kBq (existing biosphere flow unit is in kBq in the background databases for the emissions of radionuclides to the environment). L S m a t l is the construction material lifespan at the use stage in the model room in years and assumed based on the previous studies [18,28].
Use-Stage Exposure: External Gamma Rays
The hypothetical model room (Figure 5) was redesigned to represent the standard residential settings according to the latest European standard on the gamma exposure [24]. As the conservative approach, which is in agreement with the definition by International Atomic Energy Agency (IAEA) [29], a worst-case living condition was assumed in both radon inhalation and external gamma radiation models. In this scenario, an occupant receives ionising radiation originating from the construction materials by two means. They are gamma rays and radon gas emitted by all six surfaces, excluding the penetrated radon from the geologic formation of the building/house foundation. This worst-case scenario estimates the highest potential exposure based on the provided data. It follows a conservative approach that does not account for shielding effect of the layers on surfaces, which would otherwise reduce exposure and associated risks.
Figure 5. The use-stage model room specified by its dimensions and components as well as the exposure point in the room. ρA1 is the mass per unit area (i.e., kg/m2) for the single layer on the surfaces, determining the normalised radionuclide- and surface-specific effective dose rates. The figure was adapted from the EN Standard 17637 [24].
Figure 5. The use-stage model room specified by its dimensions and components as well as the exposure point in the room. ρA1 is the mass per unit area (i.e., kg/m2) for the single layer on the surfaces, determining the normalised radionuclide- and surface-specific effective dose rates. The figure was adapted from the EN Standard 17637 [24].
Recycling 10 00195 g005
In addition to redesigning the model room, the EN standard no. 17637 [24] method for calculating the external exposure to gamma rays in this model room was adopted in the revisited version of the NORM LCIA methodology. The previous version of the LCA-NORM calculations were based on the work of Meijer et al. [28] who followed the approach published by Koblinger [30]. The revisited approach here according to the EN standard no. 17637 is based on the work of Markkanen [31], which yields the corresponding unit exposure levels obtained by Equation (6).
E r a d ,   g a m m a ,   u n i t = k = 1 6 E ˙ r a d ,   k × t
E r a d ,   g a m m a ,   u n i t is the unit radionuclide-specific effective dose due to gamma rays originating from the construction materials of the model room, including the background terrestrial radiation exposure, in mSv·y−1/(Bqembedded in construction material·kg−1construction material), k represents the surface in the model room, E ˙ r a d ,   k is the normalised radionuclide- and surface-specific effective dose rates in mSv·h−1/(Bqembedded in construction material·kg−1construction material), t is the annual occupancy time in h·y−1.
The radionuclide- and surface-specific effective dose values, E ˙ r a d ,   k , were obtained from the EN standard no. 17637 [24]. The annual occupancy time ( t ) was assumed based on the same standard as well as the ICRP assumptions [7,32].
In this paper, Equation (6) is further revised to convert it into a characterisation factor in accordance with the life cycle impact category unit. Since both mass-based and volume-based functional units are commonly selected for the construction material LCA studies, these two possible ways of calculating the characterisation factors were considered. To illustrate, a construction material of 1 cubic metre (i.e., selected as the volumetric functional unit) accumulates the radionuclides from the NORMs used to produce this construction material. This yields the life cycle inventory data of radionuclide activity in Bqembedded/m3construction material. By multiplying this inventory data by the characterisation factor in mSv·y−1·Bq−1embedded in construction material (Equation (7)), the result yields the life cycle impact assessment score for use-stage gamma exposure in mSv·y−1·m−3construction material. The same is valid for the mass-based functional unit. A total of 1 kg of construction material accumulates the radionuclide activity from the input NORMs, and it gives the inventory data in Bq/kgconstruction material. Multiplying this inventory data by the characterisation factor as in Equation (7) in mSv·y−1·Bq−1embedded in construction material, the impact score is obtained in mSv·y−1·kg−1construction material.
C F r a d , h h ,   n o n o c c , g a m m a = 10 3 × E g a m m a ,   u n i t ρ m a t l × V m a t l
C F r a d , h h ,   n o n o c c , g a m m a is the radionuclide-specific characterisation factor for the individual exposure to the gamma rays originating from the construction materials in mSv·y−1·kBq−1embedded in construction material, 103 is the conversion factor for the radionuclide activity unit in Bq/kBq, ρ m a t l is the construction material density in kg/m3 and V m a t l is the total volume of the construction material used to construct the model room in m3. ρ m a t l is defined by the construction material selection. The volume, V m a t l , of the materials used to construct the model room was calculated based on the model room dimensions shown in Figure 5.
Use-Stage Exposure: Inhalation of Radon and Its Progeny
Besides gamma exposure, radon gas and its progeny (i.e., its decay products such as Lead-210) are found in the ambient air due to a transportation mechanism within the construction materials. The radon gas originating from the construction material is transported through the pores to the model room’s ambient air by (1) emanation, (2) diffusion and (3) exhalation (i.e., detachment from the surface), respectively. As soon as it is detached from the surface of the material, radon gas and its decay products becomes available for inhalation. The final air concentration of radon gas after this transportation process is calculated according to the equations recommended in the literature [15,33,34]. Di Carlo et al. [33] assessed four different radon exhalation scenarios for building structures and in this study the second scenario was chosen here as the radon exhalation model. The assumption is that only diffusion occurs within the construction material structure and radon gas is generated by only the material itself. Advection pathway for the radon gas transport was omitted to avoid increased uncertainties and not to account for the penetrated radon from other sources such as the foundation of the building. This is a realistic approach considering limited diffusion length inside the material, accounting for the decay inside of the material before reaching the surface and being exhaled.
Equations (8)–(12) published by Goronovski et al. [18] demonstrate how to calculate the unit effective dose due to the excess radon concentration in the air originating from the construction materials. Each equation provides the values per unit activity concentration of Radium-226 embedded in the construction material in BqRa226,embedded in construction material/kgconstruction material.
L = D e / λ R n
J D = C R a 226 × λ R n × f ρ m a t l × L × t a n h ( d / L )
U = 3.6 × 10 3 × S B × J D / V a i r
C e x c e s s ,   u n i t = U / n
E r a d o n ,   u n i t = C e x c e s s , u n i t × D C C r a d o n × t × F
L is the diffusion length of the construction material in metres, D e is the construction material-specific diffusion coefficient in m2/s, λ R n is the radon-specific decay constant in s−1, J D is the unit radon flux inside of the construction material in Bqradon,transported·m−2·s−1/(BqRa226,embedded in construction material·kg−1construction material), C R a 226 is the unit amount (i.e., 1 Bq/kg) of Radium-226 activity concentration in BqRa226,embedded in construction material/kgconstruction material, f is the construction material-specific radon emanation coefficient which is unitless, ρ m a t l is the construction material density in kg/m3, d is the half of the construction material thickness in metres, U is the radon exhalation rate in Bqradon,exhaled·m−3·h−1/(BqRa226,embedded in construction material·kg−1construction material), 3.6 × 103 is the unit conversion factor for s/h, S B is the total surface area in the model room in m2, V a i r is the total volume of air in the model room in m3, C e x c e s s is the excess radon gas concentration in air exhaled from the construction materials of the model room per unit activity of Radium-226 in the material in Bqradon·m−3air/(BqRa226,embedded in construction material·kg−1construction material), n is the ventilation rate in the model room in h−1, E r a d o n ,   u n i t is the unit effective dose due to radon exhaled from the construction materials of the model room in mSv·y−1/(BqRa226,embedded in construction material·kg−1construction material), D C C r a d o n is the dose conversion coefficient for the intake of radon gas with its progeny by the occupant of the model room in mSv·h−1/(Bqradon·m−3ambient air), t is the annual occupancy time in h/y and F is the equilibrium fraction for radon gas in the ambient air, which is unitless.
D e value was taken from Goronovski et al. [18]. λ R n value is published by Ishimori et al. [34], f is from Nuccetelli et al. [35]. ρ m a t l depends on the construction material of interest. d was calculated by dividing the assumed construction material thickness based on the average values [18]. The ventilation rate, n was taken from the study conducted by Frutos-Puerto et al. [36]. The annual occupancy time (t) was assumed based on the same standard and ICRP assumptions [7,32]. S B and V a i r were calculated based on the model room dimensions shown in Figure 5. F , the equilibrium factor for radon, is the recommended value by the ICRP [7,22,37].
There are two DCCs, one of which was determined by the United Nations Scientific Committee on the Effects of Atomic Radiation (UNSCEAR) [15] and the second of which was given by the International Commission on Radiological Protection (ICRP) [7,38]. Because the DCC values differ between these two organisations, both approaches were included in the calculations for the radon inhalation characterisation factors. D C C r a d o n was calculated according to two approaches mentioned, UNSCEAR and ICRP. The UNSCEAR approach combines two values, (1) for radon inhaled and (2) for radon dissolved in blood. Both were taken from the report published by the United Nations [15]. On the other hand, the ICRP value was calculated based on the potential alpha energy (PAE) concentration for radon progeny and the corresponding effective dose per PAE exposure, given by the International Commission on Radiological Protection (ICRP) [7,37].
As in the external gamma exposure sub-category, the revisited characterisation factor is calculated according to Equation (13). It complies with the human health impact assessment category unit which is based on the activity of Radium-226 accumulated in the construction material, BqRa226,embedded in construction material.
C F r a d ,   h h ,   n o n o c c , r a d o n = 10 3 × E r a d o n , u n i t ρ × V m a t l
E r a d o n , u n i t is calculated according to Equation (12). C F r a d , h h ,   n o n o c c , r a d o n is the characterisation factor for the individual exposure to the radon gas and its progeny originating from the construction materials in mSv·y−1·kBq−1Ra226, embedded in construction material, 103 is the conversion factor for the radionuclide activity unit in Bq/kBq, ρ m a t l is the construction material density in kg/m3 and V m a t l is the total volume of the construction material used to construct the model room in m3.

3.1.2. Occupational Human Health Exposure

Occupational exposure has received more attention in recent decades of radiation protection field as there have been more publications by international organisations, such as IAEA and ICRP [22,39,40,41]. As stated by the United Nations [42], three key routes lead to occupational exposure to NORM, which are (i) inhalation of radon, thoron and their progeny, (ii) external irradiation by gamma rays and (iii) intake (i.e., inhalation and ingestion) of material dust (which was given as ore dust in the source but it is applicable to every industrial activity involving similar material processing). Because of the limited data availability on radon concentrations at the workplaces and the lack of comprehensive research on how to incorporate this into life cycle impact assessment, the first route was not considered in the revisited NORM LCIA methodology. However, the last two are considered in this study.
Manufacturing-Stage Exposure: External Exposure to Gamma Rays from Stored NORM Waste Stockpile
The aforementioned second exposure pathway defined by the UNSCEAR [42] is the gamma radiation through manual handling of NORM waste or NORM by-product material stockpile at a production site. In the published LCA-NORM literature, the characterisation factors provide the total annual dose received in a landfill by a worker. As only a portion of the waste or by-product is handled in a construction material’s life cycle, these factors were revised for a functional unit-based calculation as in the standardised LCA studies. For example, 1 kg of composite cement incorporating 30 wt.% of a waste/by-product has only 0.3 kg of the waste/by-product. Assuming that this secondary material is stored and manually handled by a worker at the production site and causing an occupational exposure, only the impact of this 0.3 kg of waste or by-product is taken into account. Regarding these, Equation (14) was adopted to revise the current calculations.
C F r a d , h h , o c c , s t o c k p i l e , r e v i s e d = 10 3 × C F r a d , h h , o c c , s t o c k p i l e , p r e v i o u s M w a s t e / b y p r o d u c t
C F r a d , h h , o c c , s t o c k p i l e , r e v i s e d is the revised characterisation factor in mSv·y−1/kBqembedded in waste/by-product, 103 is the conversion factor for the emission unit in Bq/kBq, C F r a d , h h , o c c , s t o c k p i l e , p r e v i o u s is the characterisation factor published by Goronovski et al. [18] in mSv·y−1/(Bqwaste/by-product·kg−1waste/by-product) and M w a s t e / b y p r o d u c t is the total mass handled in the landfill in kilograms.
Manufacturing-Stage Exposure: Intake via Inhalation of the Fugitive NORM Emissions
To address all potential sources of exposure for a sound implementation of life cycle thinking for NORM LCIA, the third pathway given by the UNSCEAR was added in this study. This exposure is caused by the inhalation of fugitive thoracic particulate matters by workers involved in the industrial processes via various tasks (i.e., production, cleaning, maintenance, laboratory/office). Regardless of their radioactivity properties, several studies have addressed the particulate matter inhalation issue [11,43,44,45,46]. Even though many researchers studied the association between exposure to fine particulate matter (i.e., PM2.5) and various diseases/odds experienced by people, it is still unclear which property has the highest contribution to the resulting adverse health impacts [44,45,46,47,48]. However, radioactivity may be a contributor. Thus, the characterisation factors considering the inhalation of fugitive thoracic particulate matters in the workplaces of industrial activities were calculated according to Equation (15).
C F r a d ,   h h , o c c , p m i n h a l a t i o n = 10 3 × D C C p m   i n h a l a t i o n L S m a t l
o c c stands for the occupational type of exposure, C F r a d , h h ,   o c c , p m   i n h a l a t i o n is the radionuclide-specific characterisation factor for the individual exposure from the inhalation of ambient air at the production site in mSv·y−1·kBq−1inhaled, 103 is the conversion factor for the emission unit in Bq/kBq, D C C p m   i n h a l a t i o n is the radionuclide-specific dose conversion coefficient for a reference worker due to inhalation of the particulate matters (aerosols containing radionuclides) and L S m a t l is the construction material lifespan throughout the use stage in the model room in years. D C C p m   i n h a l a t i o n was taken from the ICRP report no. 119 [21].

3.2. Non-Human Biota (Ecosystem) Impact Category

The underlying methodology published by Goronovski et al. [18] was not changed to calculate the NORM impact on non-human biota. The revision made is that the ERICA tool itself [49,50] (version 2.0.228) was used in this study to generate the occupancy weighted total dose rates received by the organisms (Gy/h per Bq/m3) instead of the Excel calculations as in the previous LCA-NORM framework. The ERICA tool databases have been kept updated according to the latest developments, which makes the implementation more practical. With these updated values, the ecosystem exposure was calculated as published by Goronovski et al. [18], according to Equations (16) and (17).
O c c u p a n c y   w e i g h t e d   X F r a d ,   h a b i t a t = G M T D R r a d , h a b i t a t , o r g a n i s m × P A F H D R r a d
C F r a d ,   h a b i t a t , e c o = 10 3 × F F r a d , h a b i t a t × O c c u p a n c y   w e i g h t e d   X F r a d ,   h a b i t a t
O c c u p a n c y   w e i g h t e d   X F r a d ,   h a b i t a t is the radionuclide-specific average exposure of the ecosystem in a habitat (i.e., freshwater, marine and terrestrial) where 50% of species are affected by the emitted radionuclide in ΔPAF (Partially Affected Fraction)/(Bqin environment·L−1 or Bqin environment·kg−1). GM stands for geometric mean. T D R r a d , h a b i t a t , o r g a n i s m is the total dose rate, sum of the internal and external dose rates, received by the organisms in a habitat in Gy·h−1/(Bqin environment·L−1 or Bqin environment·kg−1). PAF is the constant 0.5. H D R r a d is the geometric mean value of the dose rate giving 10% effect increase per organism per effect, as stated by Goronovski et al. [18]. C F r a d ,   h a b i t a t , e c o is the radionuclide- and habitat-specific characterisation factor for the exposure of non-human biota to NORM emitted to the environment in ΔPAF·m3·d·kBq−1emitted. 103 is the conversion factor for the emission unit in Bq/kBq. F F r a d , h a b i t a t indicates the same fate factors used for the human health impact assessment shown in Section Manufacturing-Stage Exposure: Intake Via Inhalation and Ingestion from Industrial Direct Emissions.
The total dose rates were obtained from the ERICA assessment tool version 2.0.228 [49,50], and the HDRrad and PAF factors were obtained from Goronovski et al. [18].

4. Conclusions

This study aims to establish a scientifically sound basis for holistic and accurate life cycle impact assessment studies of construction and building sectors, focusing on the radiological safety aspect of construction materials. We improved the previous LCA-NORM framework by conducting the following:
  • Advancing the functionality and applicability of the previous LCA-NORM framework methodology based on standardised approaches and practical enhancements.
  • Implementing this advanced methodology into our novel custom-developed Python (v.3.11) package NORMIA, which can easily be incorporated into the Brightway v.2.5 Python library for LCA calculations, for reproducibility and flexibility.
We report the necessary advancements with improved mathematical equations with their reasonings. The enhancements result in more conservative use-stage characterisation factors for radon inhalation and gamma radiation exposure, i.e., 3 and 7 times higher than the previous values, respectively. The dose units for the human health impact category represent the international standard unit for stochastic risk assessment of radioactivity, i.e., millisieverts per year per kBq activity or emission. The occupational human health exposure due to NORM waste handling was associated with the mass of the NORM waste considered. Inhalation of the long-lived radionuclides in the occupational setting was added. The novel custom-developed NORMIA tool integrates the non-standard elementary flows (i.e., radionuclide activity concentration in the material and the fugitive emissions of the radionuclides) into LCA software. As the impacts caused by the inclusion of naturally occurring radioactive material (NORM) in a construction material life cycle are heavily dependent on the material origin and formulation, we redesigned the NORM LCIA methodology to provide construction material-specific characterisation factors. We believe that this work will help to evaluate the environmental footprint of various construction materials according to the radiation protection principles, especially facilitating relevant decision-making. However, it must also be noted that, although the results of the previous LCA-NORM framework are different, the assumptions and the corresponding values may apply in different circumstances.
To inform any future work relevant to improving our study, the following remarks may be useful. The current version of the NORM LCIA methodology and the NORMIA tool provide the characterisation factors for the European context. Other regions can be incorporated into the tool by adding region-specific parameters, coefficients and assumptions. It is possible to introduce different model room dimensions based on different regional standards or specific cases. The normalised radionuclide- and surface-specific unit effective gamma dose rates given in the EN standard 17637 need to be revisited in case of changes in the dimensions. The source Fortran code for the European case was published by Markkanen [31]. Therefore, any change could be addressed by analysing this source code for the use-stage gamma exposure model, or a recent study conducted by Fohlmeister and Hoffman [51] could be investigated. On the other hand, for the use-stage radon model, there is no need for such major change, only the model room dimensions, time spent indoor and ventilation rate could be adjusted accordingly. Especially the ventilation rate has a major influence on the characterisation factor. Also, the construction materials defined at the use-stage radon model are either concrete or brick. If a different type of the construction material other than the two pre-defined materials is introduced, it is advised to add the diffusion and emanation coefficients of the new construction material in the radon_nonocc.py sub-module in the NORMIA package. Furthermore, the use-stage thoron gas and progeny were not considered because of its complex nature and the limited knowledge in calculating the air concentration by modelling the exhalation rate with its short half-life (i.e., 55.6 s). Thus, given that thoron may cause higher impacts compared to radon, it is important to include this pathway both in the occupational exposure scenario and the use-stage non-occupational scenario in a future work. Additionally, under the occupational exposure scenario, the inhalation of radon gas and progeny was not included due to the limited data for radon air concentration corresponding to the relevant industrial production activities.

Supplementary Materials

The following supporting information can be downloaded at https://www.mdpi.com/article/10.3390/recycling10050195/s1. Supplementary Material SA: Description of the NORMIA package external data sources, user inputs, modules and submodules in Supplementary_Material_A-NORMIA_description.docx file. Supplementary Material SB: The source code of the novel custom-developed NORMIA Python package in the Supplementary_Material_B-NORMIA_tool folder. The input data for the USEtox model v2.14 and the ERICA assessment tool v.2.0.228 are also included. Supplementary Material SC: The Supplementary_Material_C-NORMIA_validation.xlsx Excel file to validate the calculations in the novel custom-developed NORMIA package and to present the data used in calculations. Supplementary Material SD: Analysis showing the comparison between previous LCA-NORM characterisation factors and the advanced NORM LCIA values in Supplementary_Material_D-comparison_NORM-LCIAs.xlsx Excel file.

Author Contributions

Conceptualization, C.Ö.K., U.A.R. and A.H.T.; methodology, C.Ö.K., U.A.R. and A.H.T.; software, C.Ö.K.; validation, C.Ö.K.; formal analysis, C.Ö.K. and U.A.R.; investigation, C.Ö.K.; resources, A.H.T.; data curation, C.Ö.K. and U.A.R.; writing—original draft preparation, C.Ö.K.; writing—review and editing, C.Ö.K., U.A.R. and A.H.T.; visualisation, C.Ö.K.; supervision, A.H.T.; funding acquisition, A.H.T. All authors have read and agreed to the published version of the manuscript.

Funding

The research leading to these results has been funded by the European Union’s Horizon 2020 Programme (H2020/2014–2020) under grant agreement n° 958208 (ReActiv).

Data Availability Statement

The authors confirm that the data supporting the findings of this study are available within the article and its Supplementary Materials. Further inquiries can be directed at the corresponding author.

Acknowledgments

We thank Rupert Myers, Maria Georgiades, Ken Evans and Rein Koch for the invaluable discussions.

Conflicts of Interest

The authors declare no conflicts of interest. The funders had no role in the design of the study; in the collection, analyses, or interpretation of data; in the writing of the manuscript; or in the decision to publish the results.

References

  1. Cinelli, G.; De Cort, M.; Tollefsen, T. (Eds.) European Atlas of Natural Radiation; Publication Office of the European Union: Luxembourg, 2019; ISBN 978-92-76-08258-3. [Google Scholar]
  2. Radiation Protection and Safety of Radiation Sources: International Basic Safety Standards; IAEA Safety Standards Series; International Atomic Energy Agency: Vienna, Austria, 2014; ISBN 978-92-0-135310-8.
  3. International Atomic Energy Agency. IAEA Nuclear Safety and Security Glossary: Terminology Used in Nuclear Safety, Nuclear Security, Radiation Protection and Emergency Preparedness and Response, 1st ed.; Non-Serial Publication; International Atomic Energy Agency: Vienna, Austria, 2022; ISBN 978-92-0-141822-7. [Google Scholar]
  4. Nuccetelli, C.; Risica, S.; Onisei, S.; Leonardi, F.; Trevisi, R. Natural Radioactivity in Building Materials in the European Union: A Database of Activity Concentrations, Radon Emanations and Radon Exhalation Rates; Istituto Superiore di Sanità: Rome, Italy, 2017; p. 70. [Google Scholar]
  5. ICRP. The 2007 Recommendations of the International Commission on Radiological Protection. ICRP Publication 103. Ann. ICRP 2007, 37, 1–332. [Google Scholar]
  6. World Health Organization. WHO Handbook on Indoor Radon: A Public Health Perspective; Zeeb, H., Shannoun, F., Eds.; World Health Organization: Geneva, Switzerland, 2009; ISBN 978 92 4 154767 3. [Google Scholar]
  7. ICRP. ICRP Publication 115. Lung cancer risk from radon and progeny and statement on radon. Ann. ICRP 2010, 40, 1–64. [Google Scholar] [CrossRef] [PubMed]
  8. National Research Council. Health Risks from Exposure to Low Levels of Ionizing Radiation: BEIR VII Phase 2; The National Academies Press: Washington, DC, USA, 2006; ISBN 0-309-53040-7. [Google Scholar]
  9. U.S. Environmental Protection Agency (EPA). Radiation Health Effects. Available online: https://www.epa.gov/radiation/radiation-health-effects#:~:text=It%20can%20also%20result%20in,to%20our%20overall%20cancer%20risk. (accessed on 10 January 2025).
  10. IEA. Technology Roadmap—Low-Carbon Transition in the Cement Industry; IEA: Paris, France, 2018; p. 66. [Google Scholar]
  11. Habert, G.; Miller, S.A.; John, V.M.; Provis, J.L.; Favier, A.; Horvath, A.; Scrivener, K.L. Environmental Impacts and Decarbonization Strategies in the Cement and Concrete Industries. Nat. Rev. Earth Environ. 2020, 1, 559–573. [Google Scholar] [CrossRef]
  12. Council Directive 2013/59/Euratom of 5 December 2013 Laying down Basic Safety Standards for Protection against the Dangers Arising from Exposure to Ionising Radiation, and Repealing Directives 89/618/Euratom, 90/641/Euratom, 96/29/Euratom, 97/43/Euratom and 2003/122/Euratom; Official Journal of the European Union: Brussels, Belgum, 2014.
  13. Michalik, B.; Dvorzhak, A.; Pereira, R.; Lourenço, J.; Haanes, H.; Di Carlo, C.; Nuccetelli, C.; Venoso, G.; Leonardi, F.; Trevisi, R.; et al. A Methodology for the Systematic Identification of Naturally Occurring Radioactive Materials (NORM). Sci. Total Environ. 2023, 881, 163324. [Google Scholar] [CrossRef] [PubMed]
  14. Popic, J.M.; Urso, L.; Michalik, B. Assessing the Exposure Situations with Naturally Occurring Radioactive Materials across European Countries by Means of the E-NORM Survey. Sci. Total Environ. 2023, 905, 167065. [Google Scholar] [CrossRef]
  15. United Nations Scientific Committee on the Effects of Atomic Radiation (UNSCEAR). Sources and Effects of Ionizing Radiation. UNSCEAR 2000 Report to the General Assembly, with Scientific Annexes. Volume I: Sources; UN: New York, NY, USA, 2000. [Google Scholar]
  16. World Aluminium. Technology Roadmap—Maximising the Use of Bauxite Residue in Cement; The International Aluminium Institute: London, UK, 2020. [Google Scholar]
  17. Joyce, P.J.; Goronovski, A.; Tkaczyk, A.H.; Björklund, A. A Framework for Including Enhanced Exposure to Naturally Occurring Radioactive Materials (NORM) in LCA. Int. J. Life Cycle Assess. 2017, 22, 1078–1095. [Google Scholar] [CrossRef]
  18. Goronovski, A.; Joyce, P.J.; Björklund, A.; Finnveden, G.; Tkaczyk, A.H. Impact Assessment of Enhanced Exposure from Naturally Occurring Radioactive Materials (NORM) within LCA. J. Clean. Prod. 2018, 172, 2824–2839. [Google Scholar] [CrossRef]
  19. Joyce, P.J.; Hertel, T.; Goronovski, A.; Tkaczyk, A.H.; Pontikes, Y.; Björklund, A. Identifying Hotspots of Environmental Impact in the Development of Novel Inorganic Polymer Paving Blocks from Bauxite Residue. Resour. Conserv. Recycl. 2018, 138, 87–98. [Google Scholar] [CrossRef]
  20. Mutel, C. Brightway: An Open Source Framework for Life Cycle Assessment. J. Open Source Softw. 2017, 2, 236. [Google Scholar] [CrossRef]
  21. ICRP. ICRP Publication 119: Compendium of Dose Coefficients Based on ICRP Publication 60. Ann. ICRP 2012, 41 (Suppl. S1), 1–130. [Google Scholar] [CrossRef]
  22. ICRP. ICRP Publication 137: Occupational Intakes of Radionuclides: Part 3. Ann. ICRP 2017, 46, 1–486. [Google Scholar] [CrossRef]
  23. European Commission. Commission Implementing Decision of 26 March 2013 Establishing the Best Available Techniques (BAT) Conclusions Under Directive 2010/75/EU of the European Parliament and of the Council on Industrial Emissions for the Production of Cement, Lime and Magnesium Oxide (Notified Under Document C(2013) 1728) (Text with EEA Relevance) (2013/163/EU); European Commission: Luxembourg, 2013. [Google Scholar]
  24. European Committee for Standardization Construction Products: Assessment of Release of Dangerous Substances-Dose Assessment of Emitted Gamma Radiation EN 17637; Brussels, 2022. Available online: https://standards.iteh.ai/catalog/standards/cen/8bc28258-f6b1-4c66-ac6d-4ccb0f67dcec/en-17637-2022?srsltid=AfmBOopVXJEYerkzG2VdHJwJ03rIU9BI-CirMcuejAGXiR0fpXzQrcf5 (accessed on 29 June 2025).
  25. Rosenbaum, R.K.; Bachmann, T.M.; Gold, L.S.; Huijbregts, M.A.J.; Jolliet, O.; Juraske, R.; Koehler, A.; Larsen, H.F.; MacLeod, M.; Margni, M.; et al. USEtox—The UNEP-SETAC Toxicity Model: Recommended Characterisation Factors for Human Toxicity and Freshwater Ecotoxicity in Life Cycle Impact Assessment. Int. J. Life Cycle Assess. 2008, 13, 532–546. [Google Scholar] [CrossRef]
  26. Fantke, P.; Bijster, M.; Guignard, C.; Hauschild, M.Z.; Huijbregts, M.; Jolliet, O.; Kounina, A.; Magaud, V.; Margni, M.; McKone, T.E.; et al. USEtox® 2.0 Documentation (Version 1); USEtox® Team: Denmark, 2017. [Google Scholar]
  27. Bellamy, M.B.; Dewji, S.A.; Leggett, R.W.; Hiller, M.; Veinot, K.; Manger, R.P.; Eckerman, K.F.; Ryman, J.C.; Easterly, C.E.; Hertel, N.E.; et al. External Exposure to Radionuclides in Air, Water and Soil; U.S. Environmental Protection Agency: Washington, DC, USA, 2019. [Google Scholar]
  28. Meijer, A.; Huijbregts, M.; Reijnders, L. Human Health Damages Due to Indoor Sources of Organic Compounds and Radioactivity in Life Cycle Impact Assessment of Dwellings—Part 1: Characterisation Factors (8 pp). Int. J. Life Cycle Assess. 2005, 10, 309–316. [Google Scholar] [CrossRef]
  29. International Atomic Energy Agency (IAEA). Regulatory Control of Exposure Due to Radionuclides in Building Materials and Construction Materials; International Atomic Energy Agency: Vienna, Austria, 2023. [Google Scholar]
  30. Koblinger, L. Mathematical Models of External Gamma Radiation and Congruence of Measurements. Radiat. Prot. Dosimetry 1984, 7, 227–234. [Google Scholar] [CrossRef]
  31. Markkanen, M. Radiation Dose Assessments for Materials with Elevated Natural Radioactivity; Finnish Centre for Radiation and Nuclear Safety: Helsinki, Finland, 1995; 25 p. + app. 13 p. [Google Scholar]
  32. ICRP. ICRP Publication 126: Radiological Protection against Radon Exposure. Ann ICRP. 2014, 43, 5–73. [Google Scholar] [CrossRef]
  33. Di Carlo, C.; Maiorana, A.; Ampollini, M.; Antignani, S.; Caprio, M.; Carpentieri, C.; Bochicchio, F. Models of Radon Exhalation from Building Structures: General and Case-Specific Solutions. Sci. Total Environ. 2023, 885, 163800. [Google Scholar] [CrossRef] [PubMed]
  34. Ishimori, Y.; Lange, K.; Martin, P.; Mayya, Y.S.; Phaneuf, M. Measurement and Calculation of Radon Releases from NORM Residues; International Atomic Energy Agency: Vienna, Austria, 2013. [Google Scholar]
  35. Nuccetelli, C.; Leonardi, F.; Trevisi, R. Building Material Radon Emanation and Exhalation Rate: Need of a Shared Measurement Protocol from the European Database Analysis. J. Environ. Radioact. 2020, 225, 106438. [Google Scholar] [CrossRef]
  36. Frutos-Puerto, S.; Pinilla-Gil, E.; Andrade, E.; Reis, M.; Madruga, M.J.; Miró Rodríguez, C. Radon and Thoron Exhalation Rate, Emanation Factor and Radioactivity Risks of Building Materials of the Iberian Peninsula. PeerJ 2020, 8, e10331. [Google Scholar] [CrossRef]
  37. ICRP. Summary of ICRP Recommendations on Radon; 2018. Available online: https://icrpaedia.org/General_Information_on_Radon (accessed on 29 June 2025).
  38. Harrison, J.D.; Marsh, J.W. ICRP Recommendations on Radon. In Proceedings of the Fifth International Symposium on the System of Radiological Protection, Adelaide, Australia, 17–21 November 2019; SAGE Publications Ltd.: Adelaide, Australia, 2020; Volume 49, pp. 68–76. [Google Scholar]
  39. International Atomic Energy Agency. Occupational Radiation Protection in the Uranium Mining and Processing Industry; Safety Report Series; International Atomic Energy Agency: Vienna, Austria, 2020. [Google Scholar]
  40. ICRP. ICRP Publication 130: Occupational Intakes of Radionuclides: Part 1. Ann. ICRP 2015, 44, 5–188. [Google Scholar] [CrossRef]
  41. United Nations Scientific Committee on the Effects of Atomic Radiation (UNSCEAR). UNSCEAR 2020/2021 Report Volume IV: Sources, Effects and Risks of Ionizing Radiation—Scientific Annex D: Evaluation of Occupational Exposure to Ionizing Radiation; United Nations: New York, NY, USA, 2022. [Google Scholar]
  42. United Nations Scientific Committee on the Effects of Atomic Radiation (UNSCEAR). UNSCEAR 2008 Report Volume I: Sources and Effects of Ionizing Radiation—Annex B: Exposures of the Public and Workers from Various Sources of Radiation; United Nations: New York, NY, USA, 2010. [Google Scholar]
  43. Brown, J.S.; Gordon, T.; Price, O.; Asgharian, B. Thoracic and Respirable Particle Definitions for Human Health Risk Assessment. Part. Fibre Toxicol. 2013, 10, 12. [Google Scholar] [CrossRef]
  44. Dong, S.; Koutrakis, P.; Li, L.; Coull, B.A.; Schwartz, J.; Kosheleva, A.; Zanobetti, A. Synergistic Effects of Particle Radioactivity (Gross β Activity) and Particulate Matter ≤ 2.5 μm Aerodynamic Diameter on Cardiovascular Disease Mortality. J. Am. Heart Assoc. 2022, 11, 1–11. [Google Scholar] [CrossRef] [PubMed]
  45. Luderer, U.; Lim, J.; Ortiz, L.; Nguyen, J.D.; Shin, J.H.; Allen, B.D.; Liao, L.S.; Malott, K.; Perraud, V.; Wingen, L.M.; et al. Exposure to Environmentally Relevant Concentrations of Ambient Fine Particulate Matter (PM2.5) Depletes the Ovarian Follicle Reserve and Causes Sex-Dependent Cardiovascular Changes in Apolipoprotein E Null Mice. Part. Fibre Toxicol. 2022, 19, 5. [Google Scholar] [CrossRef] [PubMed]
  46. Peralta, A.A.; Link, M.S.; Schwartz, J.; Luttmann-Gibson, H.; Dockery, D.W.; Blomberg, A.; Wei, Y.; Mittleman, M.A.; Gold, D.R.; Laden, F.; et al. Exposure to Air Pollution and Particle Radioactivity with the Risk of Ventricular Arrhythmias. Circulation 2020, 142, 858–867. [Google Scholar] [CrossRef]
  47. Kurniati, A.; Rizky, Z.P.; Ramdhan, D.H. Particulate Matter 2.5 Concentration and Subjective Acute Respiratory Effects among Production Workers at a Cement Factory. In Proceedings of the 1st International Conference on Global Health, Stanford, CA, USA, 9–11 November 2017; KnE Life Sciences: Dubai, United Arab Emirates, 2017; pp. 139–148. [Google Scholar]
  48. Yang, Y.; Ruan, Z.; Wang, X.; Yang, Y.; Mason, T.G.; Lin, H.; Tian, L. Short-Term and Long-Term Exposures to Fine Particulate Matter Constituents and Health: A Systematic Review and Meta-Analysis. Environ. Pollut. 2019, 247, 874–882. [Google Scholar] [CrossRef]
  49. Brown, J.E.; Alfonso, B.; Avila, R.; Beresford, N.A.; Copplestone, D.; Pröhl, G.; Ulanovsky, A. The ERICA Tool. J. Environ. Radioact. 2008, 99, 1371–1383. [Google Scholar] [CrossRef]
  50. Norwegian Radiation and Nuclear Safety Authority ERICA Tool Home Page. Available online: https://erica-tool.com/ (accessed on 3 January 2025).
  51. Fohlmeister, J.; Hoffmann, B. Redistribution of Radionuclides in Wall Material and Its Effects on the Room Dose Rate. J. Radiol. Prot. 2023, 43, 031510. [Google Scholar] [CrossRef] [PubMed]
Figure 1. Life cycle of a construction material incorporating naturally occurring radioactive material (NORM).
Figure 1. Life cycle of a construction material incorporating naturally occurring radioactive material (NORM).
Recycling 10 00195 g001
Figure 2. Comparison of the novel NORM LCIA characterisation factors (CFs) for the use-stage exposure with the previous LCA-NORM values on the same basis (mSv·y−1·kBq−1embedded in construction material).
Figure 2. Comparison of the novel NORM LCIA characterisation factors (CFs) for the use-stage exposure with the previous LCA-NORM values on the same basis (mSv·y−1·kBq−1embedded in construction material).
Recycling 10 00195 g002
Figure 3. Custom-developed NORMIA Python package structure showing the internal and external communication of the data, modules and sub-modules.
Figure 3. Custom-developed NORMIA Python package structure showing the internal and external communication of the data, modules and sub-modules.
Recycling 10 00195 g003
Table 1. NORM impact categories and the generated characterisation factors.
Table 1. NORM impact categories and the generated characterisation factors.
Impact CategorySub-CategoryCharacterisation Factor Units
Non-occupationalIntake and external exposure from the environmental emissionsmSv y−1 kBq−1radionuclide *,emitted to environment
External gamma exposure at the use stagemSv y−1 kBq−1Radium-226,embedded in construction material
mSv y−1 kBq−1Thorium-232,embedded in construction material
mSv y−1 kBq−1Potassium-40,embedded in construction material
Radon inhalation at the use stagemSv y−1 kBq−1Radium-226,embedded in construction material
OccupationalExternal gamma exposure from material stockpile handlingmSv y−1 kBq−1Radium-226,embedded in waste/by-product
mSv y−1 kBq−1Thorium-232,embedded in waste/by-product
mSv y−1 kBq−1Potassium-40,embedded in waste/by-product
Inhalation of particulate matters (PM10)mSv y−1 kBq−1Radium-226, inhaled
mSv y−1 kBq−1Thorium-232, inhaled
mSv y−1 kBq−1Potassium-40, inhaled
EcosystemIntake and external exposure from the environmental emissionsΔPAF m3habitat d kBq−1radionuclide *,emitted to environment
* Uranium-238, Uranium-234, Thorium-230, Radium-226, Lead-210, Polonium-210, Thorium-232, Radium-228, Thorium-228, Potassium-40.
Disclaimer/Publisher’s Note: The statements, opinions and data contained in all publications are solely those of the individual author(s) and contributor(s) and not of MDPI and/or the editor(s). MDPI and/or the editor(s) disclaim responsibility for any injury to people or property resulting from any ideas, methods, instructions or products referred to in the content.

Share and Cite

MDPI and ACS Style

Özcan Kilcan, C.; Reigo, U.A.; Tkaczyk, A.H. Development of an Advanced Life Cycle Impact Assessment Method to Evaluate Radioactivity in Construction Materials. Recycling 2025, 10, 195. https://doi.org/10.3390/recycling10050195

AMA Style

Özcan Kilcan C, Reigo UA, Tkaczyk AH. Development of an Advanced Life Cycle Impact Assessment Method to Evaluate Radioactivity in Construction Materials. Recycling. 2025; 10(5):195. https://doi.org/10.3390/recycling10050195

Chicago/Turabian Style

Özcan Kilcan, Cansu, Uku Andreas Reigo, and Alan H. Tkaczyk. 2025. "Development of an Advanced Life Cycle Impact Assessment Method to Evaluate Radioactivity in Construction Materials" Recycling 10, no. 5: 195. https://doi.org/10.3390/recycling10050195

APA Style

Özcan Kilcan, C., Reigo, U. A., & Tkaczyk, A. H. (2025). Development of an Advanced Life Cycle Impact Assessment Method to Evaluate Radioactivity in Construction Materials. Recycling, 10(5), 195. https://doi.org/10.3390/recycling10050195

Article Metrics

Back to TopTop