Abstract
This study serves as a proof of concept for the evaluation of two membrane technologies, reverse osmosis combined with membrane distillation, for the recovery of N-methylmorpholine N-oxide (NMMO) and water from generated wastewater by the textile manufacturing “Lyocell process”. This method utilizes NMMO to dissolve cellulose for the production of cellulosic yarn, resulting in wastewater that contains 1–2 %w/w NMMO. After an initial pretreatment to remove suspended solids, followed by a mixed ion-exchange resin, the stream was fed into a reverse osmosis membrane unit, concentrating the solution to approximately 10 %w/w NMMO. Following this step, the RO concentrate was introduced to a DCMD setup equipped with a PTFE microporous membrane, achieving a final concentration of a 70.5 %w/w NMMO aqueous solution, which is considered suitable for reuse. The main contribution of the present study is to establish, in principle, that the newly proposed method can be a modular and scalable alternative to the dominant multi-stage evaporation technologies.
1. Introduction
The global production of fiber increased significantly from 112 million tons in 2021 to a new record of 116 million tons in 2022, effectively reversing the previously observed slower growth due to the impact of COVID-19. This statistic has experienced an almost twofold increase over the past two decades and is projected to surge to 149 million tons by 2030 if current consumer trends persist [1]. The need for a circular economy in the textiles industry has been widely promoted as a response to the publication of damning reports on the negative impacts of fashion consumption [2]. The Lyocell method [3,4] is a commercially adopted process for manufacturing yarn from cellulosic pulp, in which cellulose is directly dissolved in an aqueous solution of N-methylmorpholine N-oxide (NMMO), a biodegradable, non-ecotoxic [5] but costly solvent with a boiling point of 119 °C and vapor pressure of ~1.06 mmHg at 20 °C.
NMMO possesses a highly polarized N–O group (4.38 mD), which makes it highly hydrophilic, leading to its exceptional solubility in water and its strong inclination to form hydrogen bonds and absorb moisture [5]. Being hygroscopic, NMMO can produce two stable hydrates, but it is the monohydrate (NMMOxH2O) that dissolves cellulose at temperatures above 80 °C, producing a solution that can be spun into fibers. The presence of the monohydrate is associated with concentrations above 76% NMMO in the aqueous NMMO/cellulose solution, the concentration at which the dissolution of cellulose occurs [6,7].
The wastewater of the spinning and washing baths of produced cellulose fibers, typically containing <5%w/w NMMO, may also include degraded cellulose, hemicellulose, organic compounds and metal ions, NMMO by-products, and chromophores. Its purification procedure includes extraction of the above impurities using physicochemical treatments, such as filtration, flocculation, and ion exchange [8,9,10,11]. Following the purification procedure, concentration, and reuse of the NMMO in a closed-loop process is vital for the cost-effectiveness of Lyocell fibers [8]. Reintroduction of the wastewater-reclaimed solvent into the cellulose fiber production process requires 70–80%w/w. content, while smaller concentrations are regarded as adequate for laboratory use [6,7].
Currently, concentration of the purified wastewater aqueous solution is realized by multi-stage evaporation procedures [8,9,10,12,13], with the study by Chou et al. [14] being one of the few reporting a recovery method utilizing triple-effect evaporation. Considering that (a) evaporation procedures in general suffer from high- energy consumption and (b) NMMO exhibits insufficient thermal stability at high temperatures > 90 °C [10], employing membrane technologies for NMMO/water separation seems to be an attractive and beneficial option.
Membrane technology is the dominant method for wastewater treatment, with intensive research taking place in the field of membrane material targeting enhanced permeability and selectivity [15,16,17]. Regarding the use of membranes in the textile industry, ultrafiltration (UF) and nanofiltration (NF) have been used in treatment processes to recycle water while focusing mainly on the removal of textile dyes [18,19,20,21,22]. A pilot scale evaluation of NF (Dow FilmTec©, Polyamide-NF-270) and RO (Dow FilmTec©, Polyamide-XLE) membranes indicated their effectiveness in recycling segregated textile dyewash wastewater and their ability to remove COD, conductivity, and color [23]. Biologically treated textile effluent has been tested using RO (Dow FilmTec©, Polyamide-BW30) and NF (Dow FilmTec©, Polyamide NF90) flat-sheet membranes in cross-flow experiments with different hydrodynamic conditions [24]. Utilizing membrane separation methods, particularly ultrafiltration and RO units, effectively achieved a 55% reduction in fresh water consumption in the Indian textile industry [25]. Apart from water reuse, ultrafiltration membranes [26] and the osmotic-driven forward osmosis process [27] have allowed for the recovery of dyes from wastewater, including indigo, Congo red, orange acid, and methyl blue at high rates (>75%).
Apart from the conventional pressure-driven membrane processes (MF, UF, NF, and RO), thermally driven ones are also widely applied for seawater and wastewater treatment, with the advantages of operating at lower hydraulic pressures, as well as modularity and scalability [28,29,30,31]. Direct Contact Membrane Distillation (DCMD), mainly applied in desalination, is set up in a way that both the hot feed solution and the cold permeate are in direct contact with a hydrophobic membrane and both hot and cold streams are circulated. Evaporation takes place at the feed–membrane surface (50–85 °C) and vapor diffuses through the membrane pores to the permeate side (15–20 °C) due to the established vapor pressure driving force [32]. MD is suitable for cases where the feed stream contains nonvolatile solutes, such as salts [28]. Qu et al. [33] applied a modified DCMD process on the removal of ammonia from wastewater. Shirazi et al. [34] also studied the feasibility of using the Sweeping Gas MD process for dewatering dilute glycerol wastewater. The performance indicators of the method depend on parameters like fluid velocities, temperature differences, and membrane hydrophobicity. The hydrophobic character of the membranes used (polypropylene (PP), polytetrafluoroethylene (PTFE), and polyvinylidene fluoride (PVDF)), prevents the aqueous feed solution from penetrating the membrane, allowing only vapor to fill the membrane pores. The membranes’ pore sizes typically range between 0.1 and 0.45 µm, since smaller pore sizes may affect the distillate flux, while larger ones risk being affected by wetting phenomena.
This study aims to provide concrete evidence for the applicability of RO/MD membrane technology for the condensation and reuse of NMMO wastewater, meeting the specifications required for its reintroduction into the cellulose fiber production process. The main novelty is the partial replacement of the evaporation method by a high-pressure RO, which has significantly lower energy demand, as a first step for the initial concentration, potentially up to 35 %w/w, followed by a low-temperature (up to 80 °C) thermally driven MD for the final concentration (70%w.t). This combination is very attractive due to its scalability, modularity, and current commercial maturity, rendering it a strong candidate in alignment with circular economy and sustainability principles.
2. Results
2.1. Results from the Wastewater Purification Procedure
After the spinning and the washing steps in the Lyocell production of yarns, NMMO is discarded, along with other wastes of the process. The wastes from the spinning/coagulation and cleaning baths consisted of less than 2 %w/w NMMO solution, along with cellulosic and hemi-cellulosic pieces, ferrous salts from the bath, and by-products (formaldehyde, morpholine etc.) from the thermal decomposition of NMMO during the cellulose treatment. Before starting the NMMO recycling procedure and any condensation steps, the Lyocell method’s wastewater must be purified to ensure that no harmful by-products will be recycled back into the process. The purification procedure is described concisely in the Materials and Methods Section.
NMR experiments were conducted to confirm the purity of the wastewater solution after the cleaning process and prior to its condensation through membrane technologies. The 1H-NMR spectra were recorded at 500 MHz. In Figure 1a, the 1H-NMR spectra of the pure NMMO is shown. The four signals corresponding to the hydrogen atoms of the molecule appeared in the expected chemical shift between δ = 3 and 4.5 ppm and exhibited the expected peak splitting, consistent with the literature [8].

Figure 1.
(a) 1H-NMR of NMMO in CDCl3; (b) 1H-NMR of the waste solution before the recovery treatment in CDCl3; (c) 1H-NMR of the solution at the end of the recovery process in CDCl3. All chemical shifts are reported in ppm relative to TMS using the residual solvent signal (CDCl3, δ = 7.26 ppm) as standard. In (a,c), only the spectral region where the chemical shift of the compounds appear is shown for clarity.
In Figure 1b, the 1H-NMR spectra of the wastewater before this work’s regeneration process is presented. The single peak ta δ = 3.00, the double peaks at δ = 2.88 and 3.50, and the triple peaks at δ = 3.11 and 4.12 are all assigned to the hydrogen atoms of NMMO. The remaining 14 peaks are attributed to dissolved byproduct molecules of the Lyocell process, NMMO’s decomposition products, or impurities. The calculation of the integrities of the peaks revealed that most of the impurities appeared in concentrations of less than 0.1% in the solution (traces). The total percentage of soluble impurities in the waste’s solution was calculated at approximately 5%. The peaks at δ = 7.80 ppm and 6.80 ppm are possibly assigned to furfuryl alcohol, a known byproduct of NMMO’s decomposition, present at 0.3% in the solution [6]. The chemical shift in the small peaks at δ = 2 ppm and 3 ppm seem to belong to NMMO’s decomposition product molecules, like N-methyl morpholine and morpholine, as suggested in the literature [6]. The identification and quantification of the rest of the impurities require further experiments outside the scope of the present study. The chemical shift in the solvent CDCl3 appears at δ = 7.26.
In Figure 1c, the 1H-NMR spectra of the solution occurring after the regeneration treatment is presented. There were no impurities, as the only signals that appeared belong to NMMO. The chemical shifts, the splitting, and the integration are all in accordance with pure NMMO’s spectrum (Figure 1a). The single peak at δ = 3.19 ppm is assigned to the three hydrogens of the methyl group of the molecule. The two double peaks at δ = 3.06 ppm and 3.70 ppm refer to the four hydrogen atoms near the oxygen atom of the organic ring, while the two triple peaks at δ = 3.30 ppm and 4.36 ppm are identified as the four hydrogen atoms of the methylene groups near the nitrogen atom of the molecule. The small differences between the chemical shifts in the final solution’s spectrum and the pure NMMO’s spectrum can be explained by the concentration and the solvent effect [35].
2.2. Results from the RO Condensation Experiment
The RO concentration experiment took place at 25 °C, with recirculation of the concentrate stream back into the feed tank at 50 bars, which led to a volume reduction of the 40 L feed down to 6 L. Further volume reduction was not possible due to the small difference between the hydraulic and osmotic pressure (~23 bar is the ideal value calculated by Van’t Hoffe equation). In order to achieve concentrations above 10–15 %w/w, high-pressure membranes, already commercially available and capable of reaching working pressure of 120 bar, should be employed. By doing so, a possible final concentration of NMMO of ~35–40%w/w. is feasible. The average rejection value during the experiment was 97.7%, as presented in Figure 2, along with permeability as a function of the concentration factor. Regarding energy consumption, concentrating the NMMO-containing wastewater solution by almost 5.6 times (from 1.76 to 9.84 %w/w) required 10.4 KWh/m3, a value well below the 100–300 KWh/m3 SEC of water evaporation using a vacuum multi-stage system, which is the state of the art for NMMO [8,9,11].
Figure 2.
RO condensation experiment at 50 bar.
2.3. Results from the DCMD Condensation Experiments
To explore the applicability of DCMD for further concentrating the 9.84 %w/w NMMO solution (the product of RO) to higher concentrations, the wetting resistance of the membrane had to be ensured. The hydrophobicity of a membrane is quantified through the determination of three important parameters: the liquid entry pressure (LEP), the surface tension, and the contact angle. An important property of any porous membrane candidate for MD is the LEP value, which is the minimum pressure required for a liquid to penetrate the pores of a membrane. A higher LEP value is desirable. Other indicators of the resistance to the undesired effect of pore wetting, which would decrease the purity degree of the water produced are the contact angle and the surface tension of the solutions used [36]. Measurements were performed on PTFE membranes using NMMO solutions at concentrations of 9.84 %w/w, 50 %w/w, and the final 70.5 %w/w.
Since the contact angle values for the tested NMMO–water mixtures (ranging between 10 and 70 %w/w) were well above 90° (Table 1), no wetting of the membrane was expected. Therefore, MD is considered, in principle, a suitable method for the condensation of the particular mixtures for reuse. The decrease in the surface tension values in relation to the NMMO concentration is consistent with previously published data [37]. Furthermore, the relatively high LEP values ensure the non-penetration of the tested liquid [38].
Table 1.
PTFE membrane wetting resistance indicators.
In order to investigate the long-term stability of PTFE membranes in solutions with high NMMO concentrations, preliminary tests were performed based on contact angle measurements. More specifically, PTFE membrane specimens (30 × 30 cm) were immersed in beakers containing 10, 50, and 70% aqueous NMMO solutions (three specimens for each solution). The beakers were placed in a temperature-controlled environment (25 ± 0.5 °C) for one week. Contact angles were measured before and after the one week “NMMO” treatment period, with no appreciable variations of the values listed in Table 1.
Figure 3 presents the performance indicators during the MD condensation experiment. The concentration factor values started from the RO ending value (5.6) and reached the value of 39.4 within 14 h of the experiment, reaching a NNMO concentration of 70.5 %w/w. As seen, the permeability of the membrane during the condensation experiment remained quite stable at 2.7–2.8 Lm−2 h−1, after a small decrease during the first 2 h, probably due to the required time for the apparatus to reach stable conditions.
Figure 3.
DCMD water/NMMO separation performance over time (permeate flux and concentration factor).
Table 2 summarizes the representative parameters of the wastewater before and after each concentration stage.
Table 2.
Wastewater representative parameters at 25 °C after each treatment stage.
3. Discussion
As mentioned in the RO results section, the SEC value was 10.4 KWh/m3 at a working pressure of 50 bar. This seems promising compared to the high thermal energy demand of multi-effect water evaporation (100–300 kWh/ton), which is the state of the art for concentrating NMMO wastewater. Applications of high-performance NF/RO membranes are also used, in addition to desalination, in the paper production industry and the agricultural and dairy sectors. The recovery of lignin from black liquor (a by-product of the wood pulping process for paper production) using membrane technologies has an energy requirement of 2.5 kWh/m3 for NF membranes when working at 12 bars of pressure, and 5 kWh/m3 for RO membranes when working at 18 bars of pressure [39]. Nutrient recovery from biogas digestate is also reported to take place using membrane technology. A combination of NF and RO allowed for the removal of N and P at about 75–95% and 85–99%, respectively [40] The NF step was the most energetically expensive, consuming 10–15 kWh·m−3 of digestate [41], while RO reverse osmosis required 6–8 kWh·m−3 of digestate [42]. In the dairy sector, treating industrial effluents rich in COD and TSS with NF has an average energy demand of 6 kWhm−3 of water permeate, while an RO unit consumes an average of 10 kWhm−3 of water permeate [43]. Finally, a very recent study on producing high-purity high concentration sodium chloride brine from seawater, employing a novel NF-RO system, calculated the specific energy consumption at 111.0–123.3 kWh/t NaCl [44].
Regarding the DCMD results, the separation factor (rejection) of the collected permeate product was 99.74%, indicating high-purity permeate, appropriate for reintroduction into the washing baths of cellulose yarns. The exceptionally high separation factor value could be explained by taking into account the following phenomena:
- (a)
- Concentration polarization of NMMO occurs, which is probably significantly pronounced due to the repulsive forces being exerted between the negatively charged surface of the membrane (−75.2 mV) [45] and the negatively charged oxygen atom of the NMMO molecule. This results in a lower concentration of NMMO near the membrane surface compared to that of the bulk phase, leading, therefore, to a lower concentration gradient.
- (b)
- The vapor pressure of NMMO in the mixture is quite low. Eckelt and Wolf [46] showed that the vapor pressure curve of the binary water/NMMO monohydrate mixture at 80 °C is favorable to the water, compared to the same pressure curves at 90 and 100 °C (Figure 4). Even for the 70% NMMO monohydrate/water mixture (~0.17 mole fraction), the water vapor pressure was almost 90% of that of pure water at the same temperature (~430 mbar). On the other hand, the vapor pressure of the pure NMMO monohydrate at 80 °C was approximately 50 mbar and expected to be below 10 mbar for a mixture of 0.2 mole fraction in NMMO. Therefore, the vapor pressure of NMMO in such a mixture was almost 40 times lower than that of water and, when taking into consideration the polarization effects, the actual vapor pressure of NMMO close to the membrane surface is expected to be even lower.
Figure 4. Equilibrium vapor pressures of water above NMMO mixtures, normalized to the equilibrium vapor pressure of pure water, as a function of the volume fraction of NMMO hydrate at the indicated temperatures [46].
The SEC for the DCMD configuration employed was calculated at approximately 950 kWh/m3, which is higher than that of the theoretical water evaporation value (~650 kWh/m3). This is due to the fact that in DCMD, the module does not employ heat recovery and thus acts as a heat exchanger, reducing the thermal amount available for evaporation and rendering the above configuration less effective. However, the intention of this study was to examine the use of MD as an alternative suitable method for the condensation of the NMMO/water mixtures. As a future plan, more energy effective schemes, like air-gap and vacuum multi-effect MD, will be extensively evaluated.
4. Materials and Methods
4.1. Reagents and Instruments
For the experiment, 50 %w/w NMMO solution was purchased from Sigma-Aldrich (St. Louis, MO, USA). Aqueous waste was recovered from the coagulation and washing baths during fiber production using the Lyocell method. It underwent a cleaning procedure using poly (acrylamide-co-acrylic acid) partial sodium as a flocculant, followed by cationic and anionic ion exchange using Dowex® MarathonTM MSC(hydrogen form) and AmberLite® HPR9200 Cl (chloride form) (DuPont, WA, USA).
Nuclear Magnetic Resonance (NMR) measurements were performed in a Bruker (Billerica, MA, USA) Avance Neo 500 MHz, using CDCl3 as a solvent.
For the surface tension measurements, a Wilhelmy plate apparatus was used, consisting of a 20 mm-wide platinum plate suspended from a Kruss electrobalance connected to a Kruss processor tensiometer K-12 (Hamburg, Germany). This setup directly determined the surface tension values of water (0% NMMO w/v), and 10%, 50%, and 70% w/v NMMO solutions at equilibrium. The surface tension measurements were normally made in duplicate and the average taken at room temperature (20 °C).
Contact angle measurements were performed using the sessile drop method by a Kruss Drop Shape Analyzer-DSA 30. First, 4 μL droplet of liquid was allowed to settle on the hydrophobic PTFE membrane filter with a 0.22 μm pore size, and then a digital image was acquired and processed to determine the contact angle.
LEP measurements were carried out at room temperature and recorded as the pressure corresponding to the point of initial penetration of water through the pores of the membrane.
4.2. NMMO Wastewater Purification Procedure
First, 50 L of wastewater containing NMMO was collected from the coagulation and washing baths of the fiber spinning process, treated with a 1% ClO6 aqueous solution to prohibit any microbial activity, and then filtered twice using 1.6 mm and 250 μm sieves, respectively. Flocculation treatment was conducted by adding poly (acrylamide-co-acrylic acid) to the turbid filtrates at a concentration of 0.25 g/L. The mixture was vigorously stirred for 15 min and filtered through 125 μm sieves. The dark orange-colored filtrate underwent ion exchange by passing through AmberLite® HPR9200 Cl (chloride form) cationic resin and subsequently Dowex® MarathonTM SC (hydrogen form) anionic resin at a flow rate of 25 mL/min to obtain a clear light-yellow NMMO/H2O solution. The solution was stored at 5 °C until further treatment.
NMR experiments were conducted to confirm the purity of the solution before it was subjected to condensation using membrane technologies. Samples were collected at the start and end of the cleaning process, extracted in diethyl ether, and the organic layer was collected and dried with MgCO3 to remove any remaining traces of H2O from the solution. After the evaporation of the solvent, the 1H-NMR spectra were measured. The same procedure was also followed for the commercial 50 %w/w NMMO solution purchased and used as a reference.
4.3. NMMO Wastewater Condensation Using RO
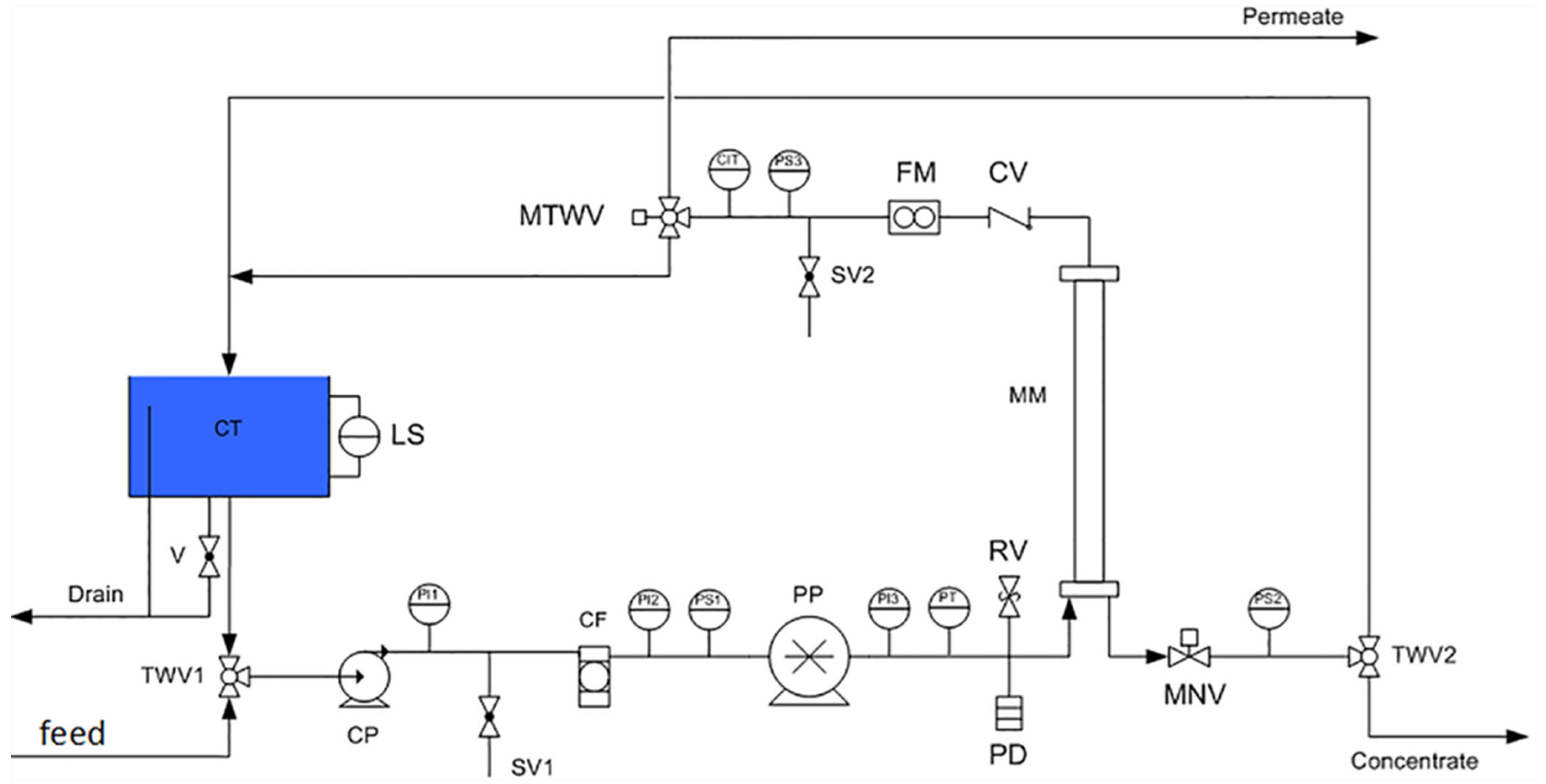
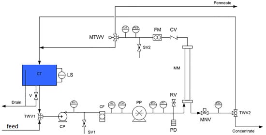
RO experiments were carried out in the single-stage homemade RO apparatus presented in Figure 5, with a single pressure vessel containing one commercial spiral-wound Dow FilmTec™ SW30-2540 membrane element (active area of 2.8 m2). The pump flow rate was 10.5 L/min, and the working pressure was 50 bar (continuous operation). First, 40 L of cellulose fiber production wastewater containing 1.76 %w/w NMMO was condensed down to 6 L of 9.84 %w/w NMMO through recirculation of the retentate stream into the feed tank. Retentate and permeate samples were taken at feed volumes of 40, 30, 20, 15, 12, and 6 L, leading to a Total Organic Carbon (TOC) B3500e analyzer (HACH Company, Loveland, CO, USA) for the determination of the solutions’ NMMO concentration.
Figure 5.
P&I diagram of RO lab unit. CT: cleaning tank, V: shut-off valve, TWV: 3-way valve, SV: sampling valve, CP: centrifugal pump, PP: plunger pump, RV: relief valve, CV: check valve, FM: flow meter, PI: pressure indicator, PT: pressure transmitter, PS: pressure switch, MM: membrane module, CIT: conductivity indicator–transmitter, CF: cartridge filter, PD: pulsation dumper, LS: level switch, MTWV: motorized 3-way valve, MNV: motorized needle valve.
The permeate flux J (L · m−2 · h−1 bar−1) was calculated by the following equation:
where UP is the volumetric flow rate of the vapor permeate (L/h), P is the pressure applied (bar), and Am is the effective membrane area (m2).
The separation coefficient rate (S) was calculated using the following equation:
where TOCp,t and TOCR,t (mg/L) are the concentrations of the total organic carbon in the permeate and retentate streams at specific times, respectively.
The concentration factor (CF) was calculated using the following equation:
4.4. NMMO Wastewater Condensation Using DCMD
First, 0.6 L of the of the RO concentrate solution (9.84 %w/w NMMO) was processed using the custom-made DCMD setup depicted in Figure 6, employing a hydrophobic Tetratex PTFE membrane (Donaldson Filter Components Ltd., Leuven, Belgium). The membrane module with an effective membrane area of 126∙cm2 consisted of two chambers, one for the feed and the other for distillate. The solution was heated at a temperature of 80 °C and fed to the module at a flow rate of 150 mL/min, while the permeate side was fed 0.5 L of distillate water (8 μS/cm) at a flow rate of 150 mL/min and a constant temperature of 15 °C, ensuring that the transmembrane pressure was kept below 200 mbar at all times. Both the retentate and permeate streams were recirculated into the two chambers. The flow rates were recorded electronically using Bronkhorst CORI-FLOW™ (Ruurlo, The Netherlands)series mass flow meters. The temperature of both feeds was measured upstream from the membrane with a handheld temperature probe, the Ω-Omega (Manchester, UK). The transmembrane pressure was recorded employing a Yokogawa model EJA110E (Kagoshima, Japan) differential pressure transmitter. Each experiment lasted until the retentate volume was 150 mL, and the permeate flux was taken as the average value under steady conditions. Retentate samples were taken at 2, 4, 6, 8, 10, 12, and 14 h, and, together with the final permeate product sample, the TOC measurements were conducted via the HACH BioTector B3500e Online TOC Analyzer, for NMMO concentration determination.
Figure 6.
P&I diagram of DCMD lab unit. PWT: product (permeate) water tank, V: shut-off valve, TWV: 3-way valve, MV: metering valve, P: gear pump, HE: shell-plate heat exchanger, HRC: heating refrigerated circulator, MFM: mass flow meter, TC: thermocouple, DPT: differential pressure transmitter, MM: membrane module, CM: conductivity meter, FWT: feed water tank.
5. Conclusions
Two membrane processes were examined for the concentration of diluted water/NMMO mixtures, including pressure-driven RO and thermally driven DCMD, which are scalable, flexible, and can be easily integrated into industrial practices.
More specifically, RO is a well-proven method for the separation of solutes from water or wastewater streams, and it is flexible, easily scalable, and adaptive to process requirements. However, osmotic phenomena impose limitations to its applicability. The common RO membranes, such as the one used in the present study, can achieve NMMO concentrations up to approximately 12 % for aqueous solutions. This value can be extended to approximately 35 % using new developed high-pressure (120 bar) RO membranes, like the DuPont XUS 180804™. Also, the SEC values (6–10 kWh/m3) are very low compared to the evaporation systems provided that the RO units are well-designed and incorporate energy recovery equipment.
MD, on the other hand, is not affected by osmotic phenomena, achieving concentrations up to 70%. However, the energy performance of the Direct Contact MD scheme was quite low, with a specific energy consumption value higher than that of simple evaporation. To overcome this, the effectiveness of other MD configurations, like air-gap MD or vacuum MD, could be investigated, with the aim of achieving an overall energy-efficient procedure. Further energy saving at the MD step can occur by endorsing renewable energy or waste heat sources and internal recovery technologies that achieve SEC in the range of 150–200 kWht/m3 or even lower. High-capacity MD pilot units, which can treat 2–3 m3 of wastewater, have already been reported. This will be a field of further study for the authors.
Author Contributions
Conceptualization, S.P. and C.A.; methodology, A.A.S. and E.K.; experiments I.T., S.P. and N.Z.; validation, C.A., A.A.S. and E.K.; writing, C.A., S.P., I.T. and E.K.; review and editing, C.A., A.A.S. and S.P., All authors have read and agreed to the published version of the manuscript.
Funding
Research was partially funded by the Horizon 2020 project IntelWaTT: “Intelligent Water Treatment Technologies for water preservation combined with simultaneous energy production and material recovery in energy intensive industries” (EU Grand Agreement Number 958454).
Data Availability Statement
The original contributions presented in this study are included in the article. Further inquiries can be directed to the corresponding author(s).
Acknowledgments
The authors would like to thank A.I. Philippopoulos and the Department of Chemistry of the University of Athens for providing access to the NMR instrumentation. We would also like to thank G. Priniotakis, University of West Attica, Department of Industrial Design and Engineering, for providing the NMMO waste.
Conflicts of Interest
The authors declare no conflicts of interest.
Abbreviations
The following abbreviations are used in this manuscript:
| RO | Reverse Osmosis |
| MD | Membrane Distillation |
| NMMO | N-Methyl-Morpholine N-Oxide |
| δ | Chemical Shift, expressed in parts per million (ppm) |
| UF | Ultrafiltration |
| NF | Nanofiltration |
| DCMD | Direct Contact Membrane Distillation |
| PP | Poly-Propylene |
| PTFE | Poly-Tetra-Fluoro-Ethylene |
| PVDF | Poly-Vinyldene Fluoride |
| NMR | Nuclear Magnetic Resonance |
| FT | Feed Tank |
| TOC | Total Organic Carbon |
| LEP | Liquid Entry Pressure |
References
- Textile Exchange. Materials Market Report 2023; Textile Exchange: Burbank, CA, USA, 2023; Volume 10, p. 75. [Google Scholar]
- Ellen MacArthur Foundation. A New Textiles Economy: Redesigning Fashion’s Future; Ellen MacArthur Foundation: Cowes, UK, 2017; p. 150. [Google Scholar]
- Choudhury, A.K.R. Sustainable chemical technologies for textile production. In Sustainable Fibres and Textiles; Muthu, S.S., Ed.; Woodhead Publishing: Cambridge, UK, 2017; Volume 10, pp. 267–322. [Google Scholar]
- Ozipek, B.; Karakas, H. 9-Wet spinning of synthetic polymer fibers. In Advances in Filament Yarn Spinning of Textiles and Polymers; Zhang, D., Ed.; Woodhead Publishing: Cambridge, UK, 2014; pp. 174–186. [Google Scholar]
- Rosenau, T.; French, A.D. N-Methylmorpholine-N-oxide (NMMO): Hazards in practice and pitfalls in theory. Cellulose 2021, 28, 5985–5990. [Google Scholar] [CrossRef]
- Rosenau, T.; Potthast, A.; Sixta, H.; Kosma, P. The chemistry of side reactions and byproduct formation in the system NMMO/cellulose (Lyocell process). Prog. Polym. Sci. 2001, 26, 1763–1837. [Google Scholar] [CrossRef]
- Rosenau, T.; Potthast, A.; Hettegger, H.; Bacher, M.; Opietnik, M.; Röder, T.; Adorjan, I. On the role of N-methylmorpholine-N-oxide (NMMO) in the generation of elemental transition metal precipitates in cellulosic materials. Cellulose 2021, 28, 10143–10161. [Google Scholar] [CrossRef]
- Guo, Y.; Cai, J.; Sun, T.; Xing, L.; Cheng, C.; Chi, K.; Xu, J.; Li, T. The purification process and side reactions in the N-methylmorpholine-N-oxide (NMMO) recovery system. Cellulose 2021, 28, 7609–7617. [Google Scholar] [CrossRef]
- Jang, X.; Bai, Y.; Chen, X.; Liu, W. A review on raw materials, commercial production and properties of lyocell fiber. J. Bioresour. Bioprod. 2020, 5, 16–25. [Google Scholar] [CrossRef]
- Perepelkin, K.E. Lyocell fibres based on direct dissolution of cellulose in N-methylmorpholine N-oxide: Development and prospects. Fibre Chem. 2007, 39, 163–172. [Google Scholar] [CrossRef]
- Sayyed, A.J.; Deshmukh, N.A.; Pinjari, D.V. A critical review of manufacturing processes used in regenerated cellulosic fibres: Viscose, cellulose acetate, cuprammonium, LiCl/DMAc, ionic liquids, and NMMO based lyocell. Cellulose 2019, 26, 2913–2940. [Google Scholar] [CrossRef]
- Zhang, S.; Chen, C.; Duan, C.; Hu, H.; Li, H.; Li, J.; Liu, Y.; Ma, X.; Stavik, J.; Ni, Y. Regenerated cellulose by the lyocell process, a brief review of the process and properties. BioResources 2018, 13, 4577–4592. [Google Scholar] [CrossRef]
- Hytönen, E.; Sorsamäki, L.; Kolehmainen, E.; Sturm, M.; von Weymarn, N. Lyocell Fibre Production Using NMMO—A Simulation based Techno-Economic Analysis. BioResources 2023, 18, 6384–6411. [Google Scholar] [CrossRef]
- Chou, W.-T.; Lai, M.-Y.; Huang, K.-S.; Tsai, H.-C.; Kuo, C.-C. Method of Recovering and Concentrating an Aqueous N-methylmorpholine-N-oxide (NMMO) Solution. U.S. Patent US8932471B2, 13 January 2015. [Google Scholar]
- Xue, Q.; Lim, Y.J.; Zhang, K. Engineering multi-channel water transport in surface-porous MXene nanosheets for high-performance thin-film nanocomposite membranes. J. Mem. Sci. 2025, 728, 124151. [Google Scholar] [CrossRef]
- Joo, S.H.; Tansel, B. Novel technologies for reverse osmosis concentrate treatment: A review. J. Environ. Manag. 2015, 150, 322–335. [Google Scholar] [CrossRef] [PubMed]
- Obotey Ezugbe, E.; Rathilal, S. Membrane Technologies in Wastewater Treatment: A Review. Membranes 2020, 10, 89. [Google Scholar] [CrossRef] [PubMed]
- Athanasekou, C.P.; Romanos, G.E.; Katsaros, F.K.; Kordatos, K.; Likodimos, V.; Falaras, P. Very efficient composite titania membranes in hybrid ultrafiltration/photocatalysis water treatment processes. J. Membr. Sci. 2012, 392, 192–203. [Google Scholar] [CrossRef]
- Athanasekou, C.P.; Morales-Torres, S.; Likodimos, V.; Romanos, G.E.; Pastrana-Martinez, L.M.; Falaras, P.; Dionysiou, D.D.; Faria, J.L.; Figueiredo, J.L.; Silva, A.M. Prototype composite membranes of partially reduced graphene oxide/TiO2 for photocatalytic ultrafiltration water treatment under visible light. Appl. Catal. B Environ. 2014, 158, 361–372. [Google Scholar] [CrossRef]
- Ghaly, A.; Ananthashankar, R.; Alhattab, M.; Vasudevan Ramakrishnan, V. Production, characterization and treatment of textile effluents: A critical review. J. Chem. Eng. Process. Technol. 2014, 5, 1–19. [Google Scholar]
- Romanos, G.E.; Athanasekou, C.P.; Katsaros, F.K.; Kanellopoulos, N.K.; Dionysiou, D.D.; Likodimos, V.; Falaras, P. Double-side active TiO2-modified nanofiltration membranes in continuous flow photocatalytic reactors for effective water purification. J. Hazard. Mater. 2012, 211, 304–316. [Google Scholar] [CrossRef]
- Romanos, G.E.; Athanasekou, C.P.; Likodimos, V.; Aloupogiannis, P.; Falaras, P. Hybrid Ultrafiltration/Photocatalytic Membranes for Efficient Water Treatment. Ind. Eng. Chem. Res. 2013, 52, 13938–13947. [Google Scholar] [CrossRef]
- Kurt, E.; Koseoglu-Imer, D.Y.; Dizge, N.; Chellam, S.; Koyuncu, I. Pilot-scale evaluation of nanofiltration and reverse osmosis for process reuse of segregated textile dyewash wastewater. Desalination 2012, 302, 24–32. [Google Scholar] [CrossRef]
- Liu, M.; Lü, Z.; Chen, Z.; Yu, S.; Gao, C. Comparison of reverse osmosis and nanofiltration membranes in the treatment of biologically treated textile effluent for water reuse. Desalination 2011, 281, 372–378. [Google Scholar] [CrossRef]
- Nandy, T.; Manekar, P.; Dhodapkar, R.; Pophali, G.; Devotta, S. Water conservation through implementation of ultrafiltration and reverse osmosis system with recourse to recycling of effluent in textile industry—A case study. Resour. Conserv. Recycl. 2007, 51, 64–77. [Google Scholar] [CrossRef]
- Buscio, V.; Gutiérrez-Bouzán, C. 9-Chemicals and effluent treatment in indigo denim processes. In Sustainability in Denim; Muthu, S.S., Ed.; Woodhead Publishing: Cambridge, UK, 2017; pp. 235–255. [Google Scholar]
- Ding, C.; Yi, M.; Liu, B.; Han, C.; Yu, X.; Wang, Y. Forward osmosis-extraction hybrid process for resource recovery from dye wastewater. J. Membr. Sci. 2020, 612, 118376. [Google Scholar] [CrossRef]
- Shirazi, M.M.A.; Kargari, A. A review on applications of membrane distillation (MD) process for wastewater treatment. J. Membr. Sci. Res. 2015, 1, 101–112. [Google Scholar]
- Yan, Z.; Jiang, Y.; Liu, L.; Li, Z.; Chen, X.; Xia, M.; Fan, G.; Ding, A. Membrane Distillation for Wastewater Treatment: A Mini Review. Water 2021, 13, 3480. [Google Scholar] [CrossRef]
- Balis, E.; Sapalidis, A.; Pilatos, G.; Kouvelos, E.; Athanasekou, C.; Veziri, C.; Boutikos, P.; Beltsios, K.G.; Romanos, G. Enhancement of vapor flux and salt rejection efficiency induced by low cost-high purity MWCNTs in upscaled PVDF and PVDF-HFP hollow fiber modules for membrane distillation. Sep. Purif. Technol. 2019, 224, 163–179. [Google Scholar] [CrossRef]
- Athanasekou, C.; Sapalidis, A.; Katris, I.; Savopoulou, E.; Beltsios, K.; Tsoufis, T.; Kaltzoglou, A.; Falaras, P.; Bounos, G.; Antoniou, M.; et al. Matrix PVDF/Graphene and Composite-Skin PVDF/Graphene Oxide Membranes Applied in Membrane Distillation. Polym. Eng. Sci. 2019, 59, 262–278. [Google Scholar] [CrossRef]
- Floros, I.N.; Kouvelos, E.P.; Pilatos, G.I.; Hadjigeorgiou, E.P.; Gotzias, A.D.; Favvas, E.P.; Sapalidis, A.A. Enhancement of flux performance in PTFE membranes for direct contact membrane distillation. Polymers 2020, 12, 345. [Google Scholar] [CrossRef]
- Qu, D.; Sun, D.; Wang, H.; Yun, Y. Experimental study of ammonia removal from water by modified direct contact membrane distillation. Desalination 2013, 326, 135–140. [Google Scholar] [CrossRef]
- Shirazi, M.M.A.; Kargari, A.; Tabatabaei, M.; Ismail, A.F.; Matsuura, T. Concentration of glycerol from dilute glycerol wastewater using sweeping gas membrane distillation. Chem. Eng. Process. Process Intensif. 2014, 78, 58–66. [Google Scholar] [CrossRef]
- Smith, S.L. Solvent effects and NMR coupling constants. In Nonaqueous Chemistry; Springer: Berlin/Heidelberg, Germany, 1972; Volume 27, pp. 117–187. [Google Scholar]
- Meringolo, C.; Profio, G.D.; Curcio, E.; Tocci, E.; Drioli, E.; Fontananova, E. State of the Art and Perspectives in Membranes for Membrane Distillation/Membrane Crystallization. In Membrane Desalination; CRC Press: Boca Raton, FL, USA, 2020. [Google Scholar]
- Maham, Y.; Chevillard, A.; Mather, A.E. Surface Thermodynamics of Aqueous Solutions of Morpholine and Methylmorpholine. J. Chem. Eng. Data 2004, 49, 411–415. [Google Scholar] [CrossRef]
- Franken, A.C.M.; Nolten, J.A.M.; Mulder, M.H.V.; Bargeman, D.; Smolders, C.A. Wetting criteria for the applicability of membrane distillation. J. Membr. Sci. 1987, 33, 315–328. [Google Scholar] [CrossRef]
- Sharma, M.; Alves, P.; Gando-Ferreira, L.M. Lignin Recovery from Black Liquor Using Integrated UF/NF Processes and Economic Analysis. Membranes 2023, 13, 237. [Google Scholar] [CrossRef]
- Rizzioli, F.; Bertasini, D.; Bolzonella, D.; Frison, N.; Battista, F. A Critical Review on the Techno-Economic Feasibility of Nutrients Recovery from Anaerobic Digestate in the Agricultural Sector. Sep. Purif. Technol. 2023, 306, 122690. [Google Scholar] [CrossRef]
- Gienau, T.; Brüß, U.; Kraume, M.; Rosenberger, S. Nutrient Recovery from Biogas Digestate by Optimised Membrane Treatment. Waste Biomass Valorization 2018, 9, 2337–2347. [Google Scholar] [CrossRef]
- Drosg, B.; Linke, B.; Fuchs, W.; Madsen, M.; Linke, B. Nutrient Recovery by Biogas Digestate Processing; IEA Bioenergy: Paris, France, 2015; pp. 7–11. [Google Scholar]
- Turan, M.; Ates, A.; Inanc, B. Fouling of reverse osmosis and nanofiltration membranes by dairy industry effluents. Water Sci. Technol. 2002, 45, 355–360. [Google Scholar]
- Abdalrhman, A.S.; Ihm, S.; Alwaznani, E.S.; Fellows, C.M.; Li, S.; Lee, S.; Al-Amoudi, A.S.; Farooque, A.M.; Voutchkov, N. Novel nanofiltration-reverse osmosis-high pressure nanofiltration membrane brine concentration (NF-RO-HPNF MBC) system for producing high purity high concentration sodium chloride brine from seawater. Desalination 2025, 597, 118308. [Google Scholar] [CrossRef]
- Werner, C.; Körber, H.; Zimmermann, R.; Dukhin, S.; Jacobasch, H.-J. Extended Electrokinetic Characterization of Flat Solid Surfaces. J. Colloid Interface Sci. 1998, 208, 329–346. [Google Scholar] [CrossRef]
- Eckelt, J.; Wolf, B.A. Thermodynamic Interaction Parameters for the System Water/NMMO Hydrate. J. Phys. Chem. B 2008, 112, 3397–3401. [Google Scholar] [CrossRef]
Disclaimer/Publisher’s Note: The statements, opinions and data contained in all publications are solely those of the individual author(s) and contributor(s) and not of MDPI and/or the editor(s). MDPI and/or the editor(s) disclaim responsibility for any injury to people or property resulting from any ideas, methods, instructions or products referred to in the content. |
© 2025 by the authors. Licensee MDPI, Basel, Switzerland. This article is an open access article distributed under the terms and conditions of the Creative Commons Attribution (CC BY) license (https://creativecommons.org/licenses/by/4.0/).






