Genome-Wide Analysis of LEA Gene Family in Rosa chinensis ‘Old Blush’ and Cold-Induced Expression Patterns in Two Species
Abstract
1. Introduction
2. Materials and Methods
2.1. Identification and Characterization of RcLEAs
2.2. Gene Structure, Motif, and Phylogenetic Tree Analysis of AtLEAs and RcLEAs
2.3. The Chromosomal Location and Duplication Analysis of RcLEAs
2.4. Cis-Acting Element Analysis
2.5. Cold Stress Experimental Design and Plant Materials
2.6. RNA-Seq Data Analysis
2.7. Experimental Validation by Quantitative Real-Time PCR (qRT-PCR)
2.8. Statistical Analysis
3. Results
3.1. Identification and Characterization of LEAs in R. chinensis ‘Old Blush’
3.2. Motif Analysis, Conserved Domain Analysis, and Gene Structure Analysis of LEAs in R. chinensis ‘Old Blush’
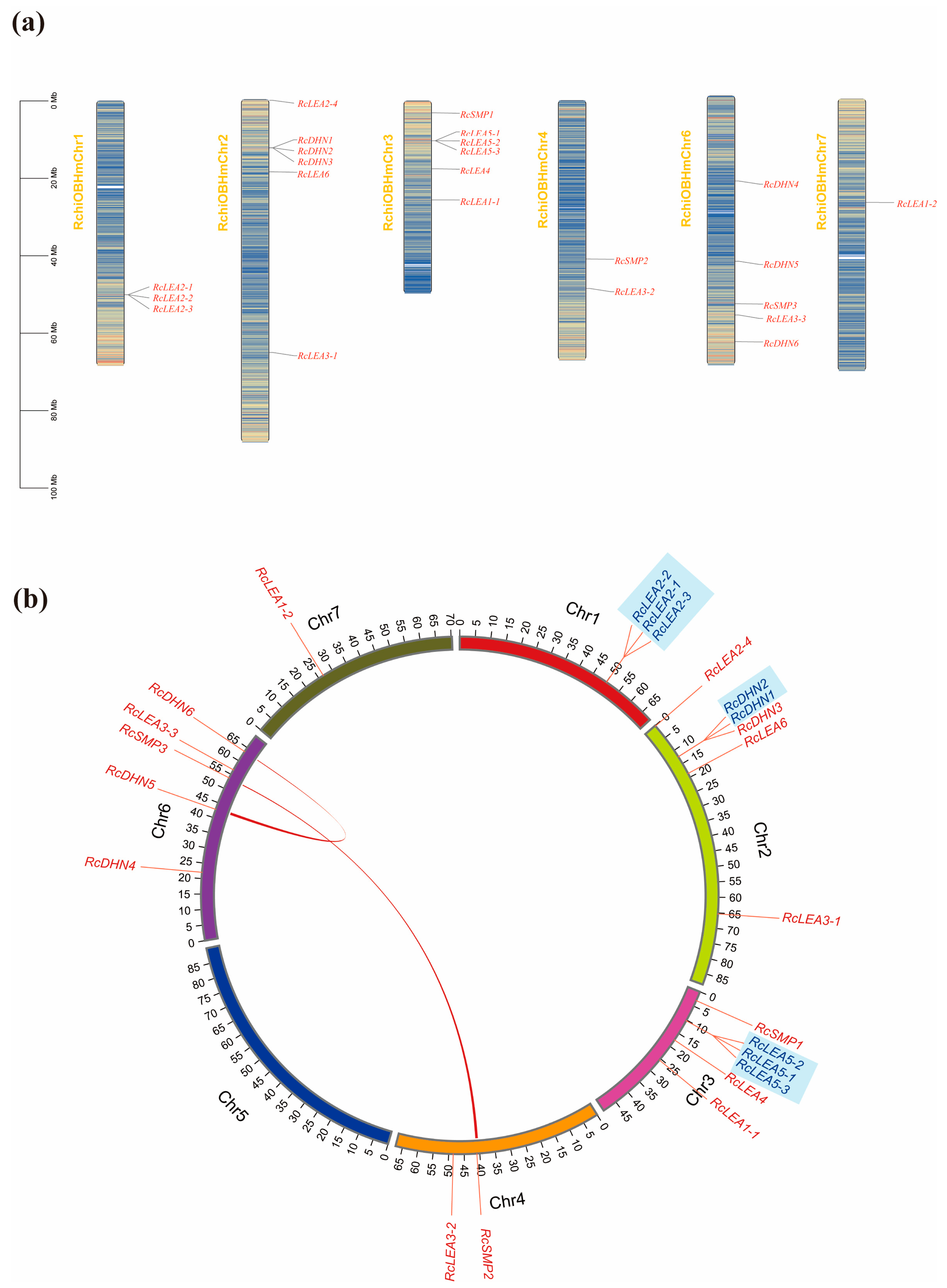
3.3. Synteny and Chromosomal Location Analysis of LEAs in R. chinensis ‘Old Blush’
3.4. Promoters Analysis of the RcLEA Genes
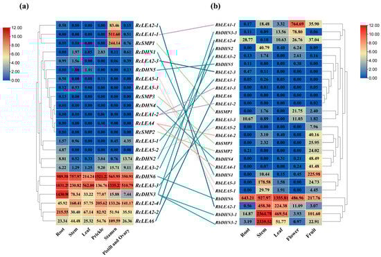
3.5. Expression Profiling of LEA Genes Under Cold Stress in Rosa chinensis ‘Old Blush’, with Comparative Patterns Assessed in Rosa beggeriana
4. Discussion
4.1. Structural and Evolutionary Features of LEA Genes and Their Significance in Rose
4.2. Upstream Transcription Factors, Tissue-Specific Expression, and Divergent Cold Responses
5. Conclusions
Supplementary Materials
Author Contributions
Funding
Data Availability Statement
Acknowledgments
Conflicts of Interest
Abbreviations
| LEA | Late Embryogenesis Abundant proteins |
| ABA | Abscisic Acid |
| DHN | Dehydrin |
| SMP | Seed maturation proteins |
| NJ | Neighbor-Joining |
| FPKM | Fragments Per Kilobase of transcript per Million mapped reads |
| CDS | Coding Sequence |
| UTR | Untranslated Region |
| ABRE | ABA-Responsive Element |
| ARE | AU-Rich Element |
| DRE | Dehydration-Responsive Element/Drought-Responsive Element |
| LTR | Low Temperature Responsive element |
| MBS | MYB Binding Site |
| MYB | Myeloblastosis oncogene |
| MYC | Myelocytomatosis oncogene |
| STRE | Stress-Responsive Element |
| WRE3 | Wound-Responsive Element 3 |
| RNA-seq | RNA Sequencing |
| qRT-PCR | Quantitative Real-Time Polymerase Chain Reaction |
| DEGs | Differentially Expressed Genes |
References
- Gechev, T.; Petrov, V. Reactive Oxygen Species and Abiotic Stress in Plants. Int. J. Mol. Sci. 2020, 21, 7433. [Google Scholar] [CrossRef]
- Sasaki, K.; Christov, N.K.; Tsuda, S.; Imai, R. Identification of a Novel LEA Protein Involved in Freezing Tolerance in Wheat. Plant Cell Physiol. 2014, 55, 136–147. [Google Scholar] [CrossRef] [PubMed]
- Park, J.-A.; Cho, S.K.; Kim, J.E.; Chung, H.S.; Hong, J.-P.; Hwang, B.; Hong, C.B.; Kim, W.T. Isolation of cDNAs differentially expressed in response to drought stress and characterization of the Ca-LEAL1 gene encoding a new family of atypical LEA-like protein homologue in hot pepper (Capsicum annuum L. cv. Pukang). Plant Sci. 2003, 165, 471–481. [Google Scholar] [CrossRef]
- Zegzouti, H.; Jones, B.; Marty, C.; Lelièvre, J.-M.; Latché, A.; Pech, J.-C.; Bouzayen, M. Er5, a tomato cDNA encoding an ethylene-responsive LEA-like protein: Characterization and expression in response to drought, ABA and wounding. Plant Mol. Biol. 1997, 35, 847–854. [Google Scholar] [CrossRef]
- Galau, G.A.; Hughes, D.W.; Dure, L., 3rd. Abscisic acid induction of cloned cotton late embryogenesis-abundant (Lea) mRNAs. Plant Mol. Biol. 1986, 7, 155–170. [Google Scholar] [CrossRef] [PubMed]
- Dure, L., 3rd; Greenway, S.C.; Galau, G.A. Developmental biochemistry of cottonseed embryogenesis and germination: Changing messenger ribonucleic acid populations as shown by in vitro and in vivo protein synthesis. Biochemistry 1981, 20, 4162–4168. [Google Scholar] [CrossRef]
- Mohanty, S.; Hembram, P. An Overview of LEA Genes and Their Importance in Combating Abiotic Stress in Rice. Plant Mol. Biol. Report. 2024, 43, 337–351. [Google Scholar] [CrossRef]
- Li, X.; Cao, J. Late Embryogenesis Abundant (LEA) Gene Family in Maize: Identification, Evolution, and Expression Profiles. Plant Mol. Biol. Report. 2016, 34, 15–28. [Google Scholar] [CrossRef]
- Guo, B.; Zhang, J.; Yang, C.; Dong, L.; Ye, H.; Valliyodan, B.; Nguyen, H.T.; Song, L. The Late Embryogenesis Abundant Proteins in Soybean: Identification, Expression Analysis, and the Roles of GmLEA4_19 in Drought Stress. Int. J. Mol. Sci. 2023, 24, 14834. [Google Scholar] [CrossRef]
- Li, Z.; Chi, H.; Liu, C.; Zhang, T.; Han, L.; Li, L.; Pei, X.; Long, Y. Genome-wide identification and functional characterization of LEA genes during seed development process in linseed flax (Linum usitatissimum L.). BMC Plant Biol. 2021, 21, 193. [Google Scholar] [CrossRef] [PubMed]
- Liang, Y.; Xiong, Z.; Zheng, J.; Xu, D.; Zhu, Z.; Xiang, J.; Gan, J.; Raboanatahiry, N.; Yin, Y.; Li, M. Genome-wide identification, structural analysis and new insights into late embryogenesis abundant (LEA) gene family formation pattern in Brassica napus. Sci. Rep. 2016, 6, 24265. [Google Scholar] [CrossRef] [PubMed]
- Finn, R.D.; Coggill, P.; Eberhardt, R.Y.; Eddy, S.R.; Mistry, J.; Mitchell, A.L.; Potter, S.C.; Punta, M.; Qureshi, M.; Sangrador-Vegas, A.; et al. The Pfam protein families database: Towards a more sustainable future. Nucleic Acids Res. 2016, 44, D279–D285. [Google Scholar] [CrossRef]
- Huang, R.; Xiao, D.; Wang, X.; Zhan, J.; Wang, A.; He, L. Genome-wide identification, evolutionary and expression analyses of LEA gene family in peanut (Arachis hypogaea L.). BMC Plant Biol. 2022, 22, 155. [Google Scholar] [CrossRef] [PubMed]
- Lin, Y.; She, M.; Zhao, M.; Yu, H.; Xiao, W.; Zhang, Y.; Li, M.; Chen, Q.; Zhang, Y.; Wang, Y.; et al. Genome-wide analysis and functional validation reveal the role of late embryogenesis abundant genes in strawberry (Fragaria x ananassa) fruit ripening. BMC Genom. 2024, 25, 228. [Google Scholar] [CrossRef]
- Liu, L.; Xu, J.; Chen, J.; Yang, B.; Yang, C.; Yang, Y.; Wang, K.; Zhuo, R.; Yao, X. The LEA2 gene sub-family: Characterization, evolution, and potential functions in Camellia oleifera seed development and stress response. Sci. Hortic. 2023, 322, 112392. [Google Scholar] [CrossRef]
- Zhang, L.; Li, W.; Li, Y.; Chen, B.; Wang, S.; Ma, Z.; Wang, D.; Long, D.; Niu, Y. Overexpression of GiLEA5-2.1, a late embryogenesis abundant gene LEA3 from Glycyrrhiza inflata Bat., enhances the drought and salt stress tolerance of transgenic tobacco (Nicotiana benthamiana). Ind. Crops Prod. 2024, 211, 118308. [Google Scholar] [CrossRef]
- Ashfaq, L.; Iqbal, S.; Rasheed, S.; Munir, H.; Niazi, A.K.; Khan, R.S.A. Genome-Wide Identification and Functional Characterization of LEA4-5 Genes in Response to Drought Stress in Brassica Species. J. Plant Growth Regul. 2025, 44, 4678–4704. [Google Scholar] [CrossRef]
- Karpinska, B.; Razak, N.; Shaw, D.S.; Plumb, W.; Van De Slijke, E.; Stephens, J.; De Jaeger, G.; Murcha, M.W.; Foyer, C.H. Late Embryogenesis Abundant (LEA)5 Regulates Translation in Mitochondria and Chloroplasts to Enhance Growth and Stress Tolerance. Front. Plant Sci. 2022, 13, 875799. [Google Scholar] [CrossRef]
- Arroyo-Mosso, I.A.; Diaz-Ardila, H.N.; Garciarrubio, A.; Kumara, U.; Rendon-Luna, D.F.; Nava-Ramirez, T.B.; Boothby, T.C.; Reyes, J.L.; Covarrubias, A.A. A Group 6 LEA Protein Plays Key Roles in Tolerance to Water Deficit, and in Maintaining the Glassy State and Longevity of Seeds. Plant Cell Env. 2025, 48, 6874–6896. [Google Scholar] [CrossRef]
- Zou, Z.; Zhao, Y.; Zhang, L.; Xiao, Y.; Guo, A. Analysis of Cyperus esculentus SMP family genes reveals lineage-specific evolution and seed desiccation-like transcript accumulation during tuber maturation. Ind. Crops Prod. 2022, 187, 115382. [Google Scholar] [CrossRef]
- Ye, Y.; Chang, Y.; Zhang, W.; Chu, T.; Tian, H.; Deng, Y.; Jiang, Z.; Ma, Y.; Hu, T. Identification and Functional Validation of the PeDHN Gene Family in Moso Bamboo. Plants 2025, 14, 1520. [Google Scholar] [CrossRef] [PubMed]
- Liang, Y.; Kang, K.; Gan, L.; Ning, S.; Xiong, J.; Song, S.; Xi, L.; Lai, S.; Yin, Y.; Gu, J.; et al. Drought-responsive genes, late embryogenesis abundant group3 (LEA3) and vicinal oxygen chelate, function in lipid accumulation in Brassica napus and Arabidopsis mainly via enhancing photosynthetic efficiency and reducing ROS. Plant Biotechnol. J. 2019, 17, 2123–2142. [Google Scholar] [CrossRef] [PubMed]
- Yu, Z.; Wang, X.; Tian, Y.; Zhang, D.; Zhang, L. The functional analysis of a wheat group 3 late embryogenesis abundant protein in Escherichia coli and Arabidopsis under abiotic stresses. Plant Signal Behav. 2019, 14, 1667207. [Google Scholar] [CrossRef]
- Wang, X.; Sun, Y.; Wang, R.; Li, X.; Li, Y.; Wang, T.; Guo, Z.; Li, Y.; Qiu, W.; Guan, S.; et al. Overexpression of the GmPM35 Gene Significantly Enhances Drought Tolerance in Transgenic Arabidopsis and Soybean. Agronomy 2025, 15, 192. [Google Scholar] [CrossRef]
- Luo, D.; Hou, X.; Zhang, Y.; Meng, Y.; Zhang, H.; Liu, S.; Wang, X.; Chen, R. CaDHN5, a Dehydrin Gene from Pepper, Plays an Important Role in Salt and Osmotic Stress Responses. Int. J. Mol. Sci. 2019, 20, 1989. [Google Scholar] [CrossRef]
- Jia, H.; Wang, X.; Shi, Y.; Wu, X.; Wang, Y.; Liu, J.; Fang, Z.; Li, C.; Dong, K. Overexpression of Medicago sativa LEA4-4 can improve the salt, drought, and oxidation resistance of transgenic Arabidopsis. PLoS ONE 2020, 15, e0234085. [Google Scholar] [CrossRef] [PubMed]
- Ge, Y.; Chen, G.; Cheng, X.; Li, C.; Tian, Y.; Chi, W.; Li, J.; Dai, Z.; Wang, C.; Duan, E.; et al. The superior allele LEA12OR in wild rice enhances salt tolerance and yield. Plant Biotechnol. J. 2024, 22, 2971–2984. [Google Scholar] [CrossRef] [PubMed]
- Chen, N.; Fan, X.; Wang, C.; Jiao, P.; Jiang, Z.; Ma, Y.; Guan, S.; Liu, S. Overexpression of ZmDHN15 Enhances Cold Tolerance in Yeast and Arabidopsis. Int. J. Mol. Sci. 2022, 24, 480. [Google Scholar] [CrossRef]
- Xu, M.; Tong, Q.; Wang, Y.; Wang, Z.; Xu, G.; Elias, G.K.; Li, S.; Liang, Z. Transcriptomic Analysis of the Grapevine LEA Gene Family in Response to Osmotic and Cold Stress Reveals a Key Role for VamDHN3. Plant Cell Physiol. 2020, 61, 775–786. [Google Scholar] [CrossRef]
- Liu, Q.; Zheng, L.; Wang, Y.; Zhou, Y.; Gao, F. AmDHN4, a winter accumulated SKn-type dehydrin from Ammopiptanthus mongolicus, and regulated by AmWRKY45, enhances the tolerance of Arabidopsis to low temperature and osmotic stress. Int. J. Biol. Macromol. 2024, 266, 131020. [Google Scholar] [CrossRef]
- Li, S.; Wuyun, T.-n.; Wang, L.; Zhang, J.; Tian, H.; Zhang, Y.; Wang, S.; Xia, Y.; Liu, X.; Wang, N.; et al. Genome-wide and functional analysis of late embryogenesis abundant (LEA) genes during dormancy and sprouting periods of kernel consumption apricots (P. armeniaca L. × P. sibirica L.). Int. J. Biol. Macromol. 2024, 279, 133245. [Google Scholar] [CrossRef]
- Prasad, M.; Balasubramaniam, L.M.; Priya, M.D.L.; Varun, B.R.; Sekar, R. Exploring the potential of Rosa chinensis, Rosa cymosa, and Rosa indica in oral disease prevention: A multifaceted approach. J. Oral. Maxillofac. Pathol. 2025, 29, 41–49. [Google Scholar] [CrossRef] [PubMed]
- Huang, S.; Ge, H. Studies on the use of rosa beggeriana schrenk as a source of cold resistance in rose breeding. Acta Hortic. Sin. 1989, 16, 237–240. [Google Scholar]
- Li, S.; Yang, S.; Liu, H.; Guo, N.; Fu, L.; Ge, H. Phenotypic Diversity of Rosa beggeriana Populations in Tianshan Mountains of Xinjiang. Acta Hortic. Sin. 2014, 41, 1723–1730. [Google Scholar] [CrossRef]
- Liu, Q.; Yang, S.; Jia, R.; Zhao, X.; Ge, H. Analysis of Freezing Tolerances and Its Physiological Differences of Two Rosa Species During the Overwintering. Acta Hortic. Sin. 2017, 44, 1344–1354. [Google Scholar] [CrossRef]
- Xu, Y.; Yang, S.; Jia, R.; Zhao, X.; He, L.; Meng, W.; Ge, H. Physiological and Proteomics Analysis on Freezing Tolerance of Rosa beggeriana Branches during Overwintering. J. Plant Genet. Resour. 2020, 21, 1568–1576. [Google Scholar] [CrossRef]
- Yang, S.; Guo, N.; Liu, H.; Ge, H. AFLP-based Genetic Diversity of Rosa beggeriana Populations in Tianshan Mountains of Xinjiang. Acta Hortic. Sin. 2015, 42, 1823–1830. [Google Scholar] [CrossRef]
- Raymond, O.; Gouzy, J.; Just, J.; Badouin, H.; Verdenaud, M.; Lemainque, A.; Vergne, P.; Moja, S.; Choisne, N.; Pont, C.; et al. The Rosa genome provides new insights into the domestication of modern roses. Nat. Genet. 2018, 50, 772–777. [Google Scholar] [CrossRef]
- Finn, R.D.; Clements, J.; Eddy, S.R. HMMER web server: Interactive sequence similarity searching. Nucleic Acids Res. 2011, 39, W29–W37. [Google Scholar] [CrossRef]
- Tamura, K.; Stecher, G.; Kumar, S. MEGA11: Molecular Evolutionary Genetics Analysis Version 11. Mol. Biol. Evol. 2021, 38, 3022–3027. [Google Scholar] [CrossRef] [PubMed]
- Bailey, T.L.; Williams, N.; Misleh, C.; Li, W.W. MEME: Discovering and analyzing DNA and protein sequence motifs. Nucleic Acids Res. 2006, 34, W369–W373. [Google Scholar] [CrossRef] [PubMed]
- Chen, C.; Chen, H.; Zhang, Y.; Thomas, H.R.; Frank, M.H.; He, Y.; Xia, R. TBtools: An Integrative Toolkit Developed for Interactive Analyses of Big Biological Data. Mol. Plant 2020, 13, 1194–1202. [Google Scholar] [CrossRef] [PubMed]
- Higo, K.; Ugawa, Y.; Iwamoto, M.; Higo, H. PLACE: A database of plant cis-acting regulatory DNA elements. Nucleic Acids Res. 1998, 26, 358–359. [Google Scholar] [CrossRef]
- Wang, Y.; Tang, H.; Debarry, J.D.; Tan, X.; Li, J.; Wang, X.; Lee, T.H.; Jin, H.; Marler, B.; Guo, H.; et al. MCScanX: A toolkit for detection and evolutionary analysis of gene synteny and collinearity. Nucleic Acids Res. 2012, 40, e49. [Google Scholar] [CrossRef]
- Zhang, Z. KaKs_Calculator 3.0: Calculating Selective Pressure on Coding and Non-coding Sequences. Genom. Proteom. Bioinform. 2022, 20, 536–540. [Google Scholar] [CrossRef]
- Han, Y.; Yu, J.; Zhao, T.; Cheng, T.; Wang, J.; Yang, W.; Pan, H.; Zhang, Q. Dissecting the Genome-Wide Evolution and Function of R2R3-MYB Transcription Factor Family in Rosa chinensis. Genes 2019, 10, 823. [Google Scholar] [CrossRef]
- Artur, M.A.S.; Zhao, T.; Ligterink, W.; Schranz, E.; Hilhorst, H.W.M.; Van De Peer, Y. Dissecting the Genomic Diversification of Late Embryogenesis Abundant (LEA) Protein Gene Families in Plants. Genome Biol. Evol. 2019, 11, 459–471. [Google Scholar] [CrossRef]
- Hundertmark, M.; Hincha, D.K. LEA (Late Embryogenesis Abundant) proteins and their encoding genes in Arabidopsis thaliana. BMC Genom. 2008, 9, 118. [Google Scholar] [CrossRef] [PubMed]
- Chinnusamy, V.; Zhu, J.; Zhu, J.-K. Cold stress regulation of gene expression in plants. Trends Plant Sci. 2007, 12, 444–451. [Google Scholar] [CrossRef]
- Abdullah, S.N.A.; Azzeme, A.M.; Yousefi, K. Fine-Tuning Cold Stress Response Through Regulated Cellular Abundance and Mechanistic Actions of Transcription Factors. Front. Plant Sci. 2022, 13, 850216. [Google Scholar] [CrossRef]
- Shinozaki, K.; Yamaguchi-Shinozaki, K. Gene networks involved in drought stress response and tolerance. J. Exp. Bot. 2007, 58, 221–227. [Google Scholar] [CrossRef] [PubMed]
- Sheshadri, S.A.; Nishanth, M.J.; Simon, B. Stress-Mediated cis-Element Transcription Factor Interactions Interconnecting Primary and Specialized Metabolism in planta. Front. Plant Sci. 2016, 7, 1725. [Google Scholar] [CrossRef] [PubMed]
- Yang, Y.; He, M.; Zhu, Z.; Li, S.; Xu, Y.; Zhang, C.; Singer, S.D.; Wang, Y. Identification of the dehydrin gene family from grapevine species and analysis of their responsiveness to various forms of abiotic and biotic stress. BMC Plant Biol. 2012, 12, 140. [Google Scholar] [CrossRef] [PubMed]
- Kang, L.; Teng, Y.; Cen, Q.; Fang, Y.; Tian, Q.; Zhang, X.; Wang, H.; Zhang, X.; Xue, D. Genome-Wide Identification of R2R3-MYB Transcription Factor and Expression Analysis under Abiotic Stress in Rice. Plants 2022, 11, 1928. [Google Scholar] [CrossRef]
- Lan, G.; Xuan, C.; Guo, Y.; Huang, X.; Feng, M.; Yuan, L.; Li, H.; Ma, J.; Zhang, Y.; Wang, Z.; et al. The transcription factor ClWRKY61 interacts with ClLEA55 to enhance salt tolerance in watermelon. Hortic. Res. 2025, 12, uhae320. [Google Scholar] [CrossRef] [PubMed]
- Jiang, W.; Lv, A.; Huang, Y.; Shao, Q.; Lu, C.; Sun, J.; Zhao, C. The ArWRKY57-ArWRKY70-ArLEA5 module: Key regulators of drought tolerance in Anoectochilus roxburghii. Int. J. Biol. Macromol. 2025, 328, 147596. [Google Scholar] [CrossRef]
- Evans, K.V.; Ransom, E.; Nayakoti, S.; Wilding, B.; Mohd Salleh, F.; Gržina, I.; Erber, L.; Tse, C.; Hill, C.; Polanski, K.; et al. Expression of the Arabidopsis redox-related LEA protein, SAG21 is regulated by ERF, NAC and WRKY transcription factors. Sci. Rep. 2024, 14, 7756. [Google Scholar] [CrossRef]
- Koornneef, M.; Jorna, M.L.; Brinkhorst-van der Swan, D.L.C.; Karssen, C.M. The isolation of abscisic acid (ABA) deficient mutants by selection of induced revertants in non-germinating gibberellin sensitive lines of Arabidopsis thaliana (L.) heynh. Theor. Appl. Genet. 1982, 61, 385–393. [Google Scholar] [CrossRef] [PubMed]
- Koornneef, M.; Reuling, G.; Karssen, C.M. The isolation and characterization of abscisic acid-insensitive mutants of Arabidopsis thaliana. Physiol. Plant. 1984, 61, 377–383. [Google Scholar] [CrossRef]
- Fujita, Y.; Fujita, M.; Satoh, R.; Maruyama, K.; Parvez, M.M.; Seki, M.; Hiratsu, K.; Ohme-Takagi, M.; Shinozaki, K.; Yamaguchi-Shinozaki, K. AREB1 Is a Transcription Activator of Novel ABRE-Dependent ABA Signaling That Enhances Drought Stress Tolerance in Arabidopsis. Plant Cell 2005, 17, 3470–3488. [Google Scholar] [CrossRef] [PubMed]
- Shinozaki, Y.S.J.P.C. A Novel cis-Acting Element in an Arabidopsis Gene Is Involved in Responsiveness to Drought, Low-Temperature, or High-Salt Stress. Plant Cell 1994, 6, 251–264. [Google Scholar]
- Jaglo-Ottosen, K.R.; Gilmour, S.J.; Zarka, D.G.; Schabenberger, O.; Thomashow, M.F. Arabidopsis CBF1 Overexpression Induces COR Genes and Enhances Freezing Tolerance. Science 1998, 280, 104–106. [Google Scholar] [CrossRef]
- Gilmour, S.J.; Sebolt, A.M.; Salazar, M.P.; Everard, J.D.; Thomashow, M.F. Overexpression of the Arabidopsis CBF3 transcriptional activator mimics multiple biochemical changes associated with cold acclimation. Plant Physiol. 2000, 124, 1854–1865. [Google Scholar] [CrossRef] [PubMed]
- Liu, Q.; Kasuga, M.; Sakuma, Y.; Abe, H.; Miura, S.; Yamaguchi-Shinozaki, K.; Shinozaki, K. Two transcription factors, DREB1 and DREB2, with an EREBP/AP2 DNA binding domain separate two cellular signal transduction pathways in drought- and low- temperature-responsive gene expression, respectively, in Arabidopsis. Plant Cell 1998, 10, 1391–1406. [Google Scholar] [CrossRef]
- Wang, X.; Hu, Y.; Dong, Y.; Zhang, L.; Wang, B. Abiotic stress-regulated LEA gene mediates the response to drought, salinity, and cold stress in Medicago sativa L. Plant Cell Physiol. 2025, 66, 781–796. [Google Scholar] [CrossRef]
- Wang, X.; Li, Y.; Zhang, L.; Wang, B. Comprehensive identification of LEA protein family genes and functional analysis of MdLEA60 involved in abiotic stress responses in apple (Malus domestica). Int. J. Biol. Macromol. 2024, 283, 137641. [Google Scholar] [CrossRef]
- Wang, W.; Liu, Y.; Kang, Y.; Liu, W.; Li, S.; Wang, Z.; Xia, X.; Chen, X.; Qian, L.; Xiong, X.; et al. Genome-wide characterization of LEA gene family reveals a positive role of BnaA.LEA6.a in freezing tolerance in rapeseed (Brassica napus L.). BMC Plant Biol. 2024, 24, 433. [Google Scholar] [CrossRef]
- Cao, Y.; Xiang, X.; Geng, M.; You, Q.; Huang, X. Effect of HbDHN1 and HbDHN2 Genes on Abiotic Stress Responses in Arabidopsis. Front. Plant Sci. 2017, 8, 470. [Google Scholar] [CrossRef] [PubMed]
- Jiang, W.-J.; Wang, M.-T.; Du, Z.-Y.; Li, J.-H.; Shi, Y.; Wang, X.; Wu, L.-Y.; Chen, J.; Zhong, M.; Yang, J.; et al. Bioinformatic and functional analysis of OsDHN2 under cadmium stress. Funct. Integr. Genom. 2023, 23, 170. [Google Scholar] [CrossRef] [PubMed]
- Yu, X.; Yue, W.; Yang, Q.; Zhang, Y.; Han, X.; Yang, F.; Wang, R.; Li, G. Identification of the LEA family members from Caragana korshinskii (Fabaceae) and functional characterization of CkLEA2-3 in response to abiotic stress in Arabidopsis. Braz. J. Bot. 2019, 42, 227–238. [Google Scholar] [CrossRef]
- Zhang, H.; Pedrosa, A.M.; Martins, C.d.P.S.; Gonçalves, L.P.; Costa, M.G.C. Late Embryogenesis Abundant (LEA) Constitutes a Large and Diverse Family of Proteins Involved in Development and Abiotic Stress Responses in Sweet Orange (Citrus sinensis L. Osb.). PLoS ONE 2015, 10, e0145785. [Google Scholar] [CrossRef]
- Wang, Q.; Du, B.Q.; Bai, Y.J.; Chen, Y.; Li, F.; Du, J.Z.; Wu, X.W.; Yan, L.P.; Bai, Y.; Chai, G.H. Saline-alkali stress affects the accumulation of proanthocyanidins and sesquiterpenoids via the MYB5-ANR/TPS31 cascades in the rose petals. Hortic. Res. 2024, 11, uhae243. [Google Scholar] [CrossRef]
- Ma, Y.-W.; Lin, X.-L.; Ding, Q.-H.; Du, J.-L.; Dong, X.-K.; Liu, A.; Liu, X.-D.; Zhang, Y.-J.; Chen, H.-X.; Chen, J.-R.; et al. Functional identification of trehalose and a trehalose-6-phosphate synthase gene involved in heat stress tolerance of rose. Ornam. Plant Res. 2025, 5, e039. [Google Scholar] [CrossRef]








Disclaimer/Publisher’s Note: The statements, opinions and data contained in all publications are solely those of the individual author(s) and contributor(s) and not of MDPI and/or the editor(s). MDPI and/or the editor(s) disclaim responsibility for any injury to people or property resulting from any ideas, methods, instructions or products referred to in the content. |
© 2026 by the authors. Licensee MDPI, Basel, Switzerland. This article is an open access article distributed under the terms and conditions of the Creative Commons Attribution (CC BY) license.
Share and Cite
Li, L.; Li, H.; Wang, S.; Sun, H.; Kou, Y.; Jia, R.; Zhao, X.; Xu, L.; Duan, J.; Ge, H.; et al. Genome-Wide Analysis of LEA Gene Family in Rosa chinensis ‘Old Blush’ and Cold-Induced Expression Patterns in Two Species. Horticulturae 2026, 12, 136. https://doi.org/10.3390/horticulturae12020136
Li L, Li H, Wang S, Sun H, Kou Y, Jia R, Zhao X, Xu L, Duan J, Ge H, et al. Genome-Wide Analysis of LEA Gene Family in Rosa chinensis ‘Old Blush’ and Cold-Induced Expression Patterns in Two Species. Horticulturae. 2026; 12(2):136. https://doi.org/10.3390/horticulturae12020136
Chicago/Turabian StyleLi, Longzhen, Huayang Li, Shiyi Wang, Haining Sun, Yaping Kou, Ruidong Jia, Xin Zhao, Linbo Xu, Junjie Duan, Hong Ge, and et al. 2026. "Genome-Wide Analysis of LEA Gene Family in Rosa chinensis ‘Old Blush’ and Cold-Induced Expression Patterns in Two Species" Horticulturae 12, no. 2: 136. https://doi.org/10.3390/horticulturae12020136
APA StyleLi, L., Li, H., Wang, S., Sun, H., Kou, Y., Jia, R., Zhao, X., Xu, L., Duan, J., Ge, H., & Yang, S. (2026). Genome-Wide Analysis of LEA Gene Family in Rosa chinensis ‘Old Blush’ and Cold-Induced Expression Patterns in Two Species. Horticulturae, 12(2), 136. https://doi.org/10.3390/horticulturae12020136

