Microbial Organic Fertilizer Application Simultaneously Promotes the Yield and Quality of Pinellia ternata by Improving Soil Quality
Abstract
1. Introduction
2. Materials and Methods
2.1. Materials
2.2. Experimenal Site and Design
2.3. Quantification of P. ternata Agronomic Traits, Yield, and Quality
2.4. Determination of Photosynthetic Parameters and Chlorophyll Fluorescence Parameters
2.5. Soil Physicochemical Analysis
2.6. Determination of Soil Enzyme Activities
2.7. DNA Extraction and Microbial Analysis
2.8. Statistical Analysis
3. Result
3.1. The Application of MOF Improved the Yield and Quality of P. ternata
3.2. The Application of MOF Improved the Quality of P. ternata
3.3. The Application of MOF Elevated Photosynthetic Parameters and Chlorophyll Content
3.4. The Application of MOF Elevated Soil Fertility and Enzyme Activities
3.5. The Application of MOF Changed Soil Microbial Communities
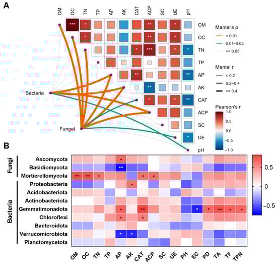
3.6. Relationships Between Soil Microbial Community and Soil Biochemical Properties
4. Discussion
4.1. Effect of MOF Application on Soil Quality
4.2. Effect of MOF Application on Soil Enzyme Activities
4.3. Effect of MOF Application on Bacterial and Fungi Communities in the Rhizosphere of P. ternata
4.4. Effect of MOF Application on P. ternata Quality Mainly Through the Action of Microbial Communities
5. Conclusions
Supplementary Materials
Author Contributions
Funding
Data Availability Statement
Conflicts of Interest
Abbreviations
References
- Zhang, J.Y.; Luo, M.; Miao, Y.H.; Xu, R.; Wang, M.X.; Xu, J.W.; Liu, D.H. Germplasm resources, genetic diversity, functional genes, genetic breeding, and prospects of Pinellia ternata (Thunb.) Breit: A review. Med. Plant Biol. 2023, 13, 2. [Google Scholar] [CrossRef]
- Ji, M.F.; Liu, M.M.; Zheng, X.Y.; Xiao, C.N.; Ji, Y.C.; Duan, Y.B.; Zhu, Y.F.; Xue, J.P.; Bo, C.; Xue, T. Pinellia ternata HD-Zip6 gene positively regulates heat stress tolerance in transgenic Arabidopsis by increasing ROS scavenging and NAC019 expression. Plant Stress 2025, 16, 100806. [Google Scholar] [CrossRef]
- Mao, R.J.; He, Z.H. Pinellia ternata (Thunb.) Breit: A review of its germplasm resources, genetic diversity and active components. J. Ethnopharmacol. 2020, 263, 113252. [Google Scholar] [CrossRef] [PubMed]
- Liu, D.; Cui, W.N.; Bo, C.; Wang, R.; Zhu, Y.F.; Duan, Y.B.; Wang, D.X.; Xue, J.P.; Xue, T. PtWRKY2, a WRKY transcription factor from Pinellia ternata confers heat tolerance in Arabidopsis. Sci. Rep. 2024, 14, 13807. [Google Scholar] [CrossRef] [PubMed]
- Wang, R.; Li, Z.; Liu, X.; Singh, B.; Chauhan, R.S.; Duan, Y.B.; Xue, J.P.; Kumar, V.; Xue, T. A novel transcription factor PtMYB77 from Pinellia ternata enhances heat tolerance in Arabidopsis by inducing early expression of heat shock factor genes. Ind. Crops Prod. 2025, 227, 120791. [Google Scholar] [CrossRef]
- Xue, T.; Xiong, Y.J.; Shi, J.; Chao, Q.J.; Zhu, Y.F.; Duan, Y.B.; Sheng, W.; Teng, J.T.; Xue, J.P. UHPLC-MS-based metabolomic approach for the quality evaluation of Pinellia ternata tubers grown in shaded environments. J. Nat. Med. 2021, 75, 1050–1057. [Google Scholar] [CrossRef]
- Xue, T.; Jia, H.F.; Wang, M.; Zhang, Y.T.; Liu, X.; Chao, Q.J.; Zhao, F.L.; Meng, Z.; Xue, J.P.; Lin, J.S.; et al. A chromosome-level Pinellia ternata genome assembly provides insight into the evolutionary origin of ephedrine and acrid raphide formation. Med. Plant Biol. 2024, 3, e013. [Google Scholar] [CrossRef]
- Yahagi, T.; Atsumi, T.; Mano, S.; Kikuchi, Y.; Hara, Y.; Furukawa, M.; Yang, Z.G.; Matsuzaki, K. Quality evaluation of Pinellia tuber by LC-TOF/MS targeted to ephedrine. J. Nat. Med. 2021, 75, 692–698. [Google Scholar] [CrossRef]
- Chen, C.; Sun, Y.T.; Wang, Z.J.; Huang, Z.H.; Zou, Y.Q.; Yang, F.F.; Hu, J.; Cheng, H.J.; Shen, C.J.; Wang, S.L. Pinellia genus: A systematic review of active ingredients, pharmacological effects and action mechanism, toxicological evaluation, and multi-omics application. Gene 2023, 870, 147426. [Google Scholar] [CrossRef]
- Bai, J.; Qi, J.B.; Yang, L.; Wang, Z.T.; Wang, R.; Shi, Y.H. A comprehensive review on ethnopharmacological, phytochemical, pharmacological and toxicological evaluation, and quality control of Pinellia ternata (Thunb.) Breit. J. Ethnopharmacol. 2022, 298, 115650. [Google Scholar] [CrossRef]
- He, Z.G.; Mao, R.J.; Dong, J.E.; Liang, Z.S.; Zhang, H.H.; Liu, L. Remediation of deterioration in microbial structure in continuous Pinellia ternata cropping soil by crop rotation. Can. J. Microbiol. 2019, 65, 282–295. [Google Scholar] [CrossRef]
- Zhou, Z.; Xie, B.; He, B.S.; Zhang, C.; Chen, L.L.; Wang, Z.H.; Chen, Y.H.; Abliz, Z. Multidimensional molecular differences between artificial cultivated and wild Artemisia rupestris L. based on metabolomics–transcriptomics integration strategy. Ind. Crops Prod. 2021, 170, 113732. [Google Scholar] [CrossRef]
- Liu, X.W.; Zhao, C.L.; Song, W. Review of the evolution of cultivated land protection policies in the period following China’s reform and liberalization. Land Use Policy 2017, 67, 660–669. [Google Scholar] [CrossRef]
- Zhao, Y.; Qin, X.M.; Tian, X.P.; Yang, T.; Deng, R.; Huang, J. Effects of continuous cropping of Pinellia ternata (Thunb.) Breit. on soil physicochemical properties, enzyme activities, microbial communities and functional genes. Chem. Biol Technol. Agric. 2021, 8, 43. [Google Scholar] [CrossRef]
- Mazzola, M.; Zhao, X. Brassica juncea seed meal particle size influences chemistry but not soil biology-based suppression of individual agents inciting apple replant disease. Plant Soil 2010, 337, 313–324. [Google Scholar] [CrossRef]
- Li, Z.T.; Alami, M.M.; Tang, H.M.; Zhai, J.S.; Nie, Z.N.; Hu, J.L.; Shu, S.H.; Zhu, D.W.; Yang, T.W. Applications of Streptomyces jingyangensis T. and Bacillus mucilaginosus A. improve soil health and mitigate the continuous cropping obstacles for Pinellia ternata (Thunb.) Breit. Ind. Crops Prod. 2022, 180, 114691. [Google Scholar] [CrossRef]
- Wei, L.; Li, J.X.; Qu, K.L.; Chen, H.; Wang, M.X.; Xia, S.J.; Cai, H.X.; Long, X.E.; Miao, Y.H.; Liu, D.H. Organic fertilizer application promotes the soil nitrogen cycle and plant starch and sucrose metabolism to improve the yield of Pinellia ternata. Sci. Rep. 2024, 14, 12722. [Google Scholar] [CrossRef]
- Wu, Q.C.; Chen, Y.; Dou, X.H.; Liao, D.X.; Li, K.Y.; An, C.C.; Li, G.H.; Dong, Z. Microbial fertilizers improve soil quality and crop yield in coastal saline soils by regulating soil bacterial and fungal community structure. Sci. Total Environ. 2024, 949, 175127. [Google Scholar] [CrossRef]
- Bhatt, K.; Maheshwari, D.K. Bacillus megaterium strain CDK25, a novel plant growth promoting bacterium enhances proximate chemical and nutritional composition of Capsicum annuum L. Front. Plant Sci. 2020, 11, 1147. [Google Scholar] [CrossRef]
- Li, Y.; Wei, J.L.; Ma, L.; Wu, X.B.; Zheng, F.L.; Cui, R.Z.; Tan, D.S. Enhancing wheat yield through microbial organic fertilizer substitution for partial chemical fertilization: Regulation of nitrogen conversion and utilization. J. Soil Sci. Plant Nutr. 2024, 24, 935–943. [Google Scholar] [CrossRef]
- Sun, B.; Bai, Z.H.; Bao, L.J.; Xue, L.X.; Zhng, S.W.; Wei, Y.X.; Zhang, Z.Y.; Zhuang, G.Q.; Zhuang, X.L. Bacillus subtilis biofertilizer mitigating agricultural ammonia emission and shifting soil nitrogen cycling microbiomes. Environ. Int. 2020, 144, 105989. [Google Scholar] [CrossRef]
- Liu, W.B.; Cui, S.Y.; Wu, L.T.; Qi, W.L.; Chen, J.H.; Ye, Z.Q.; Ma, J.W.; Liu, D. Effects of bio-organic fertilizer on soil fertility, yield, and quality of tea. J. Soil Sci. Plant Nutr. 2023, 23, 5109–5121. [Google Scholar] [CrossRef]
- Shraim, A.M.; Ahmed, T.A.; Rahman, M.M.; Hijji, Y.M. Determination of total flavonoid content by aluminum chloride assay: A critical evaluation. LWT 2021, 150, 111932. [Google Scholar] [CrossRef]
- Ainsworth, E.A.; Gillespie, K.M. Estimation of total phenolic content and other oxidation substrates in plant tissues using Folin-Ciocalteu reagent. Nat. Protoc. 2007, 2, 875–877. [Google Scholar] [CrossRef] [PubMed]
- Elnaggar, A.; Tsombou, M.F.; Hussain, I.M.; Almehdi, A.M.; Abideen, Z.; Yong, J.W.H.; El-Keblawy, A. Citrullus colocynthis regulates photosynthetic and biochemical processes to develop stress resilience and sustain growth under sub-optimal temperatures. Plant Stress 2024, 12, 100502. [Google Scholar] [CrossRef]
- Wang, S.Y.; Fang, H.; Xie, J.M.; Wu, Y.; Tang, Z.Q.; Liu, Z.C.; Lv, J.; Yu, J.H. Physiological responses of cucumber seedlings to different supplemental light duration of red and blue LED. Front. Plant Sci. 2021, 12, 709313. [Google Scholar] [CrossRef]
- He, Y.B.; DeSutter, T.; Prunty, L.; Hopkins, D.; Jia, X.H.; Wysocki, D.A. Evaluation of 1:5 soil to water extract electrical conductivity methods. Geoderma 2012, 185–186, 12–17. [Google Scholar] [CrossRef]
- Lu, R. Methods for Soil Agro-Chemistry Analysis; China Agricultural Science and Technology Press: Beijing, China, 2000. [Google Scholar]
- Segura, C.; Horrocks, C.; Lopez-Aizpun, M.; Blackwell, M.S.A.; Darch, T.; Hood, J.; Le Cocq, K.; McAuliffe, G.A.; Lee, M.R.F.; Cardenas, L. Response of soil health indicators to dung, urine and mineral fertilizer application in temperate pastures. J. Environ. Manag. 2023, 330, 117096. [Google Scholar] [CrossRef]
- Sun, Y.; Shi, Y.; Tang, Y.; Tian, J.; Wu, X. Correlation between plant diversity and the physicochemical properties of soil microbes. Appl. Ecol. Environ. Res. 2019, 17, 10371–10388. [Google Scholar] [CrossRef]
- Peng, C.J.; Lai, S.S.; Luo, X.S.; Lu, J.W.; Huang, Q.Y.; Chen, W.L. Effects of long term rice straw application on the microbial communities of rapeseed rhizosphere in a paddy-upland rotation system. Sci. Total Environ. 2016, 575–558, 231–239. [Google Scholar] [CrossRef]
- Peng, Y.; Duan, Y.S.; Huo, W.G.; Xu, M.G.; Yang, X.Y.; Wang, X.H.; Wang, B.R.; Blackwel, M.S.A.; Feng, G. Soil microbial biomass phosphorus can serve as an index to reflect soil phosphorus fertility. Biol. Fertil. Soils 2021, 57, 657–669. [Google Scholar] [CrossRef]
- Begmatov, S.; Dorofeev, A.G.; Kadnikov, V.V.; Beletsky, A.V.; Pimenov, N.V.; Ravin, N.V.; Mardanov, A.V. The structure of microbial communities of activated sludge of large-scale wastewater treatment plants in the city of Moscow. Sci. Rep. 2022, 12, 3458. [Google Scholar] [CrossRef]
- Adams, R.I.; Miletto, M.; Taylor, J.W.; Bruns, T.D. Dispersal in microbes: Fungi in indoor air are dominated by outdoor air and show dispersal limitation at short distances. ISME J. 2013, 7, 1262–1273. [Google Scholar] [CrossRef]
- Bokulich, N.A.; Kaehler, B.D.; Rideout, J.R.; Dillon, M.; Bolyen, E.; Knigh, R.; Huttley, G.A.; Caporaso, J.G. Optimizing taxonomic classification of marker-gene amplicon sequences with QIIME 2’s q2-feature-classifier plugin. Microbiome 2018, 6, 90. [Google Scholar] [CrossRef] [PubMed]
- Du, T.Y.; Hu, Q.F.; Mao, W.J.; Yang, Z.; Chen, H.; Sun, L.N.; Zhai, M.Z. Metagenomics insights into the functional profiles of soil carbon, nitrogen, and phosphorus cycles in a walnut orchard under various regimes of long-term fertilisation. Eur. J. Agron. 2023, 148, 126887. [Google Scholar] [CrossRef]
- Parra-Cota, F.I.; Peña-Cabriales, J.J.; Santos-Villalobos, S.D.L.; Santos-Villalobos, N.A.; Délano-Frier, J.P. Burkholderia ambifaria and B. caribensis promote growth and increase yield in grain amaranth (Amaranthus cruentus and A. hypochondriacus) by improving plant nitrogen uptake. PLoS ONE 2014, 9, e88094. [Google Scholar] [CrossRef] [PubMed]
- Li, W.X.; Zhang, F.Y.; Cui, G.H.; Wang, Y.N.; Yang, J.G.; Cheng, H.C.; Liu, H.W.; Zhang, L.P. Effects of bio-organic fertilizer on soil fertility, microbial community composition, and potato growth. ScienceAsia 2021, 47, 347–356. [Google Scholar] [CrossRef]
- Mi, W.; Sun, T.; Ma, Y.Y.; Chen, C.; Ma, Q.X.; Wu, L.H.; Wu, Q.C.; Xu, Q. Higher yield sustainability and soil quality by manure amendment than straw returning under a single-rice cropping system. Field Crops Res. 2023, 292, 108805. [Google Scholar] [CrossRef]
- Yang, W.L.; Gong, T.; Wang, J.W.; Li, G.X.; Liu, Y.Y.; Zhen, J.; Ning, M.; Yue, D.; Du, Z.M.; Chen, G.C. Effects of compound microbial fertilizer on soil characteristics and yield of wheat (Triticum aestivum L.). J. Soil Sci. Plant Nutr. 2020, 20, 2740–2748. [Google Scholar] [CrossRef]
- Maurya, S.; Abraham, J.S.; Somasundaram, S.; Toteja, R.; Gupta, R.; Makhija, S. Indicators for assessment of soil quality: A mini-review. Environ. Monit. Assess. 2020, 192, 604. [Google Scholar] [CrossRef]
- de O Nunes, P.S.; de Medeiros, F.H.V.; de Oliveira, T.S.; de Almeida Zago, J.R.; Bettiol, W. Bacillus subtilis and Bacillus licheniformis promote tomato growth. Braz. J. Microbiol. 2023, 54, 397–406. [Google Scholar] [CrossRef] [PubMed]
- Acuña, J.J.; Marileo, L.G.; Araya, M.A.; Rilling, J.I.; Larama, G.A.; Mora, M.L.; Epstein, S.; Jorquera, M.A. In situ cultivation approach to increase the culturable bacterial diversity in the rhizobiome of plants. J. Soil Sci. Plant Nutr. 2020, 20, 1411–1426. [Google Scholar] [CrossRef]
- Pan, J.; Yu, L. Effects of Cd or/and Pb on soil enzyme activities and microbial community structure. Ecol. Eng. 2011, 37, 1889–1894. [Google Scholar] [CrossRef]
- Chen, Y.X.; Wei, T.X.; Sha, G.L.; Zhu, Q.K.; Liu, Z.; Ren, K.; Yang, C. Soil enzyme activities of typical plant communities after vegetation restoration on the Loess Plateau, China. Appl. Soil Ecol. 2020, 170, 104292. [Google Scholar] [CrossRef]
- Daunoras, J.; Kačergius, A.; Gudiukaitė, R. Role of soil microbiota enzymes in soil health and activity changes depending on climate change and the type of soil ecosystem. Biology 2024, 13, 85. [Google Scholar] [CrossRef]
- Bartkowiak, A.; Lemanowicz, J.; Breza-Boruta, B. Evaluation of the content of Zn, Cu, Ni and Pb as well as the enzymatic activity of forest soils exposed to the effect of road traffic pollution. Environ. Sci. Pollut. Res. 2017, 24, 23893–23902. [Google Scholar] [CrossRef]
- Hartmann, M.; Six, J. Soil structure and microbiome functions in agroecosystems. Nat. Rev. Earth Environ. 2023, 4, 4–18. [Google Scholar] [CrossRef]
- Janssen, P.H. Identifying the dominant soil bacterial taxa in libraries of 16S rRNA and 16S rRNA genes. Appl. Environ. Microbiol. 2006, 72, 1719–1728. [Google Scholar] [CrossRef]
- Spain, A.M.; Krumholz, L.R.; Elshahed, M.S. Abundance, composition, diversity and novelty of soil Proteobacteria. ISME J. 2009, 3, 992–1000. [Google Scholar] [CrossRef]
- Yan, H.J.; Ge, C.; Zhou, J.F.; Li, J. Diversity of soil fungi in the vineyards of Changli region in China. Can. J. Microbiol. 2022, 68, 341–352. [Google Scholar] [CrossRef]
- Ferreira, J.A.; Mahboubi, A.; Lennartsson, P.R.; Taherzadeh, M.J. Waste biorefineries using filamentous ascomycetes fungi: Present status and future prospects. Bioresour. Technol. 2016, 215, 334–345. [Google Scholar] [CrossRef]
- Sang, Y.; Jin, L.; Zhu, R.; Yu, X.-Y.; Hu, S.; Wang, B.-T.; Ruan, H.-H.; Jin, F.-J.; Lee, H.-G. Phosphorus-solubilizing capacity of Mortierella species isolated from rhizosphere soil of a Poplar Plantation. Microorganisms 2022, 10, 2361. [Google Scholar] [CrossRef]
- Spatafora, J.W.; Chang, Y.; Benny, G.L.; Lazarus, K.; Smith, M.E.; Berbee, M.L.; Bonito, G.; Corradi, N.; Grigoriev, I.; Gryganskyi, A.; et al. A phylum-level phylogenetic classification of zygomycete fungi based on genome-scale data. Mycologia 2016, 108, 1028–1046. [Google Scholar] [CrossRef]








| Treatments | Soil Types | Microbial Organic Fertilizer Dosage (g/m2) |
|---|---|---|
| C-Control | Continuous cropping P. ternata for 2 years | 0 |
| C-MOF-75 | Continuous cropping P. ternata for 2 years | 75 |
| C-MOF-120 | Continuous cropping P. ternata for 2 years | 120 |
| F-Control | First cropping P. ternata | 0 |
| F-MOF-75 | First cropping P. ternata | 75 |
| F-MOF-120 | First cropping P. ternata | 120 |
| Soil Condition | C-Control | C-MOF | F-Control | F-MOF |
|---|---|---|---|---|
| EC | 179 ± 3.21 | 140 ± 4.93 ** | 163 ± 9.54 | 133 ± 3.06 * |
| pH | 8.25 ± 0.01 | 7.96 ± 0.06 * | 8.14 ± 0.03 | 7.99 ± 0.01 * |
| OM mg/kg | 19,851.95 ± 708.88 | 19,989.09 ± 561.10 ns | 21,083.20 ± 579.03 | 22,839.73 ± 440.54 ns |
| OC mg/kg | 11,515.05 ± 411.18 | 11,594.60 ± 325.46 ns | 12,229.24 ± 335.86 | 13,248.10 ± 255.54 ns |
| TN mg/kg | 1035.23 ± 20.10 | 1074.72 ± 34.23 ns | 1098.26 ± 5.02 | 1166.46 ± 6.57 ** |
| TP mg/kg | 1395.92 ± 13.84 | 1442.54 ± 30.30 ns | 1398.54 ± 29.77 | 1453.35 ± 35.18 ns |
| AP mg/kg | 14.24 ± 0.27 | 18.22 ± 0.21 *** | 12.16 ± 0.20 | 19.88 ± 0.30 *** |
| AK mg/kg | 133.99 ± 0.93 | 149.08 ± 1.52 ** | 81.51 ± 0.51 | 107.74 ± 1.03 *** |
| CAT umol/g | 214.80 ± 7.08 | 263.66 ± 6.27 * | 242.24 ± 11.52 | 288.38 ± 3.65 * |
| UE ug/g | 22.20 ± 2.02 | 41.06 ± 3.27 * | 35.26 ± 4.20 | 54.68 ± 3.03 * |
| ACP nmol/g | 40.60 ± 2.71 | 56.25 ± 6.45 ns | 88.01 ± 4.27 | 102.33 ± 2.54 * |
| SC mg/g | 3.96 ± 0.58 | 4.51 ± 0.17 ns | 4.64 ± 0.06 | 4.99 ± 0.22 ns |
Disclaimer/Publisher’s Note: The statements, opinions and data contained in all publications are solely those of the individual author(s) and contributor(s) and not of MDPI and/or the editor(s). MDPI and/or the editor(s) disclaim responsibility for any injury to people or property resulting from any ideas, methods, instructions or products referred to in the content. |
© 2025 by the authors. Licensee MDPI, Basel, Switzerland. This article is an open access article distributed under the terms and conditions of the Creative Commons Attribution (CC BY) license (https://creativecommons.org/licenses/by/4.0/).
Share and Cite
Chen, Y.; Wu, Y.; Li, P.; Li, Z.; Chao, Q.; Yang, R.; Duan, Y.; Wang, D.; Kumar, V.; Xue, J.; et al. Microbial Organic Fertilizer Application Simultaneously Promotes the Yield and Quality of Pinellia ternata by Improving Soil Quality. Horticulturae 2025, 11, 1103. https://doi.org/10.3390/horticulturae11091103
Chen Y, Wu Y, Li P, Li Z, Chao Q, Yang R, Duan Y, Wang D, Kumar V, Xue J, et al. Microbial Organic Fertilizer Application Simultaneously Promotes the Yield and Quality of Pinellia ternata by Improving Soil Quality. Horticulturae. 2025; 11(9):1103. https://doi.org/10.3390/horticulturae11091103
Chicago/Turabian StyleChen, Yang, Yiyuan Wu, Pengchong Li, Zhen Li, Qiujie Chao, Rongzhi Yang, Yongbo Duan, Dexin Wang, Varun Kumar, Jianping Xue, and et al. 2025. "Microbial Organic Fertilizer Application Simultaneously Promotes the Yield and Quality of Pinellia ternata by Improving Soil Quality" Horticulturae 11, no. 9: 1103. https://doi.org/10.3390/horticulturae11091103
APA StyleChen, Y., Wu, Y., Li, P., Li, Z., Chao, Q., Yang, R., Duan, Y., Wang, D., Kumar, V., Xue, J., Wang, R., & Xue, T. (2025). Microbial Organic Fertilizer Application Simultaneously Promotes the Yield and Quality of Pinellia ternata by Improving Soil Quality. Horticulturae, 11(9), 1103. https://doi.org/10.3390/horticulturae11091103

