Phytotoxic Effects of Bisphenol A on Growth and Physiology of Capsicum annuum L.
Abstract
1. Introduction
2. Materials and Methods
2.1. Plant Growth Conditions
2.2. BPA Treatment
2.3. Determination of BPA Levels by High-Performance Liquid Chromatography (HPLC)
2.4. Fresh and Dry Weight Measurements
2.5. Determination of Chlorophyll Content
2.6. Determination of Hydrogen Peroxide (H2O2) and SOD, POD, and CAT Enzyme Contents
2.7. Transcriptome Analysis
2.8. Quantitative Real-Time PCR Analysis (qRT-PCR)
2.9. Statistic Analysis
3. Results and Discussion
3.1. The 0.5 mg/kg BPA Treatment Does Not Trigger BPA Accmulation in Pepper Tissues
3.2. BPA Inhibits Pepper Growth
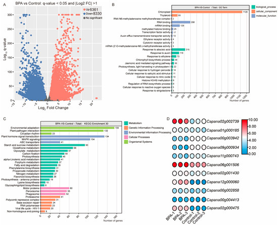
3.3. The Transcriptome Assay Reveals the BPA-Mediated Signaling Pathways
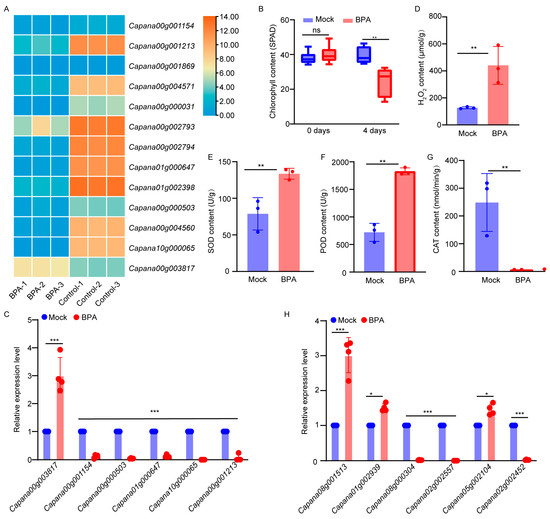
3.4. BPA Suppresses Chlorophyll Biosynthesis and Increases ROS Levels
3.5. Plant Hormone Pathways Are Involved in BPA-Induced Toxicity
3.6. BPA Affects N6-Methyladenosine (m6A) Gene Expression
4. Conclusions
Supplementary Materials
Author Contributions
Funding
Data Availability Statement
Acknowledgments
Conflicts of Interest
References
- Ghahremani, M.H.; Ghazi-Khansari, M.; Farsi, Z.; Yazdanfar, N.; Jahanbakhsh, M.; Sadighara, P. Bisphenol A in dairy products, amount, potential risks, and the various analytical methods, a systematic review. Food Chem. X 2024, 21, 101–142. [Google Scholar] [CrossRef]
- Chen, D.; Kannan, K.; Tan, H.; Zheng, Z.; Feng, Y.L.; Wu, Y.; Widelka, M. Bisphenol analogues other than BPA: Environmental occurrence, human exposure, and toxicity—A review. Environ. Sci. Tech. 2016, 50, 5438–5453. [Google Scholar] [CrossRef] [PubMed]
- Loganathan, P.; Vigneswaran, S.; Kandasamy, J.; Nguyen, T.V.; Katarzyna Cuprys, A.; Ratnaweera, H. Bisphenols in water: Occurrence, effects, and mitigation strategies. Chemosphere 2023, 328, 138560. [Google Scholar] [CrossRef] [PubMed]
- Wang, J.; Hong, X.; Liu, W.; Zhang, L.; Yan, S.; Li, Z.; Zha, J. Comprehensive assessment of the safety of bisphenol A and its analogs based on multi-toxicity tests in vitro. J. Hazard. Mater. 2025, 486, 136983. [Google Scholar] [CrossRef] [PubMed]
- Zaborowska, M.; Wyszkowska, J.; Borowik, A.; Kucharski, J. Bisphenol A-A dangerous pollutant distorting the biological properties of soil. Int. J. Mol. Sci. 2021, 22, 12753. [Google Scholar] [CrossRef]
- Yamamoto, T.; Yasuhara, A. Quantities of bisphenol A leached from plastic waste Samples. Chemosphere 1999, 38, 2569–2576. [Google Scholar] [CrossRef]
- Careghini, A.; Mastorgio, A.F.; Saponaro, S.; Sezenna, E. Bisphenol A, nonylphenols, benzophenones, and benzotriazoles in soils, groundwater, surfacewater, sediments, and food: A review. Environ. Sci. Pollut. Res. 2015, 22, 5711–5741. [Google Scholar] [CrossRef]
- Saha, S.; Narayanan, N.; Singh, N.; Gupta, S. Occurrence of endocrine disrupting chemicals (EDCs) in river water, ground water and agricultural soils of India. Int. J. Environ. Sci. Technol. 2022, 19, 11459–11474. [Google Scholar] [CrossRef]
- Fu, P.; Kawamura, K. Ubiquity of bisphenol A in the atmosphere. Environ. Pollut. 2010, 158, 3138–3143. [Google Scholar] [CrossRef]
- Mhaouty-Kodja, S.; Zalko, D.; Tait, S.; Testai, E.; Viguié, C.; Corsini, E.; Grova, N.; Buratti, F.M.; Cabaton, N.J.; Coppola, L.; et al. A critical review to identify data gaps and improve risk assessment of bisphenol A alternatives for human health. Crit. Rev. Toxicol. 2024, 54, 696–753. [Google Scholar] [CrossRef]
- Dekant, W.; Völkel, W. Human exposure to bisphenol A by biomonitoring: Methods, results, and assessment of environmental exposures. Toxicol. Appl. Pharmacol. 2008, 228, 114–134. [Google Scholar] [CrossRef] [PubMed]
- Khan, N.G.; Correia, J.; Adiga, D.; Rai, P.S.; Dsouza, H.S.; Chakrabarty, S.; Kabekkodu, S.P. A comprehensive review on the carcinogenic potential of bisphenol A: Clues and evidence. Environ. Sci. Pollut. Res. Int. 2021, 28, 19643–19663. [Google Scholar] [CrossRef] [PubMed]
- Liu, J.; Wang, H.; Hou, X.; Fan, L.; Yang, F.; Dai, Y.; Deng, Y.; Fu, Z.; Shu, X.; Sun, B.; et al. Bisphenol P and bisphenol M promote triple-negative breast cancer metastasis through activation of AKT pathways. Sci. Total Environ. 2023, 892, 164748. [Google Scholar] [CrossRef]
- Prueitt, R.L.; Hixon, M.L.; Fan, T.; Olgun, N.S.; Piatos, P.; Zhou, J.; Goodman, J.E. Systematic review of the potential carcinogenicity of bisphenol A in humans. Regul. Toxicol. Pharmacol. 2023, 142, 105414. [Google Scholar] [CrossRef] [PubMed]
- Wang, Y.; Song, J.; Li, Y.; Lin, C.; Chen, Y.; Zhang, X.; Yu, H. Melatonin inhibited the progression of gastric cancer induced by bisphenol S via regulating the estrogen receptor 1. Ecotoxicol. Environ. Saf. 2023, 259, 115054. [Google Scholar] [CrossRef]
- Xiao, C.; Wang, L.; Zhou, Q.; Huang, X. Hazards of bisphenol A (BPA) exposure: A systematic review of plant toxicology studies. J. Hazard Mater. 2020, 384, 121488. [Google Scholar] [CrossRef] [PubMed]
- Liang, J.; Li, C.; Dang, Y.; Feng, X.; Ji, X.; Liu, X.; Zhao, X.; Zhang, Q.; Ren, Z.; Wang, Y.; et al. Occurrence of bisphenol A analogues in the aquatic environment and their behaviors and toxicity effects in plants. Environ. Int. 2024, 193, 109105. [Google Scholar] [CrossRef]
- Qiu, Z.; Wang, L.; Zhou, Q. Effects of bisphenol A on growth, photosynthesis and chlorophyll fluorescence in above-ground organs of soybean seedlings. Chemosphere 2013, 90, 1274–1280. [Google Scholar] [CrossRef]
- Ali, I.; Liu, B.; Farooq, M.A.; Islam, F.; Azizullah, A.; Yu, C.; Su, W.; Gan, Y. Toxicological effects of bisphenol A on growth and antioxidant defense system in Oryza saliva as revealed by ultrastructure analysis. Ecotox. Environ. Saf. 2016, 124, 277–284. [Google Scholar] [CrossRef]
- Jiao, L.Y.; Ding, H.Z.; Wang, L.H.; Zhou, Q.; Huang, X.H. Bisphenol A effects on the chlorophyll contents in soybean at different growth stages. Environ. Pollut. 2017, 223, 426–434. [Google Scholar] [CrossRef]
- Liang, J.; Li, Y.; Xie, P.; Liu, C.; Yu, L.; Ma, X. Dualistic effects of bisphenol A on growth, photosynthetic and oxidative stress of duckweed (Lemna minor). Environ. Sci. Pollut. Res. 2022, 29, 87717–87729. [Google Scholar] [CrossRef] [PubMed]
- Zhang, J.; Li, X.; Zhou, L.; Wang, L.; Zhou, Q.; Huang, X. Analysis of effects of a new environmental pollutant, bisphenol A, on antioxidant systems in soybean roots at different growth stages. Sci. Rep. 2016, 6, 23782. [Google Scholar] [CrossRef] [PubMed]
- Zhang, J.; Wang, L.; Zhou, Q.; Huang, X. Reactive oxygen species initiate a protective response in plant roots to stress induced by environmental bisphenol A. Ecotoxicol. Environ. Saf. 2018, 154, 197–205. [Google Scholar] [CrossRef]
- Li, Y.T.; Liang, Y.; Li, Y.N.; Che, X.K.; Zhao, S.J.; Zhang, Z.S.; Gao, H.Y. Mechanisms by which bisphenol A affect the photosynthetic apparatus in cucumber (Cucumis sativus L.) leaves. Sci. Rep. 2018, 8, 4253. [Google Scholar] [CrossRef] [PubMed]
- Nemati, M.; Nofozi, S.; Ahmadi, S.; Monajjemzadeh, F. Quality control of the migration of bisphenol A from plastic packaging into Iranian brands of food grade oils. Pharm. Sci. 2018, 24, 141–147. [Google Scholar] [CrossRef]
- Zhang, R.; Yang, P.; Liu, S.; Wang, C.; Liu, J. Evaluation of the Methods for Estimating Leaf Chlorophyll Content with SPAD Chlorophyll Meters. Remote Sens. 2022, 14, 5144. [Google Scholar] [CrossRef]
- Qin, C.; Yu, C.; Shen, Y.; Fang, X.; Chen, L.; Min, J.; Cheng, J.; Zhao, S.; Xu, M.; Luo, Y.; et al. Whole-genome sequencing of cultivated and wild peppers provides insights into Capsicum domestication and specialization. Proc. Natl. Acad. Sci. USA 2014, 111, 5135–5140. [Google Scholar] [CrossRef]
- Kim, D.; Langmead, B.; Salzberg, S.L. HISAT: A fast spliced aligner with low memory requirements. Nat. Methods 2015, 12, 357–360. [Google Scholar] [CrossRef]
- Roberts, A.; Trapnell, C.; Donaghey, J.; Rinn, J.L.; Pachter, L. Improving RNA-Seq expression estimates by correcting for fragment bias. Genome Biol. 2011, 12, R22. [Google Scholar] [CrossRef]
- Anders, S.; Pyl, P.T.; Huber, W. HTSeq—a Python framework to work with high-throughput sequencing data. Bioinformatics 2015, 31, 166–169. [Google Scholar] [CrossRef]
- Love, M.I.; Huber, W.; Anders, S. Moderated estimation of fold change and dispersion for RNA-seq datawith DESeq2. Genome Biol. 2014, 15, 550. [Google Scholar] [CrossRef]
- Chen, C.; Wu, Y.; Li, J.; Wang, X.; Zeng, Z.; Xu, J.; Liu, Y.; Feng, J.; Chen, H.; He, Y.; et al. TBtools-II: A “one for all, all for one” bioinformatics platform for biological big-data mining. Mol. Plant 2023, 16, 1733–1742. [Google Scholar] [CrossRef] [PubMed]
- Kim, E.; Song, M.; Ramu, A.G.; Choi, D. Analysis of impacts of exogenous pollutant bisphenol-A penetration on soybeans roots and their biological growth. RSC Adv. 2023, 13, 9781–9787. [Google Scholar] [CrossRef]
- Wang, S.; Liu, F.; Wu, W.; Hu, Y.; Liao, R.; Chen, G.; Wang, J.; Li, J. Migration and health risks of nonylphenol and bisphenol A in soil-winter wheat systems with long-term reclaimed water irrigation. Ecotoxicol. Environ. Saf. 2018, 158, 28–36. [Google Scholar] [CrossRef]
- Khorobrykh, S.; Havurinne, V.; Mattila, H.; Tyystjärvi, E. Oxygen and ROS in photosynthesis. Plants 2020, 9, 91. [Google Scholar] [CrossRef] [PubMed]
- Dias, M.C.; Pinto, D.C.G.A.; Silva, A.M.S. Plant flavonoids: Chemical characteristics and biological activity. Molecules 2021, 26, 5377. [Google Scholar] [CrossRef] [PubMed]
- Yalcinkayaa, T.; Uzildaya, B.; Ozgura, R.; Turkana, I.; Manob, J. Lipid peroxidation-derived reactive carbonyl species (RCS): Their interaction with ROS and cellular redox during environmental stresses. Environ. Exp. Bot. 2019, 165, 139–149. [Google Scholar] [CrossRef]
- Kim, D.; Kwak, J.I.; An, Y.J. Effects of bisphenol A in soil on growth, photosynthesis activity, and genistein levels in cropplants (Vigna radiata). Chemosphere 2018, 209, 875–882. [Google Scholar] [CrossRef]
- Wang, Q.; Shen, T.; Ni, L.; Chen, C.; Jiang, J.; Cui, Z.; Wang, S.; Xu, F.; Yan, R.; Jiang, M. Phosphorylation of OsRbohB by the protein kinase OsDMI3 promotes H2O2 production to potentiate ABA responses in rice. Mol. Plant 2023, 16, 882–902. [Google Scholar] [CrossRef]
- Li, X.; Wang, L.; Wang, S.; Yang, Q.; Zhou, Q.; Huang, X. A preliminary analysis of the effects of bisphenol A on the plant root growth via changes in endogenous plant hormones. Ecotox. Environ. Safe. 2018, 150, 152–158. [Google Scholar] [CrossRef]
- Xiong, H.; He, H.; Chang, Y.; Miao, B.; Liu, Z.; Wang, Q.; Dong, F.; Xiong, L. Multiple roles of NAC transcription factors in plant development and stress responses. J. Integr. Plant Biol. 2025, 67, 510–538. [Google Scholar] [CrossRef] [PubMed]
- Yang, L.; Fang, S.; Liu, L.; Zhao, L.; Chen, W.; Li, X.; Xu, Z.; Chen, S.; Wang, H.; Yu, D. WRKY transcription factors: Hubs for regulating plant growth and stress responses. J. Integr. Plant Biol. 2025, 67, 488–509. [Google Scholar] [CrossRef] [PubMed]
- Zhang, D.; Zhou, H.; Zhang, Y.; Zhao, Y.; Zhang, Y.; Feng, X.; Lin, H. Diverse roles of MYB transcription factors in plants. J. Integr. Plant Biol. 2025, 67, 539–562. [Google Scholar] [CrossRef] [PubMed]
- Wang, Y.B.; Zou, Y.L.; Wei, Y.T.; Meng, L.S. Crosstalk between ethylene and JA/ABA/sugar signalling in plants under physiological and stress conditions. Mol. Plant Pathol. 2025, 26, e70048. [Google Scholar] [CrossRef]
- Cai, J.; Shen, L.; Kang, H.; Xu, T. RNA modifications in plant adaptation to abiotic stresses. Plant Commun. 2025, 6, 101229. [Google Scholar] [CrossRef]
- Nguyen, T.K.H.; Kang, H. Reading m6A marks in mRNA: A potent mechanism of gene regulation in plants. J. Integr. Plant Biol. 2024, 66, 2586–2599. [Google Scholar] [CrossRef]
- Shen, L.; Yu, H. RNA m6A modification meets plant hormones. Nat. Plants 2025, 11, 686–695. [Google Scholar] [CrossRef]






Disclaimer/Publisher’s Note: The statements, opinions and data contained in all publications are solely those of the individual author(s) and contributor(s) and not of MDPI and/or the editor(s). MDPI and/or the editor(s) disclaim responsibility for any injury to people or property resulting from any ideas, methods, instructions or products referred to in the content. |
© 2025 by the authors. Licensee MDPI, Basel, Switzerland. This article is an open access article distributed under the terms and conditions of the Creative Commons Attribution (CC BY) license (https://creativecommons.org/licenses/by/4.0/).
Share and Cite
Zhang, Z.; Lu, R.; Li, L.; Chen, Y.; Lan, J.; Chen, R.; Zhou, Y.; Han, H. Phytotoxic Effects of Bisphenol A on Growth and Physiology of Capsicum annuum L. Horticulturae 2025, 11, 788. https://doi.org/10.3390/horticulturae11070788
Zhang Z, Lu R, Li L, Chen Y, Lan J, Chen R, Zhou Y, Han H. Phytotoxic Effects of Bisphenol A on Growth and Physiology of Capsicum annuum L. Horticulturae. 2025; 11(7):788. https://doi.org/10.3390/horticulturae11070788
Chicago/Turabian StyleZhang, Zilin, Rong Lu, Longxue Li, Yishui Chen, Jin Lan, Rongrong Chen, Yong Zhou, and Huibin Han. 2025. "Phytotoxic Effects of Bisphenol A on Growth and Physiology of Capsicum annuum L." Horticulturae 11, no. 7: 788. https://doi.org/10.3390/horticulturae11070788
APA StyleZhang, Z., Lu, R., Li, L., Chen, Y., Lan, J., Chen, R., Zhou, Y., & Han, H. (2025). Phytotoxic Effects of Bisphenol A on Growth and Physiology of Capsicum annuum L. Horticulturae, 11(7), 788. https://doi.org/10.3390/horticulturae11070788

