Parent-of-Origin Effect Predominantly Drives Seedling Vigor Heterosis in Triploid Loquat
Abstract
1. Introduction
2. Materials and Methods
2.1. Plant Materials
2.2. Flow Cytometry and Chromosome Spreads
2.3. Whole-Genome Resequencing and Variant Calling
2.4. Phenotyping and Statistical Analysis
3. Results
3.1. Validation of Ploidy and Hybridity in F1 Hybrids
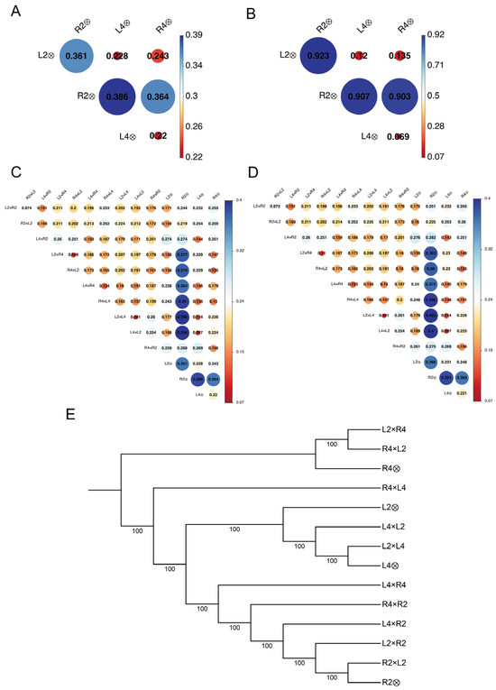
3.2. SNP-Based Genetic Architecture of Hybrids and Parental Groups
3.3. Phenotypic and Factorial Contribution Analysis of Seedling Vigor Heterosis in Triploid Loquat
4. Discussion
Supplementary Materials
Author Contributions
Funding
Data Availability Statement
Conflicts of Interest
Appendix A

References
- Su, W.; Jing, Y.; Lin, S.; Yue, Z.; Yang, X.; Xu, J.; Wu, J.; Zhang, Z.; Xia, R.; Zhu, J.; et al. Polyploidy Underlies Co-Option and Diversification of Biosynthetic Triterpene Pathways in the Apple Tribe. Proc. Natl. Acad. Sci. USA 2021, 118, e2101767118. [Google Scholar] [CrossRef]
- Heslop-Harrison, J.S.; Schwarzacher, T. Domestication, Genomics and the Future for Banana. Ann. Bot. 2007, 100, 1073–1084. [Google Scholar] [CrossRef]
- Mahmud, E.; Zhu, H.; Kaseb, M.O.; Sajjad, M.Z.; He, N.; Lu, X.; Liu, W. Polyploidization Impact on Plant Architecture of Watermelon (Citrullus lanatus). Horticulturae 2024, 10, 569. [Google Scholar] [CrossRef]
- Lourkisti, R.; Oustric, J.; Quilichini, Y.; Froelicher, Y.; Herbette, S.; Morillon, R.; Berti, L.; Santini, J. Improved Response of Triploid Citrus Varieties to Water Deficit Is Related to Anatomical and Cytological Properties. Plant Physiol. Biochem. 2021, 162, 762–775. [Google Scholar] [CrossRef]
- Park, Y.-S.; Lee, J.-C.; Jeong, H.-N.; Um, N.-Y.; Heo, J.-Y. A Red Triploid Seedless Grape ‘Red Dream’. HortScience 2022, 57, 741–742. [Google Scholar] [CrossRef]
- Liu, W.; Zhang, Y.; He, H.; He, G.; Deng, X.W. From Hybrid Genomes to Heterotic Trait Output: Challenges and Opportunities. Curr. Opin. Plant Biol. 2022, 66, 102193. [Google Scholar] [CrossRef]
- Ahmed, D.; Curk, F.; Evrard, J.C.; Froelicher, Y.; Ollitrault, P. Preferential Disomic Segregation and C. Micrantha/C. Medica Interspecific Recombination in Tetraploid ‘Giant Key’ Lime; Outlook for Triploid Lime Breeding. Front. Plant Sci. 2020, 11, 939. [Google Scholar] [CrossRef] [PubMed]
- Grosser, J.W.; Gmitter, F.G. Protoplast Fusion for Production of Tetraploids and Triploids: Applications for Scion and Rootstock Breeding in Citrus. Plant Cell Tissue Organ Cult. 2011, 104, 343–357. [Google Scholar] [CrossRef]
- Wang, X.; Cheng, Z.-M.; Zhi, S.; Xu, F. Breeding Triploid Plants: A Review. Czech J. Genet. Plant Breed. 2016, 52, 41–54. [Google Scholar] [CrossRef]
- Ramakrishnan, R.; Banadka, A.; Dubey, S.; Al-Khayri, J.M.; Nagella, P. Advances in Triploid Plant Production: Techniques, Benefits, and Applications. Plant Cell Tissue Organ Cult. 2025, 160, 70. [Google Scholar] [CrossRef]
- Fort, A.; Ryder, P.; McKeown, P.C.; Wijnen, C.; Aarts, M.G.; Sulpice, R.; Spillane, C. Disaggregating Polyploidy, Parental Genome Dosage and Hybridity Contributions to Heterosis in Arabidopsis Thaliana. New Phytol. 2016, 209, 590–599. [Google Scholar] [CrossRef] [PubMed]
- Duszynska, D.; McKeown, P.C.; Juenger, T.E.; Pietraszewska-Bogiel, A.; Geelen, D.; Spillane, C. Gamete Fertility and Ovule Number Variation in Selfed Reciprocal F1 Hybrid Triploid Plants Are Heritable and Display Epigenetic Parent-of-Origin Ef-fects. New Phytol. 2013, 198, 71–81. [Google Scholar] [CrossRef]
- Laurid, P.-É. Integration of Architectural Types in French Programme s of Ligneous Fruit Species Genetic Improvement. Fruits 2000, 55, 141–152. [Google Scholar]
- Akpertey, A.; Dadzie, A.M.; Adu-Gyamfi, P.K.K.; Ofori, A.; Padi, F.K. Effectiveness of Juvenile Traits as Selection Criteria for Yield Efficiency in Kola. Sci. Hortic. 2017, 216, 264–271. [Google Scholar] [CrossRef]
- Hammami, S.B.M.; León, L.; Rapoport, H.F.; de la Rosa, R. A New Approach for Early Selection of Short Juvenile Period in Olive Progenies. Scientia Horticulturae 2021, 281, 109993. [Google Scholar] [CrossRef]
- Yao, H.; Dogra Gray, A.; Auger, D.L.; Birchler, J.A. Genomic Dosage Effects on Heterosis in Triploid Maize. Proc. Natl. Acad. Sci. USA 2013, 110, 2665–2669. [Google Scholar] [CrossRef]
- Miller, M.; Zhang, C.; Chen, Z.J. Ploidy and Hybridity Effects on Growth Vigor and Gene Expression in Arabidopsis Thaliana Hybrids and Their Parents. G3 Genes Genomes Genet. 2012, 2, 505–513. [Google Scholar] [CrossRef]
- Dang, J.; Cheng, P.; Wu, D.; Yan, S.; Wang, P.; Wang, H.; Yuan, T.; Xu, Y.; He, Q.; Jing, D.; et al. Triploid and Aneuploid Hybrids Obtained from Hybridization between Eriobotrya Japonica and E. Cavaleriei. Sci. Hortic. 2023, 319, 112135. [Google Scholar] [CrossRef]
- Wang, P.; Yang, Y.; Lei, C.; Xia, Q.; Wu, D.; He, Q.; Jing, D.; Guo, Q.; Liang, G.; Dang, J. A Female Fertile Triploid Loquat Line Produces Fruits with Less Seed and Aneuploid Germplasm. Sci. Hortic. 2023, 319, 112141. [Google Scholar] [CrossRef]
- Varma, A.; Padh, H.; Shrivastava, N. Plant Genomic DNA Isolation: An Art or a Science. Biotechnol. J. 2007, 2, 386–392. [Google Scholar] [CrossRef]
- Matthaeus, W.J.; Schmidt, J.; White, J.D.; Zechmann, B. Novel Perspectives on Stomatal Impressions: Rapid and Non-Invasive Surface Characterization of Plant Leaves by Scanning Electron Microscopy. PLoS ONE 2020, 15, e0238589. [Google Scholar] [CrossRef]
- Ochatt, S.J. Flow Cytometry in Plant Breeding. Cytom. Part A 2008, 73A, 581–598. [Google Scholar] [CrossRef]
- Fan, W.; Wang, B.; Xiao, Y.; Huang, J.; Wang, D.; Wang, S.; Li, W.; Zhang, Q.; Huang, F.; Shi, C.; et al. InDel Markers for Identifying Interspecific Hybrid Offspring of Apple and Pear. Plants 2025, 14, 646. [Google Scholar] [CrossRef] [PubMed]
- Henry, I.M.; Dilkes, B.P.; Tyagi, A.P.; Lin, H.-Y.; Comai, L. Dosage and Parent-of-Origin Effects Shaping Aneuploid Swarms in A. Thaliana. Heredity 2009, 103, 458–468. [Google Scholar] [CrossRef] [PubMed]
- Birchler, J.A.; Veitia, R.A. The Gene Balance Hypothesis: From Classical Genetics to Modern Genomics. Plant Cell 2007, 19, 395–402. [Google Scholar] [CrossRef] [PubMed]
- Chen, Z.J. Molecular Mechanisms of Polyploidy and Hybrid Vigor. Trends Plant Sci. 2010, 15, 57–71. [Google Scholar] [CrossRef]
- Fort, A.; Tuteja, R.; Braud, M.; McKeown, P.C.; Spillane, C. Parental-Genome Dosage Effects on the Transcriptome of F1 Hybrid Triploid Embryos of Arabidopsis Thaliana. Plant J. 2017, 92, 1044–1058. [Google Scholar] [CrossRef]
- Jullien, P.E.; Berger, F. Parental Genome Dosage Imbalance Deregulates Imprinting in Arabidopsis. PLoS Genet. 2010, 6, e1000885. [Google Scholar] [CrossRef]
- Li, J.; Li, H.; Wang, Y.; Zhang, W.; Wang, D.; Dong, Y.; Ling, Z.; Bai, H.; Jin, X.; Hu, X.; et al. Decoupling Subgenomes within Hybrid Lavandin Provide New Insights into Speciation and Monoterpenoid Diversification of Lavandula. Plant Biotechnol. J. 2023, 21, 2084–2099. [Google Scholar] [CrossRef]
- Barekye, A.; Tongoona, P.; Derera, J.; Laing, M.D.; Tushemereirwe, W.K. Contribution of Synthetic Tetraploids (AAAA) and Diploids (AA) to Black Sigatoka Resistance and Bunch Weight to Their Triploid Progenies. Field Crops Res. 2011, 122, 284–289. [Google Scholar] [CrossRef]
- Zhang, C.; Yin, Y.; Zhang, A.; Lu, Q.; Wen, X.; Zhu, Z.; Zhang, L.; Lu, C. Comparative Proteomic Study Reveals Dynamic Proteome Changes between Superhybrid Rice LYP9 and Its Parents at Different Developmental Stages. J. Plant Physiol. 2012, 169, 387–398. [Google Scholar] [CrossRef] [PubMed]
- Xiong, J.; Hu, K.; Shalby, N.; Zhuo, C.; Wen, J.; Yi, B.; Shen, J.; Ma, C.; Fu, T.; Tu, J. Comparative Transcriptomic Analysis Reveals the Molecular Mechanism Underlying Seedling Biomass Heterosis in Brassica Napus. BMC Plant Biol. 2022, 22, 283. [Google Scholar] [CrossRef] [PubMed]
- Hallahan, B.F.; Fernandez-Tendero, E.; Fort, A.; Ryder, P.; Dupouy, G.; Deletre, M.; Curley, E.; Brychkova, G.; Schulz, B.; Spillane, C. Hybridity Has a Greater Effect than Paternal Genome Dosage on Heterosis in Sugar Beet (Beta vulgaris). BMC Plant Biol. 2018, 18, 120. [Google Scholar] [CrossRef] [PubMed]
- Dai, D.; Mudunkothge, J.S.; Galli, M.; Char, S.N.; Davenport, R.; Zhou, X.; Gustin, J.L.; Spielbauer, G.; Zhang, J.; Barbazuk, W.B.; et al. Paternal Imprinting of Dosage-Effect Defective1 Contributes to Seed Weight Xenia in Maize. Nat. Commun. 2022, 13, 5366. [Google Scholar] [CrossRef]
- Shi, X.; Zhang, C.; Ko, D.K.; Chen, Z.J. Genome-Wide Dosage-Dependent and -Independent Regulation Contributes to Gene Expression and Evolutionary Novelty in Plant Polyploids. Mol. Biol. Evol. 2015, 32, 2351–2366. [Google Scholar] [CrossRef]




| No. | Code | Female Parent | Paternal Parent | Ploidy (F1) | Cross Type |
|---|---|---|---|---|---|
| 1 | R2 × L2 | R2 (2x) | L2 (2x) | 2x | Inter-cultivar |
| 2 | L2 × R2 | L2 (2x) | R2 (2x) | 2x | Inter-cultivar |
| 3 | R4 × L4 | R4 (4x) | L4 (4x) | 4x | Inter-cultivar |
| 4 | L4 × R4 | L4 (4x) | R4 (4x) | 4x | Inter-cultivar |
| 5 | R4 × R2 | R4 (4x) | R2 (2x) | 3x | maternal-excess 3x(m) |
| 6 | R4 × L2 | R4 (4x) | L2 (2x) | 3x | maternal-excess 3x(m) |
| 7 | L4 × R2 | L4 (4x) | R2 (2x) | 3x | maternal-excess 3x(m) |
| 8 | L4 × L2 | L4 (4x) | L2 (2x) | 3x | maternal-excess 3x(m) |
| 9 | L2 × L4 | L2 (2x) | L4 (4x) | 3x | paternal-excess 3x(p) |
| 10 | R2 × R4 | R2 (2x) | R4 (4x) | 3x | paternal-excess 3x(p) |
| 11 | L2 × R4 | L2 (2x) | R4 (4x) | 3x | paternal-excess 3x(p) |
| 12 | R2 × L4 | R2 (2x) | L4 (4x) | 3x | paternal-excess 3x(p) |
| 13 | L2 ⊗ | L2 (2x) | L2 (2x) | 2x | Self-pollination |
| 14 | L4 ⊗ | L4 (4x) | L4 (4x) | 4x | Self-pollination |
| 15 | R2 ⊗ | R2 (2x) | R2 (2x) | 2x | Self-pollination |
| 16 | R4 ⊗ | R4 (4x) | R4 (4x) | 4x | Self-pollination |
Disclaimer/Publisher’s Note: The statements, opinions and data contained in all publications are solely those of the individual author(s) and contributor(s) and not of MDPI and/or the editor(s). MDPI and/or the editor(s) disclaim responsibility for any injury to people or property resulting from any ideas, methods, instructions or products referred to in the content. |
© 2025 by the authors. Licensee MDPI, Basel, Switzerland. This article is an open access article distributed under the terms and conditions of the Creative Commons Attribution (CC BY) license (https://creativecommons.org/licenses/by/4.0/).
Share and Cite
Zhang, C.; Yuan, T.; Liang, J.; Guo, Q.; Jia, L.; Dang, J.; Wu, D.; Liang, G. Parent-of-Origin Effect Predominantly Drives Seedling Vigor Heterosis in Triploid Loquat. Horticulturae 2025, 11, 1175. https://doi.org/10.3390/horticulturae11101175
Zhang C, Yuan T, Liang J, Guo Q, Jia L, Dang J, Wu D, Liang G. Parent-of-Origin Effect Predominantly Drives Seedling Vigor Heterosis in Triploid Loquat. Horticulturae. 2025; 11(10):1175. https://doi.org/10.3390/horticulturae11101175
Chicago/Turabian StyleZhang, Chi, Ting Yuan, Jun Liang, Qigao Guo, Linghan Jia, Jiangbo Dang, Di Wu, and Guolu Liang. 2025. "Parent-of-Origin Effect Predominantly Drives Seedling Vigor Heterosis in Triploid Loquat" Horticulturae 11, no. 10: 1175. https://doi.org/10.3390/horticulturae11101175
APA StyleZhang, C., Yuan, T., Liang, J., Guo, Q., Jia, L., Dang, J., Wu, D., & Liang, G. (2025). Parent-of-Origin Effect Predominantly Drives Seedling Vigor Heterosis in Triploid Loquat. Horticulturae, 11(10), 1175. https://doi.org/10.3390/horticulturae11101175

