An Innovative Layer-by-Layer Edible Coating to Regulate Oxidative Stress and Ascorbate–Glutathione Cycle in Fresh-Cut Melon
Abstract
1. Introduction
2. Materials and Methods
2.1. Raw Materials and Processing
2.2. Edible Coatings and Experimental Design
2.3. Physicochemical Traits
2.4. Bioactive Compounds and Antioxidant Activity
2.5. Hydrogen Peroxide Content
2.6. Antioxidant Enzymes and Ascorbate–Glutathione Pathway Enzymes
2.7. Statistical Analysis
3. Results and Discussion
3.1. Physicochemical Traits
3.2. Bioactive Compounds and Antioxidant Activity
3.3. Enzymatic Antioxidant System
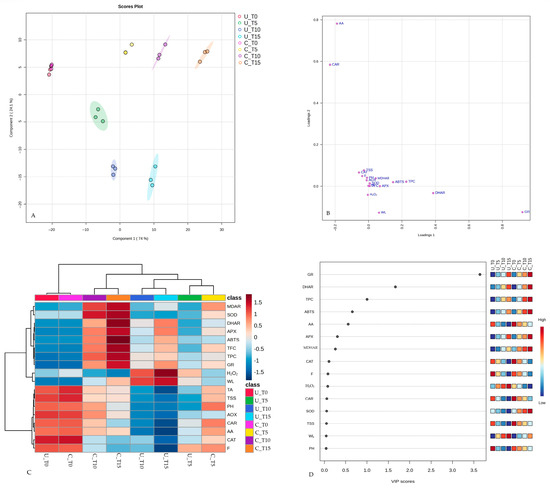
3.4. Multivariate Data Analysis
4. Conclusions
Supplementary Materials
Author Contributions
Funding
Data Availability Statement
Conflicts of Interest
References
- Contini, C.; Boncinelli, F.; Gerini, F.; Scozzafava, G.; Casini, L. Investigating the role of personal and context-related factors in convenience foods consumption. Appetite 2018, 126, 26–35. [Google Scholar] [CrossRef] [PubMed]
- Frewer, L.J.; Risvik, E.; Schifferstein, H. Food, People and Society: A European Perspective of Consumers’ Food Choices; Springer: Berlin/Heidelberg, Germany, 2001; p. 462. [Google Scholar]
- Testa, R.; Schifani, G.; Migliore, G. Understanding consumers’ convenience orientation. an exploratory study of fresh-cut fruit in Italy. Sustainability 2021, 13, 1027. [Google Scholar] [CrossRef]
- Dinnella, C.; Torri, L.; Caporale, G.; Monteleone, E. An exploratory study of sensory attributes and consumer traits underlying liking for and perceptions of freshness for ready to eat mixed salad leaves in Italy. Food Res. Int. 2014, 59, 108–116. [Google Scholar] [CrossRef]
- Goryńska-Goldmann, E.; Murawska, A.; Balcerowska-Czerniak, G. Consumer profiles of sustainable fruit and vegetable consumption in the European Union. Sustainability 2023, 15, 15512. [Google Scholar] [CrossRef]
- Wu, S.; Zhang, M.; Yu, Q.; Mujumdar, A.S.; Yang, C. Fresh food quality deterioration detection and labeling: A review of recent research and application in Supply Chain. Food Bioprocess Technol. 2023. [Google Scholar] [CrossRef]
- Shinde, R.; Vinokur, Y.; Fallik, E.; Rodov, V. Effects of genotype and modified atmosphere packaging on the quality of fresh-cut melons. Foods 2024, 13, 256. [Google Scholar] [CrossRef]
- Mannozzi, C.; Glicerina, V.; Tylewicz, U.; Castagnini, J.M.; Canali, G.; Dalla Rosa, M.; Santina, R. Influence of two different coating application methods on the maintenance of the nutritional quality of fresh-cut melon during storage. Appl. Sci. 2021, 11, 8510. [Google Scholar] [CrossRef]
- Putnik, P.; Roohinejad, S.; Greiner, R.; Granato, D.; Bekhit, A.E.-D.; Bursać Kovačević, D. Prediction and modeling of microbial growth in minimally processed fresh-cut apples packaged in a modified atmosphere: A Review. Food Control 2017, 80, 411–419. [Google Scholar] [CrossRef]
- Giannakourou, M.C.; Tsironi, T.N. Application of processing and packaging hurdles for fresh-cut fruits and vegetables preservation. Foods 2021, 10, 830. [Google Scholar] [CrossRef]
- Amaro, A.L.; Spadafora, N.D.; Pereira, M.J.; Dhorajiwala, R.; Herbert, R.J.; Müller, C.T.; Rogers, H.J.; Pintado, M. Multitrait analysis of fresh-cut cantaloupe melon enables discrimination between storage times and temperatures and identifies potential markers for quality assessments. Food Chem. 2018, 241, 222–231. [Google Scholar] [CrossRef]
- Bett-Garber, K.L.; Greene, J.; Lamikanra, O.; Ingram, D.; Watson, M. Effect of storage temperature variations on sensory quality of fresh-cut cantaloupe melon. J. Food Qual. 2011, 34, 19–29. [Google Scholar] [CrossRef]
- Poverenov, E.; Danino, S.; Horev, B.; Granit, R.; Vinokur, Y.; Rodov, V. Layer-by-layer electrostatic deposition of edible coating on fresh cut melon model: Anticipated and unexpected effects of alginate–Chitosan combination. Food Bioprocess Technol. 2013, 7, 1424–1432. [Google Scholar] [CrossRef]
- Carvalho, R.L.; Cabral, M.F.; Germano, T.A.; de Carvalho, W.M.; Brasil, I.M.; Gallão, M.I.; Moura, C.F.; Lopes, M.M.A.; de Miranda, M.R.A. Chitosan coating with trans-cinnamaldehyde improves structural integrity and antioxidant metabolism of fresh-cut melon. Postharvest Biol. Technol. 2016, 113, 29–39. [Google Scholar] [CrossRef]
- Martiñon, M.E.; Moreira, R.G.; Castell-Perez, M.E.; Gomes, C. Development of a multilayered antimicrobial edible coating for shelf-life extension of fresh-cut cantaloupe (Cucumis melo L.) stored at 4 °C. LWT Food Sci. Technol. 2014, 56, 341–350. [Google Scholar] [CrossRef]
- Moreira, S.P.; de Carvalho, W.M.; Alexandrino, A.C.; de Paula, H.C.; Rodrigues, M.; de Figueiredo, R.W.; Maia, A.G.; de Figueiredo, M.A.T.; Brasil, I.M. Freshness retention of minimally processed melon using different packages and multilayered edible coating containing microencapsulated essential oil. Int. J. Food Sci. Technol. 2014, 49, 2192–2203. [Google Scholar] [CrossRef]
- Treviño-Garza, M.Z.; Correa-Cerón, R.C.; Ortiz-Lechuga, E.G.; Solís-Arévalo, K.K.; Castillo-Hernández, S.L.; Gallardo-Rivera, C.T.; Arévalo Niño, K. Effect of Linseed (Linum usitatissimum) Mucilage and Chitosan Edible Coatings on Quality and Shelf-Life of Fresh-Cut Cantaloupe (Cucumis melo). Coatings 2019, 9, 368. [Google Scholar] [CrossRef]
- Yousuf, B.; Srivastava, A.K.; Ahmad, S. Application of natural fruit extract and hydrocolloid-based coating to retain quality of fresh-cut melon. J. Food Sci. Technol. 2020, 57, 3647–3658. [Google Scholar] [CrossRef] [PubMed]
- Zambrano-Zaragoza, M.L.; Quintanar-Guerrero, D.; Del Real, A.; Piñon-Segundo, E.; Zambrano-Zaragoza, J.F. The release kinetics of β-carotene nanocapsules/xanthan gum coating and quality changes in fresh-cut melon (cantaloupe). Carbohydr. Polym. 2017, 157, 1874–1882. [Google Scholar] [CrossRef]
- Selma, M.V.; Ibáñez, A.M.; Allende, A.; Cantwell, M.; Suslow, T. Effect of gaseous ozone and hot water on microbial and sensory quality of cantaloupe and potential transference of escherichia coli O157:H7 during cutting. Food Microbiol. 2008, 25, 162–168. [Google Scholar] [CrossRef]
- Oms-Oliu, G.; Raybaudi-Massilia Martínez, R.M.; Soliva-Fortuny, R.; Martín-Belloso, O. Effect of superatmospheric and low oxygen modified atmospheres on shelf-life extension of fresh-cut melon. Food Control 2008, 19, 191–199. [Google Scholar] [CrossRef]
- Botondi, R.; Moscetti, R.; Massantini, R. A comparative study on the effectiveness of ozonated water and peracetic acid in the storability of packaged fresh-cut melon. J. Food Sci. Technol. 2016, 53, 2352–2360. [Google Scholar] [CrossRef] [PubMed]
- Lamikanra, O.; Kueneman, D.; Ukuku, D.; Bett-Garber, K.L. Effect of processing under ultraviolet light on the shelf life of fresh-cut Cantaloupe Melon. J. Food Sci. 2006, 70, C534–C539. [Google Scholar] [CrossRef]
- Tappi, S.; Gozzi, G.; Vannini, L.; Berardinelli, A.; Romani, S.; Ragni, L.; Rocculli, P. Cold plasma treatment for fresh-cut Melon Stabilization. Innov. Food Sci. Emerg. Technol. 2016, 33, 225–233. [Google Scholar] [CrossRef]
- Liyanapathiranage, A.; Dassanayake, R.S.; Gamage, A.; Karri, R.R.; Manamperi, A.; Evon, P.; Jayakodi, Y.; Madhujith, T.; Merah, O. Recent developments in edible films and coatings for fruits and vegetables. Coatings 2023, 13, 1177. [Google Scholar] [CrossRef]
- Peerzada, G.J.; Sinclair, B.J.; Perinbarajan, G.K.; Dutta, R.; Shekhawat, R.; Saikia, N.; Chidambaram, R.; Mossa, A.-T. An overview on smart and active edible coatings: Safety and Regulations. Eur. Food Res. Technol. 2023, 249, 1935–1952. [Google Scholar] [CrossRef]
- Chong, J.X.; Lai, S.; Yang, H. Chitosan combined with calcium chloride impacts fresh-cut honeydew melon by stabilising nanostructures of sodium-carbonate-soluble pectin. Food Control 2015, 53, 195–205. [Google Scholar] [CrossRef]
- Waqas, A.; Butt, M.S. Application of biodegradable coatings to improve quality and shelf life of minimally processed melon dices. Pak. J. Food Sci. 2014, 24, 82–90. [Google Scholar]
- Riaie, S.; Saadatian, M.; Aghaie, M.; Alizadeh, M.; Hajitaghiloo, R. Application salicylic acid and aloevera gel as edible coating layer to preserving fresh-cut melon slices in cold storage. Int. Food Res. J. 2017, 24, 2456–2459. [Google Scholar]
- Sortino, G.; Inglese, P.; Farina, V.; Passafiume, R.; Allegra, A. The use of opuntia ficus-indica mucilage and aloe arborescens as edible coatings to improve the physical, chemical, and microbiological properties of ‘hayward’ kiwifruit slices. Horticulturae 2022, 8, 219. [Google Scholar] [CrossRef]
- Treviño-Garza, M.Z.; García, S.; Heredia, N.; Alanís-Guzmán, M.G.; Arévalo-Niño, K. Layer-by-layer edible coatings based on mucilages, Pullulan and chitosan and its effect on quality and preservation of fresh-cut pineapple (Ananas comosus). Postharvest Biol. Technol. 2017, 128, 63–75. [Google Scholar] [CrossRef]
- Ravindranath, V.; Singh, J.; Jayaprakasha, G.K.; Patil, B.S. Optimization of extraction solvent and fast blue BB assay for comparative analysis of antioxidant phenolics from Cucumis melo L. Plants 2021, 10, 1379. [Google Scholar] [CrossRef]
- Singleton, V.L.; Rossi, J.A. Colorimetry of total phenolics with phosphomolybdic-phosphotungstic acid reagents. Am. J. Enol. Vitic. 1965, 16, 144–158. [Google Scholar] [CrossRef]
- Zhishen, J.; Mengcheng, T.; Jianming, W. The determination of flavonoid contents in Mulberry and their scavenging effects on superoxide radicals. Food Chem. 1999, 64, 555–559. [Google Scholar] [CrossRef]
- Petriccione, M.; De Sanctis, F.; Pasquariello, M.S.; Mastrobuoni, F.; Rega, P.; Scortichini, M.; Mencarelli, F. The effect of chitosan coating on the quality and nutraceutical traits of Sweet Cherry during postharvest life. Food Bioprocess Technol. 2015, 8, 394–408. [Google Scholar] [CrossRef]
- Wellburn, A.R. The spectral determination of chlorophylls a and B, as well as total carotenoids, using various solvents with spectrophotometers of different resolution. J. Plant Physiol. 1994, 144, 307–313. [Google Scholar] [CrossRef]
- Bradford, M.M. A rapid and sensitive method for the quantitation of microgram quantities of protein utilizing the principle of protein-dye binding. Anal. Biochem. 1976, 72, 248–254. [Google Scholar] [CrossRef]
- Nakano, Y.; Asada, K. Hydrogen peroxide is scavenged by ascorbate-specific peroxidase in spinach chloroplasts. Plant Cell Physiol. 1981, 22, 867–880. [Google Scholar]
- Diallinas, G.; Pateraki, I.; Sanmartin, M.; Scossa, A.; Stilianou, E.; Panopoulos, N.J.; Kanellis, A.K. Melon ascorbate oxidase: Cloning of a multigene family, induction during fruit development and repression by wounding. Plant Mol. Biol. 1997, 34, 759–770. [Google Scholar] [CrossRef]
- Hossain, M.A.; Asada, K. Monodehydroascorbate reductase from cucumber is a flavin adenine dinucleotide enzyme. J. Biol. Chem. 1985, 260, 12920–12926. [Google Scholar] [CrossRef]
- Dalton, D.A.; Langeberg, L.; Treneman, N.C. Correlations between the ascorbate-glutathione pathway and effectiveness in legume root nodules. Physiol. Plant. 1993, 87, 365–370. [Google Scholar] [CrossRef]
- Hodges, D.M.; Toivonen, P.M.A. Quality of fresh-cut fruits and vegetables as affected by exposure to abiotic stress. Postharvest Biol. Technol. 2008, 48, 155–162. [Google Scholar] [CrossRef]
- Magwaza, L.S.; Opara, U.L. Analytical methods for determination of sugars and sweetness of horticultural products—A review. Sci. Hortic. 2015, 184, 179–192. [Google Scholar] [CrossRef]
- Lamikanra, O.; Chen, J.C.; Banks, D.; Hunter, P.A. Biochemical and microbial changes during the storage of minimally processed cantaloupe. J. Agric. Food Chem. 2000, 48, 5955–5961. [Google Scholar] [CrossRef] [PubMed]
- Hodges, D.M. Postharvest Oxidative Stress in Horticultural Crops; CRC Press: Boca Raton, FL, USA, 2003. [Google Scholar]
- Maringgal, B.; Hashim, N.; Tawakkal, I.S.; Muda, M.M.T. Recent advance in edible coating and its effect on fresh/fresh-cut fruits quality. Trends Food Sci. Technol. 2020, 96, 253–267. [Google Scholar] [CrossRef]
- Nur Hanani, Z.A.; Soo, K.L.; Wan Zunairah, W.I.; Radhiah, S. Prolonging the shelf life of fresh-cut guava (Psidium guajaya L.) by coating with chitosan and cinnamon essential oil. Heliyon 2023, 9, e22419. [Google Scholar] [CrossRef]
- Qi, H.; Hu, W.; Jiang, A.; Tian, M.; Li, Y. Extending shelf-life of fresh-cut ‘Fuji’ apples with Chitosan-coatings. Innov. Food Sci. Emerg. Technol. 2011, 12, 62–66. [Google Scholar] [CrossRef]
- Toivonen, P.M.A.; Brummell, D.A. Biochemical bases of appearance and texture changes in fresh-cut fruit and vegetables. Postharvest Biol. Technol. 2008, 48, 1–14. [Google Scholar] [CrossRef]
- Li, X.; Li, M.; Ji, N.; Jin, P.; Zhang, J.; Zheng, Y.; Zhang, W.; Li, F. Cold plasma treatment induces phenolic accumulation and enhances antioxidant activity in fresh-cut pitaya (Hylocereus undatus) fruit. LWT 2019, 115, 108447. [Google Scholar] [CrossRef]
- Guan, J.; Lacombe, A.; Rane, B.; Tang, J.; Wu, V.C. A review: Gaseous interventions for Listeria monocytogenes control in fresh apple cold storage. Front. Microbiol. 2021, 12, 782934. [Google Scholar] [CrossRef]
- Hu, W.; Guan, Y.; Feng, K. Biosynthesis of phenolic compounds and antioxidant activity in fresh-cut fruits and vegetables. Front. Microbiol. 2022, 13, 906069. [Google Scholar] [CrossRef]
- Oms-Oliu, G.; Rojas-Graü, M.A.; González, L.A.; Varela, P.; Soliva-Fortuny, R.; Hernando, M.I.H.; Martín-Belloso, O. Recent approaches using chemical treatments to preserve quality of fresh-cut fruit: A review. Postharvest Biol. Technol. 2010, 57, 139–148. [Google Scholar] [CrossRef]
- Surjadinata, B.B.; Cisneros-Zevallos, L. Biosynthesis of phenolic antioxidants in carrot tissue increases with wounding intensity. Food Chem. 2012, 134, 615–624. [Google Scholar] [CrossRef] [PubMed]
- Zhan, L.; Li, Y.; Hu, J.; Pang, L.; Fan, H. Browning inhibition and quality preservation of fresh-cut romaine lettuce exposed to high intensity light. Innov. Food Sci. Emerg. Technol. 2012, 14, 70–76. [Google Scholar] [CrossRef]
- Martinez-Hernandez, B.G.; Artes-Hernandez, F.; Gomez, P.A.; Formica, A.C.; Artes, F. Combination of electrolysed water: UV-C and superatmospheric O2 packaging for improving fresh-cut broccoli quality. Postharvest Biol. Technol. 2013, 76, 125–134. [Google Scholar] [CrossRef]
- Robles-Sánchez, R.M.; Rojas-Graü, M.A.; Odriozola-Serrano, I.; González-Aguilar, G.; Martin-Belloso, O. Influence of alginate-based edible coating as carrier of antibrowning agents on bioactive compounds and antioxidant activity in fresh-cut Kent Mangoes. LWT Food Sci. Technol. 2013, 50, 240–246. [Google Scholar] [CrossRef]
- Berno, N.D.; Tezotto-Uliana, J.V.; Santos Dias, C.T.; Kluge, R.A. Storage temperature and type of cut affect the biochemical and physiological characteristics of fresh-cut purple onions. Postharvest Biol. Technol. 2014, 93, 91–96. [Google Scholar] [CrossRef]
- Torres-Contreras, A.M.; Nair, V.; Cisneros-Zevallos, L.; Jacobo-Velaìzquez, D.A. Plants as biofactories: Stress-induced production of chlorogenic acid isomers in potato tubers as affected by wounding intensity and storage time. Ind. Crops Prod. 2014, 62, 61–66. [Google Scholar] [CrossRef]
- Altunkaya, A.; Gokmen, V. Effect of various inhibitors on enzymatic browning, antioxidant activity and total phenol content of fresh lettuce (Lactuca sativa). Food Chem. 2008, 107, 1173–1179. [Google Scholar] [CrossRef]
- Chikhala, T.; Seke, F.; Slabbert, R.M.; Sultanbawa, Y.; Sivakumar, D. Utilizing Xanthan Gum Coatings as Probiotic Bacteria Carriers to Enhance Postharvest Quality and Antioxidants in Fresh-Cut Cantaloupe and Honeydew (Cucumis melo L.) Melons. Foods 2024, 13, 940. [Google Scholar] [CrossRef]
- Fundo, J.F.; Miller, F.A.; Tremarin, A.; Garcia, E.; Brandão, T.R.S.; Silva, C.L.M. Quality Assessment of Cantaloupe Melon Juice under Ozone Processing. Innov. Food Sci. Emerg. Technol. 2018, 47, 461–466. [Google Scholar] [CrossRef]
- Modesti, M.; Zampella, L.; Petriccione, M. Chitosan mono- and bilayer edible coatings for preserving postharvest quality of fresh fruit. In Polymers for Agri-Food Applications, 1st ed.; Gutierrez, T.J., Ed.; Springer Nature: Cham, Switzerland, 2019; pp. 465–486. [Google Scholar]
- Zhang, H.Y.; Ma, Z.M.; Wang, J.J.; Wang, P.; Lu, D.Y.; Deng, S.F.; Lei, H.L.; Gao, Y.F.; Tao, Y.Y. Treatment with exogenous salicylic acid maintains quality, increases bioactive compounds, and enhances the antioxidant capacity of fresh goji (Lycium barbarum L.) fruit during storage. LWT Food Sci. Technol. 2021, 140, 110837. [Google Scholar] [CrossRef]
- Jacobo-Velázquez, D.A.; Martínez-Hernández, G.B.; Rodríguez, S.; Cao, C.-M.; Cisneros-Zevallos, L. Plants as biofactories: Physiological role of reactive oxygen species on the accumulation of phenolic antioxidants in carrot tissue under wounding and hyperoxia stress. J. Agric. Food Chem. 2011, 59, 6583–6593. [Google Scholar] [CrossRef] [PubMed]
- Li, X.; Long, Q.; Gao, F.; Han, C.; Jin, P.; Zheng, Y. Effect of cutting styles on quality and antioxidant activity in fresh-cut Pitaya Fruit. Postharvest Biol. Technol. 2017, 124, 1–7. [Google Scholar] [CrossRef]
- Jacobo-Velázquez, D.A.; González-Agüero, M.; Cisneros-Zevallos, L. Cross-talk between signaling pathways: The link between plant secondary metabolite production and wounding stress response. Sci. Rep. 2015, 5, 8608. [Google Scholar] [CrossRef] [PubMed]
- Racchi, M.L. Antioxidant defenses in plants with attention to Prunus and Citrus spp. Antioxidants 2013, 2, 340–369. [Google Scholar] [CrossRef] [PubMed]
- Apel, K.; Hirt, H. Reactive oxygen species: Metabolism, oxidative stress, and signal transduction. Annu. Rev. Plant Biol. 2004, 55, 373–399. [Google Scholar] [CrossRef]
- Magri, A.; Cice, D.; Capriolo, G.; Petriccione, M. Effects of ascorbic acid and melatonin treatments on antioxidant system in fresh-cut avocado fruits during cold storage. Food Bioprocess Technol. 2022, 15, 2468–2482. [Google Scholar] [CrossRef]
- Wu, Z.; Tu, M.; Yang, X.; Xu, J.; Yu, Z. Effect of cutting on the reactive oxygen species accumulation and energy change in postharvest melon fruit during storage. Sci. Hortic. 2019, 257, 108752. [Google Scholar] [CrossRef]
- Magri, A.; Rega, P.; Capriolo, G.; Petriccione, M. Impact of novel active layer-by-layer edible coating on the qualitative and biochemical traits of minimally processed ‘Annurca Rossa del Sud’ apple fruit. Int. J. Mol. Sci. 2023, 24, 8315. [Google Scholar] [CrossRef]
- Zhao, H.; Fan, Z.; Wu, J.; Zhu, S. Effects of pre-treatment with S-nitrosoglutathione-chitosan nanoparticles on quality and antioxidant systems of fresh-cut apple slices. LWT 2021, 139, 110565. [Google Scholar] [CrossRef]
- Magri, A.; Landi, N.; Capriolo, G.; Di Maro, A.; Petriccione, M. Effect of active layer-by-layer edible coating on quality, biochemicals, and the antioxidant system in ready-to-eat ‘Williams’ pear fruit during Cold storage. Postharvest Biol. Technol. 2024, 212, 112873. [Google Scholar] [CrossRef]
- Aboryia, M.S.; El-Gioushy, S.F.; Sami, R.; Aljumayi, H.; Alyamani, A.; Almasoudi, A.; Gawish, M.S. Synergistic Effect of Dipping in Aloe Vera Gel and Mixing with Chitosan or Calcium Chloride on the Activities of Antioxidant Enzymes and Cold Storage Potential of Peach (Prunus persica L.) Fruits. Coatings 2022, 12, 498. [Google Scholar] [CrossRef]
- Adiletta, G.; Petriccione, M.; Di Matteo, M. Effects of Passive Modified Atmosphere Packaging on Physico-Chemical Traits and Antioxidant Systems of ‘Dottato’ Fresh Fig. Horticulturae 2022, 8, 709. [Google Scholar] [CrossRef]






| Days | TSS | pH | TA | WL | F |
|---|---|---|---|---|---|
| Uncoated | |||||
| 0 | 9.40 ± 0.26 cd | 6.36 ± 0.03 e | 0.14 ± 0.03c | 0 a | 4.70 ± 0.10 d |
| 5 | 7.47 ± 0.25 a | 5.46 ± 0.05 b | 0.09 ± 0.02 ab | 2.28 ± 0.19 cd | 4.27 ± 0.25 cd |
| 10 | 7.27 ± 0.30 a | 5.39 ± 0.05 ab | 0.08 ± 0.02 ab | 4.13 ± 0.06 e | 3.30 ± 0.36 b |
| 15 | 7.08 ± 0.21 a | 5.34 ± 0.03 a | 0.07 ± 0.02 a | 4.60 ± 0.54 e | 2.50 ± 0.36 a |
| Coated | |||||
| 0 | 9.53 ± 0.31 d | 6.34 ± 0.05 e | 0.14 ± 0.01 c | 0 a | 4.67 ± 0.21 d |
| 5 | 8.70 ± 0.36 bc | 6.31 ± 0.02 e | 0.13 ± 0.01bc | 1.58 ± 0.10 b | 4.43 ± 0.20 d |
| 10 | 8.50 ± 0.26 b | 6.19 ± 0.02 d | 0.12 ± 0.01 bc | 1.89 ± 0.08 bc | 3.63 ± 0.15 bc |
| 15 | 8.40 ± 0.20 b | 5.87 ± 0.06 c | 0.11 ± 0.01 bc | 2.88 ± 0.25 d | 3.23 ± 0.15 b |
| Days | TPC | TFC | ABTS | AA | CAR |
|---|---|---|---|---|---|
| Uncoated | |||||
| 0 | 4.82 ± 0.41 a | 0.15 ± 0.03 a | 1.86 ± 0.09 a | 65.23 ± 0.93 d | 25.55 ± 0.09 fg |
| 5 | 8.22 ± 0.44 b | 0.19 ± 0.01 a | 3.20 ± 0.07 b | 56.15 ± 1.76 b | 18.07 ± 0.20 d |
| 10 | 9.64 ± 0.37 c | 0.26 ± 0.01 b | 3.54 ± 0.29 bc | 47.36 ± 0.91 a | 10.92 ± 0.40 b |
| 15 | 10.53 ± 0.70 c | 0.33 ± 0.01 cd | 5.67 ± 0.15 d | 43.91 ± 2.16 a | 7.74 ± 0.07 a |
| Coated | |||||
| 0 | 5.08 ± 0.17 a | 0.14 ± 0.01 a | 1.87 ± 0.07 a | 65.78 ± 0.60 d | 25.74 ± 0.24 g |
| 5 | 9.46± 0.23 c | 0.31 ± 0.02 c | 3.62 ± 0.07 c | 62.95 ± 0.62 cd | 24.40 ± 0.77 f |
| 10 | 13.29 ± 0.19 d | 0.38 ± 0.01 d | 6.34 ± 0.08 e | 60.81 ± 1.13 c | 21.18 ± 0.61 e |
| 15 | 15.27 ± 0.30 e | 0.46 ± 0.01 e | 8.78 ± 0.17 f | 59.47 ± 0.77 bc | 15.75 ± 0.48 c |
Disclaimer/Publisher’s Note: The statements, opinions and data contained in all publications are solely those of the individual author(s) and contributor(s) and not of MDPI and/or the editor(s). MDPI and/or the editor(s) disclaim responsibility for any injury to people or property resulting from any ideas, methods, instructions or products referred to in the content. |
© 2024 by the authors. Licensee MDPI, Basel, Switzerland. This article is an open access article distributed under the terms and conditions of the Creative Commons Attribution (CC BY) license (https://creativecommons.org/licenses/by/4.0/).
Share and Cite
Cice, D.; Ferrara, E.; Pecoraro, M.T.; Capriolo, G.; Petriccione, M. An Innovative Layer-by-Layer Edible Coating to Regulate Oxidative Stress and Ascorbate–Glutathione Cycle in Fresh-Cut Melon. Horticulturae 2024, 10, 465. https://doi.org/10.3390/horticulturae10050465
Cice D, Ferrara E, Pecoraro MT, Capriolo G, Petriccione M. An Innovative Layer-by-Layer Edible Coating to Regulate Oxidative Stress and Ascorbate–Glutathione Cycle in Fresh-Cut Melon. Horticulturae. 2024; 10(5):465. https://doi.org/10.3390/horticulturae10050465
Chicago/Turabian StyleCice, Danilo, Elvira Ferrara, Maria Tommasina Pecoraro, Giuseppe Capriolo, and Milena Petriccione. 2024. "An Innovative Layer-by-Layer Edible Coating to Regulate Oxidative Stress and Ascorbate–Glutathione Cycle in Fresh-Cut Melon" Horticulturae 10, no. 5: 465. https://doi.org/10.3390/horticulturae10050465
APA StyleCice, D., Ferrara, E., Pecoraro, M. T., Capriolo, G., & Petriccione, M. (2024). An Innovative Layer-by-Layer Edible Coating to Regulate Oxidative Stress and Ascorbate–Glutathione Cycle in Fresh-Cut Melon. Horticulturae, 10(5), 465. https://doi.org/10.3390/horticulturae10050465

