Preparation, Characterization and Biocompatibility of a Silk Fibroin/Bamboo Nanofibrillated Cellulose Composite Hydrogel
Abstract
1. Introduction
2. Results and Discussion
2.1. Microstructure Analysis
2.2. Performance Characterization
2.2.1. Chemical Structure Analysis
2.2.2. Rheological and Mechanical Properties
2.2.3. Swelling and Degradation Behavior
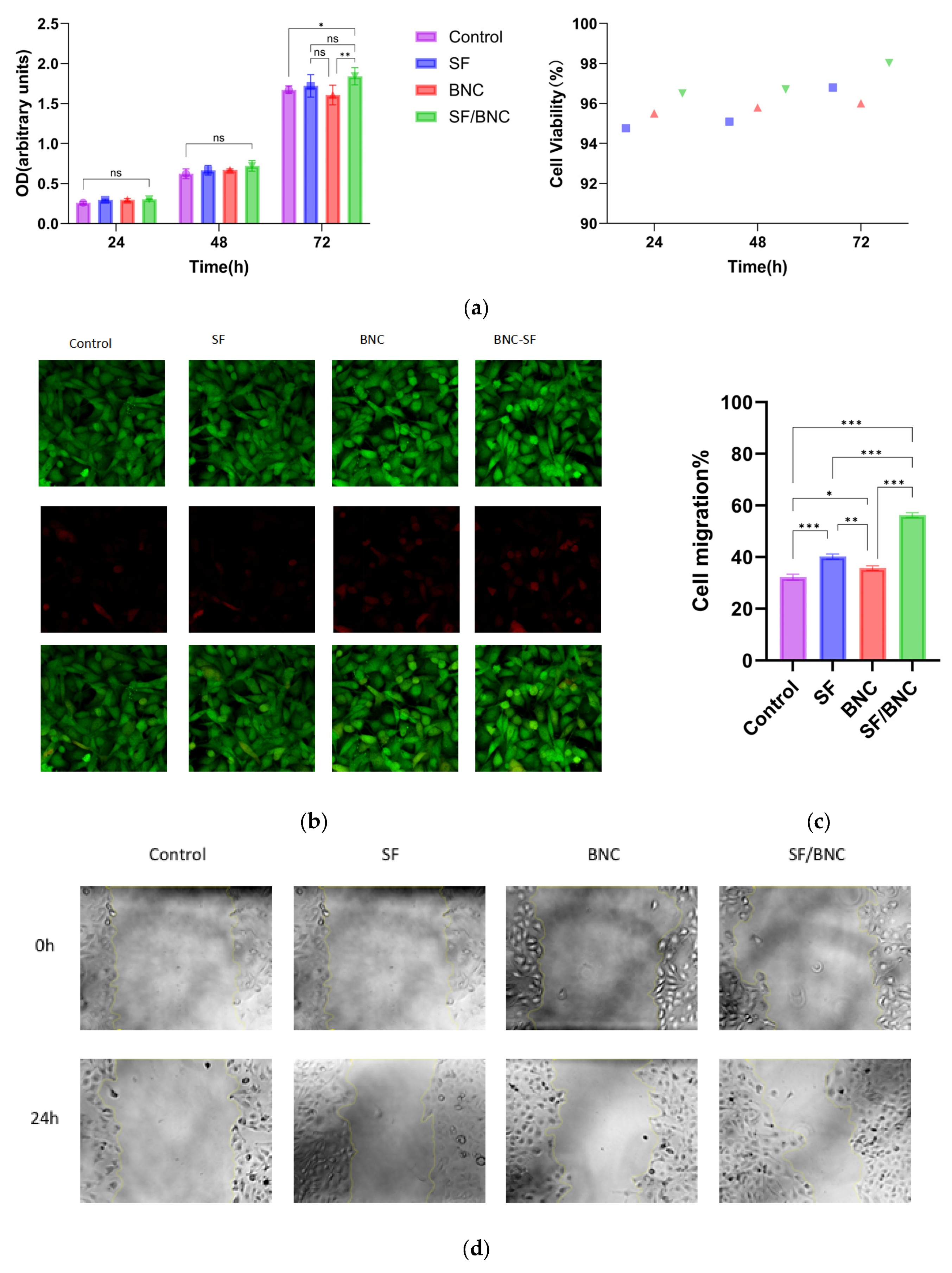
2.3. Biocompatibility
3. Conclusions
4. Materials and Methods
4.1. Materials
4.2. Preparation of Composite Hydrogels
4.3. Material Characterization
4.4. Cell Experiment
4.5. Statistical Analysis
Author Contributions
Funding
Data Availability Statement
Conflicts of Interest
Abbreviations
| SF | Silk Fibroin |
| BNC | Bamboo Nanofibrillated Cellulose |
| PBS | Phosphate-Buffered Saline |
| SEM | Scanning Electron Microscopy |
| IPN | Interpenetrating Polymer Network |
| CCK-8 | Cell Counting Kit-8 |
| PI | Propidium Iodide |
| ISO | International Organization for Standardization |
| L929 | Mouse connective tissue fibroblast cell line |
References
- Drury, J.L.; Mooney, D.J. Hydrogels for tissue engineering: Scaffold design variables and applications. Biomaterials 2003, 24, 4337–4351. [Google Scholar] [CrossRef] [PubMed]
- Hoffman, A.S. Hydrogels for biomedical applications. Adv. Drug Deliv. Rev. 2012, 64, 18–23. [Google Scholar] [CrossRef]
- Seliktar, D. Designing cell-compatible hydrogels for biomedical applications. Science 2012, 336, 1124–1128. [Google Scholar] [CrossRef] [PubMed]
- Rockwood, D.N.; Preda, R.C.; Yücel, T.; Wang, X.; Lovett, M.L.; Kaplan, D.L. Materials fabrication from Bombyx mori silk fibroin. Nat. Protoc. 2011, 6, 1612–1631. [Google Scholar] [CrossRef]
- Kundu, B.; Rajkhowa, R.; Kundu, S.C.; Wang, X. Silk fibroin biomaterials for tissue regenerations. Adv. Drug Deliv. Rev. 2013, 65, 457–470. [Google Scholar] [CrossRef]
- Altman, G.H.; Diaz, F.; Jakuba, C.; Calabro, T.; Horan, R.L.; Chen, J.; Lu, H.; Richmond, J.; Kaplan, D.L. Silk-based biomaterials. Biomaterials 2003, 24, 401–416. [Google Scholar] [CrossRef]
- Matsumoto, A.; Chen, J.; Collette, A.L.; Kim, U.-J.; Altman, G.H.; Cebe, P.; Kaplan, D.L. Mechanisms of silk fibroin sol–gel transitions. J. Phys. Chem. B 2006, 110, 21630–21638. [Google Scholar] [CrossRef]
- Yucel, T.; Lovett, M.L.; Kaplan, D.L. Silk-based biomaterials for sustained drug delivery. J. Control. Release 2014, 190, 381–397. [Google Scholar] [CrossRef]
- Peng, L.; Zhou, P.; Liao, F.; Liu, G.; Bao, S.; Yang, X.; Xiao, B.; Duan, L. Silk fibroin hydrogels: Gelation mechanisms, fabrication techniques, and biomedical applications. Int. J. Biol. Macromol. 2025, 8, 146699. [Google Scholar] [CrossRef]
- Koeppel, A.; Holland, C. Progress and trends in artificial silk spinning: A systematic review. ACS Biomater Sci. Eng. 2017, 3, 226–237. [Google Scholar] [CrossRef]
- Jaya Prakash, N.; Wang, X.; Kandasubramanian, B. Regenerated silk fibroin loaded with natural additives: A sustainable approach towards health care. J. Biomater. Sci. Polym. Ed. 2023, 34, 1453–1490. [Google Scholar] [CrossRef] [PubMed]
- Klemm, D.; Cranston, E.D.; Fischer, D.; Gama, M.; Kedzior, S.A.; Kralisch, D.; Kramer, F.; Kondo, T.; Lindström, T.; Nietzsche, S.; et al. Nanocellulose as a natural source for groundbreaking applications in materials science: Today’s state. Mater. Today 2018, 21, 720–748. [Google Scholar] [CrossRef]
- Thomas, B.; Raj, M.C.; Athira, K.B.; Rubiah, M.H.; Joy, J.; Moores, A.; Drisko, G.L.; Sanchez, C.; Boury, B.; Prouzet, E.; et al. Nanocellulose, a versatile green platform: From biosources to materials and their applications. Chem. Rev. 2018, 118, 11575–11625. [Google Scholar] [CrossRef]
- Xie, J.; Hse, C.Y.; Cornelis, F.; Hu, T.; Qi, J.; Shupe, T.F. Isolation and characterization of cellulose nanofibers from bamboo using microwave liquefaction combined with chemical treatment and ultrasonication. Carbohydr. Polym. 2016, 151, 725–734. [Google Scholar] [CrossRef] [PubMed]
- Zhang, S.; Lin, Q.; Wang, X.; Yu, Y.; Yu, W.; Huang, Y. Bamboo cellulose fibers prepared by different drying methods: Structure-property relationships. Carbohydr. Polym. 2022, 296, 119926. [Google Scholar] [CrossRef]
- Ma, Y.; Huang, T.; Hu, Z.; Yu, J.; Liu, L.; Lin, L.; Chen, M.; Jia, R.; Li, X.; Wang, Z.; et al. Preparation of nanocellulose-silk fibroin stiff hydrogel and high absorbing-low expansion xerogel via polysaccharide-protein interactions. Carbohydr. Polym. 2025, 348, 122867. [Google Scholar] [CrossRef]
- Waidi, Y.O.; Jagtap, A.; Dastagar, S.G.; Chatterjee, K. Bacterial nanocellulose enhances osteogenic activity of Vat-based 3D-bioprinted silk fibroin hydrogels. Int. J. Biol. Macromol. 2025, 9, 147532. [Google Scholar] [CrossRef]
- Tavassoli, M.; Abedi-Firoozjah, R.; Bahramian, B.; Hashemi, M.; Noori, S.M.A.; Oladzadabbasabadi, N.; Nagdalian, A.; Jafari, S.M. Glutaraldehyde cross-linking for improving the techno-functional properties of biopolymeric food packaging films: A comprehensive review. Food Chem. 2025, 478, 143740. [Google Scholar] [CrossRef]
- Lin, N.; Dufresne, A. Nanocellulose in biomedicine: Current status and future prospect. Eur. Polym. J. 2014, 59, 302–325. [Google Scholar] [CrossRef]
- Mi, F.L.; Shyu, S.S.; Wu, Y.B.; Lee, S.T.; Shyong, J.Y.; Huang, R.N. Fabrication and characterization of a sponge-like asymmetric chitosan membrane as a wound dressing. Biomaterials 2001, 22, 165–173. [Google Scholar] [CrossRef]
- Xu, D.; Hui, Y.Y.; Zhang, W.; Zhao, M.N.; Gao, K.; Tao, X.R.; Wang, J.W. Genipin-crosslinked hydrogels for food and biomedical applications: A scientometric review. Int. J. Biol. Macromol. 2024, 282, 137478. [Google Scholar] [CrossRef]
- Sun, W.; Gregory, D.A.; Tomeh, M.A.; Zhao, X. Silk fibroin as a functional biomaterial for tissue engineering. Int. J. Mol. Sci. 2021, 22, 1499. [Google Scholar] [CrossRef] [PubMed]
- Sung, H.W.; Huang, R.N.; Huang, L.L.H.; Tsai, C.C. In vitro evaluation of cytotoxicity of a naturally occurring cross-linking reagent for biological tissue fixation. J. Biomater. Sci. Polym. Ed. 1999, 10, 63–78. [Google Scholar] [CrossRef] [PubMed]
- Lai, J.Y. Biocompatibility of genipin and glutaraldehyde cross-linked chitosan materials in the anterior chamber of the eye. Int. J. Pharm. 2012, 427, 1–9. [Google Scholar] [CrossRef] [PubMed]
- Butler, M.F.; Ng, Y.F.; Pudney, P.D.A. Mechanism and kinetics of the crosslinking reaction between biopolymers containing primary amine groups and genipin. J. Polym. Sci. Part A Polym. Chem. 2003, 41, 3941–3953. [Google Scholar] [CrossRef]
- Li, G.; Sun, S. Silk fibroin-based biomaterials for tissue engineering applications. Molecules 2022, 27, 2757. [Google Scholar] [CrossRef]
- Hu, X.; Wang, X.; Rujak-Kovacina, J.; Weiss, A.S.; Kaplan, D.L. Biomaterials derived from silk-tropoelastin protein systems. Biomaterials 2010, 31, 8121–8131. [Google Scholar] [CrossRef]
- Liang, J.; Wang, X.; Chen, Z.; Wei, X.; Sun, L.; Liu, K.; Shi, Z.; Tao, T.H.; Zhou, Z. Silk-enabled conformal intraventricular interfaces for minimally invasive neural recordings. Nat. Commun. 2025, 16, 9366. [Google Scholar] [CrossRef]
- Dash, R.; Foston, M.; Ragauskas, A.J. Improving the mechanical and thermal properties of gelatin hydrogels cross-linked by cellulose nanowhiskers. Carbohydr. Polym. 2013, 91, 638–645. [Google Scholar] [CrossRef]
- Yang, J.; Han, C.R.; Duan, J.F.; Ma, M.G.; Zhang, X.M.; Xu, F.; Sun, R.-C.; Xie, X.M. Studies on the properties and formation mechanism of flexible nanocomposite hydrogels from cellulose nanocrystals and poly(vinyl alcohol). J. Mater. Chem. 2012, 22, 22457–22464. [Google Scholar] [CrossRef]
- Peppas, N.A.; Bures, P.; Leobandung, W.S.; Ichikawa, H. Hydrogels in pharmaceutical formulations. Eur. J. Pharm. Biopharm. 2000, 50, 27–46. [Google Scholar] [CrossRef]
- Soni, R.; Asoh, T.A.; Uyama, H. Cellulose Nanofiber Reinforced Starch Membrane with High Mechanical Strength and Durability in Water. Carbohydr. Polym. 2020, 238, 116203. [Google Scholar] [CrossRef]
- ISO 10993-5; Biological Evaluation of Medical Devices—Part 5: Tests for in vitro Cytotoxicity. International Organization for Standardization (ISO): Geneva, Switzerland, 2009.
- Stevens, M.M.; George, J.H. Exploring and engineering the cell surface interface. Science 2005, 310, 1135–1138. [Google Scholar] [CrossRef]
- Sofia, S.; McCarthy, M.B.; Gronowicz, G.; Kaplan, D.L. Functionalized silk-based biomaterials for bone formation. J. Biomed. Mater. Res. 2000, 54, 139–148. [Google Scholar] [CrossRef]
- Li, G.; Li, F.; Zheng, Z.; Luo, T.; Liu, J.; Wu, J.; Wang, X.; Kaplan, D.L. Silk Microfiber-Reinforced Silk Composite Scaffolds: Fabrication, Mechanical Properties, and Cytocompatibility. J. Mater. Sci. 2015, 51, 3025–3035. [Google Scholar] [CrossRef]
- Luo, Z.; Li, M.; Zhang, Q.; You, R.; Yan, S.; Li, X.; Ai, L.; Ma, P. Green Preparation of Silk Fibroin/Bamboo-Derived Cellulose Nanofibril Nanocomposite Films with High Mechanical Strength. J. Mater. Sci. 2022, 57, 9265–9276. [Google Scholar] [CrossRef]




| Performance Indicator | Pure SF Hydrogel | Pure BNC Hydrogel | BNC-SF Composite Hydrogel | Comprehensive Evaluation |
|---|---|---|---|---|
| Mechanical Properties | Low | Medium | High | Significantly enhanced |
| Structural Stability | Layered porous | Fibrous bundle skeleton | IPN interpenetrating network | Most stable |
| Degradation Rate | Fast | Slow | Controllable | Adjustable |
| Cytocompatibility | Good | Good | Excellent | Optimal |
| Cell Migration Promotion | Present | Present | Significant | Strongest |
| Injectability | Good | Poor | Excellent | Most suitable for injection |
| Green Attributes | High | High | High | Fully natural components |
Disclaimer/Publisher’s Note: The statements, opinions and data contained in all publications are solely those of the individual author(s) and contributor(s) and not of MDPI and/or the editor(s). MDPI and/or the editor(s) disclaim responsibility for any injury to people or property resulting from any ideas, methods, instructions or products referred to in the content. |
© 2025 by the authors. Licensee MDPI, Basel, Switzerland. This article is an open access article distributed under the terms and conditions of the Creative Commons Attribution (CC BY) license.
Share and Cite
Wu, P.; Wang, C.; Wang, D.; Li, J.; Yue, W. Preparation, Characterization and Biocompatibility of a Silk Fibroin/Bamboo Nanofibrillated Cellulose Composite Hydrogel. Gels 2026, 12, 38. https://doi.org/10.3390/gels12010038
Wu P, Wang C, Wang D, Li J, Yue W. Preparation, Characterization and Biocompatibility of a Silk Fibroin/Bamboo Nanofibrillated Cellulose Composite Hydrogel. Gels. 2026; 12(1):38. https://doi.org/10.3390/gels12010038
Chicago/Turabian StyleWu, Pan, Chengli Wang, Di Wang, Jiahua Li, and Wanfu Yue. 2026. "Preparation, Characterization and Biocompatibility of a Silk Fibroin/Bamboo Nanofibrillated Cellulose Composite Hydrogel" Gels 12, no. 1: 38. https://doi.org/10.3390/gels12010038
APA StyleWu, P., Wang, C., Wang, D., Li, J., & Yue, W. (2026). Preparation, Characterization and Biocompatibility of a Silk Fibroin/Bamboo Nanofibrillated Cellulose Composite Hydrogel. Gels, 12(1), 38. https://doi.org/10.3390/gels12010038
