Next Article in Journal
Fungus–Fungus Association of Boletus griseus and Hypomyces chrysospermus and Cadmium Resistance Characteristics of Symbiotic Fungus Hypomyces chrysospermus
Next Article in Special Issue
Four New Species of Dictyostelids from Soil Systems in Northern Thailand
Previous Article in Journal
How Has the Aspergillosis Case Fatality Rate Changed over the Last Two Decades in Spain?
Previous Article in Special Issue
Is Hyperdermium Congeneric with Ascopolyporus? Phylogenetic Relationships of Ascopolyporus spp. (Cordycipitaceae, Hypocreales) and a New Genus Neohyperdermium on Scale Insects in Thailand
 
 
Font Type:
Arial Georgia Verdana
Font Size:
Aa Aa Aa
Line Spacing:
Column Width:
Background:
Article

Three New Species of Microdochium (Sordariomycetes, Amphisphaeriales) on Miscanthus sinensis and Phragmites australis from Hainan, China

1
College of Life Sciences, Shandong Normal University, Jinan 250358, China
2
Shandong Provincial Key Laboratory for Biology of Vegetable Diseases and Insect Pests, College of Plant Protection, Shandong Agricultural University, Taian 271018, China
*
Author to whom correspondence should be addressed.
J. Fungi 2022, 8(6), 577; https://doi.org/10.3390/jof8060577
Submission received: 30 April 2022 / Revised: 25 May 2022 / Accepted: 26 May 2022 / Published: 27 May 2022

Abstract

Species in Microdochium, potential agents of biocontrol, have often been reported as plant pathogens, occasionally as endophytes and fungicolous fungi. Combining multiple molecular markers (ITS rDNA, LSU rDNA, TUB2 and RPB2) with morphological characteristics, this study proposes three new species in the genus Microdochium represented by seven strains from the plant hosts Miscanthus sinensis and Phragmites australis in Hainan Island, China. These three species, Microdochium miscanthi sp. Nov., M. sinense sp. Nov. and M. hainanense sp. Nov., are described with MycoBank number, etymology, typification, morphological features and illustrations, as well as placement on molecular phylogenetic trees. Their affinity with morphologically allied and molecularly closely related species are also analyzed. For facilitating identification, an updated key to the species of Microdochium is provided herein.

1. Introduction

Microdochium Syd. & P. Syd. is a fungal genus in the family Amphisphaeriaceae G. Winter of the order Amphisphaeriales D. Hawksw. & O.E. Erikss., which was established by Sydow [1] and typified by M. phragmitis Syd. & P. Syd. on living leaves of the plant host Phragmites australis (Cav.) Trin. ex Steud. This genus is characterized by spherical and erumpent stromata composed of minute and transparent cells, small papilla, conical sporulation cells and solitary transparent spindle-shaped-to-oval conidia. In recent years, many taxonomists have continuously enriched the known diversity in Microdochium [2,3,4,5,6,7,8]. Currently, 54 names are listed for this genus in the Index Fungorum [9], but only 37 species are accepted in the Catalogue of Life [10]. They are difficult to cultivate; therefore, just two-fifths have been studied in pure culture [4,5,6,7].
Microdochium sensu lato is known to be polyphyletic [2]. While one species, M. oryzae (Hashioka & Yokogi) Samuels & I.C. Hallett, was synonymized with M. albescens (Thüm.) Hern.-Restr. & Crous [2], and one species, M. sorghi (D.C. Bain & Edgerton ex Deighton) U. Braun, was recognized as a synonym of its basionym Gloeocercospora sorghi D.C. Bain & Edgerton ex Deighton [9,10], seven species were reclassified to other genera [2,11,12]. In detail, M. dimerum (Penz.) Arx, M. falcatum B. Sutton & Hodges, M. fusarioides D.C. Harris, M. gracile Mouch. & Samson, M. lunatum (Ellis & Everh.) Arx, M. tabacinum (J.F.H. Beyma) Arx, and M. tripsaci were transferred to genera Bisifusarium L. Lombard, Crous & W. Gams, Idriella P.E. Nelson & S. Wilh., Hyalorbilia Baral & G. Marson, Paramicrodochium Hern-Restr. & Crous, Bisifusarium, Plectosphaerella Kleb., and Ephelis Fr., respectively [2,13,14,15,16,17,18]. Currently, Microdochium sensu stricto is a monophyletic clade. A phylogenetic analysis of translation elongation factor 1-alpha gene (TEF1) showed that the isolates of M. nivale (Fr.) Samuels & I.C. Hallett were heterogeneous, and hence the variety M. nivale var. majus (Wollenw.) Samuels & I.C. Hallett was raised to a species rank as M. majus (Wollenw.) Glynn & S.G. Edwards, which was still thought to be sister to M. nivale [11].
Microdochium is an important plant pathogen in grasses and cereals. Liang et al. [19] identified M. poae J.M. Liang & Lei Cai as pathogen of Poa pratensis L. (Kentucky bluegrass) and Agrostis stolonifera L. (creeping bentgrass) which are both cold-season turfgrasses and widely grown on golf courses in northern China. In cold temperate regions, M. nivale (=M. nivale var. nivale) and M. majus (=M. nivale var. majus) [11,12,20] cause “Microdochium patch” on wheat and barley, resulting in significant economic losses. Some species of Microdochium are Brassicaceae-associated endophytes in low-Pi conditions (2.48 mg/L) and low-pH conditions (3.4–4.4) [21,22], and M. bolleyi is found to be endophytically associated with plant shoots and roots [23] and further to be biocontrol-active against Gaeumannomyces graminis var. tritici Walker, which causes barley’s take-all disease [24]. A few species are fungicolous, such as M. fusarioides D.C. Harris on the oospore of Phytophthora syringae (Kleb.) Kleb [17].
In this study, three new pathogenic species in Microdochium were found among samples collected in Hainan Island, China. Two of them were isolated from Miscanthus sinensis Anderss, and a third one from Phragmites australis (Cav.) Trin. ex Steud. Their morphological characteristics and molecular-sequence data are described and discussed below.

2. Materials and Methods

2.1. Isolation and Morphology

Samples were collected from Hainan Province, China (108°37′–117°50′ E, 3°58′–20°20′ N). The strains of Microdochium were isolated from diseased leaves of Miscanthus sinensis and Phragmites australis using a tissue-isolation method [25]. Tissue fragments (5 × 5 mm) were taken from the margin of leaf lesions and surface-sterilized by immersing consecutively in 75% ethanol solution for 1 min, 5% sodium hypochlorite solution for 30 s, and then rinsing in sterile distilled water for 1 min [26,27]. The sterilized leaf fragments were dried with sterilized paper towels and placed on potato-dextrose agar (PDA) [28]. All the plates were incubated in a biochemical incubator at 25 °C for 3–4 days, after which hyphae were picked out of the periphery of the colonies and transferred onto new PDA plates and oatmeal-agar (OA) [29] plates.
Pure cultures transferred to PDA and OA plates were incubated at 25 °C for 15 days and photographed twice at the 7th and 15th days using a Powershot G7X mark II digital camera. Macro- and micromorphological characteristics were observed using an Olympus SZX10 stereomicroscope and an Olympus BX53 light microscope, respectively. These two microscopes were both fitted with an Olympus DP80 high-definition color digital camera to photo-document fungal structures. All fungal strains were preserved at 4 °C in sterilized 10% glycerin for further studies. Voucher specimens were deposited in the Herbarium Mycologicum Academiae Sinicae, Institute of Microbiology, Chinese Academy of Sciences, Beijing, China (HMAS) and Herbarium of the Department of Plant Pathology, Shandong Agricultural University, Taian, China (HSAUP).
Living cultures were deposited in the Shandong Agricultural University Culture Collection (SAUCC). Taxonomic information on the new taxa was submitted to MycoBank (http://www.mycobank.org/, accessed on 25 April 2022).

2.2. DNA Extraction and Amplification

Genomic DNAs were extracted from fungal mycelia grown on PDA, using a modified cetyltrimethylammonium bromide (CTAB) protocol as described in Guo et al. [30]. Four pairs of primers were adopted to amplify four genetic markers [2]. Partial nuclear ribosomal large subunit (LSU), entire internal transcribed spacer (ITS) of rDNA, partial beta-tubulin gene (TUB2), and partial RNA polymerase II second-largest subunit (RPB2) were amplified and sequenced using primer pairs LR0R/LR5 [31], ITS4/ITS5 [32], Btub526F and Btub1332R [12], and RPB2-5F2/fRPB2-7cR [33,34], respectively.
PCRs were performed using an Eppendorf Master Thermocycler (Hamburg, Germany). Amplification reactions were carried out in a volume of 25 μL, containing 12.5 μL 2 × Green Taq Mix (Vazyme, Nanjing, China), 1 μL of each forward and reverse primers (10 μM) (Biosune, Shanghai, China), 1 μL of template genomic DNA (approximately 10 ng/μL), and 9.5 μL of distilled deionized water.
The PCR program consisted of an initial denaturation at 94 °C for 5 min, 35 cycles × [denaturation at 94 °C for 30 s, annealing at a suitable temperature for 30 s, extension at 72 °C for 1 min] and a final elongation at 72 °C for 10 min. Annealing temperatures were 55 °C for ITS, 51 °C for LSU, 56 °C for RPB2 and 53 °C for TUB2. PCR products were visualized through 1% agarose-gel electrophoresis. Paired-end sequencing was conducted by Biosune Company Limited (Shanghai, China). Sequences were proofread for basic authenticity and reliability according to the five simple guidelines established by Nilsson et al. [35]. Consensus sequences were obtained using MEGA 7.0 [36]. All sequences generated in this study were deposited in GenBank (Table 1).

2.3. Phylogenetic Analyses

Twenty-eight new sequences were generated in this study, and available reference sequences of Microdochium species were retrieved from GenBank [2,3,4,5,6,7]. Four genetic markers (ITS, LSU, TUB2 and RPB2) were separately aligned using MAFFT v.7.110 (Osaka, Japan) [37]. Phylogenetic analyses were conducted individually for each marker at first and then for a combined dataset of the four genetic markers (Supplementary File S1).
Phylogenetic analyses were conducted with Bayesian inference (BI) and maximum-likelihood (ML) algorithms on the CIPRES Science Gateway portal (https://www.phylo.org/, accessed on 15 April 2022;) [38]. The BI ran with MrBayes on XSEDE v. 3.2.7a (Stockholm, Sweden) [39,40,41], and the ML ran with RAxML-HPC2 on XSEDE v. 8.2.12 (Heidelberg, Germany) [42]. The best evolutionary model for each partition was determined using MrModelTest v. 2.3 [43]. Default parameters were used for 1000 bootstrap ML analysis. In BI analysis, starting trees were random, and four MCMC chains ran simultaneously for five million generations. Trees were sampled once every 500 generations. These chains stopped when all convergences met and the standard deviation fell below 0.01. The burn-in fraction was set to 0.25 and Posterior Probabilities (PP) were determined from the remaining trees. All resulting trees were plotted using FigTree v. 1.4.4 (http://tree.bio.ed.ac.uk/software/figtree, accessed on 15 April 2022) and the layout of the trees was carried out with Adobe Illustrator CC 2019.

3. Results

3.1. Phylogenetic Analyses

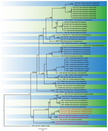
Seven Microdochium strains isolated from plant hosts were sequenced. Multilocus data (ITS, LSU, TUB2 and RPB2) were composed of 52 strains of Microdochium as ingroup and a strain CBS 204.56 of Idriella lunata as outgroup. A total of 2957 characters were fed to the phylogenetic analysis, viz. 1–573 (ITS), 574–1423 (LSU), 1424–2117 (TUB2), and 2118–2957 (RPB2). Of these characters, 2223, 97 and 637 were constant, variable parsimony-uninformative and parsimony-informative, respectively. For the BI and ML analyses, the evolutionary model of GTR+I+G was selected for ITS, TUB2 and RPB2, while SYM+I+G was selected for LSU (Figure 1). The topology of the phylogenetic tree generated by the ML method was highly similar to that by BI, and therefore it was chosen to represent the evolutionary history of Microdochium.
The 59 strains are assigned to 29 species clades based on the four-marker phylogeny (Figure 1). The seven strains isolated herein represent three novel species. The new species M. miscanthi (SAUCC211092, SAUCC211093 and SAUCC211094) has a sister relationship to another new species, M. sinense (SAUCC211097 and SAUCC211098), with robust support values (BIPP 1.00 and MLBV 100%). These two species are closely related to M. rhopalostylidis (CBS 145125), M. phragmitis (CBS 285.71 and CBS 423.78), M. lycopodinum (CBS 146.68, CBS 109397 and CBS 109398), M. indocalami (SAUCC1016) and M. fisheri (CBS 242.90) with high support values (BIPP 1.00 and MLBV 100%). The last new species, M. hainanense (SAUCC210781 and SAUCC210782), forms the sister group of the seven species mentioned above with reasonable support (MLBV 92%).

3.2. Taxonomy

Microdochium miscanthi (Figure 2) S.B. Liu, X.Y. Liu, Z. Meng & X.G. Zhang, sp. nov.
MycoBank No.: 843867
Etymology—The epithet “miscanthi” refers to the genus name of the host plant Miscanthus sinensis.
Type—China, Hainan Province: Diaoluoshan National Forest Park, on diseased leaves of Miscanthus sinensis, 21 May 2021, S.B. Liu, holotype HMAS352151, isotype HSAUP211092, ex-holotype living culture SAUCC211092.
Description—Colonies on PDA at 25 °C for 14 days attain 87.2–89.1 mm in diameter. When young, round in shape, dark green in the center and white at the edge, with some dark green parts covered with continuously growing mycelia. When old, tight, uneven and pale yellow in the center, fluffy, flat, white at the edge. Mycelia are superficial and immersed, 1.5–2.3 µm wide, transparent, branched and diaphragmatic. Conidiophores are straight or slightly curved, produced on aerial mycelia, septate and often reduced to conidiogenous cells borne directly from hyphae. Conidiogenous cells are mono- or polyblastic, terminal, denticulate, transparent, smooth and cylindrical, 9.7–14.5 × 3.6–4.1 µm. Conidia are solitary, transparent, spindle-to-rod-shaped, 0–2-septate, 7.0–16.1 × 2.5–4.7 µm, 0–5 guttulate when mature and sometimes borne directly from hyphae. Chlamydospores were not observed. Sexual morphs unknown.
Culture characteristics—Colonies on OA at 25 °C for 14 days, reach 88.4–89.3 mm in diameter, and are circular, black-green in the center and irregular in shape, covered with a thin layer of white mycelia, dense at the edge and forming a white ring. Substrate hyphae are transparent and smooth. Vegetative hyphae are transparent, smooth, branched and diaphragmatic.
Notes—Strains SAUCC211092, SAUCC211093 and SAUCC211094 are identified as the same new species Microdochium miscanthi. They have similar morphological characteristics, including culture characteristics, sporodochia and conidia. They are also the same in DNA sequences, gathering together with robust support values (MLBV 100% and BIPP 1.00, Figure 1). Phylogenetic analyses on a combined dataset of four genetic markers showed that M. miscanthi, M. lycopodinum, M. phragmites, M. rhopalostylidis, M. fisheri and M. sinense formed a clade. M. miscanthi and M. sinense form sister clades on the phylogenetic trees, but they are different in culture characteristics, conidia and DNA sequences. In M. miscanthi, colonies on PDA are overall white, with central dark-green plaque covered by white mycelia; conidiogenous cells are 9.7–14.5 × 3.6–4.1 µm, without diaphragms; conidia are 7.0–16.1 × 2.5–4.7 µm, spindle-to-rod-shaped. In M. sinense, colonies are overall pale yellow; conidiogenous cells are 6.3–22.4 × 4.1–5.7 µm, with single or multiple diaphragms; conidia are 11.5–19.34 × 2.8–5.4 µm, spindle-shaped or cylindrical. As for molecular differences between M. miscanthi and M. sinense, ITS, BTUB, LSU and RPB2 had 10, 21, 2 and 35 bp of dissimilarity, respectively. Therefore, we assign them in two different species. In addition, conidiogenous cells in M. miscanthi are terminal or sympodial, denticulate, transparent, smooth and cylindrical, which are similar to the species in this clade. The conidia of M. miscanthi (7.0–16.1 × 2.5–4.7 µm) differs in size from those of M. lycopodinum (8.0–15.5 × 2.5–4.0 µm), M. phragmites (10.0–14.5 × 2.0–3.0 µm), M. fisheri (7.0–12.0 × 3.0–4.0 µm) and M. rhopalostylidis (16.0–20.0 × 3.0–4.0 µm) [2,5]. Furthermore, mature conidia are guttulate in M. miscanthi.
Microdochium sinense (Figure 3) S.B. Liu, X.Y. Liu, Z. Meng & X.G. Zhang, sp. nov.
MycoBank—No: 843868
Etymology—The epithet “sinense” (Lat.) refers to China, where the species was collected.
Type—China, Hainan Province: Diaoluoshan National Forest Park, on diseased leaves of Miscanthus sinensis, 21 May 2021, S.B. Liu, holotype HMAS352154, isotype HSAUP211097, ex-holotype living culture SAUCC211097.
Description—Colonies on PDA at 25 °C for 14 days attain 87.2–89.3 mm in diameter; when young, they are irregular in shape, dark green in the center and covered by white hyphae; when old, they are dark green overall, covered completely by white, lush, fluffy and beige hyphae. Mycelia are superficial and immersed, 1.3–2.3 µm wide, transparent, branched and diaphragmatic. Conidiophores are straight or slightly curved, produced from aerial hyphae, septate and often reduced to conidiogenous cells borne directly from hyphae. Conidiogenous cells are monoblastic, terminal, hyaline, smooth and cylindrical, 16.3–22.4 × 4.1–5.7 µm. Conidia are solitary, hyaline, spindle-shaped or cylindrical, 1–3-septate, 11.5–19.34 × 2.8–5.4 µm, 2–9 guttulate when mature and sometimes borne directly from hyphae. Chlamydospores were not observed. Sexual morphs unknown.
Culture characteristics—Colonies on OA at 25 °C for 14 days, reach 86.4–88.9 mm in diameter; when young, they are circular gray in the center and wax yellow at the edge; when old, they have ravines, dense, yellow-brown overall and fluffy at the edge. Vegetative hyphae are transparent, branched and diaphragmatic.
Notes—Strains SAUCC211097 and SAUCC211098 are identified to the same species Microdochium sinense sp. nov. For details, refer to the notes for M. miscanthi.
Microdochium hainanense (Figure 4) S.B. Liu, X.Y. Liu, Z. Meng & X.G. Zhang, sp. nov.
MycoBank—No:843869
Etymology—The epithet “hainanense” is named after Hainan Province, where the fungus was collected.
Type—China, Hainan Province: Diaoluoshan National Forest Park, on diseased leaves of Phragmites australis, 21 May 2021, S.B. Liu, holotype HMAS352156, isotype HSAUP210781, ex-holotype living culture SAUCC210781.
Description—Colonies on PDA for 14 days attain 75.4–77.2 mm in diameter; when young, they form a conspicuously concentric circle, brown and dense in the center, white and sparse at the edge; when old, they produce sporodochia in aerial mycelia or on agar surface, slimy, hyaline or orange, colorless-to-brownish in reverse due to secreted soluble pigments. Mycelia are superficial and immersed, width 1.5–3.0 µm, transparent, smooth, branched and diaphragmatic. Conidiophores are reduced to conidiogenous cells. Conidiogenous cells are monoblastic, terminal, hyaline, smooth, ampulliform and lageniform, with percurrent proliferations, 4.8–8.2 × 2.0–2.5 µm. Conidia are solitary, hyaline, aseptate and spindle-to-rod-shaped, 7.0–16.1 × 2.5–4.7 µm, 0–8 guttulate when mature. Chlamydospores were not observed. Sexual morphs unknown.
Culture characteristics—Colonies on OA at 25 °C for 14 days reach 69.7–71.9 mm in diameter; they are circular, with hyphae mostly immersed in agar and occasionally scattered on the agar surface; light black and sparse in the center, white and dense at the edge. Substrate hyphae are transparent and smooth. Vegetative hyphae are transparent, septate and branched.
Notes—Strains SAUCC210781 and SAUCC210782 are identified to the same new species, M. hainanense. They share morphological characteristics, including culture characteristics, sporodochia and conidia. They are also identical in DNA sequences, gathering together with robust support values (MLBV 100% and BIPP 1.00, Figure 1). Phylogenetic analysis of the four genetic markers of M. hainanense showed that M. hainanense formed an independent branch, sister to the group of M. indocalami, M. sinense, M. miscanthi, M. rhopalostylidis, M. phragmites, M. fisheri and M. lycopodinum with satisfactory support (MLBV 92%, Figure 1). Microdochium. hainanense produces sporodochia, similar to M. phragmitis (CBS 423.78) and M. rhopalostylidis, but M. hainanense produces clear-to-orange soluble pigments, while the conidia of other species are directly produced from hyphae. Conidia are single, ellipsoid or spindle-shaped, similar to all the related species mentioned above. Conidia of M. hainanense (5.5–8.1 × 2.2–3.0 µm) differ in size from those of M. lycopodinum (8.0–15.5 × 2.5–4.0 µm), M. phragmites (10.0–14.5 × 2.0–3.0 µm), M. rhopalostylidis (16.0–20.0 × 3.0 –4.0 µm), M. indocalami (13.0–15.5 × 3.5–5.5 µm), M. fisheri (7.0–12.0 × 3.0–4.0 µm), M. miscanthi (7.0–16.1 × 2.5–4.7 µm) and M. sinense (11.5–19.34 × 2.8–5.4 µm) [2,5].

3.3. Key to the Species of Microdochium

Together with the three new species proposed in this study, we currently accepted a worldwide total of 47 species in the genus Microdochium. In order to facilitate identification in the future, a key to the species of Microdochium is provided herein, updating the key compiled 46 years ago [15]. Characteristics adopted in the key include perithecia, septa, asci, ascospores, conidiogenous cells, conidia and chlamydospores.
  • 1. Sexual morph known------------------------------------------------------------------------------------2
  • 1. Sexual morph unknown-------------------------------------------------------------------------------13
  • 2. Perithecia maximum diameter > 200 μm------------------------------------------------------------3
  • 2. Perithecia maximum diameter < 200 μm------------------------------------------------------------9
  • 3. Maximum number of septa of ascospores > 3----------------------------------------------------- 4
  • 3. Maximum number of septa of ascospores ≤ 3------------------------------------------------------5
  • 4. Asci size 90.0–120.0 × 21.0–25.0 μm-------------------------------------------------M. consociatum
  • 4. Asci size 80.0–100.0 × 17.0–22.0 μm--------------------------------------------------------M. musae
  • 5. Asci size = 50.0–70.0 × 7.0–9.0 μm---------------------------------------------------------------------6
  • 5. Asci size ≠ 50.0–70.0 × 7.0–9.0 μm---------------------------------------------------------------------7
  • 6. Ascospores size 9.5–17.0 × 3.0–4.5 μm-----------------------------------------------------M. majus
  • 6. Ascospores size 10.0–17.0 × 3.5–4.5 μm----------------------------------------------------M. nivale
  • 7. Ascospores 1–3 septa-------------------------------------------------------------------------------------8
  • 7. Ascospores 1–2 septa--------------------------------------------------------------------M. stevensonii
  • 8. Ascospores size 20.0–32.0 × 3.0–3.5 μm------------------------------------------M. fusariisporum
  • 8. Ascospores size 15.0–25.0 × 4.0–5.0 μm----------------------------------------------M. passiflorae
  • 9. Perithecia maximum diameter < 150 μm----------------------------------------------------------10
  • 9. Perithecia maximum diameter > 150 μm----------------------------------------------------------11
  • 10. Ascospores size 20.0–22.0 × 3.5 μm----------------------------------------------------M. opuntiae
  • 10. Ascospores size 12.0–22.0 × 3.0–5.0 μm---------------------------------------------M. seminicola
  • 11. Chlamydospores known--------------------------------------------------------------M. ratticaudae
  • 11. Chlamydospores unknown--------------------------------------------------------------------------12
  • 12. Conidia falcate, 11.0–16.0 × 3.5–4.5 μm, 0–3 septa---------------------------------M. albescens
  • 12. Conidia lunate, 8.0–15.0 × 2.5–3.5 μm, 0–1 septa------------------------------M. lycopodinum
  • 13. Chlamydospores known-----------------------------------------------------------------------------14
  • 13. Chlamydospores unknown--------------------------------------------------------------------------16
  • 14. Conidia oblong---------------------------------------------------------------------M. trichocladiopsis
  • 14. Conidia lunate------------------------------------------------------------------------------------------15
  • 15. Chlamydospores chain or clusters--------------------------------------------------------M. bolleyi
  • 15. Chlamydospores rounded or obovoid-----------------------------------------------------M. poae
  • 16. Conidia aseptate----------------------------------------------------------------------------------------17
  • 16. Conidia septate-----------------------------------------------------------------------------------------23
  • 17. Conidiogenous cells two types-----------------------------------------------------M. yunnanense
  • 17. Conidiogenous cells one type-----------------------------------------------------------------------18
  • 18. Conidiogenous cells with denticulate-------------------------------------------------------------19
  • 18. Conidiogenous cells not denticulate--------------------------------------------------------------21
  • 19. Conidiogenous cells ampulliform------------------------------------------------------------------20
  • 19. Conidiogenous cells cylindrical----------------------------------------------------M. sclerotiorum
  • 20. Conidia pointed at both ends, no appendages--------------------------------------M. griseum
  • 20. Conidia with straight appendages at both ends---------------------------M. queenslandicum
  • 21. Conidiogenous cells monoblastic--------------------------------------M. hainanense sp. nov.
  • 21. Conidiogenous cells sympodial--------------------------------------------------------------------22
  • 22. Conidia filiform, 7.0–16.0 × 1.0 μm----------------------------------------------------M. palmicola
  • 22. Conidia lunate, 7.5.0–11.0 × 1.8–2.0 μm--------------------------------------M. queenslandicum
  • 23. Conidiogenous cells two types------------------------------------------------------M. colombiense
  • 23. Conidiogenous cells one type-----------------------------------------------------------------------24
  • 24. Conidia relatively narrow, acicular, filiform, falcate or lunate-----------------------------25
  • 24. Conidia relatively rounded, ellipsoid, fusiform, cylindrical or obovoid-----------------32
  • 25. Conidia with long appendages at both ends------------------------------------------M. linariae
  • 25. Conidia without appendages at both ends------------------------------------------------------26
  • 26. Conidia with conspicuous rhachides-----------------------------------------------M. tainanense
  • 26. Conidia without conspicuous rhachides---------------------------------------------------------27
  • 27. Conidiogenous cells ampulliform------------------------------------------------------------------28
  • 27. Conidiogenous cells cylindrical--------------------------------------------------------------------31
  • 28. Maximum number of septa of conidia = 10---------------------------------------------M. sorghi
  • 28. Maximum number of septa of conidia < 10------------------------------------------------------29
  • 29. Conidia lunate-----------------------------------------------------------------M. neoqueenslandicum
  • 29. Conidia falcate------------------------------------------------------------------------------------------30
  • 30. Conidia size 25.0–30.0 × 1.5–2.0 μm, 0–1 septa----------------------------------M. caespitosum
  • 30. Conidia size 7.0– 20.5 ×2.5–4.5 μm, 0–3 septa-----------------------------------------M. paspali
  • 31. Conidia size 25.0–75.0 × 1.0–2.0 μm, 0–3 septa--------------------------------M. dawsoniorum
  • 31. Conidia size 5.5–10.0 × 2.0–2.5 μm, 0–1 septa-------------------------------M. novae-zelandiae
  • 32. Conidia with guttulate--------------------------------------------------------------------------------33
  • 32. Conidia no guttulate----------------------------------------------------------------------------------35
  • 33. Conidiogenous cells solitary-------------------------------------------------M. chrysanthemoides
  • 33. Conidiogenous cells sympodial--------------------------------------------------------------------34
  • 34. Conidia size 10.0–14.5 × 2.0–3.0 μm, 0–1 septa-----------------------------------M. phragmitis
  • 34. Conidia size 13.0–23.0 × 2.5–4.0 μm, 1–3 septa------------------------------M. rhopalostylidis
  • 35. Conidia cylindrical-------------------------------------------------------------------------------------36
  • 35. Conidia fusiform---------------------------------------------------------------------------------------42
  • 36. Conidiogenous cells denticulate--------------------------------------------------------------------37
  • 36. Conidiogenous cells not denticulate--------------------------------------------------------------40
  • 37. Conidiogenous cells blastic-sympodial-------------------------------------------M. cylindricum
  • 37. Conidiogenous cells mono- or polyblastic------------------------------------------------------38
  • 38. Conidia spindle-to-rod-shaped-------------------------------------------M. miscanthi sp. nov.
  • 38. Conidia clavate to obovoid--------------------------------------------------------------------------39
  • 39. Conidia size 7.0–31.0 × 2.0–3.0 μm, 0–3 septa----------------------------------M. citrinidiscum
  • 39. Conidia size 13.0–15.5 × 3.5–5.5 μm, 1–3 septa-----------------------------------M. indocalami
  • 40. Conidiogenous cells ampulliform------------------------------------------------------M. maydis
  • 40. Conidiogenous cells cylindrical--------------------------------------------------------------------41
  • 41. Conidiogenous cells monoblastic, 16.3–22.4 × 4.1–5.7 μm-------------M. sinense sp. nov.
  • 41. Conidiogenous cells sympodial, 6.5–15.0 × 2.5–3.5 μm-----------------------------M. stoveri
  • 42. Conidiogenous cells ampulliform------------------------------------------------------------------43
  • 42. Conidiogenous cells cylindrical--------------------------------------------------------------------44
  • 43. Conidiogenous cells solitary------------------------------------------------------------M. punctum
  • 43. Conidiogenous cells sympodial-------------------------------------------------------M. triticicola
  • 44. Conidiogenous cells mono- or polyblastic---------------------------------------M. maculosum
  • 44. Conidiogenous cells sympodial--------------------------------------------------------------------45
  • 45. Conidiogenous cells not denticulate------------------------------------------M. panattonianum
  • 45. Conidiogenous cells denticulate--------------------------------------------------------------------46
  • 46. Conidia size 7.0–12.0 × 3.0–4.0 μm, 0–1 septa------------------------------------------M. fisheri
  • 46. Conidia size 8.0–15.0 × 3.0–4.5 μm, 1–2 septa----------------------------------M. intermedium

4. Discussion

Microdochium was established in 1924, and Monographella Petr. also established in 1924 was previously described as a sexual morph of Microdochium [16,44,45,46]. With the application of “one fungus one name” declaration [47], Microdochium was retained as the correct genus name because it accommodates more species and is used more frequently [2]. Due to their phylogenetic affinity, Microdochium, Idriella and Selenodriella were introduced into a new family, namely Microdochiaceae [2]. This new family is characterized by (1) Monographella-like sexual morphs; and (2) asexual morphs of polyblastic, sympodial or annellidic conidiogenous cells with hyaline conidia, but no appendages. As an important basis for classification, conidia of Microdochium vary in shape, i.e., cylindrical, fusiform, elliptical, stick-shaped, vertical or curved, with truncate bases and apices mainly rounded.
Since the inception of Microdochium in 1924, its delimitation has undergone changes, and currently, 47 species are accepted in the genus. Although the number is small, there are still some problems in the classification. For example, Catalogue of Life accepts the basionym Gloeocercospora sorghi rather than the combination Microdochium sorghi but without any explanation [10]. It is possibly because M. sorghi remains sterile and only produces black sclerotia in culture [2]. However, in this study, the phylogenetic analysis based on the based on four genetic markers showed that M. sorghi formed a separated branch closely related to the clade of M. citrinidiscum and M. paspali with strong support (MLBV: 100% and BIPP: 1.00, Figure 1). Upon this molecular evidence, we accept M. sorghi as the correct name for this species.
Microdochium is mainly distributed in warm and humid areas, and most prefer to parasitize on gramineous plants. Our finding of the new species M. miscanthi/M. sinense on Miscanthus sinensis (Poaceae) and M. hainanense on Phragmites australis (Poaceae), confirms this phenomenon well. Hainan Province is located in the tropical region of southern China. Its annual average temperature is 22–27 °C, and its annual precipitation is 1000–2600 mm, with a typical tropical rainforest climate. This kind of environment is conducive to the growth of unusual microbial species, resulting in a high species diversity.
In order to accurately identify the species of Microdochium, molecular analysis is needed. In this study, the four genetic markers ITS, LSU, RPB2 and TUB2 were selected according to previous molecular studies of Microdochium. LSU provides enough information for the generic placement of Microdochium. Although any of the genetic markers ITS, TUB2 or RPB2 can be used for phylogenetic analysis at the species level in Microdochium (results not shown), TUB2 has more phylogenetic information, with longer distances between species and higher support values. This is consistent with previous studies on other xylariaceous genera [2,48,49].

Supplementary Materials

The following supporting information can be downloaded at: https://www.mdpi.com/article/10.3390/jof8060577/s1, Supplementary File S1: The combined ITS, LSU, TUB2, and RPB2 multiple sequence alignment. Table S1: Specimens and GenBank accession numbers of DNA sequences used in this study.

Author Contributions

Conceptualization, S.L. and X.L.; methodology, Z.M.; software, Z.Z.; validation, J.X.; formal analysis, X.L.; investigation, S.L.; resources, Z.Z.; data curation, S.L.; writing—original draft preparation, S.L.; writing—review and editing, X.L.; visualization, X.L.; supervision, X.Z.; project administration, Z.M.; funding acquisition, X.Z. All authors have read and agreed to the published version of the manuscript.

Funding

This research was funded by National Natural Science Foundation of China (nos. U2002203, 31750001, 31900014).

Institutional Review Board Statement

Not applicable for studies involving humans or animals.

Informed Consent Statement

Not applicable.

Data Availability Statement

The sequences from the present study were submitted to the NCBI database (https://www.ncbi.nlm.nih.gov/, accessed on 25 April 2022) and the accession numbers were listed in Table 1.

Conflicts of Interest

The authors declare no conflict of interest.

References

  1. Sydow, H. Mycotheca germanic. Fasc. XLII–XLV (No. 2051–2250). Annls Mycol. 1924, 22, 257–268. [Google Scholar]
  2. Hernández-Restrepo, M.; Groenewald, J.Z.; Crous, P.W. Taxonomic and phylogenetic re-evaluation of Microdochium, Monographella and Idriella. Pers. Mol. Phylogeny Evol. Fungi 2016, 36, 57–82. [Google Scholar] [CrossRef] [PubMed]
  3. Zhang, Z.F.; Liu, F.; Zhou, X.; Liu, X.Z.; Liu, S.J.; Cai, L. Culturable Mycobiota from karst caves in China, with descriptions of 20 new species. Pers. Mol. Phylogeny Evol. Fungi 2017, 39, 1–31. [Google Scholar] [CrossRef] [PubMed]
  4. Crous, P.W.; Schumacher, R.K.; Wingfield, M.J.; Akulov, A.; Denman, S.; Roux, J.; Braun, U.; Burgess, T.I.; Carnegie, A.J.; Váczy, K.Z. New and interesting fungi 1. Fuse 2018, 1, 169–215. [Google Scholar] [CrossRef] [PubMed]
  5. Crous, P.W.; Schumacher, R.K.; Akulov, A.; Thangavel, R.; Hernández-Restrepo, M.; Carnegie, A.J.; Cheewangkoon, R.; Wingfield, M.J.; Summerell, B.A.; Quaedvlieg, W. New and interesting fungi 2. Fuse 2019, 3, 57–134. [Google Scholar] [CrossRef] [PubMed]
  6. Marin-Felix, Y.; Hernández-Restrepo, M.; Wingfield, M.J.; Akulov, A.; Carnegie, A.J.; Cheewangkoon, R.; Gramaje, D.; Groenewald, J.Z.; Guarnaccia, V.; Halleen, F. Genera of phytopathogenic fungi: GOPHY 2. Stud. Mycol. 2019, 92, 47–133. [Google Scholar] [CrossRef]
  7. Huang, S.T.; Xia, J.W.; Zhang, X.G.; Sun, W.X.; Li, Z. Two new species of Microdochium from Indocalamus longiauritus in south-western China. MycoKeys 2020, 72, 93–108. [Google Scholar] [CrossRef]
  8. Crous, P.W.; Cowan, D.A.; Maggs-Kölling, G.; Yilmaz, N.; Thangavel, R.; Wingfield, M.J.; Noordeloos, M.E.; Dima, B.; Brandrud, T.E.; Jansen, G.M.; et al. Fungal Planet description sheets: 1182–1283. Pers. Mol. Phylogeny Evol. Fungi 2021, 46, 313–528. [Google Scholar] [CrossRef]
  9. Index Fungorum. Available online: http://www.indexfungorum.org/ (accessed on 27 March 2022).
  10. Bánki, O.; Roskov, Y.; Döring, M.; Ower, G.; Vandepitte, L.; Hobern, D.; Remsen, D.; Schalk, P.; DeWalt, R.E.; Keping, M.; et al. Catalogue of Life Checklist (Version 2022-03-21). Cat. Life 2022. [Google Scholar] [CrossRef]
  11. Glynn, N.C.; Hare, M.C.; Parry, D.W.; Edwards, S.G. Phylogenetic analysis of EF-1 alpha gene sequences from isolates of Microdochium nivale leads to elevation of varieties Majus and Nivale to species status. Fungal Biol. 2005, 109, 872–880. [Google Scholar] [CrossRef]
  12. Jewell, L.E.; Hsiang, T. Multigene differences between Microdochium nivale and Microdochium majus. Botany 2013, 91, 99–106. [Google Scholar] [CrossRef]
  13. Domsch, K.H.; Gams, W. Fungi in agricultural soils. J. Appl. Ecol. 1972, 160. [Google Scholar] [CrossRef]
  14. Mouchacca, J.; Samson, R.A. Deux nouvelles espèces du genre Microdochium Sydow. Rev. Mycol. 1973, 37, 267–275. [Google Scholar]
  15. Sutton, B.C. Eucalyptus microfungi: Microdochium and Phaeoisaria species from Brazil. Nova Hedwig. 1976, 27, 215–222. [Google Scholar]
  16. Von, A.J.A. Notes on Monographella and Microdochium. Trans. Br. Mycol. Soc. 1984, 83, 373–374. [Google Scholar]
  17. Harris, D.C. Microdochium fusarioides sp.nov. from oospores of Phytophthora syringae. Trans. Br. Mycol. Soc. 1985, 84, 358–361. [Google Scholar] [CrossRef]
  18. Lombard, L.; Van, D.M.N.A.; Groenewald, J.Z.; Crous, P.W. Generic concepts in Nectriaceae. Stud. Mycol. 2015, 80, 189–245. [Google Scholar] [CrossRef]
  19. Liang, J.M.; Li, G.S.; Zhao, M.Q.; Cai, L. A new leaf blight disease of turfgrasses caused by Microdochium poae, sp. nov. Mycologia 2019, 111, 265–273. [Google Scholar] [CrossRef]
  20. Von Arx, J.A. Plant pathogenic fungi. Nova Hedwig. 1987, 87, 1–288. [Google Scholar]
  21. Hiruma, K.; Kobae, Y.; Toju, H. Beneficial associations between Brassicaceae plants and fungal endophytes under nutrient-limiting conditions: Evolutionary origins and host–symbiont molecular mechanisms. Curr. Opin. Plant Biol. 2018, 44, 145–154. [Google Scholar] [CrossRef]
  22. Mandyam, K.G.; Roe, J.; Jumpponen, A. Arabidopsis thaliana model system reveals a continuum of responses to root endophyte colonization. Fungal Biol. 2013, 117, 250–260. [Google Scholar] [CrossRef][Green Version]
  23. Mandyam, K.; Loughin, T.; Jumpponen, A. Isolation and morphological and metabolic characterization of common endophytes in annually burned tallgrass prairie. Mycologia 2010, 102, 813–821. [Google Scholar] [CrossRef] [PubMed]
  24. Shadmani, L.; Jamali, S.; Fatemi, A. Biocontrol activity of endophytic fungus of barley, Microdochium bolleyi, against Gaeumannomyces graminis var. tritici. Mycol. Iran. 2018, 5, 7–14. [Google Scholar]
  25. Chomnunti, P.; Hongsanan, S.; Aguirre-Hudson, B.; Tian, Q.; Peršoh, D.; Dhami, M.K.; Alias, A.S.; Xu, J.C.; Liu, X.Z.; Stadler, M. The sooty moulds. Fungal Divers 2014, 66, 1–36. [Google Scholar] [CrossRef]
  26. Jiang, N.; Voglmayr, H.; Bian, D.R.; Piao, C.G.; Wang, S.K.; Li, Y. Morphology and Phylogeny of Gnomoniopsis (Gnomoniaceae, Diaporthales) from Fagaceae Leaves in China. J. Fungi 2021, 7, 792. [Google Scholar] [CrossRef] [PubMed]
  27. Jiang, N.; Voglmayr, H.; Piao, C.G.; Li, Y. Two new species of Diaporthe (Diaporthaceae, Diaporthales) associated with tree cankers in the Netherlands. MycoKeys 2021, 85, 31–56. [Google Scholar] [CrossRef]
  28. Cai, L.; Hyde, K.D.; Taylor, P.W.J.; Weir, B.; Waller, J.; Abang, M.M.; Zhang, Z.J.; Yang, Y.L.; Phoulivong, S.; Liu, Z.Y.; et al. A polyphasic approach for studying Colletotrichum. Fungal Divers 2009, 39, 183–204. [Google Scholar]
  29. Crous, P.W.; Verkleij, G.J.M.; Groenewald, J.Z.; Houbraken, J. Fungal Biodiversity; CBS Laboratory Manuals Series 1; CBS-KNAW Fungal Biodiversity Centre Utrecht: Utrecht, The Netherlands, 2009. [Google Scholar]
  30. Guo, L.D.; Hyde, K.D.; Liew, E.C.Y. Identification of endophytic fungi from Livistona chinensis based on morphology and rDNA sequences. New Phytol. 2000, 147, 617–630. [Google Scholar] [CrossRef]
  31. Vilgalys, R.; Hester, M. Rapid genetic identification and mapping of enzymatically amplified ribosomal DNA from several Cryptococcus species. J. Bacteriol. 1990, 172, 4238–4246. [Google Scholar] [CrossRef]
  32. White, T.J.; Bruns, T.; Lee, S.; Taylor, F.J.R.M.; Lee, S.H.; Taylor, L.; Shawe-Taylor, J. Amplification and direct sequencing of fungal ribosomal rna genes for phylogenetics. In PCR Protocols: A Guide to Methods and Applications; Innis, M.A., Gelfand, D.H., Sninsky, J.J., Eds.; Academic Press Inc.: New York, NY, USA, 1990; pp. 315–322. [Google Scholar] [CrossRef]
  33. Liu, Y.J.; Whelen, S.; Hall, B.D. Phylogenetic Relationships among Ascomycetes: Evidence from an RNA polymerse II subunit. Mol. Biol. Evol. 1999, 16, 1799–1808. [Google Scholar] [CrossRef]
  34. Sung, G.H.; Sung, J.M.; Hywel-Jones, N.L.; Spatafora, J.W. A multi-gene phylogeny of Clavicipitaceae (Ascomycota, Fungi): Identification of localized incongruence using a combinational bootstrap approach. Mol. Phylogenet. Evol. 2007, 44, 1204–1223. [Google Scholar] [CrossRef] [PubMed]
  35. Nilsson, R.; Tedersoo, L.; Abarenkov, K.; Ryberg, M.; Kristiansson, E.; Hartmann, M.; Schoch, C.; Nylander, J.; Bergsten, J.; Porter, T.; et al. Five simple guidelines for establishing basic authenticity and reliability of newly generated fungal ITS sequences. MycoKeys 2012, 4, 37–63. [Google Scholar] [CrossRef]
  36. Kumar, S.; Stecher, G.; Tamura, K. MEGA7: Molecular evolutionary genetics analysis version 7.0 for bigger datasets. Mol. Phylogenet. Evol. 2016, 33, 1870–1874. [Google Scholar] [CrossRef] [PubMed]
  37. Katoh, K.; Rozewicki, J.; Yamada, K.D. MAFFT online service: Multiple sequence alignment, interactive sequence choice and visualization. Brief. Bioinform. 2017, 20, 1160–1166. [Google Scholar] [CrossRef]
  38. Miller, M.A.; Pfeiffer, W.; Schwartz, T. The CIPRES science gateway: Enabling high-impact science for phylogenetics researchers with limited resources. In Proceedings of the 1st Conference of the Extreme Science and Engineering Discovery Environment. Bridging from the Extreme to the Campus and Beyond, Chicago, IL, USA, 16–20 July 2012; Association for Computing Machinery: San Diego, CA, USA, 2012; p. 8. [Google Scholar] [CrossRef]
  39. Huelsenbeck, J.P.; Ronquist, F. MRBAYES: Bayesian inference of phylogeny. Bioinformatics 2001, 17, 754–755. [Google Scholar] [CrossRef]
  40. Ronquist, F.; Huelsenbeck, J.P. MrBayes 3: Bayesian phylogenetic inference under mixed models. Bioinformatics 2003, 19, 1572–1574. [Google Scholar] [CrossRef]
  41. Ronquist, F.; Teslenko, M.; Van, D.M.P.; Ayres, D.L.; Darling, A.; Höhna, S.; Larget, B.; Liu, L.; Suchard, M.A.; Huelsenbeck, J.P. MrBayes 3.2: Efficient Bayesian phylogenetic inference and model choice across a large model space. Syst. Biol. 2012, 61, 539–542. [Google Scholar] [CrossRef]
  42. Stamatakis, A. RAxML Version 8: A tool for phylogenetic analysis and post-analysis of large phylogenies. Bioinformatics 2014, 30, 1312–1313. [Google Scholar] [CrossRef]
  43. Nylander, J.A.A. MrModelTest v. 2. Program Distributed by the Author; Evolutionary Biology Centre, Uppsala University: Uppsala, Sweden, 2004. [Google Scholar]
  44. Parkinson, V.O.; Sivanesan, A.; Booth, C. The perfect state of the rice leaf-scald fungus and the taxonomy of both the perfect and imperfect states. Trans. Br. Mycol. Soc. 1981, 76, 59–69. [Google Scholar] [CrossRef]
  45. Samuels, G.J.; Hallett, I.C. Microdochium stoveri and Monographella stoveri, new combinations for Fusarium stoveri and Micronectriella stoveri. Trans. Br. Mycol. Soc. 1983, 81, 473–483. [Google Scholar] [CrossRef]
  46. Jaklitsch, W.M.; Voglmayr, H. Phylogenetic relationships of five genera of Xylariales and Rosasphaeria gen. nov. (Hypocreales). Fungal Divers 2012, 52, 75–98. [Google Scholar] [CrossRef]
  47. Hawksworth, D.L.; Crous, P.W.; Redhead, S.A.; Reynolds, D.R.; Samson, R.A.; Seifert, K.A.; Taylor, J.W.; Wingfield, M.J.; Abaci, O.; Aime, C.; et al. The Amsterdam declaration on fungal nomenclature. IMA Fungus 2011, 2, 105–111. [Google Scholar] [CrossRef] [PubMed]
  48. Hsieh, H.M.; Ju, Y.M.; Rogers, J.D. Molecular phylogeny of Hypoxylon and closely related genera. Mycologia 2005, 97, 844–865. [Google Scholar] [CrossRef] [PubMed]
  49. Læssøe, T.; Srikitikulchai, P.; Luangsa-ard, J.J.D.; Stadler, M. Theissenia reconsidered, including molecular phylogeny of the type species T Pyrenocrata and a new genus Durotheca (Xylariaceae, Ascomycota). IMA Fungus 2013, 4, 57–69. [Google Scholar] [CrossRef]
Figure 1. A maximum-likelihood phylogram of Microdochium based on combined ITS, LSU, TUB2 and RPB2 sequences with CBS 204.56 of Idriella lunata as outgroup. The maximum-likelihood Bootstrap Value (MLBV ≥ 75%) and Bayesian Inference Posterior Probability (BIPP ≥ 0.95) are shown at the first and second position, respectively. Strains marked with “*” are ex-types, ex-epitypes or holotypes. Strains from the current study are in red. The scale bar at the bottom middle indicates 0.08 substitutions per site.
Figure 1. A maximum-likelihood phylogram of Microdochium based on combined ITS, LSU, TUB2 and RPB2 sequences with CBS 204.56 of Idriella lunata as outgroup. The maximum-likelihood Bootstrap Value (MLBV ≥ 75%) and Bayesian Inference Posterior Probability (BIPP ≥ 0.95) are shown at the first and second position, respectively. Strains marked with “*” are ex-types, ex-epitypes or holotypes. Strains from the current study are in red. The scale bar at the bottom middle indicates 0.08 substitutions per site.
Jof 08 00577 g001
Figure 2. Microdochium miscanthi (holotype HMAS352151, ex-holotype SAUCC211092). (a) Leaves of host plant; (b) inverse and reverse sides of colony after 15 days on PDA; (c) inverse and reverse sides of colony after 15 days on OA; (d) a colony overview; (eh) conidiophores and conidiogenous cells; (i,j) conidia. Scale bars: (ej) 10 μm.
Figure 2. Microdochium miscanthi (holotype HMAS352151, ex-holotype SAUCC211092). (a) Leaves of host plant; (b) inverse and reverse sides of colony after 15 days on PDA; (c) inverse and reverse sides of colony after 15 days on OA; (d) a colony overview; (eh) conidiophores and conidiogenous cells; (i,j) conidia. Scale bars: (ej) 10 μm.
Jof 08 00577 g002
Figure 3. Microdochium sinense (holotype HMAS352154, ex-holotype SAUCC211097). (a) Leaves of host plant; (b) inverse and reverse sides of colony after 15 days on PDA; (c) inverse and reverse sides of colony after 15 days on OA; (d) colony overview; (eh) conidiophores and conidiogenous cells; (i,j) conidia. Scale bars: (ej) 10 μm.
Figure 3. Microdochium sinense (holotype HMAS352154, ex-holotype SAUCC211097). (a) Leaves of host plant; (b) inverse and reverse sides of colony after 15 days on PDA; (c) inverse and reverse sides of colony after 15 days on OA; (d) colony overview; (eh) conidiophores and conidiogenous cells; (i,j) conidia. Scale bars: (ej) 10 μm.
Jof 08 00577 g003
Figure 4. Microdochium hainanense (holotype HMAS352156, ex-holotype SAUCC210781). (a) leaves of host plant; (b) inverse and reverse sides of colony after 15 days on PDA; (c) inverse and reverse sides of colony after 15 days on OA; (d) sporodochia after removing the surface mycelia; (e) the mixture of conidia and secretions on mycelium; (fh) conidiophores and conidiogenous cells; (ik) conidia. Scale bars: (fk) 10 μm.
Figure 4. Microdochium hainanense (holotype HMAS352156, ex-holotype SAUCC210781). (a) leaves of host plant; (b) inverse and reverse sides of colony after 15 days on PDA; (c) inverse and reverse sides of colony after 15 days on OA; (d) sporodochia after removing the surface mycelia; (e) the mixture of conidia and secretions on mycelium; (fh) conidiophores and conidiogenous cells; (ik) conidia. Scale bars: (fk) 10 μm.
Jof 08 00577 g004
Table 1. Information of specimens used in this study.
Table 1. Information of specimens used in this study.
SpeciesVoucherHost/SubstrateCountryGenBank Accession Numbers
LSUITSBTUBRPB2
Idriella. lunataCBS 204.56 *Fragaria chiloensisUSAKP858981KP859044
Microdochium. albescensCBS 291.79Oryza sativaIvory CoastKP858932KP858996KP859059KP859105
CBS 243.83Oryza sativaUnknownKP858930KP858994KP859057KP859103
M. bolleyiCBS 540.92Hordeum vulgareSyriaKP858946KP859010KP859073KP859119
M. chrysanthemoidesCGMCC3.17929 *Unnamed Karst CaveChinaKU746736KU746690
CGMCC3.17930 *Unnamed Karst CaveChinaKU746735KU746689
M. citrinidiscumCBS 109067 *Eichhornia crassipesPeruKP858939KP859003KP859066KP859112
M. colombienseCBS 624.94 *Musa sapientumColombiaKP858935KP858999KP859062KP859108
M. dawsoniorumBRIP 65649SporobolusAustraliaMK966337
M. fisheriCBS 242.90 *Oryza sativaUKKP858951KP859015KP859079KP859124
M. hainanenseSAUCC210781 *Phragmites australisChinaOM959323OM956295OM981146OM981153
SAUCC210782Phragmites australisChinaOM959324OM956296OM981147OM981154
M. indocalamiSAUCC1016 *Indocalamus longiauritusChinaMT199878MT199884MT435653MT510550
M. lycopodinumCBS 146.68Air samplesThe NetherlandsKP858929KP858993KP859056KP859102
CBS 109397Phragmites australisGermanyKP858940KP859004KP859067KP859113
CBS 109398Phragmites australisGermanyKP858941KP859005KP859068KP859114
M. majusCBS 741.79Triticum aestivumGermanyKP858937KP859001KP859064KP859110
M. miscanthiSAUCC211092 *Miscanthus sinensisChinaOM957532OM956214OM981141OM981148
SAUCC211093Miscanthus sinensisChinaOM957533OM956215OM981142OM981149
SAUCC211094Miscanthus sinensisChinaOM957534OM956216OM981143OM981150
M. musaeCBS 111018 = CPC 5380Musa cv. cavendishCosta RicaAY293061
CBS 143499 = CPC 32809Musa sp.MalaysiaMH107941MH107894
CBS 143500 * = CPC 32689Musa sp.MalaysiaMH107942MH107895MH108003
CPC 11234Musa sp.MauritiusMH107943MH107896
CPC 11240Musa sp.MauritiusMH107944MH107897
CPC 16258Musa sp.MexicoMH107945MH107898
CPC 32681Musa sp.MalaysiaMH107946MH107899
M. neoqueenslandicumCBS 445.95Juncus effususThe NetherlandsKP858933KP858997KP859060KP859106
CBS 108926 *Agrostis sp.New ZealandKP858938KP859002KP859065KP859111
M. nivaleCBS 116205 *Triticum aestivumUKKP858944KP859008KP859071KP859117
CBS 288.50UnknownUnknownMH868135MH856626
M. novae-zelandiaeCBS 143847Turf leaves (Poaceae)New ZealandLT990655LT990608LT990641
CPC 29693Turf leaves (Poaceae)New ZealandLT990656LT990609LT990642
M. paspaliHK-ML-1371Paspalum vaginatumChinaKJ569509KJ569514
QH-BA-48Paspalum vaginatumChinaKJ569510KJ569515
SY-LQG66Paspalum vaginatumChinaKJ569511KJ569516
WC-WC-85Paspalum vaginatumChinaKJ569512KJ569517
WN-BD-452Paspalum vaginatumChinaKJ569513KJ569518
M. phragmitisCBS 285.71 *Phragmites australisPolandKP858949KP859013KP859077KP859122
CBS 423.78Phragmites communisGermanyKP858948KP859012KP859076KP859121
M. ratticaudaeBRIP 68298introduced giant rat’s tail grassesAustraliaMW481666MW481661MW626890
M. rhopalostylidisCPC 34449 = CBS 145125 *Rhopalostylis sapidaNew ZealandMK442532MK442592MK442667
M. seminicolaKAS3576 = CBS 139951 *Maize kernelsSwitzerlandKP858974KP859038KP859101KP859147
KAS1516 = CPC 26001GrainCanadaKP858961KP859025KP859088KP859134
KAS3574 = DAOM 250155Maize kernelsSwitzerlandKP858973KP859037KP859100KP859146
KAS3158 = DAOM 250161Triticum aestivumCanadaKP858970KP859034KP859097KP859143
KAS1527 = DAOM 250165GrainCanadaKP858966KP859030KP859093KP859139
KAS1473 = DAOM 250176Triticum aestivumCanadaKP858955KP859019KP859082KP859128
M. sinenseSAUCC211097 *Miscanthus sinensisChinaOM959225OM956289OM981144OM981151
SAUCC211098Miscanthus sinensisChinaOM959226OM956290OM981145OM981152
M. sorghiCBS 691.96Sorghum halepenseCubaKP858936KP859000KP859063KP859109
M. sp. indet.SAUCC1017Indocalamus longiauritusChinaMT199879MT199885MT435654
M. tainanenseCBS 269.76 *Saccharum officinarumTaiwanKP858945KP859009KP859072KP859118
CBS 270.76Saccharum officinarumTaiwanKP858931KP858995KP859058KP859104
M. trichocladiopsisCBS 623.77 *Triticum aestivumUnknownKP858934KP858998KP859061KP859107
M. yunnanenseSAUCC1011 *Indocalamus longiauritusChinaMT199875MT199881MT435650MT510547
SAUCC1012Indocalamus longiauritusChinaMT199876MT199882MT510548
SAUCC1015Indocalamus longiauritusChimaMT199877MT199883MT435652MT510549
SAUCC1018Indocalamus longiauritusChimaMT199880MT199886MT435655
Notes: New species established in this study are in bold. Ex-types, ex-epitypes or holotype strains are marked with “*”.
Publisher’s Note: MDPI stays neutral with regard to jurisdictional claims in published maps and institutional affiliations.

Share and Cite

MDPI and ACS Style

Liu, S.; Liu, X.; Zhang, Z.; Xia, J.; Zhang, X.; Meng, Z. Three New Species of Microdochium (Sordariomycetes, Amphisphaeriales) on Miscanthus sinensis and Phragmites australis from Hainan, China. J. Fungi 2022, 8, 577. https://doi.org/10.3390/jof8060577

AMA Style

Liu S, Liu X, Zhang Z, Xia J, Zhang X, Meng Z. Three New Species of Microdochium (Sordariomycetes, Amphisphaeriales) on Miscanthus sinensis and Phragmites australis from Hainan, China. Journal of Fungi. 2022; 8(6):577. https://doi.org/10.3390/jof8060577

Chicago/Turabian Style

Liu, Shubin, Xiaoyong Liu, Zhaoxue Zhang, Jiwen Xia, Xiuguo Zhang, and Zhe Meng. 2022. "Three New Species of Microdochium (Sordariomycetes, Amphisphaeriales) on Miscanthus sinensis and Phragmites australis from Hainan, China" Journal of Fungi 8, no. 6: 577. https://doi.org/10.3390/jof8060577

APA Style

Liu, S., Liu, X., Zhang, Z., Xia, J., Zhang, X., & Meng, Z. (2022). Three New Species of Microdochium (Sordariomycetes, Amphisphaeriales) on Miscanthus sinensis and Phragmites australis from Hainan, China. Journal of Fungi, 8(6), 577. https://doi.org/10.3390/jof8060577

Note that from the first issue of 2016, this journal uses article numbers instead of page numbers. See further details here.

Article Metrics

Back to TopTop