Transcatheter Paravalvular Leak Closure: A Step-by-Step Guide
Abstract
1. Introduction
2. Pathophysiology
2.1. Structural Substrate
2.1.1. Surgical Prostheses
2.1.2. Transcatheter Valves (TAVI)
2.2. Fluid Mechanics
2.3. Chamber-Specific Hemodynamic Consequences
2.3.1. Mitral PVL
2.3.2. Aortic PVL
2.3.3. Tricuspid and Pulmonary PVL
2.4. Hemolysis
2.5. Infection and Inflammation
2.6. Integrative Pathophysiology
3. Severity Assessment
3.1. Mitral PVL
3.2. Aortic PVL
3.3. Multimodality Imaging
3.3.1. Cardiac CT
3.3.2. CMR
3.3.3. Angiography
4. Procedural Endpoints for PVL Closure
4.1. Technical Success
4.2. Procedural Success
4.3. Clinical Success
- HF phenotype: improvement by ≥1 NYHA class, improved functional capacity, and/or reduction in HF hospitalizations;
- Hemolysis phenotype: improvement in hemolysis markers and, critically, freedom from transfusion/erythropoietin dependence, when hemolysis is the dominant indication.
5. Devices for Transcatheter PVL Closure
5.1. Dedicated PVL Occluders
5.1.1. Occlutech Paravalvular Leak Device (PLD)
- Rectangular PLD: best suited for elongated/crescentic defects where sealing is required along an arc;
- Square PLD: useful for more compact defects;
5.1.2. Amplatzer Vascular Plug (AVP)
5.2. Ductal, Septal, and VSD Occluders
5.2.1. Amplatzer Duct Occluder (ADO) and ADO II
5.2.2. Muscular VSD Occluders and ASD Occluders
5.3. Coils and Adjunctive “Micro-Jet” Solutions
5.4. Multi-Device Strategies and Device Combinations
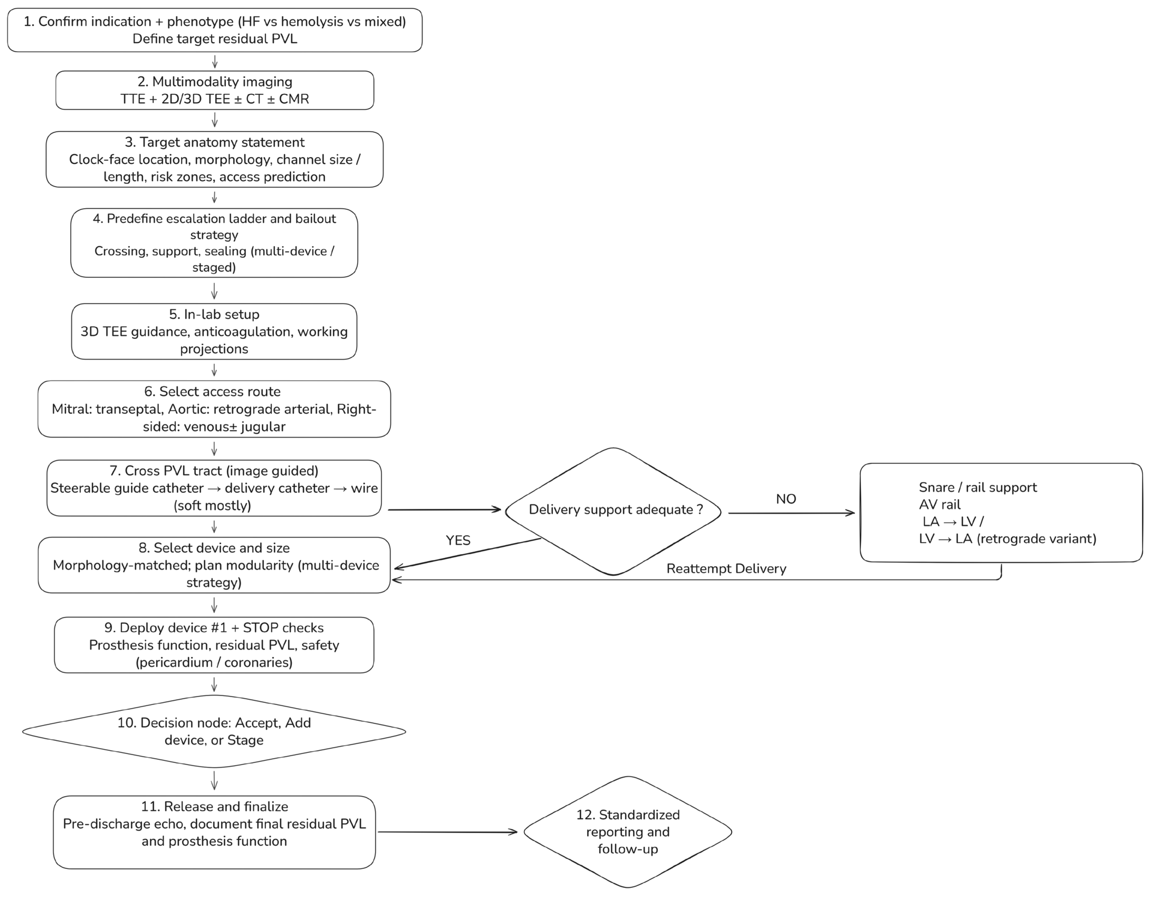
6. Procedural Workflow for Transcatheter PVL Closure
7. Valve-Specific Considerations
7.1. Mitral PVL
7.2. Aortic PVL
7.3. Post-TAVI PVR
7.4. Right-Sided PVLs
8. Special Scenarios
8.1. Active or Recent Infective Endocarditis
8.2. Large Circumferential Dehiscence (“Rocking Prosthesis”)
8.3. Crescentic, Multi-Orifice PVLs and Hemolysis-Dominant Phenotypes
9. Outcome Evidence
10. Complications and Bailout Management in Transcatheter PVL Closure
11. Conclusions and Future Directions
Supplementary Materials
Funding
Data Availability Statement
Conflicts of Interest
Abbreviations
| 2D | Two-dimensional |
| 3D | Three-dimensional |
| ACT | Activated clotting time |
| ADO | Amplatzer Duct Occluder |
| AF | Atrial fibrillation |
| AR | Aortic regurgitation |
| ARC | Academic Research Consortium |
| ASD | Atrial septal defect |
| ASE | American Society of Echocardiography |
| AV | Arteriovenous (e.g., AV rail) |
| AVP | Amplatzer Vascular Plug |
| AVR | Aortic valve replacement |
| BP | Blood pressure |
| CFD | Computational fluid dynamics |
| CHF | Congestive heart failure |
| CMR | Cardiac magnetic resonance |
| CT | Computed tomography |
| CW | Continuous-wave (Doppler) |
| EPO | Erythropoietin |
| ESC | European Society of Cardiology |
| FFPP | European multicenter PVL registry (Feasibility, First-in-human, and Prospective PVL registry) |
| HF | Heart failure |
| HOLE | Spanish HOLE PVL registry |
| HR | Hazard ratio |
| ICE | Intracardiac echocardiography |
| ICU | Intensive care unit |
| IE | Infective endocarditis |
| JACC | Journal of the American College of Cardiology |
| KCCQ | Kansas City Cardiomyopathy Questionnaire |
| LA | Left atrium |
| LDH | Lactate dehydrogenase |
| LV | Left ventricle |
| LVOT | Left ventricular outflow tract |
| MAC | Mitral annular calcification |
| MACE | Major adverse cardiovascular events |
| MLHFQ | Minnesota Living with Heart Failure Questionnaire |
| MR | Mitral regurgitation |
| MRI | Magnetic resonance imaging |
| NYHA | New York Heart Association (functional class) |
| OR | Odds ratio |
| PARADIGM | Multicenter PVL outcomes study (trial acronym) |
| PET | Polyethylene terephthalate |
| PISA | Proximal isovelocity surface area |
| EROA | Effective regurgitant orifice area |
| PLD | Occlutech Paravalvular Leak Device |
| PLUGinTAVI | International registry of post-TAVI PVL closure (PLUGinTAVI) |
| PVL | Paravalvular leak |
| PVR | Paravalvular regurgitation |
| QoL | Quality of life |
| RA | Right atrium |
| RF | Regurgitant fraction |
| RV | Right ventricle |
| RVOT | Right ventricular outflow tract |
| SI | Surgical intervention |
| STOP | Standardized pre-release safety checklist (“STOP checks”) |
| TAVI | Transcatheter aortic valve implantation |
| TEE | Transesophageal echocardiography |
| THV | Transcatheter heart valve |
| TI | Transcatheter intervention |
| TMVR | Transcatheter mitral valve replacement |
| TTE | Transthoracic echocardiography |
| UK | United Kingdom |
| VARC-3 | Valve Academic Research Consortium-3 |
| VC | Vena contracta |
| VSD | Ventricular septal defect |
References
- Cruz-Gonzalez, I.; Antunez-Muiños, P.; Lopez-Tejero, S.; Sanchez, P.L. Mitral Paravalvular Leak: Clinical Implications, Diagnosis and Management. J. Clin. Med. 2022, 11, 1245. [Google Scholar] [CrossRef] [PubMed]
- Garcia, E.; Sandoval, J.; Unzue, L.; Hernández-Antolín, R.; Almería, C.; Macaya, C. Paravalvular leaks: Mechanisms, diagnosis and management. EuroIntervention 2012, 8, Q41–Q52. [Google Scholar] [CrossRef] [PubMed]
- Alkhouli, M.; Farooq, A.; Go, R.S.; Balla, S.; Berzingi, C. Cardiac prostheses-related hemolytic anemia. Clin. Cardiol. 2019, 42, 692–700. [Google Scholar] [CrossRef] [PubMed]
- Suh, Y.J.; Hong, G.-R.; Han, K.; Im, D.J.; Chang, S.; Hong, Y.J.; Lee, H.-J.; Hur, J.; Choi, B.W.; Chang, B.-C.; et al. Assessment of Mitral Paravalvular Leakage After Mitral Valve Replacement Using Cardiac Computed Tomography. Circ. Cardiovasc. Imaging 2016, 9, e004153. [Google Scholar] [CrossRef]
- Matteucci, M.; Ferrarese, S.; Cantore, C.; Massimi, G.; Facetti, S.; Mantovani, V.; Cappabianca, G.; Fina, D.; Lorusso, R.; Beghi, C. Early Aortic Paravalvular Leak After Conventional Cardiac Valve Surgery: A Single-Center Experience. Ann. Thorac. Surg. 2020, 109, 517–525. [Google Scholar] [CrossRef]
- Shah, V.N.; Orlov, O.I.; Orlov, C.P.; Buckley, M.; Sicouri, S.; Takebe, M.; Thomas, M.P.; Goldman, S.M.; Plestis, K.A. Incidence, Natural History, and Factors Associated with Paravalvular Leak Following Surgical Aortic Valve Replacement. Innovations 2019, 14, 519–530. [Google Scholar] [CrossRef]
- Bouhout, I.; Mazine, A.; Ghoneim, A.; Millàn, X.; El-Hamamsy, I.; Pellerin, M.; Cartier, R.; Demers, P.; Lamarche, Y.; Bouchard, D. Long-term results after surgical treatment of paravalvular leak in the aortic and mitral position. J. Thorac. Cardiovasc. Surg. 2016, 151, 1260–1266.e1. [Google Scholar] [CrossRef]
- Genoni, M.; Franzen, D.; Vogt, P.; Seifert, B.; Jenni, R.; Künzli, A.; Niederhäuser, U.; Turina, M. Paravalvular leakage after mitral valve replacement: Improved long-term survival with aggressive surgery? Eur. J. Cardio-Thorac. Surg. 2000, 17, 14–19. [Google Scholar] [CrossRef]
- Hwang, H.Y.; Choi, J.W.; Kim, H.K.; Kim, K.H.; Kim, K.B.; Ahn, H. Paravalvular Leak After Mitral Valve Replacement: 20-Year Follow-Up. Ann. Thorac. Surg. 2015, 100, 1347–1352. [Google Scholar] [CrossRef]
- Flores-Umanzor, E.; Nogic, J.; Cepas-Guillén, P.; Hascoet, S.; Pysz, P.; Baz, J.A.; Cruz-González, I.; Amat-Santos, I.J.; Antúnez-Muiños, P.; González, J.C.; et al. Percutaneous paravalvular leak closure after transcatheter aortic valve implantation: The international PLUGinTAVI Registry. EuroIntervention 2023, 19, e442–e449. [Google Scholar] [CrossRef]
- Patsalis, P.C.; Konorza, T.F.M.; Al-Rashid, F.; Plicht, B.; Riebisch, M.; Wendt, D.; Thielmann, M.; Jakob, H.; Eggebrecht, H.; Heusch, G.; et al. Incidence, outcome and correlates of residual paravalvular aortic regurgitation after transcatheter aortic valve implantation and importance of haemodynamic assessment. EuroIntervention 2013, 8, 1398–1406. [Google Scholar] [CrossRef] [PubMed]
- Ramlawi, B.; Bedeir, K. Overcoming the transcatheter aortic valve replacement Achilles heel: Paravalvular leak. Ann. Cardiothorac. Surg. 2020, 9, 499–501. [Google Scholar] [CrossRef] [PubMed]
- Sá, M.P.; Jacquemyn, X.; Van den Eynde, J.; Tasoudis, P.; Erten, O.; Sicouri, S.; Macedo, F.Y.; Pasala, T.; Kaple, R.; Weymann, A.; et al. Impact of Paravalvular Leak on Outcomes After Transcatheter Aortic Valve Implantation: Meta-Analysis of Kaplan-Meier-derived Individual Patient Data. Struct. Heart 2023, 7, 100118. [Google Scholar] [CrossRef] [PubMed]
- Eleid, M.F.; Cabalka, A.K.; Malouf, J.F.; Sanon, S.; Hagler, D.J.; Rihal, C.S. Techniques and Outcomes for the Treatment of Paravalvular Leak. Circ. Cardiovasc. Interv. 2015, 8, e001945. [Google Scholar] [CrossRef]
- Kliger, C.; Eiros, R.; Isasti, G.; Einhorn, B.; Jelnin, V.; Cohen, H.; Kronzon, I.; Perk, G.; Fontana, G.P.; Ruiz, C.E. Review of surgical prosthetic paravalvular leaks: Diagnosis and catheter-based closure. Eur. Heart J. 2012, 34, 638–649. [Google Scholar] [CrossRef]
- Gürsoy, M.O.; Güner, A.; Kalçık, M.; Bayam, E.; Özkan, M. A comprehensive review of the diagnosis and management of mitral paravalvular leakage. Anatol. J. Cardiol. 2020, 24, 350–360. [Google Scholar]
- Ruiz, C.E.; Hahn, R.T.; Berrebi, A.; Borer, J.S.; Cutlip, D.E.; Fontana, G.; Gerosa, G.; Ibrahim, R.; Jelnin, V.; Jilaihawi, H.; et al. Clinical Trial Principles and Endpoint Definitions for Paravalvular Leaks in Surgical Prosthesis. Eur. Heart J. 2018, 39, 1224–1245. [Google Scholar] [CrossRef]
- Pollari, F.; Dell’Aquila, A.M.; Söhn, C.; Marianowicz, J.; Wiehofsky, P.; Schwab, J.; Pauschinger, M.; Hitzl, W.; Fischlein, T.; Pfeiffer, S. Risk factors for paravalvular leak after transcatheter aortic valve replacement. J. Thorac. Cardiovasc. Surg. 2019, 157, 1406–1415.e3. [Google Scholar] [CrossRef]
- Sinning, J.-M.; Vasa-Nicotera, M.; Chin, D.; Hammerstingl, C.; Ghanem, A.; Bence, J.; Kovac, J.; Grube, E.; Nickenig, G.; Werner, N. Evaluation and Management of Paravalvular Aortic Regurgitation After Transcatheter Aortic Valve Replacement. J. Am. Coll. Cardiol. 2013, 62, 11–20. [Google Scholar] [CrossRef]
- van Wely, M.; Rooijakkers, M.; Stens, N.; El Messaoudi, S.; Somers, T.; van Garsse, L.; Thijssen, D.; Nijveldt, R.; van Royen, N. Paravalvular regurgitation after transcatheter aortic valve replacement: Incidence, quantification, and prognostic impact. Eur. Heart J.-Imaging Methods Pract. 2024, 2, qyae040. [Google Scholar] [CrossRef]
- Kozłowski, M.; Wojtas, K.; Orciuch, W.; Jędrzejek, M.; Smolka, G.; Wojakowski, W.; Makowski, Ł. Potential Applications of Computational Fluid Dynamics for Predicting Hemolysis in Mitral Paravalvular Leaks. J. Clin. Med. 2021, 10, 5752. [Google Scholar] [CrossRef] [PubMed]
- Wojtas, K.; Kozłowski, M.; Orciuch, W.; Makowski, Ł. Computational Fluid Dynamics Simulations of Mitral Paravalvular Leaks in Human Heart. Materials 2021, 14, 7354. [Google Scholar] [CrossRef] [PubMed]
- Cannata, A.; Cantoni, S.; Sciortino, A.; Bruschi, G.; Russo, C.F. Mechanical Hemolysis Complicating Transcatheter Interventions for Valvular Heart Disease: JACC State-of-the-Art Review. J. Am. Coll. Cardiol. 2021, 77, 2323–2334. [Google Scholar] [CrossRef] [PubMed]
- Grigioni, M.; Daniele, C.; D’Avenio, G.; Barbaro, V. A discussion on the threshold limit for hemolysis related to Reynolds shear stress. J. Biomech. 1999, 32, 1107–1112. [Google Scholar]
- Jędrzejczak, K.; Antonowicz, A.; Makowski, Ł.; Orciuch, W.; Wojtas, K.; Kozłowski, M. Computational fluid dynamics validated by micro particle image velocimetry to estimate the risk of hemolysis in arteries with atherosclerotic lesions. Chem. Eng. Res. Des. 2023, 196, 342–353. [Google Scholar] [CrossRef]
- Hascoët, S.; Smolka, G.; Blanchard, D.; Kloëckner, M.; Brochet, E.; Bouisset, F.; Leurent, G.; Thambo, J.-B.; Combes, N.; Dumonteil, N.; et al. Predictors of Clinical Success After Transcatheter Paravalvular Leak Closure: An International Prospective Multicenter Registry. Circ. Cardiovasc. Interv. 2022, 15, e012193. [Google Scholar] [CrossRef]
- Haberka, M.; Malczewska, M.; Pysz, P.; Kozłowski, M.; Wojakowski, W.; Smolka, G. Cardiovascular magnetic resonance and transesophageal echocardiography in patients with prosthetic valve paravalvular leaks: Towards an accurate quantification and stratification. J. Cardiovasc. Magn. Reson. 2021, 23, 31. [Google Scholar] [CrossRef]
- Lancellotti, P.; Pibarot, P.; Chambers, J.; Edvardsen, T.; Delgado, V.; Dulgheru, R.; Pepi, M.; Cosyns, B.; Dweck, M.R.; Garbi, M.; et al. Recommendations for the imaging assessment of prosthetic heart valves: A report from the European Association of Cardiovascular Imaging endorsed by the Chinese Society of Echocardiography, the Inter-American Society of Echocardiography, and the Brazilian Department of Cardiovascular Imaging. Eur. Heart J.-Cardiovasc. Imaging 2016, 17, 589–590. [Google Scholar]
- Lerakis, S.; Hayek, S.; Arepalli, C.D.; Thourani, V.; Babaliaros, V. Cardiac Magnetic Resonance for Paravalvular Leaks in Post-Transcatheter Aortic Valve Replacement. Circulation 2014, 129, e430–e431. [Google Scholar] [CrossRef]
- Zoghbi, W.A.; Jone, P.N.; Chamsi-Pasha, M.A.; Chen, T.; Collins, K.A.; Desai, M.Y.; Grayburn, P.; Groves, D.W.; Hahn, R.T.; Little, S.H.; et al. Guidelines for the Evaluation of Prosthetic Valve Function with Cardiovascular Imaging: A Report From the American Society of Echocardiography Developed in Collaboration with the Society for Cardiovascular Magnetic Resonance and the Society of Cardiovascular Computed Tomography. J. Am. Soc. Echocardiogr. 2024, 37, 2–63. [Google Scholar] [CrossRef]
- Généreux, P.; Piazza, N.; Alu Maria, C.; Nazif, T.; Hahn Rebecca, T.; Pibarot, P.; Bax, J.J.; Leipsic, J.A.; Blanke, P.; Blackstone, E.H.; et al. Valve Academic Research Consortium 3: Updated Endpoint Definitions for Aortic Valve Clinical Research. JACC 2021, 77, 2717–2746. [Google Scholar] [CrossRef]
- Pibarot, P.; Hahn, R.T.; Weissman, N.J.; Monaghan, M.J. Assessment of Paravalvular Regurgitation Following TAVR: A Proposal of Unifying Grading Scheme. JACC Cardiovasc. Imaging 2015, 8, 340–360. [Google Scholar] [CrossRef] [PubMed]
- Biner, S.; Kar, S.; Siegel, R.J.; Rafique, A.; Shiota, T. Value of Color Doppler Three-Dimensional Transesophageal Echocardiography in the Percutaneous Closure of Mitral Prosthesis Paravalvular Leak. Am. J. Cardiol. 2010, 105, 984–989. [Google Scholar] [CrossRef] [PubMed]
- Gafoor, S.; Steinberg, D.H.; Franke, J.; Bertog, S.C.; Vaskelyte, L.; Hofmann, I.; Sievert, H. Tools and Techniques-Clinical: Paravalvular leak closure. EuroIntervention 2014, 9, 1359–1363. [Google Scholar] [CrossRef] [PubMed]
- Fanous, E.J.; Mukku, R.B.; Dave, P.; Aksoy, O.; Yang, E.H.; Benharash, P.; Press, M.C.; Rabbani, A.B.; Aboulhosn, J.A.; Rafique, A.M. Paravalvular Leak Assessment: Challenges in Assessing Severity and Interventional Approaches. Curr. Cardiol. Rep. 2020, 22, 166. [Google Scholar] [CrossRef]
- Crouch, G.; Tully, P.J.; Bennetts, J.; Sinhal, A.; Bradbrook, C.; Penhall, A.L.; De Pasquale, C.G.; A Baker, R.; Selvanayagam, J.B. Quantitative assessment of paravalvular regurgitation following transcatheter aortic valve replacement. J. Cardiovasc. Magn. Reson. 2015, 17, 32–36. [Google Scholar] [CrossRef]
- Frick, M.; Meyer, C.G.; Kirschfink, A.; Altiok, E.; Lehrke, M.; Brehmer, K.; Lotfi, S.; Hoffmann, R. Evaluation of aortic regurgitation after transcatheter aortic valve implantation: Aortic root angiography in comparison to cardiac magnetic resonance. EuroIntervention 2016, 11, 1419–1427. [Google Scholar] [CrossRef]
- Ribeiro, H.B.; Orwat, S.; Hayek, S.S.; Larose, É.; Babaliaros, V.; Dahou, A.; Le Ven, F.; Pasian, S.; Puri, R.; Altisent, O.A.-J.; et al. Cardiovascular Magnetic Resonance to Evaluate Aortic Regurgitation After Transcatheter Aortic Valve Replacement. J. Am. Coll. Cardiol. 2016, 68, 577–585. [Google Scholar] [CrossRef]
- Abdelghani, M.; Tateishi, H.; Spitzer, E.; Tijssen, J.G.; de Winter, R.J.; Soliman, O.I.I.; Hahn, R.T.; Serruys, P.W. Echocardiographic and angiographic assessment of paravalvular regurgitation after TAVI: Optimizing inter-technique reproducibility. Eur. Heart J.-Cardiovasc. Imaging 2016, 17, 852–860. [Google Scholar] [CrossRef][Green Version]
- Wang, R.; Kawashima, H.; Mylotte, D.; Rosseel, L.; Gao, C.; Aben, J.P.; Abdelshafy, M.; Onuma, Y.; Yang, J.; Soliman, O.; et al. Quantitative Angiographic Assessment of Aortic Regurgitation After Transcatheter Implantation of the Venus A-valve: Comparison with Other Self-Expanding Valves and Impact of a Learning Curve in a Single Chinese Center. Glob. Heart 2021, 16, 54. [Google Scholar] [CrossRef]
- Abdel-Wahab, M.; Abdelghani, M.; Miyazaki, Y.; Holy Erik, W.; Merten, C.; Zachow, D.; Tonino, P.; Rutten, M.C.M.; van de Vosse, F.N.; Morel, M.-A.; et al. A Novel Angiographic Quantification of Aortic Regurgitation After TAVR Provides an Accurate Estimation of Regurgitation Fraction Derived From Cardiac Magnetic Resonance Imaging. JACC Cardiovasc. Interv. 2018, 11, 287–297. [Google Scholar] [CrossRef]
- Sánchez-Recalde, A.; Moreno, R.; Galeote, G.; Jimenez-Valero, S.; Calvo, L.; Sevillano, J.H.; Arroyo-Ucar, E.; López, T.; Mesa, J.M.; Lopez-Sendon, J.L. Immediate and mid-term clinical course after percutaneous closure of paravalvular leakage. Rev. Esp. Cardiol. 2014, 67, 615–623. [Google Scholar] [CrossRef] [PubMed]
- Azevedo, A.I.; Braga, P.; Rodrigues, A.; Santos, L.; Melica, B.; Ribeiro, J.; Sampaio, F.; Fontes-Carvalho, R.; Fonseca, M.; Dias, A.; et al. Percutaneous closure of periprosthetic paravalvular leaks: A viable alternative to surgery? Rev. Port. Cardiol. 2017, 36, 489–494. [Google Scholar] [CrossRef] [PubMed]
- Burriesci, G.; Peruzzo, P.; Susin, F.M.; Tarantini, G.; Colli, A. In vitro hemodynamic testing of Amplatzer plugs for paravalvular leak occlusion after transcatheter aortic valve implantation. Int. J. Cardiol. 2016, 203, 1093–1099. [Google Scholar] [CrossRef] [PubMed]
- Nijenhuis, V.J.; Swaans, M.J.; Post, M.C.; Heijmen, R.H.; de Kroon, T.L.; ten Berg, J.M. Open Transapical Approach to Transcatheter Paravalvular Leakage Closure. Circ. Cardiovasc. Interv. 2014, 7, 611–620. [Google Scholar] [CrossRef]
- Onorato, E.M.; Muratori, M.; Smolka, G.; Malczewska, M.; Zorinas, A.; Zakarkaite, D.; Mussayev, A.; Christos, C.P.; Bauer, F.; Gandet, T.; et al. Midterm procedural and clinical outcomes of percutaneous paravalvular leak closure with the Occlutech Paravalvular Leak Device. EuroIntervention 2020, 15, 1251–1259. [Google Scholar] [CrossRef]
- Smolka, G.; Pysz, P.; Kozłowski, M.; Jasiński, M.; Gocoł, R.; Roleder, T.; Kargul, A.; Ochała, A.; Wojakowski, W. Transcatheter closure of paravalvular leaks using a paravalvular leak device-a prospective Polish registry. Postep. Kardiol. Interwencyjnej 2016, 12, 128–134. [Google Scholar] [CrossRef]
- Onorato, E.M.; Alamanni, F.; Muratori, M.; Smolka, G.; Wojakowski, W.; Pysz, P.; Zorinas, A.; Zakarkaite, D.; Eltchaninoff, H.; Litzer, P.-Y.; et al. Safety, Efficacy and Long-Term Outcomes of Patients Treated with the Occlutech Paravalvular Leak Device for Significant Paravalvular Regurgitation. J. Clin. Med. 2022, 11, 1978. [Google Scholar] [CrossRef]
- Cruz-Gonzalez, I.; Rama-Merchan, J.C.; Arribas-Jimenez, A.; Rodriguez-Collado, J.; Martin-Moreiras, J.; Cascon-Bueno, M.; Luengo, C.M. Paravalvular leak closure with the Amplatzer Vascular Plug III device: Immediate and short-term results. Rev. Esp. Cardiol. 2014, 67, 608–614. [Google Scholar] [CrossRef]
- Hascoët, S.; Smolka, G.; Kilic, T.; Ibrahim, R.; Onorato, E.-M.; Calvert, P.A.; Champagnac, D.; Freixa-Rofastes, X.; Zorinas, A.; Sandoval, J.P.; et al. Procedural Tools and Technics for Transcatheter Paravalvular Leak Closure: Lessons from a Decade of Experience. J. Clin. Med. 2023, 12, 119. [Google Scholar] [CrossRef]
- Sandoval Berrocal, J.; Paulo, M.; Hernandez-Antolin, R.; Rodas, C.; Martin, P.; Dutary, J.; Fernandez-Viña, F.; Garcia Fernandez, E. Percutaneous closure of paravalvular aortic leaks with the Amplatzer Vascular Plug III ®, late clinical follow-up. EuroIntervention 2012, 8. Available online: https://eurointervention.pcronline.com/article/percutaneous-closure-of-paravalvular-aortic-leaks-with-the-amplatzer-vascular-plug-iii-late-clinical-follow-up (accessed on 10 February 2026).
- ClinicalTrials.gov. A Prospective M, Single-Arm Study to Evaluate the Safety and Effectiveness of the Amplatzer Valvular Plug III in Patients with Paravalvular Leak (PARADIGM). NCT04489823. Available online: https://clinicaltrials.gov/study/NCT04489823 (accessed on 11 January 2026).
- Sagar, P.; Pavithran, S.; Rajendran, M.; Sivakumar, K. Single center experience of transcatheter closure of mitral and aortic Paravalvular leaks using the new rechristened rectangular Amplatzer PVL plug. Indian Heart J. 2022, 74, 239–241. [Google Scholar] [CrossRef] [PubMed]
- Lucron, H.; Baruteau, A.E.; Ovaert, C.; Houeijeh, A.; Brard, M.; Guerin, P.; Bourlon, F.; Dauphin, C.; Tuttle, S.; Tagorti, M.; et al. Efficacy, Safety and Characteristics of the Amplatzer Vascular Plug II and IV Utilization for Various Percutaneous Occlusions in Children under 10 Years. Congenit. Heart Dis. 2022, 17, 421. [Google Scholar] [CrossRef]
- Iyisoy, A.; Kursaklioglu, H.; Celik, T.; Baysan, O.; Celik, M. Percutaneous closure of a tricuspid paravalvular leak with an Amplatzer duct occluder II via antegrade approach. Cardiovasc. J. Afr. 2011, 22, e7–e9. [Google Scholar] [CrossRef]
- Kursaklioglu, H.; Barcin, C.; Iyisoy, A.; Baysan, O.; Celik, T.; Kose, S. Percutaneous closure of mitral paravalvular leak via retrograde approach: With use of the Amplatzer duct occluder II and without a wire loop. Tex. Heart Inst. J. 2010, 37, 461–464. [Google Scholar]
- Costa, M. Percutaneous closure of prosthetic paravalvular leaks–Should it be considered the first therapeutic option? Rev. Port. Cardiol. 2017, 36, 495–497. [Google Scholar] [CrossRef]
- Cruz-Gonzalez, I.; Rama-Merchan, J.C.; Rodríguez-Collado, J.; Martín-Moreiras, J.; Diego-Nieto, A.; Barreiro-Pérez, M.; Sánchez, P.L. Transcatheter closure of paravalvular leaks: State of the art. Neth. Heart J. 2017, 25, 116–124. [Google Scholar] [CrossRef]
- Noble, S.; Basmadjian, A.; Ibrahim, R. Transcatheter Prosthetic Paravalvular Leak Closure. Cardiovasc. Med. 2012, 15, 245. [Google Scholar] [CrossRef]
- Alkhouli, M.; Zack, C.J.; Sarraf, M.; Eleid, M.F.; Cabalka, A.K.; Reeder, G.S.; Hagler, D.J.; Maalouf, J.F.; Nkomo, V.T.; Rihal, C.S. Successful Percutaneous Mitral Paravalvular Leak Closure Is Associated with Improved Midterm Survival. Circ. Cardiovasc. Interv. 2017, 10, e005730. [Google Scholar] [CrossRef]
- Millán, X.; Skaf, S.; Joseph, L.; Ruiz, C.; García, E.; Smolka, G.; Noble, S.; Cruz-González, I.; Arzamendi, D.; Serra, A.; et al. Transcatheter reduction of paravalvular leaks: A systematic review and meta-analysis. Can. J. Cardiol. 2015, 31, 260–269. [Google Scholar] [CrossRef]
- Belahnech, Y.; Aguasca, G.M.; García Del Blanco, B.; Ródenas-Alesina, E.; González Alujas, T.; Gutiérrez García-Moreno, L.; Galian-Gay, L.; Fernández-Galera, R.; Irurueta, I.O.; Serra, V.; et al. Impact of a Successful Percutaneous Mitral Paravalvular Leak Closure on Long-term Major Clinical Outcomes. Can. J. Cardiol. 2024, 40, 1213–1222. [Google Scholar] [CrossRef]
- Busu, T.; Alqahtani, F.; Badhwar, V.; Cook, C.C.; Rihal, C.S.; Alkhouli, M. Meta-analysis Comparing Transcatheter and Surgical Treatments of Paravalvular Leaks. Am. J. Cardiol. 2018, 122, 302–309. [Google Scholar] [CrossRef]
- Wells, J.A., 4th; Condado, J.F.; Kamioka, N.; Dong, A.; Ritter, A.; Lerakis, S.; Clements, S.; Stewart, J.; Leshnower, B.; Guyton, R.; et al. Outcomes After Paravalvular Leak Closure: Transcatheter Versus Surgical Approaches. JACC Cardiovasc. Interv. 2017, 10, 500–507. [Google Scholar] [CrossRef]
- Improta, R.; Di Pietro, G.; Odeh, Y.; Morena, A.; Saade, W.; D’Ascenzo, F.; Mancone, M.; Miraldi, F. Transcatheter or surgical treatment of paravalvular leaks: A meta-analysis of 13 studies and 2003 patients. Int. J. Cardiol. Heart Vasc. 2025, 56, 101583. [Google Scholar] [CrossRef]
- García, E.; Arzamendi, D.; Jimenez-Quevedo, P.; Sarnago, F.; Martí, G.; Sanchez-Recalde, A.; Lasa-Larraya, G.; Sancho, M.; Iñiguez, A.; Goicolea, J.; et al. Outcomes and predictors of success and complications for paravalvular leak closure: An analysis of the SpanisH real-wOrld paravalvular LEaks closure (HOLE) registry. EuroIntervention 2017, 12, 1962–1968. [Google Scholar] [CrossRef]
- Calvert, P.A.; Northridge, D.B.; Malik, I.S.; Shapiro, L.; Ludman, P.; Qureshi, S.A.; Mullen, M.; Henderson, R.; Turner, M.; Been, M.; et al. Percutaneous Device Closure of Paravalvular Leak: Combined Experience from the United Kingdom and Ireland. Circulation 2016, 134, 934–944. [Google Scholar] [CrossRef]





| Predominant Clinical Phenotype | Practical Severity Anchors (Pre-Procedure) | Minimum Imaging Endpoints to Report | Target Residual PVL (Pragmatic) | Clinical Success Endpoint(s) |
|---|---|---|---|---|
| Heart failure–predominant PVL (mitral) | Symptoms (NYHA); pulmonary venous congestion; LA dilation/V-wave; supportive Doppler signs (e.g., pulmonary venous systolic blunting/reversal when interpretable) | 2D/3D TEE mapping (location, circumferential extent, number of jets); pre/post mean mitral gradient; residual PVL grade at exit + predischarge | ≤mild–moderate (5-class) or ≤mild (3-class), and no clinically relevant iatrogenic mitral stenosis | ≥1 NYHA class improvement; fewer HF admissions; QoL improvement |
| Heart failure–predominant PVL (aortic/post-TAVI) | Dyspnea/low output; LV volume load; supportive Doppler (diastolic flow reversal) | Echo integrative grade (include circumferential extent); angiography/hemodynamics if used; residual PVL at exit + predischarge | Preferably ≤ mild–moderate; consider hemodynamic optimization during procedure (esp. post-TAVI) | HF rehospitalization reduction; QoL; survival (longer-term) |
| Hemolysis-predominant PVL (any position; often mechanical) | Hemoglobin trend; LDH ↑; haptoglobin ↓; indirect bilirubin ↑; transfusion/EPO requirement | Precise jet localization (often 3D TEE); document elimination of high-velocity residual micro-jet | As close to none/trace as achievable (hemolysis is “micro-jet sensitive”) | Transfusion independence; improvement/normalization trend of hemolysis labs |
| Mixed HF + hemolysis | Combined anchors above | Full integrative imaging set + labs | Aim for lowest achievable residual grade without prosthesis compromise | NYHA improvement and hemolysis improvement/transfusion-free |
| Device/Platform | Typical PVL Morphology Where It Fits Best | Key Advantages | Key Limitations/Cautions |
|---|---|---|---|
| Occlutech PLD (square/rectangular; waist/twist) | Crescentic/elliptical PVL; irregular channels (mitral & aortic) | Purpose-built geometry; PET patches; markers; retrievable/repositionable | Requires careful sizing to avoid leaflet interaction; availability varies by region |
| Amplatzer Valvular Plug III/oblong PVL plug concept | Elliptical/crescentic PVL; multi-orifice channels | Oblong geometry; broad size range; widely used in PVL practice; under formal evaluation (PARADIGM) | Leaflet interference remains a risk; sometimes multiple devices needed |
| AVP II | More tubular/round PVL channels | Familiar platform; effective occlusion in suitable geometries | Less conformable for crescentic PVL; can interact with leaflets if protruding |
| AVP IV (low profile) | Small channels; post-TAVI PVL where crossability is limiting | Low-profile deliverability; common in post-TAVI PVL closure practice | Not ideal for large crescentic defects; may require multiple devices |
| ADO/ADO II | Short tunnel-like PVL; selective mitral/tricuspid PVL cases | Disc-based stability; can be useful when “duct-like” anatomy exists | Off-label in PVL; embolization/interference risk if landing zone is marginal |
| Muscular VSD/ASD occluders | Large defects with adequate landing zone | Large discs/waist options | Higher interference risk; not designed for PVL geometry |
Disclaimer/Publisher’s Note: The statements, opinions and data contained in all publications are solely those of the individual author(s) and contributor(s) and not of MDPI and/or the editor(s). MDPI and/or the editor(s) disclaim responsibility for any injury to people or property resulting from any ideas, methods, instructions or products referred to in the content. |
© 2026 by the authors. Licensee MDPI, Basel, Switzerland. This article is an open access article distributed under the terms and conditions of the Creative Commons Attribution (CC BY) license.
Share and Cite
Papadopoulos, G.E.; Ninios, I.; Evangelou, S.; Ioannides, A.; Ninios, V. Transcatheter Paravalvular Leak Closure: A Step-by-Step Guide. J. Cardiovasc. Dev. Dis. 2026, 13, 96. https://doi.org/10.3390/jcdd13020096
Papadopoulos GE, Ninios I, Evangelou S, Ioannides A, Ninios V. Transcatheter Paravalvular Leak Closure: A Step-by-Step Guide. Journal of Cardiovascular Development and Disease. 2026; 13(2):96. https://doi.org/10.3390/jcdd13020096
Chicago/Turabian StylePapadopoulos, Georgios E., Ilias Ninios, Sotirios Evangelou, Andreas Ioannides, and Vlasis Ninios. 2026. "Transcatheter Paravalvular Leak Closure: A Step-by-Step Guide" Journal of Cardiovascular Development and Disease 13, no. 2: 96. https://doi.org/10.3390/jcdd13020096
APA StylePapadopoulos, G. E., Ninios, I., Evangelou, S., Ioannides, A., & Ninios, V. (2026). Transcatheter Paravalvular Leak Closure: A Step-by-Step Guide. Journal of Cardiovascular Development and Disease, 13(2), 96. https://doi.org/10.3390/jcdd13020096

