Infectious Bronchitis Virus Activates the Aryl Hydrocarbon Receptor During In Vitro Infection
Simple Summary
Abstract
1. Introduction
2. Materials and Methods
2.1. Cell Culture and Transfections
2.2. Viral Strains
2.3. Small Molecule Compounds
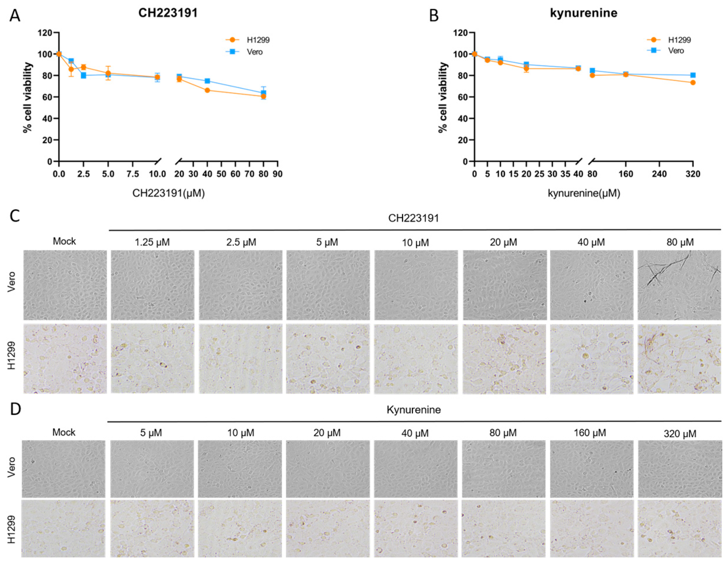
2.4. Cell Viability Assays
2.5. Pharmacological Treatments and Viral Infections
2.6. Viral Nucleic Acid Quantification
2.7. Western Blotting
2.8. Plaque Assay
2.9. Statistical Analysis
3. Results
3.1. IBV Infection Activates AhR Signaling
3.2. Pharmacological Targeting of AhR Modulates Viral Replication
3.3. AhR Modulation Impacts IBV-N Protein Expression
3.4. AhR Suppression Reduces IBV Viral Levels
3.5. AhR Knockdown Inhibits IBV-N Expression
4. Discussion
5. Conclusions
Supplementary Materials
Author Contributions
Funding
Institutional Review Board Statement
Informed Consent Statement
Data Availability Statement
Acknowledgments
Conflicts of Interest
References
- Ivanov, K.A.; Hertzig, T.; Rozanov, M.; Bayer, S.; Thiel, V.; Gorbalenya, A.E.; Ziebuhr, J. Major Genetic Marker of Nidoviruses Encodes a Replicative Endoribonuclease. Proc. Natl. Acad. Sci. USA 2004, 101, 12694–12699. [Google Scholar] [CrossRef]
- Chu, H.; Shuai, H.; Hou, Y.; Zhang, X.; Yuen, K.Y. Targeting highly pathogenic coronavirus-induced apoptosis reduces viral pathogenesis and disease severity. Sci. Adv. 2021, 7, eabf8577. [Google Scholar] [CrossRef]
- De Wit, J.J.; Cook, J.K.A.; van der Heijden, H.M.J.F. Infectious bronchitis virus variants: A review of the history, current situation and control measures. Avian Pathol. J. 2011, 40, 223–235. [Google Scholar] [CrossRef]
- Bhuiyan, M.S.A.; Sarker, S.; Amin, Z.; Rodrigues, K.F.; Saallah, S.; Shaarani, S.M.; Siddiquee, S. Infectious Bronchitis Virus (Gammacoronavirus) in Poultry: Genomic Architecture, Post-Translational Modifications, and Structural Motifs. Poultry 2023, 2, 363–382. [Google Scholar] [CrossRef]
- Zhong, Y.; Tan, Y.W.; Liu, D.X. Recent Progress in Studies of Arterivirus- and Coronavirus-Host Interactions. Viruses 2012, 4, 980–1010. [Google Scholar] [CrossRef]
- Hiscox, J.A.; Wurm, T.; Wilson, L.; Britton, P.; Cavanagh, D.; Brooks, G. The Coronavirus Infectious Bronchitis Virus Nucleoprotein Localizes to the Nucleolus. J. Virol. 2001, 75, 506–512. [Google Scholar] [CrossRef]
- Bhuiyan, M.S.A.; Amin, Z.; Rodrigues, K.F.; Saallah, S.; Shaarani, S.M.; Sarker, S.; Siddiquee, S. Infectious Bronchitis Virus (Gammacoronavirus) in Poultry Farming: Vaccination, Immune Response and Measures for Mitigation. Vet. Sci. 2021, 8, 273. [Google Scholar] [CrossRef]
- Shen, S.; Wen, Z.L.; Liu, D.X. Emergence of a coronavirus infectious bronchitis virus mutant with a truncated 3b gene: Functional characterization of the 3b protein in pathogenesis and replication. J. Virol. 2003, 311, 16–27. [Google Scholar] [CrossRef]
- Legnardi, M.; Tucciarone, C.M.; Franzo, G.; Cecchinato, M. Infectious Bronchitis Virus Evolution, Diagnosis and Control. Vet. Sci. 2020, 7, 79. [Google Scholar] [CrossRef]
- Denison, M.S.; Nagy, S.R. Activation of the aryl hydrocarbon receptor by structurally diverse exogenous and endogenous chemicals. Annu. Rev. Pharmacol. Toxicol. 2003, 43, 309–334. [Google Scholar] [CrossRef] [PubMed]
- Lucie, L.; Ludmila, J.; Julien, D.; Xavier, C. AhR signaling pathways and regulatory functions. Biochim. Open 2018, 7, 1–9. [Google Scholar] [CrossRef] [PubMed]
- Gutierrez-Vazquez, C.; Quintana, F.J. Regulation of the Immune Response by the Aryl Hydrocarbon Receptor. Immunity 2018, 48, 19–33. [Google Scholar] [CrossRef]
- Rothhammer, V.; Quintana, F.J. The aryl hydrocarbon receptor: An environmental sensor integrating immune responses in health and disease. Nat. Rev. Immunol. 2019, 19, 184–197. [Google Scholar] [CrossRef]
- Kudo, I.; Hosaka, M.; Haga, A.; Tsuji, N.; Nagata, Y.; Okada, H.; Fukuda, K.; Kakizaki, Y.; Okamoto, T.; Grave, E. The regulation mechanisms of AhR by molecular chaperone complex. J. Biochem. 2018, 163, 223–232. [Google Scholar] [CrossRef]
- Hu, J.; Ding, Y.; Liu, W.; Liu, S. When AHR signaling pathways meet viral infections. Cell Commun. Signal. 2023, 21, 42. [Google Scholar] [CrossRef]
- Wright, E.J.; Karen, P.D.C.; Joshi, A.D.; Elferink, C.J. Canonical and Non-Canonical Aryl Hydrocarbon Receptor Signaling Pathways. Curr. Opin. Toxicol. 2017, 2, 87–92. [Google Scholar] [CrossRef] [PubMed]
- Torti, M.F.; Giovannoni, F.; Quintana, F.J.; García, C.C. The Aryl Hydrocarbon Receptor as a Modulator of Anti-viral Immunity. Front. Immunol. 2021, 12, 624293. [Google Scholar] [CrossRef]
- Shi, J.; Du, T.; Wang, J.; Tang, C.; Lei, M.; Yu, W.; Yang, Y.; Ma, Y.; Huang, P.; Chen, H.; et al. Aryl hydrocarbonreceptoris a proviral host factorand acandidate pan-SARS-CoV-2 therapeutictarget. Sci. Adv. 2023, 9, eadf0211. [Google Scholar] [CrossRef]
- Giovannoni, F.; Bosch, I.; Polonio, C.M.; Torti, M.F.; Wheeler, M.A.; Li, Z.; Romorini, L.; Rodriguez Varela, M.S.; Rothhammer, V.; Barroso, A.; et al. AHR is a Zika virus host factor and a candidate target for antiviral therapy. Nat. Neurosci. 2020, 23, 939–951. [Google Scholar] [CrossRef]
- Liu, Y.; Lv, J.; Liu, J.; Li, M.; Xie, J.; Lv, Q.; Deng, W.; Zhou, N.; Zhou, Y.; Song, J.; et al. Mucus production stimulated by IFN-AhR signaling triggers hypoxia of COVID-19. Cell Res. 2020, 30, 1078–1087. [Google Scholar] [CrossRef]
- Grunewald, M.E.; Shaban, M.G.; Mackin, S.R.; Fehr, A.R.; Perlman, S. Murine Coronavirus Infection Activates the Aryl Hydrocarbon Receptor in an Indoleamine 2,3-Dioxygenase-Independent Manner, Contributing to Cytokine Modulation and Proviral TCDD-Inducible-PARP Expression. J. Virol. 2020, 94, 10-1128. [Google Scholar] [CrossRef]
- Giovannoni, F.; Li, Z.; Remes-Lenicov, F.; Davola, M.E.; Elizalde, M.; Paletta, A.; Ashkar, A.A.; Mossman, K.L.; Dugour, A.V.; Figueroa, J.M.; et al. AHR signaling is induced by infection with coronaviruses. Nat. Commun. 2021, 12, 5148. [Google Scholar] [CrossRef]
- Gordon, D.E.; Jang, G.M.; Bouhaddou, M.; Xu, J.; Obernier, K.; White, K.M.; O’Meara, M.J.; Rezelj, V.V.; Guo, J.Z.; Swaney, D.L.; et al. A SARS-CoV-2 protein interaction map reveals targets for drug repurposing. Nature 2020, 583, 459–468. [Google Scholar] [CrossRef]
- Liao, Y.; Fung, T.S.; Huang, M.; Fang, S.G.; Zhong, Y.; Liu, D.X. Upregulation of CHOP/GADD153 during coronavirus infectious bronchitis virus infection modulates apoptosis by restricting activation of the extracellular signal-regulated kinase pathway. J. Virol. 2013, 87, 8124–8134. [Google Scholar] [CrossRef] [PubMed]
- Fang, S.; Chen, B.; Tay, F.P.L.; Ng, B.S.; Liu, D.X. An arginine-to-proline mutation in a domain with undefined functions within the helicase protein (Nsp13) is lethal to the coronavirus infectious bronchitis virus in cultured cells. Virology 2007, 358, 136–147. [Google Scholar] [CrossRef]
- An, H.; Cai, Z.; Yang, Y.; Wang, Z.; Liu, D.X.; Fang, S. Identification and formation mechanism of a novel noncoding RNA produced by avian infectious bronchitis virus. Virology 2019, 528, 176–180. [Google Scholar] [CrossRef]
- Kim, S.H.; Henry, E.C.; Kim, D.K.; Kim, Y.H.; Suh, P.G. Novel Compound 2-Methyl-2H-pyrazole-3-carboxylic Acid (2-methyl-4-o-tolylazo-phenyl)-amide (CH-223191) Prevents 2,3,7,8-TCDD-Induced Toxicity by Antagonizing the Aryl Hydrocarbon Receptor. Mol. Pharmacol. 2006, 69, 1871–1878. [Google Scholar] [CrossRef] [PubMed]
- Pelaez, M.A.; Torti, M.F.; Alvarez De Lauro, A.E.; Marquez, A.B.; Giovannoni, F.; Damonte, E.B.; García, C.C. Modulation of the Aryl Hydrocarbon Receptor Signaling Pathway Impacts on Junín Virus Replication. Viruses 2023, 15, 369. [Google Scholar] [CrossRef]
- An, H. Formation Mechanism and Biological Functions of Noncoding RNA in Avian Infectious Bronchitis Virus. PhD Thesis, Yangtze University, Jingzhou, China, 2018. (In Chinese). [Google Scholar]
- Fang, S.; Zhang, M. Noncoding RNA of avian infectious bronchitis virus regulates aryl hydrocarbon receptor and related signaling pathway genes. J. Yangtze Univ. (Nat. Sci. Ed.) 2023, 20, 130–134. (In Chinese) [Google Scholar]
- Yuan, L.X.; Liang, J.Q.; Zhu, Q.C.; Dai, G.; Li, S.; Fung, T.S.; Liu, D.X. A Gammacoronavirus, Avian Infectious Bronchitis Virus, and an Alphacoronavirus, Porcine Epidemic Diarrhea Virus, Exploit a Cell Survival Strategy by Upregulating cFOS To Promote Virus Replication. J. Virol. 2021, 95, e02107–e02120. [Google Scholar] [CrossRef] [PubMed]
- Faruku, B.; Suri, A.S.; Mohd, H.B.; Hassan, M.; Rahman, O.A. Progress and Challenges toward the Development of Vaccines against Avian Infectious Bronchitis. J. Immunol. Res. 2015, 2015, 424860. [Google Scholar] [CrossRef]
- Sorbo, L.D.; Giugliano, R.; Cerracchio, C.; Iovane, V.; Salvatore, M.M.; Serra, F.; Amoroso, M.G.; Pellegrini, F.; Levante, M.; Capozza, P. In Vitro Evaluation of Aryl Hydrocarbon Receptor Involvement in Feline Coronavirus Infection. Viruses 2025, 17, 227. [Google Scholar] [CrossRef] [PubMed]
- Lim, G.-Y.; Chen, H.; Song, W.-S.; Koh, D.-H.; Kim, D.-H.; Iwata, H.; Kim, E.-Y. Natural ligand 3,3′-diindolylmethane functions as an AHR agonist to modulate angiogenesis and organ development in chicken embryos. Ecotoxicol. Environ. Saf. 2025, 303, 118836. [Google Scholar] [CrossRef] [PubMed]
- Neff, A.M.; Inman, Z.; Mourikes, V.E.; Santacruz-Márquez, R.; Gonsioroski, A.; Laws, M.J.; Flaws, J.A. The role of the aryl hydrocarbon receptor in mediating the effects of mono(2-ethylhexyl) phthalate in mouse ovarian antral follicles†. Biol. Reprod. 2024, 110, 632–641. [Google Scholar] [CrossRef] [PubMed]
- Liu, H.; Yang, M.; Zhao, Z.; Zhang, H.; Gao, C.; Guo, L. Activation of aryl hydrocarbon receptor alleviates sepsis by promoting Nuclear Factor Erythroid 2-related Factor 2 expression to inhibit ferroptosis. Am. J. Med. Sci. 2025, in press. [Google Scholar] [CrossRef]
- Teske, S.; Bohn, A.A.; Regal, J.F.; Neumiller, J.J.; Lawrence, B.P. Activation of the aryl hydrocarbon receptor increases pulmonary neutrophilia and diminishes host resistance to influenza A virus. Am. J. Physiol. Lung Cell. Mol. Physiol. 2005, 289, L111–L124. [Google Scholar] [CrossRef]






| Gene | Primer | Sequences (5′-3′) | Position | Accession Number |
|---|---|---|---|---|
| AhR | F | TTGTGTTTCCTAAATCCAACCATT | 3807–3830 | NM_001621.5 |
| R | GCAGTTAACAGCAGATTTTTCAC | 4154–4132 | ||
| CYP1A1 | F | CTCAGCTCAGTACCTCAGCCAC | 71–92 | NM_000499.5 |
| R | CCCCATACTGCTGGCTCATC | 328–309 | ||
| IBV-N | F | TGAAGGTAGCGGTGTTCCTG | 26,025–26,044 | NC_001451.1 |
| R | CCACGGTTCAGGGGAATGAA | 26,360–26,341 | ||
| GAPDH | F | GTCAAGGCTGAGAACGGGAA | 346–365 | NM_002046.7 |
| R | AGTGATGGCATGGACTGTGG | 714–695 |
Disclaimer/Publisher’s Note: The statements, opinions and data contained in all publications are solely those of the individual author(s) and contributor(s) and not of MDPI and/or the editor(s). MDPI and/or the editor(s) disclaim responsibility for any injury to people or property resulting from any ideas, methods, instructions or products referred to in the content. |
© 2025 by the authors. Licensee MDPI, Basel, Switzerland. This article is an open access article distributed under the terms and conditions of the Creative Commons Attribution (CC BY) license (https://creativecommons.org/licenses/by/4.0/).
Share and Cite
Zhang, M.; Cai, Z.; An, H.; He, R.; Zhang, S.; Fang, S. Infectious Bronchitis Virus Activates the Aryl Hydrocarbon Receptor During In Vitro Infection. Vet. Sci. 2025, 12, 932. https://doi.org/10.3390/vetsci12100932
Zhang M, Cai Z, An H, He R, Zhang S, Fang S. Infectious Bronchitis Virus Activates the Aryl Hydrocarbon Receptor During In Vitro Infection. Veterinary Sciences. 2025; 12(10):932. https://doi.org/10.3390/vetsci12100932
Chicago/Turabian StyleZhang, Mingjing, Zhichao Cai, Hongliu An, Rong He, Songbai Zhang, and Shouguo Fang. 2025. "Infectious Bronchitis Virus Activates the Aryl Hydrocarbon Receptor During In Vitro Infection" Veterinary Sciences 12, no. 10: 932. https://doi.org/10.3390/vetsci12100932
APA StyleZhang, M., Cai, Z., An, H., He, R., Zhang, S., & Fang, S. (2025). Infectious Bronchitis Virus Activates the Aryl Hydrocarbon Receptor During In Vitro Infection. Veterinary Sciences, 12(10), 932. https://doi.org/10.3390/vetsci12100932

