Using Semantic Web Technologies to Query and Manage Information within Federated Cyber-Infrastructures
Abstract
:1. Introduction
- A common standardized model is used to describe cloud and testbed infrastructures. The extensibility of this model is built into it from the start in the form of additional ontologies that describe new types of resources. The machinery to deal with extensions is built into standard semantic web toolkits, leaving the designers free to think about the information model while affixing the data model.
- Different resources and descriptions easily can be related and connected semantically. Semantic web mechanisms intuitively represent computer network graph structures. Network topologies are embedded into the RDF graph using graph homeomorphisms and then are annotated with additional information, addressing structural and semantic constraints in a single structure.
- Model errors can be detected early, before testbed resources are provisioned, by using many standard inference tools.
- Rules can in particular be used to complement queries. Rules for harmonizing relationships should to be defined and applied on the federation level. This is where specialties and commonalities of the involved testbeds are known and this approach lifts the burden from users to formulate complex queries.
- The annotation process, i.e., the conversion from XML-based RSpecs to RDF-based graphs, is automatic and configurable to take testbed specific extensions and federation-wide agreements into account.
- Using standard Semantic Web tools, complex queries can be formulated to discover resources. A common way for testbeds to operate is by ingesting JSON/XML or other encoding of the user request or resource advertisement and then converting it into a non-portable native form on which queries and embeddings are performed. Semantic web tools allow us to store testbed-state information natively in RDF and to operate on that information using a multitude of native inference and query tools, thus simplifying and abstracting many parts of testbed operations.
- Once cloud resources are described semantically, they can be interlinked to other Linked Open Data (LOD) [7] cloud data sets. These linkages provide additional information about resource availability or constraints and help to link resources, e.g., to policies governing their allocation.
- Semantic resource descriptions support convergence from multiple syntactic-schema based representations of testbed resources to a single semantically enriched representation that combines information from multiple sources. Such sources include various RSpecs describing testbed resources, out-of-band knowledge that may be encoded in resource names or contained in human-readable online Web pages, an approach consistent with Ontology-based Data Access (OBDA). Encoding this information in a structured way into a single representation prepares it for direct analysis, without need of an intermediate representation. Answers are derived by matching resources required by the user to those available at one or more different testbeds, federating the testbeds automatically, with minimal human intervention.
2. Related Work
2.1. Semantic Models For Grids, Clouds and IoT
2.2. OMN Background
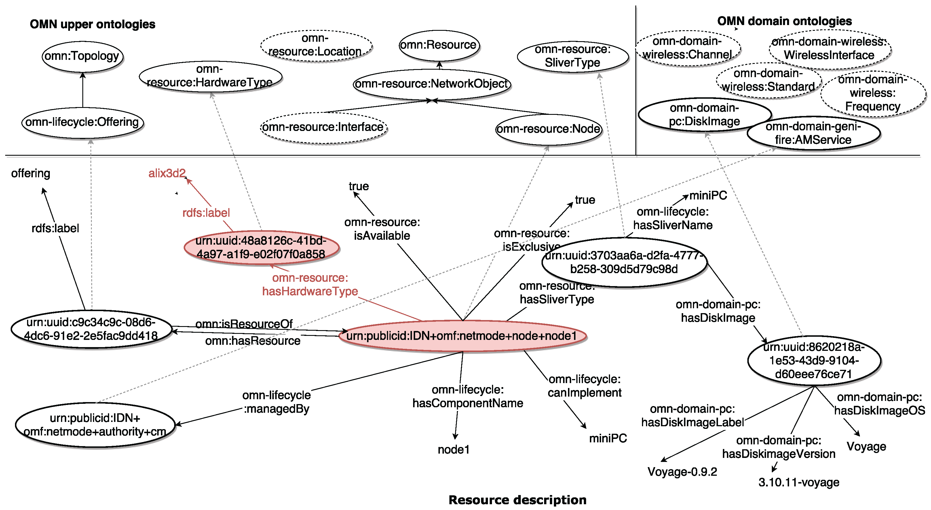
3. Open-Multinet Ontology Set
3.1. Design
3.1.1. OMN Upper Ontology
- Resource: a stand-alone component of the infrastructure that can be provisioned, i.e., granted to a user such as a network node.
- Service: is a manageable entity that can be controlled and/or used via either APIs or capabilities that it supports, such as a SSH login.
- Component: constitutes a part of a Resource or a Service, such as a port of a network node.
- Attribute: helps to describe the characteristics and properties of a specific Resource, Group, Resource, or Component, such as Quality of Service (QoS).
- Group: is a collection of resources and services, for instance, a testbed or a requested network topology logically grouped together to perform a particular function.
- Dependency: describes a unidirectional relationship between two elements such as Resource, Service, Component, or Group. It may define, for example, an order in which particular resources need to be instantiated: first, a network link, and then, the compute nodes attached to it. This class opens up the possibility of adding more properties to a dependency via annotation.
- Layer: describes a place within a hierarchy to which a specific Group, Resource, Service, or Component can adapt. Infrastructure resources naturally fall into layers, with resources at higher layers requiring presence of resources at lower layers in order to function.
- Environment: the conditions under which a Resource, Group, or Service is operating, as in, e.g., concurrent virtual machines.
- Reservation: a specification of a guarantee for a certain duration. Hence, it is a subclass of the ”Interval” class of the W3C Time ontology [53].
- hasAttribute: the Attribute associated with a Component, Resource, Service, or Group; e.g., CPU speed, or uptime.
- hasComponent: links a Component , Resource, or Service to its subcomponent.
- hasGroup: connects a Group to its subgroup; it is the inverse of isGroupOf.
- hasReservation: relates Group, Resource or Service to its Reservation.
- hasResource: declares that a specific Group has a Resource.
- hasService: declares that a Group, Resource or Service provides a Service.
- withinEnvironment: defines the ”Environment” in which a Group, Resource, Service, or Component operates. An example of environment is the operating system under which a resource works.
3.1.2. OMN Federation
3.1.3. OMN Life Cycle
- the infrastructure provider advertises an Offering describing the available resources;
- the user forms a Request defining the required collection of resources to the infrastructure provider;
- the Confirmation contains an agreement by the provider, termed bound (tied to a specific set of physical resources) or unbound, to provide the requested resources;
- and, finally, a Manifest describes the provisioned resources and their properties.
3.1.4. OMN Monitoring
3.1.5. OMN Resource
3.1.6. OMN Component
3.1.7. OMN Service
3.1.8. OMN Policy
- Authorization policies that specify authorization rights of users within the federation.
- Event-condition-action policies that enforce control and management actions upon certain events within the managed environment.
- Role-based-access control policies that assign users to roles, with different permissions/usage priorities on resources.
- Mission policies that define inter-platform obligations in a federation.
3.1.9. OMN Domain Specific
3.2. Use of Existing Ontologies

3.3. Implementation
4. Information Querying and Validation
4.1. DBcloud Application For Federated Experimental Infrastructures


4.2. Knowledge Extension and Information Querying
4.2.1. Knowledge Extension


4.2.2. Information Querying






4.3. Validation


5. Performance Evaluation


6. Conclusion and Future Work
Acknowledgments
Author Contributions
Conflicts of Interest
Abbreviations
| AC4 | Activity Chain 4—Service Openness and Interoperability Issues/Semantic Interoperability |
| AM | Aggregate Manager |
| API | Application Programming Interface |
| DC | Dublin Core |
| ETSI | European Telecommunications Standards Institute |
| FCFA | Federated Cloud Framework Architecture |
| Fed4FIRE | Federation for FIRE |
| FI | Future Internet |
| FIRE | Future Internet Research and Experimentation |
| GENI | Global Environment for Network Innovations |
| GLUE | Grid Laboratory for a Uniform Environment |
| GR | Good Relations |
| IaaS | Infrastructure as a Service |
| ICT | Information and Communication Technology |
| IEEE | Institute of Electrical and Electronics Engineers |
| IERC | European Research Cluster on the Internet of Things |
| IIoT | Industrial Internet of Things |
| IMF | Information Modeling Framework |
| INDL | Infrastructure and Network Description Language |
| IoT | Internet of Things |
| JAXB | Java Architecture for XML Binding |
| JSON | JavaScript Object Notation |
| LDAP | Lightweight Directory Access Protocol |
| LOD | Linked Open Data |
| M2M | Machine-To-Machine Communication |
| MAS | OneM2MWorking Group 5 Management, Abstraction and Semantics |
| mOSAIC | Open-Source API and Platform for Multiple Clouds |
| NDL-OWL | Network Description Language based on the Web Ontology Language |
| NML | Network Mark-Up Language |
| NOVI | Networking innovations Over Virtualized Infrastructures |
| OGF | Open Grid Forum |
| OMN | Open-Multinet |
| OOPS | OntOlogy Pitfall Scanner |
| OWL-S | Semantic Markup forWeb Services |
| P2302 | Standard for Intercloud Interoperability and Federation |
| PI4.0 | Plattform Industrie 4.0 |
| QoS | Quality of Service |
| RDF | Resource Description Framework |
| RSpec | Resource Specification |
| S-OGSA | Semantic Open Grid Service Architecture |
| SFA | Slice-based Federation Architecture |
| SPARQL | SPARQL Protocol And RDF Query Language |
| SQL | Structured Query Language |
| SSH | Secure Shell |
| SSN | Semantic Sensor Network |
| TOSCA | Topology and Orchestration Specification for Cloud Applications |
| TTL | Turtle |
| UCI | Unified Cloud Interface |
| URL | Uniform Resource Locator |
| VANN | Vocabulary for Annotating Vocabulary Descriptions |
| VOAF | Vocabulary of a Friend |
| VoID | Vocabulary of Interlinked Datasets |
| W3C | WorldWide Web Consortium |
| WoT | Web of Things |
| XML | Extensible Markup Language |
| XSD | XML Schema Definition |
| YANG | Yet Another Next Generation |
References
- Ashton, K. That ’Internet of Things’ Thing. RFID J. 2009, 6, 4986. [Google Scholar]
- Willner, A.; Papagianni, C.; Giatili, M.; Grosso, P.; Morsey, M.; Al-Hazmi, Y.; Baldin, I. The open-multinet upper ontology towards the semantic-based management of federated infrastructures. In Proceedings of the 10th EAI International Conference on Testbeds and Research Infrastructures for the Development of Networks & Communities, Vancouver, BC, Canada, 24–25 June 2015; p. 10. [Google Scholar]
- Berners-Lee, T.; Hendler, J.; Lassila, O. The Semantic Web. Sci. Am. 2001, 284, 34–43. [Google Scholar] [CrossRef]
- Morsey, M.; Willner, A.; Loughnane, R.; Giatili, M.; Papagianni, C.; Baldin, I.; Grosso, P.; Al-Hazmi, Y. DBcloud: Semantic Dataset for the cloud. In Proceedings of the 2016 IEEE Conference on Computer Communications Workshops (INFOCOM WKSHPS), San Francisco, CA, USA, 10–15 April 2016; pp. 207–212. [Google Scholar]
- Berman, M.; Chase, J.S.; Landweber, L.; Nakao, A.; Ott, M.; Raychaudhuri, D.; Ricci, R.; Seskar, I. GENI: A federated testbed for innovative network experiments. Comput. Netw. 2014, 61, 5–23. [Google Scholar] [CrossRef]
- Gavras, A.; Karila, A.; Fdida, S.; May, M.; Potts, M. Future internet research and experimentation. ACM SIGCOMM Comput. Commun. Rev. 2007, 37, 89–92. [Google Scholar] [CrossRef]
- Bauer, F.; Kaltenböck, M. Linked Open Data: The Essentials; Edition Mono/Monochrom: Vienna, Austria, 2011. [Google Scholar]
- Ghijsen, M.; van der Ham, J.; Grosso, P.; de Laat, C. Towards an infrastructure description language for modeling computing infrastructures. In Proceedings of the 10th IEEE International Symposium on Parallel and Distributed Processing with Applications, Madrid, Spain, 10–13 July 2012; pp. 207–214. [Google Scholar]
- Ghijsen, M.; van der Ham, J.; Grosso, P.; Dumitru, C.; Zhu, H.; Zhao, Z.; de Laat, C. A Semantic-Web Approach for Modeling Computing Infrastructures. Comput. Electr. Eng. 2013, 39, 2553–2565. [Google Scholar] [CrossRef]
- van der Ham, J.; Stéger, J.; Laki, S.; Kryftis, Y.; Maglaris, V.; de Laat, C. The NOVI information models. Future Gener. Comput. Syst. 2015, 42, 64–73. [Google Scholar] [CrossRef]
- Andreozzi, S.; Burke, S.; Field, L.; Fisher, S.; Konya, B.; Mambelli, M.; Schopf, J.M.; Viljoen, M.; Wilson, A. GFD 147: Glue Schema Specification; Open Grid Forum (OGF): Muncie, IN, USA, 2007. [Google Scholar]
- Drozdowicz, M.; Ganzha, M.; Paprzycki, M.; Olejnik, R.; Lirkov, I.; Telegin, P.; Senobari, M. Ontologies, agents and the grid: An overview. In Parallel, Distributed and Grid Computing for Engineering; Saxe-Coburg Publications: Stirlingshire, UK, 2009; pp. 117–140. [Google Scholar]
- Corcho, O.; Alper, P.; Kotsiopoulos, I.; Missier, P.; Bechhofer, S.; Goble, C. An overview of S-OGSA: A reference semantic grid architecture. Web Semant. Sci. Serv. Agents World Wide Web 2006, 4, 102–115. [Google Scholar] [CrossRef]
- Junghans, M.; Agarwal, S.; Studer, R. Towards practical semantic web service discovery. In Proceedings of the European Semantic Web Conference, Heraklion, Greece, 30 May–3 June 2010; Lecture Notes in Computer Science. Springer: Berlin/Heidelberg, Germany, 2010; pp. 15–29. [Google Scholar]
- Stollberg, M.; Keller, U.; Lausen, H.; Heymans, S. Two-Phase Web Service Discovery Based on Rich Functional Descriptions, Proceedings of the 4th European Semantic Web Conference, Innsbruck, Austria, 3–7 June 2007; Franconi, E., Kifer, M., May, W., Eds.; Lecture Notes in Computer Science; Springer: Berlin/Heidelberg, Germany, 2007; pp. 99–113. [Google Scholar]
- Paolucci, M.; Kawamura, T.; Payne, T.R.; Sycara, K. Semantic Matching of Web Services Capabilities, Proceedings of the International Semantic Web Conference, Sardinia, Italy, 9–12 June 2002; Springer: Berlin/Heidelberg, Germany, 2002; pp. 333–347. [Google Scholar]
- Pedrinaci, C.; Cardoso, J.; Leidig, T. Linked USDL: A vocabulary for web-scale service trading. In The Semantic Web: Trends and Challenges; Springer: Cham, Switzerland, 2014; pp. 68–82. [Google Scholar]
- Cardoso, J.; Barros, A.P.; May, N.; Kylau, U. Towards a Unified Service Description Language for the Internet of Services: Requirements and First Developments. In Proceedings of the 2010 IEEE International Conference on Services Computing (SCC), Miami, FL, USA, 5–10 July 2010; pp. 602–609. [Google Scholar]
- Oberle, D.; Barros, A.P.; Kylau, U.; Heinzl, S. A unified description language for human to automated services. Inf. Syst. 2013, 38, 155–181. [Google Scholar] [CrossRef]
- Martin, D.; Burstein, M.; Hobbs, J.; Lassila, O.; McDermott, D.; McIlraith, S.; Narayanan, S.; Paolucci, M.; Parsia, B.; Payne, T.; et al. OWL-S: Semantic Markup for Web Services. Word Wide Web Consortium (W3C). Available online: https://www.w3.org/Submission/OWL-S/ (accessed on 20 June 2017).
- Hepp, M. GoodRelations: An ontology for describing products and services offers on the web. In Knowledge Engineering: Practice and Patterns; Springer: Berlin/Heidelberg, Germany, 2008; pp. 329–346. [Google Scholar]
- Youseff, L.; Butrico, M.; Da Silva, D. Toward a unified ontology of cloud computing. In Proceedings of the IEEE Grid Computing Environments Workshop, Austin, TX, USA, 16 November 2008; pp. 1–10. [Google Scholar]
- Han, T.; Sim, K.M. An ontology-enhanced cloud service discovery system. Proceedings of the International MultiConference of Engineers and Computer Scientists, Hong Kong, China, 17–19 March 2010; Springer: Berlin/Heidelberg, Germany, 2010; Volume 1, pp. 17–19. [Google Scholar]
- Ma, Y.B.; Jang, S.H.; Lee, J.S. Ontology-Based Resource Management for Cloud Computing. In Intelligent Information and Database Systems; Springer: Berlin/Heidelberg, Germany, 2011; pp. 343–352. [Google Scholar]
- Haase, P.; Mathäß, T.; Schmidt, M.; Eberhart, A.; Walther, U. Semantic technologies for enterprise cloud management. In Proceedings of the International Semantic Web Conference, Shanghai, China, 7–11 November 2010; pp. 98–113. [Google Scholar]
- Haak, S.; Grimm, S. Towards custom cloud services—Using semantic technology to optimize resource configuration. In Proceedings of the 8th Extended Semantic Web Conference (ESWC 2011), Paris, France, 20–25 October 2011; pp. 345–359. [Google Scholar]
- Grozev, N.; Buyya, R. Inter-Cloud architectures and application brokering: Taxonomy and survey. Softw. Pract. Exp. 2014, 44, 369–390. [Google Scholar] [CrossRef]
- Manno, G.; Smari, W.W.; Spalazzi, L. FCFA: A semantic-based federated cloud framework architecture. In Proceedings of the International Conference on High Performance Computing & Simulation (HPCS), Madrid, Spain, 02–06 July 2012; pp. 42–52. [Google Scholar]
- Bernstein, D.; Deepak, V.; Chang, R. Draft Standard for Intercloud Interoperability and Federation (SIIF); Technical Report IEEE P2303; IEEE Computer Society: Washington, DC, USA, 2015. [Google Scholar]
- Martino, B.D.; Cretella, G.; Esposito, A.; Willner, A.; Alloush, A.; Bernstein, D.; Vij, D.; Weinman, J. Towards an ontology-based intercloud resource catalogue—The IEEE P2302 intercloud approach for a semantic resource exchange. In Proceedings of the International Conference on Cloud Engineering, Tempe, AZ, USA, 9–13 March 2015; pp. 458–464. [Google Scholar]
- Moscato, F.; Aversa, R.; Di Martino, B.; Fortis, T.; Munteanu, V. An analysis of mOSAIC ontology for cloud resources annotation. In Proceedings of the Federated Conference on Computer Science and Information Systems (FedCSIS), Szczecin, Poland, 18–21 September 2011; pp. 973–980. [Google Scholar]
- Santana-Pérez, I.; Perez-Hernández, M.S. A semantic scheduler architecture for federated hybrid clouds. In Proceedings of the 2012 IEEE 5th International Conference on Cloud Computing (CLOUD), Honolulu, HI, USA, 24–29 June 2012; pp. 384–391. [Google Scholar]
- Dastjerdi, A.V.; Tabatabaei, S.G.H.; Buyya, R. An effective architecture for automated appliance management system applying ontology-based cloud discovery. In Proceedings of the 10th IEEE/ACM International Conference on Cluster, Cloud and Grid Computing (CCGrid), Washington, DC, USA, 17–20 May 2010; pp. 104–112. [Google Scholar]
- Ngan, L.D.; Kanagasabai, R. OWL-S based semantic cloud service broker. In Proceedings of the 2012 IEEE 19th International Conference on Web Services, Honolulu, HI, USA, 24–29 June 2012; pp. 560–567. [Google Scholar]
- Aranda, C.B.; Corby, O.; Das, S.; Feigenbaum, L.; Gearon, P.; Glimm, B.; Harris, S.; Hawke, S.; Herman, I.; Humfrey, N.; et al. SPARQL 1.1 Overview. Word Wide Web Consortium (W3C). Available online: https://www.w3.org/TR/2012/PR-sparql11-overview-20121108/ (accessed on 20 June 2017).
- Serrano, M.; Barnaghi, P.; Cousin, P. IoT Semantic Interoperability: Research Challenges, Best Practices, Solutions and Next Steps; Technical Report for European Research Cluster on the Internet of Things (IERC): Brussels, Belgium, 2013. [Google Scholar]
- Compton, M.; Barnaghi, P.; Bermudez, L.; García-Castro, R.; Corcho, O.; Cox, S.; Graybeal, J.; Hauswirth, M.; Henson, C.; Herzog, A.; et al. The SSN ontology of the W3C semantic sensor network incubator group. Web Semant. Sci. Serv. Agents World Wide Web 2012, 17, 25–32. [Google Scholar] [CrossRef]
- Wu, G.; Talwar, S.; Johnsson, K.; Himayat, N.; Johnson, K.D. M2M: From mobile to embedded internet. IEEE Commun. Mag. 2011, 49, 36–43. [Google Scholar] [CrossRef]
- Čačković, V.; Popović, Ž. Abstraction and Semantics support in M2M communications. In Proceedings of the 36th International Convention on Information and Communication Technology, Electronics and Microelectronics (MIPRO), Opatija, Croatia, 20–24 May 2013; pp. 404–408. [Google Scholar]
- European Telecommunications Standards Institute. Machine-to-Machine Communications (M2M); Functional Architecture; Technical Report for ETSI: Valbonne, France, 2013. [Google Scholar]
- Swetina, J.; Lu, G.; Jacobs, P.; Ennesser, F.; Song, J. Toward a standardized common M2M service layer platform: Introduction to oneM2M. IEEE Wirel. Commun. 2014, 21, 20–26. [Google Scholar] [CrossRef]
- Raggett, D. Web of Things Framework. Word Wide Web Consortium (W3C). Available online: https://www.w3.org/2015/05/wot-framework.pdf (accessed on 20 June 2017).
- Vandenberghe, W.; Vermeulen, B.; Demeester, P.; Willner, A.; Papavassiliou, S.; Gavras, A.; Quereilhac, A.; Al-Hazmi, Y.; Lobillo, F.; Velayos, C.; et al. Architecture for the heterogeneous federation of future internet experimentation facilities. In Proceedings of the Future Network and Mobile Summit (FNMS), Lisboa, Portugal, 3–5 July 2013; pp. 1–11. [Google Scholar]
- Peterson, L.; Sevinc, S.; Lepreau, J.; Ricci, R. Slice-Based Federation Architecture, version 2; GENI: West Hollywood, CA, USA, 2010. [Google Scholar]
- Van der Ham, J.; Dijkstra, F.; Lapacz, R.; Zurawski, J. GFD 206: Network Markup Language Base Schema; Technical Report for Open Grid Forum (OGF): Muncie, IN, USA, 2013. [Google Scholar]
- Escalona, E.; Peng, S.; Nejabati, R.; Simeonidou, D.; Garcia-Espin, J.A.; Riera, J.F.; Figuerola, S.; de Laat, C. GEYSERS: A novel architecture for virtualization and co-provisioning of dynamic optical networks and IT services. In Proceedings of the Future Network and Mobile Summit, Warsaw, Poland, 15–17 June 2011; pp. 1–8. [Google Scholar]
- Garcia-Espin, J.A.; Riera, J.F.; Figuerola, S.; Ghijsen, M.; Demchenko, Y.; Buysse, J.; de Leenheer, M.; Develder, C.; Anhalt, F.; Soudan, S. Logical infrastructure composition layer, the GEYSERS holistic approach for infrastructure virtualisation. In Proceedings of the Terena Networking Conference (TNC), Reykjavík, Iceland, 21–24 May 2012; pp. 1–16. [Google Scholar]
- Baldine, I.; Xin, Y.; Mandal, A.; Renci, C.H.; Chase, U.C.J.; Marupadi, V.; Yumerefendi, A.; Irwin, D. Networked cloud orchestration: A GENI perspective. In Proceedings of the Globecom Workshops, Miami, FL, USA, 6–10 December 2010; pp. 573–578. [Google Scholar]
- Yufeng, X.; Baldine, I.; Chase, J.; Anyanwu, K. TR-13-02: Using Semantic Web Description Techniques for Managing Resources in a Multi-Domain Infrastructure-as-a-Service Environment; Technical Report for RENCI: Durham, NC, USA, 2013. [Google Scholar]
- Xin, Y.; Hill, C.; Baldine, I.; Mandal, A.; Heermann, C.; Chase, J. Semantic Plane: Life Cycle of Resource Representation and Reservations in a Network Operating System; Technical Report for RENCI: Durham, NC, USA, 2013. [Google Scholar]
- Xin, Y.; Baldin, I.; Chase, J.; Ogan, K.; Anyanwu, K. Leveraging Semantic Web Technologies for Managing Resources in a Multi-Domain Infrastructure-as-a-Service Environment; Technical Report for RENCI: Durham, NC, USA, 2014. [Google Scholar]
- Noy, N.F.; Mcguinness, D.L. Ontology Development 101: A Guide to Creating Your First Ontology; Technical Report for Stanford University: Stanford, CA, USA, 2001. [Google Scholar]
- Hobbs, J.R.; Pan, F. Time Ontology in OWL. Word Wide Web Consortium (W3C). Available online: https://www.w3.org/TR/owl-time/ (accessed on 20 June 2017).
- Poveda-Villalón, M.; Suárez-Figueroa, M.C.; Gómez-Pérez, A. Validating ontologies with OOPS! In Knowledge Engineering and Knowledge Management; Springer: Berlin/Heidelberg, Germany, 2012; pp. 267–281. [Google Scholar]
- Lehmann, J.; Isele, R.; Jakob, M.; Jentzsch, A.; Kontokostas, D.; Mendes, P.N.; Hellmann, S.; Morsey, M.; van Kleef, P.; Auer, S.; et al. DBpedia-a large-scale, multilingual knowledge base extracted from wikipedia. Semant. Web J. SWJ 2014, 5, 1–29. [Google Scholar]
- Cyganiak, R.; Wood, D.; Lanthaler, M. Resource Description Framework (RDF) 1.1 Concepts and Abstract Syntax. Word Wide Web Consortium (W3C). Available online: http://travesia.mcu.es/portalnb/jspui/handle/10421/2427 (accessed on 20 June 2017).
- Beckett, D.; Berners-Lee, T.; Prud’hommeaux, E. Turtle-Terse RDF Triple Language. Word Wide Web Consortium (W3C). Available online: https://www.w3.org/TeamSubmission/turtle/ (accessed on 20 June 2017).
- OASIS. Topology and Orchestration Specification for Cloud Applications (TOSCA), version 1; OASIS Standard; Advancing Open Standards for the Information Society (OASIS): Burlington, MA, USA, 2013. [Google Scholar]
- Bjorklund, M. RFC 6020: YANG—A Data Modeling Language for the Network Configuration Protocol (NETCONF); RFC 6020 (Proposed Standard); RFC Editor: Los Angeles, CA, USA, 2010. [Google Scholar]
- Urbani, J.; van Harmelen, F.; Schlobach, S.; Bal, H. QueryPIE: Backward reasoning for OWL Horst over very large knowledge bases. In Proceedings of the 10th International Semantic Web Conference (ISWC’11), Berlin/Heidelberg, Germany, 23–27 October 2011; pp. 730–745. [Google Scholar]
- Jeschke, S.; Brecher, C.; Song, H.B.; Rawat, D.B. Industrial Internet of Things; Springer: Cham, Switzerland, 2017. [Google Scholar]









| HW Type | Description |
|---|---|
| alix3d2 | 500 MHz AMD Geode LX800, 256 MB DDR DRAM, 1 GB flash card storage |
| pcgen3 | 2x Hexacore Intel E5645 (2.4 GHz) CPU, 24 GB RAM, 250 GB harddisk |
| Median Duration [ms] | Phase |
|---|---|
| 24 | Translation from XML to JAXB (on average) |
| 20 | Translation from JAXB to RDF (on average) |
| 583 | Translation of 19.371 XML elements (CloudLab) |
| 5453 | Listing resources (CloudLab) |
| 129 | Querying three largest aggregates (Listing 10)) |
| 168 | Matching resources (Listing 14) |
© 2017 by the authors. Licensee MDPI, Basel, Switzerland. This article is an open access article distributed under the terms and conditions of the Creative Commons Attribution (CC BY) license (http://creativecommons.org/licenses/by/4.0/).
Share and Cite
Willner, A.; Giatili, M.; Grosso, P.; Papagianni, C.; Morsey, M.; Baldin, I. Using Semantic Web Technologies to Query and Manage Information within Federated Cyber-Infrastructures. Data 2017, 2, 21. https://doi.org/10.3390/data2030021
Willner A, Giatili M, Grosso P, Papagianni C, Morsey M, Baldin I. Using Semantic Web Technologies to Query and Manage Information within Federated Cyber-Infrastructures. Data. 2017; 2(3):21. https://doi.org/10.3390/data2030021
Chicago/Turabian StyleWillner, Alexander, Mary Giatili, Paola Grosso, Chrysa Papagianni, Mohamed Morsey, and Ilya Baldin. 2017. "Using Semantic Web Technologies to Query and Manage Information within Federated Cyber-Infrastructures" Data 2, no. 3: 21. https://doi.org/10.3390/data2030021
APA StyleWillner, A., Giatili, M., Grosso, P., Papagianni, C., Morsey, M., & Baldin, I. (2017). Using Semantic Web Technologies to Query and Manage Information within Federated Cyber-Infrastructures. Data, 2(3), 21. https://doi.org/10.3390/data2030021

