Exploring the Role of Bifenthrin in Recurrent Implantation Failure and Pregnancy Loss Through Network Toxicology and Molecular Docking
Abstract
1. Introduction
2. Methods
2.1. Identification of BF-Associated Genes
2.2. Acquisition of RIF and RPL RNA-seq Data
2.3. Approach to Identifying Hub Genes
2.4. Functional Enrichment Analysis
2.5. Construction and Evaluation of the Predictive Model
2.6. scRNA-seq Analysis of RIF and RPL
2.7. Immune Infiltration and Correlation Analysis
2.8. Molecular Docking
2.9. Statistical Analysis
3. Results
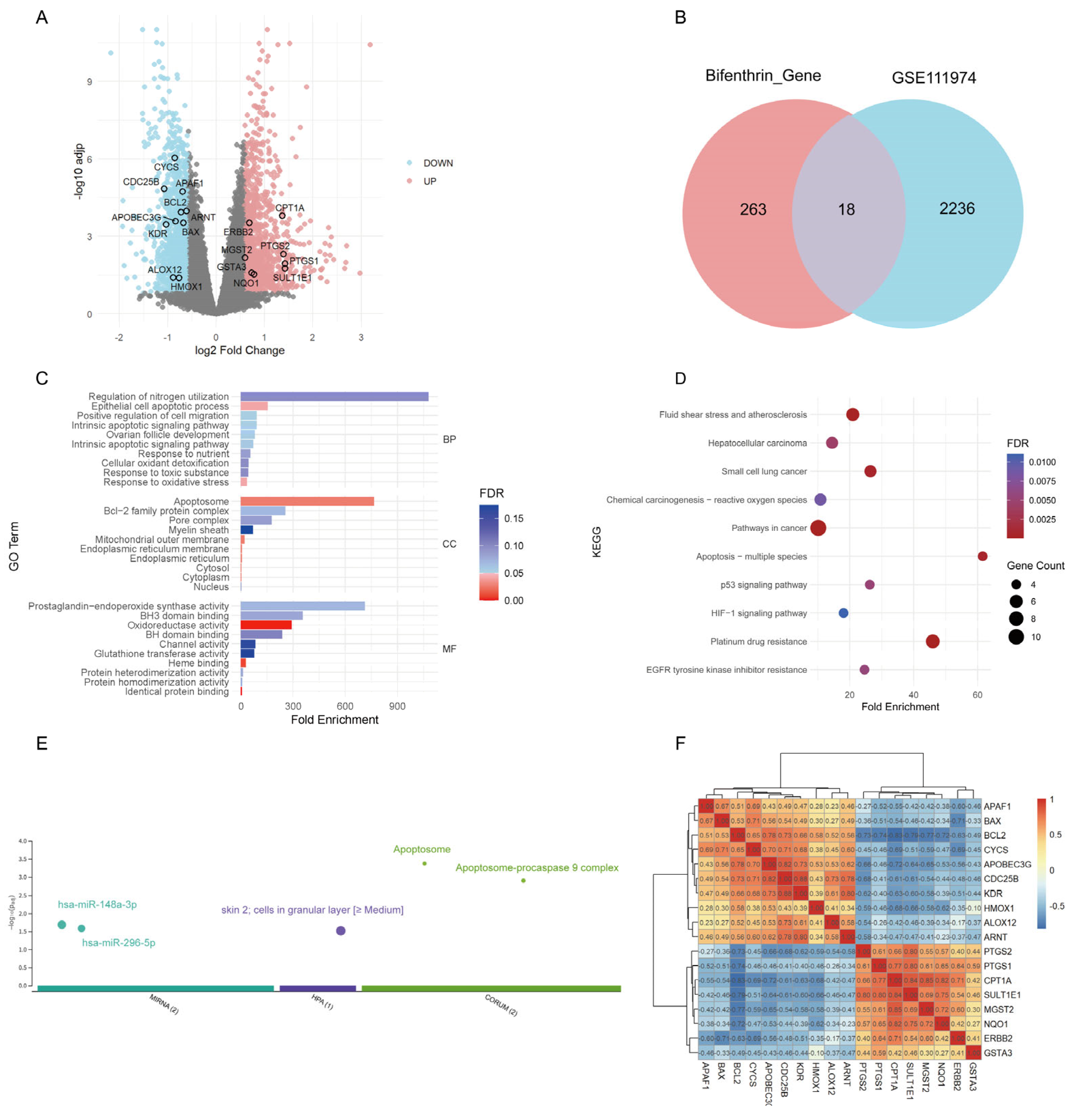
3.1. Identification of Hub Genes and Enrichment Analysis
3.2. Identification of Hub Genes
3.3. Construction and Evaluation of the Four-Gene Model
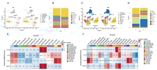
3.4. Single-Cell RNA-seq Analysis of RIF and RPL
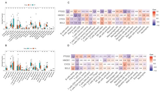
3.5. Immune Cell Infiltration Analysis
3.6. Molecular Docking of BF with Four Proteins
4. Discussion
5. Conclusions
Supplementary Materials
Author Contributions
Funding
Institutional Review Board Statement
Informed Consent Statement
Data Availability Statement
Conflicts of Interest
References
- Ruiz-Alonso, M.; Blesa, D.; Diaz-Gimeno, P.; Gomez, E.; Fernandez-Sanchez, M.; Carranza, F.; Carrera, J.; Vilella, F.; Pellicer, A.; Simon, C. The endometrial receptivity array for diagnosis and personalized embryo transfer as a treatment for patients with repeated implantation failure. Fertil. Steril. 2013, 100, 818–824. [Google Scholar] [CrossRef] [PubMed]
- Andreescu, M.; Tanase, A.; Andreescu, B.; Moldovan, C. A Review of Immunological Evaluation of Patients with Recurrent Spontaneous Abortion (RSA). Int. J. Mol. Sci. 2025, 26, 785. [Google Scholar] [CrossRef] [PubMed]
- Gao, X.; Louwers, Y.V.; Laven, J.S.E.; Schoenmakers, S. Clinical Relevance of Vaginal and Endometrial Microbiome Investigation in Women with Repeated Implantation Failure and Recurrent Pregnancy Loss. Int. J. Mol. Sci. 2024, 25, 622. [Google Scholar] [CrossRef]
- Kolanska, K.; Suner, L.; Cohen, J.; Ben Kraiem, Y.; Placais, L.; Fain, O.; Bornes, M.; Selleret, L.; Delhommeau, F.; Feger, F.; et al. Proportion of Cytotoxic Peripheral Blood Natural Killer Cells and T-Cell Large Granular Lymphocytes in Recurrent Miscarriage and Repeated Implantation Failure: Case-Control Study and Meta-analysis. Arch. Immunol. Ther. Exp. 2019, 67, 225–236. [Google Scholar] [CrossRef]
- Buoso, E.; Masi, M.; Racchi, M.; Corsini, E. Endocrine-Disrupting Chemicals’ (EDCs) Effects on Tumour Microenvironment and Cancer Progression: Emerging Contribution of RACK1. Int. J. Mol. Sci. 2020, 21, 9229. [Google Scholar] [CrossRef]
- Buoso, E.; Masi, M.; Limosani, R.V.; Oliviero, C.; Saeed, S.; Iulini, M.; Passoni, F.C.; Racchi, M.; Corsini, E. Endocrine Disrupting Toxicity of Bisphenol A and Its Analogs: Implications in the Neuro-Immune Milieu. J. Xenobiot. 2025, 15, 13. [Google Scholar] [CrossRef]
- Fabbri, L.; Garlantezec, R.; Audouze, K.; Bustamante, M.; Carracedo, A.; Chatzi, L.; Ramon Gonzalez, J.; Grazuleviciene, R.; Keun, H.; Lau, C.E.; et al. Childhood exposure to non-persistent endocrine disrupting chemicals and multi-omic profiles: A panel study. Environ. Int. 2023, 173, 107856. [Google Scholar] [CrossRef]
- Su, F.C.; Wei, Y.C.; Sun, C.Y.; Hsu, H.J.; Lee, C.C.; Chen, Y.T.; Pan, H.C.; Hsu, C.K.; Liu, Y.A.; Chen, C.Y. Endocrine-Disrupting Chemicals Exposure and Neurocognitive Function in the General Population: A Community-Based Study. Toxics 2024, 12, 514. [Google Scholar] [CrossRef]
- Buoso, E.; Kenda, M.; Masi, M.; Linciano, P.; Galbiati, V.; Racchi, M.; Dolenc, M.S.; Corsini, E. Effects of Bisphenols on RACK1 Expression and Their Immunological Implications in THP-1 Cells. Front. Pharmacol. 2021, 12, 743991. [Google Scholar] [CrossRef]
- Masi, M.; Maddalon, A.; Iulini, M.; Linciano, P.; Galbiati, V.; Marinovich, M.; Racchi, M.; Corsini, E.; Buoso, E. Effects of endocrine disrupting chemicals on the expression of RACK1 and LPS-induced THP-1 cell activation. Toxicology 2022, 480, 153321. [Google Scholar] [CrossRef]
- Buoso, E.; Masi, M.; Galbiati, V.; Maddalon, A.; Iulini, M.; Kenda, M.; Sollner Dolenc, M.; Marinovich, M.; Racchi, M.; Corsini, E. Effect of estrogen-active compounds on the expression of RACK1 and immunological implications. Arch. Toxicol. 2020, 94, 2081–2095. [Google Scholar] [CrossRef] [PubMed]
- Maddalon, A.; Masi, M.; Iulini, M.; Linciano, P.; Galbiati, V.; Marinovich, M.; Racchi, M.; Buoso, E.; Corsini, E. Effects of endocrine active contaminating pesticides on RACK1 expression and immunological consequences in THP-1 cells. Environ. Toxicol. Pharmacol. 2022, 95, 103971. [Google Scholar] [CrossRef] [PubMed]
- Desi, I.; Dobronyi, I.; Varga, L. Immuno-, neuro-, and general toxicologic animal studies on a synthetic pyrethroid: Cypermethrin. Ecotoxicol. Environ. Saf. 1986, 12, 220–232. [Google Scholar] [CrossRef] [PubMed]
- Madsen, C.; Claesson, M.H.; Ropke, C. Immunotoxicity of the pyrethroid insecticides deltametrin and alpha-cypermetrin. Toxicology 1996, 107, 219–227. [Google Scholar] [CrossRef]
- Institoris, L.; Undeger, U.; Siroki, O.; Nehez, M.; Desi, I. Comparison of detection sensitivity of immuno- and genotoxicological effects of subacute cypermethrin and permethrin exposure in rats. Toxicology 1999, 137, 47–55. [Google Scholar] [CrossRef]
- Ding, N.; Harlow, S.D.; Randolph, J.F., Jr.; Loch-Caruso, R.; Park, S.K. Perfluoroalkyl and polyfluoroalkyl substances (PFAS) and their effects on the ovary. Hum. Reprod. Update 2020, 26, 724–752. [Google Scholar] [CrossRef]
- Delbes, G.; Blazquez, M.; Fernandino, J.I.; Grigorova, P.; Hales, B.F.; Metcalfe, C.; Navarro-Martin, L.; Parent, L.; Robaire, B.; Rwigemera, A.; et al. Effects of endocrine disrupting chemicals on gonad development: Mechanistic insights from fish and mammals. Environ. Res. 2022, 204, 112040. [Google Scholar] [CrossRef]
- Heudorf, U.; Butte, W.; Schulz, C.; Angerer, J. Reference values for metabolites of pyrethroid and organophosphorous insecticides in urine for human biomonitoring in environmental medicine. Int. J. Hyg. Environ. Health 2006, 209, 293–299. [Google Scholar] [CrossRef]
- Laskowski, D.A. Physical and chemical properties of pyrethroids. Rev. Environ. Contam. Toxicol. 2002, 174, 49–170. [Google Scholar] [CrossRef]
- Qin, S.; Budd, R.; Bondarenko, S.; Liu, W.; Gan, J. Enantioselective degradation and chiral stability of pyrethroids in soil and sediment. J. Agric. Food Chem. 2006, 54, 5040–5045. [Google Scholar] [CrossRef]
- Zhao, P.; Chai, Y.; Liu, R.; Yuan, L. Dissipation, Residue, and Dietary Risk Assessment of Bifenthrin, Bifenazate, and Its Metabolite Bifenazate-Diazene in Apples Based on Deterministic and Probabilistic Methods. J. Agric. Food Chem. 2021, 69, 14302–14310. [Google Scholar] [CrossRef] [PubMed]
- Navarro, I.; de la Torre, A.; Sanz, P.; Abrantes, N.; Campos, I.; Alaoui, A.; Christ, F.; Alcon, F.; Contreras, J.; Glavan, M.; et al. Assessing pesticide residues occurrence and risks in water systems: A Pan-European and Argentina perspective. Water Res. 2024, 254, 121419. [Google Scholar] [CrossRef] [PubMed]
- Tang, T.; Wu, R.; Zhang, L.; Wang, Y.; Ling, J.; Du, W.; Shen, G.; Chen, Y.; Zhao, M. Distribution and partitioning of pyrethroid insecticides in agricultural lands: Critical influencing factors. Environ. Int. 2021, 156, 106736. [Google Scholar] [CrossRef]
- Anand, N.; Chakraborty, P.; Ray, S. Human exposure to organochlorine, pyrethroid and neonicotinoid pesticides: Comparison between urban and semi-urban regions of India. Environ. Pollut. 2021, 270, 116156. [Google Scholar] [CrossRef]
- Hu, C.; Wang, L.; Ma, Y.; Xu, Z.; Lu, H. Investigation on the interaction of pyrethroid pesticides to estrogen receptor alpha through computational and experimental methods. Colloids Surf. B Biointerfaces 2022, 216, 112565. [Google Scholar] [CrossRef]
- DeGroot, B.C.; Brander, S.M. The role of P450 metabolism in the estrogenic activity of bifenthrin in fish. Aquat. Toxicol. 2014, 156, 17–20. [Google Scholar] [CrossRef]
- Tu, W.; Xu, C.; Lu, B.; Lin, C.; Wu, Y.; Liu, W. Acute exposure to synthetic pyrethroids causes bioconcentration and disruption of the hypothalamus-pituitary-thyroid axis in zebrafish embryos. Sci. Total Environ. 2016, 542, 876–885. [Google Scholar] [CrossRef]
- Yang, Y.; Wang, C.; Shen, H.; Fan, H.; Liu, J.; Wu, N. Cis-bifenthrin inhibits cortisol and aldosterone biosynthesis in human adrenocortical H295R cells via cAMP signaling cascade. Environ. Toxicol. Pharmacol. 2022, 89, 103784. [Google Scholar] [CrossRef]
- Jin, Y.; Pan, X.; Fu, Z. Exposure to bifenthrin causes immunotoxicity and oxidative stress in male mice. Environ. Toxicol. 2014, 29, 991–999. [Google Scholar] [CrossRef]
- Zhang, L.; Yan, S.; Hong, X.; Zhao, G.; Zha, J. Integrative time series of cellular, humoral and molecular response revealed immunotoxicity of bifenthrin to Chinese rare minnow (Gobiocypris rarus) following Pseudomonas fluorescens challenge. Aquat. Toxicol. 2023, 256, 106427. [Google Scholar] [CrossRef]
- Park, S.; Lee, J.Y.; Park, H.; Song, G.; Lim, W. Bifenthrin induces developmental immunotoxicity and vascular malformation during zebrafish embryogenesis. Comp. Biochem. Physiol. C Toxicol. Pharmacol. 2020, 228, 108671. [Google Scholar] [CrossRef] [PubMed]
- Park, W.; Park, S.; Lim, W.; Song, G. Bifenthrin reduces pregnancy potential via induction of oxidative stress in porcine trophectoderm and uterine luminal epithelial cells. Sci. Total Environ. 2021, 784, 147143. [Google Scholar] [CrossRef] [PubMed]
- Zejnullahu, V.A.; Zejnullahu, V.A.; Kosumi, E. The role of oxidative stress in patients with recurrent pregnancy loss: A review. Reprod. Health 2021, 18, 207. [Google Scholar] [CrossRef]
- Zhao, J.; Xu, Z.; Xie, J.; Liang, T.; Wang, R.; Chen, W.; Mi, C.; Tian, P.; Guo, J.; Zhang, H. The novel lnc-HZ12 suppresses autophagy degradation of BBC3 by preventing its interactions with HSPA8 to induce trophoblast cell apoptosis. Autophagy 2024, 20, 2255–2274. [Google Scholar] [CrossRef]
- Trott, O.; Olson, A.J. AutoDock Vina: Improving the speed and accuracy of docking with a new scoring function, efficient optimization, and multithreading. J. Comput. Chem. 2010, 31, 455–461. [Google Scholar] [CrossRef]
- Park, C.J.; Lin, P.C.; Zhou, S.; Barakat, R.; Bashir, S.T.; Choi, J.M.; Cacioppo, J.A.; Oakley, O.R.; Duffy, D.M.; Lydon, J.P.; et al. Progesterone Receptor Serves the Ovary as a Trigger of Ovulation and a Terminator of Inflammation. Cell Rep. 2020, 31, 107496. [Google Scholar] [CrossRef]
- Hu, W.; Wu, R.; Gao, C.; Liu, F.; Zeng, Z.; Zhu, Q.; Chen, J.; Cheng, S.; Yu, K.; Qian, Y.; et al. Knockdown of estrogen-related receptor alpha inhibits valve interstitial cell calcification in vitro by regulating heme oxygenase 1. FASEB J. 2021, 35, e21183. [Google Scholar] [CrossRef]
- Lo, R.; Matthews, J. The aryl hydrocarbon receptor and estrogen receptor alpha differentially modulate nuclear factor erythroid-2-related factor 2 transactivation in MCF-7 breast cancer cells. Toxicol. Appl. Pharmacol. 2013, 270, 139–148. [Google Scholar] [CrossRef]
- Schmidt, S.; Rainer, J.; Ploner, C.; Presul, E.; Riml, S.; Kofler, R. Glucocorticoid-induced apoptosis and glucocorticoid resistance: Molecular mechanisms and clinical relevance. Cell Death Differ. 2004, 11, S45–S55. [Google Scholar] [CrossRef]
- Kitamura, K.; Erlangga, J.S.; Tsukamoto, S.; Sakamoto, Y.; Mabashi-Asazuma, H.; Iida, K. Daidzein promotes the expression of oxidative phosphorylation- and fatty acid oxidation-related genes via an estrogen-related receptor alpha pathway to decrease lipid accumulation in muscle cells. J. Nutr. Biochem. 2020, 77, 108315. [Google Scholar] [CrossRef]
- Zhan, T.; Shen, L.; Zhang, Y.; Wan, F.; Qiu, Y.; Jin, Q.; Wu, Y.; Huang, Y.; Zhuang, S. Decidual Disrupting Effects of Low-Dose Benzophenone-Type UV Filters in Human Endometrial Stromal Cells via ER/PR/FOXO1 Signaling. Environ. Sci. Technol. 2025, 59, 6464–6476. [Google Scholar] [CrossRef]
- Gyllenhammer, L.E.; Entringer, S.; Buss, C.; Simhan, H.N.; Grobman, W.A.; Borders, A.E.; Wadhwa, P.D. Racial differences across pregnancy in maternal pro-inflammatory immune responsivity and its regulation by glucocorticoids. Psychoneuroendocrinology 2021, 131, 105333. [Google Scholar] [CrossRef] [PubMed]
- Condon, J.; Gosden, C.; Gardener, D.; Nickson, P.; Hewison, M.; Howie, A.J.; Stewart, P.M. Expression of type 2 11beta-hydroxysteroid dehydrogenase and corticosteroid hormone receptors in early human fetal life. J. Clin. Endocrinol. Metab. 1998, 83, 4490–4497. [Google Scholar] [CrossRef] [PubMed][Green Version]
- Tremblay, G.B.; Kunath, T.; Bergeron, D.; Lapointe, L.; Champigny, C.; Bader, J.A.; Rossant, J.; Giguere, V. Diethylstilbestrol regulates trophoblast stem cell differentiation as a ligand of orphan nuclear receptor ERR beta. Genes. Dev. 2001, 15, 833–838. [Google Scholar] [CrossRef]
- Hagedorn, K.A.; Cooke, C.L.; Falck, J.R.; Mitchell, B.F.; Davidge, S.T. Regulation of vascular tone during pregnancy: A novel role for the pregnane X receptor. Hypertension 2007, 49, 328–333. [Google Scholar] [CrossRef]
- Kliewer, S.A.; Moore, J.T.; Wade, L.; Staudinger, J.L.; Watson, M.A.; Jones, S.A.; McKee, D.D.; Oliver, B.B.; Willson, T.M.; Zetterstrom, R.H.; et al. An orphan nuclear receptor activated by pregnanes defines a novel steroid signaling pathway. Cell 1998, 92, 73–82. [Google Scholar] [CrossRef]
- Chan, V.S. A mechanistic perspective on the specificity and extent of COX-2 inhibition in pregnancy. Drug Saf. 2004, 27, 421–426. [Google Scholar] [CrossRef]
- Gargouri, B.; Boukholda, K.; Kumar, A.; Benazzouz, A.; Fetoui, H.; Fiebich, B.L.; Bouchard, M. Bifenthrin insecticide promotes oxidative stress and increases inflammatory mediators in human neuroblastoma cells through NF-kappaB pathway. Toxicol. In Vitro 2020, 65, 104792. [Google Scholar] [CrossRef]
- Liu, J.; Yang, Y.; Yang, Y.; Zhang, Y.; Liu, W. Disrupting effects of bifenthrin on ovulatory gene expression and prostaglandin synthesis in rat ovarian granulosa cells. Toxicology 2011, 282, 47–55. [Google Scholar] [CrossRef]
- Olarewaju, O.; Hu, Y.; Tsay, H.C.; Yuan, Q.; Eimterbaumer, S.; Xie, Y.; Qin, R.; Ott, M.; Sharma, A.D.; Balakrishnan, A. MicroRNA miR-20a-5p targets CYCS to inhibit apoptosis in hepatocellular carcinoma. Cell Death Dis. 2024, 15, 456. [Google Scholar] [CrossRef]
- Barkallah, M.; Slima, A.B.; Elleuch, F.; Fendri, I.; Pichon, C.; Abdelkafi, S.; Baril, P. Protective Role of Spirulina platensis Against Bifenthrin-Induced Reprotoxicity in Adult Male Mice by Reversing Expression of Altered Histological, Biochemical, and Molecular Markers Including MicroRNAs. Biomolecules 2020, 10, 753. [Google Scholar] [CrossRef] [PubMed]
- Lesseur, C.; Kaur, K.; Kelly, S.D.; Hermetz, K.; Williams, R.; Hao, K.; Marsit, C.J.; Caudle, W.M.; Chen, J. Effects of prenatal pesticide exposure on the fetal brain and placenta transcriptomes in a rodent model. Toxicology 2023, 490, 153498. [Google Scholar] [CrossRef] [PubMed]
- Dunn, L.L.; Midwinter, R.G.; Ni, J.; Hamid, H.A.; Parish, C.R.; Stocker, R. New insights into intracellular locations and functions of heme oxygenase-1. Antioxid. Redox Signal 2014, 20, 1723–1742. [Google Scholar] [CrossRef]
- Wang, X.; Gao, X.; He, B.; Jin, Y.; Fu, Z. Cis-bifenthrin causes immunotoxicity in murine macrophages. Chemosphere 2017, 168, 1375–1382. [Google Scholar] [CrossRef]
- Ashkenazi, A.; Fairbrother, W.J.; Leverson, J.D.; Souers, A.J. From basic apoptosis discoveries to advanced selective BCL-2 family inhibitors. Nat. Rev. Drug Discov. 2017, 16, 273–284. [Google Scholar] [CrossRef]
- Zhang, Y.; Lu, M.; Zhou, P.; Wang, C.; Zhang, Q.; Zhao, M. Multilevel evaluations of potential liver injury of bifenthrin. Pestic. Biochem. Physiol. 2015, 122, 29–37. [Google Scholar] [CrossRef]
- Tang, X.; Geng, Y.; Gao, R.; Chen, Z.; Mu, X.; Zhang, Y.; Yin, X.; Ma, Y.; Chen, X.; Li, F.; et al. Maternal exposure to beta-Cypermethrin disrupts placental development by dysfunction of trophoblast cells from oxidative stress. Toxicology 2024, 504, 153796. [Google Scholar] [CrossRef]
- Li, F.; Gao, W.; Li, Y.; Wang, Y.; Liu, L.; Zhang, X. Potential Biomarkers and Endometrial Immune Microenvironment in Recurrent Implantation Failure. Biomolecules 2023, 13, 406. [Google Scholar] [CrossRef]
- Yang, J.; Li, L.; Wang, L.; Chen, R.; Yang, X.; Wu, J.; Feng, G.; Ding, J.; Diao, L.; Chen, J.; et al. Trophoblast-derived miR-410-5p induces M2 macrophage polarization and mediates immunotolerance at the fetal-maternal interface by targeting the STAT1 signaling pathway. J. Transl. Med. 2024, 22, 19. [Google Scholar] [CrossRef]
- Marin, N.S.; Fuente-Munoz, E.; Gil-Laborda, R.; Villegas, A.; Alonso-Arenilla, B.; Cristobal, I.; Pilar-Suarez, L.; Jimenez-Huete, A.; Calvo, M.; Sarria, B.; et al. Myeloid-derived suppressor cells as a potential biomarker for recurrent pregnancy loss and recurrent implantation failure: Increased levels of MDSCs in recurrent reproductive failure. Am. J. Reprod. Immunol. 2023, 90, e13783. [Google Scholar] [CrossRef]
- Kitawaki, Y.; Horie, A.; Ikeda, A.; Shitanaka, S.; Yanai, A.; Ohara, T.; Nakakita, B.; Sagae, Y.; Okunomiya, A.; Tani, H.; et al. Intrauterine administration of peripheral blood mononuclear cells helps manage recurrent implantation failure by normalizing dysregulated gene expression including estrogen-responsive genes in mice. Cell Commun. Signal 2024, 22, 587. [Google Scholar] [CrossRef] [PubMed]
- Whirledge, S.D.; Oakley, R.H.; Myers, P.H.; Lydon, J.P.; DeMayo, F.; Cidlowski, J.A. Uterine glucocorticoid receptors are critical for fertility in mice through control of embryo implantation and decidualization. Proc. Natl. Acad. Sci. USA 2015, 112, 15166–15171. [Google Scholar] [CrossRef] [PubMed]
- Kawiak, A.; Kostecka, A. Regulation of Bcl-2 Family Proteins in Estrogen Receptor-Positive Breast Cancer and Their Implications in Endocrine Therapy. Cancers 2022, 14, 279. [Google Scholar] [CrossRef]
- Wang, H.; Sun, X.; Lin, M.S.; Ferrario, C.M.; Van Remmen, H.; Groban, L. G protein-coupled estrogen receptor (GPER) deficiency induces cardiac remodeling through oxidative stress. Transl. Res. 2018, 199, 39–51. [Google Scholar] [CrossRef]
- Chimento, A.; Casaburi, I.; Bartucci, M.; Patrizii, M.; Dattilo, R.; Avena, P.; Ando, S.; Pezzi, V.; Sirianni, R. Selective GPER activation decreases proliferation and activates apoptosis in tumor Leydig cells. Cell Death Dis. 2013, 4, e747. [Google Scholar] [CrossRef]
- Fujino, C.; Watanabe, Y.; Sanoh, S.; Nakajima, H.; Uramaru, N.; Kojima, H.; Yoshinari, K.; Ohta, S.; Kitamura, S. Activation of PXR, CAR and PPARalpha by pyrethroid pesticides and the effect of metabolism by rat liver microsomes. Heliyon 2019, 5, e02466. [Google Scholar] [CrossRef]
- Lemaire, G.; de Sousa, G.; Rahmani, R. A PXR reporter gene assay in a stable cell culture system: CYP3A4 and CYP2B6 induction by pesticides. Biochem. Pharmacol. 2004, 68, 2347–2358. [Google Scholar] [CrossRef]
- Giroux, M.; Gan, J.; Schlenk, D. The effects of bifenthrin and temperature on the endocrinology of juvenile Chinook salmon. Environ. Toxicol. Chem. 2019, 38, 852–861. [Google Scholar] [CrossRef]
- Colicchia, M.; Campagnolo, L.; Baldini, E.; Ulisse, S.; Valensise, H.; Moretti, C. Molecular basis of thyrotropin and thyroid hormone action during implantation and early development. Hum. Reprod. Update 2014, 20, 884–904. [Google Scholar] [CrossRef]
- Masi, M.; Racchi, M.; Travelli, C.; Corsini, E.; Buoso, E. Molecular Characterization of Membrane Steroid Receptors in Hormone-Sensitive Cancers. Cells 2021, 10, 2999. [Google Scholar] [CrossRef]
- Xu, X.L.; Deng, S.L.; Lian, Z.X.; Yu, K. Estrogen Receptors in Polycystic Ovary Syndrome. Cells 2021, 10, 459. [Google Scholar] [CrossRef] [PubMed]
- Brander, S.M.; He, G.; Smalling, K.L.; Denison, M.S.; Cherr, G.N. The in vivo estrogenic and in vitro anti-estrogenic activity of permethrin and bifenthrin. Environ. Toxicol. Chem. 2012, 31, 2848–2855. [Google Scholar] [CrossRef] [PubMed]
- Bertotto, L.B.; Dasgupta, S.; Vliet, S.; Dudley, S.; Gan, J.; Volz, D.C.; Schlenk, D. Evaluation of the estrogen receptor alpha as a possible target of bifenthrin effects in the estrogenic and dopaminergic signaling pathways in zebrafish embryos. Sci. Total Environ. 2019, 651, 2424–2431. [Google Scholar] [CrossRef]
- Bai, J.; Qi, Q.R.; Li, Y.; Day, R.; Makhoul, J.; Magness, R.R.; Chen, D.B. Estrogen Receptors and Estrogen-Induced Uterine Vasodilation in Pregnancy. Int. J. Mol. Sci. 2020, 21, 4349. [Google Scholar] [CrossRef]
- Prossnitz, E.R.; Barton, M. The G-protein-coupled estrogen receptor GPER in health and disease. Nat. Rev. Endocrinol. 2011, 7, 715–726. [Google Scholar] [CrossRef]
- Detmar, J.; Rabaglino, T.; Taniuchi, Y.; Oh, J.; Acton, B.M.; Benito, A.; Nunez, G.; Jurisicova, A. Embryonic loss due to exposure to polycyclic aromatic hydrocarbons is mediated by Bax. Apoptosis 2006, 11, 1413–1425. [Google Scholar] [CrossRef]







| GEO Number | Platform | Cohort | Type | Samples |
|---|---|---|---|---|
| GSE111974 | GPL17077 | RIF | RNA-seq | 24 RIF and 24 controls |
| GSE165004 | GPL16699 | RPL | RNA-seq | 24 RPL and 24 controls |
| GSE250130 | GPL24676 | RIF | scRNA-seq | 10 RIF and 6 controls |
| GSE214607 | GPL24676 | RPL | scRNA-seq | 3 RPL and 5 controls |
| Receptor | Natural Ligand | Binding Energy (kcal/mol) (with Natural Ligand) | Binding Energy (kcal/mol) (with Bifenthrin) |
|---|---|---|---|
| PTGS2 | - | - | −8.7 |
| HMOX1 | - | - | −8.3 |
| CYCS | - | - | −6.9 |
| BCL2 | - | - | −7.6 |
| ESRα | E2 | −9.9 | −8.1 |
| ESRβ | E2 | −11 | −6.8 |
| GPER | E2 | −7.9 | −7.6 |
| PGR | Progesterone | −10.7 | −6.6 |
| GR | Cortisol | −8.1 | −7.3 |
| AhR | FICZ | −8.5 | −6.5 |
| TRα | T3 | −9.3 | −8.8 |
| TRβ | T3 | −7.8 | −10.3 |
| ERRα | - | - | −7.1 |
| ERRβ | - | - | −6.6 |
| ERRγ | - | - | −7.8 |
| PXR | - | - | −10.6 |
Disclaimer/Publisher’s Note: The statements, opinions and data contained in all publications are solely those of the individual author(s) and contributor(s) and not of MDPI and/or the editor(s). MDPI and/or the editor(s) disclaim responsibility for any injury to people or property resulting from any ideas, methods, instructions or products referred to in the content. |
© 2025 by the authors. Licensee MDPI, Basel, Switzerland. This article is an open access article distributed under the terms and conditions of the Creative Commons Attribution (CC BY) license (https://creativecommons.org/licenses/by/4.0/).
Share and Cite
Jiang, S.; Wang, Y.; Chen, H.; Teng, Y.; Zhu, Q.; Xie, K. Exploring the Role of Bifenthrin in Recurrent Implantation Failure and Pregnancy Loss Through Network Toxicology and Molecular Docking. Toxics 2025, 13, 454. https://doi.org/10.3390/toxics13060454
Jiang S, Wang Y, Chen H, Teng Y, Zhu Q, Xie K. Exploring the Role of Bifenthrin in Recurrent Implantation Failure and Pregnancy Loss Through Network Toxicology and Molecular Docking. Toxics. 2025; 13(6):454. https://doi.org/10.3390/toxics13060454
Chicago/Turabian StyleJiang, Shengyuan, Yixiao Wang, Haiyan Chen, Yuanyuan Teng, Qiaoying Zhu, and Kaipeng Xie. 2025. "Exploring the Role of Bifenthrin in Recurrent Implantation Failure and Pregnancy Loss Through Network Toxicology and Molecular Docking" Toxics 13, no. 6: 454. https://doi.org/10.3390/toxics13060454
APA StyleJiang, S., Wang, Y., Chen, H., Teng, Y., Zhu, Q., & Xie, K. (2025). Exploring the Role of Bifenthrin in Recurrent Implantation Failure and Pregnancy Loss Through Network Toxicology and Molecular Docking. Toxics, 13(6), 454. https://doi.org/10.3390/toxics13060454
