You are currently viewing a new version of our website. To view the old version click .
Toxics
  • This is an early access version, the complete PDF, HTML, and XML versions will be available soon.
  • Article
  • Open Access

10 December 2025

Metabolomic Impact of Maternal Barium Exposure on Miscarriage Risk: Identification of Metabolic Biomarkers and Construction of a Risk Prediction Model

,
,
,
,
,
,
,
,
and
1
Women’s Hospital of Nanjing Medical University, Nanjing Women and Children’s Healthcare Hospital, Nanjing 210004, China
2
State Key Laboratory of Reproductive Medicine and Offspring Health, School of Public Health, Nanjing Medical University, Nanjing 211166, China
3
Key Laboratory of Modern Toxicology of Ministry of Education, School of Public Health, Nanjing Medical University, Nanjing 211166, China
*
Author to whom correspondence should be addressed.
Toxics2025, 13(12), 1066;https://doi.org/10.3390/toxics13121066 
(registering DOI)
This article belongs to the Special Issue State-of-the-Art Environmental Chemical Exposomics and Metabolomics—2nd Edition

Abstract

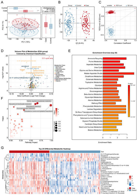
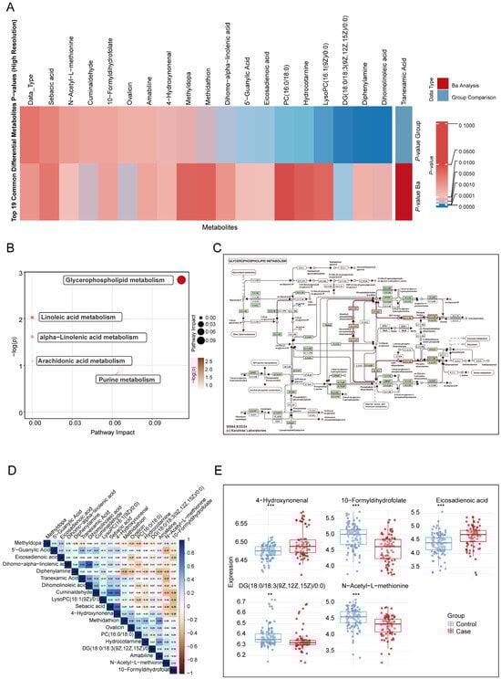
This study investigated the relationship between maternal barium (Ba) exposure and the risk of miscarriage using metabolomics and machine learning. Analyses were performed on samples from 183 pregnant women from Nanjing: the concentration of Ba in whole blood was measured using inductively coupled plasma mass spectrometry (ICP-MS), and untargeted metabolomics was performed on decidual tissue using high-resolution accurate mass spectrometry (UHPLC-QExactive HF-X). A metabolome-wide association study (MWAS) and mediation interaction effect analysis (MITM) identified metabolites and pathways linked to Ba exposure and miscarriage risk. Among 523 detected metabolites, 19 metabolites and 5 pathways were significantly associated with both Ba exposure and miscarriage, particularly glycerophospholipid metabolism. The effect of Ba exposure on miscarriage risk was mediated by five metabolites, with cuminaldehyde showing the highest share of the total mediating effect (54.74%). These metabolites, including N-acetyl-L-methionine, 4-hydroxynonenal, DG(18:0/18:3(9Z,12Z,15Z)/0:0), 10-formyldihydrofolate, and eicosadienoic acid, were used as biomarkers in a predictive model. The XGBoost model achieved an optimal AUC of 0.90 (95%CI: 0.83–0.96). This study suggests that maternal Ba exposure increases miscarriage risk, potentially through disruptions in amino acid metabolism, oxidative stress, and lipid peroxidation, and highlights the potential of metabolite biomarkers for predicting adverse birth outcomes.

Article Metrics

Citations

Article Access Statistics

Multiple requests from the same IP address are counted as one view.