Abstract
Background: The habitat structure, the environmental impact, the market acceptance, the changes in consumers’ preferences, and the pandemic urged for innovative solutions in urban last-mile delivery. Parcel lockers are among the most preferred solutions by customers due to their home proximity, time availability, and cost efficiency. Methods: This paper introduces an agent-based model (ABM) and a Monte Carlo simulation program to analyze in detail the activity of parcel locker points. The ABM describes the behavior of the agents (customers, parcels, lockers, delivery agents). The simulation is realized using ARENA 12 software. Two scenarios are created based on the number of daily delivery shifts; for each scenario, 300 simulation experiments with various input data are conducted. Results: Three measures of performance (MOPs) are selected to assess the system activity: the number of daily delivered parcels, the delivery time of an order, and the daily delayed orders. The simulation outputs reveal significant predictors of MOPs and disclose moments when actions need to be taken to increase system capacity or change customer behavior. Conclusions: The versatility of the simulation model in terms of input variables makes it a useful decision support tool for planning by highlighting quantitative assessments, organizing delivery activity, along with influences due to customer behavior changes.
1. Introduction
The high growth and the densification of metropolitan areas around the world raise challenges to urban goods distribution. There are freight externalities (congestion, accidents, air pollution, noise, and vibrations) that local authorities and citizens want to lower, promoting sustainability and livability in urban areas [1,2,3]. In a survey for assessing city logistics effects, Russo and Comi [4] investigate the contribution of seven classes of measures from the perspective of city users, retailers, transport, and logistics operators. The best results come from demand management (mandatory cooperation and partnership, maximization of loads), infrastructure actions (delivery area networks within a limited traffic zone, a network of urban consolidation centers and nearby delivery areas, pick up points), information and communication technology (ICT) and an intelligent transport system (ITS), public–private collaboration (interests and objectives in terms of shared risk and reward), and reverse logistics (from product return to recycling). An average contribution comes from the use of an environment-friendly vehicle (a higher score from city users and a lower one from transport and logistics operators due to the costs for renewal fleets), and supply management actions (also highly accepted by city users, and negatively by transport and logistics operators in terms of time window access limitation, vehicle dimension constraints, and the need for urban consolidation centers) [5,6]. Taniguchi et al. [7] propose new urban logistics solutions to mitigate the negative impacts associated with urban freight flows, taking advantage of a big data analysis and decision support systems, co-modality, land-use, and road pricing. In a study conducted by the World Economic Forum in 2021, six structural changes in the last-mile delivery are identified [8]:
- The pandemic caused an increase in last-mile deliveries and the trend is maintained;
- Consumers buy a wider array of goods online and consider environmental impact when buying;
- Companies and cities are engaged in the decarbonization of the last-mile deliveries;
- Cities steer last-mile transitions by taking actions on cleaner delivery with “zero-emission delivery zones” and electric vehicle charging infrastructure;
- Proven technologies shape the last-mile revolution. Locker stations and data sharing for load pooling are being adopted around the world;
- Zero-emission vehicles meet the new sustainable business models.
The fast development of the retail e-commerce in B2C and the dispersed urban deliveries increase the social and environmental costs through shorter time window delivery and more freight vehicle trips, mostly with unutilized capacity, repeated delivery journeys, or consumers’ trips to retrieve their failed deliveries from dispatch points, which significantly increases congestion and emissions [9,10,11]. Among the variables impacting the last-mile distribution strategies are ITC and e-finance issues (internet penetration, e-payments’ rate, transactional trust, and security issues), local conditions and policies (structure of the habitat, local urban freight policies, inhabitants’ behavior), and transport and traffic conditions (urban infrastructure, traffic congestion) [12]. As the World Economic Forum [8] stated, locker stations become a world-wide sustainable solution in the last-mile delivery, which is able to reduce externalities (vehicle emissions, traffic congestion, social costs) and to provide convenient business solutions including the new ITC solutions. Existing studies address customers’ attitude and intention in using parcel lockers, vehicles’ routing optimization to deliver parcels to lockers, or setting up the network of locker stations in an area to minimize companies’ costs. Studies assessing the full and detailed interaction among locker stations, parcels, and customers remain insufficient.
Therefore, the present paper delineates an agent-based model and a Monte Carlo simulation program for evaluating the activity of parcel lockers and how both companies and customers’ expectations are met. The agent-based modeling allows us to create a microscopic level of details and thorough modeling of every agent’s decision and action, combining customers’ behavior, retailers’ completion of orders, and delivery agent schedules. Three measures of performance were selected to assess the system’s efficiency: daily delivered parcels, time to complete an order, and number of delayed orders due to lack of delivery capacity. The influencing predictors on the MOPs were identified and implications on companies’ efficiency (surplus or lack of capacities for delivery, bottlenecks in warehouse management) and customers’ satisfaction (time to receive an order) were analyzed. The results draw the predictors’ frontier where a decision should be taken to keep the system running. The analysis of parcels’ flow time series reveals that there are conditions in which the capacity of the system is not exceeded, but the non-stationarity of the parcel flow can still create inventory problems for companies.
2. Literature Review on Last-Mile Delivery Solutions
Vural and Aktepe [13] identify three main streams of research on new delivery methods: (i) transport and environment impact, (ii) the network spanning for such solutions, and (iii) market acceptance and consumers’ preferences. The extension of these systems alleviates the environmental impacts [8,9], and the logistics companies’ mileage [14]. Transportation is the most energy consuming activity in the supply chain. During the last mile, transportation is executed by commercial vehicles (usually LDV) of the logistics operator, and by customers’ private vehicles. The commercial vehicles’ size, technical characteristics, and utilization influence the energy consumption and emissions [15], while the private transportation could be performed by the customers with their own cars, combining different trips. The total contribution during the last-mile delivery is up to half of the total logistic chain costs [16,17]. To increase the energy efficiency during the last supply chain stage, measures should address both logistic operators (e.g., more efficient fleet/electric cars, routing optimization) and customers (e.g., using public transportation, bicycling, walking, scheduling multi-purpose trips). Vural and Aktepe [13] outline that supply chain-related (network structure and feeble density, poor security, ITC weak integration) and market-related factors (late adoption, skepticism, lack of a technology orientation, beliefs, and habits) could also reduce the use of innovations in logistics.
Click-and-collect systems, pick up points, automated lockers, or collection and delivery points are solutions to reduce last-mile delivery times in urban densified areas [13,18,19]. In a click-and-collect system, customers order goods online, collect them in the retail store, and bring them home. The distance for private transportation is the same as for a conventional shopping trip, but shopping is less time-consuming. A postal provider issues pick up points. The costumer orders the goods online and collects them at a pick up point. These are often located in the entrance of supermarkets, and often within walking distance to home in urban areas. The collection can be combined with other activities (e.g., shopping), reducing the customers’ trips.
Automated parcel lockers work similarly to pick up points, but the main advantage is that the pick up time does not depend on supermarket opening hours. Collection delivery points are automated or assisted locations where consumers can pick up or return their packages. They are located at retailers or in commercial areas.
Studies to set up automated parcel lockers’ network were conducted in Belgium [20,21], France and Germany [22], Sweden [23], the Netherlands [24], the UK [25], Australia [26], Norway [27], China [28,29], and Poland [30,31]. According to Rai et al. [21], lockers are growing in popularity because of previous customers’ disappointment resulting from failed deliveries. Parcel locker points are preferred in areas with higher population density that offer a greater balance of employment, and areas with higher shares of households with internet access. In car-dominated cities, lower-income populations seem slightly advantaged due to limited ability to travel longer distances. Automated parcel lockers are usually located in commercial streets, high-density population areas, suburban sites with parking, and shopping centers.
Consumers’ attitude towards the logistics service innovations is the deterministic factor in adopting the new last-mile delivery solutions and is also an effective mediator of consumers’ beliefs towards the innovation [32] and turning them from passive to active consumers in the last logistic chain. Wang et al. [33] find that compatibility (customers’ needs), complexity (lifestyle), and trialability (value orientations) are important considerations in adopting the new delivery systems. According to De Oliveira [34], location, delivery time, information and traceability, cost of transportation, and the willingness to use automatic delivery systems are consumer preferences in accessing the lockers. Cieśla [35] finds that dedicated application, adjusting the size of the package to the size of the box, improvements for people with disabilities or special needs, security of the parcel, and parking next to automated parcel lockers are among the most required attributes of the parcel locker systems. Studies have been dedicated to parcel lockers’ network design for optimizing the routing process by transport companies [36,37,38,39,40,41,42,43,44,45] and reducing externalities both for companies and customers [46,47]. The modularization of the locker points, using locker towers, π-containers, and smart mobile lockers [48,49], provides adaptability in demand fluctuations.
Modeling and computer simulation addressing parcel lockers’ demand and capacity utilization are incentive subjects. Stanisław, Kijewska, and Lemke [30] use a macroscopic agent-based model for predicting the evolution of the population, e-shoppers, parcel locker users, and parcel demand. The optimal location of lockers and assignment of customers with the objective of minimizing the total costs is analyzed through a multi-objective facility location problem. Che, Chiang, and Luo [50] consider the location of automated parcel lockers as a multi-objective optimization problem with three optimization goals—maximum coverage, minimum overlap, and minimum total idle capacity. Still, the proposed methodology cannot consider the uncertain consumer demand and elastic weighted goals, but highlighted the need for a minimum utilization level to prevent resources from being underused. Iannaccone, Marcucci, and Gatta [51] use a discrete choice model that allows both quantifying the monetary value of parcel lockers’ attributes (willingness to pay) and estimating the potential demand. Results show that distance and accessibility are the main choice determinants.
3. Methodology
3.1. Agent-Based Model for Automated Parcel Locker Delivery
Agent-based modeling (ABM) is an approach to simulate dynamic systems, combining behavior and interactions among autonomous agents and with their environment [52]. Depending on the discretization degree, the system activity can be thoroughly scanned and specific details (e.g., bottlenecks, capacity excess, measures of performance) can be outlined. An agent is an identifiable, discrete entity with a set of attributes. It is autonomous and self-directed; it can act independently in its environment and in its interactions with other agents. Agents’ behavior is the sequence of its actions and decisions. Common agent interactions include agent recognition, information exchange, influence, and grouping/avoidance. The model depicting the parcel locker deliveries consists in four types of agents:
- Customers;
- Parcels;
- Lockers;
- Delivery person.
Each agent has a set of attributes that drive their actions (Table 1).
Table 1.
Agent attributes.
Agents go through different states (Figure 1, Figure 2, Figure 3 and Figure 4), each state being activated when a specific event occurs and/or a set of conditions are met (the square brackets). Transitions between states can be instantaneous or time-dependent. Agents communicate among them through messages, driving their interactions. Customers and parcels are temporary agents; they are created and disposed of when their activity ends. The delivery person and lockers are permanent agents.
Figure 1.
Customer state chart (source: authors).
Figure 2.
Parcel state chart (source: authors).
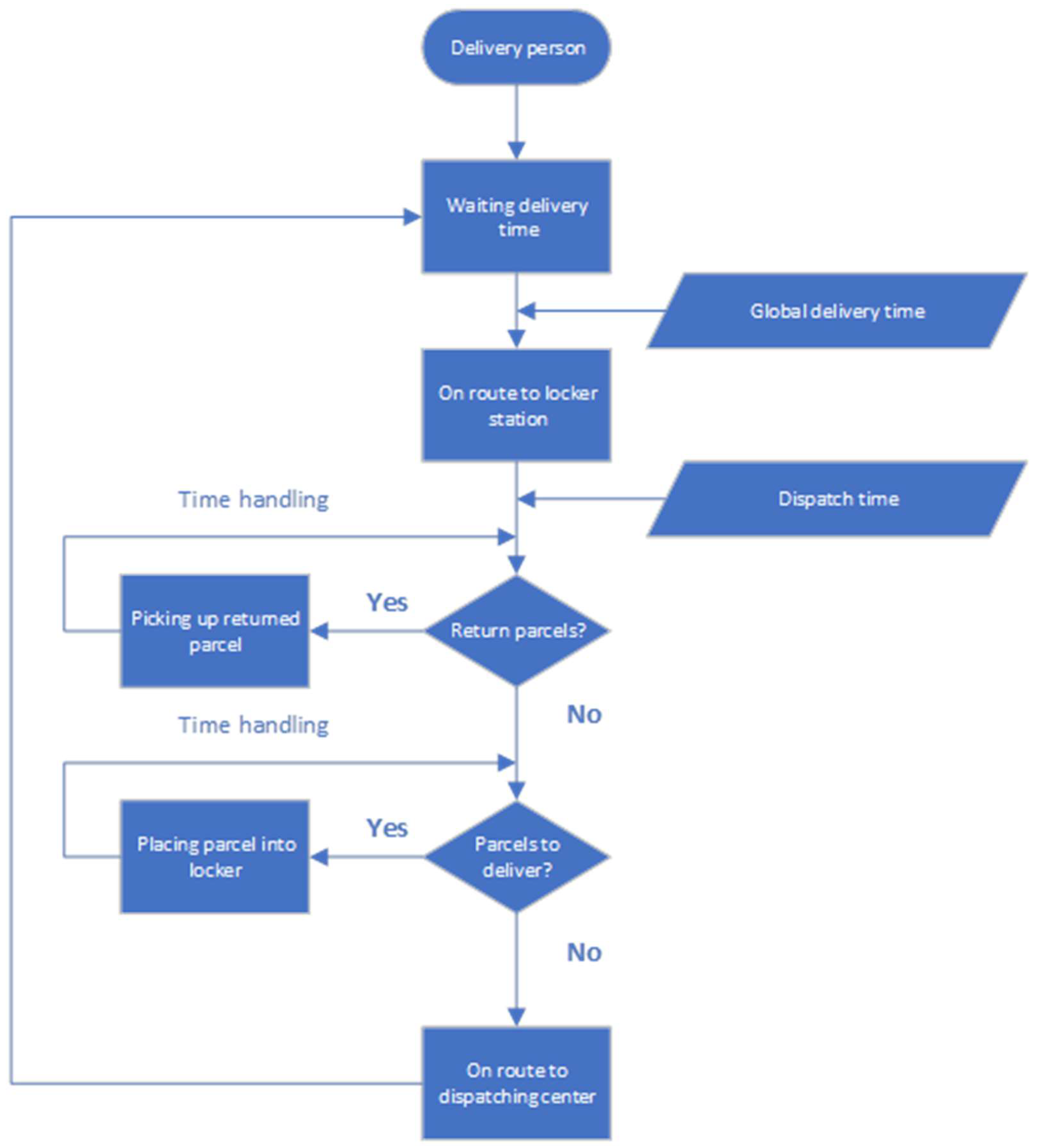
Figure 3.
Delivery person and locker state chart (source: authors).
Figure 4.
Lockers’ logical flow (source: authors).
Customers (Figure 1) are stochastically created in the system. Once they appear, they place orders. The customer enters a state of waiting until they receive a message about the parcel arriving at the locker station. Following the time to pick up the order, the customer takes the parcel (the locker becomes empty) and then waits for the decision time to return the order or not. If the decision is not to return the order, both the customer and the parcel are disposed. If the customer makes the decision to return the order, they wait until they receive a message confirming the availability of an empty locker for returning. The time for returning the parcel and placing it in the locker is counted; then, the customer is disposed.
When an order is placed, a parcel is created (Figure 2). Parcels arrive at the dispatching center after a required time to fulfill the order by the retailer. The parcel is stored at the central dispatching center and waits for the next delivery time. If there is an available empty locker, the parcel is delivered, or else it stays at the dispatching center, waiting for an available locker in another delivery cycle. A locker with a returned parcel inside can be used by a new parcel. The parcels to be delivered are taken on route to the lockers’ station. Once having arrived, each parcel is handled by the delivery person and stored into the locker. The locker becomes full, and a message is sent to the customer to be informed about the delivery. The parcel waits to be picked up by the customer and then waits for the decision of returning or not. If the order is accepted, the parcel is disposed; otherwise, the parcel is returned to the locker and a message about returning is emitted by the customer. Between the decision moment of returning and the moment when the returned parcel is put into the locker, the locker is in the state “reserved” and cannot be used for another delivery due to the potential conflict (two parcels in the same locker). The returned parcels wait for the delivery person to take them back to the dispatching center. The returned parcels are handled (unstored from lockers) before the parcels to be delivered.
The delivery person starts their activity every day at a specific moment—delivery moment (Figure 3). They collect all parcels that could be dispatched (for which empty lockers are available) and travel to the locker station. When they arrive at the lockers’ station, they first pick the returned parcels, and then store the delivered parcels into lockers. Once a parcel is delivered, a message is sent to the customer. Each parcel requires handling time. Then, the delivery person returns to the central dispatching point, waiting for another delivery cycle.
The lockers have three possible states: full, empty, and reserved (Figure 4). Lockers become full when delivered parcels are stored and become empty when parcels are picked up by customers. The state reserved occurs while the returned parcel is on route to the locker. The state of the lockers is checked whenever a new order must be delivered, or a customer decides to return an order.
3.2. Simulation Modeling
Integrating agent-based models with Monte Carlo simulation is quite effective for different fields of study [53,54,55,56,57,58,59]. The agent-based model for parcel locker deliveries was implemented in an ARENA 12 simulation program (Figure 5). The simulation program follows the state charts of the agent-based model described in Section 3.1.
Figure 5.
ARENA simulation model for parcel locker deliveries (source: authors).
Customers, parcels, and the delivery person are defined as entities in the ARENA 12 simulation model (mobile agents), while lockers are defined as resources (static agents). The mobile agents are passing through different modules of the simulation model, representing states of the agent, activities, decision blocks, communication/synchronization among agents, and defining/changing characteristics of the agent. The colored polygons delineate the modules each agent uses. Customers and parcels have common modules because they must be synchronized and act commonly during some periods of time (e.g., keeping the parcel from being picked up until returning). Lockers are static agents, their state being changed through seizing/releasing parcels. The program modules each agent goes through have the roles described below (Table 2):
Table 2.
Description of simulation logical blocks.
Figure 10.
Logical blocks used to create the delivery person agent (source: authors).
Figure 9.
Logical blocks used to transfer parcels to lockers (source: authors).
Figure 8.
Logical blocks used for order fulfilment (source: authors).
Figure 7.
Logical blocks used to allocate an ID–Customer Serial Number (source: authors).
Figure 6.
Logical blocks used to create customer agents (source: authors).
Table 2.
Description of simulation logical blocks.
| ARENA Module | Module Type | Role and Parameters | |
|---|---|---|---|
| Customer | Create Customer | Create | Each customer is stochastically created. The creation can be based on a schedule or on a time distribution between customers (Figure 6). |
| Order Placement | Clone | Each order is placed when a customer is created. Orders (clones) are sent to Order Reception Platform for initiating their fulfillment by retailers. | |
| Customer Number | Assign | An ID (Customer Serial Number) is allocated to each customer for their identification in the system and for the correlation with the order they placed (Figure 7). | |
| Customer + Parcel | Notify Customer | Match | The module is used to notify the customer when the parcel is placed into the locker and ready for picking up. The matching process is based on the equality between the customer number and the parcel number. Customers and parcels wait together until they can match. The customer and the parcel are not batched in the module; each one goes through different exits. |
| Customer Pick Up Time | Delay | After being informed about the parcel arrival, the customer is able to pick up the parcel when a specific time elapses (“time to pick up”). | |
| Parcel Pick Up | Match | The customer picks up the parcel. The match is based on the identity between customer number and order number. They both are temporarily batched and go through the system as a single entity. | |
| Release Locker | Release | The locker where the parcel was stored is released and ready to accept another parcel, even a returned one. | |
| Return Rate | Decide | The module is used to decide if the customer will return the parcel or will keep it. The decision is “two ways by condition” type, based on a customer’s specific “returning decision”. | |
| Separate Customer–Order | Separate | If the returning decision is NO, the two agents (customer and parcel) are unbatched and ready to exit the system. | |
| Dispose Parcel_Customer | Dispose | Both parcel and customer are disposed from the system. | |
| Return Time Decision | Delay | If the customer selects to return the parcel, the customer and the parcel spend a decision time in this module. | |
| Returning Parcel | Process | Following the decision time, the customer asks for an empty locker to return the parcel. Once a locker is available, the customer travels to the locker station to drop off the parcel. The process is “seize–delay” type, including the waiting time for an empty locker and the travel time to the station. | |
| Parcel Dropped | Separate | The customer and the returned parcel are separated, each one goes different ways. | |
| Customer Leaving | Decide | The customer is routed to the dispose module, and the parcel is guided to a module where it waits for picking up. The decision is “two ways by condition”, the condition being the agent (entity) type. | |
| Parcel | Return Pick Up | Hold | The returned parcel is kept in the locker until the delivery person comes to pick it up. The hold type is “wait for signal” (message) from the delivery person that has just arrived at the lockers’ station. |
| Handling Returned Parcels | Process | When the delivery person arrives at the locker station, first they unstore the returned parcels, piece by piece. The process type is “seize–delay–release”, with highest priority, so that the returned parcels are handled before the parcels to be delivered. The handling time is set as a delivery person characteristic. After picking up, the returned parcels are disposed (their way back is not the subject of study). | |
| Order Reception Platform | Label | This is the module where the placed orders, materialized into parcels, start their journey through the system. The order is created at the same time with the customer. | |
| Order Number | Assign | The ID of the order/parcel is created and its value is identical to the customer ID so that the two agents are able to identify each other and communicate along the processes. | |
| Order Fulfillment | Delay | The order spends in this module a time necessary to be fulfilled by the retailer and the parcel to be sent and received at the delivery center. The time is set according to “time order fulfillment”, specific for each order (Figure 8). | |
| Seize Locker | Seize | Once the parcel arrives at the dispatching center, it is seized for an empty locker to be delivered to. The parcel waits in this module until an empty locker exists. If a parcel cannot find an empty locker until the delivery person starts their trip, it remains in this module and will be delivered in the future delivery cycles. | |
| Delivery Time | Hold | The parcels that are allocated to empty lockers and can be delivered wait in this module until the delivery moment. The hold type is “wait for signal”, the signal (message) being sent by the delivery person when the delivery moment comes. | |
| Transfer to Lockers | Hold | The parcels to be delivered are held in this module until the process to store them into lockers begins. The hold type is “wait for signal”, the signal (message) being sent by the delivery person after arriving at the lockers’ station and completing the handling of the returned parcels. Thus, the total time spent by a parcel in the module includes the travel time to lockers’ station and the time to handle all returned parcels. | |
| Transfer Parcel to Locker | Process | Each parcel to be delivered is handled by the delivery person. The process is “seize–delay–release” type, the delay time being the handling time specific to the delivery person. Once the parcel is placed into the locker, it goes to the Notify Customer module and so the customer is informed about the delivery (Figure 9). | |
| Delivery Person | Delivery Action | Create | Creates the delivery person as an entity (agent) in the system. The delivery person starts their activity daily at a moment specified by its characteristic “delivery time” (Figure 10). |
| Delivery Scheduled | Signal | The delivery person emits a signal that is received in the hold module “Delivery Time” regarding the parcels that can be delivered. These parcels are allowed to be transferred to the locker station. | |
| Delayed Orders | Record | The number of parcels that cannot be delivered due to lack of empty lockers is recorded to be reported as a measure of performance of the system. | |
| Travel to Lockers | Delay | The delivery person spends in this module a time equal to the travel time from the dispatching center to the locker station. This time is agent-specific. | |
| Remove Returns | Signal | Once the delivery person has arrived, they start to unstore the returned parcels from lockers. The delivery person emits a signal (message) that is received by the hold module Return Pick Up and the returned parcels are handled one by one. | |
| Deliver Parcels | Signal | The second signal emitted by the delivery person upon their arrival at the lockers’ station is received by the hold module Transfer to Lockers. Thus, the delivered parcels are handled after the returned ones and are stored into lockers. | |
| Return to Dispatch Point | Dispose | The delivery person ends their daily activity and returns to the dispatching center and another cycle will start the next day. |
In the case of parcels, the logical blocks used for order fulfilment and to transfer parcels to lockers are depicted in Figure 8 and Figure 9. The required time for order fulfilment is set following a triangular distribution function. The triangular distribution density function is presented in Equations (1) and (2) with specific parameters: minimum values (a), mode (m), and maximum value (b):
and
In the case of a delivery person, the logical blocks used to create a simulation entity are depicted in Figure 10.
Lockers are defined in the simulation program as resources that are seized by parcels. The lockers are static agents; they do not move through the program modules. The number of lockers (the station capacity) is defined as fixed capacity.
ARENA 12 simulation software automatically collects data from simulation runs, based on the activity of the agents. These data are statistically interpreted, and descriptive statistic outputs are generated in simulation reports. The methodological flow-chart is depicted in Figure 11.
Figure 11.
The methodological flow-chart (source: authors).
4. Experimental Results and Discussions
A delivery 85-locker station model, currently used in residential areas, has been selected for an analysis. Two working scenarios were implemented:
- Scenario 1: delivery made once a day (one delivery shift);
- Scenario 2: delivery made twice a day (two delivery shifts).
To investigate how the locker station is functioning, a set of experimental input data was defined (Table 3) and used in Monte Carlo simulation experiments.
Table 3.
Simulation model input data.
For each scenario, 300 simulation replications were generated; each replication randomly selected the values of the independent input data within the range according to Table 3. A replication runs 120 days (with an extra warm-up period of 5 days) with its configuration of input variables. The set of experimental input data and results is provided as available Supplementary Materials.
The effectiveness of the delivery system is analyzed by three measures of performance (MOPs):
- Average number of daily delivered parcels (DDPs)—the number of delivered parcels illustrates the utilization rate of the locker station, being connected to the revenues of the company; the greater the number of delivered parcels, the higher the efficiency of the system is.
- The average time to deliver orders (TDO) is the mean time elapsed from orders’ placement to customers being notified that parcels have arrived at lockers; it is a quality measure directly perceived by customers, influencing their satisfaction and the reliability of the delivery system; smaller delivery times are desirable.
- Average number of daily delayed deliveries (DDDs)—a service parameter that illustrates the capacity of the system to cope with variation in the requests; a considerable number of daily delayed orders raises storage problems for companies and increases the delivery time for customers.
The sensitivity of the system’s MOPs (dependent variables) is analyzed through the standardized linear regression coefficients (Equation (4)), due to the differences in unit measures of the dependent variables and predictors (e.g., time units, orders’ intensity). The standardization uses the z scores of the predictors instead of the raw values ():
where
—the predictor;
—the mean of the predictor;
—the standard deviation.
The standardized coefficients outline the relative influence of the predictors on the dependent variable. They reflect the variation of the dependent variable in terms of standard deviation for one standard deviation change in the corresponding standardized predictor.
where
Y—the dependent variable (DDP, TDO, or DDD);
λ—the orders’ intensity rate;
TOF—time of order fulfilment by retailer;
TP—time to pick up the parcel by customer;
RDT—returning decision time;
PR—probability to return a parcel;
RT—returning time;
DT—dispatch time;
βi—the standardized regression coefficients of the model;
ε—the error.
The regression models’ results are shown in Table 4.
Table 4.
Standardized regression coefficients in sensitivity analysis.
All models are statistically significant, the p value for the models being less than 0.001.
4.1. Average Daily Delivered Parcels
In the first scenario, the mean of the daily delivered parcels is strongly dependent on the orders’ intensity (p < 0.001), while the other predictors are not significant. In the second scenario, when the delivery at the station lockers is made twice a day, the mean number of the daily delivered parcels has two significant predictors: the orders’ intensity and the mode (the most probable value) of the time to pick up a parcel.
As Figure 12 shows, if the orders’ intensity is getting close to 5.3 [ord/h] in the first scenario, the locker station meets its maximum capacity, and no more than 85 parcels can be delivered daily.
Figure 12.
Average daily delivered parcels by orders’ intensity—both scenarios (source: authors).
Under the second scenario (two delivery shifts, at 6 a.m. and 2 p.m.), a strong linear dependency by the orders’ intensity is registered until the intensity rate gets to 6.5 [ord/h]. From this point, the mean number of daily delivered parcels is more dispersed, from 100 parcels to 125 parcels per day.
As depicted in Figure 13, the second significant predictor (the pick up time) reveals its influence as the order intensity becomes greater.
Figure 13.
Average daily delivered parcels by order intensity and time to pick up mode—scenario 2 (source: authors).
According to data in Table 4, the pick up time mode has a negative standardized coefficient (β = −0.069); thus, the smaller the pick up time, the greater the number of daily delivered parcels. For a pick up time mode around 4 h, the average daily delivered parcels can reach 125, which is 47% more than the maximum number of parcels in the first scenario. For a pick up time mode of 12 h, the average daily delivered parcels can reach 100, which is just 17.6% more than the first scenario. This level is reached for an order intensity of 6.5 [ord/h]; beyond this limit, the locker station cannot accommodate more parcels. The second scenario is more efficient in terms of delivered parcels, no matter the orders’ intensity.
4.2. Average Time to Deliver Orders
In the first scenario, the only significant predictor for the average time to deliver orders is the orders’ intensity (β = 0.921). For the second scenario (Table 4), there are three significant predictors: order intensity (β = 0.522), time to pick up parcel mode (β = 0.3), and time of order fulfilment mode (β = 0.1).
For an order intensity less than 5.3 [ord/h], the average delivery time is under 48 h, and can be kept under 100 h for an order intensity up to 5.5 [ord/h] in the first scenario (Figure 14). Under the second scenario, the average delivery time is under 48 h for orders’ intensity less than 6.5 [ord/h]. Beyond this point, there are cases where time has acceptable values and cases that show inappropriate values.
Figure 14.
Average time to deliver orders—both scenarios (source: authors).
Figure 15 depicts the evolution of the average time to deliver parcels in the second scenario. For orders’ intensity close to 8 [ord/h], a time to deliver of less than 48 h can be provided for a time to pick up mode less than 4 h, and time of fulfilment mode smaller than 20 h.
Figure 15.
Average time to deliver orders—scenario 2: (a) by order intensity and time to pick up mode; (b) by order intensity and time of fulfilment mode (source: authors).
For orders’ intensity close to 7 [ord/h], an average time to deliver of less than 48 h can be provided for a time to pick up mode less than 7 h, and time of fulfilment mode smaller than 28 h. An average time to deliver of less than 100 h can be obtained even for an order intensity close to 8 [ord/h], a time to pick up less than 6.5 h, and a time of fulfilment under 20 h.
The β standardized regression coefficient of the time of fulfilment is smaller than those for orders’ intensity and time to pick up, meaning its influence is significant, but reduced in amplitude compared to the last two predictors. Because the delivery system processes parcels in batch at the central dispatch center, the variation of the fulfilment time at retailers is smoothened in the total delivery time for customers. The contiguous white zones of the horizontal planes in Figure 15a,b reflect combinations of predictors for which the functioning of the system is inappropriate because of undesirable values of the delivery time.
4.3. Average Daily Delayed Deliveries
The delivery system acts as a batch queueing system. Parcels cumulate at the dispatch center and are delivered at specific moments in time. If there are not sufficient empty lockers, some parcels cannot be delivered with the proximal delivery shift and a delay is experienced. This stands for the bottleneck of the system, rising storage problems, and weak quality of the service. According to data in Table 4, in the first scenario, the average daily delayed parcels are dependent on the order intensity (β = 0.905), while in the second scenario, there are two significant predictors: the order intensity (β = 0.521) and the mode of the time to pick up a parcel (β = 0.291).
As Figure 16a depicts, as orders’ intensity increases above 5 [ord/h] in the first scenario, the number of delayed orders starts to grow; beyond the threshold of 5.3 [ord/h], the increase becomes unsuitable. In the second scenario (Figure 16b), the values of delayed orders become divergent for orders’ intensity greater than 6.5 [ord/h], but still there are cases where the delayed orders are in common limits. This is due to the influence of the second significant factor—the time to pick up (Figure 17). Thus, if the time to pick up mode is less than 4 h, the system can accommodate orders’ intensity up to 8 [ord/h]. For a pick up time mode around 12 [h], no more than 6 [ord/h] can be accepted. The inappropriate operating area is identical with that for the average time to deliver parcels (Figure 17), the two MOPs being connected—the greater the number of delayed orders, the greater the time to deliver parcels.
Figure 16.
Average daily delayed orders: (a) scenario 1—one delivery shift; (b) scenario 2—two delivery shifts (source: authors).

Figure 17.
Average daily delayed orders—scenario 2 (source: authors).
The number of delayed orders varies throughout the days, so there are moments when the delivery system faces inventory problems. Figure 18 shows the time series of the delayed orders in the first scenario for different orders’ intensities (λ).
Figure 18.
Time series delayed orders—scenario 1 (source: authors).
For order intensities less than 5.0 [ord/h], the system experiences small periods of time with delayed inventories up to 20 parcels, but a general tendency to return to smaller inventories is obvious. For intensities greater than 5.2 [ord/h], the delayed inventories increase in size and duration, and finally a time growing trend is noticeable, and the system becomes overloaded.
Figure 19 depicts the evolution of the delayed orders in the second scenario for different significant predictors—orders’ intensity (λ) and time to pick up (TP).
Figure 19.
Time series delayed orders—scenario 2 (source: authors).
For order intensity equal to 6.0 [ord/h], the system experiences small periods of time with delayed inventories up to 35 parcels, but a general tendency to return to smaller inventories is obvious. At 7.0 [ord/h], the system can accommodate delayed parcels for a pick up time mode equal to 8 h, but for a TP mode of 12 h, an increasing trend is experienced, and the system gets overloaded. At an order intensity of 8 [ord/h], the system faces the requests for a pick up time mode of 4 h; beyond this limit, the overload is obvious.
The Augmented Dickey–Fuller test (ADF) [60] is applied to evaluate the stationarity of the delayed orders’ time series (). The test allows for higher-order autoregressive processes (Equation (5)):
where
—the time series;
;
α—the intercept (drift);
β—the coefficient regarding a time (trend);
γ—the root unit coefficient;
—the coefficients of the lags;
—the error;
p—the lag order of the autoregressive process.
The test’s hypothesis is
- H0—the null hypothesis is that a unit root is present (γ = 0) in an autoregressive time series (non-stationary time series);
- Ha—the alternative hypothesis states that a unit root is not present in an autoregressive time series (stationary time series).
If β ≠ 0, the time series has a trend, and if α ≠ 0, the time series shows a drift.
For the scenario with one delivery shift, the ADF test results are shown in Table 5.
Table 5.
Stationarity analysis for daily delayed orders—scenario 1.
Up to an order intensity of 5.1 [ord/h], the delayed orders’ time series is stationary (green cells). Between 5.2 and 5.4 [ord/h], the system experiences a non-stationary delayed orders’ time series without a noticeable drift or trend (yellow cells), while at 5.5 [ord/h], a trend is reported (red cell).
For the second scenario, the results of the stationarity analysis of the delayed orders’ time series are given in Table 6 and Table 7.
Table 6.
Stationarity test statistics—scenario 2.
Table 7.
Stationarity outputs *—scenario 2.
The green cells reflect operating conditions where the delayed orders’ time series is stationary, there are small fluctuations in the number of delayed orders, and consequently the time to deliver the orders is kept at reasonable limits. The yellow cells correspond to operating conditions for which the delayed orders’ time series becomes non-stationary, but no trend and no drift are recorded. There are higher variations in the delayed orders’ inventory and some customers can experience long delivery periods. The locker station can still operate, but with lower performance. The red cells depict areas where the system becomes overloaded. The delayed orders’ time series is non-stationary, and a time trend is recorded (the number of delayed orders increases indefinitely). Increasing the lockers’ point capacity (the number of lockers) is the sole solution for further operation with these parameters.
Comparing the two scenarios, one can conclude that for orders’ intensity less than 5.1 [ord/h], the locker station can work with one daily delivery shift, allowing good MOPs and providing satisfaction for customers. With an order intensity between 5.1 and 5.4 [ord/h], the system is still operational, but the non-stationarity in delayed orders’ time series generates long delivery times and storing problems. The company should balance between keeping one shift and switching to two shifts. For more than 5.5 [ord/h], two daily delivery shifts are mandatory; thus, the system can improve the MOPs. With two shifts, the time to pick up the parcel becomes a significant predictor, and in combination with the orders’ intensity can delineate areas where the system works properly or becomes overloaded again (Table 7).
Most of the significant predictors for MOPs are customer-dependent; therefore, special attention should be paid to customers’ behavior by delivery companies. The orders’ intensity is the main factor that affects the system effectiveness and its value acts as a threshold for deciding between one and two daily delivery shifts. A smaller most probable time for customers to pick up parcels after being notified improves the system’s activity. Companies should implement different marketing methods such as reward points, cutting delivery taxes, reimbursements, and lotteries as incentives for customers towards a more rapid parcel pick up after notification. There is a retailer-dependent significant predictor (time of fulfilment) for the average delivery time. The availability of products at retailers and steady commercial relations between delivery companies and retailers might lower the value of the order fulfillment time.
5. Conclusions
Locker stations represent a solution for improving last-mile deliveries. Their advantages are obvious in terms of customers’ flexibility (time availability and home proximity), cost savings for companies (less transport distance and fuel consumption, reducing non-delivering situations), and a pollution decrease (pedestrian access to lockers or combining trips for customers). The existing literature focuses mainly on customers’ intention to use lockers and companies’ cost savings by optimizing vehicle routes or designing the network of locker stations.
This paper presents an agent-based model and a Monte Carlo simulation program that investigate the performance of an automated parcel lockers’ point, connecting companies’ efficiency with satisfaction for customers. Four agents (customer, parcel, locker, and delivery person) were defined with their characteristics, states, and transitions based on events or interactions among agents. The model was transposed in a simulation program created with ARENA software. For testing the model functionality and evaluating the performance of a station locker, a set of experimental data was used. As measures of performance, variables associated with delivery service quality and customers’ expectations were selected: the average of daily delivered parcels, the mean time to deliver a parcel, and the average of daily delayed parcels. The input variables characterizing the agents were considered as predictors. Two operation scenarios were defined—(i) one daily delivery shift, and (ii) two daily delivery shifts. The simulation results revealed that in the first scenario, the order intensity is the sole significant predictor for MOPs, while in the second scenario, there are two significant predictors associated with customers’ behavior (orders’ intensity and time to pick up a parcel), and additionally the time of order fulfilment is the retailers’ attribute significant for the total time to deliver parcels. The orders’ intensity acts as the threshold between the use of one and two daily delivery shifts. As the orders’ rate increases, subsequently the lockers’ utilization rate is higher, and companies face problems in delivering parcels on time and accommodating non-stationary undelivered parcels’ inventories. The outputs reveal the zones (combination of predictors) where the delayed deliveries’ time series are stationary or non-stationary. The areas where the undelivered parcels’ inventories become non-stationary without the presence of a certain trend should be decision zones for companies to take measures for improving the service system. Besides the balancing between the number of shifts and station lockers’ capacity augmented, companies should address customers’ behavior and retailers’ readiness to improve the delivery process’s efficiency. Since the behavior of the customers (haste in picking up parcels) is significant for the system MOPs, marketing actions should encourage it. Steady conditions in carrying out orders by retailers in due time diminish the time until customers receive the orders.
Due to its versatility, the simulation program can evaluate various “what-if” scenarios, helping delivery companies to adjust the locker station capacity, to properly schedule deliveries, to keep investment costs under control, to provide agile services, and at the same time to meet customers’ satisfaction in terms of delivery timeliness.
Future research could be conducted, by taking into consideration more characteristics of the agents (customers, orders/parcels, delivery person, lockers) and increasing the system level of detail:
- Specific social–demographic features of the customers in the surroundings (e.g., household dimension, age, income, openness towards the use of new technologies), orders details (parcel value), and the urban characteristics (e.g., population density, parking, facilities for peoples with special needs, security of the area where locker station is located) should be addressed in modeling orders’ intensity and customers’ behavior (pick up time, return rate), assisting companies in making efficient strategic investment decisions and proper dimensioning of locker stations.
- Developing a dense network of locker stations and mutualization of resources among delivery companies can make the entire delivery process more flexible. Thus, a customer chooses a specific locker station for delivery, but if the order is delayed due to lack of an available locker, they are notified and they could accept to take the parcel to another locker station in proximity, where the delivery can be carried out. Also, companies with lack of capacity at their own stations could access capacities of the other companies, based on an agreement for the mutualization of resources.
Supplementary Materials
The following supporting information can be downloaded at: https://www.mdpi.com/article/10.3390/logistics8020061/s1.
Author Contributions
Conceptualization, E.R.; methodology, E.R., F.R. and A.R.; software, E.R., F.R. and M.A.R.; writing—original draft preparation, E.R.; writing—review and editing, F.R. and A.R. All authors have read and agreed to the published version of the manuscript.
Funding
This research was funded by National University of Science and Technology Politehnica Bucharest, grant number 70/11.10.2023. The APC was provided by the authors.
Data Availability Statement
The data presented in this study are presented in the paper. More information is available on request from the corresponding author.
Conflicts of Interest
The authors declare no conflict of interest.
References
- Cardenas, I.; Borbon-Galvez, Y.; Verlinden, T.; Van de Voorde, E.; Vanelslander, T.; Dewulf, W. City logistics, urban goods distribution and last mile delivery and collection. Competition and Regulation. Netw. Ind. 2017, 18, 22–43. [Google Scholar]
- Muñuzuri, J.; Cortes, P.; Guadix, J.; Onieva, L. City Logistics in Spain: Why It Might Never Work. Cities 2012, 29, 133–141. [Google Scholar] [CrossRef]
- Russo, F.; Comi, A. A Model System for the Ex-Ante Assessment of City Logistics Measures. Res. Transp. Econ. 2011, 31, 81–87. [Google Scholar] [CrossRef]
- Russo, F.; Comi, A. Investigating the Effects of City Logistics Measures on the Economy of the City. Sustainability 2020, 12, 1439. [Google Scholar] [CrossRef]
- Crainic, T.G.; Ricciardi, N.; Storchi, G. Advanced Freight Transportation Systems for Congested Urban Areas. Transp. Res. Part C Emerg. Technol. 2004, 12, 119–137. [Google Scholar] [CrossRef]
- Verlinde, S.; Macharis, C.; Witlox, F. How to Consolidate Urban Flows of Goods without Setting up an Urban Consolidation Centre? Procedia—Soc. Behav. Sci. 2012, 39, 687–701. [Google Scholar] [CrossRef]
- Taniguchi, E.; Thompson, R.G.; Yamada, T. New opportunities and challenges for city logistics. Transp. Res. Procedia 2015, 12, 5–13. [Google Scholar] [CrossRef]
- World Economic Forum. Pandemic, Parcels and Public Vaccination. Envisioning the Next Normal for the Last-Mile Ecosystem, Geneva, Switzerland. Available online: https://www3.weforum.org/docs/WEF_Pandemic_Parcels_and_Public_Vaccination_report_2021.pdf (accessed on 20 December 2023).
- Song, L.; Cherrett, T.; Guan, W. Implications of collection/delivery points for transport and logistics. OR Insight 2011, 24, 231–255. [Google Scholar] [CrossRef]
- Coulombel, N.; Dablanc, L.; Gardrat, M.; Koning, M. The environmental social cost of urban road freight: Evidence from the Paris region. Transport. Res. Part D Trans. Environ. 2018, 63, 514–532. [Google Scholar] [CrossRef]
- Cassiano, D.R.; Bertoncini, B.V.; de Oliveira, L.K. A Conceptual Model Based on the Activity System and Transportation System for Sustainable Urban Freight Transport. Sustainability 2021, 13, 5642. [Google Scholar] [CrossRef]
- Janjevic, M.; Winkenbach, M. Characterizing urban last-mile distribution strategies in mature and emerging e-commerce markets. Transp. Res. Part A Policy Pract. 2020, 133, 164–196. [Google Scholar] [CrossRef]
- Vural, C.A.; Aktepe, Ç. Why do some sustainable urban logistics innovations fail? The case of collection and delivery points. Res. Transp. Bus. Manag. 2021, 45, 100690. [Google Scholar] [CrossRef]
- Halldórsson, A.; Wehner, J. Last-mile logistics fulfilment: A framework for energy efficiency. Res. Transp. Bus. Manag. 2020, 37, 100481. [Google Scholar] [CrossRef]
- McKinnon, A.C.; Ge, Y. Use of a synchronised vehicle audit to determine opportunities for improving transport efficiency in a supply chain. Int. J. Logist. Res. Appl. 2004, 7, 219–238. [Google Scholar] [CrossRef]
- Browne, M.; Allen, J.; Rizet, C. Assessing transport energy consumption in two product supply chains. Int. J. Logist. Res. Appl. 2006, 9, 237–252. [Google Scholar] [CrossRef]
- Vanelslander, T.; Deketele, L.; Van Hove, D. Commonly used e-commerce supply chains for fast moving consumer goods: Comparison and suggestions for improvement. Int. J. Logist. Res. Appl. 2013, 16, 243–256. [Google Scholar] [CrossRef]
- Yuen, K.F.; Wang, X.; Ng, L.T.W.; Wong, Y.D. An investigation of customers’ intention to use self-collection services for last-mile delivery. Transp. Policy 2018, 66, 1–8. [Google Scholar] [CrossRef]
- De Oliveira, L.K.; De Oliveira, R.L.M.; De Sousa, L.T.M.; Caliari, I.D.P.; Nascimento, C.D.O.L. Analysis of accessibility from collection and delivery points: Towards the sustainability of the e-commerce delivery. Urbe Rev. Bras. Gestão Urbana 2019, 11, e20190048. [Google Scholar] [CrossRef]
- Cardenas, I.D.; Beckers, J. A location analysis of pick-up points networks in Antwerp, Belgium. Int. J. Transp. Econ. 2018, 45, 557–569. [Google Scholar]
- Rai, H.B.; Cetinkaya, A.; Verlinde, S.; Macharis, C. How are consumers using collection points? Evidence from Brussels. Transp. Res. Procedia 2020, 46, 53–60. [Google Scholar] [CrossRef]
- Morganti, E.; Dablanc, L.; Fortin, F. Final deliveries for online shopping: The deployment of pickup point networks in urban and suburban areas. Res. Transp. Bus. Manag. 2014, 11, 23–31. [Google Scholar] [CrossRef]
- Liu, C.; Wang, Q.; Susilo, Y.O. Assessing the impact of collection-delivery points to individual’s activity-travel patterns: A greener last mile alternative? Transp. Res. Part E Logist. Transp. Rev. 2019, 121, 84–99. [Google Scholar] [CrossRef]
- Weltevreden, J.W.J. B2C e-commerce logistics: The rise of collection and delivery points in the Netherlands. Int. J. Retail Distrib. Manag. 2008, 36, 638–660. [Google Scholar] [CrossRef]
- Song, L.; Cherrett, T.; McLeod, F.; Guan, W. Addressing the last mile problem: Transport impacts of collection and delivery points. Transp. Res. Rec. 2009, 2097, 9–18. [Google Scholar] [CrossRef]
- Lachapelle, U.; Burke, M.; Brotherton, A.; Leung, A. Parcel locker systems in a car dominant city: Location, characterisation and potential impacts on city planning and consumer travel access. J. Transp. Geogr. 2018, 71, 1–14. [Google Scholar] [CrossRef]
- Dong, B.; Hovi, I.B.; Pinchasik, D.R. Analysis of Service Efficiency of Parcel Locker in Last-mile Delivery: A Case Study in Norway. Transp. Res. Procedia 2023, 69, 918–925. [Google Scholar] [CrossRef]
- Ding, M.; Song, Y.; Hu, Y. Supply–Demand Matching of Smart Parcel Lockers in a Residential Area: Insights from Tianjin. Buildings 2023, 13, 2088. [Google Scholar] [CrossRef]
- Ding, M.; Ullah, N.; Grigoryan, S.; Hu, Y.; Song, Y. Variations in the Spatial Distribution of Smart Parcel Lockers in the Central Metropolitan Region of Tianjin, China: A Comparative Analysis before and after COVID-19. ISPRS Int. J. Geo-Inf. 2023, 12, 203. [Google Scholar] [CrossRef]
- Stanisław, I.; Kijewska, K.; Lemke, J. Analysis of Parcel Lockers’ Efficiency as the Last Mile Delivery Solution—The Results of the Research in Poland. Transp. Res. Procedia 2016, 12, 644–655. [Google Scholar] [CrossRef]
- Sawik, B.; Serrano-Hernandez, A.; Muro, A.; Faulin, J. Multi-Criteria Simulation-Optimization Analysis of Usage of Automated Parcel Lockers: A Practical Approach. Mathematics 2022, 10, 4423. [Google Scholar] [CrossRef]
- Wang, X.; Yuen, K.F.; Wong, Y.D.; Teo, C.C. E-consumer adoption of innovative last-mile logistics services: A comparison of behavioural models. Total Qual. Manag. Bus. Excell. 2018, 31, 1381–1407. [Google Scholar] [CrossRef]
- Wang, X.; Yuen, K.F.; Wong, Y.D.; Teo, C.C. An innovation diffusion perspective of e-consumers’ initial adoption of self-collection service via automated parcel station. Int. J. Logist. Manag. 2018, 29, 237–260. [Google Scholar] [CrossRef]
- De Oliveira, L.K.; Morganti, E.; Dablanc, L.; de Oliveira, R.L.M. Analysis of the potential demand of automated delivery stations for e-commerce deliveries in Belo Horizonte. Brazil. Res. Transp. Econ. 2017, 65, 34–43. [Google Scholar] [CrossRef]
- Cieśla, M. Perceived Importance and Quality Attributes of Automated Parcel Locker Services in Urban Areas. Smart Cities 2023, 6, 2661–2679. [Google Scholar] [CrossRef]
- Schwerdfeger, S.; Boysen, N. Optimizing the changing locations of mobile parcel lockers in last-mile distribution. Eur. J. Oper. Res. 2020, 285, 1077–1094. [Google Scholar] [CrossRef]
- Liu, S.; Liu, Y.; Zhang, R.; Cao, Y.; Li, M.; Zikirya, B.; Zhou, C. Heterogeneity of Spatial Distribution and Factors Influencing Unattended Locker Points in Guangzhou, China: The Case of Hive Box. ISPRS Int. J. Geo-Inf. 2021, 10, 409. [Google Scholar] [CrossRef]
- Kurowski, M.; Sobolewski, M.; Koszorek, M. Geometrical Parcel Locker Network Design with Consideration of Users’ Preferences as a Solution for Sustainable Last Mile Delivery. Sustainability 2023, 15, 15114. [Google Scholar] [CrossRef]
- Pan, S.; Zhang, L.; Thompson, R.G.; Ghaderi, H. A Parcel Network Flow Approach for Joint Delivery Networks Using Parcel Lockers. Int. J. Prod. Res. 2021, 59, 2090–2115. [Google Scholar] [CrossRef]
- Guodong, L.; Chung-Piaw, T. Last Mile Innovation: The Case of the Locker Alliance Network. Manuf. Serv. Oper. Manag. 2022, 24, 2425–2443. [Google Scholar]
- Oliveira, L.K.d.; Oliveira, I.K.d.; França, J.G.d.C.B.; Balieiro, G.W.N.; Cardoso, J.F.; Bogo, T.; Bogo, D.; Littig, M.A. Integrating Freight and Public Transport Terminals Infrastructure by Locating Lockers: Analysing a Feasible Solution for a Medium-Sized Brazilian Cities. Sustainability 2022, 14, 10853. [Google Scholar] [CrossRef]
- Leyerer, M.; Sonneberg, M.-O.; Heumann, M.; Breitner, M.H. Shortening the Last Mile in Urban Areas: Optimizing a Smart Logistics Concept for E-Grocery Operations. Smart Cities 2020, 3, 585–603. [Google Scholar] [CrossRef]
- González-Varona, J.M.; Villafáñez, F.; Acebes, F.; Redondo, A.; Poza, D. Reusing Newspaper Kiosks for Last-Mile Delivery in Urban Areas. Sustainability 2020, 12, 9770. [Google Scholar] [CrossRef]
- Calabrò, G.; Le Pira, M.; Giuffrida, N.; Fazio, M.; Inturri, G.; Ignaccolo, M. Modelling the dynamics of fragmented vs. consolidated last-mile e-commerce deliveries via an agent-based model. Transp. Res. Procedia 2022, 62, 155–162. [Google Scholar] [CrossRef]
- Di Gangi, M.; Polimeni, A.; Belcore, O.M. Freight Distribution in Small Islands: Integration between Naval Services and Parcel Lockers. Sustainability 2023, 15, 7535. [Google Scholar] [CrossRef]
- Gutenschwager, K.; Rabe, M.; Chicaiza-Vaca, J. Comparing Direct Deliveries and Automated Parcel Locker Systems with Respect to Overall CO2 Emissions for the Last Mile. Algorithms 2024, 17, 4. [Google Scholar] [CrossRef]
- Levkovych, O.; Saraceni, A. Efficiency in the Last Mile of Autonomous Ground Vehicles with Lockers: From Conventional to Renewable Energy Transport. Sustainability 2023, 15, 16219. [Google Scholar] [CrossRef]
- Faugere, L.; Montreuill, B. Hyperconnected Pickup & Delivery Locker Networks. In Proceedings of the 4th International Physical Internet Conference, Graz, Austria, 4–6 July 2017. [Google Scholar]
- Dell’Amico, M.; Deloof, W.; Hadjidimitriou, S.; Vernet, G.; Schoenewolf, W. CityLog—Sustainability and efficiency of city logistics: The M-BBX (Modular BentoBox System). In Proceedings of the 2011 IEEE Forum on Integrated and Sustainable Transportation Systems, Vienna, Austria, 29 June–1 July 2011. [Google Scholar] [CrossRef]
- Che, Z.-H.; Chiang, T.-A.; Luo, Y.-J. Multiobjective Optimization for Planning the Service Areas of Smart Parcel Locker Facilities in Logistics Last Mile Delivery. Mathematics 2022, 10, 422. [Google Scholar] [CrossRef]
- Iannaccone, G.; Marcucci, E.; Gatta, V. What Young e-Consumers Want? Forecasting Parcel Lockers Choice in Rome. Logistics 2021, 5, 57. [Google Scholar] [CrossRef]
- Borshchev, A.; Filippov, A. From System Dynamics and Discrete Event to Practical Agent Based Modeling: Reasons, Techniques, Tools. In Proceedings of the 22nd International Conference of the System Dynamics Society, Oxford, England, 25–29 July 2004. [Google Scholar]
- Greasley, A.; Owen, C. Implementing an Agent-based Model with a Spatial Visual Display in Discrete-event Simulation Software. In Proceedings of the 5th International Conference on Simulation and Modeling Methodologies, Technologies and Applications (SIMULTECH-2015), Colmar, France, 21–23 July 2015; pp. 25–29. [Google Scholar]
- Dubiel, B.; Tsimhoni, O. Integrating Agent Based Modeling into a Discrete Event Simulation. In Proceedings of the 2005 Winter Simulation Conference, Orlando, FL, USA, 4–7 December 2005. [Google Scholar] [CrossRef]
- Karimi, E.; Schmitt, K.; Akgunduz, A. Effect of individual protective behaviors on influenza transmission: An agent-based model. Health Care Manag. Sci. 2015, 18, 318–333. [Google Scholar] [CrossRef] [PubMed]
- Vrba, P.; Marik, V. Simulation in agent-based manufacturing control systems. In Proceedings of the 2005 IEEE International Conference on Systems, Man and Cybernetics, Waikoloa, HI, USA; 2005; Volume 2, pp. 1718–1723. [Google Scholar] [CrossRef]
- Sakai, T.; Alho, A.R.; Bhavathrathan, B.K.; Dalla Chiara, G.; Gopalakrishnan, R.; Jing, P.; Hyodo, T.; Cheah, L.; Ben-Akiva, M. SimMobility Freight: An agent-based urban freight simulator for evaluating logistics solutions. Transp. Res. Part E 2020, 141, 102017. [Google Scholar] [CrossRef]
- Comi, A.; Donnelly, R.; Russo, F. Urban Freight Models. In Modelling Freight Transport; Tavasszy, L., de Jong, G., Eds.; Elsevier: Amsterdam, The Netherlands, 2014; pp. 163–200. [Google Scholar] [CrossRef]
- Rusca, F.; Rusca, A.; Rosca, E.; Coman, C.; Burciu, S.; Oprea, C. Evaluating the Influence of Data Entropy in the Use of a Smart Equipment for Traffic Management at Border Check Point. Machines 2022, 10, 937. [Google Scholar] [CrossRef]
- Banerjee, A.; Dolado, J.J.; Galbraith, J.W.; Hendry, D.F. Cointegration, Error Correction, and the Econometric Analysis of Non-Stationary Data; Oxford University Press: Oxford, UK, 1993. [Google Scholar]
Disclaimer/Publisher’s Note: The statements, opinions and data contained in all publications are solely those of the individual author(s) and contributor(s) and not of MDPI and/or the editor(s). MDPI and/or the editor(s) disclaim responsibility for any injury to people or property resulting from any ideas, methods, instructions or products referred to in the content. |
© 2024 by the authors. Licensee MDPI, Basel, Switzerland. This article is an open access article distributed under the terms and conditions of the Creative Commons Attribution (CC BY) license (https://creativecommons.org/licenses/by/4.0/).



















