Differences in Nutrition and Sensory Quality Between Cooked Soybeans, Fermented Natto, and Post-Ripening Natto
Abstract
1. Introduction
2. Materials and Methods
2.1. Reagents and Strains
2.2. Natto Production
2.3. Determination of Basic Nutritional Indicators During the Fermentation and Post-Ripening Process
2.3.1. Fat
2.3.2. Reducing Sugars
2.3.3. Proteins and Water-Soluble Proteins
2.3.4. Free Amino Acids
2.4. Determination of Nutrients and Active Substances During the Fermentation and Post-Ripening Process
2.4.1. Determination of Nattokinase and Effective Bacterial Count
2.4.2. Soy Isoflavones
2.4.3. Vitamin K2
2.4.4. Gamma Aminobutyric Acid
2.5. Detection of Sensory Indicators During the Fermentation and Post-Ripening Process
2.5.1. Color Difference
2.5.2. Texture Characteristics
2.5.3. Odor Based on GC-IMS
2.6. Data Processing
3. Results
3.1. Changes in Basic Nutritional Indicators During the Fermentation and Post-Ripening Process of Soybeans by Bacillus subtilis natto
3.1.1. Changes in Basic Nutritional Indicators
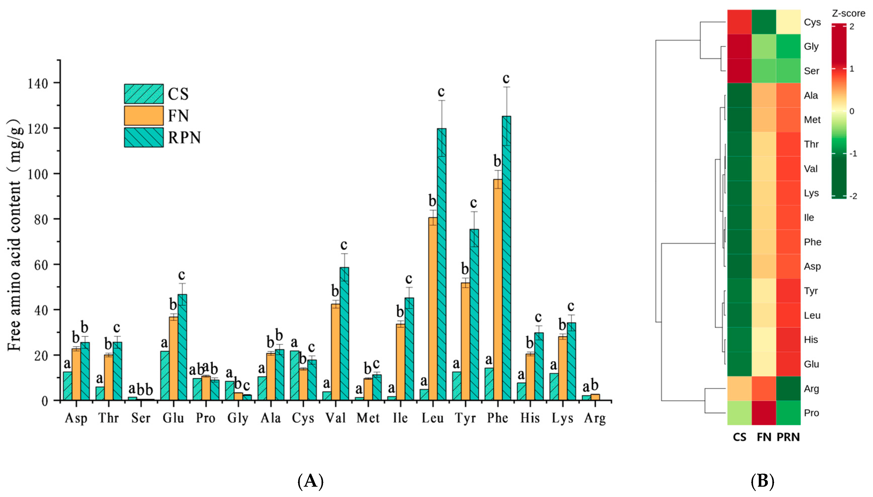
3.1.2. Changes in Free Amino Acids
3.2. Changes in Active Nutritional Indicators During the Fermentation and Post-Ripening Process of Soybeans by Bacillus subtilis natto
3.2.1. Changes in Effective Viable Bacterial Count and Nattokinase Activity
3.2.2. Changes in Soy Isoflavones
3.2.3. Changes in Vitamin K2 and Gamma Aminobutyric Acid
3.3. Changes in Sensory Indicators During the Fermentation and Post-Ripening Process of Soybeans by Bacillus subtilis natto
3.3.1. Changes in Color Difference
3.3.2. Changes in Texture Characteristics
| Hardness | Adhesiveness | Resilence | Cohesion | Springiness | Gumminess | Chewiness | |
|---|---|---|---|---|---|---|---|
| CS | 732.82 ± 16.83 a | −14.95 ± 1.46 a | 5.66 ± 0.96 a | 0.26 ± 0.01 a | 40.2 ± 2.56 a | 186.85 ± 3.44 a | 75.1 ± 4.81 a |
| FN | 517.22 ± 32.2 b | −56.567 ± 3.16 b | 6.35 ± 0.9 a | 0.053 ± 0.02 b | 78.31 ± 14.72 b | 27.22 ± 8.54 b | 20.86 ± 6.31 b |
| PRN | 515.94 ± 43.06 b | −59.07 ± 2.47 b | 6.32 ± 0.79 a | 0.053 ± 0.01 b | 78.18 ± 15.69 b | 27.16 ± 8.65 b | 18.86 ± 6.71 b |
3.3.3. Changes in Volatile Aroma Components
4. Discussion
5. Conclusions
Author Contributions
Funding
Institutional Review Board Statement
Informed Consent Statement
Data Availability Statement
Conflicts of Interest
References
- Leeuwendaal, N.K.; Stanton, C.; O’Toole, P.W.; Beresford, T.P. Fermented Foods, Health and the Gut Microbiome. Nutrients 2022, 14, 1527. [Google Scholar] [CrossRef]
- Samuel, D.; Walker, H. Brewing and baking in ancient Egyptian art. In Food in the Arts. Proceedings of the Oxford Symposium on Food and Cookery; Oxford Symposium: London, UK, 1999; pp. 173–181. [Google Scholar]
- Yang, Q.; Yao, H.; Liu, S.; Mao, J. Interaction and application of molds and yeasts in Chinese fermented foods. Front. Microbiol. 2022, 12, 664850. [Google Scholar] [CrossRef]
- van Boekel, M.; Fogliano, V.; Pellegrini, N.; Stanton, C.; Scholz, G.; Lalljie, S.; Somoza, V.; Knorr, D.; Jasti, P.R.; Eisenbrand, G. A review on the beneficial aspects of food processing. Mol. Nutr. Food Res. 2010, 54, 1215–1247. [Google Scholar] [CrossRef]
- Ayivi, R.D.; Gyawali, R.; Krastanov, A.; Aljaloud, S.O.; Worku, M.; Tahergorabi, R.; Da Silva, R.; Ibrahim, S.A. Lactic acid bacteria: Food safety and human health applications. Dairy 2020, 1, 202–232. [Google Scholar] [CrossRef]
- Bourdichon, F.; Casaregola, S.; Farrokh, C.; Frisvad, J.C.; Gerds, M.L.; Hammes, W.P.; Harnett, J.; Huys, G.; Laulund, S.; Ouwehand, A. Food fermentations: Microorganisms with technological beneficial use. Int. J. Food Microbiol. 2012, 154, 87–97. [Google Scholar] [CrossRef] [PubMed]
- Parvez, S.; Malik, K.A.; Ah Kang, S.; Kim, H.-Y. Probiotics and their fermented food products are beneficial for health. J. Appl. Microbiol. 2006, 100, 1171–1185. [Google Scholar] [CrossRef] [PubMed]
- Hassan, S.M. Soybean, nutrition and health. Soybean-Bio-Act. Compd. 2013, 20, 453–473. [Google Scholar] [CrossRef][Green Version]
- Afzaal, M.; Saeed, F.; Islam, F.; Ateeq, H.; Asghar, A.; Shah, Y.A.; Ofoedu, C.E.; Chacha, J.S. Nutritional health perspective of natto: A critical review. Biochem. Res. Int. 2022, 2022, 5863887. [Google Scholar] [CrossRef]
- Xu, X.; Cui, H.; Xu, J.; Yuan, Z.; Liu, X.; Fan, X.; Li, J.; Zhu, D.; Liu, H. Effects of different probiotic fermentations on the quality, soy isoflavone and equol content of soy protein yogurt made from soy whey and soy embryo powder. LWT 2022, 157, 113096. [Google Scholar] [CrossRef]
- Ma, M.; Li, Y.; He, Y.; Li, D.; Niu, H.; Sun, M.; Miao, X.; Su, Y.; Zhang, H.; Hua, M.; et al. The Combination of Bacillus natto JLCC513 and Ginseng Soluble Dietary Fiber Attenuates Ulcerative Colitis by Modulating the LPS/TLR4/NF-κB Pathway and Gut Microbiota. J. Microbiol. Biotechnol. 2024, 34, 1287–1298. [Google Scholar] [CrossRef]
- Sun, R.; Niu, H.; Li, Y.; Sun, M.; Hua, M.; Miao, X.; Su, Y.; Wang, J.; Li, D.; Wang, Y. Fermented natto powder alleviates obesity by regulating LXR pathway and gut microbiota in obesity rats. J. Appl. Microbiol. 2024, 135, lxae003. [Google Scholar] [CrossRef] [PubMed]
- Sun, R.; Li, D.; Sun, M.; Miao, X.; Jin, X.; Xu, X.; Su, Y.; Xu, H.; Wang, J.; Niu, H. Bacillus natto ameliorates obesity by regulating PI3K/AKT pathways in rats. Biochem. Biophys. Res. Commun. 2022, 603, 160–166. [Google Scholar] [CrossRef]
- Sun, R.; Niu, H.; Sun, M.; Miao, X.; Jin, X.; Xu, X.; Yanping, C.; Mei, H.; Wang, J.; Da, L.; et al. Effects of Bacillus subtilis natto JLCC513 on gut microbiota and intestinal barrier function in obese rats. J. Appl. Microbiol. 2022, 133, 3634–3644. [Google Scholar] [CrossRef]
- Miao, X.; Niu, H.; Sun, M.; Dong, X.; Hua, M.; Su, Y.; Wang, J.; Li, D. A comparative study on the nutritional composition, protein structure and effects on gut microbiota of 5 fermented soybean products (FSPs). Food Res. Int. 2024, 183, 114199. [Google Scholar] [CrossRef]
- Murphy, P.A.; Song, T.; Buseman, G.; Barua, K. Isoflavones in soy-based infant formulas. J. Agric. Food Chem. 1997, 45, 4635–4638. [Google Scholar] [CrossRef]
- Xu, B.; Chang, S.K.C. Total phenolics, phenolic acids, isoflavones, and anthocyanins and antioxidant properties of yellow and black soybeans as affected by thermal processing. J. Agric. Food Chem. 2008, 56, 7165–7175. [Google Scholar] [CrossRef]
- Sun, X.H.; Qi, X.; Han, Y.D.; Guo, Z.J.; Cui, C.B.; Lin, C.Q. Characteristics of changes in volatile organic compounds and microbial communities during the storage of pickles. Food Chem. 2023, 409, 135285. [Google Scholar] [CrossRef] [PubMed]
- Zhou, X.; Guo, T.; Lu, Y.; Hadiatullah, H.; Li, P.; Ding, K.; Zhao, G. Effects ofamino acid composition of yeast extract on the microbiota and aroma quality offermented soy sauce. Food Chem. 2022, 393, 133289. [Google Scholar] [CrossRef] [PubMed]
- Chen, X.; Lu, Y.; Zhao, A.; Wu, Y.; Zhang, Y.; Yang, X. Quantitative analyses for several nutrients and volatile components during fermentation of soybean by Bacillus subtilis natto. Food Chem. 2022, 374, 131725. [Google Scholar] [CrossRef] [PubMed]
- Zhang, L.; Wu, J.L.; Xu, P.; Guo, S.; Zhou, T.; Li, N. Soy protein degradation drives diversity of amino-containing compounds via Bacillus subtilis natto fermentation. Food Chem. 2022, 388, 133034. [Google Scholar] [CrossRef]
- Zhou, B.; Semanjski, M.; Orlovetskie, N.; Bhattacharya, S.; Alon, S.; Argaman, L.; Jarrous, N.; Zhang, Y.; Macek, B.; Sinai, L.; et al. Arginine dephosphorylation propels spore germination in bacteria. Proc. Natl. Acad. Sci. USA 2019, 116, 14228–14237. [Google Scholar] [CrossRef]
- Li, C.; Xu, T.; Liu, X.W.; Wang, X.; Xia, T. The expression of β-glucosidase during natto fermentation increased the active isoflavone content. Food Biosci. 2021, 43, 101286. [Google Scholar] [CrossRef]
- Rocchi, R.; Zwinkels, J.; Kooijman, M.; Garre, A.; Smid, E.J. Development of novel natto using legumes produced in Europe. Heliyon 2021, 10, e26849. [Google Scholar] [CrossRef]
- Wang, H.J.; Chang, L.; Lin, Y.S. Changes in functionality of germinated and non-germinated brown rice fermented by Bacillus natto. Foods 2021, 10, 2779. [Google Scholar] [CrossRef]
- Kubo, Y.; Noguchi, T.; Kimura, K. Storage temperature and quality changes of natto. Food Sci. Technol. Res. 2021, 27, 497–504. [Google Scholar] [CrossRef]
- Zhang, K.; Zhang, T.T.; Guo, R.R.; Ye, Q.; Zhao, H.L.; Huang, X.H. The regulation of key flavor of traditional fermented food by microbial metabolism: A review. Food Chem. X 2023, 19, 100871. [Google Scholar] [CrossRef]
- Ma, Y.N.; Xu, X.; Chen, L.F.; Zhou, J.P.; Cao, Z.H.; Lin, Q.Y. Process optimization and evaluation of quality properties of natto with co-culture of Bacillus subtilis natto and Limosilactobacillus fermentum. Curr. Res. Microb. Sci. 2025, 8, 100347. [Google Scholar] [CrossRef]
- Sun, M.; Yang, N.; He, Y.; Miao, X.; Niu, H.; Hua, M.; Wang, J.; Li, D. Characterisation of dynamic changes in nutritional components and aroma compound formation in natto during fermentation and post-ripening. Food Res. Int. 2025, 219, 116961. [Google Scholar] [CrossRef]
- Lyu, S.; Yang, Q.; Duan, X.; Liu, J.; Yu, Y.; Pan, F.; Zhang, T. Impact of different cooling times during post-maturation on physicochemical and texture properties of fermented egg-milk beverage. Food Biosci. 2023, 54, 102906. [Google Scholar] [CrossRef]
- Wu, Q.; Xu, Z.; Feng, S.; Shi, X.; Qin, L.; Zeng, H. Correlation analysis between microbial communities and flavor compounds during the post-ripening fermentation of traditional chili bean paste. Foods 2024, 13, 1209. [Google Scholar] [CrossRef] [PubMed]
- Deng, J.; Xu, H.; Li, X.; Wu, Y.; Xu, B. Correlation of characteristic flavor and microbial community in Jinhua ham during the post-ripening stage. LWT 2022, 171, 114067. [Google Scholar] [CrossRef]
- Weng, Y.; Chen, L.; Kun, J.; He, S.; Tong, H.; Chen, Y. The unique aroma of ripened Pu-erh tea, Liupao tea and Tietban tea: Associated post-fermentation condition and dominant microorganism with key aroma-active compound. Food Chem. 2025, 464, 141788. [Google Scholar] [CrossRef] [PubMed]









| Fat (g/100 g) | Reduced Sugar (g/100 g) | Protein (g/100 g) | Water Soluble Protein (g/100 g) | |
|---|---|---|---|---|
| CS | 17.7 ± 0.15 a | 1.46 ± 0.09 a | 35.85 ± 0.48 a | 4.56 ± 0.21 a |
| FN | 16.55 ± 0.31 b | 1.24 ± 0.06 b | 38.23 ± 0.31 b | 8.54 ± 0.22 b |
| PRN | 15.58 ± 0.28 c | 0.92 ± 0.04 c | 37.28 ± 0.35 c | 9.81 ± 0.28 c |
Disclaimer/Publisher’s Note: The statements, opinions and data contained in all publications are solely those of the individual author(s) and contributor(s) and not of MDPI and/or the editor(s). MDPI and/or the editor(s) disclaim responsibility for any injury to people or property resulting from any ideas, methods, instructions or products referred to in the content. |
© 2026 by the authors. Licensee MDPI, Basel, Switzerland. This article is an open access article distributed under the terms and conditions of the Creative Commons Attribution (CC BY) license.
Share and Cite
He, Y.; Jiang, Y.; Li, D.; Ou, X.; Miao, X.; Sun, M.; Niu, H.; Hua, M.; Su, Y.; Wang, J.; et al. Differences in Nutrition and Sensory Quality Between Cooked Soybeans, Fermented Natto, and Post-Ripening Natto. Foods 2026, 15, 237. https://doi.org/10.3390/foods15020237
He Y, Jiang Y, Li D, Ou X, Miao X, Sun M, Niu H, Hua M, Su Y, Wang J, et al. Differences in Nutrition and Sensory Quality Between Cooked Soybeans, Fermented Natto, and Post-Ripening Natto. Foods. 2026; 15(2):237. https://doi.org/10.3390/foods15020237
Chicago/Turabian StyleHe, Yuguang, Yuanyuan Jiang, Da Li, Xue Ou, Xinyu Miao, Mubai Sun, Honghong Niu, Mei Hua, Ying Su, Jinghui Wang, and et al. 2026. "Differences in Nutrition and Sensory Quality Between Cooked Soybeans, Fermented Natto, and Post-Ripening Natto" Foods 15, no. 2: 237. https://doi.org/10.3390/foods15020237
APA StyleHe, Y., Jiang, Y., Li, D., Ou, X., Miao, X., Sun, M., Niu, H., Hua, M., Su, Y., Wang, J., & Liu, Z. (2026). Differences in Nutrition and Sensory Quality Between Cooked Soybeans, Fermented Natto, and Post-Ripening Natto. Foods, 15(2), 237. https://doi.org/10.3390/foods15020237

