Abstract
Previous studies have demonstrated that L. delbrueckii plays beneficial roles in modulating the gut microbiota, enhancing the intestinal barrier, and promoting animal growth. Postbiotics have a similar or even superior effect in protecting intestinal health compared to probiotics due to their excellent stability, extended shelf life, and safety. However, the protective effects and underlying mechanism of postbiotics from L. delbrueckii in intestinal inflammation remain unclear. In this study, we demonstrated the beneficial impact of postbiotics from L. delbrueckii on intestinal health by establishing a S. Typhimurium-induced intestinal inflammation model in mice, which included inactivated bacteria and supernatant. The results revealed that the probiotics and postbiotics from L. delbrueckii increased the survival rate and body weight of S. Typhimurium-induced mice, increased the level of IL-10, and decreased the levels of TNF-α and IL-6, thereby alleviating intestinal inflammation. Meanwhile, treatment with postbiotics decreased the levels of D-LA, DAO, and LPS and promoted the expression of Occludin, ZO-1, and Claudin-1 in the serum and jejunum, suggesting an improvement in intestinal barrier function by postbiotics. Additionally, the postbiotics modulated gut microbial diversity, increased the ratio of Firmicutes and Bacteroidetes, and restored the abundance of Muribaculaceae, Lachnospiraceae_NK4a136_groups, and Alloprevotella in S. Typhimurium-infected mice. Moreover, postbiotics from L. delbrueckii promoted the expansion of intestinal stem cells (ISCs) and increased the numbers of Paneth and Goblet cells. Taken together, these data revealed the beneficial role of postbiotics from L. delbrueckii in protecting against intestinal inflammation by promoting the expansion of ISCs.
1. Introduction
Invasion by pathogens results in significant damage and inflammation in the intestine. Salmonella is one of the most important causes of foodborne illness that live in the gastrointestinal tract of humans and animals and remains a significant global contributor to disease and death [1]. Salmonella-induced mice are frequently used as models to study treatments for intestinal inflammation [2,3]. Probiotics are considered a novel alternative to antibiotics for treating pathogenic bacterial infections. They are valued for their ability to modulate the structure of the intestinal microbiota, promote intestinal epithelial regeneration, repair damage to the intestinal mucosa, and enhance host immune function [4,5,6]. However, the widespread application of probiotics is restricted due to issues such as limited safety, instability, and storage challenges [7]. Recent studies have highlighted the potential benefits of using inactivated microbial cells and probiotic metabolites to prevent intestinal diseases and promote gastrointestinal health in animals, garnering significant interest. Heat-killed Bifidobacterium bifidum B1628 demonstrated significant improvement in the inflammatory state and intestinal damage by modulating the intestinal microbiota in mice with DSS-induced colitis. [8]. The surface proteins of three Lactobacillus ameliorated colon damage by decreasing the activity of peroxidase and the level of TNF-α in mice induced by E. coli [9]. In 2021, the International Scientific Association for Probiotics and Prebiotics (ISAPP) defined “preparations of inanimate microorganisms and/or their components that are beneficial to the health of the host” as postbiotics [10].
L. delbrueckii is commonly utilized as a probiotic due to its unique physiological functions. Including 0.1% L. delbrueckii in the diet improves the structure of intestinal morphology, regulates the composition of cecum microbiota, and promotes growth in piglets [11]. L. delbrueckii TUA4408L and its extracellular polysaccharides have been found to have beneficial effects in activating the intestinal epithelial inflammatory response and preventing intestinal diseases by regulating Toll-like receptors 2 and 4 in E. coli-induced pigs [12]. Oral administration of L. dellbrueckii PTCC1057 reduced glucose levels and elevated Sestrin-3 levels in diabetic mice [13]. As a feed additive, L. delbrueckii has been shown to modulate intestinal microbiota, improve growth performance, increase the feed conversion ratio, and enhance immunity in pigs [14,15]. However, The role of the inactivated L. delbrueckii and metabolites of L. delbruecki in intestinal health remains to be clarified.
In this study, we aimed to investigate the effects of postbiotics from L. delbrueckii on intestinal inflammation in a mouse model induced by S. Typhimurium, which would provide support for postbiotics as a potential treatment for human intestinal diseases.
2. Materials and Methods
2.1. Bacterial Culture and Preparation of Postbiotics
Lactobacillus delbrueckii subsp. jakobsenii was isolated from the intestines of healthy piglets, and it is a subspecies of Lactobacillus delbrueckii. Lactobacillus delbrueckii subsp. jakobsenii (NCBI: txid1217420) belongs to the Lactobacillus genus of Firmicutes. We inoculated the activated bacteria in MRS medium and incubated them under anaerobic conditions at 37 °C and 100 rpm for 10 h until the later stage of logarithmic growth. To obtain L. de. p, the bacterial solution was centrifuged, and the precipitation was washed twice with sterile PBS. Then, we resuspended the bacteria to a concentration of 5 × 108 CFU/mL. In order to obtain L. de. i, the resuspended bacteria were incubated in water at 100 °C for 20 min and then plated for 24 h to ensure the inactivation of the bacteria. The bacterial supernatant was filtered using a 0.22 μm water system filter to collect the L. de. s. S. Typhimurium (ST) was cultured in LB medium for 8 h. Subsequently, it was centrifuged and washed twice with sterile PBS, and the concentration was adjusted to 1 × 107 CFU/mL.
2.2. Animals and Experimental Design
Five-week-old male mice (C57BL/6J, Jiangsu Jicui Yaokang Biotechnology Co., Ltd., Nanjing, China) were acclimated to SPF for one week and randomly divided into five groups for treatment. During the experiment, the mice were freely fed conventional feed and water. All experimental procedures were approved by the Laboratory Animal Welfare and Ethics Committee of Nanjing Agricultural University (NJAU No. 20221202229, approved on 25 November 2022).
The experimental design was as follows. These groups included (1) the normal group, where sterile PBS was administered orally for 19 days; (2) the ST group, where the mice were treated with sterile PBS orally for 0–14 days, treated with ST on the 15th day, and administered sterile PBS orally for 16–19 days; (3) the L. de. p + ST group, where mice were treated with L. de. p orally for 0–14 days, treated with ST on the 15th day, and treated with L. de. p orally for 16–19 days; (4) the L. de. i + ST group, where mice were treated with L. de. i orally for 0–14 days, treated with ST on the 15th day, and treated with L. de. i orally for 16–19 days; and (5) the L. de. s + ST group, where mice were treated with L. de. s orally for 0–14 days, treated with ST on the 15th day, and treated with L. de. s orally for 16–19 days. There were 15 mice in each group. To heighten the intestinal susceptibility to ST, the mice were deprived of food and water for 4 h before and after being treated with ST. Each mouse was orally administered ST at a dose of 1 × 107 CFU. After 24 h of treatment, feces from mice were collected and coated on solid culture medium that only allows ST to grow. If bacterial colonies formed, it indicated that the model was established. Each mouse in the L. de. p + ST and L. de. i + ST groups was, respectively, administered with L. de. p and L. de. i at a dose of 5 × 108 CFU every day. Additionally, each mouse in the L. de. s + ST group was orally administered with 200 μL of bacterial supernatant. During the experiment, we measured the body weights of the mice and collected feces, serum, and intestinal samples.
2.3. Histopathological Analysis
Fresh jejunum and colon were treated with 4% paraformaldehyde. After cleaning, the tissues were soaked in alcohol for dehydration. The intestine was placed in the center of a box containing paraffin and cooled to room temperature until the paraffin solidified. After embedding, paraffin sections were developed in water at 55 °C, and the slides were pasted and dried in an incubator at 55 °C for later use. The prepared paraffin sections were stained with hematoxylin and mounted with neutral gum. After drying, the intestinal morphology was observed using a virtual microscope.
2.4. Inflammatory Factors and Intestinal Permeability
Interleukin-10 (IL-10), Interleukin-6 (IL-6), tumor necrosis factor-α (TNF-α), D-Lactate (D-LA), diamine oxidase (DAO), and lipopolysaccharides (LPSs), as indicators of inflammatory factors and intestinal permeability, were detected by mouse source ELISA kits (Jiangsu Meimian Industrial Co., Ltd., Yancheng, China). All kits were performed according to the instructions.
2.5. RNA Extraction and Quantitative RT-PCR
RNA was extracted via the TRIzol method (Airlab Biotechnology Co., Ltd., Tokyo, Japan), diluted to the same concentration, and reverse transcribed (Novozan Biotechnology Co., Ltd., Nanjing, China) to obtain cDNA. Then, we determined the relative mRNA expression (Novozan Biotechnology Co., Ltd., Nanjing, China). The primers are listed in Supplementary Materials Table S1.
2.6. Western Blot
The proteins were extracted from mice jejunum and porcine intestinal organoids using RIPA lysis solution (Acmec) containing protease inhibitors (Alpha Diagnoestic International). Protein concentrations were determined using the BCA kit (Nanjing Jiancheng Biotechnology Co., Ltd., Nanjing, China) and then diluted to the appropriate concentrations. Protein samples were separated using electrophoresis and transferred to PVDF membranes (Abclonal). The membranes were blocked with 5% skimmed milk (SkimMilk) powder for 1 h and then incubated with primary antibodies and secondary antibodies (Abclonal). The water on the surface was absorbed using filter paper, incubated with the developer for 3 min, and photographed using a chemiluminescence imaging system.
2.7. Immunofluorescence Assay
The prepared paraffin sections were deparaffinized, treated with an antigen-repair solution, and permeabilized with 0.5% TritonX-100 (Beyotime). They were then incubated with the primary antibody (Servicebio) overnight after blocking with 5% BSA (Solarbio). The sample was then washed and incubated with the secondary antibody in the dark for 60 min. It was counterstained with DAPI (Servicebio) and left to stand before observation and acquisition by laser confocal scanning. ImageJ 1. X software was used to statistically process the images.
2.8. Intestinal Organoid Culture and Treatment
A 10 cm section of the jejunum was isolated from seven-day-old piglets. The intestinal segments were dissected longitudinally and washed repeatedly with PBS. The intestine was sliced into 5 mm sections and then treated with cell digestive enzymes (stem cell) at room temperature for 25 min. The supernatant was then discarded, 10 mL of PBS was added, and the mixture was shaken vigorously for 2 min. The cells were resuspended in complete medium (stem cell) and Matrigel (Coring) and then plated on 24-well plates. The cell status was recorded daily, and the medium was changed every three days. For the co-culture of L. de. i and organoids, after cell digestion, 1 × 104 CFU of the inactivated bacterial precipitate was added to the Matrigel and plated. For the co-culture of bacterial supernatant and organoids, 10 μL of bacterial supernatant was added to the culture medium after plating.
2.9. 16S rRNA Sequencing
The total DNA was extracted from the cecal chyme samples and sent to Shanghai Meiji Biomedical Technology Co., Ltd. (Shanghai, China), for high-throughput 16S rRNA sequencing. The V3-V4 region of the bacteria 16S ribosomal RNA gene was amplified by using primers 341 F: 5′-ACTCCTACGGAGGGCAG-3′ and 806 R: 5′-GGACTACHVGGGTWTCTAAT-3′. PCR products were extracted by 2% agarose gel electrophoresis, purified using the AxyPrep DNA Gel Extraction Kit (Axygen Biosciences, Union City, CA, USA), and quantified using QuantiFluor™ Quantification System (Promega, Madison, WI, USA). The Illumina MiSeq was used for sequencing. The raw sequences were assembled and quality-controlled using FLASH software (https://ccb.jhu.edu/software/FLASH/index.shtml, version 1.2.11, accessed on 20 June 2023) and Fastp software (https://github.com/OpenGene/fastp, version 0.19.6, accessed on 20 June 2023). The sequences were clustered into OTU, and chimeras were removed based on 97% similarity, using UPARSE software (http://www.drive5.com/uparse/, version 11, accessed on 20 June 2023) and Unoise3 software (https://www.drive5.com/usearch/manual/unoise_algo.html/, version 11, accessed on 20 June 2023).
2.10. Determination of Short-Chain Fatty Acids (SCFAs)
After 24 h of infection with ST, fecal samples were pretreated with 25% w/v metaphosphoric acid, and the supernatant was collected after centrifugation at 12,000 rpm for 10 min. The gas chromatograph (Shimadzu, Tokyo, Japan) was used for detection after passing the supernatant through a 0.22 μm water system filter membrane.
2.11. Statistical Analysis
Statistical analysis was performed using SPSS 25.0 (SPSS Inc., Chicago, IL, USA), and graphs were plotted using GraphPad Prism 8.0 (La Jolla, CA, USA). One-way ANOVA and LSD were used for multiple comparison tests to assess statistical differences between 3 or more groups. Data were expressed as mean ± SEM. A p < 0.05 was considered statistically significant.
3. Results
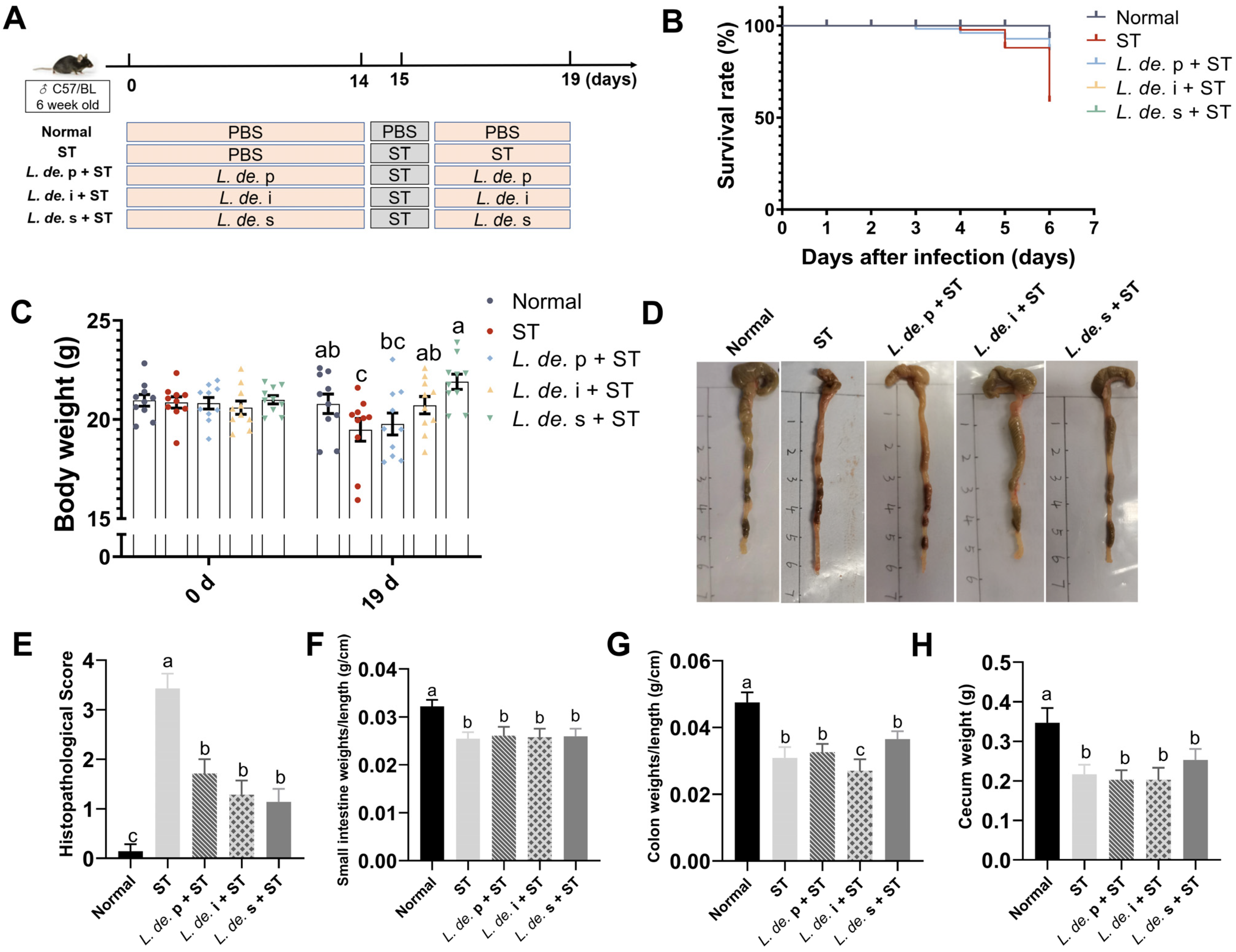
3.1. Postbiotics from L. delbrueckii Prevented Body and Intestine Weight Loss in ST-Infected Mice
To investigate whether the postbiotics from L. delbrueckii could prevent damage in S. Typhimurium-infected mice, we monitored the survival and weight changes in mice every two days. The results revealed that the mortality rate increased in mice infected with ST, whereas it decreased when treated with L. de. p, L. de. i, and L. de. s (Figure 1B). The weight of the mice decreased due to the ST challenge, and L. de. i and L. de. s increased the body weight of mice on the 19th day (p < 0.05, Figure 1C). Supplementation with L. de. p resulted in an increasing trend in mouse weight. Additionally, the weights of the small intestine, colon, and cecum were reduced in the ST group compared to those in the normal group, and postbiotics supplementation did not alleviate this symptom (Figure 1F–H).
Figure 1.
Effects of postbiotics from L. delbrueckii on the body weight and intestinal weight in ST-infected mice. (A) Experimental design. (B) Survival rate of mice treated with ST. (C) Body weight of mice on days 0 and 19. (D) Colonic morphology. (E) Histopathological score. (F) Small intestine weights per unit length. (G) Colon weights per unit length. (H) Cecum weight, n = 10. Data are presented as mean ± SEM; different letter superscripts indicate significant differences (p < 0.05).
3.2. Postbiotics from L. delbrueckii Improved Intestinal Morphology and Regulated Inflammation Factor Levels in ST-Infected Mice
The intestinal morphology and inflammatory factor levels were measured. Compared to the normal group, the ST group showed elevated neutrophil infiltration, disrupted intestinal epithelial integrity, and decreased intestinal villi and microvilli (Figure 2A). Treatment with postbiotics alleviated the intestinal damage caused by ST, including increased jejunal fluff length and reduced jejunal and colonic crypt depths (p < 0.05, Figure 2B–D).
Figure 2.
Effects of postbiotics from L. delbrueckii on intestinal morphology and inflammatory factors in ST-infected mice. (A) HE stain of the jejunum (upper A) and colon (lower A). Objective, ×10; scale bars = 100 μm. (B) Crypt depth of jejunum. (C) Fluff length of jejunum. (D) Crypt depth of colon. IL-10 (E), IL-6 (F), and TNF-α (G) of serum, IL-10 (H), IL-6 (I), and TNF-α (J) of jejunum, n = 7. Data are presented as mean ± SEM; different letter superscripts indicate significant differences (p < 0.05).
Compared to the normal group, the ST group decreased the IL-10 and increased TNF-α and IL-6 levels in serum (p < 0.05, Figure 2E–G). The L. de. p + ST, L. de. i + ST, and L. de. s + ST groups exhibited increased IL-10 and decreased TNF-α and IL-6 levels in serum compared to that of the ST group (p < 0.05, Figure 2E–G). Similar results were obtained by measuring the levels of inflammatory factor (Figure 2H–J).
3.3. Postbiotics from L. delbrueckii Modulated Intestinal Microbial Composition and Metabolites in ST-Infected Mice
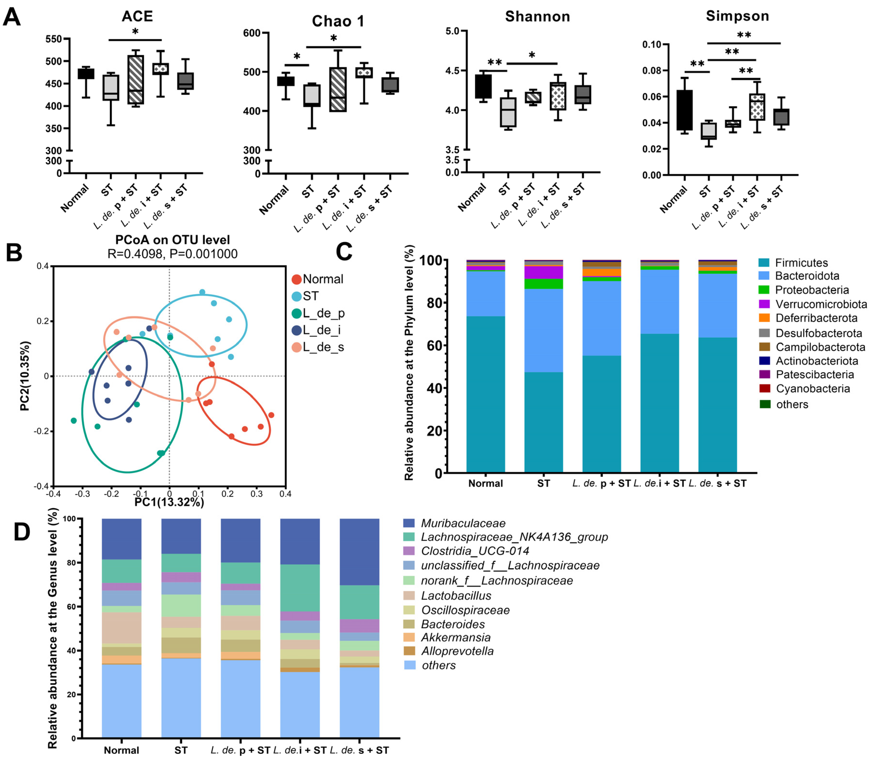
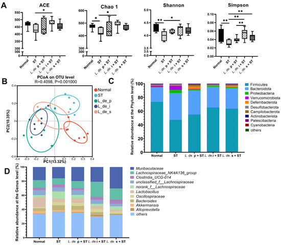
To compare the gut microbial composition of mice in the different treatment groups, we selected cecal contents for 16S rRNA sequencing. The Chao, Shannon, and Simpson indices decreased in the ST group compared to those in the normal group; however, this trend was reversed after postbiotic treatment (p < 0.05, Figure 3A). The Beta diversity used by the principal coordinate analysis (PCoA) reflects the separation among different groups.
Figure 3.
Effects of postbiotics from L. delbrueckii on intestinal microbial composition in ST-infected mice. (A) Alpha diversity index of cecal microbiota. (B) Principal coordinate analysis (PCoA) plot based on Bray−Curtis distance. (C) Stacked bar plots for the cecal microbiota at the phylum level. (D) Stacked bar plots for the cecal microbiota at the genus level, n = 7. Data are presented as mean ± SEM; * p < 0.05; ** p < 0.01.
Among the collected samples, Firmicutes was the predominant phylum, followed by Bacteroidetes (Figure 3D). Compared to the normal group, the ST group showed a decrease in the abundance of Firmicutes (from 73.57% to 47.44%) with the addition of L. de. i and L. de. s, respectively (p < 0.05, Figure 4A). The ST treatment increased the abundance of Bacteroides, whereas treatment with L. de. p, L. de. i, and L. de. s decreased the abundance (Figure 4B). Additionally, we observed an enrichment of Proteobacteria in the ST group, which significantly decreased after exposure to L. de. p, L. de. i, and L. de. s (p < 0.05, Figure 4C). The abundance of Desulfobacteria exhibited the same trend as that of Proteobacteria.
Figure 4.
Effects of postbiotics from L. delbrueckii on differential bacteria and metabolites in ST-infected mice. Differential bacteria at the phylum (A–D) and the genus level (E–I). (J–L) Concentrations of acetate, propionate, and butyrate in feces after 24 h infection with ST, n = 7. Data are presented as mean ± SEM; different letter superscripts indicate significant differences (p < 0.05).
According to the taxonomic profile at the genus level, Muriaculaceae, Lachnospiraceae_NK4a136_group, and Lactobacillus were the most abundant components in the cecal contents of mice (Figure 4C). Infection with ST reduced the relative abundance of Muribacoccaceae, Lachnospiraceae_NK4a136_group, Lactobacillus, and Alloprevotella and increased the abundance of Bacteroides (p < 0.05, Figure 4E–I). Compared to the ST group, the L. de. i + ST group exhibited an increased abundance of Muribaculaceae and Alloprevotella and reduced abundance of Bacteroides (p < 0.05, Figure 4E–I), and the L. de. s + ST group exhibited an increased content of Lachnospiraceae_NK4a136_group and a reduced abundance of Bacteroides (p < 0.05, Figure 4F–H). However, the L. de. p did not affect Lactobacillus.
The concentration of SCFA was detected in mice after 24 h of infection with ST. It was observed that the ST challenge resulted in a decrease in SCFA concentration. Compared to the ST group, the postbiotic groups possessed increased contents of acetate, propionate, and butyrate in the feces (p < 0.05, Figure 4J–L), and the L. de. p + ST group exhibited an increasing trend in acetate content.
3.4. Postbiotics from L. delbrueckii Enhanced Intestinal Barrier Function in ST-Infected Mice
The intestinal permeability and tight junction protein expression were measured to assess the effects of postbiotics on the intestinal barrier. The results indicated that the ST infection increased the levels of D-LA, DAO, and LPS in serum, and L. de. p and postbiotics treatment reduced the relevant indicators (p < 0.05, Figure 5A–C). Similar results in the jejunum were observed (Figure 5D–F).
Figure 5.
Effects of postbiotics from L. delbrueckii on intestinal barrier function in ST-infected mice: D-LA (A), DAO (B), and LPS (C) of serum; D-LA (D), DAO (E) and LPS (F) of jejunum. The mRNA expressions of Occludin (G), ZO-1 (H), and Claudin-1 (I), n = 6. (J) Protein expression of Occludin. (K) Relative protein expression of Occludin, n = 3. Data are presented as mean ± SEM; different letter superscripts indicate significant differences (p < 0.05).
S. Typhimurium treatment decreased the mRNA level of Occludin but did not affect the ZO-1 and Claudin-1 levels. Compared to the ST group, the L. de. p + ST and L. de. i + ST groups showed increased Occludin, ZO-1, and Claudin-1 levels (p < 0.05, Figure 5G–I), and these indices were also increased in the L. de. s + ST group. The measurement of protein expression in the mice jejunum revealed that the expression of Occludin was decreased by ST, and postbiotic treatment increased Occludin expression (Figure 5J,K). These results suggested that postbiotics reduced intestinal permeability and improved the intestinal barrier.
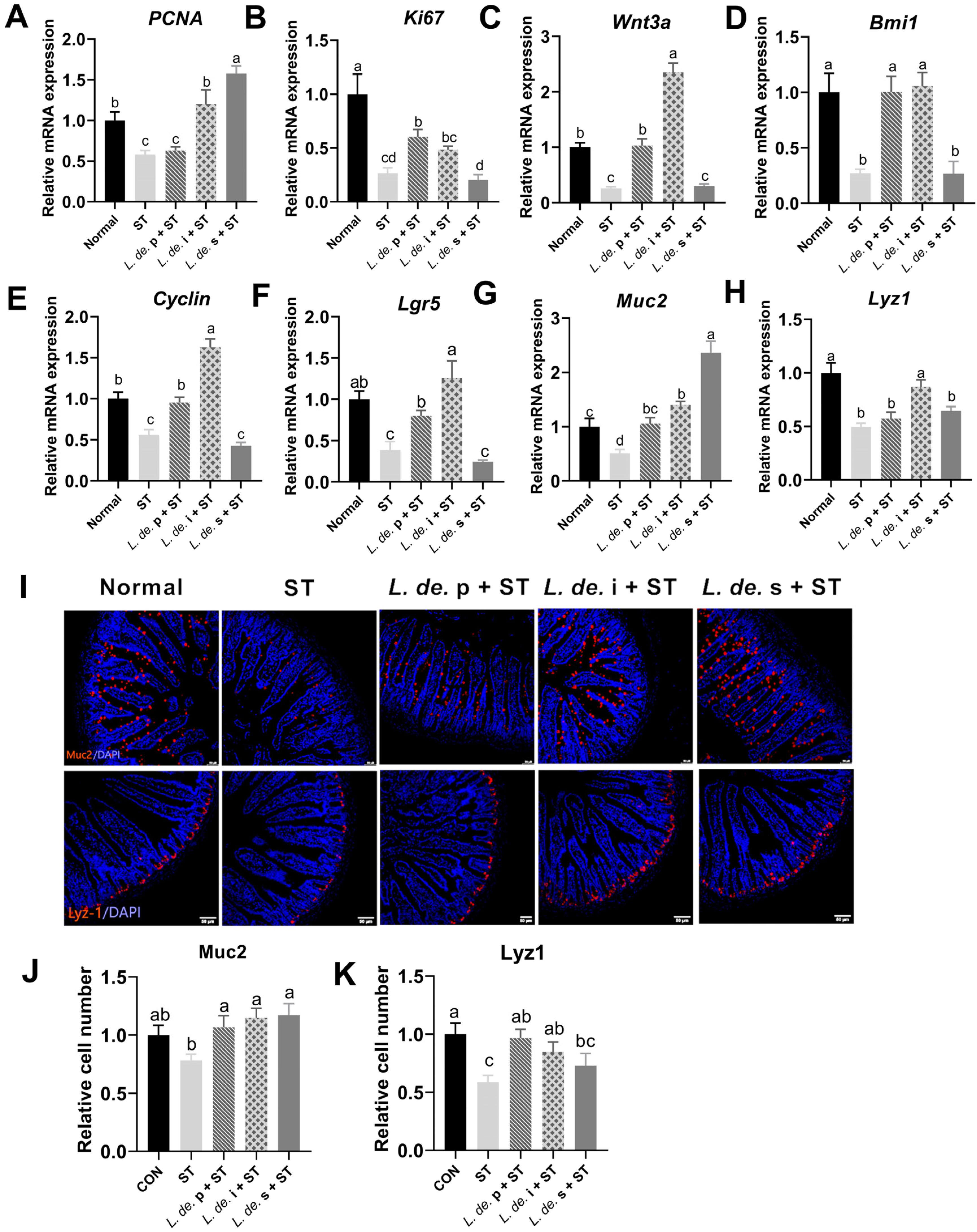
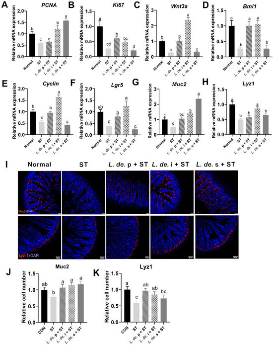
3.5. Postbiotics from L. delbrueckii Promoted the Expansion of ISCs in ST-Infected Mice
Intestinal stem cells can self-renew and differentiate into different epithelial cells, and this may play a pivotal role in restoring damaged intestines. Infection with ST decreased the proliferation genes PCNA, Ki67, and Cyclin; the ISC marker gene Lgr5; the quiescent ISC marker gene Bmi1; the Goblet cell marker gene Muc2; the Paneth cell marker gene Lyz1; and Wnt3a mRNA levels (p < 0.05, Figure 6A–K). The L. de. p treatment increased the mRNA expression of Ki67, Wnt3a, Bmi1, Cyclin, and Lgr5 and also increased the expression of Muc2 and Lyz1 (p < 0.05, Figure 6A–K). The L. de. i + ST group exhibited increased expression of PCNA, Wnt3a, Bmi1, Cyclin, Lgr5, Muc2, and Lyz1 compared to that of the ST group (p < 0.05, Figure 6A–K). Additionally, the L. de. s + ST group exhibited increased PCNA, Muc2, and Lyz1 expression, but there was no effect on Ki67, Wnt3a, Bmi1, Cyclin, and Lgr5 compared to levels in the ST group (Figure 6A–K). We detected the marker protein expression of Goblet and Paneth cells in the jejunum by immunofluorescence and observed that ST ingestion reduced the expression of Muc2 and Lyz1, and the addition of L. de. p, L. de. i, and L. de. s relieved the inhibition of epithelial cells induced by the ST challenge. These results indicated that L. de. p and postbiotics promoted the expansion of ISCs and accelerated intestinal development.
Figure 6.
Effects of postbiotics from L. delbrueckii on intestinal stem cell expansion in ST-infected mice. The mRNA expressions of PCNA (A), Ki67 (B), Wnt3a (C), Bmi1 (D), Cyclin (E), Lgr5 (F), Muc2 (G), and Lyz1 (H). (I) Immunofluorescence of Muc2 and Lyz1. Objective, ×20; scale bar, 50 μm. (J) Relative protein expression of Muc2. (K) Relative protein expression of Lyz1, n = 6. Data are presented as mean ± SEM; different letter superscripts indicate significant differences (p < 0.05).
3.6. Postbiotics from L. delbrueckii Accelerated the Proliferation and Differentiation of Porcine Intestinal Organoids
Small intestinal organoids from pigs were used as ex vivo models to verify the effects of postbiotics on the proliferation and differentiation of intestinal epithelial cells. The results revealed that, compared to the control, the L. de. i treatment showed an increase in the surface area of organoids, and the L. de. s treatment not only promoted the germination rate but also increased the surface area of organoids (p < 0.05, Figure 7A–C). Moreover, the L. de. i treatment promoted the mRNA expression of PCNA, Wnt3a, Cyclin, Lgr5, Muc2, and Lyz1, and L. de. s supplementation increased the expression of PCNA, Muc2, and Lyz1 but tended to decrease Cyclin, Wnt3a, and Lgr5 expression (Figure 7D,E). Detection of protein expression in the organoids revealed that the L. de. i and L. de. s groups exhibited enhanced expression of PCNA and LYZ1, and the L. de. i group did not affect LGR5. However, it was decreased in the L. de. s group. These results suggested that the treatment of postbiotics accelerated the proliferation and differentiation of intestinal organoids.
Figure 7.
Effects of postbiotics from L. delbrueckii on proliferation and differentiation in porcine intestinal organoids. (A) Comparison of intestinal organoid morphology. Objective, ×4; scale bar, 100 μm. (B) Budding efficiency of organoids. (C) The surface area of organoids. The mRNA expressions of PCNA (D), Wnt3a (E), Cyclin (F), Lgr5 (G), Muc2 (H), and Lyz1 (I), n = 4. (J) Protein expression. (K) Relative protein expression of PCNA, LGR5, and LYZ1, n = 3. Data are presented as mean ± SEM; different letter superscripts indicate significant differences (p < 0.05).
4. Discussion
Salmonella is a foodborne pathogen that causes intestinal inflammation in both humans and animals. Probiotics are a method for treating intestinal diseases, but they have some drawbacks, including uncertainty about the concentration of live bacteria, safety concerns, and unclear dosage requirements. As probiotic components, postbiotics exert a protective effect on the body [16,17,18]. In this study, intervention with probiotics and postbiotics from L. delbrueckii alleviated intestinal inflammation in S. Typhimurium-infected mice by promoting the proliferation and differentiation of the intestinal epithelium. Our results contribute to the treatment of human intestinal diseases using postbiotics.
As a type of probiotic, Lactobacillus is widely present in the gastrointestinal tract, and L. delbrueckii is one of these. Kanmani et al. reported that the probiotic effects of L. delbrueckii TUA4408L and its extracellular polysaccharides improve resistance against rotavirus infection by regulating the inflammatory response and reducing viral replication [19]. L. delbrueckii CIDCA 133 exhibited a protective effect in 5-fluorouracil-induced intestinal mucositis by reducing the loss of Goblet cells and inflammatory infiltration [20]. In the present study, L. delbrueckii increased mortality, significantly reduced intestinal pathology scores, increased intestinal villus height, decreased crypt depth, and improved intestinal histology in mice. The specific effects of L. delbrueckii lay the foundation for its use in the treatment of intestinal diseases.
Postbiotics are considered as alternatives to probiotics because of their stability and safety. They have been reported to enhance the intestinal barrier and modulate host immunity [21]. Li et al. observed that viable, inactivated, or lysed L. plantarum H6 reduced liver injury, modulated the microbiota composition, altered intestinal amino acid metabolism, decreased the relative concentration of primary bile acids, and effectively improved hypercholesterolemia in mice [22]. The postbiotics and probiotics of Bifidobacterium adolescentis have similar abilities to improve colitis induced by DSS, but they show different capacities to modulate intestinal microflora and metabolic pathways [23]. Additionally, the supernatant of L. rhamnosus GG upregulated the expression of serotonin transporters in the HT-29, Caco-2 cell line, and mice intestinal tissue, helping probiotics to alleviate IBS symptoms [24]. In this study, the inactivated L. delbrueckii and supernatants of L. delbrueckii improved the survival rate and decreased the weight loss of mice challenge by S. Typhimurium. The histopathological analysis revealed that S. Typhimurium caused infiltration of intestinal tissue cells and inflammation in mice. Postbiotic intervention alleviates intestinal damage and inflammation in mice. Therefore, probiotics alleviate the symptoms of intestinal inflammation caused by Salmonella through their components.
Pathogen invasion causes inflammatory cells to accumulate and release inflammatory factors, thereby promoting a series of inflammatory responses. ST challenge resulted in an increase in IL-6 and TNF-α in the serum and jejunum, which are key factors in inflammatory response and are widely involved in systemic inflammatory [25,26]. A decrease in IL-10 was also observed, which is essential for inhibiting excessive immune responses to pathogens, anti-inflammation, maintaining tissue epithelial integrity, and immune regulation [27]. Probiotics modulate the levels of inflammatory factors to protect against intestinal damage. Bifidobacterium adolescentis ameliorated DSS-induced colitis by reducing TNF-α, IL-1β, and IL-6 levels and increasing IL-10 and IL-4 levels [28]. L. plantarum decreased the levels of IL-1β, IL-6, TNF-α, and IFN-γ to enhance the immune barrier and effectively improve ulcerative colitis [29]. The present study confirmed that postbiotics from L. delbrueckii significantly decreased IL-6 and TNF-α levels and increased the IL-10 level in the serum and jejunum of mice. This indicated that postbiotics could affect the secretion of inflammatory factors.
The integrity of the intestinal barrier is crucial for protecting against damage caused by pathogens to the balance of the gut microbiota and intestinal mucosa. Several studies have demonstrated that postbiotics can help maintain intestinal barrier integrity. For instance, supplement of postbiotics from L. plantarum RG14 upregulates the mRNA expression of TJP-1, CLDN-4, and CLDN-1 to strengthen gut barrier integrity and gastrointestinal health in post-weaning lambs [30]. The postbiotics from L. rhamnosus enhance intestinal mucin expression and prevent intestinal damage induced by LPS in neonatal rats [31]. In this study, postbiotics from L. delbrueckii decreased the levels of D-LA, DAO, and LPS in the serum and jejunum and increased the mRNA expression of Occludin, ZO-1, and Claudin-1 in jejunum, suggesting that postbiotics improved intestinal permeability and enhanced intestinal epithelial barrier function.
Unlike probiotics, postbiotics do not introduce new bacteria to the gut microbiota but often exhibit beneficial and therapeutic effects similar to those of probiotics [32]. This study observed that the decrease in the alpha-diversity index and the imbalance of gut microbiota due to ST challenge, inactivation, and the supernatant of L. delbrueckii increased gut microbial diversity and modulated the microbiota. S. Typhimurium invasion led to a decrease in the ratio of Firmicutes to Bacteroidetes, which indicated the development of intestinal inflammation [33]. Treatment with postbiotics from L. delbrueckii significantly increased the abundance of Firmicutes and decreased Bacteroidetes. At the genus level, postbiotics from L. delbrueckii restored the abundance of Muribaculaceae, Lachnospiraceae_NK4a136_group, and Alloprevotella. Muribaculaceae has been reported as a beneficial bacterium that can inhibit intestinal barrier dysfunction, intestinal inflammation, and lipid metabolism disorders in mice [34], and Lachnospiraceae_NK4A136_group produces SCFA through the fermentation of dietary polysaccharides to promote intestinal mucosal repair. This is negatively associated with several metabolic diseases and chronic inflammation in mice [35]. However, probiotics and postbiotics from L. delbrueckii did not affect Lactobacillus. Additionally, postbiotics decrease the abundance of Bacteroides, which can lead to intestinal flora disorders and intestinal inflammation [36]. The regulation of the microbiome may be an effective way to prevent and treat intestinal diseases [37]. It can be concluded that postbiotics from L. delbrueckii can modulate the diversity and abundance of flora and better promote human health.
Intestinal stem cells are situated at the base of intestinal crypts, playing a crucial role in shaping the structure and function of the intestinal epithelium [38]. ISCs suffer considerable damage due to intestinal inflammation, and Paneth and Goblet cells that secrete growth factors for ISCs may be affected [39]. In the present study, S. Typhimurium inhibited the expression of proliferation-related genes in ISCs, whereas L. de. p or L. de. i increased the expression of proliferation genes, including PCNA, Ki67, and Cyclin. Additionally, treatment with L. de. i upregulated the expression of Lgr5 (ISC marker gene), Bmi1 (ISC quiescent marker gene), and Wnt3a (ISC upstream marker gene), whereas L. de. s treatment inhibited those expressions. The specific active ingredients in the inactivated L. delbrueckii and its supernatants require further validation. Furthermore, supplementary ST reduces the number of Paneth and Goblet cells secreted by ISCs, thus limiting pathogen damage to the intestinal barrier [40]. We observed that L. de. i and L. de. s increased the mRNA and protein expression of Muc2 and Lyz1, which are markers of Goblet and Paneth cells [41,42]. These results suggest that postbiotics facilitate the expansion of ISCs.
To further validate the effects of postbiotics on intestinal epithelial function, we utilized an intestinal organoid model [43]. Previous studies have revealed that lactate produced by the microbiota significantly increases the expansion of ISCs and the proliferation of Paneth and Goblet cells [44]. A recent study reported that only supplementation with live L. reuteri effectively activated the proliferation of intestinal epithelial cells and protected the morphology of organoids [45,46]. Further exploration revealed that postbiotics from L. delbrueckii tended to increase the budding efficiency and surface area of organoids and upregulated the expression of Muc2 and Lyz1, implying that postbiotics not only promoted the proliferation of intestinal organoids but also accelerated their differentiation.
Although the role of postbiotics has been well understood in recent years, there has been little research on human intestinal diseases. Our research introduces a novel concept of using postbiotics as a potential treatment for intestinal diseases. However, various factors may contribute to limitations in the research. Since the preparation method of postbiotics has been improved based on previous studies, it may impact the composition and content of postbiotics. In addition, we did not identify effective ingredients in the inactivated L. delbrueckii and its supernatant, which may help to explain the mechanism of postbiotics.
5. Conclusions
In conclusion, this study demonstrated that postbiotics from L. delbrueckii alleviated the S. Typhimurium-induced intestinal inflammatory response by promoting the proliferation and differentiation of ISCs. These findings contribute to our understanding of the potential use of postbiotic supplementation in improving intestinal health.
Supplementary Materials
The following supporting information can be downloaded at https://www.mdpi.com/article/10.3390/foods13060874/s1, Table S1: List of primers used in the present study.
Author Contributions
M.W. conducted the most experiments, analyzed the data, and drafted initial manuscripts; Y.R. and X.G. participated in the animal experiment and data collection; Y.Y., H.Z., J.Z. and Z.H. assisted in some experiment procedures; K.Y. conceived the study and reviewed the manuscript. All authors have read and agreed to the published version of the manuscript.
Funding
This work was supported by grants from the National Natural Science Foundation of China (31972528 and 32372830).
Institutional Review Board Statement
All experimental procedures were approved by Laboratory Animal Welfare and Ethics Committee of Nanjing Agricultural University (NJAU. No20221202229, Ap-proved at date 25 November 2022).
Informed Consent Statement
Not applicable.
Data Availability Statement
The original contributions presented in the study are included in the article/Supplementary Materials, further inquiries can be directed to the corresponding author.
Conflicts of Interest
The authors declare that they have no competing interests.
References
- Ehuwa, O.; Jaiswal, A.K.; Jaiswal, S. Salmonella, Food Safety and Food Handling Practices. Foods 2021, 10, 907. [Google Scholar] [CrossRef] [PubMed]
- Threlfall, E.J. Antimicrobial drug resistance in Salmonella: Problems and perspectives in food- and water-borne infections. FEMS Microbiol. Rev. 2002, 26, 141–148. [Google Scholar] [CrossRef] [PubMed]
- Gal-Mor, O. Persistent Infection and Long-Term Carriage of Typhoidal and Nontyphoidal Salmonellae. Clin. Microbiol. Rev. 2018, 32, e00088-18. [Google Scholar] [CrossRef] [PubMed]
- Pedicord, V.A.; Lockhart, A.A.K.; Rangan, K.J.; Craig, J.W.; Loschko, J.; Rogoz, A.; Hang, H.C.; Mucida, D. Exploiting a host-commensal interaction to promote intestinal barrier function and enteric pathogen tolerance. Sci. Immunol. 2016, 1, eaai7732. [Google Scholar] [CrossRef] [PubMed]
- Huang, R.; Wu, F.; Zhou, Q.; Wei, W.; Yue, J.; Xiao, B.; Luo, Z. Lactobacillus and intestinal diseases: Mechanisms of action and clinical applications. Microbiol. Res. 2022, 260, 127019. [Google Scholar] [CrossRef]
- Yin, Y.; Liao, Y.; Li, J.; Pei, Z.; Wang, L.; Shi, Y.; Peng, H.; Tan, Y.; Li, C.; Bai, H.; et al. Lactobacillus plantarum GX17 benefits growth performance and improves functions of intestinal barrier/intestinal flora among yellow-feathered broilers. Front. Immunol. 2023, 14, 1195382. [Google Scholar] [CrossRef]
- Merenstein, D.; Pot, B.; Leyer, G.; Ouwehand, A.C.; Preidis, G.A.; Elkins, C.A.; Hill, C.; Lewis, Z.T.; Shane, A.L.; Zmora, N.; et al. Emerging issues in probiotic safety: 2023 perspectives. Gut Microbes 2023, 15, 2185034. [Google Scholar] [CrossRef]
- Feng, C.; Zhang, W.; Zhang, T.; He, Q.; Kwok, L.Y.; Tan, Y.; Zhang, H. Heat-Killed Bifidobacterium bifidum B1628 May Alleviate Dextran Sulfate Sodium-Induced Colitis in Mice, and the Anti-Inflammatory Effect Is Associated with Gut Microbiota Modulation. Nutrients 2022, 14, 5233. [Google Scholar] [CrossRef]
- Chandhni, P.R.; Pradhan, D.; Sowmya, K.; Gupta, S.; Kadyan, S.; Choudhary, R.; Gupta, A.; Gulati, G.; Mallappa, R.H.; Kaushik, J.K.; et al. Ameliorative Effect of Surface Proteins of Probiotic Lactobacilli in Colitis Mouse Models. Front. Microbiol. 2021, 12, 679773. [Google Scholar] [CrossRef] [PubMed]
- Salminen, S.; Collado, M.C.; Endo, A.; Hill, C.; Lebeer, S.; Quigley, E.M.M.; Sanders, M.E.; Shamir, R.; Swann, J.R.; Szajewska, H.; et al. The International Scientific Association of Probiotics and Prebiotics (ISAPP) consensus statement on the definition and scope of postbiotics. Nat. Rev. Gastroenterol. Hepatol. 2021, 18, 649–667. [Google Scholar] [CrossRef] [PubMed]
- Wang, X.L.; Liu, Z.Y.; Li, Y.H.; Yang, L.Y.; Yin, J.; He, J.H.; Hou, D.X.; Liu, Y.L.; Huang, X.G. Effects of Dietary Supplementation of Lactobacillus delbrueckii on Gut Microbiome and Intestinal Morphology in Weaned Piglets. Front. Vet. Sci. 2021, 8, 692389. [Google Scholar] [CrossRef]
- Wachi, S.; Kanmani, P.; Tomosada, Y.; Kobayashi, H.; Yuri, T.; Egusa, S.; Shimazu, T.; Suda, Y.; Aso, H.; Sugawara, M.; et al. Lactobacillus delbrueckii TUA4408L and its extracellular polysaccharides attenuate enterotoxigenic Escherichia coli-induced inflammatory response in porcine intestinal epitheliocytes via Toll-like receptor-2 and 4. Mol. Nutr. Food Res. 2014, 58, 2080–2093. [Google Scholar] [CrossRef]
- Hallajzadeh, J.; Eslami, R.D.; Tanomand, A. Effect of Lactobacillus delbrueckii Subsp. lactis PTCC1057 on Serum Glucose, Fetuin-A, and Sestrin 3 Levels in Streptozotocin-Induced Diabetic Mice. Probiotics Antimicrob. Proteins 2021, 13, 383–389. [Google Scholar] [CrossRef]
- Hou, G.; Yin, J.; Wei, L.; Li, R.; Peng, W.; Yuan, Y.; Huang, X.; Yin, Y. Lactobacillus delbrueckii might lower serum triglyceride levels via colonic microbiota modulation and SCFA-mediated fat metabolism in parenteral tissues of growing-finishing pigs. Front. Vet. Sci. 2022, 9, 982349. [Google Scholar] [CrossRef]
- Chen, F.; Chen, J.; Chen, Q.; Yang, L.; Yin, J.; Li, Y.; Huang, X. Lactobacillus delbrueckii Protected Intestinal Integrity, Alleviated Intestinal Oxidative Damage, and Activated Toll-Like Receptor-Bruton’s Tyrosine Kinase-Nuclear Factor Erythroid 2-Related Factor 2 Pathway in Weaned Piglets Challenged with Lipopolysaccharide. Antioxidants 2021, 10, 468. [Google Scholar]
- Homayouni Rad, A.; Aghebati Maleki, L.; Samadi Kafil, H.; Fathi Zavoshti, H.; Abbasi, A. Postbiotics as Promising Tools for Cancer Adjuvant Therapy. Adv. Pharm. Bull. 2021, 11, 1–5. [Google Scholar] [CrossRef] [PubMed]
- Cuevas-González, P.F.; Liceaga, A.M.; Aguilar-Toalá, J.E. Postbiotics and paraprobiotics: From concepts to applications. Food Res. Int. 2020, 136, 109502. [Google Scholar] [CrossRef] [PubMed]
- Tsilingiri, K.; Barbosa, T.; Penna, G.; Caprioli, F.; Sonzogni, A.; Viale, G.; Rescigno, M. Probiotic and postbiotic activity in health and disease: Comparison on a novel polarised ex-vivo organ culture model. Gut 2012, 61, 1007–1015. [Google Scholar] [CrossRef] [PubMed]
- Kanmani, P.; Albarracin, L.; Kobayashi, H.; Hebert, E.M.; Saavedra, L.; Komatsu, R.; Gatica, B.; Miyazaki, A.; Ikeda-Ohtsubo, W.; Suda, Y.; et al. Genomic Characterization of Lactobacillus delbrueckii TUA4408L and Evaluation of the Antiviral Activities of its Extracellular Polysaccharides in Porcine Intestinal Epithelial Cells. Front. Immunol. 2018, 9, 2178. [Google Scholar] [CrossRef]
- Barroso, F.A.L.; de Jesus, L.C.L.; da Silva, T.F.; Batista, V.L.; Laguna, J.; Coelho-Rocha, N.D.; Vital, K.D.; Fernandes, S.O.A.; Cardoso, V.N.; Ferreira, E.; et al. Lactobacillus delbrueckii CIDCA 133 Ameliorates Chemotherapy-Induced Mucositis by Modulating Epithelial Barrier and TLR2/4/Myd88/NF-κB Signaling Pathway. Front. Microbiol. 2022, 13, 858036. [Google Scholar] [CrossRef]
- Gurunathan, S.; Thangaraj, P.; Kim, J.H. Postbiotics: Functional Food Materials and Therapeutic Agents for Cancer, Diabetes, and Inflammatory Diseases. Foods 2023, 13, 89. [Google Scholar] [CrossRef] [PubMed]
- Li, Y.; Chen, M.; Ma, Y.; Yang, Y.; Cheng, Y.; Ma, H.; Ren, D.; Chen, P. Regulation of viable/inactivated/lysed probiotic Lactobacillus plantarum H6 on intestinal microbiota and metabolites in hypercholesterolemic mice. NPJ Sci. Food 2022, 6, 50. [Google Scholar] [CrossRef]
- Zhang, T.; Zhang, W.; Feng, C.; Kwok, L.Y.; He, Q.; Sun, Z. Stronger gut microbiome modulatory effects by postbiotics than probiotics in a mouse colitis model. NPJ Sci. Food 2022, 6, 53. [Google Scholar] [CrossRef]
- Wang, Y.M.; Ge, X.Z.; Wang, W.Q.; Wang, T.; Cao, H.L.; Wang, B.L.; Wang, B.M. Lactobacillus rhamnosus GG supernatant upregulates serotonin transporter expression in intestinal epithelial cells and mice intestinal tissues. Neurogastroenterol. Motil. 2015, 27, 1239–1248. [Google Scholar] [CrossRef]
- Balkwill, F. TNF-alpha in promotion and progression of cancer. Cancer Metastasis Rev. 2006, 25, 409–416. [Google Scholar] [CrossRef]
- Tanaka, T.; Narazaki, M.; Kishimoto, T. IL-6 in inflammation, immunity, and disease. Cold Spring Harb. Perspect. Biol. 2014, 6, a016295. [Google Scholar] [CrossRef] [PubMed]
- Ouyang, W.; Rutz, S.; Crellin, N.K.; Valdez, P.A.; Hymowitz, S.G. Regulation and functions of the IL-10 family of cytokines in inflammation and disease. Annu. Rev. Immunol. 2011, 29, 71–109. [Google Scholar] [CrossRef] [PubMed]
- Fan, L.; Qi, Y.; Qu, S.; Chen, X.; Li, A.; Hendi, M.; Xu, C.; Wang, L.; Hou, T.; Si, J.; et al. Adolescentis ameliorates chronic colitis by regulating Treg/Th2 response and gut microbiota remodeling. Gut Microbes 2021, 13, 1–17. [Google Scholar] [CrossRef]
- Wu, Y.; Jha, R.; Li, A.; Liu, H.; Zhang, Z.; Zhang, C.; Zhai, Q.; Zhang, J. Probiotics (Lactobacillus plantarum HNU082) Supplementation Relieves Ulcerative Colitis by Affecting Intestinal Barrier Functions, Immunity-Related Gene Expression, Gut Microbiota, and Metabolic Pathways in Mice. Microbiol. Spectr. 2022, 10, e0165122. [Google Scholar] [CrossRef]
- Izuddin, W.I.; Loh, T.C.; Foo, H.L.; Samsudin, A.A.; Humam, A.M.; Postbiotic, L. plantarum RG14 improves ruminal epithelium growth, immune status and upregulates the intestinal barrier function in post-weaning lambs. Sci. Rep. 2019, 9, 9938. [Google Scholar] [CrossRef]
- Gao, J.; Li, Y.; Wan, Y.; Hu, T.; Liu, L.; Yang, S.; Gong, Z.; Zeng, Q.; Wei, Y.; Yang, W.; et al. A Novel Postbiotic From Lactobacillus rhamnosus GG With a Beneficial Effect on Intestinal Barrier Function. Front. Microbiol. 2019, 10, 477. [Google Scholar] [CrossRef]
- Sabahi, S.; Homayouni Rad, A.; Aghebati-Maleki, L.; Sangtarash, N.; Ozma, M.A.; Karimi, A.; Hosseini, H.; Abbasi, A. Postbiotics as the new frontier in food and pharmaceutical research. Crit. Rev. Food Sci. Nutr. 2023, 63, 8375–8402. [Google Scholar] [CrossRef]
- Pammi, M.; Cope, J.; Tarr, P.I.; Warner, B.B.; Morrow, A.L.; Mai, V.; Gregory, K.E.; Kroll, J.S.; McMurtry, V.; Ferris, M.J.; et al. Intestinal dysbiosis in preterm infants preceding necrotizing enterocolitis: A systematic review and meta-analysis. Microbiome 2017, 5, 31. [Google Scholar] [CrossRef] [PubMed]
- Lagkouvardos, I.; Lesker, T.R.; Hitch, T.C.A.; Gálvez, E.J.C.; Smit, N.; Neuhaus, K.; Wang, J.; Baines, J.F.; Abt, B.; Stecher, B.; et al. Sequence and cultivation study of Muribaculaceae reveals novel species, host preference, and functional potential of this yet undescribed family. Microbiome 2019, 7, 28. [Google Scholar] [CrossRef]
- Ma, L.; Ni, Y.; Wang, Z.; Tu, W.; Ni, L.; Zhuge, F.; Zheng, A.; Hu, L.; Zhao, Y.; Zheng, L.; et al. Spermidine improves gut barrier integrity and gut microbiota function in diet-induced obese mice. Gut Microbes 2020, 12, 1–19. [Google Scholar] [CrossRef] [PubMed]
- Zafar, H.; Saier, M.H., Jr. Gut Bacteroides species in health and disease. Gut Microbes 2021, 13, 1–20. [Google Scholar] [CrossRef]
- Zhang, L.; Zhang, Z.; Xu, L.; Zhang, X. Maintaining the Balance of Intestinal Flora through the Diet: Effective Prevention of Illness. Foods 2021, 10, 2312. [Google Scholar] [CrossRef] [PubMed]
- Gehart, H.; Clevers, H. Tales from the crypt: New insights into intestinal stem cells. Nat. Rev. Gastroenterol. Hepatol. 2019, 16, 19–34. [Google Scholar] [CrossRef]
- Chen, Y.; Ye, Z.; Seidler, U.; Tian, D.; Xiao, F. Microenvironmental regulation of intestinal stem cells in the inflamed intestine. Life Sci. 2021, 273, 119298. [Google Scholar] [CrossRef]
- Markandey, M.; Bajaj, A.; Ilott, N.E.; Kedia, S.; Travis, S.; Powrie, F.; Ahuja, V. Gut microbiota: Sculptors of the intestinal stem cell niche in health and inflammatory bowel disease. Gut Microbes 2021, 13, 1990827. [Google Scholar] [CrossRef]
- Bel, S.; Pendse, M.; Wang, Y.; Li, Y.; Ruhn, K.A.; Hassell, B.; Leal, T.; Winter, S.E.; Xavier, R.J.; Hooper, L.V. Paneth cells secrete lysozyme via secretory autophagy during bacterial infection of the intestine. Science 2017, 357, 1047–1052. [Google Scholar] [CrossRef] [PubMed]
- Zarepour, M.; Bhullar, K.; Montero, M.; Ma, C.; Huang, T.; Velcich, A.; Xia, L.; Vallance, B.A. The mucin Muc2 limits pathogen burdens and epithelial barrier dysfunction during Salmonella enterica serovar Typhimurium colitis. Infect. Immun. 2013, 81, 3672–3683. [Google Scholar] [CrossRef]
- Aguirre Garcia, M.; Hillion, K.; Cappelier, J.M.; Neunlist, M.; Mahe, M.M.; Haddad, N. Intestinal Organoids: New Tools to Comprehend the Virulence of Bacterial Foodborne Pathogens. Foods 2022, 11, 108. [Google Scholar] [CrossRef]
- Lee, Y.S.; Kim, T.Y.; Kim, Y.; Lee, S.H.; Kim, S.; Kang, S.W.; Yang, J.Y.; Baek, I.J.; Sung, Y.H.; Park, Y.Y.; et al. Microbiota-Derived Lactate Accelerates Intestinal Stem-Cell-Mediated Epithelial Development. Cell Host Microbe 2018, 24, 833–846. [Google Scholar] [CrossRef]
- Hou, Q.; Ye, L.; Liu, H.; Huang, L.; Yang, Q.; Turner, J.R.; Yu, Q. Lactobacillus accelerates ISCs regeneration to protect the integrity of intestinal mucosa through activation of STAT3 signaling pathway induced by LPLs secretion of IL-22. Cell Death Differ. 2018, 25, 1657–1670. [Google Scholar] [CrossRef] [PubMed]
- Wu, H.; Xie, S.; Miao, J.; Li, Y.; Wang, Z.; Wang, M.; Yu, Q. Lactobacillus reuteri maintains intestinal epithelial regeneration and repairs damaged intestinal mucosa. Gut Microbes 2020, 11, 997–1014. [Google Scholar] [CrossRef] [PubMed]
Disclaimer/Publisher’s Note: The statements, opinions and data contained in all publications are solely those of the individual author(s) and contributor(s) and not of MDPI and/or the editor(s). MDPI and/or the editor(s) disclaim responsibility for any injury to people or property resulting from any ideas, methods, instructions or products referred to in the content. |
© 2024 by the authors. Licensee MDPI, Basel, Switzerland. This article is an open access article distributed under the terms and conditions of the Creative Commons Attribution (CC BY) license (https://creativecommons.org/licenses/by/4.0/).






