Dynamic Impacts of External Uncertainties on the Stability of the Food Supply Chain: Evidence from China
Abstract
:1. Introduction
2. Materials and Methods
2.1. Major Sectors of Food Supply Chain
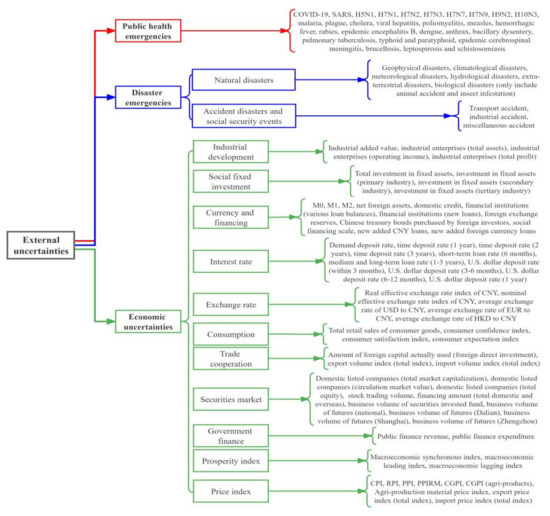
2.2. Sources and Classification of External Uncertainties
2.3. Impacts on Identification and Representative Indicators Selection
2.3.1. Primary Agri-Products Supply Sector
2.3.2. Food Production Sector
2.3.3. Circulation and Trade Sector
2.3.4. Consumption Sector
2.4. TVP-FAVAR-SV Model
2.5. Data Sources
3. Empirical Results
3.1. Identification of Common Factors of External Economic Uncertainties
3.2. Stationary Test
3.3. Impulse Response Result Analysis
3.3.1. The Impulse Responses of Primary Agri-Products Supply Sector
- The impulse responses of primary agri-products purchase price (PAPP)
- 2.
- The impulse responses of production value of primary agri-products (PVPA)
- 3.
- The impulse responses of primary agri-products export (PAE)
- 4.
- The impulse responses of primary agri-products import (PAI)
3.3.2. The Impulse Responses of Food Production Sector
- The impulse responses of sales price of food enterprise (SPFE)
- 2.
- The impulse responses of production value of food industry (PVFI)
- 3.
- The impulse responses of profit margin of food industry (PMFI)
3.3.3. The Impulse Responses of Circulation and Trade Sector
- The impulse responses of food retail (FR)
- 2.
- The impulse responses of food products export (FPE)
- 3.
- The impulse responses of food products import (FPI)
3.3.4. The Impulse Responses of Consumer Sector
- The impulse responses of food consumption price (FCP)
4. Discussion
4.1. The Impacts of Interest Rate Uncertainty (IRU)
4.2. The Impacts of Financial Uncertainty (FU)
4.3. The Impacts of Social Development Uncertainty (SDU)
4.4. The Impacts of Consumption Uncertainty (CU)
4.5. The Impacts of Disaster Emergencies (DE)
4.6. The Impacts of Public Health Emergencies (PHE)
5. Conclusions and Limitations
5.1. Conclusions
5.2. Limitations
Author Contributions
Funding
Institutional Review Board Statement
Informed Consent Statement
Data Availability Statement
Conflicts of Interest
Appendix A
| Industry | Industry Classification | HS Code for International Trade |
|---|---|---|
| Primary agriculture | Animal husbandry | HS 0101–HS 0106, HS 0301, HS 0306–HS 0308, HS 0409 |
| Plant planting | HS 0601–HS 0709, HS 0807–HS 0810, HS 1001–HS 1008, HS 1201–HS 1207, HS 1213–HS 1301 | |
| Agri-products processing industry | Grain grinding | HS 1101–HS 1108, HS 1208 |
| Feed processing | HS 2301–HS 2309 | |
| Vegetable oil processing | HS 1507–HS 1515 | |
| Sugar manufacturing | HS 1701–HS 1703 | |
| Slaughtering and meat processing | HS 0201–HS 0210, HS 1501–HS 1506, HS 1601, HS 1602 | |
| Aquatic products processing | HS 0302–HS 0305, HS 1604, HS 1605 | |
| Vegetable, fungus, fruit and nut processing | HS 0710–HS 0806, HS 0811–HS 0814, HS 1212, HS 1302, HS 2001–HS 2009 | |
| Other agri-products processing | HS 0407, HS 0408, HS 0410, HS 0504, HS 1516, HS 1517, HS 1603 | |
| Food manufacturing industry | Baked food manufacturing | HS 1905 |
| Candy, chocolate and preserves manufacturing | HS 1704, HS 1801–HS 1806, HS 2105 | |
| Convenience food manufacturing | HS 1109, HS 1902–HS 1904 | |
| Dairy manufacturing | HS 0401–HS 0406 | |
| Manufacture of condiments and fermented products manufacturing | HS 0904–HS 0910, HS 2102–HS 2104, HS 2209 | |
| Other food manufacturing | HS 1901, HS 2106 |
| Variables | F1 | F2 | F3 | F4 |
|---|---|---|---|---|
| Industrial added value | 0.444899 | 0.201907 | 0.537260 | −0.060217 |
| Public finance revenue | 0.319014 | 0.288033 | 0.568247 | −0.009975 |
| Public finance expenditure | 0.045836 | 0.085190 | 0.397333 | −0.141375 |
| Total investment in fixed assets | −0.008696 | −0.002166 | 0.410383 | −0.013591 |
| Investment in fixed assets (primary industry) | −0.091424 | −0.185936 | 0.601000 | −0.000535 |
| investment in fixed assets (secondary industry) | 0.021786 | −0.006152 | 0.410686 | −0.002149 |
| investment in fixed assets (tertiary industry) | 0.002578 | −0.010675 | 0.340392 | −0.003944 |
| M0 | 0.075724 | 0.394883 | 0.011638 | −0.234951 |
| M1 | −0.147749 | 0.935180 | 0.136257 | 0.021853 |
| M2 | −0.331066 | 0.651739 | 0.110206 | −0.301569 |
| Net foreign assets | 0.476568 | 0.226522 | 0.185396 | −0.291054 |
| Domestic credit | −0.399953 | 0.194805 | 0.621615 | −0.251532 |
| Financial institutions (various loan balances) | −0.277042 | 0.274343 | 0.614739 | −0.271457 |
| Financial institutions (new loans) | −0.221360 | 0.348708 | −0.008089 | −0.223083 |
| Foreign exchange reserves | 0.436997 | 0.167051 | 0.389807 | −0.179977 |
| Treasury bonds purchased by foreign investors | 0.159168 | −0.139475 | −0.071856 | −0.041788 |
| Social financing scale | 0.029072 | 0.049978 | 0.500931 | 0.009582 |
| New added CNY loan | −0.121207 | 0.152309 | 0.017970 | −0.150750 |
| New added foreign currency loan | −0.017943 | 0.193390 | −0.117296 | 0.004739 |
| Real effective exchange rate index of CNY | −0.217562 | 0.200169 | −0.435806 | 0.396100 |
| Nominal effective exchange rate index of CNY | −0.373022 | 0.115630 | −0.377231 | 0.339515 |
| Average exchange rate of USD to CNY | −0.428177 | −0.155023 | 0.029615 | 0.170635 |
| Average exchange rate of EUR to CNY | 0.186726 | −0.002973 | 0.288985 | 0.403875 |
| Average exchange rate of HKD to CNY | −0.445481 | −0.159734 | 0.016256 | 0.123250 |
| Demand deposit rate | 0.686006 | −0.017077 | −0.145596 | 0.186488 |
| Time deposit rate (1 year) | 0.980163 | 0.150920 | −0.063780 | 0.026789 |
| Time deposit rate (2 year) | 0.988686 | 0.122660 | −0.033572 | 0.011447 |
| Time deposit rate (3year) | 0.980282 | 0.126653 | −0.032885 | 0.033200 |
| Short-term loan rate (6 months) | 0.962709 | 0.067284 | −0.103924 | 0.101038 |
| medium and long-term loan rate (1–3 years) | 0.960328 | 0.107567 | −0.085368 | 0.118153 |
| USD deposit rate: within 3 months | 0.375329 | −0.384990 | 0.212345 | 0.223129 |
| USD deposit rate (3–6 months) | 0.478229 | −0.379538 | 0.069086 | 0.164440 |
| USD deposit rate (6–12 months) | 0.484725 | −0.403575 | 0.096807 | 0.228139 |
| USD deposit rate (1 year) | 0.500171 | −0.382324 | 0.057531 | 0.195626 |
| Foreign direct investment | 0.354235 | 0.106472 | 0.175658 | 0.004551 |
| Export volume index (total index) | 0.352169 | 0.008842 | 0.429960 | 0.264344 |
| Import volume index (total index) | 0.330066 | 0.027764 | 0.543125 | 0.127022 |
| Listed companies (total market capitalization) | 0.259184 | 0.912681 | 0.172966 | 0.077990 |
| Listed companies (circulating market value) | 0.214973 | 0.883517 | 0.359360 | 0.047378 |
| Domestic listed companies (total equity) | 0.409881 | 0.554900 | 0.180296 | −0.060256 |
| Stock business volume | −0.105887 | 0.818814 | 0.027735 | 0.034458 |
| Stock trading volume | −0.266164 | 0.592479 | −0.056413 | 0.001199 |
| Financing amount (total domestic and overseas) | 0.013392 | 0.245716 | 0.240910 | 0.016125 |
| Business volume of securities invested fund | −0.058704 | 0.651784 | −0.058030 | 0.048044 |
| business volume of futures (national) | −0.072574 | 0.495932 | 0.171707 | 0.035969 |
| business volume of futures (Dalian) | 0.163292 | 0.335330 | 0.088991 | −0.149083 |
| business volume of futures (Shanghai) | −0.255536 | 0.565173 | 0.320412 | −0.135060 |
| business volume of futures (Zhengzhou) | 0.263690 | 0.302575 | 0.074860 | 0.024564 |
| Macroeconomic synchronous index | 0.217396 | −0.052696 | 0.661712 | 0.340521 |
| macroeconomic leading index | −0.135250 | 0.119046 | 0.716322 | 0.201954 |
| macroeconomic lagging index | 0.530687 | 0.033238 | 0.189193 | 0.153411 |
| Consumer confidence index | 0.146684 | 0.035416 | −0.010279 | 0.988496 |
| Consumer satisfaction index | −0.123909 | 0.134376 | −0.036204 | 0.917844 |
| Consumer expectation index | 0.304411 | −0.038025 | 0.006552 | 0.924773 |
| CPI | 0.773709 | 0.119858 | −0.178229 | −0.162460 |
| RPI | 0.797679 | 0.034894 | −0.120007 | −0.143251 |
| PPI | 0.781372 | −0.255452 | 0.199066 | 0.267836 |
| PPIRM | 0.778184 | −0.260911 | 0.222578 | 0.233968 |
| CGPI | 0.840722 | −0.101766 | 0.235037 | 0.223997 |
| CGPI (agri-products) | 0.607627 | 0.194669 | 0.098343 | −0.216609 |
| Agri-production material price index | 0.623043 | −0.098576 | −0.258128 | −0.308199 |
| Export price index (total index) | 0.743945 | −0.103913 | −0.254465 | −0.058635 |
| Import price index (total index) | 0.799836 | −0.204570 | 0.177887 | 0.197702 |
References
- De Raymond, A.B.; Alpha, A.; Ben-Ari, T.; Daviron, B.; Nesme, T.; Tétart, G. Systemic risk and food security. Emerging trends and future avenues for research. Glob. Food Secur. 2021, 29, 100547. [Google Scholar] [CrossRef]
- Ericksen, P.J. Conceptualizing food systems for global environmental change research. Glob. Environ. Chang. 2008, 18, 234–245. [Google Scholar] [CrossRef]
- FAO (Food and Agriculture Organization of the United Nations). Food Security. Policy Brief Issue 2. Rome. 2006. Available online: http://www.fao.org/forestry/131280e6f36f27e0091055bec28ebe830f46b3.pdf (accessed on 2 June 2006).
- CFS (Committee on World Food Security). Reform of the Committee on World Food Security: Final Version. Committee on World Food Security, Thirty-fifth Session. 2009. Available online: http://www.fao.org/3/k7197e/k7197e.pdf (accessed on 15 October 2009).
- Merkle, M.; Moran, D.; Warren, F.; Alexander, P. How does market power affect the resilience of food supply? Glob. Food Secur. 2021, 30, 100556. [Google Scholar] [CrossRef]
- FSIN (Food Security Information Network). Global Report on Food Crises. 5 May 2021. Available online: https://www.fsinplatform.org/sit-es/default/files/resources/files/GRFC_2019-Full_Report.pdf (accessed on 5 May 2021).
- Béné, C.; Oosterveer, P.; Lamotte, L.; Brouwer, I.D.; de Haan, S.; Prager, S.D.; Talsma, E.F.; Khoury, C.K. When food systems meet sustainability—Current narratives and implications for actions. World Dev. 2018, 113, 116–130. [Google Scholar] [CrossRef]
- Zhan, Y.; Chen, K.Z. Building resilient food system amidst COVID-19: Responses and lessons from China. Agric. Syst. 2021, 190, 103102. [Google Scholar] [CrossRef]
- Clapp, J.; Moseley, W.G.; Burlingame, B.; Termine, P. Viewpoint: The case for a six-dimensional food security framework. Food Policy 2021, 106, 102164. [Google Scholar] [CrossRef]
- Rajesh, R. Flexible business strategies to enhance resilience in manufacturing supply chains: An empirical study. J. Manuf. Syst. 2020, 60, 903–919. [Google Scholar] [CrossRef]
- Rajeev, A.; Pati, R.K.; Padhi, S.S.; Govindan, K. Evolution of sustainability in supply chain management: A literature review. J. Clean. Prod. 2017, 162, 299–314. [Google Scholar] [CrossRef]
- Samvedi, A.; Jain, V.; Chan, F.T. Quantifying risks in a supply chain through integration of fuzzy AHP and fuzzy TOPSIS. Int. J. Prod. Res. 2013, 51, 2433–2442. [Google Scholar] [CrossRef]
- Xu, M.; Cui, Y.; Hu, M.; Xu, X.; Zhang, Z.; Liang, S.; Qu, S. Supply chain sustainability risk and assessment. J. Clean. Prod. 2019, 225, 857–867. [Google Scholar] [CrossRef]
- Sohal, A.S.; Perry, M. Major business-environment influences on the cereal products industry supply chain: An Australian study. Int. J. Phys. Distrib. Logist. Manag. 2006, 36, 36–50. [Google Scholar] [CrossRef]
- Lobb, A.E.; Mazzocchi, M.; Traill, W.B. Modelling risk perception and trust in food safety information within the theory of planned behaviour. Food Qual. Prefer. 2007, 18, 384–395. [Google Scholar] [CrossRef]
- Tang, O.; Musa, S.N. Identifying risk issues and research advancements in supply chain risk management. Int. J. Prod. Econ. 2011, 133, 25–34. [Google Scholar] [CrossRef]
- Osés, S.; Luning, P.; Jacxsens, L.; Santillana, S.; Jaime, I.; Rovira, J. Food safety management system performance in the lamb chain. Food Control 2011, 25, 493–500. [Google Scholar] [CrossRef]
- Wagner, S.M.; Bode, C. An empirical examination of supply chain performance along several dimensions of risk. J. Bus. Logist. 2008, 29, 307–325. [Google Scholar] [CrossRef]
- Li, Y.; Liu, Y.; Liu, M. Review on external risks of global supply chain and Its Countermeasures. Study Explor. 2019, 6, 134–143. (In Chinese) [Google Scholar]
- Ouden, M.D.; Dijkhuizen, A.A.; Huirne, R.B.M.; Zuurbier, P.J.P. Vertical cooperation in agricultural production-marketing chains, with special reference to product differentiation in pork. Agribusiness 1996, 12, 277–290. [Google Scholar] [CrossRef]
- Song, C.; Zhuang, J. Modeling a Government-Manufacturer-Farmer game for food supply chain risk management. Food Control 2017, 78, 443–455. [Google Scholar] [CrossRef]
- Davis, K.F.; Downs, S.; Gephart, J.A. Towards food supply chain resilience to environmental shocks. Nat. Food 2020, 2, 54–65. [Google Scholar] [CrossRef]
- Kshetri, N. Food and beverage industry supply chains. In Blockchain and Supply Chain Management; Elsevier: Amsterdam, The Netherlands, 2021; pp. 89–114. [Google Scholar] [CrossRef]
- Bourlakis, M.; Weightman, P. Introduction to the UK Food Supply Chain. In Food Supply Chain Management; Bourlakis, M.A., Weightman, P.W.H., Eds.; Blackwell Publishing Ltd.: Oxford, UK, 2003; pp. 1–10. [Google Scholar] [CrossRef]
- Pellicano, M.; Ciasullo, M.V.; Festa, G. The analysis of the relational context in wine tourism. In Proceedings of the 1st Euromed Specialized Niche Conference on “Contemporary Trends and Perspectives in Wine and Agrifood Management”, University of Salento, Lecce, Italy, 16–17 January 2015; pp. 307–332. Available online: http://emrbi.org/wp-content/uploads/2015/02/2015-Wine-and-Agrifood-Mangement-16-17-Jan.-2015-Lecce.pdf (accessed on 16 January 2015).
- Cillo, V.; Gavinelli, L.; Ceruti, F.; Perano, M.; Solima, L. A sensory perspective in the Italian beer market. Br. Food J. 2019, 121, 2036–2051. [Google Scholar] [CrossRef]
- Trienekens, J.; van der Vorst, J.; Verdouw, C. Global Food Supply Chains. In Encyclopedia of Agriculture and Food Systems; Elsevier: Amsterdam, The Netherlands, 2014; pp. 499–517. [Google Scholar] [CrossRef]
- Mital, M.; Del Giudice, M.; Papa, A. Comparing supply chain risks for multiple product categories with cognitive mapping and Analytic Hierarchy Process. Technol. Forecast. Soc. Chang. 2018, 131, 159–170. [Google Scholar] [CrossRef]
- Mubarak, S. (Ed.) Chapter 14: Schedule Risk Management. In Construction Project Scheduling and Control, 2nd ed.; John Wiley & Sons: Hoboken, NJ, USA, 2010; pp. 337–360. [Google Scholar]
- Rajesh, R. Optimal trade-offs in decision-making for sustainability and resilience in manufacturing supply chains. J. Clean. Prod. 2021, 313, 127596. [Google Scholar] [CrossRef]
- Heckmann, I.; Comes, T.; Nickel, S. A critical review on supply chain risk—Definition, measure and modeling. Omega 2015, 52, 119–132. [Google Scholar] [CrossRef]
- Dania, W.A.P.; Xing, K.; Amer, Y. Collaboration behavioural factors for sustainable agri-food supply chains: A systematic review. J. Clean. Prod. 2018, 186, 851–864. [Google Scholar] [CrossRef]
- Bi, G.; Luo, Y.; Ding, J.; Liang, L. Environmental performance analysis of Chinese industry from a slacks-based perspective. Ann. Oper. Res. 2012, 228, 65–80. [Google Scholar] [CrossRef]
- Dolgui, A.; Ivanov, D. Exploring supply chain structural dynamics: New disruptive technologies and disruption risks. Int. J. Prod. Econ. 2020, 229, 107886. [Google Scholar] [CrossRef]
- Nandi, S.; Sarkis, J.; Hervani, A.A.; Helms, M.M. Redesigning Supply Chains using Blockchain-Enabled Circular Economy and COVID-19 Experiences. Sustain. Prod. Consum. 2020, 27, 10–22. [Google Scholar] [CrossRef]
- Konapala, G.; Kao, S.; Addor, N. Exploring Hydrologic Model Process Connectivity at the Continental Scale Through an Information Theory Approach. Water Resour. Res. 2020, 56, e2020WR027340. [Google Scholar] [CrossRef]
- Zhang, Q.; Li, J.; Singh, V.P.; Xiao, M. Spatio-temporal relations between temperature and precipitation regimes: Implications for temperature-induced changes in the hydrological cycle. Glob. Planet. Chang. 2013, 111, 57–76. [Google Scholar] [CrossRef]
- Piao, S.L.; Ciais, P.; Huang, Y.; Shen, Z.H.; Peng, S.S.; Li, J.S.; Zhou, L.P.; Liu, H.Y.; Ma, Y.C.; Ding, Y.H.; et al. The impacts of climate change on water resources and agriculture in China. Nature 2010, 467, 43–51. [Google Scholar] [CrossRef]
- Godde, C.; Mason-D’Croz, D.; Mayberry, D.; Thornton, P.; Herrero, M. Impacts of climate change on the livestock food supply chain; a review of the evidence. Glob. Food Secur. 2021, 28, 100488. [Google Scholar] [CrossRef]
- Seeger, R.M.; Hagerman, A.D.; Johnson, K.K.; Pendell, D.L.; Marsh, T.L. When poultry take a sick leave: Response costs for the 2014–2015 highly pathogenic avian influenza epidemic in the USA. Food Policy 2021, 102, 102068. [Google Scholar] [CrossRef]
- Swinnen, J.; Vos, R. COVID-19 and impacts on global food systems and household welfare: Introduction to a special issue. Agric. Econ. 2021, 52, 365–374. [Google Scholar] [CrossRef]
- Baldos, U.L.C.; Hertel, T.W. Global food security in 2050: The role of agricultural productivity and climate change. Aust. J. Agric. Resour. Econ. 2014, 58, 554–570. [Google Scholar] [CrossRef]
- Ouyang, R.; Zhang, X. Financialization of agricultural commodities: Evidence from China. Econ. Model. 2019, 85, 381–389. [Google Scholar] [CrossRef]
- Qian, J.; Ito, S.; Zhao, Z. The effect of price support policies on food security and farmers’ income in China. Aust. J. Agric. Resour. Econ. 2020, 64, 1328–1349. [Google Scholar] [CrossRef]
- Wen, J.; Khalid, S.; Mahmood, H.; Zakaria, M. Symmetric and asymmetric impact of economic policy uncertainty on food prices in China: A new evidence. Resour. Policy 2021, 74, 102247. [Google Scholar] [CrossRef]
- Chen, L.; Chang, J.; Wang, Y.; Guo, A.; Liu, Y.; Wang, Q.; Zhu, Y.; Zhang, Y.; Xie, Z. Disclosing the future food security risk of China based on crop production and water scarcity under diverse socioeconomic and climate scenarios. Sci. Total Environ. 2021, 790, 148110. [Google Scholar] [CrossRef]
- Guda, H.; Dawande, M.; Janakiraman, G.; Rajapakshe, T. An Economic Analysis of Agricultural Support Prices in Developing Economies. Prod. Oper. Manag. 2021, 30, 3036–3053. [Google Scholar] [CrossRef]
- Wang, J.; Zhang, Z.; Liu, Y. Spatial shifts in grain production increases in China and implications for food security. Land Use Policy 2018, 74, 204–213. [Google Scholar] [CrossRef]
- Li, J.; Wu, W.; Ye, X.; Jiang, H.; Gan, R.; Wu, H.; He, J.; Jiang, Y. Innovative trend analysis of main agriculture natural hazards in China during 1989–2014. Nat. Hazards 2018, 95, 677–720. [Google Scholar] [CrossRef]
- Xie, Y.; Qiao, R.; Shao, G.; Chen, H. Research on Chinese social media users’ communication behaviors during public emergency events. Telemat. Inform. 2017, 34, 740–754. [Google Scholar] [CrossRef]
- Sun, B.; Wang, J. The status of food industry in China and development strategy. J. Chin. Inst. Food Sci. Technol. 2018, 18, 1–7. (In Chinese) [Google Scholar]
- Wang, J.; Ding, X.; Gao, H.; Fan, S. Reshaping Food Policy and Governance to Incentivize and Empower Disadvantaged Groups for Improving Nutrition. Nutrients 2022, 14, 648. [Google Scholar] [CrossRef]
- Sazvar, Z.; Rahmani, M.; Govindan, K. A sustainable supply chain for organic, conventional agro-food products: The role of demand substitution, climate change and public health. J. Clean. Prod. 2018, 194, 564–583. [Google Scholar] [CrossRef]
- Diabat, A.; Govindan, K.; Panicker, V.V. Supply chain risk management and its mitigation in a food industry. Int. J. Prod. Res. 2012, 50, 3039–3050. [Google Scholar] [CrossRef]
- Liu, Q.; Hua, R. Impacts of major risk events on commodity futures markets in China. J. Quant. Tech. Econ. 2012, 29, 89–103. (In Chinese) [Google Scholar]
- Li, Y.; Li, J. How Does China’s Economic Policy Uncertainty Affect the Sustainability of Its Net Grain Imports? Sustainability 2021, 13, 6899. [Google Scholar] [CrossRef]
- Vousdoukas, M.; Mentaschi, L.; Voukouvalas, E.; Verlaan, M.; Jevrejeva, S.; Jackson, L.; Feyen, L. Global Extreme Sea Level Projections; European Commission, Joint Research Centre (JRC): Brussels, Belgium, 2018; Available online: http://data.europa.eu/89h/jrc-liscoast-10012 (accessed on 18 April 2018).
- Laborde, D.; Martin, W.; Vos, R. Impacts of COVID-19 on global poverty, food security, and diets: Insights from global model scenario analysis. Agric. Econ. 2021, 52, 375–390. [Google Scholar] [CrossRef]
- Huang, J.; Li, Y.; Zhang, H.; Chen, J. The effects of uncertainty measures on commodity prices from a time-varying perspective. Int. Rev. Econ. Finance 2020, 71, 100–114. [Google Scholar] [CrossRef]
- Desiderio, E.; García-Herrero, L.; Hall, D.; Segrè, A.; Vittuari, M. Social sustainability tools and indicators for the food supply chain: A systematic literature review. Sustain. Prod. Consum. 2021, 30, 527–540. [Google Scholar] [CrossRef]
- Bernanke, B.S.; Boivin, J.; Eliasz, P. Measuring the Effects of Monetary Policy: A Factor-Augmented Vector Autoregressive (FAVAR) Approach. Q. J. Econ. 2005, 120, 387–422. [Google Scholar] [CrossRef]
- Liu, C.; Song, P.; Huang, B. The dynamic effectiveness of monetary policy in China: Evidence from a TVP-SV-FAVAR model. Appl. Econ. Lett. 2019, 26, 1402–1410. [Google Scholar] [CrossRef]
- PRCSC (People’s Republic of China State Council). National Public Emergencies Overall Contingency Plan. 2005. Available online: http://www.gov.cn/jrzg/2006-01/08/content_150878.htm (accessed on 8 January 2006).
- Ma, T.; Cui, L. Economic uncertainty, income gap and labor transfer. Jiangsu Soc. Sci. 2018, 301, 100–111. (In Chinese) [Google Scholar]
- Chatterjee, S. How Hard Did That Sting? Estimating the Economic Costs of Locust Attacks on Agricultural Production. Appl. Econ. Perspect. Policy 2020, 44, 434–459. [Google Scholar] [CrossRef]
- Kuiper, W.E.; Lansink, A.G.O. Asymmetric Price Transmission in Food Supply Chains: Impulse Response Analysis by Local Projections Applied to U.S. Broiler and Pork Prices. Agribusiness 2013, 29, 325–343. [Google Scholar] [CrossRef]
- Kang, H.; Yu, B.-K.; Yu, J. Global Liquidity and Commodity Prices. Rev. Int. Econ. 2015, 24, 20–36. [Google Scholar] [CrossRef]
- Suyo, J.G.B.; Le Masson, V.; Shaxson, L.; Luhan, M.R.J.; Hurtado, A.Q. Navigating risks and uncertainties: Risk perceptions and risk management strategies in the Philippine seaweed industry. Mar. Policy 2021, 126, 104408. [Google Scholar] [CrossRef]
- Ozturk, S.B.; Akoglu, A. Assessment of local food use in the context of sustainable food: A research in food and beverage enterprises in Izmir, Turkey. Int. J. Gastron. Food Sci. 2020, 20, 100194. [Google Scholar] [CrossRef]
- Guariglia, A.; Rossi, M. Consumption, habit formation, and precautionary saving: Evidence from the British Household Panel Survey. Oxf. Econ. Pap. 2002, 54, 1–19. [Google Scholar] [CrossRef]
- Macdonald, J.R.; Zobel, C.W.; Melnyk, S.A.; Griffis, S.E. Supply chain risk and resilience: Theory building through structured experiments and simulation. Int. J. Prod. Res. 2018, 56, 4337–4355. [Google Scholar] [CrossRef]
- Isakson, S.R. Food and finance: The financial transformation of agro-food supply chains. J. Peasant Stud. 2014, 41, 749–775. [Google Scholar] [CrossRef]
- Zhai, T.; Hu, B. An Analysis on the Evolution of Food Consumption Habits of Chinese Rural Residents. Chin. Rural. Econ. 2017, 8, 61–74. (In Chinese) [Google Scholar]
- Kazi, I.A.; Wagan, H.; Akbar, F. The changing international transmission of U.S. monetary policy shocks: Is there evidence of contagion effect on OECD countries. Econ. Model. 2013, 30, 90–116. [Google Scholar] [CrossRef]
- Koop, G.; Korobilis, D. A new index of financial conditions. Eur. Econ. Rev. 2014, 71, 101–116. [Google Scholar] [CrossRef]
- Primiceri, G.E. Time Varying Structural Vector Autoregressions and Monetary Policy. Rev. Econ. Stud. 2005, 72, 821–852. [Google Scholar] [CrossRef]
- Nakajima, J. Time-varying parameter VAR model with stochastic volatility: An overview of methodology and empirical applications. IMES Discuss. Pap. Ser. 2011, 29, 107–142. [Google Scholar]
- Koop, G.; Leon-Gonzalez, R.; Strachan, R.W. On the evolution of the monetary policy transmission mechanism. J. Econ. Dyn. Control 2009, 33, 997–1017. [Google Scholar] [CrossRef]
- Leu, S.C.-Y.; Robertson, M.L. Mortgage credit volumes and monetary policy after the Great Recession. Econ. Model. 2020, 94, 483–500. [Google Scholar] [CrossRef]
- Apergis, N.; Chatziantoniou, I.; Cooray, A. Monetary policy and commodity markets: Unconventional versus conventional impact and the role of economic uncertainty. Int. Rev. Financ. Anal. 2020, 71, 101536. [Google Scholar] [CrossRef]
- Diks, C.; Panchenko, V. A new statistic and practical guidelines for nonparametric Granger causality testing. J. Econ. Dyn. Control 2006, 30, 1647–1669. [Google Scholar] [CrossRef]
- Fu, B.; Wang, B. The transition of China’s monetary policy regime: Before and after the four trillion RMB stimulus. Econ. Model. 2019, 89, 273–303. [Google Scholar] [CrossRef]
- Tian, Q.; Yu, Y.; Xiao, X.; Li, C. The impact of monetary policy on China’s agricultural futures prices: Based on the comparison during the bubble Period and the non-bubble period. J. Agrotech. Econ. 2019, 12, 107–118. (In Chinese) [Google Scholar]
- Swinnen, J.; Olper, A.; Vandevelde, S. From unfair prices to unfair trading practices: Political economy, value chains and 21st century agri-food policy. Agric. Econ. 2021, 52, 771–788. [Google Scholar] [CrossRef]
- Dhand, N.K.; Hernandez-Jover, M.; Taylor, M.; Holyoake, P. Public perceptions of the transmission of pandemic influenza A/H1N1 2009 from pigs and pork products in Australia. Prev. Veter Med. 2011, 98, 165–175. [Google Scholar] [CrossRef]
- Pu, M.; Zhong, Y. Rising concerns over agricultural production as COVID-19 spreads: Lessons from China. Glob. Food Secur. 2020, 26, 100409. [Google Scholar] [CrossRef]
- Nicolini, E.A. Mortality, interest rates, investment, and agricultural production in 18th century England. Explor. Econ. Hist. 2004, 41, 130–155. [Google Scholar] [CrossRef]
- Nordhagen, S.; Igbeka, U.; Rowlands, H.; Shine, R.S.; Heneghan, E.; Tench, J. COVID-19 and small enterprises in the food supply chain: Early impacts and implications for longer-term food system resilience in low- and middle-income countries. World Dev. 2021, 141, 105405. [Google Scholar] [CrossRef]
- Li, J.; Liu, W.; Song, Z. Sustainability of the Adjustment Schemes in China’s Grain Price Support Policy—An Empirical Analysis Based on the Partial Equilibrium Model of Wheat. Sustainability 2020, 12, 6447. [Google Scholar] [CrossRef]
- Fan, S.; Teng, P.; Chew, P.; Smith, G.; Copeland, L. Food system resilience and COVID-19—Lessons from the Asian experience. Glob. Food Secur. 2021, 28, 100501. [Google Scholar] [CrossRef]
- Qu, Y.; Kang, X. Study on the Factors Influencing the Country Allocation of Agricultural Export Credit Guarantee Program: Taking U.S. as an Example. J. Int. Trade 2009, 5, 49–54. (In Chinese) [Google Scholar]
- Friel, S.; Schram, A.; Townsend, B. The nexus between international trade, food systems, malnutrition and climate change. Nat. Food 2020, 1, 51–58. [Google Scholar] [CrossRef]
- Wang, X.; Wen, Y. Macroeconomic effects of government spending in China. Pac. Econ. Rev. 2017, 24, 416–446. [Google Scholar] [CrossRef]
- Zhou, Y.-H.; Ding, W.-Y.; Zhou, D. Structure(al) Changes in Food System(s) and China’s (Concerns) with Food Safety (Policy). World Food Policy 2018, 4, 197–221. [Google Scholar] [CrossRef]
- Dogra, K.; Gorbachev, O. Consumption volatility, liquidity constraints and household welfare. Econ. J. 2016, 126, 2012–2037. [Google Scholar] [CrossRef]
- Michler, J.D.; Balagtas, J.V. The importance of the savings device in precautionary savings: Empirical evidence from rural Bangladesh. Agric. Econ. 2016, 48, 129–141. [Google Scholar] [CrossRef]
- Kassouri, Y.; Altıntaş, H. Commodity terms of trade shocks and real effective exchange rate dynamics in Africa’s commodity-exporting countries. Resour. Policy 2020, 68, 101801. [Google Scholar] [CrossRef]
- Adams, K.P.; Lee, J.A.; Piltch, E.; Jimenez, E.Y. An Introduction to Economic Analysis of Food Security and Nutrition Interventions. J. Acad. Nutr. Diet. 2019, 119, 856–864. [Google Scholar] [CrossRef]
- Zhang, C.; Qu, X. The effect of global oil price shocks on China’s agricultural commodities. Energy Econ. 2015, 51, 354–364. [Google Scholar] [CrossRef]
- Hachula, M.; Rieth, M. Estimating the Impact of Financial Investments on Agricultural Futures Prices using Changes in Volatility. Am. J. Agric. Econ. 2019, 102, 759–785. [Google Scholar] [CrossRef]
- Assefa, T.T.; Meuwissen, M.P.; Gardebroek, C.; Lansink, A.G.O. Price and Volatility Transmission and Market Power in the German Fresh Pork Supply Chain. J. Agric. Econ. 2017, 68, 861–880. [Google Scholar] [CrossRef]
- Golini, R.; Moretto, A.; Caniato, F.; Caridi, M.; Kalchschmidt, M. Developing sustainability in the Italian meat supply chain: An empirical investigation. Int. J. Prod. Res. 2016, 55, 1183–1209. [Google Scholar] [CrossRef]















| Variables | Units | Mean | Max | Min | Std. Dev. | Data Source |
|---|---|---|---|---|---|---|
| Primary agri-products purchase price | % | 103.164 | 119.800 | 94.200 | 5.282 | Data from the Chinese National Bureau of Statistics |
| Sales price of food enterprise | % | 102.383 | 114.000 | 96.300 | 3.547 | |
| Food consumption price | % | 105.763 | 123.300 | 95.600 | 5.739 | |
| Production value of primary agri-products | % | 3554.244 | 9234.000 | 338.909 | 2119.046 | |
| Production value of food industry | 108 CNY | 6667.228 | 12,616.400 | 1332.065 | 2975.821 | |
| Profit margin of food industry | % | 5.365 | 11.014 | 3.236 | 1.215 | |
| Food retail | 108 CNY | 763.172 | 1902.720 | 137.600 | 466.990 | |
| Primary agri-products export | 108 CNY | 45.507 | 97.041 | 25.690 | 14.337 | Data from the China Customs Database |
| Primary agri-products import | 108 CNY | 203.113 | 419.828 | 36.411 | 92.870 | |
| Food products export | 108 CNY | 33.555 | 67.762 | 10.560 | 12.783 | |
| Food products import | 108 CNY | 33.278 | 81.089 | 5.680 | 17.919 | |
| Public health emergencies | person | 1296.661 | 3755.000 | 370.000 | 510.675 | Data from the NHC of the People’s Republic of China |
| Disaster emergencies | 104 person | 610.0386 | 14,011.69 | 0.000 | 1663.497 | Data from the EM-DAT Database |
| Industrial added value | % | 10.391 | 29.200 | −25.867 | 5.970 | Data from the Wind Database |
| Public finance revenue | 108 CNY | 6979.638 | 16,055.720 | 1928.032 | 3014.549 | |
| Public finance expenditure | 108 CNY | 7903.190 | 21,132.330 | 1388.390 | 4582.977 | |
| Total investment in fixed assets | 108 CNY | 22,340.870 | 54,355.990 | 2962.435 | 13,122.510 | |
| Investment in fixed assets (primary industry) | 108 CNY | 569.680 | 2025.149 | 2.955 | 487.782 | |
| Investment in fixed assets (secondary industry) | 108 CNY | 8776.423 | 20,283.590 | 976.327 | 4908.527 | |
| Investment in fixed assets (tertiary industry) | 108 CNY | 12,995.440 | 35,073.990 | 1870.539 | 8027.910 | |
| Total retail sales of consumer goods | 108 CNY | 17,946.700 | 38,776.700 | 4663.300 | 9814.165 | |
| M0 | 108 CNY | 37,630.290 | 59,745.760 | 19,543.270 | 10,163.590 | |
| M1 | 108 CNY | 227,324.900 | 383,947.900 | 87,493.670 | 91,109.360 | |
| M2 | 108 CNY | 738,079.400 | 1,356,420.000 | 244,487.800 | 340,520.100 | |
| Net foreign assets | 108 CNY | 217,014.400 | 294,660.200 | 56,902.350 | 71,223.260 | |
| Domestic credit | 108 CNY | 962,760.900 | 2,351,762.000 | 226,979.400 | 638,215.500 | |
| Financial institutions (various loan balances) | 108 CNY | 706,143.300 | 1,651,999.000 | 181,083.000 | 425,656.300 | |
| Financial institutions (new loans) | 108 CNY | 5861.137 | 21,587.960 | 158.835 | 3697.832 | |
| Foreign exchange reserves | 108 CNY | 131,456.300 | 178,312.700 | 49,082.990 | 34,057.340 | |
| Treasury bonds purchased by foreign investors | 108 CNY | 966.227 | 2745.323 | 188.598 | 475.382 | |
| Social financing scale | 108 CNY | 9388.996 | 32,997.260 | 2.771 | 5890.928 | |
| New added CNY loan | 108 CNY | 7976.525 | 35,668.360 | −314.000 | 5762.006 | |
| New added foreign currency loan | 108 CNY | 177.642 | 2542.000 | −2344.000 | 645.705 | |
| Real effective exchange rate index of CNY | % | 108.644 | 130.930 | 82.390 | 14.853 | |
| Nominal effective exchange rate index of CNY | % | 106.466 | 126.540 | 83.950 | 11.929 | |
| Average exchange rate of USD to CNY | — | 6.844 | 8.277 | 6.104 | 0.610 | |
| Average exchange rate of EUR to CNY | — | 8.655 | 11.037 | 6.626 | 1.168 | |
| Average exchange rate of HKD to CNY | — | 0.880 | 1.064 | 0.787 | 0.078 | |
| Demand deposit rate | % | 0.457 | 0.810 | 0.350 | 0.162 | |
| Time deposit rate (1 year) | % | 2.424 | 4.140 | 1.500 | 0.798 | |
| Time deposit rate (2 year) | % | 3.050 | 4.680 | 2.100 | 0.854 | |
| Time deposit rate (3year) | % | 3.652 | 5.400 | 2.750 | 0.849 | |
| Short-term loan rate (6 months) | % | 5.169 | 6.570 | 4.350 | 0.691 | |
| Medium and long-term loan rate (1–3 years) | % | 5.714 | 7.560 | 4.750 | 0.832 | |
| USD deposit rate: within 3 months | % | 2.058 | 4.811 | 0.320 | 1.252 | |
| USD deposit rate (3–6 months) | % | 2.598 | 5.400 | 0.570 | 1.323 | |
| USD deposit rate (6–12 months) | % | 2.814 | 5.890 | 0.740 | 1.245 | |
| USD deposit rate (1 year) | % | 3.086 | 7.110 | 1.180 | 1.256 | |
| Foreign direct investment | 108 CNY | 89.959 | 187.800 | 38.700 | 29.336 | |
| Export volume index (total index) | % | 109.364 | 154.200 | 76.100 | 14.028 | |
| Import volume index (total index) | % | 107.976 | 163.500 | 63.700 | 11.801 | |
| Export price index (total index) | % | 102.281 | 111.900 | 90.700 | 4.576 | |
| Import price index (total index) | % | 102.364 | 122.700 | 79.600 | 9.471 | |
| Listed companies (total market capitalization) | 108 CNY | 222,420.000 | 446,901.700 | 29,289.820 | 112,153.500 | |
| Listed companies (circulating market value) | 108 CNY | 160,237.200 | 412,054.600 | 9156.037 | 103,610.100 | |
| Domestic listed companies (total equity) | 108 CNY | 38,257.570 | 71,852.640 | 7151.950 | 18,709.630 | |
| Stock business volume | 108 CNY | 46,140.270 | 258,418.300 | 1371.614 | 41,122.770 | |
| Stock trading volume | 108 shares | 5400.305 | 20,462.790 | 305.410 | 4294.477 | |
| Financing amount (total domestic and overseas) | 108 CNY | 1065.552 | 4157.350 | 0.763 | 966.994 | |
| Business volume of securities invested fund | 108 CNY | 724.977 | 10,080.260 | 13.341 | 1300.519 | |
| Business volume of futures (national) | 108 CNY | 120,079.000 | 694,460.100 | 5028.965 | 99,941.170 | |
| Business volume of futures (Dalian) | 108 CNY | 22,961.500 | 64,644.090 | 1268.152 | 13,234.480 | |
| Business volume of futures (Shanghai) | 108 CNY | 37,594.110 | 106,166.400 | 2663.333 | 21,873.080 | |
| Business volume of futures (Zhengzhou) | 108 CNY | 15,202.100 | 97,506.910 | 1097.479 | 11,964.630 | |
| Macroeconomic synchronous index | % | 99.410 | 104.700 | 82.685 | 3.874 | |
| Macroeconomic leading index | % | 101.428 | 105.900 | 95.564 | 2.153 | |
| Macroeconomic lagging index | % | 97.165 | 103.000 | 89.500 | 3.055 | |
| Consumer confidence index | % | 109.125 | 126.600 | 97.000 | 7.409 | |
| Consumer satisfaction index | % | 105.578 | 121.000 | 90.000 | 7.567 | |
| Consumer expectation index | % | 111.469 | 130.700 | 99.000 | 7.810 | |
| CPI | % | 2.659 | 8.700 | −1.800 | 1.908 | |
| RPI | % | 1.921 | 8.100 | −2.500 | 2.007 | |
| PPI | % | 1.334 | 10.060 | −8.200 | 4.362 | |
| PPIRM | % | 2.337 | 15.390 | −11.680 | 6.248 | |
| CGPI | % | 101.457 | 110.300 | 92.000 | 4.837 | |
| CGPI (agri-products) | % | 104.588 | 120.200 | 94.400 | 6.221 | |
| Agri-production material price index | % | 4.452 | 24.800 | −7.513 | 6.073 |
| Variable Name | Symbol | Test Type (C,T,L) | ADF-Statistic | 1% Critical-Value | 5% Critical-Value | p-Value |
|---|---|---|---|---|---|---|
| Primary agri-products purchase price | PAPP | (C,0,4) | −3.7879 | −3.4666 | −2.8774 | 0.0036 *** |
| Sales price of food enterprise | SPFE | (C,0,4) | −3.5953 | −3.4666 | −2.8774 | 0.0067 *** |
| Food consumption price | FCP | (C,0,4) | −3.0987 | −3.4666 | −2.8774 | 0.0284 ** |
| Primary agri-products export | PAE | (C,0,4) | −3.8366 | −3.4665 | −2.8773 | 0.0031 *** |
| Primary agri-products import | PAI | (C,0,4) | −3.5978 | −3.4665 | −2.8773 | 0.0067 *** |
| Production value of primary agri-products | PVPA | (C,T,0) | −5.2568 | −4.0084 | −3.4343 | 0.0001 *** |
| Production value of food industry | PVFI | (C,T,0) | −5.6640 | −4.0084 | −3.4343 | 0.0000 *** |
| Profit margin of food industry | PMFI | (C,T,0) | −8.1105 | −4.0084 | −3.4343 | 0.0000 *** |
| Food retail | FR | (C,T,0) | −8.4175 | −4.0084 | −3.4343 | 0.0000 *** |
| Food products export | FPE | (C,T,0) | −5.2731 | −4.0084 | −3.4343 | 0.0001 *** |
| Food products import | FPI | (C,T,0) | −5.0751 | −4.0084 | −3.4343 | 0.0002 *** |
| Public health emergencies | PHE | (C,T,0) | −10.0659 | −4.0084 | −3.4343 | 0.0000 *** |
| Disaster emergencies | DE | (C,T,0) | −12.7806 | −4.0084 | −3.4343 | 0.0000 *** |
| Interest rate uncertainty factor | IRU | (0,0,4) | −3.9302 | −2.5779 | −1.9426 | 0.0001 *** |
| Financial uncertainty factor | FU | (0,0,4) | −2.5491 | −2.5779 | −1.9426 | 0.0108 ** |
| Social development uncertainty factor | SDU | (0,0,4) | −3.4806 | −2.5779 | −1.9426 | 0.0006 *** |
| Consumption uncertainty factor | CU | (0,0,4) | −3.1611 | −2.5779 | −1.9426 | 0.0017 *** |
Publisher’s Note: MDPI stays neutral with regard to jurisdictional claims in published maps and institutional affiliations. |
© 2022 by the authors. Licensee MDPI, Basel, Switzerland. This article is an open access article distributed under the terms and conditions of the Creative Commons Attribution (CC BY) license (https://creativecommons.org/licenses/by/4.0/).
Share and Cite
Li, J.; Song, Z. Dynamic Impacts of External Uncertainties on the Stability of the Food Supply Chain: Evidence from China. Foods 2022, 11, 2552. https://doi.org/10.3390/foods11172552
Li J, Song Z. Dynamic Impacts of External Uncertainties on the Stability of the Food Supply Chain: Evidence from China. Foods. 2022; 11(17):2552. https://doi.org/10.3390/foods11172552
Chicago/Turabian StyleLi, Jingdong, and Zhouying Song. 2022. "Dynamic Impacts of External Uncertainties on the Stability of the Food Supply Chain: Evidence from China" Foods 11, no. 17: 2552. https://doi.org/10.3390/foods11172552
APA StyleLi, J., & Song, Z. (2022). Dynamic Impacts of External Uncertainties on the Stability of the Food Supply Chain: Evidence from China. Foods, 11(17), 2552. https://doi.org/10.3390/foods11172552

