Research on Spectral Restoration and Gas Concentration Inversion Accuracy Based on Quasi-Trapezoidal Window
Abstract
1. Introduction
2. Principle
3. Methods
3.1. Parent Window Function
3.2. Self-Convolution Window Function
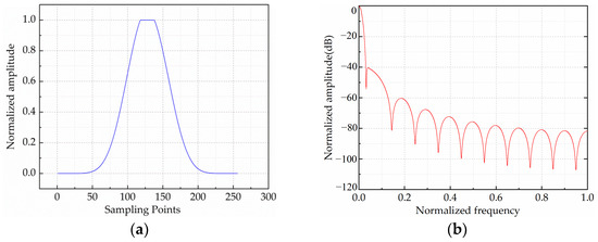
3.3. Quasi-Trapezoidal Window Function
3.4. Parameter Analysis
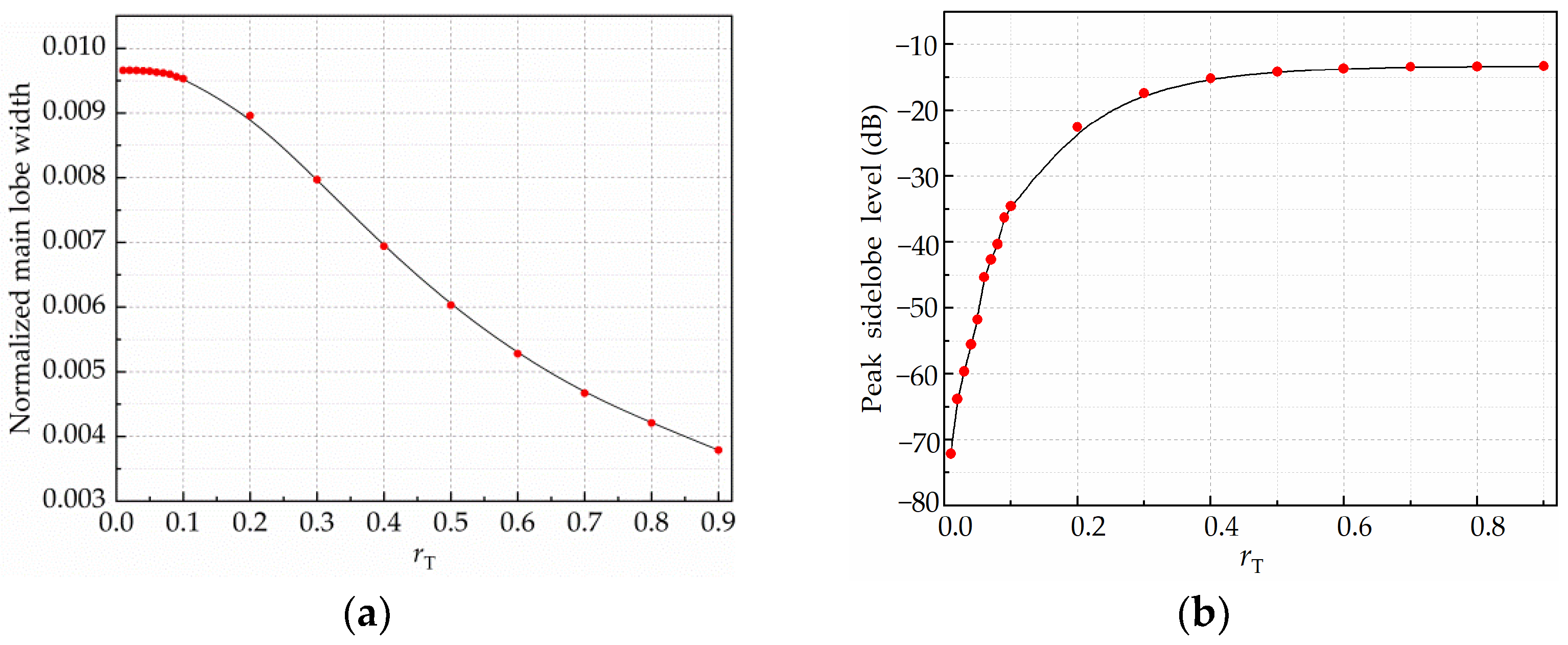
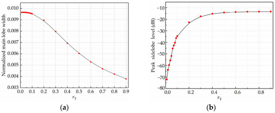
3.4.1. The Effect of the Scaling Factor (rT)
3.4.2. The Effect of the Convolution Order (p)
3.5. Evaluation Method
4. Spectral Restoration Experiment
4.1. Spectral Restoration Experiment
4.2. Spectral Resolution and SNR
5. Gas Concentration Inversion
5.1. Gas Experiments
5.2. Spectral Features
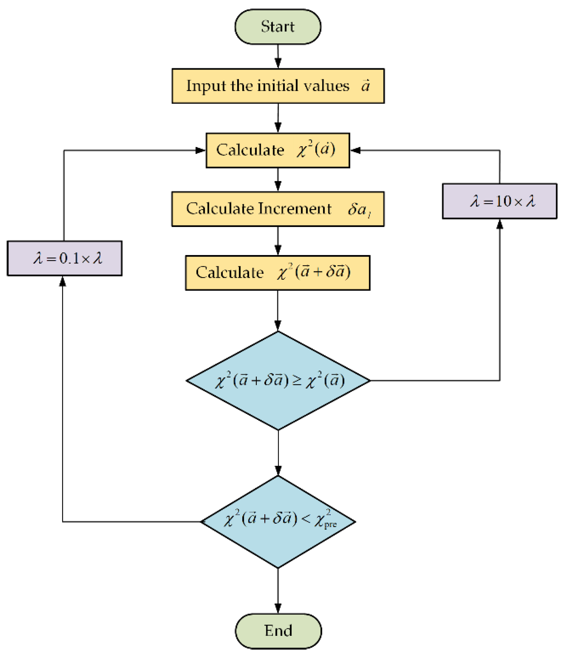
5.3. Analytical Method
5.3.1. Synthetic Background Spectrum
5.3.2. NLLS Analysis
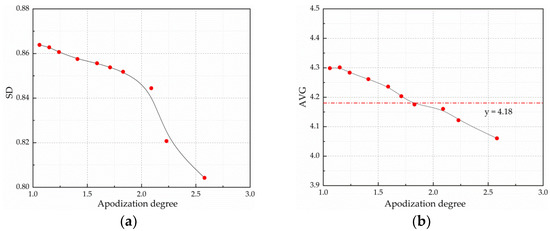
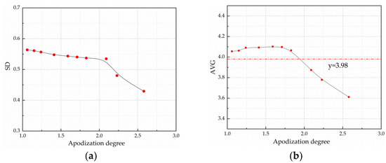
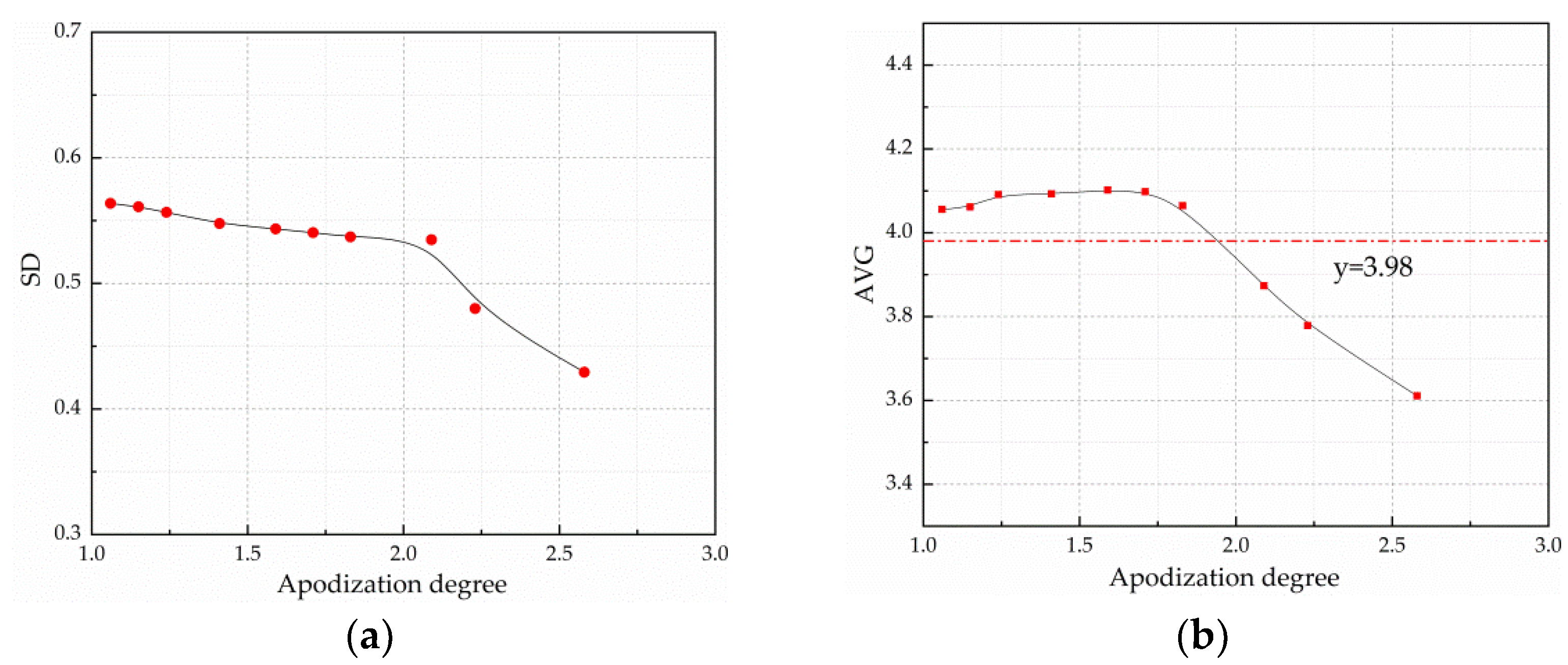
5.4. Inversion Results and Analysis
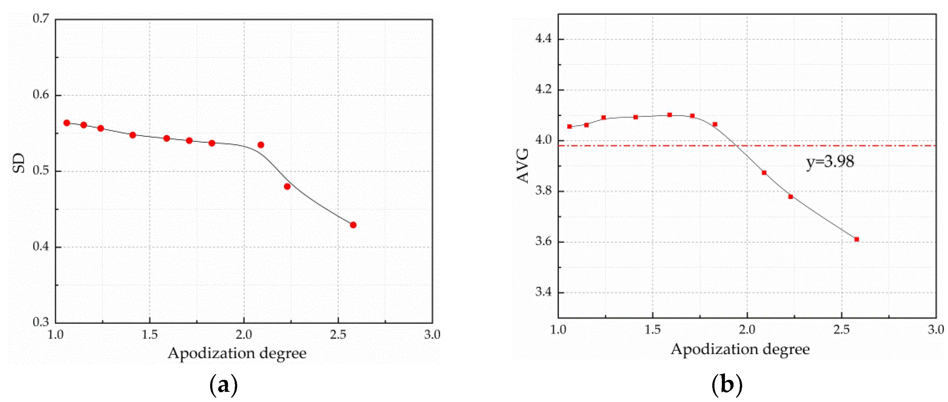
5.4.1. C3H8 with a Broad FWHM
5.4.2. C2H4 with a Narrow FWHM
6. Discussion
7. Conclusions
Author Contributions
Funding
Informed Consent Statement
Data Availability Statement
Conflicts of Interest
References
- Sanders, J.D.; Butalewicz, J.P.; Clowers, B.H.; Brodbelt, J.S. Absorption Mode Fourier Transform Ion Mobility Mass Spectrometry Multiplexing Combined with Half-Window Apodization Windows Improves Resolution and Shortens Acquisition Times. Anal. Chem. 2021, 93, 9513–9520. [Google Scholar] [CrossRef] [PubMed]
- Chen, N.; Wang, Y.; Liu, T.; Xia, Y. Fourier transform infrared nano-spectroscopy: Mechanism and applications. Appl. Spectrosc. Rev. 2021, 56, 531–552. [Google Scholar] [CrossRef]
- Schwiegerling, J. Optical transfer function optimization based on linear expansions. In Novel Optical Systems Design & Optimization XVIII; International Society for Optics and Photonics: San Diego, CA, USA, 2015. [Google Scholar] [CrossRef]
- Kalinowski, H.J.; Fabris, J.L.; Bock, W.J.; Maruyama, F.; Kishi, M.; Hotate, K. Brillouin optical correlation domain reflectometry with temporal gating scheme and apodization scheme. In Proceedings of the 24th International Conference on Optical Fibre Sensors, Curitiba, Brazil, 28 September–2 October 2015. [Google Scholar] [CrossRef]
- Reddy, A.; Sagar, D.K.; Khonina, S.N. Asymmetric apodization for the comma aberrated point spread function. Comput. Opt. 2017, 41, 484–488. [Google Scholar] [CrossRef]
- Compaleo, J.; Gupta, I.J. Spectral Domain Sparse Representation for DOA Estimation of Signals with Large Dynamic Range. Sensors 2021, 21, 5164. [Google Scholar] [CrossRef] [PubMed]
- Norton, R.H.; Beer, R. New apodizing functions for Fourier spectrometry. J. Opt. Soc. Am. 1976, 66, 419. [Google Scholar] [CrossRef]
- Naylor, D.A.; Tahic, M.K. Apodizing functions for Fourier transform spectroscopy. J. Opt. Soc. Am. A Opt. Image Sci. Vis. 2007, 24, 3644–3648. [Google Scholar] [CrossRef] [PubMed]
- Justo, J.F.; Beccaro, W. Generalized Adaptive Polynomial Window Function. IEEE Access 2020, 8, 187584–187589. [Google Scholar] [CrossRef]
- Chen, J.; Feng, Y.; Hu, B.; Li, J.; Sun, J.; Hao, X.; Bai, Q. Window Function Optimization in Atmospheric Wind Velocity Retrieval with Doppler Difference Interference Spectrometer. Acta Opt. Sin. 2017, 37, 0207002. [Google Scholar] [CrossRef]
- Reeg, J.; Oelze, M.L. Improving lateral resolution in ultrasonic Imaging by utilizing nulls in the beampattern. In Proceedings of the 2015 IEEE International Ultrasonics Symposium (IUS), Taipei, Taiwan, 21–24 October 2015. [Google Scholar] [CrossRef]
- Qu, J.W.; Gong, M.F.; Wang, X.Y. Harmonic Analysis Based on Blackman-Harris Self-Convolution Window. Appl. Mech. Mater. 2013, 330, 977–980. [Google Scholar] [CrossRef]
- He, Q.; Jiang, H.; Wang, Z.; Ye, S.; Shang, X.; Li, T.; Tang, L. Spatial resolution enhancement of DFT-BOTDR with high-order self-convolution window. Opt. Fiber Technol. 2020, 57, 102188. [Google Scholar] [CrossRef]
- Krishna, B.T.; Chandrasekhar, P. Reduction of sidelobe level using convolutional windows. In Proceedings of the 2012 1st International Conference on Emerging Technology Trends in Electronics, Communication & Networking, Surat, India, 19–21 December 2012. [Google Scholar] [CrossRef]
- Li, Z.; Shi, H.; Luo, H.; Xiong, W. Study on the Relationship between Apodization Function and Signal-to-Noise Ratio of Hyperspectral Spatial Interferogram. Spectrosc. Spectr. Anal. 2020, 40, 29. [Google Scholar] [CrossRef]
- Tian, K.; Chen, G.-X.; Song, Q.-Y. A two-step scanning-mask exposure method for the fabrication of arbitrary apodized fiber gratings. Opt. Int. J. Light Electron Opt. 2017, 141, 24–31. [Google Scholar] [CrossRef]
- Kilgour, D.; Orden, S.V. Absorption mode Fourier transform mass spectrometry with no baseline correction using a novel asymmetric apodization function. Rapid Commun. Mass Spectrom. 2015, 29, 1009–1018. [Google Scholar] [CrossRef] [PubMed]
- Deng, J.; Tong, J.; Gao, M.; Li, X.; Li, Y.; Han, X.; Liu, W. Improved Triangular Window Apodization Function Based on Zero-Order Bessel Function. Acta Opt. Sin. 2020, 40, 0307001. [Google Scholar] [CrossRef]
- Desbiens, R.; Tremblay, P. A new efficient approach to the design of parametric windows with arbitrary sidelobe profiles. Signal Process. 2006, 86, 3226–3239. [Google Scholar] [CrossRef]
- Han, Y.; Suwinski, L.; Tobin, D.; Chen, Y. Effect of self-apodization correction on Cross-track Infrared Sounder radiance noise. Appl. Opt. 2015, 54, 10114–10122. [Google Scholar] [CrossRef] [PubMed]
- Simon, B.; Köstler, H. Improving the sensitivity of FT-NMR spectroscopy by apodization weighted sampling. J. Biomol. NMR 2019, 73, 155–165. [Google Scholar] [CrossRef] [PubMed]











| Coefficient | b0 | b1 | b2 | b2 | b4 |
|---|---|---|---|---|---|
| Five-term Rife-Vincent(I) | 1 | 1.6 | 0.8 | 0.22857 | 0.02857 |
| Window Function | Normalized Main-Lobe Width | Peak Sidelobe Level [dB] | Sidelobe Attenuation Rate [dB/oct] |
|---|---|---|---|
| Rectangular | 4 π/N | −13 | 6 |
| Triangle | 8 π/N | −25 | 12 |
| Hanning | 8 π/N | −31 | 18 |
| Hamming | 8 π/N | −41 | 6 |
| Blackman | 12 π/N | −57 | 18 |
| Blackman-Harris | 16 π/N | −92 | 6 |
| Five-term Rife-Vincent(I) | 20 π/N | −78 | 24 |
| Scaling Factor rT | Peak Sidelobe Level (dB) | Normalized Main-Lobe Width (×10−3) |
|---|---|---|
| 0.9 | −13.28 | 3.79 |
| 0.8 | −13.33 | 4.21 |
| 0.7 | −13.41 | 4.67 |
| 0.6 | −13.69 | 5.28 |
| 0.5 | −14.12 | 6.03 |
| 0.4 | −15.15 | 6.94 |
| 0.3 | −17.38 | 7.97 |
| 0.2 | −22.53 | 8.96 |
| 0.1 | −34.57 | 9.53 |
| 0.09 | −36.29 | 9.56 |
| 0.08 | −40.30 | 9.60 |
| 0.07 | −42.68 | 9.62 |
| 0.06 | −45.34 | 9.63 |
| 0.05 | −51.75 | 9.6464 |
| 0.04 | −55.54 | 9.6521 |
| 0.03 | −59.62 | 9.6583 |
| 0.02 | −63.81 | 9.6598 |
| 0.01 | −74.10 | 9.66 |
| Convolution Order | p = 1 | p = 2 | p = 3 | p = 4 |
|---|---|---|---|---|
| Normalized main-lobe width (×10−3) | 9.66 | 13.65 | 16.74 | 19.02 |
| Peak sidelobe level (dB) | −74 | −149 | −224 | −298 |
| Window Function | Spectral Resolution (cm−1) | Spectral SNR |
|---|---|---|
| Rectangular | 0.91581 | 9418.54 |
| Triangle | 1.13951 | 16,317.4 |
| Hamming | 1.22603 | 15,463.8 |
| Hanning | 1.17876 | 15,004.9 |
| Blackman | 1.37451 | 18,465.9 |
| Blackman-Harris | 1.56521 | 20,494.8 |
| Quasi-Trapezoidal Window | Spectral Resolution (cm−1) | Spectral SNR | |
|---|---|---|---|
| rT | P | ||
| 0.8 | 1 | 0.97291 | 10,106.3 |
| 0.7 | 1 | 1.05255 | 10,754.5 |
| 0.6 | 1 | 1.13855 | 11,346.7 |
| 0.5 | 1 | 1.28243 | 11,709.9 |
| 0.4 | 1 | 1.44906 | 13,336.3 |
| 0.3 | 1 | 1.67407 | 15,732.7 |
| 0.2 | 1 | 1.87034 | 21,337.2 |
| 0.1 | 1 | 1.90925 | 24,533.6 |
| 0.09 | 1 | 1.91687 | 24,749.3 |
| 0.08 | 1 | 1.91851 | 24,963.1 |
| 0.07 | 1 | 1.92518 | 25,201.6 |
| 0.06 | 1 | 1.92527 | 25,442.9 |
| 0.05 | 1 | 1.92227 | 25,718.1 |
| 0.04 | 1 | 1.91819 | 25,931.8 |
| 0.03 | 1 | 1.91749 | 26,127.5 |
| 0.02 | 1 | 1.91723 | 26,260.8 |
| 0.01 | 1 | 1.91738 | 26,343.4 |
| 0 | 1 | 1.91745 | 26,371.5 |
| 0 | 2 | 2.35303 | 37,494.4 |
| 0 | 3 | 2.43318 | 43,375.2 |
| 0 | 4 | 2.48109 | 47,175.3 |
| 0.1 | 2 | 2.30684 | 33,433.4 |
| 0.2 | 2 | 2.28032 | 28,044.6 |
| 0.3 | 2 | 2.02931 | 24,839.5 |
| 0.4 | 2 | 1.55041 | 14,237.7 |
| rT | 0.8 | 0.7 | 0.6 | 0.5 | 0.4 | 0.4 | 0.3 | 0 | 0.3 | 0 |
| p | 1 | 1 | 1 | 1 | 1 | 2 | 1 | 1 | 2 | 2 |
| AD | 1.06 | 1.15 | 1.24 | 1.41 | 1.59 | 1.71 | 1.83 | 2.09 | 2.23 | 2.58 |
| Parameter | C3H8 | C2H4 | |||||
|---|---|---|---|---|---|---|---|
| AD | SNR | AVG | SD | RE | AVG | SD | RE |
| 1.06 | 10,106.3 | 4.298 | 0.864 | 2.84% | 4.056 | 0.564 | 1.90% |
| 1.15 | 10,754.5 | 4.301 | 0.863 | 2.90% | 4.062 | 0.561 | 2.05% |
| 1.24 | 11,346.7 | 4.283 | 0.861 | 2.47% | 4.091 | 0.557 | 2.79% |
| 1.41 | 11,709.9 | 4.261 | 0.857 | 1.95% | 4.093 | 0.548 | 2.83% |
| 1.59 | 13,336.3 | 4.236 | 0.855 | 1.34% | 4.102 | 0.543 | 3.06% |
| 1.71 | 14,237.7 | 4.203 | 0.854 | 0.56% | 4.098 | 0.540 | 2.96% |
| 1.83 | 15,732.7 | 4.176 | 0.852 | 0.11% | 4.064 | 0.537 | 2.12% |
| 2.09 | 26,371.5 | 4.161 | 0.844 | 0.47% | 3.873 | 0.535 | 2.68% |
| 2.23 | 24,839.5 | 4.121 | 0.821 | 1.39% | 3.778 | 0.480 | 5.06% |
| 2.58 | 37,494.4 | 4.061 | 0.804 | 2.86% | 3.611 | 0.429 | 9.28% |
Publisher’s Note: MDPI stays neutral with regard to jurisdictional claims in published maps and institutional affiliations. |
© 2022 by the authors. Licensee MDPI, Basel, Switzerland. This article is an open access article distributed under the terms and conditions of the Creative Commons Attribution (CC BY) license (https://creativecommons.org/licenses/by/4.0/).
Share and Cite
Qin, Y.; Li, X.; Han, X.; Tong, J.; Gao, M. Research on Spectral Restoration and Gas Concentration Inversion Accuracy Based on Quasi-Trapezoidal Window. Photonics 2022, 9, 885. https://doi.org/10.3390/photonics9110885
Qin Y, Li X, Han X, Tong J, Gao M. Research on Spectral Restoration and Gas Concentration Inversion Accuracy Based on Quasi-Trapezoidal Window. Photonics. 2022; 9(11):885. https://doi.org/10.3390/photonics9110885
Chicago/Turabian StyleQin, Yusheng, Xiangxian Li, Xin Han, Jingjing Tong, and Minguang Gao. 2022. "Research on Spectral Restoration and Gas Concentration Inversion Accuracy Based on Quasi-Trapezoidal Window" Photonics 9, no. 11: 885. https://doi.org/10.3390/photonics9110885
APA StyleQin, Y., Li, X., Han, X., Tong, J., & Gao, M. (2022). Research on Spectral Restoration and Gas Concentration Inversion Accuracy Based on Quasi-Trapezoidal Window. Photonics, 9(11), 885. https://doi.org/10.3390/photonics9110885

