Abstract
It is well established that classical one-parameter distributions lack the flexibility to model the characteristics of a complex random phenomenon. This fact motivates clever generalizations of these distributions by applying various mathematical schemes. In this paper, we contribute in extending the one-parameter length-biased Maxwell distribution through the famous Marshall–Olkin scheme. We thus introduce a new two-parameter lifetime distribution called the Marshall–Olkin length-biased Maxwell distribution. We emphasize the pliancy of the main functions, strong stochastic order results and versatile moments measures, including the mean, variance, skewness and kurtosis, offering more possibilities compared to the parental length-biased Maxwell distribution. The statistical characteristics of the new model are discussed on the basis of the maximum likelihood estimation method. Applications to simulated and practical data sets are presented. In particular, for five referenced data sets, we show that the proposed model outperforms five other comparable models, also well known for their fitting skills.
MSC:
62G07; 62C05; 62E20
1. Introduction
The Maxwell (M) distribution, also called Maxwell–Boltzmann distribution, is a classical one-parameter distribution, finding numerous applications in engineering, physics, chemistry and reliability. Formerly, it appears in statistical mechanics, corresponding to the distribution of the speed of molecules in a gas. Mathematically, the M distribution with parameter is specified by the following cumulative distribution function (cdf):
and for , where is the standard error function. The corresponding probability density function (pdf) is obtained as
and for . Historically, the parameter connected with the Boltzmann constant (k), the temperature of the gas (T) and the mass of a molecule through the following formula: . Beyond the previous use, many studies have shown the interest of the M distribution, both from a theoretical and statistical point of view. We refer the reader to [1,2,3,4,5,6,7,8].
However, like most one-parameter distributions, the M distribution is not suitable to model certain lifetime phenomena. This is especially true for those with highly biased right distributed values or any other type of left skewed distributed values. For this reason, some extensions were developed by applying diverse notorious schemes. We may refer to those presented in [9,10,11,12]. In particular, Modi [11] and Saghir [12] proposed to extend the M distribution through the use of the length-biased scheme, introducing the length-biased Maxwell (LBM) distribution with parameter . The corresponding cdf is
and for , and the pdf is expressed as
and for . This pdf is defined such that , where . It is proven that the LBM model offers an interesting alternative to the M model on certain aspects, while keeping the simplicity of one-parameter adjustment. The merits of the LBM distribution are discussed in more detail in [11,12,13,14]. For these reasons, the LBM distribution is a candidate to be at the top of the list of useful one-parameter lifetime distributions, alongside the exponential distribution, Rayleigh distribution, Maxwell distribution, Lindley distribution by [15], Shanker distribution by [16], length-biased exponential (LBE) distribution introduced by [17] and the distribution for instantaneous failures proposed by [18], to name a few.
As a new remark, the LBM distribution can be viewed as a special power version of the LBE distribution, the LBE distribution being defined by the following cdf:
and for , where denotes the related parameter. More precisely, if X denotes a random variable following the LBE distribution with parameter , then follows the LBM distribution with parameter . This remark combined with recent developments on the LBE distribution inspired this study. In particular, Haq [19] proposed to extend the LBE distribution through the famous Marshall–Olkin scheme established by [20]. Then, it is proven that the ratio transform and the additional tuning parameter of the Marshall–Olkin scheme extend the perspectives of applications of the former LBE distribution. More precisely, Haq [19] introduced the Marshall–Olkin length-biased exponential (MOLBE) distribution defined by following cdf:
where is an additional parameter. In some senses, the MOLBE corrects the lack of flexibility in skewness and kurtosis of the LBE distribution. As a consequence, it demonstrates a more adequate fit to the LBE distribution for various data sets.
In this study, based on the link between the LBE and LBM distributions and the successful strategy of [19], we seek to apply the Marshall–Olkin scheme for the LBM distribution. We thus introduce the Marshall–Olkin LBM (MOLBM) distribution, defined with the following cdf:
where . Explicitly, for , we have
We investigate the basics of the MOLBM distribution, defining the corresponding pdf, survival function (sf), hazard rate function (hrf) and quantile function (qf). Then, we analyze the shape properties of the pdf and hrf, showing that they are more pliant than the corresponding pdf and hrf of the LBM distribution. In particular, we show that the pdf can be skewed to the right or to the left, with wide variations on the kurtosis. Strong compounding and stochastic dominance results are proven, revealing some hierarchy between the pdfs and hrfs of the MOLBM and LBM distributions, mainly depending on . We perform a moment analysis of the new distribution by providing theoretical and numerical results. The versatility of the skewness and kurtosis is emphasized. We define the incomplete moments and some related functions having possible applications in lifetime analysis. Then, the statistical side of the MOLBM distribution is explored through the use of the maximum likelihood method. A simulation work provides some guarantee of convergence of the related estimates. Then, the new model is applied to fit five practical data sets. As a notable result, it outperforms the fit behavior of five well-referenced models based on the following reputed criteria: Akaike information criterion (AIC), consistent Akaike information criterion (CAIC), Bayesian information criterion (BIC) and Hannan–Quinn information criterion (HQIC), and based on the following well-known goodness of fit measures as well: Anderson–Darling (), Cramer-von Mises (), Kolmogorov–Smirnov (KS) and its p-value.
The structure of the paper is as follows. Section 2 is devoted to the fundamental functions of the MOLBM distribution. The stochastic and moments properties are examined in Section 3. Estimation of the model parameters is discussed in Section 4. Section 5 contains our data analyzes. The paper ends with concluding notes in Section 6.
2. Basics of the MOLBM Distribution
The fundamental functions of the MOLBM distribution are now derived and analyzed.
2.1. Useful Functions
Hereafter, we recall that the MOLBM distribution is defined with the cdf specified by (1) for , and for . The pdf of the MOLBM distribution is obtained as
and for . The analytical behavior of this function is essential to understand the tuning capability of the MOLBM model.
As a key reliability function, the sf is obtained as
and for .
The hrf is given by
and for . The possible shapes of this function are particularly informative on the fit behavior of the MOLBM model. See [21].
The qf of the MOLBM distribution is quite manageable; it is given by
where denotes the Lambert function satisfying the following equation: . Thanks to this function, the quartiles can be defined. In particular, the median is given as . The qf can also serve in various procedures allowing the generation of values from the MOLBM distribution.
2.2. Analysis of
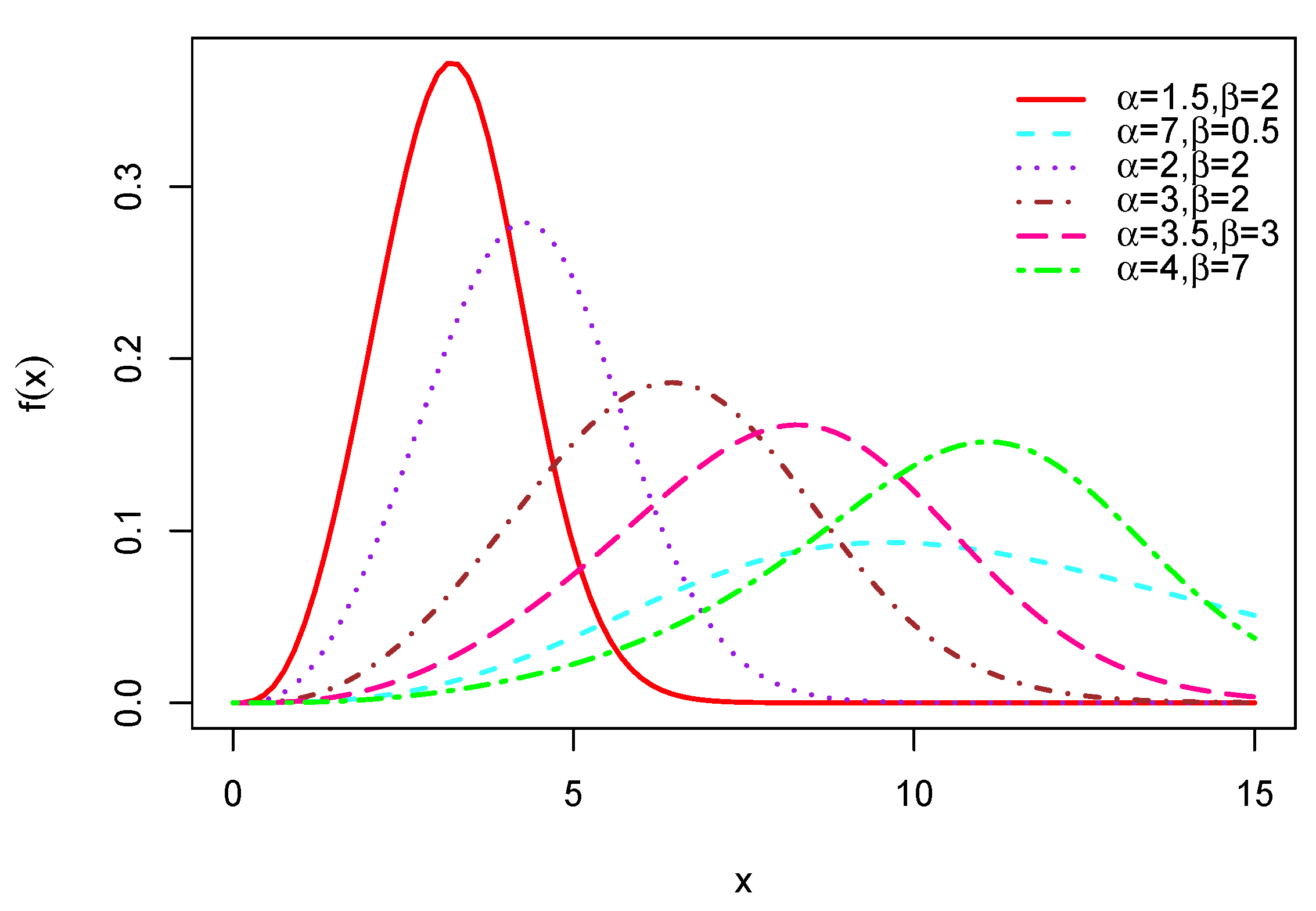
Based on (2), some analytical facts about are now discussed. First, we have with when . In addition, we have when , along with the following equivalence: . Hence, the convergence to 0 is with a polynomial-exponential decay. Let us now discuss the maximum(s) and possible shapes of through a graphical analysis. In this aim, several curves of are shown in Figure 1 for diverse values of and .
Figure 1.
Curves of the pdf of the Marshall–Olkin length-biased Maxwell (MOLBM) distribution for different values of the parameters.
This figure shows that the pdf of the MOLBM distribution has many shape possibilities; it can be bell shaped, right-skewed, left-skewed with all types of peakedness and with various weights on the tails. These combined qualities are rare for a lifetime distribution.
2.3. Analysis of
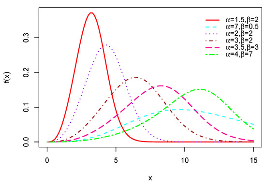
Here, we focus on . From (3), it is clear that , along with the following equivalence: when . In addition, we have when , with . Let us now investigate the mode and possible shapes of through a graphical analysis. In this regard, several curves of are displayed in Figure 2.
Figure 2.
Curves of the hrf of the MOLBM distribution for different values of the parameters.
This figure shows that the hrf possesses increasing shapes, with concave and convex forms.
3. Compounding, Dominance and Moments
We now put the light on some interesting results involving the MOLBM distribution.
3.1. Compounding
The following theorem is about a compounding characterization of the MOLBM distribution.
Theorem 1.
Let X and Y be two random variables such that has the following conditional sf:
and for , with and , and Y follows the exponential distribution with parameter , i.e., with pdf for and for . Then, X follows the MOLBM distribution with parameters α and β.
Proof.
By the definition, the sf of X is obtained as
We recognize , ending the proof of Theorem 1. □
3.2. Stochastic Dominance
The following first-order stochastic dominance result holds.
Proposition 1.
For any , , and , we have
Proof.
This inequality is clear for , the both cdfs being equal to 0. For , we have
and
Therefore, is a decreasing function with respect to and , proving the desired result. □
In particular, since , Proposition 1 implies the following first-order stochastic dominance related to the MOLBM and LBM distributions: For , we have , and for , .
The MOLBM distribution also enjoys a strong hazard rate dominance, formulated in the next result.
Proposition 2.
For any and , we have
Proof.
This inequality is clear for , the both hrfs being equal to 0. For , we have
Therefore, is a decreasing function with respect to , proving the desired result. □
In particular, since corresponds to the hazard rate function of the LBM distribution denoted by , the following hazard rate dominance result holds: For , we have , and for , .
All the above results demonstrate the power of in the pliancy of the MOLBM distribution in comparison to the classic LBM distribution. For further results about the first-order stochastic dominance, we refer the reader to [22].
3.3. Moments
Hereafter, we work with a random variable X following the MOLBM distribution with parameters and . Then, for any integer s, the moment of X is obtained as
where denotes the expectation. Thanks to the obtained equivalences functions of at and , owing to the Riemann integral criteria, exists in the integral convergence sense.
However, in view of the complexity of , there is no simple analytical expression for . From a computational point of view, numerical integration techniques can be employed to evaluate it through the use of mathematical software. A more transparency, direct and analytical approach consists in providing series expansion for . A such expansion is given in the following result for the case through the use of the gamma function defined by with .
Proposition 3.
For , we have
Proof.
In the case , we have . By applying the geometric series formula, followed by the classic binomial formula, a series expansion of is given as
Now, by the dominated convergence theorem, we get
By applying the change of variable and introducing the well-known gamma function, we can express as
Therefore, by putting the previous equalities together, we get
This ends the proof of Proposition 3. □
From Proposition 3, it is clear that is an increasing function with respect to .
The case , corresponding to the classic LBM distribution, can be found in [12]. From this reference, the following formula is reported:
The next result discusses a series expansion for in the case , demanding another strategy of proof.
Proposition 4.
For , we have
Proof.
In the case , in view of using some generic formula, we need to re-express . In this regard, for , we have
Now, let us notice that . By applying the geometric series formula, followed by the classic binomial formula two times in a row, the following series expansion of holds:
where
Now, by the dominated convergence theorem, we get
By proceeding as in (5), we arrive at
Therefore, by putting the previous equalities together, we get
This ends the proof of Proposition 4. □
From Proposition 4, as for the case , we can notice is an increasing function with respect to . By combining Propositions 3 and 4, we can derive a manageable approximation finite sum expression of by substituting the infinite limits by large integers. From the computational point of view, such series approximation can be more precise than direct integral approximation techniques from the initial definition of .
Remark 1.
One can show that exists provided , allowing the consideration of some negative moments for X. The negative moment being defined by
Therefore, for , 2 and 3, can be expressed as in Propositions 3 and 4 by putting instead of s in the series expansions.
The moments of X include the mean of X corresponding to . The variance of X is obtained by the standard Koenig–Huygens formula: . In addition, the central moment of X is obtained as
From this central moment, we can define the general coefficient of X by . The coefficients of asymmetry and kurtosis of X are given as and , respectively.
Table 1 indicates numerical values for moments (standard and negative), asymmetry and kurtosis of the MOLBM distribution for selected values of parameters and .
Table 1.
Numerical values for moments, asymmetry and kurtosis of the MOLBM distribution for selected values of the parameters.
From this table, we see wide variations in the values of the mean, the other moments and negatives moments. The variance can be small or large. In addition, the MOLBM distribution can have or , revealing the versatile nature of its skewness. The same remark holds for the kurtosis; we have , or , showing that the MOLBM distribution can be platykurtic, mesokurtic or leptokurtic, respectively.
3.4. Incomplete Moments
Let and be the indicator random variable over the event , that is if realized, and 0 otherwise. Then, for any integer s, the incomplete moment of X at t exists and it is obtained as
An analytical expression for is not expected, but numerical integration techniques can be considered. Alternatively, we can express it as in Propositions 3 and 4 through the use of the lower incomplete gamma function defined by with and . The proposition below formalizes this expression, according to , and .
Proposition 5.
The following expansions for hold:
- For , we have
- For , we have
- For , we have
The proof of Proposition 5 follows the lines of Propositions 3 and 4, just an adjustment of the upper bound in the integral needs special treatment according to the respective changes of variables. For this reason, the detailed proof is omitted.
By applying , we rediscover the moment of X. Several related quantities can be derived from , such as the mean deviation about the mean defined by
where denotes the first incomplete moment of X taken at . As a second famous example, one can discuss the reversed residual life of X defined by
where, by the classic binomial formula, the integral term can be developed as
We thus have a generic expression for according to the incomplete moments, from which we can deduce the mean waiting time of X by taking . Similarly, the variance and coefficient of variation of the reversed residual life of X can be defined from and . More details are provided in [23].
4. Estimation
In view of exploring the fitting behavior of the MOLBM model, we discuss the estimation of the parameters via the famous maximum likelihood method.
4.1. Estimates
Let be n values distributed from the MOLBM distribution with parameters and . We now assume that and are unknown, and seek to estimate them via . In this regard, the maximum likelihood approach is considered. The likelihood function of and based on is given by
from which we deduce the log-likelihood function obtained as
The maximum likelihood estimates (MLEs) of and are defined by
assuming that there are uniques. That is, and satisfy the score equations corresponding to , that is
and , that is
The mathematical expressions of and depending are not available. However, their numerical values can be determined via statistical softwares. Theoretical results guarantee the convergence of the MLEs in several senses, including the following desirable asymptotic normality. Under some smoothness conditions, we have , where
From this result, the estimated standard errors (SEs) corresponding to and are, respectively, given as
where . In addition, the maximum likelihood approach allows us to define some criteria to compare the fit behavior of different models, such as the AIC, CAIC, BIC and HQIC. In the case of the MOLBM model, they are defined by
where and is the number of parameters. In the simulated and concrete applications of this study, R will be used (see [24]).
4.2. Simulation
A Monte Carlo simulation study is conducted for the MOLBM model. The results are obtained from 1000 Monte Carlo replications and the simulations are carried out using the statistical software R. In each replication, a random sample of size 10, 20, 30, 50 and 100 is generated for different combinations of and . The combination values of and are , , , and . Table 2, Table 3, Table 4, Table 5 and Table 6 list the average MLEs, biases and the corresponding mean squared errors (MSEs).
Table 2.
Estimates, biases and mean squared errors (MSEs) for and .
Table 3.
Estimates, biases and MSEs for and .
Table 4.
Estimates, biases and MSEs for and .
Table 5.
Estimates, biases and MSEs for and .
Table 6.
Estimates, biases and MSEs for and .
The results in these tables reveal that the estimates are stable and relatively close to the true parameter values for these sample sizes. In particular, as expected, the MSEs decrease as n increases from 20.
5. Applications
In this section, we explore the potentiality of the new model with other five well known competitive models which are the Marshall–Olkin length-biased exponential (MOLBE), Marshall–Olkin extended Lindley (MOEL) (see [25]), generalized Rayleigh (GR) (see [26]), Weibull and length-biased Maxwell (LBM) models. For the sake of transparency, the pdfs of these competitive models are expressed below.
The pdf of the MOLBE model is
and for .
The pdf of the MOEL model is
and for .
The pdf of the GR model is
and for .
The pdf of the Weibull model is
and for .
The pdf of the LBM model is
and for .
All the involved parameters and are supposed to be strictly positive.
The five data sets considered are given below, along with the estimated model parameters, the values of the following models comparison criteria: AIC, CAIC, BIC and HQIC, and the following goodness-of-fit statistics values: , and KS, as well as the p-value of the KS test. We recall that a lower AIC, BIC, CAIC, BIC, HQIC, , or KS value indicates a better fit for the corresponding model. Moreover, the larger the p-value of the KS test, the less we can reject the suitability of the model to fit the data.
Data set 1: The data are extracted from [27]. They represent the failure times of mechanical components. They are given as follows: 30.94, 18.51, 16.62, 51.56, 22.85, 22.38, 19.08, 49.56, 17.12, 10.67, 25.43, 10.24, 27.47, 14.70, 14.10, 29.93, 27.98, 36.02, 19.40, 14.97, 22.57, 12.26, 18.14, 18.84.
Table 7 shows the MLEs of the parameters of the considered models, with their standard errors.
Table 7.
Estimates and standard errors (in parentheses) of the parameters for Data set 1.
Table 8 indicates the −, AIC, CAIC, BIC, HQIC, , , KS and p-value of the considered models.
Table 8.
Some criteria and goodness of fit measures for Data set 1.
A global conclusion on the fit behavior of the MOLBM model for the five data sets will be formulated later.
Data set 2: The data are taken from [28]. They represent fracture toughness MPa data from the Alumina material. They are given as follows: 5.5, 5, 4.9, 6.4, 5.1, 5.2, 5.2, 5, 4.7, 4, 4.5, 4.2, 4.1, 4.56, 5.01, 4.7, 3.13, 3.12, 2.68, 2.77, 2.7, 2.36, 4.38, 5.73, 4.35, 6.81, 1.91, 2.66, 2.61, 1.68, 2.04, 2.08, 2.13, 3.8, 3.73, 3.71, 3.28, 3.9, 4, 3.8, 4.1, 3.9, 4.05, 4, 3.95, 4, 4.5, 4.5, 4.2, 4.55, 4.65, 4.1, 4.25, 4.3, 4.5, 4.7, 5.15, 4.3, 4.5, 4.9, 5, 5.35, 5.15, 5.25, 5.8, 5.85, 5.9, 5.75, 6.25, 6.05, 5.9, 3.6, 4.1, 4.5, 5.3, 4.85, 5.3, 5.45, 5.1, 5.3, 5.2, 5.3, 5.25, 4.75, 4.5, 4.2, 4, 4.15, 4.25, 4.3, 3.75, 3.95, 3.51, 4.13, 5.4, 5, 2.1, 4.6, 3.2, 2.5, 4.1, 3.5, 3.2, 3.3, 4.6, 4.3, 4.3, 4.5, 5.5, 4.6, 4.9, 4.3, 3, 3.4, 3.7, 4.4, 4.9, 4.9, 5.
Table 9 shows the MLEs of the parameters of the considered models, with their standard errors.
Table 9.
Estimates and standard errors (in parentheses) of the parameters for Data set 2.
Table 10 indicates the −, AIC, CAIC, BIC, HQIC, , , KS and p-value of the considered models.
Table 10.
Some criteria and goodness of fit measures for Data set 2.
Data set 3: The data are taken from [29]. These data represent the monthly taxes revenue in Egypt. They are given as follows: 5.9, 20.4, 14.9, 16.2, 17.2, 7.8, 6.1, 9.2, 10.2, 9.6, 13.3, 8.5, 21.6, 18.5, 5.1, 6.7, 17, 8.6, 9.7, 39.2, 35.7, 15.7, 9.7, 10, 4.1, 36, 8.5, 8, 9.2, 26.2, 21.9, 16.7, 21.3, 35.4, 14.3, 8.5, 10.6, 19.1, 20.5, 7.1, 7.7, 18.1, 16.5, 11.9, 7, 8.6, 12.5, 10.3, 11.2, 6.1, 8.4, 11, 11.6, 11.9, 5.2, 6.8, 8.9, 7.1, 10.8.
Table 11 shows the MLEs of the parameters of the considered models, with their standard errors.
Table 11.
Estimates and standard errors (in parentheses) of the parameters for Data set 3.
Table 12 indicates the −, AIC, CAIC, BIC, HQIC, , , KS and p-value of the considered models.
Table 12.
Some criteria and goodness of fit measures for Data set 3.
Data set 4: The data are taken from [30]. They represent the strengths of 1.5 cm glass fibers. They are given as follows: 0.55, 0.74, 0.77, 0.81, 0.84, 1.24, 0.93, 1.04, 1.11, 1.13, 1.30, 1.25, 1.27, 1.28, 1.29, 1.48, 1.36, 1.39, 1.42, 1.48, 1.51, 1.49, 1.49, 1.50, 1.50, 1.55, 1.52, 1.53, 1.54, 1.55, 1.61, 1.58, 1.59, 1.60, 1.61, 1.63, 1.61, 1.61, 1.62, 1.62, 1.67, 1.64, 1.66, 1.66, 1.66, 1.70, 1.68, 1.68, 1.69, 1.70, 1.78, 1.73, 1.76, 1.76, 1.77, 1.89, 1.81, 1.82, 1.84, 1.84, 2.00, 2.01, 2.24.
Table 13 shows the MLEs of the parameters of the considered models, with their standard errors.
Table 13.
Estimates and standard errors (in parentheses) of the parameters for Data set 4.
Table 14 indicates the −, AIC, CAIC, BIC, HQIC, , , KS and p-value of the considered models.
Table 14.
Some criteria and goodness of fit measures for Data set 4.
Data set 5: The data are taken from [31]. These data represent the survival times of injected guinea pigs with different doses of tubercle bacilli. They are given as follows: 34, 38, 38, 43, 44, 48, 52, 53, 54, 54, 55, 56, 57, 58, 58, 59, 60, 60, 60, 60, 61, 62, 63, 65, 65, 67, 68, 70, 70, 72, 73, 75, 76, 76, 81, 83, 84, 85, 87, 91, 95, 96, 98, 99, 109, 110, 121, 127, 129, 131, 143, 146, 175, 175, 211, 233, 258, 258, 263, 297, 341, 341, 376.
Table 15 gives the MLEs of the parameters of the considered models, with their standard errors.
Table 15.
Estimates and standard errors (in parentheses) of the parameters for Data set 5.
Table 16 presents the −, AIC, CAIC, BIC, HQIC, , , KS and p-value of the considered models.
Table 16.
Some criteria and goodness of fit measures for Data set 5.
From Table 8, Table 10, Table 12, Table 14 and Table 16, it is clear that the smallest AIC, CAIC, BIC, HQIC, , and KS statistics, and largest KS p-value are obtained for the MOLBM model; it is the best model. As the main illustrations, the plots of the estimated pdfs over the histograms and cdfs over the empirical cdfs are presented in Figure 3, Figure 4, Figure 5, Figure 6 and Figure 7 for Data sets 1, 2, 3, 4 and 5, respectively.
Figure 3.
Plots of (a) estimated probability density function (pdf) and (b) estimated cumulative distribution function (cdf) of the MOLBM model with those of the other competitive models for Data set 1.
Figure 4.
Plots of (a) estimated pdf and (b) estimated cdf of the MOLBM model with those of the other competitive models for Data set 2.
Figure 5.
Plots of (a) estimated pdf and (b) estimated cdf of the MOLBM model with those of the other competitive models for Data set 3.
Figure 6.
Plots of (a) estimated pdf and (b) estimated cdf of the MOLBM model with those of the other competitive models for Data set 4.
Figure 7.
Plots of (a) estimated pdf and (b) estimated cdf of the MOLBM model with those of the other competitive models for Data set 5.
In all the graphs, we see that the red curves fit the empirical objects better than the other colored curves. From these numerical and visual evidences, we can conclude that the MOLBM model can be adequate for modeling these data.
6. Conclusion with Perspectives
In this article, we introduced a generalization of the length-biased Maxwell distribution known as Marshall–Olkin length-biased Maxwell distribution. We studied its statistical properties such as compounding, stochastic dominance, moments and incomplete moments in detail. In addition, we estimated the parameter of the distribution via maximum likelihood estimation method and checked the stability of the parameters using a Monte Carlo simulation study. Five referenced data sets are used to check the flexibility of the new model and found a better fit than the other five well known competitive models, namely the Marshall–Olkin length-biased exponential, Marshall–Olkin extended Lindley, generalized Rayleigh, Weibull and length-biased Maxwell models. The success of this new model motivates greater possibilities and future prospects. One of these possibilities is discussed below. First, we can notice that the cdfs of the length-biased exponential and length-biased Maxwell distributions can be written in the following form:
and for , where , m denotes a positive integer and . This function is a valid cdf; it corresponds to the cdf of a power version of the Erlang distribution. Thus, a possible direction of work can be the study of the Marshall–Olkin transformation of (6) in the general case, or under a “new motivated and simple” configuration for and m to reduce the complexity, like in Marshall–Olkin length-biased exponential and Marshall–Olkin length-biased Maxwell distributions.
Author Contributions
Conceptualization, J.M. and C.C.; methodology, J.M. and C.C.; investigation, J.M. and C.C.; writing–original draft preparation, J.M. and C.C. All authors have read and agreed to the published version of the manuscript.
Funding
This research received no external funding.
Acknowledgments
We would like to thank the three reviewers for their thoughtful and constructive comments.
Conflicts of Interest
The authors declare no conflict of interest.
References
- Tyagi, R.K.; Bhattacharya, S.K. A note on the MVU estimation of reliability for the Maxwell failure distribution. Estadistica 1989, 41, 73–79. [Google Scholar]
- Chaturvedi, A.; Rani, U. Classical and Bayesian reliability estimation of the generalized Maxwell failure distribution. J. Stat. Res. 1998, 32, 113–120. [Google Scholar]
- Bekker, A.; Roux, J.J. Reliability characteristics of the Maxwell distribution: A Bayes estimation study. Commun. Stat. Theory Methods 2005, 34, 2169–2178. [Google Scholar] [CrossRef]
- Kazmi, S.M.A.; Aslam, M.; Sajid, A. A note on the maximum likelihood estimators for the mixture of Maxwell distributions using type-I censored scheme. Open Stat. Probab. J. 2011, 3, 31–35. [Google Scholar] [CrossRef]
- Kazmi, S.M.A.; Aslam, M.; Sajid, A. Preference of prior for the class of lifetime distributions under different loss functions. Pak. J. Stat. 2012, 28, 467–484. [Google Scholar]
- Radha, R.K.; Venkatesan, P. On the double prior selection for the parameter of Maxwell distribution. Int. J. Sci. Eng. Res. 2013, 4, 1238–1241. [Google Scholar]
- Tomer, S.K.; Panwar, M.S. Estimation procedures for Maxwell distribution under type I progressive hybrid censoring scheme. J. Stat. Comput. Simul. 2015, 85, 339–356. [Google Scholar] [CrossRef]
- Arslan, T.; Acitas, S.; Senoglu, B. Parameter estimation for the two-parameter Maxwell distribution under complete and censored samples. Revstat 2017, 1, 1–20. [Google Scholar]
- Venegas, O.; Iriarte, Y.; Astorga, J.M.; Börger, A.; Bolfarine, H.; Gómez, H.W. A new generalization of the Maxwell distribution. Appl. Math. Inf. Sci. 2017, 11, 867–876. [Google Scholar] [CrossRef]
- Sarma, S.; Das, K.K. A new one parameter Rayleigh Maxwell distribution. J. Math. Comput. Sci. 2020, 10, 1948–1959. [Google Scholar]
- Modi, K.; Gill, V. Length-biased weighted Maxwell distribution. Pak. J. Stat. Oper. Res. 2015, 11, 465–472. [Google Scholar] [CrossRef][Green Version]
- Saghir, A.; Khadim, A.; Lin, Z. The Maxwell length-biased distribution: Properties and estimation. J. Stat. Theory Pract. 2017, 11, 26–40. [Google Scholar] [CrossRef]
- Saghir, A.; Khadim, A. The mathematical properties of length biased Maxwell distribution. J. Basic Appl. Res. Int. 2016, 16, 189–195. [Google Scholar]
- Saghir, A.; Hamedani, G.G.; Tazeem, S.; Khadim, A. Weighted distributions: A brief review, perspective and characterizations. Int. J. Stat. Probab. 2017, 6, 109–131. [Google Scholar] [CrossRef]
- Lindley, D.V. Fiducial distributions and Bayes theorem. J. R. Stat. Soc. A 1958, 20, 102–107. [Google Scholar] [CrossRef]
- Shanker, R. Shanker distribution and its applications. Int. J. Stat. Appl. 2015, 5, 338–348. [Google Scholar] [CrossRef]
- Dara, S.T.; Ahmad, M. Recent Advances in Moment Distribution and Their Hazard Rates; Lap Lambert Academic Publishing: Riga, Latvia, 2012. [Google Scholar]
- Ramos, P.L.; Louzada, F. A distribution for instantaneous failures. Stats 2019, 2, 19. [Google Scholar] [CrossRef]
- Haq, M.A.; Usman, R.M.; Hashmi, S.; Al-Omeri, A.I. The Marshall–Olkin length-biased exponential distribution and its applications. J. King Saud Univ. Sci. 2017, 4763, 1–11. [Google Scholar] [CrossRef]
- Marshall, A.W.; Olkin, I. A new method for adding a parameter to a family of distributions with application to the exponential and Weibull families. Biometrica 1997, 84, 641–652. [Google Scholar] [CrossRef]
- Aarset, M.V. How to identify bathtub hazard rate. IEEE Trans. Reliab. 1987, 36, 106–108. [Google Scholar] [CrossRef]
- Shaked, M.; Shanthikumar, J.G. Stochastic Orders; Wiley: New York, NY, USA, 2007. [Google Scholar]
- Barlow, R.E.; Proschan, F. Statistical Theory of Reliability and Life Testing; Holt, Rinehart, and Winston: New York, NY, USA, 1975. [Google Scholar]
- R Development Core Team. R: A language and environment for statistical computing. Available online: http://www.R-project.org (accessed on 30 September 2020).
- Ghitany, M.E.; Al-Mutairi, D.K.; Al-Awadhi, F.A.; Al-Burais, M.M. Marshall–Olkin extended Lindley distribution and its application. Int. J. Appl. Math. 2012, 25, 709–721. [Google Scholar]
- Kundu, D.; Raqab, M.Z. Generalized Rayleigh distribution: Different methods of estimations. Comput. Stat. Data Anal. 2005, 49, 187–200. [Google Scholar] [CrossRef]
- Murthy, D.P.; Xie, M.; Jiang, R. Weibull Models; John Wiley and Sons: Hoboken, NJ, USA, 2004; Volume 505. [Google Scholar]
- Ali, A.; Hasnain, S.A.; Ahmad, M. Modified Burr III distribution:Properties and Applications. Pak. J. Stat. 2015, 31, 697–708. [Google Scholar]
- Hassan, A.S.; Assar, S.M. The exponentiated Weibull power function distribution. J. Data Sci. 2017, 16, 589–614. [Google Scholar]
- Alzaatreh, A.; Ghosh, I. On the Weibull-X family of distributions. J. Stat. Theory Appl. 2015, 14, 169–183. [Google Scholar] [CrossRef]
- Bjerkedal, T. Acquisition of resistance in guinea pies infected with different doses of virulent tubercle bacilli. Am. J. Hyg. 1960, 72, 130–148. [Google Scholar] [PubMed]
© 2020 by the authors. Licensee MDPI, Basel, Switzerland. This article is an open access article distributed under the terms and conditions of the Creative Commons Attribution (CC BY) license (http://creativecommons.org/licenses/by/4.0/).






