Next Article in Journal
Study on the Extraction Mechanism of Metal Ions on Small Molecular Phase of Tar-Rich Coal under Ultrasonic Loading
Next Article in Special Issue
A Multimodal Fusion System for Object Identification in Point Clouds with Density and Coverage Differences
Previous Article in Journal
Design and Implementation of High-Efficiency and Compact Fuel Cell–Battery Hybrid Power System
Previous Article in Special Issue
EW-YOLOv7: A Lightweight and Effective Detection Model for Small Defects in Electrowetting Display
 
 
Font Type:
Arial Georgia Verdana
Font Size:
Aa Aa Aa
Line Spacing:
Column Width:
Background:
Article

Estimated-State Feedback Fuzzy Compensator Design via a Decentralized Approach for Nonlinear-State-Unmeasured Interconnected Descriptor Systems

1
Department of Marine Engineering, National Taiwan Ocean University, Keelung 202, Taiwan
2
Department of Information Management, National Taiwan University, Taipei City 106, Taiwan
*
Authors to whom correspondence should be addressed.
Processes 2024, 12(1), 101; https://doi.org/10.3390/pr12010101
Submission received: 5 December 2023 / Revised: 29 December 2023 / Accepted: 30 December 2023 / Published: 1 January 2024
(This article belongs to the Special Issue Processes in Electrical, Electronics and Information Engineering)

Abstract

This paper investigates the decentralized fuzzy control problems for nonlinear-state-unmeasured interconnected descriptor systems (IDSs) that utilize the observer-based-feedback approach and the proportional–derivative feedback control (PDFC) method. First of all, the IDS is represented as interconnected Takagi–Sugeno (T–S) fuzzy subsystems. These subsystems can effectively capture the dynamic behavior of the system through fuzzy rules. For the stability analysis of the system, this paper uses the free-weighing Lyapunov function (FWLF), which allows the designer to set the weight matrix, to achieve the desired control performance and design the controller more easily. Furthermore, the control problem can be transformed into a set of linear matrix inequalities (LMIs) through the Schur complement, which can be solved using convex optimization methods. Simulation results confirm the effectiveness of the proposed method in achieving the desired control objectives and ensuring system stability.

1. Introduction

In recent decades, T–S systems have become popular due to their ability to model nonlinear systems with a high accuracy and efficiency [1,2]. T–S fuzzy systems use a set of fuzzy if–then rules to represent the system, and each rule corresponds to a local linear model that approximates the behavior of the system. Therefore, we can extend many linear control methods to the constructed system. In addition, T–S fuzzy systems can handle uncertainties in the system by associating different local models with different fuzzy rules. In recent years, T–S fuzzy systems have been successfully used in various fields, such as robotics, power systems, and finance [3,4,5]. Furthermore, T–S systems can be extended to T–S interconnected systems (ISs) [6,7], where each subsystem is described by a T–S model and the entire system is represented by a set of interconnected subsystems. However, the design of the T–S IS controllers needs to address the challenges related to local controller coordination to achieve the required global performance. To solve this problem, decentralized control is a method of distributing control actions among multiple local controllers, which can be designed using available local information [8,9,10]. This increases the computational efficiency of the entire system and improves the fault tolerance, as each local controller can operate independently and adapt to the changes in local conditions. Furthermore, the design of decentralized controllers for T–S ISs poses challenges, such as selecting appropriate local models and coordinating local controllers to achieve the desired global performance. Nonetheless, the potential advantages of the T–S IS and its applications in various fields demonstrate its importance as a framework for the modeling and control of complex systems.
Based on the T–S IS system concept, the T–S IS can be expressed in the form of descriptors. Descriptor systems provide a general mathematical framework for the modeling and analysis of complex dynamic systems. Unlike ordinary differential equations, descriptor systems combine differential equations with algebraic constraints, making them well-suited for representing a variety of physical phenomena in mathematics, engineering, and physics. Therefore, the T–S IDS is a mathematical model used to represent complex system dynamics in control theory [11,12,13]. It is widely used for the accurate modeling of systems with nonlinear and time-varying behavior, making it a powerful tool for analyzing and simulating complex systems in diverse fields, such as engineering, science, and industry. The versatility and applicability of the T–S IDS make it an important tool for researchers and practitioners. However, to effectively control the T–S IDS, it is very important to keep the T–S IDS impulse-free [14,15,16], which involves avoiding sudden or abrupt changes in the control actions. Impulse-free action can lead to unstable behavior or even damage the system, making it difficult to control complex systems with high precision. In addition to the impulse-free problem, regularity is another key requirement for descriptor systems [17,18,19]. Regularity ensures that the system is well-posed and that the solution to the system equations is unique and stable. Therefore, designing a controller that guarantees impulse-free and regularity is a challenging problem in control theory.
From the above, we can see that designing a controller for the T–S IDS is challenging because of the additional complexity introduced by impulse-free and regularity constraints. Constraints must be considered when designing the controller to ensure that the system remains stable and meets the required performance specifications. Through the PDFC method [20,21], the T–S IDS is usually converted into a conventional system through derivative signals. The PDFC is an effective technology to improve the stability and performance of the T–S IDS [22,23]. To design the PDFC method, it is crucial to access the state signals and state-derivative signals within the system. This ensures that the fuzzy controller can be designed and implemented efficiently. However, it should be noted that not all signals in the system are directly measurable, which poses a significant challenge to the controller design. To overcome this challenge, observer-based methods can be used to estimate the derivative signals in the system [24,25,26]. This enables the PDFC strategy to be effectively implemented in real-world applications, even if some signals cannot be measured directly. Based on the above reasons, the main motivation of this article is to increase the possibility of designing PDFC methods through observer control technology and solve the problem of unmeasured system signals. Furthermore, the design procedure of the fuzzy controller considers the decay rate performance to enhance the transient response of the system.
Inspired by the above discussion, this paper uses the T–S fuzzy model to divide the nonlinear ID into a series of interconnected linear subsystems. The contributions of this article are summarized as follows: 1. Decentralized control technology is used in the design process of the controller. Each subsystem is controlled by the local controller, allowing the controller to operate independently. 2. Compared with the previous literature [20,27], this article uses the observer method to estimate system signals that cannot be directly measured, which can effectively increase the possibility of designing a PDFC method. 3. The proposed controller will be implemented through mathematical tools, such as the FWLF, LMIs, and the Schur complement. In addition, in the design process of the fuzzy controller, the focus will be on improving the transient response of the system by considering the decay-rate performance. 4. The effectiveness of the proposed controller will be evaluated through different simulation case studies.
The remainder of the paper is organized as follows: Section 2 reviews the overall state of the unmeasured T–S IDS and its nonlinear dynamics, and some remarks and lemma are also given. Our research method, a decentralized fuzzy control of the T–S IDS, is shown in Section 3, with the observer-based-feedback approach and the PDFC method. Simulation results of realistic case studies are provided in Section 4. Finally, Section 5 deals with the conclusions and future perspectives.

2. Problem Descriptions

In this section, let us consider the nonlinear-state-unmeasured IDS composed of nonlinear subsystems. The nonlinear IDS is transformed into the T–S IDS with interconnections and perturbations, as follows:
Model Rule i l : IF θ i 1 t is N i 1 l , , and θ i g t is N i g l ,
E i l x ˙ i t = A i l x i t + B i l u i t + h = 1 , h i S A ¯ i h l x h t
y i t = C i l x i t
for i = 1 ,   2 , ,   S ϕ = 1 ,   2 , ,   g and l = 1 ,   2 , ,   r i ; N i ϕ l are fuzzy sets and θ i 1 t θ i g t denotes the premise variable. For the i-th nonlinear subsystem, r i is the number of rules; x i t n x i denotes the vector of state; u i t n u i denotes the vector of the control input; y i t n y i denotes the vector of the output. The matrices A i l , B i l , and C i l are the appropriate dimensions. The matrices E i l may be singular. A ¯ i h l is the interconnection term.
By using the central average defuzzifier and fuzzy inference, the fuzzy system (1) can be deduced as follows:
l = 1 r i μ i l E i l x ˙ i t = l = 1 r i μ i l A i l x i t + B i l u i t + h = 1 , h i S A ¯ i h l x h t
l = 1 r i μ i l y i t = l = 1 r i μ i l C i l x i t
Define μ i l = μ i l θ i t and μ i l θ i t = ϕ = 1 g μ i ϕ l θ i ϕ t / ς = 1 r i ϕ = 1 g μ i ϕ ς θ i ϕ t ; μ i ϕ l is the fuzzy membership grade of θ i ϕ t in μ i ϕ l .
The objective of this study is to propose a decentralized fuzzy controller state-unmeasured T–S IDS. To achieve this, the following fuzzy observer is proposed, which can effectively estimate the unmeasurable states and increase the possibility of designing decentralized fuzzy controllers:
l = 1 r i μ i l E i l x ^ ˙ i t = l = 1 r i j = 1 r i μ i l μ i j A i l x ^ i t + B i l u i t + L s i j y i t y ^ i t + L d i j y ˙ i t y ^ ˙ i t
l = 1 r i μ i l y ^ i t = l = 1 r i μ i l C i l x ^ i t
where x ^ ˙ i t n x i is the estimate of x i t and y ^ i t n y i is the estimate of y i t . The matrices L s i j and L d i j are the observer gains. According to [23], the estimation error can be defined as E i l e i t = E i l x i t E i l x ^ i t . The overall representation of the fuzzy observer can be obtained by differentiating the estimation error.
l = 1 r i μ i l E i l e ˙ i t = l = 1 r i j = 1 r i μ i l μ i j E i l x ˙ i t E i l x ^ ˙ i t
= l = 1 r i j = 1 r i μ i l μ i j A i l x i t + B i l u j t + h = 1 , h i S A ¯ i h l x h t
A i l x ^ i t + B i l u j t + L s i j y i t y ^ i t + L d i j y ˙ i t y ^ ˙ i t
With some simplifications (4) can be written as:
E e i μ i e ˙ i t = A e i μ i e i t + h = 1 , h i S A ¯ i h l μ i x h t
where
E e i μ i = l = 1 r i j = 1 r i μ i l μ i l E i l + L d i j C i l , A e i μ i = l = 1 r i j = 1 r i μ i l μ i l A i l L s i j C i l , A ¯ i h μ i = l = 1 r i μ i l A ¯ i h l .
Observers are designed to estimate the unmeasured or unobservable states of the system using the available input and output information. Observer-based control is particularly useful when the direct measurement of all state variables is not feasible. It enhances the system’s robustness, stability, and performance by utilizing the observer’s estimates. The decentralized fuzzy controller with the observer-based-feedback method and the PDFC method is proposed as:
u i t = l = 1 r i μ i l F i d l x ^ ˙ i t + l = 1 r i μ i l F i s l x ^ i t
where F i d l and F i s l are the controller gains.
Remark 1 
([23]). In the IDS, the states of the system may not be uniquely identifiable from the available measurements or outputs. This can occur due to the presence of degeneracy or redundancy in the system dynamics near the singularity. As a result, designing an observer that can accurately reconstruct the states of the system from its outputs becomes challenging. Moreover, in an observer-based control system, the estimated states are integrated into the control law. This allows the controller to utilize the estimated states to generate the control signals, thus compensating for the absence of the direct measurements of all states. The author presents assumptions in [23], which ensure the system’s observability and similar assumptions.
By incorporating controller (7) into system (1), we can establish the resulting closed-loop system:
l = 1 r i μ i l E i l x ˙ i t = l = 1 r i j = 1 r i μ i l μ i j A i l x i t B i l F i d j x ^ ˙ i t + B i l F i s j x ^ i t + h = 1 , h i S A ¯ i h l x h t
From (8), we can obtain
E i μ i = A i μ i + A ¯ i h μ i + L s i μ i
where
E i μ i = l = 1 r i j = 1 r i μ i l μ i l E i l + B i l F d i l , A i μ i = l = 1 r i j = 1 r i μ i l μ i l A i l + B i l F s i l , L s i μ i = l = 1 r i j = 1 r i μ i l μ i l B i l F i d j e ˙ i t B i F i s j e i t .
Remark 2 
([27]). The description matrix in a descriptor system may cause system impulse or irregularities. First, irregular systems can cause simulation and control design difficulties because they can lead to singular problems. Second, the impulse may cause transient changes in the state variables. Therefore, we must ensure that the system is regular and impulse-free before we can conduct the stability analysis. The constraints and definitions regarding the T–S IDS have been discussed in detail in [27]. Through differential terms, we can convert the descriptor system into a standard state-space system. In addition, when matrix E i l + B i l F d i l is a full-rank matrix, it can be ensured that the system is not singular-satisfied impulse-free and regular.
Remark 3 
([20,27]). Findings are from earlier investigations in [20,27]. The PDFC approach generally relies on the direct measurement of the system’s current state for the efficient control-signal generation. However, in cases where the direct measurement of the signal is not feasible, it significantly impacts the control performance and diminishes the viability of the PD control method. As a solution, this paper introduces an observer-based control technology. The observer is capable of estimating the system’s state based on the input and output information, enabling the utilization of these estimated signals in the controller design to enhance the implementation feasibility.
Next, an important lemma is given for following derivations.
Lemma 1 
([27]). According to [27], the following inequality holds:
i = 1 S 2 x i T t Z i h = 1 , h i S A ¯ i h l x h t
i = 1 S x i T t Z i Z i T x i t + i = 1 S N 1 h = 1 , h i S x i T t A ¯ h i T A ¯ h i x i t
or
i = 1 S 2 x i T t Z i h = 1 , h i S A ¯ i h l x h t
i = 1 S x i T t x i t + i = 1 S N 1 h = 1 , h i S x i T t A ¯ h i T Z i T Z i A ¯ h i x i t
where  Z i is the free-weighting matrices and A ¯ i h is the interconnection matrix.
Definition 1. 
The decay-rate performance refers to the rate at which the system’s transient response diminishes over time. For all trajectories of system (10), if there exists a decay rate γ i > 0 that satisfies the following inequality, then the T–S IDS is said to be quadratically stable with the decay rate.
i = 1 N V ˙ i x i t < 2 γ i V i x i t

3. Main Results

This paper is devoted to the development of a decentralized fuzzy controller for stabilizing system (9). To accomplish this objective, the stability conditions for system (9) can be summarized as follows:
Theorem 1. 
The state-unmeasured T–S IDS (9) can be stabilized asymptotically by the decentralized fuzzy controller if the existence of controller gains, observer gains, and positive definite matrices meet the following requirements:
G i 11 l j * G i 21 l j G 0 < 0
G e i 11 l j G 0 G 0 G e i 22 l j < 0
where  i = 1 ,   2 , ,   S ,  l = 1 r i ,  l < j = 1 r i ,
G i 11 l j = Z i 1 Z i 1 T + s y m Z i 1 A r i l μ i + 2 Ξ s i * P s i + Z i 2 A r i l μ i Z i 1 E r i l μ i T Z i 2 Z i 2 T s y m Z i 2 E r i l μ i ,
G i 21 l j = Z i 1 B i l F i s j T Z i 2 B i l F i s j T Z i 1 B i l F i d j T Z i 2 B i l F i d j T ,   G 0 = 0 * 0 0 ,   G e i 11 l j = 2 Ξ e i 0 0 0 ,
G e i 22 l j = I + s y m Z i 3 A e i μ i * P e i Z i 3 E e i μ i T + Z i 4 A e i μ i I s y m Z i 4 E e i μ i ,
Ξ s i = N 1 h = 1 , h i S A ¯ h i T A ¯ h i ,   Ξ e i = N 1 h = 1 , h i S A ¯ h i T Z i T Z i A ¯ h i .
Proof. 
Based on [28], we consider the FWLF as
i = 1 S V ˙ i x i t = V ˙ 1 i x i t + V ˙ 2 i e i t
where
V ˙ 1 i x i t = 2 x ˙ i T t P s i x i t
and
V ˙ 2 i e i t = 2 e ˙ i T t P e i e i t
For any matrices Z i 1 , Z i 2 , Z i 3 , and Z i 4 of proper dimensions, it follows from (5) and (9) that
Θ s i = 2 x i T t Z i 1 + x ˙ i T t Z i 2 E i μ i x ˙ i t + A i μ i x i t + h = 1 , h i S A ¯ i h x h t + L s i μ i 0
and
Θ e i = 2 e i T t Z i 3 + e ˙ i T t Z i 4 E e i μ i e ˙ i t + A e i μ i e i t + h = 1 , h i S A ¯ i h x h t 0
Substituting (19) into (17), then
V ˙ 1 i x i t = 2 x ˙ i T t P s i x i t + Θ s i = 2 x ˙ i T t P s i x i t 2 x i T t Z i 1 E r i l μ i x ˙ i t 2 x ˙ i T t Z i 2 E r i l μ i x ˙ i t + 2 x i T t Z i 1 A r i l μ i x i t + 2 x ˙ i T t Z i 2 A r i l μ i x i t + 2 x i T t Z i 1 h = 1 , h i S A ¯ i h l μ i x h t + 2 x ˙ i T t Z i 2 h = 1 , h i S A ¯ i h l μ i x h t 2 x i T t Z i 1 B i l F i s j e i t + 2 x i T t Z i 1 B i l F i d j e ˙ i t 2 x ˙ i T t Z i 2 B i l F i s j e i t + 2 x ˙ i T t Z i 2 B i l F i d j e ˙ i t
Based on (11) from Lemma 1, one has
V ˙ 1 i x i t = ξ i t G i 11 l j * G i 21 l j G 0 ξ i t T
where
ξ i t = x i T t x ˙ i T t e i T t e ˙ i T t ,   G 0 = 0 * 0 0 ,   Ξ s i = N 1 h = 1 , h i S A ¯ h i T A ¯ h i ,
G i 11 l j = Z i 1 Z i 1 T + s y m Z i 1 A r i l μ i + 2 Ξ s i * P s i + Z i 2 A r i l μ i Z i 1 E r i l μ i T Z i 2 Z i 2 T s y m Z i 2 E r i l μ i ,
G i 21 l j = Z i 1 B i l F i s j T Z i 2 B i l F i s j T Z i 1 B i l F i d j T Z i 2 B i l F i d j T .
On the other hand, (18) can be rewritten as the following with (12) and (20):
V ˙ 2 i e i t = 2 e ˙ i T t P e i e i t + Θ e i = 2 e ˙ i T t P e i e i t + 2 e i T t Z i 3 + e ˙ i T t Z i 4 E e i μ i e ˙ i t + A e i μ i e i t + h = 1 , h i S A ¯ i h x h t = 2 e ˙ i T t P e i e i t 2 e i T t Z i 3 E e i μ i e ˙ i t 2 e ˙ i T t Z i 4 E e i μ i e ˙ i t + 2 e i T t Z i 3 A e i μ i e i t + 2 e ˙ i T t Z i 4 A e i μ i e i t + 2 e i T t Z i 3 h = 1 , h i S A ¯ i h x h t + 2 e ˙ i T t Z i 4 h = 1 , h i S A ¯ i h x h t = ξ i t G e i 11 l j G 0 G 0 G e i 22 l j ξ i t T
where
G e i 11 l j = 2 Ξ e i 0 0 0 ,   Ξ e i = N 1 h = 1 , h i S A ¯ h i T Z i T Z i A ¯ h i ,
G e i 22 l j = I + s y m Z i 3 A e i μ i * P e i Z i 3 E e i μ i T + Z i 4 A e i μ i I s y m Z i 4 E e i μ i .
According to (16), if the inequalities (14) and (15) are held, which also means i = 1 S V ˙ i x i t < 0 . If i = 1 S V ˙ i x i t < 0 is held, then system (9) is asymptotically stable. The proof of Theorem 1 has been concluded. However, the stability conditions presented in Theorem 1 are bilinear matrix inequalities (BMIs), which cannot be directly computed using the LMI toolbox. Consequently, it is essential to convert the stability condition into a computationally tractable form. □
Theorem 2. 
The state-unmeasured T–S IDS (9) can be stabilized asymptotically by the decentralized fuzzy controller if the existence of controller gains, observer gains, and positive definite matrices meet the following requirements:
N i l l < 0
N i l j + N i j l < 0
where  i = 1 ,   2 , ,   S ,  l = 1 r i ,  l < j = 1 r i ,
N i l l = S y m Θ i 1 * * * * * * X i 21 l X i 22 l * * * * * 0 K 1 i l T B i l T X i 33 l * * * * 0 K 2 i l T B i l T X i 43 l X i 44 l * * * Θ i 3 T 0 0 0 I / 2 * * A ˜ k i Q i 0 0 0 0 D i * Z i 3 A ˜ k i i 0 0 0 0 0 D i ,
N i l j = S y m Θ i 1 * * * * * * X i 21 j X i 22 j * * * * * 0 K 1 i j T B i l T X i 33 j * * * * 0 K 2 i j T B i l T X i 43 j X i 44 j * * * Θ i 3 T 0 0 0 I / 2 * * A ˜ k i Q i 0 0 0 0 D i * Z i 3 A ˜ k i i 0 0 0 0 0 D i ,
X i 21 l = Θ i 2 T + Θ i 3 T A i l Q i + E i l Θ i 1 B i l K 1 i l ,   X i 21 j = Θ i 2 T + Θ i 3 T A i l Q i + E i l Θ i 1 B i l K 1 i j ,
X i 22 l = I + S y m E i l Θ i 2 + B i l K 2 i l ,   X i 22 j = I + S y m E i l Θ i 2 + B i l K 2 i j ,
X i 33 l = I + s y m Z i 3 A i l K e 1 i l C i l ,   X i 33 j = I + s y m Z i 3 A i l K e 1 i j C i l ,
X i 43 l = P e i Z i 3 E i l T K e 2 i l C i l T + Z i 3 A i l K e 1 i l C i l ,
X i 43 j = P e i Z i 3 E i l T K e 2 i j C i l T + Z i 3 A i l K e 1 i j C i l ,
X i 44 l = I s y m Z i 3 E i l K e 2 i l C i l ,   X i 44 j = I s y m Z i 3 E i l K e 2 i j C i l ,
D i = 2 N 1 1 ε ,   A ˜ k i = A ¯ 1 i T A ¯ k i , k i T A ¯ N i T N 1 T ,   ε = d i a g I n x i I n x i N 1 .
Proof. 
Pre- and postmultiplying G i 11 l j * G i 21 l j G 0 by W i G 0 G 0 W i and its transpose, we have
G ˜ i 11 l j * G ˜ i 21 l j G 0
where Q i = P i 1 , Q i > 0 , Θ i 1 T = Q i Z i 1 Z i 2 1 , Θ i 2 T = Z i 2 1 , Θ i 3 T = Z i 1 T Q i ,
W i = Q i Θ i 1 T 0 Θ i 2 T ,   G ˜ i 11 l j = s y m Θ i 1 + 2 Θ i 3 Θ i 3 T + 2 Q i Ξ s i Q i * Θ i 2 T + Θ i 3 T A r i l μ i Q i + E r i l μ i Θ i 1 I + s y m E r i l μ i Θ i 2 ,
G ˜ i 21 l j = 0 F i s j Q i F i d j Θ i 1 T B i l T 0 F i d j Θ i 2 T B i l T .
Substituting (10) into (26), and expanding the membership function, then
V ˙ 1 i x i t = ξ i t l = 1 r i μ i l 2 G ˜ i 11 l l * G ˜ i 21 l l G 0 + l < j r μ i l μ i j G ˜ i 11 l j * G ˜ i 21 l j G 0 + G ˜ i 11 j l * G ˜ i 21 j l G 0 ξ i t T
where
G ˜ i 11 l l = s y m Θ i 1 + 2 Θ i 3 Θ i 3 T + 2 Q i Ξ s i Q i * Θ i 2 T + Θ i 3 T A i l + B i l F i s l Q i + E i l + B i l F i d l Θ i 1 I + s y m E i l + B i l F i d l Θ i 2 ,
G ˜ i 21 l l = 0 F i s l Q i F i d l Θ i 1 T B i l T 0 F i d l Θ i 2 T B i l T .
Furthermore, defining the matrices K 1 i l = F i s l Q i F i d l Θ i 1 , K 2 i l = F i d l Θ i 2 , K 1 i j = F i s j Q i F i d j Θ i 1 , and K 2 i j = F i d j Θ i 2 , we have the following equations:
V ˙ 1 i x i t = ξ i t l = 1 r i μ i l 2 G ˜ i 11 l l * G ˜ i 21 l l G 0 + l < j r i μ i l μ i j G ˜ i 11 l j * G ˜ i 21 l j G 0 + G ˜ i 11 j l * G ˜ i 21 j l G 0 ξ i t T
where
G ˜ i 11 l l = s y m Θ i 1 + 2 Θ i 3 Θ i 3 T + 2 Q i Ξ s i Q i * Θ i 2 T + Θ i 3 T A i l Q i + E i l Θ i 1 B i l K 1 i l I + s y m E i l Θ i 2 + B i l K 2 i l ,
G ˜ i 11 l j = s y m Θ i 1 + 2 Θ i 3 Θ i 3 T + 2 Q i Ξ s i Q i * Θ i 2 T + Θ i 3 T A i l Q i + E i l Θ i 1 B i l K 1 i j I + s y m E i l Θ i 2 + B i l K 2 i j ,
G ˜ i 21 l l = 0 K 1 i l T B i l T 0 K 2 i l T B i l T ,   G ˜ i 21 l j = 0 K 1 i j T B i l T 0 K 2 i j T B i l T .
Similar to (27), substituting (6) into G e i 11 l j G 0 G 0 G e i 22 l j , we have the following equation:
V ˙ 2 i e i t = ξ i t l = 1 r i μ i l 2 G e i 11 l l G 0 G 0 G e i 22 l l + l < j r i μ i l μ i j G e i 11 l j * G 0 G e i 22 l j + G e i 11 j l * G i 21 j l G e i 22 j l ξ i t T
where
G e i 22 l l = I + s y m Z i 3 A i l Z i 3 L s i l C i l * P e i Z i 3 E i l T Z i 3 L d i l C i l T + Z i 4 A i l Z i 4 L s i l C i l I s y m Z i 4 E i l Z i 4 L d i l C i l ,
G e i 22 l j = I + s y m Z i 3 A i l Z i 3 L s i j C i l * P e i Z i 3 E i l T Z i 3 L d i j C i l T + Z i 4 A i l Z i 4 L s i j C i l I s y m Z i 4 E i l Z i 4 L d i j C i l .
Defining the matrices Z i 3 = Z i 4 , K e 1 i l = Z i 3 L s i l , K e 2 i l = Z i 3 L d i l , K e 1 i j = Z i 3 L s i j , and K e 2 i j = Z i 3 L d i j , we obtain
V ˙ 2 i e i t = ξ i t l = 1 r i μ i l 2 G e i 11 l l G 0 G 0 G e i 22 l l + l < j r μ i l μ i j G e i 11 l l * G 0 G e i 22 l j + G e i 11 j l * G i 21 j l G e i 22 j l ξ i t T
where
G e i 22 l l = I + s y m Z i 3 A i l K e 1 i l C i l * P e i Z i 3 E i l T K e 2 i l C i l T + Z i 3 A i l K e 1 i l C i l I s y m Z i 3 E i l K e 2 i l C i l ,
G e i 22 l j = I + s y m Z i 3 A i l K e 1 i j C i l * P e i Z i 3 E i l T K e 2 i j C i l T + Z i 3 A i l K e 1 i j C i l I s y m Z i 3 E i l K e 2 i j C i l .
By adding (28) to (30), it follows that
V ˙ 1 i x i t + V ˙ 2 i e i t = ξ i t l = 1 r i μ i l 2 G ˜ i 11 l l + G e i 11 l l * G ˜ i 21 l l G e i 22 l l + l < j r μ i l μ i j G ˜ i 11 l j + G e i 11 l l * G ˜ i 21 l j G e i 22 l j + G ˜ i 11 j l + G e i 11 l l * G ˜ i 21 j l G e i 22 j l ξ i t T
By using the Shur complement, we obtain
G ˜ i 11 l l + G e i 11 l l * G ˜ i 21 l l G e i 22 l l = S y m Θ i 1 * * * * * * X i 21 l X i 22 l * * * * * 0 K 1 i l T B i l T X i 33 l * * * * 0 K 2 i l T B i l T X i 43 l X i 44 l * * * Θ i 3 T 0 0 0 I / 2 * * A ˜ k i Q i 0 0 0 0 D i * Z i 3 A ˜ k i i 0 0 0 0 0 D i
G ˜ i 11 l j + G e i 11 l l * G ˜ i 21 l j G e i 22 l j = S y m Θ i 1 * * * * * * X i 21 j X i 22 j * * * * * 0 K 1 i j T B i l T X i 33 j * * * * 0 K 2 i j T B i l T X i 43 j X i 44 j * * * Θ i 3 T 0 0 0 I / 2 * * A ˜ k i Q i 0 0 0 0 D i * Z i 3 A ˜ k i i 0 0 0 0 0 D i
where
X i 21 l = Θ i 2 T + Θ i 3 T A i l Q i + E i l Θ i 1 B i l K 1 i l ,   X i 21 j = Θ i 2 T + Θ i 3 T A i l Q i + E i l Θ i 1 B i l K 1 i j ,
X i 22 l = I + s y m E i l Θ i 2 + B i l K 2 i l ,   X i 22 j = I + s y m E i l Θ i 2 + B i l K 2 i j ,
X i 33 l = I + s y m Z i 3 A i l K e 1 i l C i l ,   X i 33 j = I + s y m Z i 3 A i l K e 1 i j C i l ,
X i 43 l = P e i Z i 3 E i l T K e 2 i l C i l T + Z i 3 A i l K e 1 i l C i l ,
X i 43 j = P e i Z i 3 E i l T K e 2 i j C i l T + Z i 3 A i l K e 1 i j C i l ,
X i 44 l = I s y m Z i 3 E i l K e 2 i l C i l ,   X i 44 j = I s y m Z i 3 E i l K e 2 i j C i l ,
D i = 2 N 1 1 ε ,   A ˜ k i = A ¯ 1 i T A ¯ k i , k i T A ¯ N i T N 1 T ,   ε = d i a g I n x i I n x i N 1
Theorem 2 presents sufficient conditions to ensure the stability of the state-unmeasured T–S IDS based on the decentralized fuzzy control with the observer-based feedback and the PDFC method. It is easy to see that the new sufficient conditions developed in Theorem 2 are in the LMI form, which can be solved by the Matlab LMI toolbox directly. Furthermore, if (24) and (25) are satisfied, then V ˙ 1 i x i t + V ˙ 2 i e i t < 0 from (31). In addition, the closed-loop system (9) is asymptotically stable because i = 1 S V ˙ i x i t < 0 from (16). Therefore, the proof is completed. In the following, the decay-rate performance has been chosen to enhance the system’s transient response. □
Theorem 3. 
Given the performance scalar  λ i , the state-unmeasured T–S IDS (9) can be stabilized asymptotically by the decentralized fuzzy controller if the existence of controller gains, observer gains, and positive definite matrices meet the following requirements:
N d i l l < 0
N d i l j + N d i j l < 0
where  i = 1 ,   2 , ,   S ,  l = 1 r i ,  l < j = 1 r i ,
N d i l l = S y m Θ i 1 * * * * * * * X i 21 l X i 22 l * * * * * * 0 K 1 i l T B i l T X i 33 l * * * * * 0 K 2 i l T B i l T X i 43 l X i 44 l * * * * Θ i 3 T 0 0 0 I / 2 * * * A ˜ k i Q i 0 0 0 0 D i * * Z i 3 A ˜ k i i 0 0 0 0 0 D i * I 0 0 0 0 0 0 Q i γ i ,
N d i l j = S y m Θ i 1 * * * * * * * X i 21 j X i 22 j * * * * * * 0 K 1 i j T B i l T X i 33 j * * * * * 0 K 2 i j T B i l T X i 43 j X i 44 j * * * * Θ i 3 T 0 0 0 I / 2 * * * A ˜ k i Q i 0 0 0 0 D i * * Z i 3 A ˜ k i i 0 0 0 0 0 D i * I 0 0 0 0 0 0 2 Q i γ i ,
X i 21 l = Θ i 2 T + Θ i 3 T A i l Q i + E i l Θ i 1 B i l K 1 i l ,   X i 21 j = Θ i 2 T + Θ i 3 T A i l Q i + E i l Θ i 1 B i l K 1 i j ,
X i 22 l = I + S y m E i l Θ i 2 + B i l K 2 i l ,   X i 22 j = I + S y m E i l Θ i 2 + B i l K 2 i j ,
X i 33 l = I + s y m Z i 3 A i l K e 1 i l C i l ,   X i 33 j = I + s y m Z i 3 A i l K e 1 i j C i l ,
X i 43 l = P e i Z i 3 E i l T K e 2 i l C i l T + Z i 3 A i l K e 1 i l C i l ,
X i 43 j = P e i Z i 3 E i l T K e 2 i j C i l T + Z i 3 A i l K e 1 i j C i l ,
X i 44 l = I s y m Z i 3 E i l K e 2 i l C i l ,   X i 44 j = I s y m Z i 3 E i l K e 2 i j C i l ,
D i = 2 N 1 1 ε ,   A ˜ k i = A ¯ 1 i T A ¯ k i , k i T A ¯ N i T N 1 T ,   ε = d i a g I n x i I n x i N 1 .
Proof. 
By using the Schur complement, the inequality (34) can be referred as follows with (31):
G ˜ i 11 l l + G e i 11 l l + γ i P * G ˜ i 21 l l G e i 22 l l < 0
Multiplying ξ i T and transporting on both sides of (36), one can obtain
ξ i T G ˜ i 11 l l + G e i 11 l l * G ˜ i 21 l l G e i 22 l l ξ i < γ i x i T t P i x i t
Following the same method, the condition (35) can be written as:
ξ i T G ˜ i 11 l j + G e i 11 l l * G ˜ i 21 l j G e i 22 l j + G ˜ i 11 j l + G e i 11 l l * G ˜ i 21 j l G e i 22 j l ξ i < γ i x i T t P i x i t
Based on the characteristics of the membership function l = 1 r i μ i l = 1 and 0 μ i l 1 , one can know
ξ i T l = 1 r i μ i l 2 G ˜ i 11 l l + G e i 11 l l * G ˜ i 21 l l G e i 22 l l + l < j r i μ i l μ i j G ˜ i 11 l j + G e i 11 l l * G ˜ i 21 l j G e i 22 l j + G ˜ i 11 j l + G e i 11 l l * G ˜ i 21 j l G e i 22 j l ξ i < 2 γ i x i T t P i x i t
If the inequality (39) is satisfied, then the state-unmeasured T–S IDS is quadratically stable with a decay rate constraint. The proof of Theorem 3 is complete. In the following, some examples are given to show the application of the proposed fuzzy control method. □
Remark 4. 
Due to the complexity of the system, the conditions obtained when conducting system-stability analysis are usually in the form of BMIs. Therefore, we cannot use the Matlab LMI toolbox for conditional solving during the simulation. However, through the free-weighing matrices method, we can increase the possibility of converting the BMIs to LMIs. In addition, the LMI toolbox provides various solvers to handle different types of LMI problems. However, the toolbox may not be able to solve the problem due to poor conditions or being too complex. The LMI conditions (Theorems 2 and 3) proposed in this paper are complex conditions. In order to increase the feasibility of the solution, we increase the flexibility of the optimization problem through the free-weighing matrices. This additional flexibility may help in finding solutions.
Theorem 1 uses the Lyapunov function and free-weight matrix to prove the stability condition of the system. However, this article uses the Matlab LMI toolbox to solve the conditions, and Theorem 1 cannot be solved. In this regard, Theorem 2 introduces a conversion process to convert Theorem 1 into an LMI form. By solving Theorem 2, a fuzzy controller for the state-unmeasured T–S IDS can be derived. Furthermore, we know the importance of performance for control systems, so we propose the decay-rate performance in Theorem 3, and then combine it with the conditions in Theorem 2 to pursue enhanced overall system performance. Obviously, the conditions proposed in Theorem 2 and Theorem 3 belong to LMI problems, and this problem can be easily solved by using the MATLAB LMI toolbox to search for feasible solutions.
However, considering the decay rate, Theorem 3 may cause: 1. over-damping, resulting in a longer system settling time; 2. a potential increase in the possibility of oscillation or overshooting; 3. an excessively strong recession rate, which may make the system unstable. Based on the above reasons, users can choose the required stability conditions according to the needs of the system. In order to determine the feedback gain conveniently and clearly, we propose the following design method, and use Theorem 2 or Theorem 3 to calculate the feedback gains and observer gains.
Controller Design Procedure:
Step 1: Check the satisfactions of the definitions and remarks for the system.
Step 2: Users can choose theorem according to the system requirements (Theorem 2 or Theorem 3) to obtain the variables Q i , Θ i 1 , Θ i 2 , Z i 3 , K 1 i l , K 2 i l , K 1 i j , K 2 i j , K e 1 i l , K e 2 i l , K e 1 i j , and K e 2 i j by using the MATLAB LMI toolbox.
Step 3: According to K 1 i l = F i s l Q i F i d l Θ i 1 , K 2 i l = F i d l Θ i 2 , K 1 i j = F i s j Q i F i d j Θ i 1 , K 2 i j = F i d j Θ i 2 , K e 1 i l = Z i 3 L s i l , K e 2 i l = Z i 3 L d i l , K e 1 i j = Z i 3 L s i j , and K e 2 i j = Z i 3 L d i j , one can find the feedback gains F i s l , F i d l , F i s j , and F i d j , and the observer gains L s i l , L d i l , L s i j , and L d i j .
Step 4: Using the gains acquired in Step 3, one can design the corresponding controller.
Before giving the example, the following steps are given to determine the stability of the systems.
(1)
Identify the Equilibrium Points: Determine the equilibrium points of the interconnected system by finding the values of the state variables at which the system remains unchanged. These points are obtained by setting the time derivatives of all state variables to zero.
(2)
Simulate the System: Use mathematical modeling or simulation techniques to obtain the state trajectories of the interconnected system. This involves solving the system’s equations of motion or employing numerical methods to simulate its behavior.
(3)
Plot the State Trajectories: Plot the state trajectories on a graph, with each state variable represented on a separate axis. Ensure that the graph captures the dynamics of the system over time.
(4)
Evaluate the Convergence: Examine the behavior of the state trajectories over time. If the trajectories converge to the equilibrium points identified in Step 1, it suggests stability. Specifically, if the trajectories approach the equilibrium points and remain within a certain range, it indicates stable behavior.
It is important to note that the stability analysis can be complex and may require advanced mathematical techniques and system-specific considerations. The steps provided here provide a general approach that can help the user determine the system stability and whether the observer is functioning.

4. Numerical Examples

Example 1. 
To showcase the aforementioned findings, we will consider a numerical-state-unmeasured T–S IDS (9) that consists of two subsystems with singular matrices. Based on the membership function from Figure 1, the system parameters are given as follows for subsystem 1 and 2:
E i l = 1 0 0 0 ,   A 1 1 = 2 3 1.5 2.2 ,   A 1 2 = 4 3 3 2 ,   A 2 1 = 3 1 4 2 ,   A 2 2 = 2 1 3 1 ,   B i l = 0 0.5 ,   A ¯ 12 1 = 0.5 0 0 0.8 ,   A ¯ 12 2 = 0.2 0 0 0.5 ,   C i l = 0 1 .
By leveraging the capabilities of the MATLAB LMI toolbox, the feedback gains can be determined by solving the conditions stated in Theorem 2.
  • Proposed controller gains:
F s 1 1 = 18.3004 3.3043 F d 1 1 = 5.4687 0.7234 F s 1 2 = 20.0691 3.4900 F d 1 2 = 5.2827 0.7439   and   F s 2 1 = 10.4559 38.7377 F d 2 1 = 5.3042 1.5130 F s 2 2 = 9.0856 35.1656 F d 2 2 = 4.9484 1.4912
  • Proposed observer gains:
L s 1 1 = 0.7318 14.6767 T L d 1 1 = 4.8137 20.9192 T L s 1 2 = 0.5579 14.5102 T L d 1 2 = 4.9398 20.7697 T   and   L s 2 1 = 1.8350 8.0180 T L d 2 1 = 3.9521 12.9199 T L s 2 2 = 1.7179 8.4633 T L d 2 2 = 3.6494 12.2393 T
In order to illustrate the decay-rate performance given by Theorem 3, we solve Theorem 3 and obtain the following control gains.
  • Proposed controller gains with λ i = 10 :
F s 1 1 = 25.1432 3.5924 F d 1 1 = 3.9124 0.1934 F s 1 2 = 25.8865 2.9717 F d 1 2 = 3.5096 0.1907   and   F s 2 1 = 10.6480 12.5421 F d 2 1 = 3.7753 7.6723 F s 2 2 = 9.6832 13.7627 F d 2 2 = 4.0862 7.7453
  • Proposed observer gains with λ i = 10 :
L s 1 1 = 101.4593 196.9289 T L d 1 1 = 119.7565 242.6620 T L s 1 2 = 98.3611 190.7698 T L d 1 2 = 114.2724 231.7306 T   and   L s 2 1 = 1.7730 13.0360 T L d 2 1 = 3.9791 19.2681 T L s 2 2 = 1.7217 13.5023 T L d 2 2 = 3.8199 18.8954 T
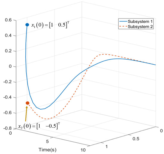
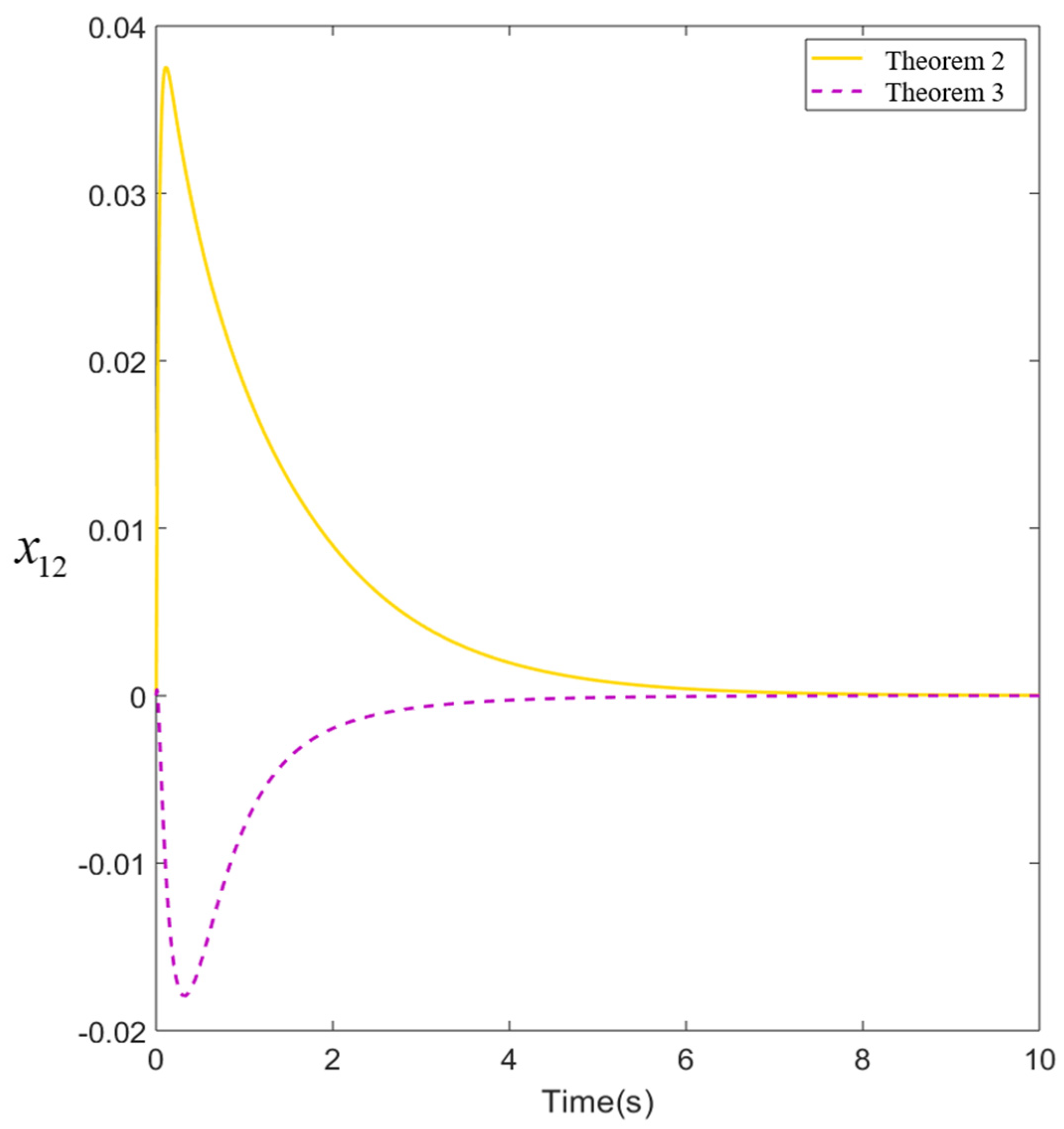
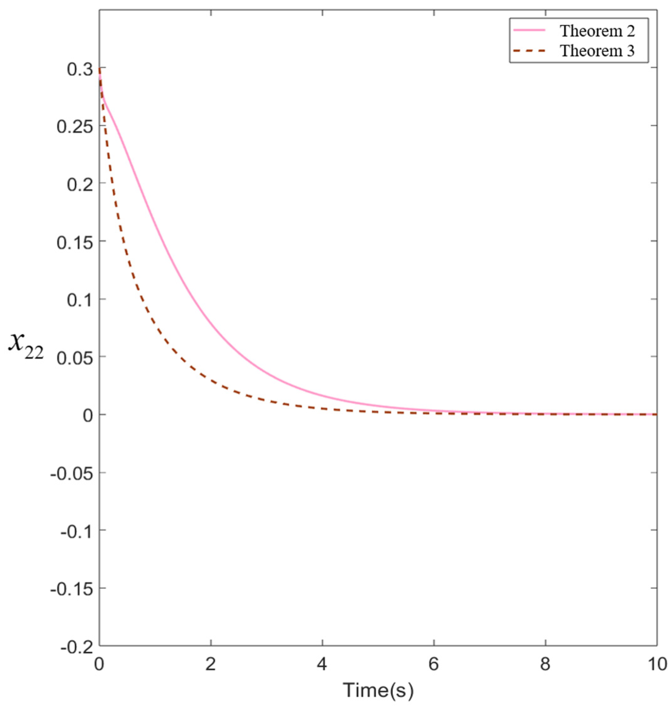
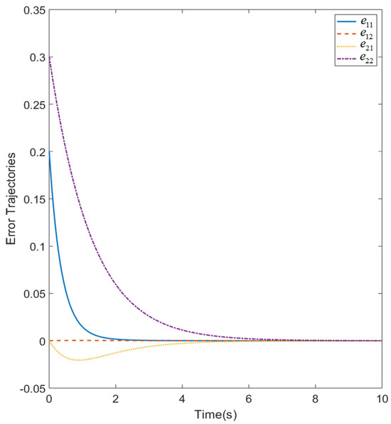
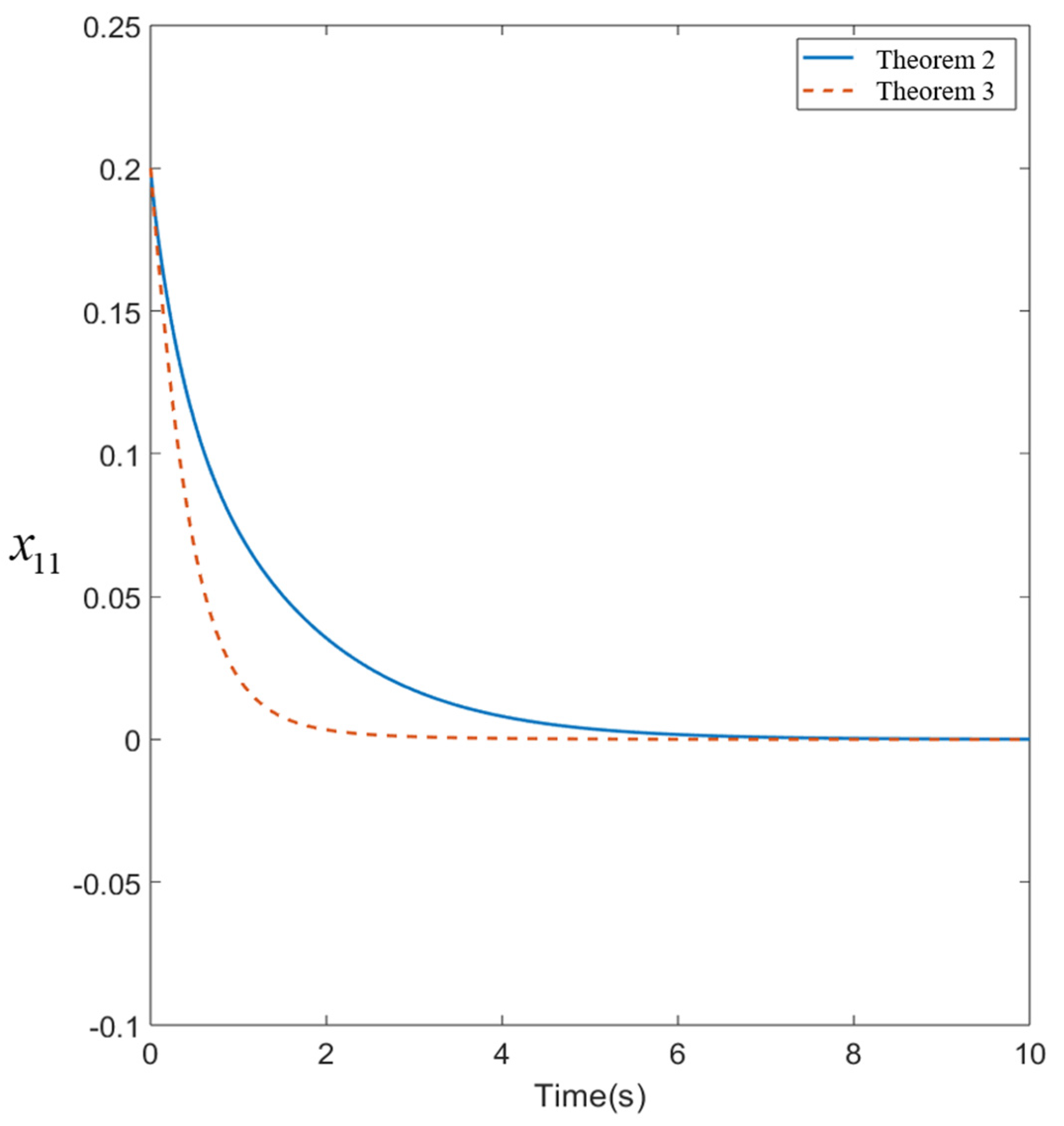
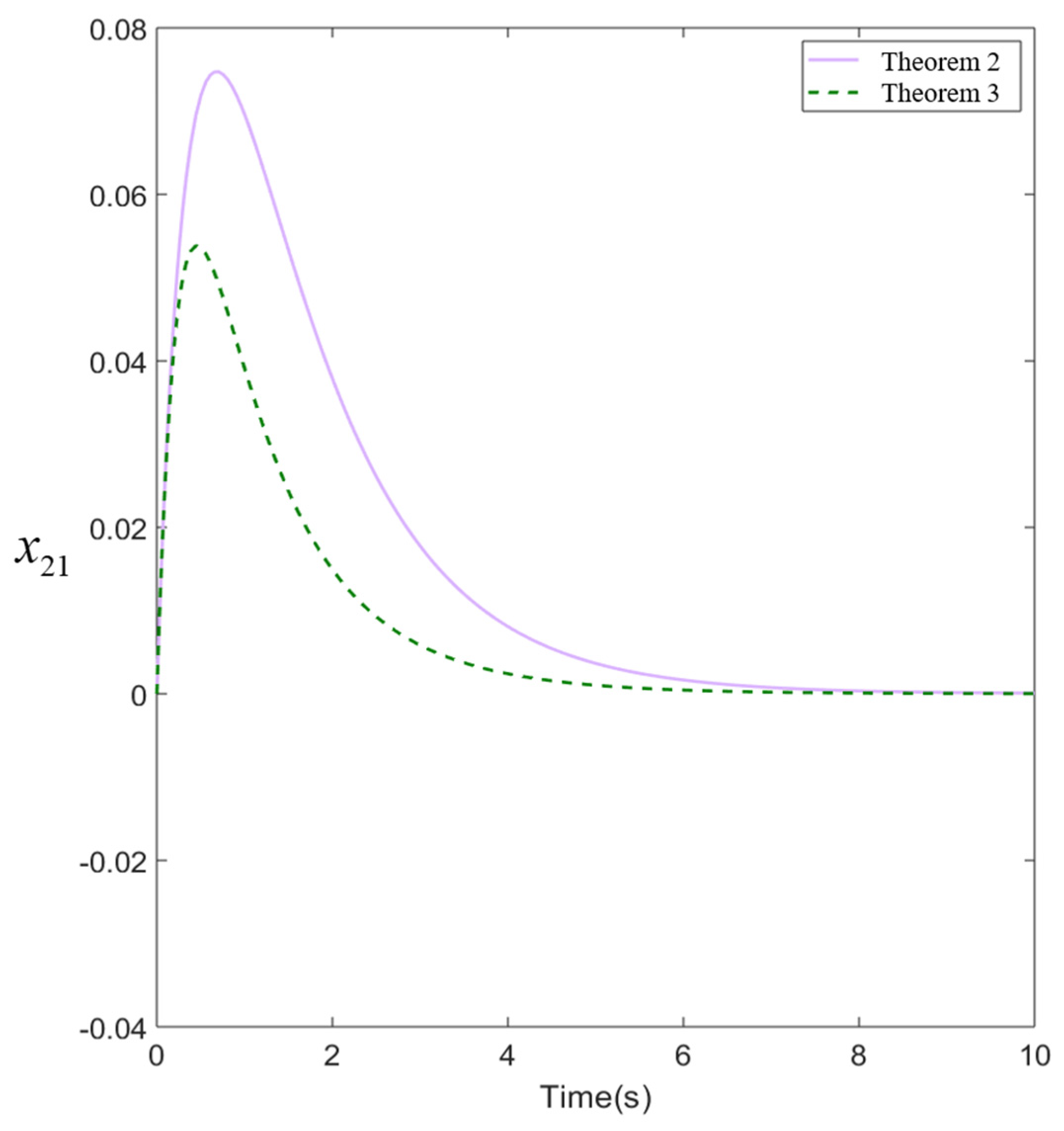
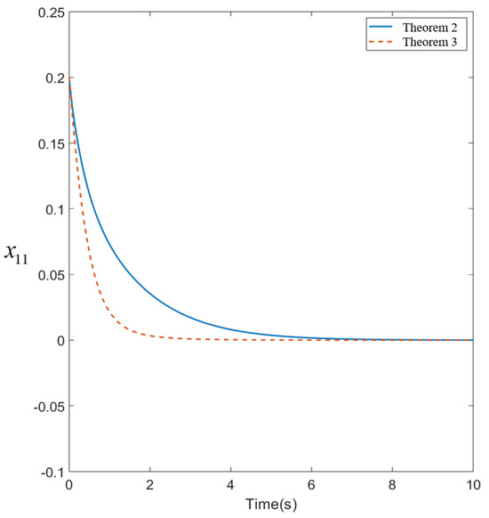
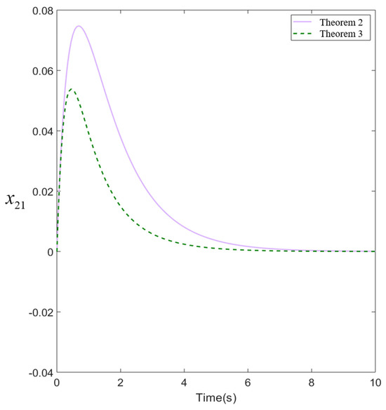
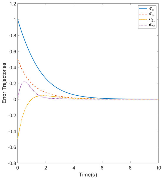
Let us consider the system with the following initial conditions x 1 0 = 0.2 0 T , x 2 0 = 0 0.3 T , and x ^ 1 0 = x ^ 2 0 = 0 0 T . The state trajectory of the system is plotted using the above gains, as shown in Figure 1, Figure 2, Figure 3, Figure 4 and Figure 5. It can be seen from the simulation results that the controller designed based on Theorem 2 and Theorem 3 can effectively control the system. In addition, compared with Theorem 2, Theorem 3 shortens the stabilization time of the system because it considers the decay-rate performance. The error trajectory is shown in Figure 6. When the error converges to 0, it means that the designed observer successfully estimates the system state, and it also means that the observer can effectively observe the system state. Therefore, we know that, through the observer-based control method, we can effectively use the PDFC method to develop a decentralized fuzzy controller for Example 1.
This paper chooses the mean square error (MSE), integrated absolute error (IAE), and integral time absolute error methods (ITAE) [29,30] to judge the controller performance.
According to [29], we can define the following MSE performance indicator:
MSE = 1 n i = 1 n y y ^ 2
where y is real output value, y ^ is predicted output value, and n is number of data points.
The IAE is the integral of the absolute value of the error, and its mathematical expression is:
IAE = 0 e t d t
where e t is the output error.
The ITAE is defined as the integral of the absolute error multiplied by the time differential, and its mathematical expression is:
ITAE = 0 t e t d t
According to Table 1, we can know that the MSE, IAE, and ITAE obtained by Theorem 3 are smaller than Theorem 2, which means that the decay-rate performance considered in Theorem 3 can reduce the average squared difference between the actual value and the expected value. In addition, Theorem 3 can also reduce the system output error value. Furthermore, we give the overshoot, settling time, and rise time for Example 1.
From the comparison results in Table 2, it can be seen that the fuzzy controller with decay-rate performance proposed in Theorem 3 can effectively stabilize the system quickly and reduce the settling time and rise time. Therefore, through Example 1, it can be proved that the controller with the decay rate can provide better performance.
Example 2. 
In Example 2, we demonstrate the effectiveness of the proposed control method by analyzing a nonlinear double-inverted pendulum system (Figure 7). The nonlinear double-inverted pendulum system is a widely recognized and frequently used example by many experts [27,31,32]. The nonlinear system is described as follows.
x ˙ i 1 = x i 2
x ˙ i 2 = k r 2 4 J i x i 1 + k r 2 4 J i s i n x i 1 x i 2 + 2 J i x i 2 + 1 J i u i + j = 1 , j i 2 k r 2 8 J i x j 1
where x i 1 is the angle from the vertical reference and x i 2 denotes the angular velocity. The system parameters are: masses of pendulums: m 1 = 2   kg and m 2 = 2.5   kg ; gravity constant: g = 9.8   m / s 2 ; length of the pendulum: r = 1   m ; constant of the connecting torsional spring: k = 8   N / m ; moments of inertia: J 1 = 2   kg m 2 and J 2 = 2.5   kg m 2 .
The double-inverted pendulum system can be described by the T–S IDS form (9) with two rules (Figure 8) and the following system matrices:
E i l = 1 0 0 1 ,   A 1 1 = 0 1 8.81 0 ,   A 1 2 = 0 1 5.38 0 ,   A 2 1 = 0 1 9.01 0 ,   A 2 2 0 1 5.58 0 , B i l = 0 0.5 ,   A ¯ 12 1 = 0 0 0.25 0 ,   A ¯ 12 2 = 0 0 0.2 0 ,   C i l = 0 1 .
The control and observer gains can be obtained by harnessing the computational prowess of the MATLAB LMI toolbox with Theorem 3 and λ i = 10 .
  Controller   gains : F s 1 1 = 271.3941 39.9179 F d 1 1 = 51.0972 19.3552 F s 1 2 = 244.3718 36.2366 F d 1 2 = 46.9955 17.6009 and   F s 2 1 = 139.6467 21.7707 F d 2 1 = 30.8544 9.9469 F s 2 2 = 120.8752 19.1308 F d 2 2 = 27.7695 8.6986
  Observer   gains : L s 1 1 = 19.1149 198.7567 T L d 1 1 = 18.9302 206.8705 T L s 1 2 = 20.2031 211.0884 T L d 1 2 = 18.0634 194.2403 T   and   L s 2 1 = 20.6393 188.3686 T L d 2 1 = 19.7443 191.1715 T L s 2 2 = 21.0737 195.5453 T L d 2 2 = 19.1339 185.2329 T
Figure 9 and Figure 10 present the simulation results with the initial conditions x 1 0 = 1 0.5 T , x 2 0 = 1 0.5 T , and x ^ 1 0 = x ^ 2 0 = 0 0 T . We additionally give state-space trajectories (Figure 9) to demonstrate that the respective interconnected subsystems can be effectively controlled through a decentralized control approach. The system response parameters for Example 2 are given in Table 3. This comprehensive examination not only confirms the feasibility of the decentralized control but also highlights its ability to ensure the stability of all systems. Therefore, the proposed decentralized fuzzy control scheme can effectively stabilize Example 1 and Example 2 with decay rate constraints. Furthermore, observers can perfectly estimate the state of the system even when it cannot be measured.

5. Conclusions

This paper contributes to the control synthesis for the nonlinear-state-unmeasured IDS by the decentralized fuzzy control, observer-based feedback, the PDFC method, the FWLF method, and leveraging them to derive sufficient stability conditions. The design of the observer-based feedback for the state-unmeasured IDS is essential to ensure that the derivative feedback signals are measurable for the PDFC method. Additionally, the regularity and impulse-free properties of the IDS can be easily derived through the PDFC method. This paper provides two examples, along with simulation plots, to demonstrate the effectiveness and advantages of the proposed results. The simulation results show the proposed method is highly effective in accurately estimating the control system using the observer, and the proposed method successfully addresses the challenges of the estimation accuracy and system stability, validating its effectiveness in practical applications. Furthermore, it needs to be emphasized that the systems discussed in this paper have the potential to be extended to time-delay systems, which could be a potential direction for future research. Exploring the application of the proposed approach to time-delay systems could offer valuable insights and contribute to the development of advanced control strategies for more complex systems.

Author Contributions

Conceptualization, W.-J.C. and C.-L.S.; methodology, W.-J.C. and C.-L.S.; software, C.-L.S.; validation, W.-J.C. and Y.-C.L.; formal analysis, W.-J.C. and Y.-C.L.; investigation, W.-J.C. and C.-L.S.; resources, W.-J.C. and Y.-C.L.; writing—review and editing, W.-J.C. and C.-L.S.; visualization, C.-L.S.; supervision, W.-J.C. All authors have read and agreed to the published version of the manuscript.

Funding

This work was supported by the National Science and Technology Council of the Republic of China under contract NSTC112-2221-E-019-057.

Data Availability Statement

Data are contained within the article.

Acknowledgments

The authors would like to express their sincere gratitude to the anonymous reviewers who gave us many constructive comments and suggestions.

Conflicts of Interest

The authors declare no conflicts of interest.

References

  1. Rong, N.; Wang, Z. Event-based fixed-time control for interconnected systems with discontinuous interactions. IEEE Trans. Syst. Man Cybern. 2022, 52, 4925–4936. [Google Scholar] [CrossRef]
  2. Palanimuthu, K.; Kim, H.S.; Joo, Y.H. T–S fuzzy sliding mode control for double-fed induction generator-based wind energy system with a membership function-dependent H∞ approach. Inf. Sci. 2022, 596, 73–92. [Google Scholar] [CrossRef]
  3. Bai, B.; Xie, C.; Liu, X.; Li, W.; Zhong, W. Application of integrated factor evaluation-analytic hierarchy process T–S fuzzy fault tree analysis in reliability allocation of industrial robot systems. Appl. Soft Comput. 2022, 115, 108248. [Google Scholar] [CrossRef]
  4. Li, C.; Xiong, G.; Mohamed, A.W.; Yuan, X.; Al-Betar, M.A.; Suganthan, P.N. Takagi-Sugeno fuzzy based power system fault section diagnosis models via genetic learning adaptive GSK algorithm. Knowl.-Based Syst. 2022, 255, 109773. [Google Scholar] [CrossRef]
  5. Wu, C.F.; Chen, B.S.; Zhang, W. Multiobjective investment policy for a nonlinear stochastic financial system. IEEE Trans. Fuzzy Syst. 2016, 25, 460–474. [Google Scholar] [CrossRef]
  6. Li, J.; Zhang, Q.; Ren, J.; Zhang, Y. Robust decentralized stabilization of uncertain large-scale interconnected nonlinear descriptor systems via proportional plus derivative feedback. Int. J. Syst. Sci. 2017, 48, 2997–3006. [Google Scholar] [CrossRef]
  7. Rong, N.; Wang, Z. Fixed-time stabilization for IT2 T–S fuzzy interconnected systems via event-triggered mechanism: An exponential gain method. IEEE Trans. Fuzzy Syst. 2019, 28, 246–258. [Google Scholar] [CrossRef]
  8. Huo, Y.; Wang, D.; Junfei, Q. Adaptive critic optimization to decentralized event-triggered control of continuous-time nonlinear interconnected systems. Optim. Control Appl. Methods 2022, 43, 198–212. [Google Scholar] [CrossRef]
  9. Zhong, Z.; Yang, T. “Robust decentralized static output-feedback control design for large-scale nonlinear systems using Takagi-Sugeno fuzzy models. IEEE Access 2016, 4, 8250–8263. [Google Scholar] [CrossRef]
  10. Zhu, Y.; Fridman, E. Observer-based decentralized predictor control for large-scale interconnected systems with large delays. IEEE Trans. Autom. Control 2020, 66, 2897–2904. [Google Scholar] [CrossRef]
  11. Li, J.; Zhang, Q. Fuzzy reduced-order compensator-based stabilization for interconnected descriptor systems via integral sliding modes. IEEE Trans. Syst. Man Cybern. Syst. 2017, 49, 752–765. [Google Scholar] [CrossRef]
  12. Wang, Y.; Zhang, Q.L. Robust fuzzy decentralized control for nonlinear interconnected descriptor systems. 10th IEEE Int. Conf. Fuzzy Syst. 2021, 3, 1392–1395. [Google Scholar]
  13. Jabri, D.; Guelton, K.; Manamanni, N.; Abdelkrim, M.N. Fuzzy Lyapunov decentralized control of Takagi-Sugeno interconnected descriptors. In Proceedings of the 2009 IEEE Symposium on Computational Intelligence in Control and Automation, Nashville, TN, USA, 30 March–2 April 2009; pp. 30–34. [Google Scholar]
  14. Li, R.; Zhang, X. Adaptive sliding mode observer design for a class of T–S fuzzy descriptor fractional order systems. IEEE Trans. Fuzzy Syst. 2019, 100, 1951–1960. [Google Scholar] [CrossRef]
  15. Zhong, Z.; Xu, G. Disturbance estimation and compensation for discrete-time large-scale IT-2 T–S fuzzy descriptor systems. Int. J. Syst. Sci. 2023, 54, 2891–2903. [Google Scholar] [CrossRef]
  16. Wang, Y.; Xie, X.; Chadli, M.; Xie, S.; Peng, Y. Sliding-mode control of fuzzy singularly perturbed descriptor systems. IEEE Trans. Fuzzy Syst. 2020, 29, 2349–2360. [Google Scholar] [CrossRef]
  17. Gao, R.; Zhai, D.; Cheng, J. Decentralized static output feedback sliding mode control for interconnected descriptor systems via linear sliding variable. Appl. Math. Comput. 2019, 357, 185–198. [Google Scholar] [CrossRef]
  18. Xu, J.; Shi, P.; Lim, C.C.; Cai, C. A descriptor-system approach for finite-frequency H∞ control of singularly perturbed systems. Inf. Sci. 2016, 370, 79–91. [Google Scholar] [CrossRef]
  19. Wei, Z.; Ma, Y. Robust H∞ observer-based sliding mode control for uncertain Takagi–Sugeno fuzzy descriptor systems with unmeasurable premise variables and time-varying delay. Inf. Sci. 2021, 566, 239–261. [Google Scholar] [CrossRef]
  20. Su, C.L.; Chang, W.J.; Pen, C.L. Decentralized multi-performance fuzzy control for nonlinear large-scale descriptor systems. Processes 2022, 10, 2578. [Google Scholar] [CrossRef]
  21. Zhuang, G.; Xia, J.; Sun, W.; Ma, Q.; Wang, Z.; Wang, Y. Normalization and stabilization of neutral descriptor hybrid systems based on PD feedback control. J. Frankl. Inst. 2020, 357, 1070–1089. [Google Scholar] [CrossRef]
  22. Chang, W.J.; Tsai, M.H.; Pen, C.L. Observer-based fuzzy controller design for nonlinear discrete-time singular systems via proportional derivative feedback scheme. Appl. Sci. 2021, 11, 2833. [Google Scholar] [CrossRef]
  23. Ku, C.C.; Chang, W.J.; Tsai, M.H.; Lee, Y.C. Observer-based proportional derivative fuzzy control for singular Takagi-Sugeno fuzzy systems. Inf. Sci. 2021, 570, 815–830. [Google Scholar] [CrossRef]
  24. Miranda-Colorado, R. Observer-based saturated proportional derivative control of perturbed second-order systems: Prescribed input and velocity constraints. ISA Trans. 2022, 122, 336–345. [Google Scholar] [CrossRef] [PubMed]
  25. Guerrero, J.; Torres, J.; Creuze, V.; Chemori, A. Observation-based nonlinear proportional–derivative control for robust trajectory tracking for autonomous underwater vehicles. IEEE J. Ocean. Eng. 2019, 45, 1190–1202. [Google Scholar] [CrossRef]
  26. Miranda-Colorado, R. Observer-based proportional integral derivative control for trajectory tracking of wheeled mobile robots with kinematic disturbances. Appl. Math. Comput. 2022, 432, 127372. [Google Scholar] [CrossRef]
  27. Chang, W.J.; Su, C.L.; Ku, C.C. Passive decentralized fuzzy control for Takagi-Sugeno fuzzy model based large-scale descriptor systems. IEEE Access 2022, 10, 28656–28669. [Google Scholar] [CrossRef]
  28. Mu, Y.; Zhang, H.; Su, H.; Zhang, K. Observer-based actuator fault estimation and proportional derivative fault tolerant control for continuous-time singular systems. Optim. Control Appl. Methods 2019, 40, 979–997. [Google Scholar] [CrossRef]
  29. Rezaee, B.; Zarandi, M.F. Data-driven fuzzy modeling for Takagi–Sugeno–Kang fuzzy system. Inf. Sci. 2010, 180, 241–255. [Google Scholar] [CrossRef]
  30. Zou, Y.; Qian, J.; Zeng, Y.; Guo, Y.; Wu, M.; Wang, F.; Mei, H. Eigen-Structure Assignment-Based Differential Evolution Algorithm for TS Fuzzy Control Tuning Applied to Water-Turbine Governing System. IEEE Access 2021, 9, 39322–39332. [Google Scholar] [CrossRef]
  31. Feng, Z.; Li, R.B.; Wu, L. Adaptive decentralized control for constrained strong interconnected nonlinear systems and its application to inverted pendulum. In IEEE Transactions on Neural Networks and Learning Systems; IEEE: New York, NY, USA, 2023; pp. 1–11. [Google Scholar]
  32. Jabri, D.; Guelton, K.; Belkhiat, D.E.; Manamanni, N. Decentralized static output tracking control of interconnected and disturbed Takagi–Sugeno systems. Int. J. Appl. Math. Comput. Sci. 2020, 30, 225–238. [Google Scholar]
Figure 1. Membership function for Example 1.
Figure 1. Membership function for Example 1.
Processes 12 00101 g001
Figure 2. The state response for Example 1.
Figure 2. The state response for Example 1.
Processes 12 00101 g002
Figure 3. The state response for Example 1.
Figure 3. The state response for Example 1.
Processes 12 00101 g003
Figure 4. The state response for Example 1.
Figure 4. The state response for Example 1.
Processes 12 00101 g004
Figure 5. The state response for Example 1.
Figure 5. The state response for Example 1.
Processes 12 00101 g005
Figure 6. The error trajectories for Example 1.
Figure 6. The error trajectories for Example 1.
Processes 12 00101 g006
Figure 7. Observer-based control for the nonlinear double-inverted pendulum system.
Figure 7. Observer-based control for the nonlinear double-inverted pendulum system.
Processes 12 00101 g007
Figure 8. Membership function for Example 2.
Figure 8. Membership function for Example 2.
Processes 12 00101 g008
Figure 9. The state-space trajectories for Example 2.
Figure 9. The state-space trajectories for Example 2.
Processes 12 00101 g009
Figure 10. The error trajectories for Example 2.
Figure 10. The error trajectories for Example 2.
Processes 12 00101 g010
Table 1. MSE, IAE, and ISE error results for Example 1.
Table 1. MSE, IAE, and ISE error results for Example 1.
MSEIAEITAE
Theorem 2 for Subsystem10.000100.051940.06959
Theorem 3 for Subsystem10.000020.018770.01785
Theorem 2 for Subsystem20.006980.440870.59330
Theorem 3 for Subsystem20.003020.235860.23497
Table 2. Comparison results for Example 1.
Table 2. Comparison results for Example 1.
Max OvershootSettling TimeRise Time
Theorem 2 for x 11 0.27.20
Theorem 2 for x 12 0.03757.80.1722
Theorem 2 for x 21 0.07478.31.0778
Theorem 2 for x 22 0.37.60
Theorem 3 for x 11 0.23.70
Theorem 3 for x 12 0.01795.80.0039
Theorem 3 for x 21 0.05387.20.6254
Theorem 3 for x 22 0.35.70
Table 3. System response parameters for Example 2.
Table 3. System response parameters for Example 2.
Max OvershootSettling TimeRise Time
Theorem   3   for   x 11 1.04866.70
Theorem   3   for   x 12 0.60727.20.0019
Theorem   3   for   x 21 13.70.3451
Theorem   3   for   x 22 0.76964.20.6723
Disclaimer/Publisher’s Note: The statements, opinions and data contained in all publications are solely those of the individual author(s) and contributor(s) and not of MDPI and/or the editor(s). MDPI and/or the editor(s) disclaim responsibility for any injury to people or property resulting from any ideas, methods, instructions or products referred to in the content.

Share and Cite

MDPI and ACS Style

Chang, W.-J.; Su, C.-L.; Lee, Y.-C. Estimated-State Feedback Fuzzy Compensator Design via a Decentralized Approach for Nonlinear-State-Unmeasured Interconnected Descriptor Systems. Processes 2024, 12, 101. https://doi.org/10.3390/pr12010101

AMA Style

Chang W-J, Su C-L, Lee Y-C. Estimated-State Feedback Fuzzy Compensator Design via a Decentralized Approach for Nonlinear-State-Unmeasured Interconnected Descriptor Systems. Processes. 2024; 12(1):101. https://doi.org/10.3390/pr12010101

Chicago/Turabian Style

Chang, Wen-Jer, Che-Lun Su, and Yi-Chen Lee. 2024. "Estimated-State Feedback Fuzzy Compensator Design via a Decentralized Approach for Nonlinear-State-Unmeasured Interconnected Descriptor Systems" Processes 12, no. 1: 101. https://doi.org/10.3390/pr12010101

APA Style

Chang, W.-J., Su, C.-L., & Lee, Y.-C. (2024). Estimated-State Feedback Fuzzy Compensator Design via a Decentralized Approach for Nonlinear-State-Unmeasured Interconnected Descriptor Systems. Processes, 12(1), 101. https://doi.org/10.3390/pr12010101

Note that from the first issue of 2016, this journal uses article numbers instead of page numbers. See further details here.

Article Metrics

Back to TopTop