Peer Influence during Adolescence: The Moderating Role of Parental Support
Abstract
1. Introduction
1.1. Peer Contagion and Youth Internalizing and Externalizing Symptoms
1.2. Maternal and Paternal Support and Youth Internalizing and Externalizing Symptoms
1.3. Current Study
2. Materials and Methods
2.1. Participants
2.2. Procedures
2.3. Measures
2.3.1. School Measure
2.3.2. Laboratory Measures
2.4. Data Analytic Approach
3. Results
3.1. Descriptive Statistics
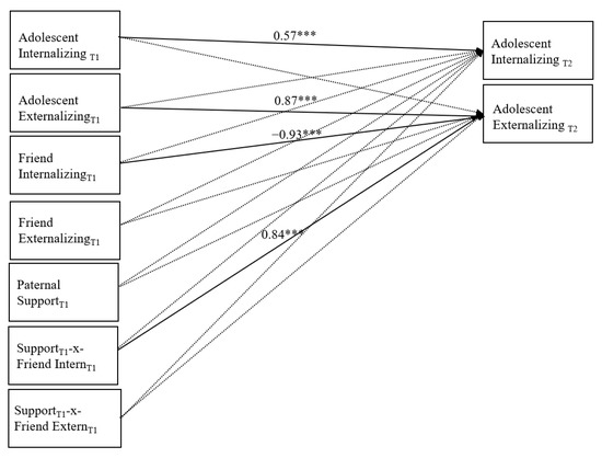
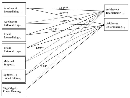
3.1.1. Moderation Analyses with Maternal Support
3.1.2. Moderation Analyses with Paternal Support
3.1.3. Evaluation of Sex Differences
4. Discussion
4.1. Unique Effects of Friend Internalizing and Externalizing Difficulties
4.2. Moderating Role of Parent Support
4.3. The Role of Sex
4.4. Clinical Implications
4.5. Limitations and Future Directions
5. Conclusions
Author Contributions
Funding
Institutional Review Board Statement
Informed Consent Statement
Data Availability Statement
Conflicts of Interest
References
- Piacentini, J.; Peris, T.S.; Bergman, R.L.; Chang, S.; Jaffer, M. Brief report: Functional Impairment in Childhood OCD: Development and psychometrics properties of the child obsessive-Compulsive Impact Scale-Revised (COIS-R). J. Clin. Child Adolesc. Psychol. 2007, 36, 645–653. [Google Scholar] [CrossRef] [PubMed]
- Shi, Q.; Ettekal, I.; Deutz, M.H.F.; Woltering, S. Trajectories of pure and co-occurring internalizing and externalizing prob-lems from early childhood to adolescence: Associations with early childhood individual and contextual antecedents. Dev. Psychol. 2020, 56, 1906–1918. [Google Scholar] [CrossRef] [PubMed]
- Okano, L.; Jeon, L.; Crandall, A.; Powell, T.; Riley, A. The cascading effects of externalizing behaviors and academic achievement across developmental transitions: Implications for prevention and intervention. Prev. Sci. 2019, 21, 211–221. [Google Scholar] [CrossRef]
- Brook, D.W.; Brook, J.S.; Rubenstone, E.; Zhang, C.; Saar, N.S. Developmental associations between externalizing behaviors, peer delinquency, drug use, perceived neighborhood crime, and violent behavior in urban communities. Aggress. Behav. 2011, 37, 349–361. [Google Scholar] [CrossRef]
- Prinstein, M.J. Moderators of peer contagion: A longitudinal examination of depression socialization between adolescents and their best friends. J. Clin. Child Adolesc. Psychol. 2007, 36, 159–170. [Google Scholar] [CrossRef] [PubMed]
- Prinstein, M.J.; Meade, C.S.; Cohen, G.L. Adolescent oral sex, peer popularity, and perceptions of best friends’ sexual behavior. J. Pediatr. Psychol. 2003, 28, 243–249. [Google Scholar] [CrossRef]
- Willner, C.J.; Gatzke-Kopp, L.M.; Bray, B.C. The dynamics of internalizing and externalizing comorbidity across the early school years. Dev. Psychopathol. 2016, 28, 1033–1052. [Google Scholar] [CrossRef]
- Vaughan, C.A.; Foshee, V.A.; Ennett, S.T. Protective effects of maternal and peer support on depressive symptoms during adolescence. J. Abnorm. Child Psychol. 2010, 38, 261–272. [Google Scholar] [CrossRef] [PubMed][Green Version]
- Pinquart, M. Associations of parenting dimensions and styles with externalizing problems of children and adolescents: An updated meta-analysis. Dev. Psychol. 2017, 53, 873–932. [Google Scholar] [CrossRef] [PubMed]
- Raffaelli, M.; Andrade, F.C.D.; Wiley, A.R.; Edwards, L.L.; Sanchez-Armass, O.; Aradillas-Garcia, C. Stress, social support, and depression: A test of the stress-buffering hypothesis in a mexican sample. J. Res. Adolesc. 2012, 23, 283–289. [Google Scholar] [CrossRef]
- Brechwald, W.A.; Prinstein, M.J. Beyond homophily: A decade of advances in understanding peer influence processes. J. Res. Adolesc. 2011, 21, 166–179. [Google Scholar] [CrossRef]
- Stevens, E.A.; Prinstein, M.J. Peer contagion of depressogenic attributional styles among adolescents: A longitudinal study. J. Abnorm. Child Psychol. 2005, 33, 25–37. [Google Scholar] [CrossRef] [PubMed]
- Sijtsema, J.J.; Ojanen, T.; Veenstra, R.; Lindenberg, S.; Hawley, P.H.; Little, T.D. Forms and functions of aggression in adolescent friendship selection and influence: A longitudinal social network analysis. Soc. Dev. 2009, 19, 515–534. [Google Scholar] [CrossRef]
- Andrews, J.A.; Tildesley, E.; Hops, H.; Li, F. The influence of peers on young adult substance use. Health Psychol. 2002, 21, 349–357. [Google Scholar] [CrossRef] [PubMed]
- Boyd-Ball, A.J.; Véronneau, M.-H.; Dishion, T.J.; Kavanagh, K. Monitoring and peer influences as predictors of increases in alcohol use among American Indian youth. Prev. Sci. 2013, 15, 526–535. [Google Scholar] [CrossRef]
- Randall, J.R.; Nickel, N.C.; Colman, I. Contagion from peer suicidal behavior in a representative sample of American adolescents. J. Affect. Disord. 2015, 186, 219–225. [Google Scholar] [CrossRef]
- Rose, A.J. Co-rumination in the friendships of girls and boys. Child Dev. 2002, 73, 1830–1843. [Google Scholar] [CrossRef]
- Rose, A.J.; Carlson, W.; Waller, E.M. Prospective associations of co-rumination with friendship and emotional adjustment: Considering the socioemotional trade-offs of co-rumination. Dev. Psychol. 2007, 43, 1019–1031. [Google Scholar] [CrossRef] [PubMed]
- Dishion, T.J.; Tipsord, J.M. Peer contagion in child and adolescent social and emotional development. Annu. Rev. Psychol. 2011, 62, 189–214. [Google Scholar] [CrossRef] [PubMed]
- Dishion, T.J.; Eddy, J.M.; Haas, E.; Li, F.; Spracklen, K. Friendships and violent behavior during adolescence. Soc. Dev. 1997, 6, 207–223. [Google Scholar] [CrossRef]
- Dishion, T.J. Cross-setting consistency in early adolescent psychopathology: Deviant friendships and problem behavior sequelae. J. Pers. 2000, 68, 1109–1126. [Google Scholar] [CrossRef]
- Gordon, C.T.; Hinshaw, S.P. Parenting stress as a mediator between childhood adhd and early adult female outcomes. J. Clin. Child Adolesc. Psychol. 2017, 46, 588–599. [Google Scholar] [CrossRef]
- Chronis, A.M.; Lahey, B.B.; Pelham, W.E.; Kipp, H.L.; Baumann, B.L.; Lee, S.S. Psychopathology and substance abuse in parents of young children with attention-deficit/hyperactivity disorder. J. Am. Acad. Child Adolesc. Psychiatry 2003, 42, 1424–1432. [Google Scholar] [CrossRef] [PubMed]
- Chassin, L.; Pitts, S.C.; DeLucia, C.; Todd, M. A longitudinal study of children of alcoholics: Predicting young adult substance use disorders, anxiety, and depression. J. Abnorm. Psychol. 1999, 108, 106–119. [Google Scholar] [CrossRef]
- Raposa, E.B.; Hammen, C.L.; Brennan, P.A. Close friends’ psychopathology as a pathway from early adversity to young adulthood depressive symptoms. J. Clin. Child Adolesc. Psychol. 2014, 44, 742–750. [Google Scholar] [CrossRef] [PubMed]
- Angold, A.; Costello, E.J.; Erkanli, A. Comorbidity. J. Child Psychol. Psychiatry 1999, 40, 57–87. [Google Scholar] [CrossRef]
- Goodnight, J.A.; Bates, J.E.; Newman, J.P.; Dodge, K.A.; Petit, G.S. The interactive influence of friend deviance, disinhibition tendencies, and gender on the emergence of externalizing behavior during early and middle adolescence. J. Abnorm. Psychol. 2006, 34, 573–583. [Google Scholar] [CrossRef] [PubMed]
- Giletta, M.; Scholte, R.H.J.; Burk, W.J.; Engels, R.C.M.E.; Larsen, J.K.; Prinstein, M.J.; Ciairano, S. Similarity in depressive symptoms in adolescents’ friendship dyads: Selection or socialization? Dev. Psychol. 2011, 47, 1804–1814. [Google Scholar] [CrossRef]
- Kornienko, O.; Ha, T.; Dishion, T.J. Dynamic pathways between rejection and antisocial behavior in peer networks: Update and test of confluence model. Dev. Psychopathol. 2019, 32, 175–188. [Google Scholar] [CrossRef] [PubMed]
- Laible, D.J.; Carlo, G.; Raffaelli, M. The differential relations of parent and peer attachment to adolescent adjustment. J. Youth Adolesc. 2000, 29, 45–59. [Google Scholar] [CrossRef]
- Ge, X.; Lorenz, F.O.; Conger, R.D.; Elder, G.H.; Al, E. Trajectories of stressful life events and depressive symptoms during adolescence. Dev. Psychol. 1994, 30, 467–483. [Google Scholar] [CrossRef]
- Stice, E.; Ragan, J.; Randall, P. Prospective relations between social support and depression: Differential direction of effects for parent and peer support? J. Abnorm. Psychol. 2004, 113, 155–159. [Google Scholar] [CrossRef] [PubMed]
- White, R.; Renk, K. Externalizing behavior problems during adolescence: An ecological perspective. J. Child Fam. Stud. 2011, 21, 158–171. [Google Scholar] [CrossRef]
- Anderson, S.F.; Salk, R.H.; Hyde, J.S. Stress in romantic relationships and adolescent depressive symptoms: Influence of parental support. J. Fam. Psychol. 2015, 29, 339–348. [Google Scholar] [CrossRef] [PubMed]
- Capp, G.; Berkowitz, R.; Sullivan, K.; Astor, R.A.; De Pedro, K.; Gilreath, T.D.; Benbenishty, R.; Rice, E. Adult relationships in multiple contexts and associations with adolescent mental health. Res. Soc. Work. Pr. 2016, 26, 622–629. [Google Scholar] [CrossRef]
- Laible, D.J.; Carlo, G. The differential relations of maternal and paternal support and control to adolescent social competence, self-worth, and sympathy. J. Adolesc. Res. 2004, 19, 759–782. [Google Scholar] [CrossRef]
- Bean, R.A.; Barber, B.K.; Crane, D.R. Parental support, behavioral control, and psychological control among African American youth. J. Fam. Issues 2006, 27, 1335–1355. [Google Scholar] [CrossRef]
- Jaccard, J.; Blanton, H.; Dodge, T. Peer influences on risk behavior: An analysis of the effects of a close friend. Dev. Psychol. 2005, 41, 135–147. [Google Scholar] [CrossRef] [PubMed]
- Allen, J.P.; Chango, J.; Szwedo, D.; Schad, M.; Marston, E. Predictors of susceptibility to peer influence regarding substance use in adolescence. Child Dev. 2011, 83, 337–350. [Google Scholar] [CrossRef]
- Manongdo, J.A.; Garcia, J.I.R. Mothers’ parenting dimensions and adolescent externalizing and internalizing behaviors in a low-income, urban Mexican American sample. J. Clin. Child Adolesc. Psychol. 2007, 36, 593–604. [Google Scholar] [CrossRef]
- Bowker, J.C.W.; Rubin, K.H.; Burgess, K.B.; Booth-LaForce, C.; Rose-Krasnor, L. Behavioral characteristics associated with stable and fluid best friendship patterns in middle childhood. Merrill-Palmer Q. 2006, 52, 671–693. [Google Scholar] [CrossRef]
- Bukowski, W.M.; Hoza, B.; Boivin, M. Measuring friendship quality during pre- and early adolescence: The development and psychometric properties of the friendship qualities scale. J. Soc. Pers. Relatsh. 1994, 11, 471–484. [Google Scholar] [CrossRef]
- Parker, J.G.; Asher, S.R. Friendship and friendship quality in middle childhood: Links with peer group acceptance and feelings of loneliness and social dissatisfaction. Dev. Psychol. 1993, 29, 611–621. [Google Scholar] [CrossRef]
- Hand, L.S.; Furman, W. Rewards and costs in adolescent other-sex friendships: Comparisons to same-sex friendships and romantic relationships. Soc. Dev. 2009, 18, 270–287. [Google Scholar] [CrossRef]
- Benenson, J.F.; Christakos, A. The greater fragility of females’ versus males’ closest same-sex friendships. Child Dev. 2003, 74, 1123–1129. [Google Scholar] [CrossRef]
- Achenbach, T.M. Manual for Child Behavior Checklist/ 4–18 and 1991 Profile; University of Vermont Department of Psychiatry: Burlington, VT, USA, 1991. [Google Scholar]
- Achenbach, T.M.; Rescorla, L.A. Manual for the ASEBA School-Age Forms & Profiles; Research Center for Children, Youth & Families, University of Vermont: Burlington, VT, USA, 2001. [Google Scholar]
- Furman, W.; Buhrmester, D. Children’s perceptions of the personal relationships in their social networks. Dev. Psychol. 1985, 21, 1016–1024. [Google Scholar] [CrossRef]
- Guimond, F.-A.; Laursen, B.; Vitaro, F.; Brendgen, M.; Dionne, G.; Boivin, M. Associations between mother-child relationship quality and adolescent adjustment. Int. J. Behav. Dev. 2016, 40, 196–204. [Google Scholar] [CrossRef] [PubMed]
- Ii, L.E.M.; Shell, M.D. The effects of parental support and self-esteem on internalizing symptoms in emerging adulthood. Psi Chi J. Psychol. Res. 2017, 22, 131–140. [Google Scholar] [CrossRef]
- Muthén, L.K.; Muthén, B.O. Mplus User’s Guide, 6th ed.; Muthén & Muthén: Los Angeles, CA, USA, 1998–2011. [Google Scholar]
- Hu, L.T.; Bentler, P.M. Cutoff criteria for fit indexes in covariance structure analysis: Conventional criteria versus new alternatives. Struct. Equ. Model. 1999, 6, 1–55. [Google Scholar] [CrossRef]
- Aiken, L.S.; West, S.G. Multiple Regression: Testing and Interpreting Interactions; Sage Publications: Thousand Oaks, CA, USA, 1991. [Google Scholar]
- Van Zalk, M.H.W.; Kerr, M.; Branje, S.J.T.; Stattin, H.; Meeus, W.H.J. It takes three: Selection, influence, and de-selection processes of depression in adolescent friendship networks. Dev. Psychol. 2010, 46, 927–938. [Google Scholar] [CrossRef]
- Barrett, P.M.; Rapee, R.M.; Dadds, M.M.; Ryan, S.M. Family enhancement of cognitive style in anxious and aggressive children. J. Abnorm. Child Psychol. 1996, 24, 187–203. [Google Scholar] [CrossRef]
- Walker, O.L.; Henderson, H.A.; Degnan, K.A.; Penela, E.C.; Fox, N.A. Associations between behavioral inhibition and children’s social problem-solving behavior during social exclusion. Soc. Dev. 2014, 23, 487–501. [Google Scholar] [CrossRef]
- Rueger, S.Y.; Malecki, C.K.; Pyun, Y.; Aycock, C.; Coyle, S. A meta-analytic review of the association between perceived social support and depression in childhood and adolescence. Psychol. Bull. 2016, 142, 1017–1067. [Google Scholar] [CrossRef]
- Hanish, L.D.; Martin, C.L.; Fabes, R.A.; Leonard, S.; Herzog, M. Exposure to externalizing peers in early childhood: Homophily and peer contagion processes. J. Abnorm. Child Psychol. 2005, 33, 267–281. [Google Scholar] [CrossRef]
- Prinstein, M.J.; Heilbron, N.; Guerry, J.D.; Franklin, J.C.; Rancourt, D.; Simon, V.; Spirito, A. Peer influence and nonsuicidal self injury: Longitudinal results in community and clinically-referred adolescent samples. J. Abnorm. Child Psychol. 2010, 38, 669–682. [Google Scholar] [CrossRef] [PubMed]
- Hektner, J.M.; August, G.J.; Realmuto, G.M. Effects of pairing aggressive and nonaggressive children in strategic peer affiliation. J. Abnorm. Child Psychol. 2003, 31, 399–412. [Google Scholar] [CrossRef]
- Eyberg, S.M.; Funderburk, B.W. Parent-Child Interaction Therapy Protocol; PCIT International: Gainesville, FL, USA, 2011. [Google Scholar]
- Ward, M.A.; Theule, J.; Cheung, K. Parent-child interaction therapy for child disruptive behaviour disorders: A meta-analysis. Child Youth Care Forum 2016, 45, 675–690. [Google Scholar] [CrossRef]
- Reyes, A.D.L.; Kazdin, A.E. Informant discrepancies in the assessment of childhood psychopathology: A critical review, theoretical framework, and recommendations for further study. Psychol. Bull. 2005, 131, 483–509. [Google Scholar] [CrossRef] [PubMed]



| 1 | 2 | 3 | 4 | 5 | 6 | 7 | 8 | 9 | 10 | ||
| 1. | G6 internalizing | − | |||||||||
| 2. | G6 externalizing | 0.67 ** | − | ||||||||
| 3. | G8 internalizing | 0.55 ** | 0.36 ** | − | |||||||
| 4. | G8 externalizing | 0.32 ** | 0.69 ** | 0.58 ** | − | ||||||
| 5. | BF G6 internalizing | 0.15 * | 0.25 ** | 0.01 | 0.07 | − | |||||
| 6. | BF G6 externalizing | 0.25 ** | 0.27 ** | 0.15 | 0.14 | 0.68 ** | − | ||||
| 7. | G6 Mother Support | −0.08 | −0.19 ** | −0.06 | −0.17 | −0.11 | −0.12 | − | |||
| 8. | G6 Father Support | −0.05 | −0.18 ** | −0.04 | −0.18 * | −0.10 | −0.09 | 0.54 ** | − | ||
| 9. | G6 Friendship quality | −0.08 | −0.06 | 0.07 | 0.02 | −0.13 * | −0.07 | 0.18 ** | 0.19 ** | − | |
| 10. | Sex (female: N = 205; % = 53.2) | 0.01 | −0.13 * | 0.18 * | −0.06 | −0.00 | −0.13 * | 0.08 | −0.02 | 0.22 ** | − |
| M | 6.23 | 6.13 | 5.39 | 4.63 | 6.25 | 6.08 | 4.16 | 3.94 | 3.96 | 0.53 | |
| SD | 6.04 | 6.19 | 4.95 | 5.02 | 6.05 | 6.21 | 0.56 | 0.68 | 0.60 | 0.50 |
Publisher’s Note: MDPI stays neutral with regard to jurisdictional claims in published maps and institutional affiliations. |
© 2021 by the authors. Licensee MDPI, Basel, Switzerland. This article is an open access article distributed under the terms and conditions of the Creative Commons Attribution (CC BY) license (https://creativecommons.org/licenses/by/4.0/).
Share and Cite
Havewala, M.; Bowker, J.C.; Smith, K.A.; Rose-Krasnor, L.; Booth-LaForce, C.; Laursen, B.; Felton, J.W.; Rubin, K.H. Peer Influence during Adolescence: The Moderating Role of Parental Support. Children 2021, 8, 306. https://doi.org/10.3390/children8040306
Havewala M, Bowker JC, Smith KA, Rose-Krasnor L, Booth-LaForce C, Laursen B, Felton JW, Rubin KH. Peer Influence during Adolescence: The Moderating Role of Parental Support. Children. 2021; 8(4):306. https://doi.org/10.3390/children8040306
Chicago/Turabian StyleHavewala, Mazneen, Julie C. Bowker, Kelly A. Smith, Linda Rose-Krasnor, Cathryn Booth-LaForce, Brett Laursen, Julia W. Felton, and Kenneth H. Rubin. 2021. "Peer Influence during Adolescence: The Moderating Role of Parental Support" Children 8, no. 4: 306. https://doi.org/10.3390/children8040306
APA StyleHavewala, M., Bowker, J. C., Smith, K. A., Rose-Krasnor, L., Booth-LaForce, C., Laursen, B., Felton, J. W., & Rubin, K. H. (2021). Peer Influence during Adolescence: The Moderating Role of Parental Support. Children, 8(4), 306. https://doi.org/10.3390/children8040306

