Analysis of the Influence of Jaw Periosteal Cells on Macrophages Phenotype Using an Innovative Horizontal Coculture System
Abstract
:1. Introduction
2. Materials and Methods
2.1. THP-1 Cells and JPCs Expansion
2.2. Co-Culturing of Macrophages and JPCs in the Horizontal Coculture System
2.3. Flow Cytometric Analyses of M1/M2 Macrophages
2.4. RNA Isolation and Quantitative Gene Expression Analyses in M1/M2 Macrophages
2.5. Analyses of Cytokine and Chemokine Release Using Proteome Profiler Arrays
2.6. Immunofluorescence Staining
2.7. Macrophages DNA Replication Evaluation
2.8. Cell Tracking
2.9. Statistical Analysis
3. Results
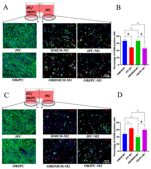
3.1. Phenotypic Changes of THP-1-Derived M1/M2 Macrophages Cocultured with JPCs/OBJPCs
3.2. Gene Expression Analyses in M1/M2 Macrophages Co-Cultured with JPCs/OBJPCs
3.3. Cytokine and Chemokine Release Detection in Supernatants from M1/M2 Macrophages Cocultured with JPCs/OBJPCs by Proteome Profiler Arrays
3.4. Immunofluorescent Staining of M1/M2 Macrophages Cocultured with JPCs/OBJPCs
3.5. Proliferation Analysis of M1/M2 Macrophages Growing in Mono or Cocultures by Quantification of DNA Synthesis
3.6. Detection of the Endocytic Activity of M1/M2 Macrophages Cocultured with JPCs/OBJPCs
4. Discussion
5. Conclusions
Supplementary Materials
Author Contributions
Funding
Institutional Review Board Statement
Informed Consent Statement
Data Availability Statement
Acknowledgments
Conflicts of Interest
References
- Pajarinen, J.; Lin, T.; Gibon, E.; Kohno, Y.; Maruyama, M.; Nathan, K.; Lu, L.; Yao, Z.; Goodman, S.B. Mesenchymal stem cell-macrophage crosstalk and bone healing. Biomaterials 2019, 196, 80–89. [Google Scholar] [CrossRef]
- Li, H.; Shen, S.; Fu, H.; Wang, Z.; Li, X.; Sui, X.; Yuan, M.; Liu, S.; Wang, G.; Guo, Q. Immunomodulatory Functions of Mesenchymal Stem Cells in Tissue Engineering. Stem Cells Int. 2019, 2019, 9671206. [Google Scholar] [CrossRef] [Green Version]
- Mendez-Ferrer, S.; Michurina, T.V.; Ferraro, F.; Mazloom, A.R.; Macarthur, B.D.; Lira, S.A.; Scadden, D.T.; Ma’ayan, A.; Enikolopov, G.N.; Frenette, P.S. Mesenchymal and haematopoietic stem cells form a unique bone marrow niche. Nature 2010, 466, 829–834. [Google Scholar] [CrossRef] [PubMed]
- Shi, Y.; Wang, Y.; Li, Q.; Liu, K.; Hou, J.; Shao, C.; Wang, Y. Immunoregulatory mechanisms of mesenchymal stem and stromal cells in inflammatory diseases. Nat. Rev. Nephrol. 2018, 14, 493–507. [Google Scholar] [CrossRef] [PubMed]
- Dai, J.; Rottau, D.; Kohler, F.; Reinert, S.; Alexander, D. Effects of Jaw Periosteal Cells on Dendritic Cell Maturation. J. Clin. Med. 2018, 7, 312. [Google Scholar] [CrossRef] [PubMed] [Green Version]
- He, F.; Umrath, F.; Reinert, S.; Alexander, D. Jaw Periosteum-Derived Mesenchymal Stem Cells Regulate THP-1-Derived Macrophage Polarization. Int. J. Mol. Sci. 2021, 22, 4310. [Google Scholar] [CrossRef] [PubMed]
- Dai, J.; Umrath, F.; Reinert, S.; Alexander, D. Jaw Periosteal Cells Seeded in Beta-Tricalcium Phosphate Inhibit Dendritic Cell Maturation. Biomolecules 2020, 10, 887. [Google Scholar] [CrossRef]
- Martinez, F.O.; Sica, A.; Mantovani, A.; Locati, M. Macrophage activation and polarization. Front. Biosci. A J. Virtual Libr. 2008, 13, 453–461. [Google Scholar] [CrossRef] [PubMed] [Green Version]
- Murray, P.J. Macrophage Polarization. Annu Rev Physiol 2017, 79, 541–566. [Google Scholar] [CrossRef] [PubMed]
- Sinder, B.P.; Pettit, A.R.; McCauley, L.K. Macrophages: Their Emerging Roles in Bone. J. Bone Miner. Res. Off. J. Am. Soc. Bone Miner. Res. 2015, 30, 2140–2149. [Google Scholar] [CrossRef] [Green Version]
- Yang, M.; Ma, B.; Shao, H.; Clark, A.M.; Wells, A. Macrophage phenotypic subtypes diametrically regulate epithelial-mesenchymal plasticity in breast cancer cells. BMC Cancer 2016, 16, 419. [Google Scholar] [CrossRef] [Green Version]
- Sun, M.; Sun, L.; Huang, C.; Chen, B.C.; Zhou, Z. Induction of Macrophage M2b/c Polarization by Adipose Tissue-Derived Mesenchymal Stem Cells. J. Immunol. Res. 2019, 2019, 7059680. [Google Scholar] [CrossRef] [Green Version]
- Kwiecien, I.; Polubiec-Kownacka, M.; Dziedzic, D.; Wolosz, D.; Rzepecki, P.; Domagala-Kulawik, J. CD163 and CCR7 as markers for macrophage polarization in lung cancer microenvironment. Cent.-Eur. J. Immunol. 2019, 44, 395–402. [Google Scholar] [CrossRef] [PubMed]
- Tateyama, M.; Fujihara, K.; Misu, T.; Itoyama, Y. CCR7+ myeloid dendritic cells together with CCR7+ T cells and CCR7+ macrophages invade CCL19+ nonnecrotic muscle fibers in inclusion body myositis. J. Neurol. Sci. 2009, 279, 47–52. [Google Scholar] [CrossRef] [PubMed]
- Murray, P.J.; Wynn, T.A. Protective and pathogenic functions of macrophage subsets. Nat. Rev. Immunol. 2011, 11, 723–737. [Google Scholar] [CrossRef] [PubMed]
- Hirayama, D.; Iida, T.; Nakase, H. The Phagocytic Function of Macrophage-Enforcing Innate Immunity and Tissue Homeostasis. Int. J. Mol. Sci. 2018, 19, 92. [Google Scholar] [CrossRef] [Green Version]
- Kristiansen, M.; Graversen, J.H.; Jacobsen, C.; Sonne, O.; Hoffman, H.J.; Law, S.K.; Moestrup, S.K. Identification of the haemoglobin scavenger receptor. Nature 2001, 409, 198–201. [Google Scholar] [CrossRef] [PubMed]
- Landis, R.C.; Philippidis, P.; Domin, J.; Boyle, J.J.; Haskard, D.O. Haptoglobin Genotype-Dependent Anti-Inflammatory Signaling in CD163(+) Macrophages. Int. J. Inflamm. 2013, 2013, 980327. [Google Scholar] [CrossRef]
- Fabriek, B.O.; van Bruggen, R.; Deng, D.M.; Ligtenberg, A.J.; Nazmi, K.; Schornagel, K.; Vloet, R.P.; Dijkstra, C.D.; van den Berg, T.K. The macrophage scavenger receptor CD163 functions as an innate immune sensor for bacteria. Blood 2009, 113, 887–892. [Google Scholar] [CrossRef]
- Stewart, C.R.; Stuart, L.M.; Wilkinson, K.; van Gils, J.M.; Deng, J.; Halle, A.; Rayner, K.J.; Boyer, L.; Zhong, R.; Frazier, W.A.; et al. CD36 ligands promote sterile inflammation through assembly of a Toll-like receptor 4 and 6 heterodimer. Nat. Immunol. 2010, 11, 155–161. [Google Scholar] [CrossRef] [Green Version]
- Heit, B.; Kim, H.; Cosio, G.; Castano, D.; Collins, R.; Lowell, C.A.; Kain, K.C.; Trimble, W.S.; Grinstein, S. Multimolecular signaling complexes enable Syk-mediated signaling of CD36 internalization. Dev. Cell 2013, 24, 372–383. [Google Scholar] [CrossRef] [PubMed] [Green Version]
- Canton, J.; Neculai, D.; Grinstein, S. Scavenger receptors in homeostasis and immunity. Nat. Rev. Immunol. 2013, 13, 621–634. [Google Scholar] [CrossRef] [PubMed]
- McGreal, E.P.; Miller, J.L.; Gordon, S. Ligand recognition by antigen-presenting cell C-type lectin receptors. Curr. Opin. Immunol. 2005, 17, 18–24. [Google Scholar] [CrossRef]
- Yao, Y.; Xu, X.H.; Jin, L. Macrophage Polarization in Physiological and Pathological Pregnancy. Front. Immunol. 2019, 10, 792. [Google Scholar] [CrossRef] [PubMed]
- Li, M.; Sun, X.; Zhao, J.; Xia, L.; Li, J.; Xu, M.; Wang, B.; Guo, H.; Yu, C.; Gao, Y. CCL5 deficiency promotes liver repair by improving inflammation resolution and liver regeneration through M2 macrophage polarization. Cell. Mol. Immunol. 2020, 17, 753–764. [Google Scholar] [CrossRef] [PubMed]
- Liu, H.; Li, D.; Zhang, Y.; Li, M. Inflammation, mesenchymal stem cells and bone regeneration. Histochem. Cell Biol. 2018, 149, 393–404. [Google Scholar] [CrossRef]
- Brandau, S.; Jakob, M.; Hemeda, H.; Bruderek, K.; Janeschik, S.; Bootz, F.; Lang, S. Tissue-resident mesenchymal stem cells attract peripheral blood neutrophils and enhance their inflammatory activity in response to microbial challenge. J. Leukoc. Biol. 2010, 88, 1005–1015. [Google Scholar] [CrossRef] [PubMed]
- Bernardo, M.E.; Fibbe, W.E. Mesenchymal stromal cells: Sensors and switchers of inflammation. Cell Stem Cell 2013, 13, 392–402. [Google Scholar] [CrossRef] [Green Version]
- Semerad, C.L.; Liu, F.; Gregory, A.D.; Stumpf, K.; Link, D.C. G-CSF is an essential regulator of neutrophil trafficking from the bone marrow to the blood. Immunity 2002, 17, 413–423. [Google Scholar] [CrossRef] [Green Version]
- Devalaraja, R.M.; Nanney, L.B.; Du, J.; Qian, Q.; Yu, Y.; Devalaraja, M.N.; Richmond, A. Delayed wound healing in CXCR2 knockout mice. J. Investig. Dermatol. 2000, 115, 234–244. [Google Scholar] [CrossRef] [Green Version]
- Mantovani, A.; Sica, A.; Sozzani, S.; Allavena, P.; Vecchi, A.; Locati, M. The chemokine system in diverse forms of macrophage activation and polarization. Trends Immunol. 2004, 25, 677–686. [Google Scholar] [CrossRef]
- Kim, S.-W.; Zhang, H.-Z.; Guo, L.; Kim, J.-M.; Kim, M.H. Amniotic mesenchymal stem cells enhance wound healing in diabetic NOD/SCID mice through high angiogenic and engraftment capabilities. PLoS ONE 2012, 7, e41105. [Google Scholar] [CrossRef]
- Chen, L.; Tredget, E.E.; Wu, P.Y.; Wu, Y. Paracrine factors of mesenchymal stem cells recruit macrophages and endothelial lineage cells and enhance wound healing. PLoS ONE 2008, 3, e1886. [Google Scholar] [CrossRef] [PubMed] [Green Version]
- Whelan, D.S.; Caplice, N.M.; Clover, A.J. Mesenchymal stromal cell derived CCL2 is required for accelerated wound healing. Sci. Rep. 2020, 10, 1–12. [Google Scholar] [CrossRef] [PubMed]
- Shi, C.; Jia, T.; Mendez-Ferrer, S.; Hohl, T.M.; Serbina, N.V.; Lipuma, L.; Leiner, I.; Li, M.O.; Frenette, P.S.; Pamer, E.G. Bone marrow mesenchymal stem and progenitor cells induce monocyte emigration in response to circulating toll-like receptor ligands. Immunity 2011, 34, 590–601. [Google Scholar] [CrossRef] [Green Version]
- Giri, J.; Das, R.; Nylen, E.; Chinnadurai, R.; Galipeau, J. CCL2 and CXCL12 derived from mesenchymal stromal cells cooperatively polarize IL-10+ tissue macrophages to mitigate gut injury. Cell Rep. 2020, 30, 1923–1934.e4. [Google Scholar] [CrossRef] [PubMed] [Green Version]
- Sawant, K.V.; Poluri, K.M.; Dutta, A.K.; Sepuru, K.M.; Troshkina, A.; Garofalo, R.P.; Rajarathnam, K. Chemokine CXCL1 mediated neutrophil recruitment: Role of glycosaminoglycan interactions. Sci. Rep. 2016, 6, 33123. [Google Scholar] [CrossRef] [Green Version]
- Eggenhofer, E.; Hoogduijn, M.J. Mesenchymal stem cell-educated macrophages. Transplant. Res. 2012, 1, 12. [Google Scholar] [CrossRef] [Green Version]
- Kim, J.; Hematti, P. Mesenchymal stem cell–educated macrophages: A novel type of alternatively activated macrophages. Exp. Hematol. 2009, 37, 1445–1453. [Google Scholar] [CrossRef] [Green Version]
- Tay, J.; Levesque, J.P.; Winkler, I.G. Cellular players of hematopoietic stem cell mobilization in the bone marrow niche. Int. J. Hematol. 2017, 105, 129–140. [Google Scholar] [CrossRef]
- Wen, Q.; Kong, Y.; Zhao, H.-Y.; Zhang, Y.-Y.; Han, T.-T.; Wang, Y.; Xu, L.-P.; Zhang, X.-H.; Huang, X.-J. G-CSF-induced macrophage polarization and mobilization may prevent acute graft-versus-host disease after allogeneic hematopoietic stem cell transplantation. Bone Marrow Transplant. 2019, 54, 1419–1433. [Google Scholar] [CrossRef] [PubMed]
- Sieweke, M.H.; Allen, J.E. Beyond stem cells: Self-renewal of differentiated macrophages. Science 2013, 342, 1242974. [Google Scholar] [CrossRef] [PubMed]
- Jenkins, S.J.; Ruckerl, D.; Cook, P.C.; Jones, L.H.; Finkelman, F.D.; van Rooijen, N.; MacDonald, A.S.; Allen, J.E. Local macrophage proliferation, rather than recruitment from the blood, is a signature of TH2 inflammation. Science 2011, 332, 1284–1288. [Google Scholar] [CrossRef] [PubMed] [Green Version]
- Davies, L.C.; Rosas, M.; Jenkins, S.J.; Liao, C.-T.; Scurr, M.J.; Brombacher, F.; Fraser, D.J.; Allen, J.E.; Jones, S.A.; Taylor, P.R. Distinct bone marrow-derived and tissue-resident macrophage lineages proliferate at key stages during inflammation. Nat. Commun. 2013, 4, 1–10. [Google Scholar] [CrossRef] [PubMed] [Green Version]
- Jenkins, S.J.; Ruckerl, D.; Thomas, G.D.; Hewitson, J.P.; Duncan, S.; Brombacher, F.; Maizels, R.M.; Hume, D.A.; Allen, J.E. IL-4 directly signals tissue-resident macrophages to proliferate beyond homeostatic levels controlled by CSF-1. J. Exp. Med. 2013, 210, 2477–2491. [Google Scholar] [CrossRef]
- Blander, J.M.; Medzhitov, R. Regulation of phagosome maturation by signals from toll-like receptors. Science 2004, 304, 1014–1018. [Google Scholar] [CrossRef]










| Abbreviation | Group | Cells | Medium | Reagents |
|---|---|---|---|---|
| DMEM | medium control | - | DMEM/F12/10% hPL | - |
| OBDMEM | osteogenic medium control | - | DMEM/F12/10% hPL | 100 μM L-ascorbic acid + 10 mM β-glycerophosphate |
| JPC | cocultured untreated JPCs | JPCs | DMEM/F12/10% hPL | - |
| OBJPC | cocultured osteogenically induced JPCs | osteogenically induced JPCs | DMEM/F12/10% hPL | 100 μM L-ascorbic acid + 10 mM β-glycerophosphate |
| Human Antigen | Clone | Isotype Control | Conjugate |
|---|---|---|---|
| CD80 | 2D10 | IgG1 | PE |
| CD86 | BU63 | IgG1 | PE |
| CD11b | ICRF44 | IgG1 | PE |
| HLA-DR | L243 | IgG2a | APC |
| CD209 | 9E9A8 | IgG2a | APC |
| CD197 | G043H7 | IgG2a | APC |
| CD36 | 5–271 | IgG2a | APC |
| CD14 | M5E2 | IgG2a | APC |
| Markers | DMEM-M1 | JPC-M1 | OBDMEM-M1 | OBJPC-M1 |
|---|---|---|---|---|
| CD80 | 66.12 ± 2.24 | 28.87 ± 5.84 a | 79.46 ± 0.29 | 45.91 ± 4.18 b |
| CD86 | 65.68 ± 1.40 | 42.05 ± 2.14 a | 87.26 ± 0.22 | 79.45 ± 1.22 b |
| HLA-DR | 98.33 ± 0.25 | 94.98 ± 0.48 a | 98.57 ± 0.08 | 96.18 ± 0.70 b |
| CD197 | 33.87 ± 1.47 | 6.15 ± 0.31 a | 39.61 ± 0.97 | 9.56 ± 2.35 b |
| CD14 | 69.45 ± 1.63 | 87.22 ± 0.54 a | 64.01 ± 0.48 | 93.20 ± 1.16 b |
| CD36 | 71.53 ± 1.80 | 64.59 ± 2.86 | 80.42 ± 0.77 | 78.21 ± 0.84 |
| Markers | DMEM-M2 | JPC-M2 | OBDMEM-M2 | OBJPC-M2 |
|---|---|---|---|---|
| CD86 | 17.33 ± 0.43 | 4.29 ± 0.93 a | 31.54 ± 0.53 | 22.51 ± 1.50 b |
| CD209 | 3.29 ± 0.10 | 5.06 ± 0.83 | 4.81 ± 0.51 | 8.68 ± 1.19 b |
| CD11b | 26.37 ± 1.15 | 38.39 ± 3.53 | 44.23 ± 0.73 | 61.39 ± 5.43 b |
| CD14 | 3.37 ± 0.34 | 22.30 ± 6.88 | 4.16 ± 0.26 | 39.01 ± 7.20 b |
| HLA-DR | 37.95 ± 0.51 | 29.97 ± 0.79 | 54.74 ± 0.49 | 55.88 ± 4.02 |
| CD36 | 49.51 ± 0.33 | 28.78 ± 0.97 a | 70.05 ± 0.43 | 53.63 ± 4.11 b |
| Cytokine/Chemokine | DMEM-M1 | JPC-M1 | OBDMEM-M1 | OBJPC-M1 |
|---|---|---|---|---|
| IL-6 | 0.00 ± 0.00 | 1.39 ± 0.30 a | 0.00 ± 0.00 | 1.12 ± 0.07 b |
| CCL2 | 0.00 ± 0.00 | 0.53 ± 0.10 a | 0.00 ± 0.00 | 0.60 ± 0.17 b |
| CXCL1 | 0.09 ± 0.08 | 0.48 ± 0.06 a | 0.20 ± 0.03 | 0.59 ± 0.04 b |
| G-CSF | 0.00 ± 0.00 | 0.29 ± 0.14 | 0.00 ± 0.00 | 0.41 ± 0.02 b |
| CCL5 | 0.74 ± 0.17 | 0.22 ± 0.04 a | 0.65 ± 0.05 | 0.30 ± 0.11 |
| Cytokine/Chemokine | DMEM-M2 | JPC-M2 | OBDMEM-M2 | OBJPC-M2 |
|---|---|---|---|---|
| IL-6 | 0.00 ± 0.00 | 0.91 ± 0.08 a | 0.00 ± 0.00 | 0.86 ± 0.02 b |
| CCL2 | 0.00 ± 0.00 | 0.26 ± 0.05 a | 0.00 ± 0.00 | 0.28 ± 0.02 b |
| CXCL1 | 0.00 ± 0.00 | 0.31 ± 0.05 | 0.00 ± 0.00 | 0.48 ± 0.17 b |
| CXCL12 | 0.01 ± 0.00 | 0.17 ± 0.04 a | 0.00 ± 0.00 | 0.25 ± 0.00 b |
Publisher’s Note: MDPI stays neutral with regard to jurisdictional claims in published maps and institutional affiliations. |
© 2021 by the authors. Licensee MDPI, Basel, Switzerland. This article is an open access article distributed under the terms and conditions of the Creative Commons Attribution (CC BY) license (https://creativecommons.org/licenses/by/4.0/).
Share and Cite
He, F.; Umrath, F.; von Ohle, C.; Reinert, S.; Alexander, D. Analysis of the Influence of Jaw Periosteal Cells on Macrophages Phenotype Using an Innovative Horizontal Coculture System. Biomedicines 2021, 9, 1753. https://doi.org/10.3390/biomedicines9121753
He F, Umrath F, von Ohle C, Reinert S, Alexander D. Analysis of the Influence of Jaw Periosteal Cells on Macrophages Phenotype Using an Innovative Horizontal Coculture System. Biomedicines. 2021; 9(12):1753. https://doi.org/10.3390/biomedicines9121753
Chicago/Turabian StyleHe, Fang, Felix Umrath, Christiane von Ohle, Siegmar Reinert, and Dorothea Alexander. 2021. "Analysis of the Influence of Jaw Periosteal Cells on Macrophages Phenotype Using an Innovative Horizontal Coculture System" Biomedicines 9, no. 12: 1753. https://doi.org/10.3390/biomedicines9121753
APA StyleHe, F., Umrath, F., von Ohle, C., Reinert, S., & Alexander, D. (2021). Analysis of the Influence of Jaw Periosteal Cells on Macrophages Phenotype Using an Innovative Horizontal Coculture System. Biomedicines, 9(12), 1753. https://doi.org/10.3390/biomedicines9121753

