Abstract
Background: As a well-known environmental hazard, ambient fine particulate matter (PM2.5, aerodynamic diameter ≤ 2.5 µm) has been positively correlated with an increased risk of digestive system diseases, including appendicitis, inflammatory bowel disease, and gastrointestinal cancer. Additionally, PM2.5 exposure has been shown to alter microbiota composition and diversity in human and animal models. However, its impact on goblet cells and gut mucus barrier integrity remains unclear. Methods: To address this, 8-week-old male and female interleukin-10 knockout (IL10−/−) mice, serving as a spontaneous colitis model, were exposed to concentrated ambient PM2.5 or filtered air (FA) in a whole-body exposure system for 17 weeks. Colon tissues from the PM2.5-exposed mice and LS174T goblet cells were analyzed using H&E staining, transmission electron microscopy (TEM), and transcriptomic profiling. Results: The average PM2.5 concentration in the exposure chamber was 100.20 ± 13.79 µg/m3. PM2.5 exposure in the IL10−/− mice led to pronounced colon shortening, increased inflammatory infiltration, ragged villi brush borders, dense goblet cells with sparse enterocytes, and lipid droplet accumulation in mitochondria. Similar ultrastructure changes were exhibited in the LS174T goblet cells after PM2.5 exposure. Transcriptomic analysis revealed a predominantly upregulated gene expression spectrum, indicating an overall enhancement rather than suppression of metabolic activity after PM2.5 exposure. Integrated enrichment analyses, including GO, KEGG, and GSEA, showed enrichment in pathways related to oxidative stress, xenobiotic (exogenous compound) metabolism, and energy metabolism. METAFlux, a metabolic activity analysis, further substantiated that PM2.5 exposure induces a shift in cellular energy metabolism preference and disrupts redox homeostasis. Conclusions: The findings of exacerbated gut barrier impairment and goblet cell dysfunction following PM2.5 exposure provide new evidence of environmental factors contributing to colitis, highlighting new perspectives on its role in the pathogenesis of colitis.
1. Introduction
Air pollutants such as nitrogen oxides, carbon monoxide, sulfur dioxide, ozone, and particulate matter (PM) [1] have emerged as significant health hazards [2,3,4] and are attributed to increased vehicle emissions and fuel consumption globally. Among these pollutants, ambient fine particulate matter (aerodynamic diameter ≤ 2.5 µm, PM2.5) poses the greatest health risk [5,6]. PM2.5 consists of diverse components, including organic chemicals, nitrate, sulfate, metals, soot, and crustal elements, originating from various sources, such as industrial emissions, vehicle exhaust, windblown soil, and road dust [7,8,9].
In 2019, the global average urban PM2.5-attributable mortality rate was 45 to 77 (95% CI) premature deaths per 100,000 inhabitants [10]. Ischemic heart disease, stroke, and pulmonary disease have been identified as the leading mortality causes attributable to PM2.5 exposure in epidemiological studies [11]. A 10 µg/m3 rise in PM2.5 levels has been linked to a 0.29% rise in overall non-accidental mortality and a 0.22% increase in respiratory disease-related deaths [12]. Animal studies have demonstrated that PM2.5 is deposited in the terminal bronchioles and alveoli upon inhalation, triggering inflammation through the recruitment of eosinophils, neutrophils, macrophages, and T cells, ultimately leading to the destruction of the alveolar wall and lung dysfunction [13,14]. Furthermore, PM2.5 may act as an environmental antigen and trigger inflammatory responses in the immune system through the TLR2/TLR4/MyD88 signaling pathway, thereby exacerbating allergic pulmonary inflammation [15].
While the respiratory and cardiovascular effects of PM2.5 are well established, its broader systemic impacts need further investigation, as it also affects other distant organs and systems, including the gastrointestinal system, brain, and reproductive system [16]. Fine PM2.5 particles can penetrate the lungs and reach remote organs via the bloodstream [17]. Additionally, PM2.5 particles can heavily contaminate food and water and enter the human digestive system orally. In addition, these particles are cleared from the lungs by the mucociliary escalator after inhalation and are subsequently swallowed. This means that a significant portion of inhaled pollutants ultimately reaches the intestinal tract [18,19,20]. Recent research indicates that exposure to PM2.5, whether short-term or long-term, is associated with a higher risk of developing inflammatory bowel disease (IBD) [21,22,23]. The underlying mechanisms are highly complex. Several interacting factors are related to this pathological process, including the microbial composition, oxidative stress, lipid metabolism, immune disorders, and intestinal permeability, all of which play significant roles [24].
A multilayer mucous barrier and well-structured epithelial cells are essential for maintaining intestinal homeostasis. The intestinal epithelial layer, which includes absorptive epithelial cells (enterocytes), tuft cells, goblet cells, Paneth cells, and M cells, serves as the primary physical barrier [25]. Among these cells, goblet cells play a vital role in enteric immune defense by secreting mucins to form the protective mucous barrier [26]. However, the relationship between PM2.5 exposure and the disruption of the intestinal mucus barrier remains poorly understood and requires further research.
Using a State-of-the-Art whole-body small-animal PM2.5 inhalation exposure system, we examined the impacts of PM2.5 on gut inflammation and the mucous barrier in IL-10 knockout (IL10−/−) mice, a widely used mouse model for spontaneous colitis. Our findings demonstrated exacerbated gut barrier dysfunction following PM2.5 exposure, as evidenced by increased colon shortening, enhanced inflammatory cell infiltration in the mucosa, disrupted villi brush borders, and abnormal goblet cells. Additionally, transmission electron microscopy and transcriptomic analysis revealed mitochondrial damage and the involvement of redox signaling in PM2.5-induced goblet cell dysfunction.
2. Materials and Methods
2.1. Animals
The Institutional Animal Care and Use Committee (IACUC) at Oregon Health and Science University (OHSU) approved all animal experiments. Sixteen male and ten female 8-week-old IL-10−/− mice on a C57BL/6J background were randomly assigned to either the filtered air (FA) or particulate matter (PM2.5) groups. When not undergoing exposure, the mice were housed in OHSU animal facilities on a regular diet.
ARRIVE Statement
All animal experiments and reporting complied with the ARRIVE guidelines and followed the National Research Council’s Guide for the Care and Use of Laboratory Animals.
2.2. Exposure Protocol
The exposure was conducted using a State-of-the-Art whole-body exposure system (Versatile Aerosol Concentrator and Enrichment System, VACES), as previously described [27,28,29]. The animals were exposed for 6 h per day, 5 days a week, over a period of 17 weeks, consistent with our previous exposure protocol. Briefly, ambient air was diverted into two paths: one was filtered through a HEPA filter and directed into FA-exposure chambers, while PM2.5 particles were concentrated 8 to 10 times in the other path before being directed into the PM2.5-exposure chambers. Local atmospheric temperature and humidity were monitored according to The Weather Channel (https://weather.com; accessed on 1 November 2019), and PM2.5 concentrations were recorded as detailed previously [27,28,29,30]. The mice were weighed weekly before and during the exposure.
2.3. Colon Histology and Staining
At the experimental endpoint, the mice were anesthetized and euthanized, and the colon was rapidly dissected. After the removal of pericolonic fat, tissues were fixed in 4% paraformaldehyde for 24 h, followed by graded dehydration, xylene clearing, and paraffin embedding. Paraffin-embedded colon samples were sectioned into 5 µm thick slices and mounted onto charged slides, and then stained with hematoxylin and eosin (H&E) for histopathological analysis. The sections were dewaxed in xylene, rehydrated using graded ethanol, stained with hematoxylin and eosin, dehydrated again, cleared in xylene, and mounted with resin and a coverslip for microscopy. Images were captured using a Keyence microscope and analyzed with its software. For pathological assessment, five representative images per sample were randomly selected, and cellular morphology, tissue architecture, and inflammatory infiltration were evaluated.
2.4. Quantitative Real-Time Polymerase Chain Reaction (qRT-PCR)
Total RNA was extracted from snap-frozen intestinal tissues using a QIAGEN RNeasy Mini Kit (Qiagen, Germantown, MD, USA). cDNA was synthesized using the High-Capacity cDNA Reverse Transcription Kit (Applied Biosystems, Foster City, CA, USA). The quantity and quality were tested by spectrophotometry with the NanoDrop One (ThermoFisher, Waltham, MA, USA) for both total RNA and cDNA. Quantitative PCR was conducted on an ABI QuantStudio instrument (Applied Biosystems, Foster City, CA, USA). The primer sequences are listed in Supplementary Table S1.
2.5. Cell Culture of LS174T
LS174T is a goblet cell line derived from human colorectal adenocarcinoma [31]. LS174T cells were purchased from Otwo Biotech (Shenzhen, China) and cultured in high-glucose Dulbecco’s Modified Eagle’s Medium (DMEM, GIBCO BRL, Gaithersburg, MD, USA), with the supplementation of 10% fetal bovine serum (FBS, Yeasen, Wuhan, Hubei, China) at 37 °C in a CO2 incubator. The PM standard reference material SRM 2786 was purchased from Merck Sigma (St. Louis, MO, USA). Its components have been previously reported in studies [32]. For in vitro exposure, cells in 12-well plates were treated with a complete medium containing either PBS (control group) or 100 µg/mL PM (exposure group) for 24 h. Following treatment, cells were prepared for subsequent imaging or sequencing experiments as appropriate.
2.6. TEM Imaging
Colon samples were processed using the Multiscale Microscopy Core at OHSU. Images were captured using an FEI Tecnai™ with iCorr™ (Integrated Light and Transmission Electron Microscope, FEI Company, Hillsboro, OR, USA).
After incubation with PM or PBS for 24 h, cultured cells were washed with PBS, followed by fixation in 2.5% glutaraldehyde for 2 h, and then in 1.0% osmium tetroxide for an additional 2 h. The samples were dehydrated through different concentrations of ethanol before being embedded in epoxy resin. After that, the samples were sectioned to a thickness of 0.5–1 µm and treated with 2% uranyl acetate and lead citrate for staining. Subsequently, a JEM-1400 transmission electron microscope was used for imaging and analysis (Jeol Ltd., Akishima, Tokyo, Japan).
2.7. RNA Sequencing and Analysis
The total RNA of LS174T cells was extracted using TRIzol (Invitrogen, Carlsbad, CA, USA) for RNA sequencing. It was then used as input material for cDNA library construction, and the quality of the library was further assessed by Bioanalyzer (Agilent Technologies, Santa Clara, CA, USA). An Illumina HiSeq 4000 instrument was used for sequencing by Novogene (Beijing, China). The cBot Cluster Generation System, along with the TruSeq PE Cluster Kit (Illumina, San Diego, CA, USA), was used for clustering samples as instructed by the manufacturer. Following this, an analysis of the transcriptome sequencing libraries was conducted using R (version 4.5.0, R Core Team, Vienna, Austria), and a metabolic flux analysis was performed using the R package METAFlux (version 0.0.0.9000), a transcriptomics-based flux estimation tool [33].
2.8. Statistical Analysis
Data were presented as mean ± standard error of the mean (SEM), unless otherwise specified. T-tests were used for the comparison of the means between the FA and PM groups. The qRT-PCR results were analyzed using the 2−ΔΔCt method. All statistical analyses were conducted by GraphPad Prism 10.0 software (GraphPad Software, Boston, MA, USA). Statistical significance was considered when the p-value was less than 0.05.
3. Results
3.1. Analysis of Ambient Temperature and PM2.5 Concentrations in Both Ambient Air and Exposure Chamber
We employed a whole-body small-animal inhalational exposure system for in vivo PM2.5 exposure experiments. Local daily temperatures were obtained from The Weather Channel (https://weather.com). The temperature, ambient PM2.5 concentration, and concentrated PM2.5 levels in the exposure chamber during the 17-week exposure period are shown in Figure 1. The result indicates a positive correlation between average ambient concentrations of PM2.5 and the increased PM2.5 levels observed in the exposure chambers. Additionally, airborne PM2.5 concentrations were correlated with temperature, showing a positive relationship between daily high temperatures and average PM2.5 concentrations. The ambient average PM2.5 levels fluctuated within the range of 8.94 ± 1.28 µg/m3 (Figure 1). While the weekly average PM2.5 levels in the FA chambers remained below 0.5 µg/m3, the average PM2.5 levels in the PM2.5 chambers ranged in the region of 100.20 ± 13.79 µg/m3 (Figure 1).
Figure 1.
Daily ambient temperature and PM2.5 concentrations (µg/m3) in the ambient air and PM2.5-exposure chamber.
3.2. Effect of Chronic PM2.5 Exposure on Colitis in IL10−/− Mice
To investigate the effect of PM2.5 exposure on inflammatory bowel disease, IL10−/− mice were exposed to concentrated ambient PM2.5 or FA for 17 weeks. Pathological changes in the colon tissues were examined at the end of the experiment. No significant differences in mean body weight gain were observed between the FA and PM2.5 exposure groups during the exposure period (Figure 2A,D). However, the colon length in the PM2.5 group was significantly reduced compared to the FA group (Figure 2C,F).
Figure 2.
Effect of chronic PM2.5 exposure on IL10−/− mice. (A,D) The mean body weight gains of male (A) and female (D) IL10−/− mice during the 17-week exposure study. (B,C,E,F) The colon length of FA- or PM2.5-exposed male ((B) colon images and (C) statistical analysis) and female ((E) colon images and (F) statistical analysis) IL10−/− mice. (G,H) mRNA expression levels of inflammation and redox reaction-associated genes in male (G) and female (H) murine colons tissue. Statistical significance is indicated by * p < 0.05 and ** p < 0.01.
RT-PCR quantification revealed an increase in Tlr2 mRNA expression and a decrease in Nox1 in the colon tissue of the PM2.5-exposed male mice. However, other inflammation-associated genes (Ifng, Il1b, Ii6, Nlrp3, and Mcp1) and oxidative stress-associated genes (Ho1, Gclm, Nqo1, Nrf1, Nrf2, and Nox2) showed no significant differences between the two groups. In contrast, all of these inflammation- and oxidative stress-associated genes showed similar expression levels in the colon tissue of female mice.
3.3. Chronic PM2.5 Exposure Damages the Intestinal Mucosal Barrier
Histopathological changes in colon tissue following PM2.5 exposure were evaluated using H&E staining. Under the optical microscope, the colon tissue from the FA group showed an intact mucosal structure, with glandular cells arranged orderly in the crypts and fully intact villi in the colonic epithelium without significant shedding. Minimal inflammatory cell infiltration was observed in the muscular and serous layers (Figure 3A,C). In contrast, colon tissues from PM2.5-exposed mice exhibited pronounced histopathological alterations, including increased inflammatory cell infiltration in the mucosa (red arrows, Figure 3B,E), ragged brush borders of villi (green arrows, Figure 3B,D,F), concentrated goblet cells (orange arrows, Figure 3B,D,G), sparse enterocytes (blue arrows, Figure 3B), and a thinner mucus layer (Figure 3H). Notably, these PM2.5-induced histopathological changes were more severe in male mice in comparison to female mice (Figure 3).
Figure 3.
Typical histopathological alterations in PM2.5-exposed murine colon tissue. (A–D) H&E-stained sections from male (A,B) and female (C,D) mice. FA groups (A,C) show no obvious pathological changes. PM2.5-exposed groups (B,D) show varying degrees of typical damage in the intestinal epithelial tissue, including sparse enterocytes (blue arrows), increased inflammatory cell infiltration in the mucosa (red arrows), ragged brush borders of villi (green arrows), concentrated goblet cells (orange arrows), and reduced thickness of mucus layer (black dotted line). Representative images of characteristic lesions are also shown at higher magnification (E–H).
3.4. Ultrastructural Characterization of Colon Epithelium in PM2.5-Exposed Mice
Next, we evaluated the ultrastructural alterations in the colonic epithelium of PM2.5-exposed mice using TEM. Compared to the controls, the most striking change in the PM2.5-exposed mice was that the goblet cells appeared significantly more rounded and concentrated (blue arrows, Figure 4D). Furthermore, the microvilli exhibited multiple structural abnormalities, including increased spacing and reduced length (red arrows, Figure 4E). In PM2.5-exposed mice, mitochondrial density was markedly reduced, while lipid droplet accumulation within the organelles was notably increased (white arrows, Figure 4F). We also found the deposition of electron-dense granules and multilamellar bodies (MLBs)—ovoid structures composed of concentric membrane lamellae—which were absent from the control samples (Figure 4G,H). These formations may be triggered by epithelial barrier disruption and reflect autophagy–lysosomal dysfunction.
Figure 4.
Typical ultrastructural alterations in PM2.5-exposed murine colon tissue. The intercellular ultrastructures of colon tissues from the FA group (A–C) and PM2.5-exposure group (D–F) are examined by TEM. Typical ultrastructural alterations include rounded/concentrated goblet cells (blue arrows), increased spacing and decreased length of microvilli (red arrows), and increased lipid droplets in the mitochondria (white arrows). Additionally, other abnormal pathological structures were observed exclusively in the PM group, including the deposition of electron-dense granules (G) and the presence of abnormal multilamellar bodies (H) within the intestinal epithelial tissue.
3.5. Effect of PM2.5 Exposure on LS174T Goblet Cells in Vitro
LS174T is an epithelial-like cell line with goblet cell characterization. It expresses goblet cell-specific mucin precursors, including MUC2, MUC5A/C, and MUC6. Therefore, LS174T cells are widely used to study mucus activity and the regulation of mucin secretion. To examine the potential effects of PM, LS174T cells were exposed to a 100 µg/mL PM suspension in culture medium for 24 h, a concentration routinely used in in vitro PM2.5 exposure models. TEM was then used to observe the ultrastructural changes following the treatment. Figure 5 shows that LS174T cells without PM exposure were rounded with a few microvilli on their surface. In addition, these cells exhibited prominent mucinous secretory granules with varying electron densities (Figure 5A–C). In contrast, PM-exposed LS174T cells displayed an increase in swollen mitochondria (red arrows, Figure 5D,E) and a mass of secondary lysosomes (green arrows, Figure 5F) compared to the control. These ultrastructural changes in PM-exposed LS174T cells closely mirrored the phenotypes observed in the colons of PM2.5-exposed mice.
Figure 5.
Typical ultrastructural damage in LS174T cells induced by PM exposure. Control vehicle (PBS, (A–C)) or PM-treated (D–F) LS174T cells were used for TEM examination. PM-treated cells showed swollen mitochondria (red arrows and dotted line) and an increased number of secondary lysosomes (green arrows).
3.6. Gene Expression Profiles in PM2.5-Exposed LS174T Cells
The total RNA extracted from control and PM-treated LS174T cells was subjected to RNA sequencing analysis. The correlation analysis (Supplementary Figure S1A) and PCA analysis (Supplementary Figure S1B) revealed distinct gene expression patterns between the PM and control group (Figure 6A). An analysis of differentially expressed genes (DEGs) revealed upregulated and downregulated genes in PM-exposed cells (Figure 6B). The radar chart (Figure 6C) highlights the top 30 differentially expressed genes by adjusted p-value (padj). The most prominently upregulated genes were significantly enriched in the xenobiotic metabolism gene set, with cytochrome P450 family proteins showing the greatest enrichment. A complete gene list is provided in the Supplementary Materials.
Figure 6.
Transcriptomic analysis of LS174T cells treated with PM. (A) Venn diagram analysis. (B) Volcano plot based on differentially expressed genes. (C) Radar chart of top 30 differentially expressed genes by adjusted p-value (padj). GO enrichment analysis was performed separately for biological process (D), cellular component (E), and molecular function (F) categories. (G) KEGG pathway enrichment analysis. (H) Protein–protein interaction networks.
In the gene ontology (GO) analysis, the biological process (BP) category revealed that DEGs were predominantly enriched in pathways regulating cellular responses to exogenous stimuli or involved in metabolic synthesis and degradation. In the cellular component (CC) analysis, little overall differential enrichment was observed, with most genes localized to extracellular secretory processes. Molecular function (MF) analysis showed enrichment in pathways related to redox balance.
The KEGG pathway analysis demonstrated that the most significant pathways were upregulated, with steroid hormone metabolism emerging as the most significant, mirroring the results observed in the protein–protein interaction (PPI) analysis. Meanwhile, the DNA repair pathway was the most significantly downregulated. Taken together, these findings suggest that the heightened oxidative metabolism of xenobiotics may underlie an imbalance in oxidative stress and compromise DNA repair mechanisms.
Overall, the gene enrichment analyses suggest that the regulation of inflammation, hormone metabolism, and oxidation reduction reactions may be the main factors driving the mitochondrial dysfunction and gut barrier impairment induced by PM exposure.
3.7. PM Exposure Altered Metabolic Status and Promoted Oxidative Stress
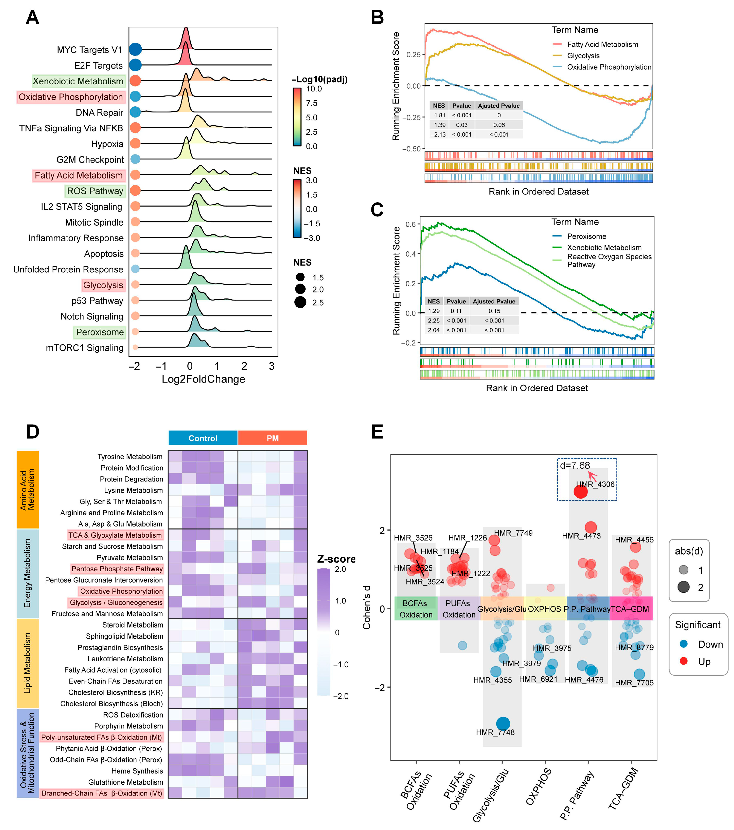
Furthermore, GSEA analysis revealed that there was significant upregulation of multiple oxidative stress- and energy metabolism-related pathways (Figure 7A). Notably, pro-oxidative pathways, such as xenobiotic metabolism, peroxisome, and reactive oxygen species pathways, all showed significant enrichment (Figure 7B). In terms of energy metabolism, the most prominent features were suppressed oxidative phosphorylation and enhanced fatty acid β-oxidation in the PM group (Figure 7C).
Figure 7.
Enrichment analysis of DEGs between the PM2.5 treatment and control group. (A) Top 20 pathways enriched in the GSEA analysis (Hallmark gene sets). (B) GSEA highlighting differentially enriched oxidative stress-related pathways. (C) GSEA highlighting differentially enriched energy metabolism-related pathways. (D) Enrichment analysis of metabolic reaction activity predicted by METAFlux. (E) Changes in metabolic reaction scores related to energy metabolism and mitochondrial function (based on a genome-scale metabolic model).
Accordingly, we applied METAFlux—a computational framework for predicting metabolic reaction activity and fluxes—to evaluate the metabolic preference of the PM-exposed LS174T cells. After obtaining metabolite reaction activity scores from METAFlux, we performed KEGG pathway enrichment analysis based on human genome-scale metabolic model subcategories. The resulting data are displayed in Figure 7D,E. Enhanced fatty acid β-oxidation and suppressed oxidative phosphorylation were consistent with earlier analyses. Notably, the reaction HMR_4036, classified under the pentose phosphate pathway subnetwork, exhibited the most pronounced changes following PM exposure. The HMR_4306 reaction corresponds to the reversible enzymatic conversion catalyzed by glucose 6 phosphate dehydrogenase (G6PD), converting glucose 6 phosphate to 6-phosphogluconolactone and generating NADPH under normal physiological conditions. However, following PM exposure, the metabolic flux through HMR_4306 shifts from the lactone to G6P direction, consuming NADPH and thereby weakening the cellular antioxidant defense system. This renders cells more susceptible to reactive oxygen species accumulation, suggesting a potential mechanism by which PM induces oxidative damage (Figure 8).
Figure 8.
Proposed mechanism by which PM exposure induces dysfunction in goblet cells. As shown, PM inhibits mitochondrial oxidative phosphorylation (OXPHOS), leading to a compensatory increase in the β-oxidation of fatty acids. The resulting redox imbalance promotes the excessive generation of reactive oxygen species (ROS), compromising mitochondrial integrity. Cumulatively, these changes drive goblet cell dysfunction, thereby weakening the gut barrier. Created in BioRender. Sheng, L. (2025) https://BioRender.com/1zre29d.
4. Discussion
Air pollution, especially exposure to PM2.5, remains a serious public health concern worldwide [5]. The mean population-weighted ambient PM2.5 concentration across urban areas globally is 35 µg/m3 (SD 26 µg/m3), while PM2.5 levels in public spaces range from 50 to 180 µg/m3 [34]. In specific occupational groups, such as railway workers and bus drivers, the average daily inhaled PM2.5 can reach as high as 513.53 µg, which is 5–12 times higher than that of passengers [34].
PM2.5 is a heterogeneous mixture comprising complex components, including carbon, metals, sulfates, nitrates, and organic compounds [35,36,37]. Insoluble components of PM2.5, such as iron, uranium [38], and vanadium, can disturb host physiology through their redox potential and potential for direct physical injury [39,40]. Meanwhile, soluble components like lipopolysaccharides [41], polycyclic aromatic hydrocarbons (PAHs) [42], and nitro [43] act as inducers for signal transduction and inflammatory mediators, exacerbating various pathological processes. PM2.5 particles can not only reach the lung and remote organs via the respiratory tract and bloodstream, but they can also access the digestive tract through mucociliary clearance and oral ingestion [18,19], a pathway that is often overlooked by researchers. It has been estimated that individuals may ingest more than 1012 particles daily from a typical Western diet [44]. These particles can then physically adhere to epithelial cells and accumulate in macrophages of gut-associated lymphoid tissue. Additionally, particulate matter can be modified by digestive enzymes and gastric acid, altering its physicochemical properties as it travels through the gastrointestinal tract [45]. Indeed, recent studies have shown that PM2.5 exposure causes damage to the gastrointestinal tract [21,22,23]. Strong associations have been established between air-pollution exposure and an increased risk of conditions such as appendicitis [46], abdominal pain [47], Crohn’s disease [48], and inflammatory bowel disease [22,49]. However, the mechanisms by which PM2.5 induces intestinal diseases remain poorly understood.
In this study, we utilized IL-10 knockout mice, a model of spontaneous colitis, to investigate the impact of PM2.5 exposure on the gastrointestinal tract. This mouse strain is genetically predisposed to intestinal inflammation under normal feeding conditions [50]. The mechanisms underlying spontaneous colitis in this model include a loss of tolerance to bacterial antigens and increased intestinal permeability [51,52]. Our findings demonstrated that PM2.5 exposure led to a significant shortening of colon length in these animals, along with a mild upregulation of TLR2 and NOX1 in colon tissues. Moreover, histological examination further confirmed these effects, showing increased inflammatory cell infiltration, ragged brush borders on the villi, clustered goblet cells, and a reduced number of enterocytes in PM2.5-exposed mice. TEM validated these pathological alterations in the microvilli of PM2.5-exposed mice, including increased spacing, decreased length, and abnormal structure, which were rarely observed in the FA group. Additionally, we noted several subcellular changes in response to PM2.5 exposure, such as decreased mitochondria density and an increase in lipid droplets within the mitochondria. Similar changes were observed in the goblet cell line LS174T. Collectively, these results indicate that PM2.5 exposure exacerbates damage to the epithelial barrier in colitis.
Previous reports [53,54,55] have primarily focused on the effects of PM2.5 on the microbiota and intestinal epithelium, particularly concerning villous epithelial cells and intercellular junctions. However, the alterations in intestinal mucus barriers and goblet cells associated with PM exposure remain unclear. Goblet cells, which are the primary mucus-producing cells, continuously secrete mucus and are responsible for maintaining the gut mucus layer [56]. In this study, we found that the gut epithelium layer in PM2.5-exposed animals was thinner, despite an increased density of goblet cells. Further ultrastructural investigation revealed a decreased density of mitochondria and an accumulation of lipid droplets within the mitochondria of goblet cells. These findings suggest a dysfunction of goblet cells in response to PM2.5 exposure.
As mentioned earlier, PM2.5 particles can penetrate the intestinal mucus layer and adhere to mucosal epithelial cells. We and others have demonstrated that macrophage and lung epithelial cells can uptake PM2.5 particles through phagocytosis of insoluble components and/or pinocytosis of soluble components [29,30,57,58]. To investigate whether goblet cells could uptake insoluble PM2.5 particles, we stimulated the goblet cell LS174T with 100 µg/mL of PM particles and conducted TEM and transcriptomic analysis. Interestingly, no apparent phagocytosis of PM particles by LS174T cells was observed under TEM, likely due to the distinct cellular characteristics of goblet cells compared to macrophages. TEM analysis revealed a marked increase in secondary lysosomes in PM-exposed cells, which is an essential process for metabolizing xenobiotic toxins. Mitochondrial morphology was also notably altered, with swelling of the organelles and the loss of internal cristae.
Transcriptomic profiling after PM exposure revealed a predominantly upregulated gene expression spectrum, indicating an overall enhancement rather than suppression of metabolic activity. Integrated enrichment analyses, including GO, KEGG, and GSEA, showed that the upregulated genes were primarily enriched in pathways related to oxidative stress, xenobiotic (exogenous compound) metabolism, and lipid metabolism. In contrast, downregulated genes were significantly associated with DNA repair and oxidative phosphorylation pathways.
We employed METAFlux to predict cellular metabolic activity focused on energy supply, offering a metabolic perspective on PM’s effects. The results indicated that PM exposure suppressed oxidative phosphorylation while enhancing the β-oxidation of fatty acids, accompanied by increased NADPH consumption, inevitably exacerbating redox imbalance. These results provided further evidence supporting the findings that PM promotes the production of free radicals and induces oxidative stress in the epithelial-like goblet cells, leading to the dysfunction and increased permeability of the gut barrier [59,60].
The global incidence and prevalence of IBD have risen markedly over the past several decades, particularly in newly industrialized nations [61]. Moreover, population-based studies indicate that urban dwellers exhibit higher rates of IBD than their rural counterparts [62], underscoring the critical role of environmental factors in disease pathogenesis. Among industrial city residents chronically exposed to elevated levels of air pollution, and especially among those already afflicted with IBD, PM2.5 represents a significant, yet often underappreciated, risk factor for gastrointestinal morbidity [23]. In the present study, we provide compelling evidence that PM2.5 exposure compromises the function of the intestinal mucus barrier, driven predominantly by a complex interplay between oxidative stress and metabolic reprogramming in goblet cells. These findings have important implications for our understanding of gut health under environmental stressors. Furthermore, our work not only emphasizes the necessity of targeted clinical interventions and secondary preventive strategies, but also lays a critical foundation for future research and policy development aimed at mitigating the adverse health impacts of air pollution.
5. Conclusions
This study is the first to report that chronic PM exposure promotes the dysfunction of intestinal goblet cells in a mouse model of colitis, accompanied by exacerbated injury to the epithelial barrier. However, further studies are needed to determine the extent to which goblet cell dysfunction contributes to PM-associated colitis.
Supplementary Materials
The following supporting information can be downloaded at https://www.mdpi.com/article/10.3390/biomedicines13081825/s1: Figure S1: Transcriptomic profiling results; Table S1: Sequences of the primers for RT-PCR.
Author Contributions
W.G., writing—original draft, investigation, and formal analysis; M.T., writing—review and editing, and investigation; S.F., writing—review and editing, and formal analysis; S.E., investigation and formal analysis; W.L., writing—review and editing; J.T., investigation; Y.L., writing—review and editing, and conceptualization; X.R., writing—review and editing, supervision, funding acquisition, and conceptualization. All authors have read and agreed to the published version of the manuscript.
Funding
This work was supported by the National Natural Science Foundation of China (Grant No. 82370465 and Grant No. 82170470) and the Hubei Key R&D project (Grant No. 2023BCB013).
Institutional Review Board Statement
The animal study protocol was approved by the Institutional Animal Care and Use Committee (IACUC) at Oregon Health and Science University (OHSU). Approval Code (Protocol Number): IP00001799. Approval Date: 12 June 2019.
Informed Consent Statement
Not applicable.
Data Availability Statement
The data are presented in the manuscript. Additional information obtained during the experiments is available upon request.
Acknowledgments
We extend our gratitude to our colleagues at the core facility of OHSU and Tongji Hospital for their technical assistance and valuable discussions throughout this study.
Conflicts of Interest
The authors declare that they have no known competing financial interests or personal relationships that could have appeared to influence the work reported in this paper.
Abbreviations
The following abbreviations are used in this manuscript:
| DEGs | differentially expressed genes |
| FA | filtered air |
| GO | gene ontology |
| H&E | hematoxylin and eosin |
| KEGG | Kyoto Encyclopedia of Genes and Genomes |
| MLBs | multilamellar bodies |
| PM | particulate matter |
| PPI | protein–protein interaction |
| qRT-PCR | quantitative real-time polymerase chain reaction |
| TEM | transmission electron microscopy |
References
- Shahrbaf, M.A.; Akbarzadeh, M.A.; Tabary, M.; Khaheshi, I. Air Pollution and Cardiac Arrhythmias: A Comprehensive Review. Curr. Probl. Cardiol. 2021, 46, 100649. [Google Scholar] [CrossRef] [PubMed]
- Paul, L.A.; Burnett, R.T.; Kwong, J.C.; Hystad, P.; van Donkelaar, A.; Bai, L.; Goldberg, M.S.; Lavigne, E.; Copes, R.; Martin, R.V.; et al. The impact of air pollution on the incidence of diabetes and survival among prevalent diabetes cases. Environ. Int. 2020, 134, 105333. [Google Scholar] [CrossRef] [PubMed]
- Mehndiratta, M.M.; Garg, D. Beware! We are Skating on a Thin Ice: Air Pollution is a Killer. J. Assoc. Physicians India 2023, 71, 11–12. [Google Scholar] [PubMed]
- Sullivan, J.; Sorensen, C. Protecting populations from the health harms of air pollution. BMJ 2023, 383, 2020. [Google Scholar] [CrossRef] [PubMed]
- Forouzanfar, M.H.; Alexander, L.; Anderson, H.R.; Bachman, V.F.; Biryukov, S.; Brauer, M.; Burnett, R.; Casey, D.; Coates, M.M.; Delwiche, K.; et al. Global, regional, and national comparative risk assessment of 79 behavioural, environmental and occupational, and metabolic risks or clusters of risks in 188 countries, 1990–2013: A systematic analysis for the Global Burden of Disease Study 2013. Lancet 2015, 386, 2287–2323. [Google Scholar] [CrossRef] [PubMed]
- Wang, B.; Sun, Y.; Zhang, K.; Wang, Y.; Tan, X.; Wang, N.; Lu, Y. Long-term exposure to ambient air pollution and risk of microvascular complications among patients with type 2 diabetes: A prospective study. Int. J. Epidemiol. 2024, 53, dyae056. [Google Scholar] [CrossRef] [PubMed]
- Hu, J.; Zhang, H.; Chen, S.; Ying, Q.; Wiedinmyer, C.; Vandenberghe, F.; Kleeman, M.J. Identifying PM2.5 and PM0.1 sources for epidemiological studies in California. Environ. Sci. Technol. 2014, 48, 4980–4990. [Google Scholar] [CrossRef] [PubMed]
- Qin, S.; Li, B.; Wang, X.; Huang, H.; Zeng, M.; Xiao, F.; Xu, X. Metal Element Detection and Carcinogenicity Risk Assessment of PM2.5 Samples. Environ. Toxicol. Chem. 2020, 39, 1273–1276. [Google Scholar] [CrossRef] [PubMed]
- Pan, S.; Qiu, Y.; Li, M.; Yang, Z.; Liang, D. Recent Developments in the Determination of PM2.5 Chemical Composition. Bull. Environ. Contam. Toxicol. 2022, 108, 819–823. [Google Scholar] [CrossRef] [PubMed]
- Southerland, V.A.; Brauer, M.; Mohegh, A.; Hammer, M.S.; van Donkelaar, A.; Martin, R.V.; Apte, J.S.; Anenberg, S.C. Global urban temporal trends in fine particulate matter (PM2.5) and attributable health burdens: Estimates from global datasets. Lancet Planet. Health 2022, 6, e139–e146. [Google Scholar] [CrossRef] [PubMed]
- Sang, S.; Chu, C.; Zhang, T.; Chen, H.; Yang, X. The global burden of disease attributable to ambient fine particulate matter in 204 countries and territories, 1990–2019: A systematic analysis of the Global Burden of Disease Study 2019. Ecotoxicol. Environ. Saf. 2022, 238, 113588. [Google Scholar] [CrossRef] [PubMed]
- Chen, R.; Yin, P.; Meng, X.; Liu, C.; Wang, L.; Xu, X.; Ross, J.A.; Tse, L.A.; Zhao, Z.; Kan, H.; et al. Fine Particulate Air Pollution and Daily Mortality. A Nationwide Analysis in 272 Chinese Cities. Am. J. Respir. Crit. Care Med. 2017, 196, 73–81. [Google Scholar] [CrossRef] [PubMed]
- Li, R.; Zhou, R.; Zhang, J. Function of PM2.5 in the pathogenesis of lung cancer and chronic airway inflammatory diseases. Oncol. Lett. 2018, 15, 7506–7514. [Google Scholar] [CrossRef] [PubMed]
- Wang, X.; Wang, Y.; Huang, D.; Shi, S.; Pei, C.; Wu, Y.; Shen, Z.; Wang, F.; Wang, Z. Astragaloside IV regulates the ferroptosis signaling pathway via the Nrf2/SLC7A11/GPX4 axis to inhibit PM2.5-mediated lung injury in mice. Int. Immunopharmacol. 2022, 112, 109186. [Google Scholar] [CrossRef] [PubMed]
- He, M.; Ichinose, T.; Yoshida, Y.; Arashidani, K.; Yoshida, S.; Takano, H.; Sun, G.; Shibamoto, T. Urban PM2.5 exacerbates allergic inflammation in the murine lung via a TLR2/TLR4/MyD88-signaling pathway. Sci. Rep. 2017, 7, 11027. [Google Scholar] [CrossRef] [PubMed]
- Garcia, A.; Santa-Helena, E.; De Falco, A.; de Paula Ribeiro, J.; Gioda, A.; Gioda, C.R. Toxicological Effects of Fine Particulate Matter (PM2.5): Health Risks and Associated Systemic Injuries-Systematic Review. Water Air Soil Pollut. 2023, 234, 346. [Google Scholar] [CrossRef] [PubMed]
- Zhang, X.; Kang, J.; Chen, H.; Yao, M.; Wang, J. PM2.5 Meets Blood: In vivo Damages and Immune Defense. Aerosol Air Qual. Res. 2018, 18, 456–470. [Google Scholar] [CrossRef]
- Beamish, L.A.; Osornio-Vargas, A.R.; Wine, E. Air pollution: An environmental factor contributing to intestinal disease. J. Crohns Colitis 2011, 5, 279–286. [Google Scholar] [CrossRef] [PubMed]
- Salim, S.Y.; Jovel, J.; Wine, E.; Kaplan, G.G.; Vincent, R.; Thiesen, A.; Barkema, H.W.; Madsen, K.L. Exposure to ingested airborne pollutant particulate matter increases mucosal exposure to bacteria and induces early onset of inflammation in neonatal IL-10-deficient mice. Inflamm. Bowel Dis. 2014, 20, 1129–1138. [Google Scholar] [CrossRef] [PubMed]
- Jin, L.; Deng, L.; Bartlett, M.; Ren, Y.; Lu, J.; Chen, Q.; Pan, Y.; Wang, H.; Guo, X.; Liu, C. A Novel Herbal Extract Blend Product Prevents Particulate Matters-Induced Inflammation by Improving Gut Microbiota and Maintaining the Integrity of the Intestinal Barrier. Nutrients 2022, 14, 2010. [Google Scholar] [CrossRef] [PubMed]
- Duan, R.; Wu, Y.; Wang, M.; Wu, J.; Wang, X.; Wang, Z.; Hu, Y.; Duan, L. Association between short-term exposure to fine particulate pollution and outpatient visits for ulcerative colitis in Beijing, China: A time-series study. Ecotoxicol. Environ. Saf. 2021, 214, 112116. [Google Scholar] [CrossRef] [PubMed]
- Li, F.R.; Wu, K.Y.; Fan, W.D.; Chen, G.C.; Tian, H.; Wu, X.B. Long-term exposure to air pollution and risk of incident inflammatory bowel disease among middle and old aged adults. Ecotoxicol. Environ. Saf. 2022, 242, 113835. [Google Scholar] [CrossRef] [PubMed]
- Chen, J.; Dan, L.; Sun, Y.; Yuan, S.; Liu, W.; Chen, X.; Jiang, F.; Fu, T.; Zhang, H.; Deng, M.; et al. Ambient Air Pollution and Risk of Enterotomy, Gastrointestinal Cancer, and All-Cause Mortality among 4,708 Individuals with Inflammatory Bowel Disease: A Prospective Cohort Study. Environ. Health Perspect. 2023, 131, 77010. [Google Scholar] [CrossRef] [PubMed]
- Olstrup, H.; Mohamed, H.A.S.; Honoré, J.; Schullehner, J.; Sigsgaard, T.; Forsberg, B.; Oudin, A. Air pollution exposure and inflammatory bowel disease: A systematic literature review of epidemiological and mechanistic studies. Front. Environ. Health 2024, 3, 1463016. [Google Scholar] [CrossRef]
- Vancamelbeke, M.; Vermeire, S. The intestinal barrier: A fundamental role in health and disease. Expert Rev. Gastroenterol. Hepatol. 2017, 11, 821–834. [Google Scholar] [CrossRef] [PubMed]
- Yang, S.; Yu, M. Role of Goblet Cells in Intestinal Barrier and Mucosal Immunity. J. Inflamm. Res. 2021, 14, 3171–3183. [Google Scholar] [CrossRef] [PubMed]
- Rao, X.; Asico, L.D.; Zanos, P.; Mahabeleshwar, G.H.; Singh Gangwar, R.; Xia, C.; Duan, L.; Cisse, Y.M.; Rengasamy, P.; Jose, P.A.; et al. Alpha2B-Adrenergic Receptor Overexpression in the Brain Potentiate Air Pollution-induced Behavior and Blood Pressure Changes. Toxicol. Sci. 2019, 169, 95–107. [Google Scholar] [CrossRef] [PubMed]
- Rao, X.; Zhong, J.; Maiseyeu, A.; Gopalakrishnan, B.; Villamena, F.A.; Chen, L.C.; Harkema, J.R.; Sun, Q.; Rajagopalan, S. CD36-dependent 7-ketocholesterol accumulation in macrophages mediates progression of atherosclerosis in response to chronic air pollution exposure. Circ. Res. 2014, 115, 770–780. [Google Scholar] [CrossRef] [PubMed]
- Zhong, J.; Zhao, G.; Edwards, S.; Tran, J.; Rajagopalan, S.; Rao, X. Particulate air pollution exaggerates diet-induced insulin resistance through NLRP3 inflammasome in mice. Environ. Pollut. 2023, 328, 121603. [Google Scholar] [CrossRef] [PubMed]
- Edwards, S.; Zhao, G.; Tran, J.; Patten, K.T.; Valenzuela, A.; Wallis, C.; Bein, K.J.; Wexler, A.S.; Lein, P.J.; Rao, X. Pathological Cardiopulmonary Evaluation of Rats Chronically Exposed to Traffic-Related Air Pollution. Environ. Health Perspect. 2020, 128, 127003. [Google Scholar] [CrossRef] [PubMed]
- Xiong, W.; Ma, H.; Zhang, Z.; Jin, M.; Wang, J.; Xu, Y.; Wang, Z. The protective effect of icariin and phosphorylated icariin against LPS-induced intestinal goblet cell dysfunction. Innate Immun. 2020, 26, 97–106. [Google Scholar] [CrossRef] [PubMed]
- Schantz, M.M.; Cleveland, D.; Heckert, N.A.; Kucklick, J.R.; Leigh, S.D.; Long, S.E.; Lynch, J.M.; Murphy, K.E.; Olfaz, R.; Pintar, A.L.; et al. Development of two fine particulate matter standard reference materials (<4 µm and <10 µm) for the determination of organic and inorganic constituents. Anal. Bioanal. Chem. 2016, 408, 4257–4266. [Google Scholar] [PubMed]
- Huang, Y.; Mohanty, V.; Dede, M.; Tsai, K.; Daher, M.; Li, L.; Rezvani, K.; Chen, K. Characterizing cancer metabolism from bulk and single-cell RNA-seq data using METAFlux. Nat. Commun. 2023, 14, 4883. [Google Scholar] [CrossRef] [PubMed]
- Chang, L.; Chong, W.T.; Yau, Y.H.; Cui, T.; Wang, X.R.; Pei, F.; Liu, Y.Q.; Pan, S. An investigation of the PM2.5 concentrations and cumulative inhaled dose during subway commutes in Changchun, China. Int. J. Environ. Sci. Technol. 2023, 21, 733–746. [Google Scholar] [CrossRef] [PubMed]
- Yang, F.; Ye, B.; He, K.; Ma, Y.; Cadle, S.H.; Chan, T.; Mulawa, P.A. Characterization of atmospheric mineral components of PM2.5 in Beijing and Shanghai, China. Sci. Total Environ. 2005, 343, 221–230. [Google Scholar] [CrossRef] [PubMed]
- Martins, V.; Moreno, T.; Minguillon, M.C.; van Drooge, B.L.; Reche, C.; Amato, F.; de Miguel, E.; Capdevila, M.; Centelles, S.; Querol, X. Origin of inorganic and organic components of PM2.5 in subway stations of Barcelona, Spain. Environ. Pollut. 2016, 208 Pt A, 125–136. [Google Scholar] [CrossRef] [PubMed]
- Wen, W.; Hua, T.; Liu, L.; Liu, X.; Ma, X.; Shen, S.; Deng, Z. Oxidative Potential Characterization of Different PM2.5 Sources and Components in Beijing and the Surrounding Region. Int. J. Environ. Res. Public Health 2023, 20, 5109. [Google Scholar] [CrossRef] [PubMed]
- Hettiarachchi, E.; Das, M.; Cadol, D.; Frey, B.A.; Rubasinghege, G. The fate of inhaled uranium-containing particles upon clearance to gastrointestinal tract. Environ. Sci. Process. Impacts 2022, 24, 1257–1266. [Google Scholar] [CrossRef] [PubMed]
- Thomson, E.M.; Breznan, D.; Karthikeyan, S.; MacKinnon-Roy, C.; Charland, J.P.; Dabek-Zlotorzynska, E.; Celo, V.; Kumarathasan, P.; Brook, J.R.; Vincent, R. Cytotoxic and inflammatory potential of size-fractionated particulate matter collected repeatedly within a small urban area. Part. Fibre Toxicol. 2015, 12, 24. [Google Scholar] [CrossRef] [PubMed]
- Dugas, T.R.; Lomnicki, S.; Cormier, S.A.; Dellinger, B.; Reams, M. Addressing Emerging Risks: Scientific and Regulatory Challenges Associated with Environmentally Persistent Free Radicals. Int. J. Environ. Res. Public Health 2016, 13, 573. [Google Scholar] [CrossRef] [PubMed]
- Song, Y.; Ichinose, T.; He, M.; He, C.; Morita, K.; Yoshida, Y. Lipopolysaccharide attached to urban particulate matter 10 suppresses immune responses in splenocytes while particulate matter itself activates NF-κB. Toxicol. Res. 2016, 5, 1445–1452. [Google Scholar] [CrossRef] [PubMed]
- He, X.; Chen, Y.; Zhang, C.; Gong, W.; Zhang, X.; Nie, S. Polycyclic Aromatic Hydrocarbons from Particulate Matter 2.5 (PM2.5) in Polluted Air Changes miRNA Profile Related to Cardiovascular Disease. Med. Sci. Monit. 2018, 24, 5925–5934. [Google Scholar] [CrossRef] [PubMed]
- Traversi, D.; Schiliro, T.; Degan, R.; Pignata, C.; Alessandria, L.; Gilli, G. Involvement of nitro-compounds in the mutagenicity of urban Pm2.5 and Pm10 in Turin. Mutat. Res. 2011, 726, 54–59. [Google Scholar] [CrossRef] [PubMed]
- Lomer, M.C.; Thompson, R.P.; Powell, J.J. Fine and ultrafine particles of the diet: Influence on the mucosal immune response and association with Crohn’s disease. Proc. Nutr. Soc. 2002, 61, 123–130. [Google Scholar] [CrossRef] [PubMed]
- Dai, S.; Wang, Z.; Yang, Y.; Du, P.; Li, X. PM2.5 induced weight loss of mice through altering the intestinal microenvironment: Mucus barrier, gut microbiota, and metabolic profiling. J. Hazard. Mater. 2022, 431, 128653. [Google Scholar] [CrossRef] [PubMed]
- Kaplan, G.G.; Dixon, E.; Panaccione, R.; Fong, A.; Chen, L.; Szyszkowicz, M.; Wheeler, A.; MacLean, A.; Buie, W.D.; Leung, T.; et al. Effect of ambient air pollution on the incidence of appendicitis. CMAJ 2009, 181, 591–597. [Google Scholar] [CrossRef] [PubMed]
- Liu, Y.; Jiang, Y.; Wu, M.; Muheyat, S.; Yao, D.; Jin, X. Short-term effects of ambient air pollution on daily emergency room visits for abdominal pain: A time-series study in Wuhan, China. Environ. Sci. Pollut. Res. Int. 2022, 29, 40643–40653. [Google Scholar] [CrossRef] [PubMed]
- Feathers, A.; Lovasi, G.S.; Grigoryan, Z.; Beem, K.; Datta, S.K.; Faleck, D.M.; Socci, T.; Maggi, R.; Swaminath, A. Crohn’s Disease Mortality and Ambient Air Pollution in New York City. Inflamm. Bowel Dis. 2024, 30, 1732–1739. [Google Scholar] [CrossRef] [PubMed]
- Elten, M.; Benchimol, E.I.; Fell, D.B.; Kuenzig, M.E.; Smith, G.; Chen, H.; Kaplan, G.G.; Lavigne, E. Ambient air pollution and the risk of pediatric-onset inflammatory bowel disease: A population-based cohort study. Environ. Int. 2020, 138, 105676. [Google Scholar] [CrossRef] [PubMed]
- Melgar, S.; Yeung, M.M.; Bas, A.; Forsberg, G.; Suhr, O.; Oberg, A.; Hammarstrom, S.; Danielsson, A.; Hammarstrom, M.L. Over-expression of interleukin 10 in mucosal T cells of patients with active ulcerative colitis. Clin. Exp. Immunol. 2003, 134, 127–137. [Google Scholar] [CrossRef] [PubMed]
- Arrieta, M.C.; Madsen, K.; Doyle, J.; Meddings, J. Reducing small intestinal permeability attenuates colitis in the IL10 gene-deficient mouse. Gut 2009, 58, 41–48. [Google Scholar] [CrossRef] [PubMed]
- Meyer, F.; Wendling, D.; Demougeot, C.; Prati, C.; Verhoeven, F. Cytokines and intestinal epithelial permeability: A systematic review. Autoimmun. Rev. 2023, 22, 103331. [Google Scholar] [CrossRef] [PubMed]
- Wang, W.; Zhou, J.; Chen, M.; Huang, X.; Xie, X.; Li, W.; Cao, Q.; Kan, H.; Xu, Y.; Ying, Z. Exposure to concentrated ambient PM2.5 alters the composition of gut microbiota in a murine model. Part. Fibre Toxicol. 2018, 15, 17. [Google Scholar] [CrossRef] [PubMed]
- Ran, Z.; An, Y.; Zhou, J.; Yang, J.; Zhang, Y.; Yang, J.; Wang, L.; Li, X.; Lu, D.; Zhong, J.; et al. Subchronic exposure to concentrated ambient PM2.5 perturbs gut and lung microbiota as well as metabolic profiles in mice. Environ. Pollut. 2021, 272, 115987. [Google Scholar] [CrossRef] [PubMed]
- Wang, J.; Yan, Y.; Si, H.; Li, J.; Zhao, Y.; Gao, T.; Pi, J.; Zhang, R.; Chen, R.; Chen, W.; et al. The effect of real-ambient PM2.5 exposure on the lung and gut microbiomes and the regulation of Nrf2. Ecotoxicol. Environ. Saf. 2023, 254, 114702. [Google Scholar] [CrossRef] [PubMed]
- Birchenough, G.M.; Johansson, M.E.; Gustafsson, J.K.; Bergstrom, J.H.; Hansson, G.C. New developments in goblet cell mucus secretion and function. Mucosal Immunol. 2015, 8, 712–719. [Google Scholar] [CrossRef] [PubMed]
- Saxena, R.K.; Gilmour, M.I.; Hays, M.D. Isolation and quantitative estimation of diesel exhaust and carbon black particles ingested by lung epithelial cells and alveolar macrophages in vitro. BioTechniques 2008, 44, 799–805. [Google Scholar] [CrossRef] [PubMed]
- Nemmar, A.; Holme, J.A.; Rosas, I.; Schwarze, P.E.; Alfaro-Moreno, E. Recent advances in particulate matter and nanoparticle toxicology: A review of the in vivo and in vitro studies. BioMed Res. Int. 2013, 2013, 279371. [Google Scholar] [CrossRef] [PubMed]
- Zhao, R.; Guo, Z.; Zhang, R.; Deng, C.; Xu, J.; Dong, W.; Hong, Z.; Yu, H.; Situ, H.; Liu, C.; et al. Nasal epithelial barrier disruption by particulate matter ≤2.5 µm via tight junction protein degradation. J. Appl. Toxicol. 2018, 38, 678–687. [Google Scholar] [CrossRef] [PubMed]
- Liu, W.; Zhou, Y.; Qin, Y.; Yu, L.; Li, R.; Chen, Y.; Xu, Y. Quercetin Intervention Alleviates Offspring’s Oxidative Stress, Inflammation, and Tight Junction Damage in the Colon Induced by Maternal Fine Particulate Matter (PM2.5) Exposure through the Reduction of Bacteroides. Nutrients 2020, 12, 3095. [Google Scholar] [CrossRef] [PubMed]
- Kaplan, G.G.; Windsor, J.W. The four epidemiological stages in the global evolution of inflammatory bowel disease. Nat. Rev. Gastroenterol. Hepatol. 2021, 18, 56–66. [Google Scholar] [CrossRef] [PubMed]
- Soon, I.S.; Molodecky, N.A.; Rabi, D.M.; Ghali, W.A.; Barkema, H.W.; Kaplan, G.G. The relationship between urban environment and the inflammatory bowel diseases: A systematic review and meta-analysis. BMC Gastroenterol. 2012, 12, 51. [Google Scholar] [CrossRef] [PubMed]
Disclaimer/Publisher’s Note: The statements, opinions and data contained in all publications are solely those of the individual author(s) and contributor(s) and not of MDPI and/or the editor(s). MDPI and/or the editor(s) disclaim responsibility for any injury to people or property resulting from any ideas, methods, instructions or products referred to in the content. |
© 2025 by the authors. Licensee MDPI, Basel, Switzerland. This article is an open access article distributed under the terms and conditions of the Creative Commons Attribution (CC BY) license (https://creativecommons.org/licenses/by/4.0/).







