Next Article in Journal
Near-Fault Seismic Response Analysis of Bridges Considering Girder Impact and Pier Size
Next Article in Special Issue
On a Riemann–Liouville Type Implicit Coupled System via Generalized Boundary Conditions
Previous Article in Journal
Robust Fractional-Order Control Using a Decoupled Pitch and Roll Actuation Strategy for the I-Support Soft Robot
Previous Article in Special Issue
The Variational Iteration Transform Method for Solving the Time-Fractional Fornberg–Whitham Equation and Comparison with Decomposition Transform Method
 
 
Font Type:
Arial Georgia Verdana
Font Size:
Aa Aa Aa
Line Spacing:
Column Width:
Background:
Article

Stability Analysis and Optimal Control of a Fractional Order Synthetic Drugs Transmission Model

1
Department of Mathematics, Indian Institute of Engineering Science and Technology, Shibpur, Howrah 711103, India
2
Institute of Research and Development of Processes, University of the Basque Country, 48940 Leioa, Spain
*
Author to whom correspondence should be addressed.
Mathematics 2021, 9(7), 703; https://doi.org/10.3390/math9070703
Submission received: 20 February 2021 / Revised: 9 March 2021 / Accepted: 19 March 2021 / Published: 24 March 2021
(This article belongs to the Special Issue Dynamical Systems in Engineering)

Abstract

In this work, a fractional-order synthetic drugs transmission model with psychological addicts has been proposed along with psychological treatment. The effects of synthetic drugs are deadly and sometimes even violent. We have studied the local and global stability of the model with different criterion. The existence and uniqueness criterion along with positivity and boundedness of the solutions have also been established. The local and global stabilities are decided by the basic reproduction number R 0 . We have also analyzed the sensitivity of parameters. An optimal control problem has been formulated by controlling psychological addiction and analyzed by the help of Pontryagin maximum principle. These results are verified by numerical simulations.

1. Introduction

Synthetic drugs, also referred to as designer or club drugs, are chemically created in a lab to mimic another group of drugs such as marijuana, cocaine, or morphine. There are more than 200 to 300 identified synthetic drug compounds and many of them are cocaine, methamphetamine, and marijuana compounds [1,2]. The effects of synthetic drugs are anxiety, aggressive behavior, paranoia, seizures, loss of consciousness, nausea, vomiting, and even coma or death [3]. Synthetic drugs are powerful, and when mixed with unknown chemical compounds are extremely dangerous and can cause overdose very quickly. If an overdose has occurred, immediate medical care is required. More lately, new designer drugs have emerged with vigorous addictive potentials such as synthetic cathinones (“Bath Salts”), also labeled as Bliss, Vanilla Sky, and Ivory Wave. These synthetic drugs stimulate the central nervous system by inhibiting the retake of norepinephrine and dopamine, leading to serious adverse effects on the Central Nervous System (CNS) or even death [1]. Moreover, many infectious diseases such as hepatitis and AIDS can easily infect drug users due to the rampant use of shared needles [4,5]. Drugs like amphetamine are mostly used in specific regions like Goa and Ahmedabad in India. A recent study shows that drug use in India continues to grow rapidly, and more disturbingly, heroin has replaced the natural opioids (opium and poppy husk). An epidemiological study from Punjab has been revealed that the use of other synthetic drugs and cocaine has also increased significantly [6]. Most synthetic drugs are manufactured in an illegal laboratory, and there are no safety measures used in the manufacture of synthetic drugs. When an addicted person attempts to quit, he/she may experience very uncomfortable withdrawal symptoms which can lower their resolve to maintain abstinence and otherwise complicate early recovery. Professional detoxification programs are needed for synthetic drug addicts to withdraw safely from synthetic drugs. Behavioral therapies and counseling are effective tools for changing negative behavior and thought patterns that may help for improving the mental help they need.
Ma et al. [7] have developed different forms of heroin epidemic models to study the transmission of heroin epidemics. Sharomi and Gumel [8] have formulated different smoking models for giving up smoking. Similarly, mathematical modeling can be also used to describe the spread of synthetic drugs. Nyabadza et al. [9] have studied the methamphetamine transmission model in South Africa. Liu et al. [10] have formulated a synthetic drug transmission model with treatment and studied global stability and backward bifurcation of the model. Saha and Samanta [11] have also studied the stability of a synthetic drug transmission model with optimal control. There are many works that have been performed on fractional-order epidemiological systems because a fractional-order system has memory effect [12]. Fractional calculus is often utilized for the generalization of their order, where fractional order is replaced with integer order [13]. During a systematic study, it has been noted that the integer order model may be a special case of fractional order model wherever the solution of fractional order system must converge to the solution of integer order system as the order approaches one [14]. There are so many fields where fractional order systems are more suitable than integer order systems. Phenomena that are connected with memory and affected by hereditary cannot be expressed by integer order system [15]. It is observed that the data collected from real-life phenomena fit better with the fractional-order system. Diethelm [16] has compared the numerical solutions of fractional-order system and integer order system, and concluded that the fractional order system gives more relevant interpretation than integer order system. There are many systems [17,18,19,20,21,22] that have been studied recently in fractional order framework. In epidemiology, the Ebola virus model has been studied in Caputo differential equation system in 2015 [23]. Agarwal [24] first studied optimal control problem in fractional order system in 2004. In 2018, Kheiri and Jafari [25] have also worked on fractional order optimal control for HIV/AIDS.

Motivation and Brief Overview

There are some relevant advantages of Caputo fractional differentiations and differential equations.
  • Fractional derivatives provide an excellent instrument for the description of memory and hereditary properties of various systems and processes. Fractional-order differential equations accumulate the entire information of the function in weighted form.
  • In fractional-order modeling, we have an additional parameter (order of the derivative) which is useful for numerical simulations. In that regard, there are some systems which are stable (unstable) for some parameter values near their equilibrium points can be destabilized (stabilized) by controlling the order of the derivative.
  • The Caputo derivative is very useful when dealing with real-world problem because it allows traditional initial and boundary conditions to be included in the formulation of the problem, and in addition the derivative of a constant is zero which does not happen in the Riemann–Liouville fractional derivative.
Motivated by the aforementioned works and the advantages of Caputo fractional-order differential equations, a model of fractional synthetic drug transmission with psychological drug addicts has been formulated in this work using Caputo fractional-order differential equations (Section 2). In this work, we have analyzed the drug transmission model in the fractional-order framework, and the effect of the psychological treatment of the awareness campaign has also been studied by formulating fractional-order optimal control problem.
This work is presented in two different parts. In the first part (Section 3), we first carried out a basic analysis, such as existence, oneness, non-negativity, and the limit of solutions of the proposed system of equations. Dynamical behaviors of the different equilibrium points are established in the same section. Though our main aim is to study the system in fractional-order framework, a fractional-order control problem has also framed in Section 4 to study the control effect of treatment on psychological addict class which may enhance our research.
In the beginning of our work, we recall some basic definitions and theories of fractional-order differential equations (Section 3) followed by calculating equilibrium points (Section 3.1). Next, we also discuss whether the solution of the proposed system is unique (Section 3.2). We have also discussed the boundedness and feasible condition of the solutions of the system (Section 3.3). Transfer dynamics has also been discussed with the help of the reproduction number in the next section (Section 3.5). We also study sensitivity analysis (Section 3.4) of the model with local and global stability of equilibrium points (both disease-free and endemic) systematically (Section 3.6). Then, we present our system as an optimal control problem with psychological treatment as control variable and derived optimal conditions (Section 4). Finally, numerical simulations are performed (Section 5), followed by some conclusions of the whole work (Section 6).

2. Model Formulation

We have formulated a fractional-order synthetic drugs transmission model with psychological addicts by taking susceptible (S), psychological addicts ( P 1 ), physiological addicts ( P 2 ), and treatment class as four compartments.
t 0 C D t ε x ( t ) = A ε δ ε x β 1 ε x y β 2 ε x z , x ( t 0 ) = x 0 > 0 , t 0 C D t ε y ( t ) = β 1 ε x y + β 2 ε x z ( k ε + δ ε + ϕ ε ) y , y ( t 0 ) = y 0 > 0 , t 0 C D t ε z ( t ) = k ε y + γ ε r ξ ε z δ ε z , z ( t 0 ) = z 0 > 0 , t 0 C D t ε r ( t ) = ϕ ε y + ξ ε z γ ε r δ ε r , r ( t 0 ) = r 0 > 0 ,
where 0 < ε < 1 , is the order of derivative and t 0 C D t ε is notation due to Caputo fractional derivative, and t 0 = 0 is the initial time. Here, x ( t ) , y ( t ) , z ( t ) , and r ( t ) represent the respective size of susceptible population, psychologically addicted population, physiological addicted population, and the class of addicts in treatment, respectively. From a survey on synthetic drugs, it is evident that a large number of the young population are in the susceptible class, which is roughly equivalent to the recruitment rate A of susceptible class and which is assumed to be constant [26]. After contact with an addict, the susceptible addict will first pass into the class of psychological addict, while after taking many drugs, the psychological addict will become the physiological addict. Broadly speaking, a susceptible addict is more likely to initiate drug abuse when he/she has contact with a physiological addict compared to a psychological addict. We denote the corresponding contact rates are β 1 ε and β 2 ε . Once psychological and physiological addicts accept treatment and rehabilitation, they will enter into treatment compartment. The treatment rates are denoted by ϕ ε and ξ ε , respectively. In addition, some drug users in treatment may escape and reenter physiologically addicted compartment with rate γ ε . The parameters k ε and δ ε are the escalation rate from psychological addicts to physiological addicts and natural death rate, respectively. All parameters A ε , γ ε , δ ε , β 1 ε , β 2 ε , ϕ ε , ξ ε , k ε are assumed to be positive constants (briefly described in Table 1). Schematic diagram of system (3) is mentioned in Figure 1.
It is observed that the time dimension of system (1) is correct because both sides of the equations of system (1) have dimension ( t i m e ) ε [27]. Next, let us consider t 0 = 0 and omit the superscript ε to all parameters and redefine system (1) as
0 C D t ε x ( t ) = A δ x β 1 x y β 2 x z , x ( 0 ) = x 0 > 0 , 0 C D t ε y ( t ) = β 1 x y + β 2 x z ( k + δ + ϕ ) y , y ( 0 ) = y 0 > 0 , 0 C D t ε z ( t ) = k y + γ r ξ z δ z , z ( 0 ) = z 0 > 0 , 0 C D t ε r ( t ) = ϕ y + ξ z γ r δ r , r ( 0 ) = r 0 > 0 ,
We have considered N ( t ) to be the total human population and so N ( t ) = x ( t ) + y ( t ) + z ( t ) + r ( t ) . In the first phase, a susceptible individual becomes a psychological addict after they come in contact with a drug addict. However, after becomes accustomed to the persistent presence and influence of the drug, the individual is likely to become a physiological addict. A psychological or physiological addict will enter into the treatment compartment at the time of taking treatment and rehabilitation. It is shown in Section 3.3 that the number of total human population is bounded above and let N = inf t [ 0 , ) { M R + : N ( t ) M } . Therefore, we can assume that the total population N ( t ) is constant (N) for large time scale ( t ). Let us scale the state variables with respect to the total population N:
S ( t ) = x ( t ) N , P 1 ( t ) = y ( t ) N , P 2 ( t ) = z ( t ) N , R ( t ) = r ( t ) N , Λ = A N .
Therefore, system (2) becomes
0 C D t ε S ( t ) = Λ δ S β 1 S P 1 β 2 S P 2 , S ( 0 ) = S 0 > 0 , 0 C D t ε P 1 ( t ) = β 1 S P 1 + β 2 S P 2 ( k + δ + ϕ ) P 1 , P 1 ( 0 ) = P 1 , 0 > 0 , 0 C D t ε P 2 ( t ) = k P 1 + γ R ξ P 2 δ P 2 , P 2 ( 0 ) = P 2 , 0 > 0 , 0 C D t ε R ( t ) = ϕ P 1 + ξ P 2 γ R δ R , R ( 0 ) = R 0 > 0 .

3. Preliminaries

Definition 1
([28]).The Caputo fractional derivative with order ε > 0 for a function g C n ( [ t 0 , + ) , I R ) is denoted and defined as
t 0 C D t ε g ( t ) = 1 Γ ( n ε ) t 0 t g ( n ) ( s ) ( t s ) ε n + 1 d s , ε ( n 1 , n ) , n N d n d t n g ( t ) , ε = n .
where Γ ( · ) is the Gamma function, t t 0 and n is a natural number. In particular, for ε 0 , 1 :
t 0 C D t ε g ( t ) = 1 Γ ( 1 ε ) t 0 t g ( s ) ( t s ) ε d s
Lemma 1.
(Generalized Mean Value Theorem) [29] Let 0 < ε 1 , ψ ( t ) C a , b and if 0 C D t ε ψ ( t ) is continuous in a , b , then
ψ ( x ) = ψ ( a ) + 1 Γ ( ε ) ( x a ) ε . 0 C D t ε ψ ( ζ )
where 0 ζ x , x a , b .
Remark 1.
If 0 C D t ε ψ ( t ) 0 0 C D t ε ψ ( t ) 0 , t ( a , b ) , then ψ ( t ) is a non-decreasing (non-increasing) function for t a , b .
Definition 2
([13]).One-parametric and two-parametric Mittag–Leffler functions are described as follows:
E ε ( w ) = k = 0 w k Γ ( ε k + 1 ) a n d E ε 1 , ε 2 ( w ) = k = 0 w k Γ ( ε 1 k + ε 2 ) , where ε , ε 1 , ε 2 R + .
Theorem 1
([30]).Let ε > 0 , n 1 < ε < n , n N . Assume that g ( t ) is continuously differentiable functions up to order ( n 1 ) on t 0 , and n t h derivative of g ( t ) exists with exponential order. If t 0 C D t ε g ( t ) is piecewise continuous on t 0 , , then
L t 0 C D t ε g ( t ) = s α F ( s ) j = 0 n 1 s α j 1 g j ( t 0 ) ,
where F ( s ) = L g ( t ) denotes the Laplace transform of g ( t ) .
Theorem 2
([31]).Let C be the complex plane. For any ε 1 , ε 2 R + and M C , then
L t ε 2 1 E ε 1 , ε 2 ( M t ε 1 ) = s ε 1 ε 2 ( s ε 1 M ) ,
for Re ( s ) > M 1 ε 1 , where Re ( s ) represents the real part of the complex number s, and E ε 1 , ε 2 is the Mittag–Leffler function.
Theorem 3
([28]).Consider the following fractional-order system:
t 0 C D t ε X ( t ) = Ψ X , X t 0 = ( x t 0 1 , x t 0 2 , . . . , x t 0 n ) , x t 0 i > 0 , i = 1 , 2 , . . , n
with 0 < ε < 1 , X ( t ) = ( x 1 ( t ) , x 2 ( t ) , . . . , x n ( t ) ) and Ψ ( X ) : [ t 0 , ) R n × n . The equilibrium points of this system are evaluated by solving the following system of equations: Ψ ( X ) = 0 . These equilibrium points are locally asymptotically stable iff each eigenvalue λ i of the Jacobian matrix J ( X ) = ( Ψ 1 , Ψ 2 , . . . , Ψ n ) ( x 1 , x 2 , . . . , x n ) calculated at the equilibrium points satisfy arg ( λ i ) > ε π 2 .

3.1. Equilibria of System (3)

The equilibria of system (3) can be obtained by solving the system:
Λ δ S * β 1 S * P 1 * β 2 S * P 2 * = 0 β 1 S * P 1 * + β 2 S * P 2 * ( k + δ + ϕ ) P 1 * = 0 k P 1 * + γ R * ξ P 2 * δ P 2 * = 0 ϕ P 1 * + ξ P 2 * γ R * δ R * = 0
System (3) has two types of equilibrium points:
  • Drug-free equilibrium E 0 ( Λ δ , 0 , 0 , 0 )
  • Drug-addiction equilibrium E 1 ( S * , P 1 * , P 2 * , R * ) , where
S * = ( k + δ + ϕ ) P 1 * β 1 P 1 * + β 2 P 2 * P 1 * = Λ β 1 δ ( γ + δ + ξ ) + Λ β 2 ( k δ + k γ + ϕ γ ) δ 2 ( k + δ + ϕ ) ( γ + δ + ξ ) ( k + δ + ϕ ) [ β 1 ( γ + δ + ξ ) + β 2 ( k δ + k γ + ϕ γ ) ] P 2 * = ( k δ + k γ + ϕ γ ) P 1 * δ ( γ + δ + ξ ) R * = ξ P 2 * + ϕ P 1 * δ + γ .
For drug-addiction equilibrium E 1 to exist in feasible region R + 4 , it is necessary and sufficient that Λ β 1 δ ( γ + δ + ξ ) + Λ β 2 ( k δ + k γ + ϕ γ ) δ 2 ( k + δ + ϕ ) ( γ + δ + ξ )

3.2. Existence and Uniqueness

Lemma 2
([32]).Consider the system:
t 0 C D t ε x ( t ) = g ( t , x ) , t 0 > 0
with initial condition x ( t 0 ) = x t 0 , where ε 0 , 1 , g : t 0 , × Ω I R n , Ω I R n , if local Lipschitz condition is satisfied by g ( t , x ) with respect to x, then there exists a solution of (6) on t 0 , × Ω which is unique.
To study the existence and uniqueness of system (3), let us consider the region Ω × [ t 0 , γ ] ,where Ω = { ( S , P 1 , P 2 , R ) R 4 : max ( S , P 1 , P 2 , R ) M } and γ < + . Denote X = ( S , P 1 , P 2 , R ) and X ¯ = ( S ¯ , P 1 ¯ , P 2 ¯ , R ¯ ) . Consider a mapping L ( X ) = ( L 1 ( X ) , L 2 ( X ) , L 3 ( X ) , L 4 ( X ) ) , where
L 1 ( X ) = Λ δ S β 1 S P 1 β 2 S P 2 L 2 ( X ) = β 1 S P 1 + β 2 S P 2 ( k + δ + ϕ ) P 1 L 3 ( X ) = k P 1 + γ R ξ P 2 δ P 2 L 4 ( X ) = ϕ P 1 + ξ P 2 γ R δ R
For any X , X ¯ Ω :
L ( X ) L ( X ¯ ) = L 1 ( X ) L 1 ( X ¯ ) + L 2 ( X ) L 2 ( X ¯ ) + L 3 ( X ) L 3 ( X ¯ ) + L 4 ( X ) L 4 ( X ¯ ) = Λ δ S β 1 S P 1 β 2 S P 2 Λ + δ S ¯ + β 1 S ¯ P 1 ¯ + β 2 S ¯ P 2 ¯ + β 1 S P 1 + β 2 S P 2 ( k + δ + ϕ ) P 1 β 1 S ¯ P 1 ¯ β 2 S ¯ P 2 ¯ + ( k + δ + ϕ ) P 1 ¯ + | k P 1 + γ R ξ P 2 δ P 2 k P 1 ¯ γ R ¯ + ξ P 2 ¯ + δ P 2 ¯ | + ϕ P 1 + ξ P 2 γ R δ R ϕ P 1 ¯ ξ P 2 ¯ + γ R ¯ + δ R ¯ δ S S ¯ + 2 β 1 S P 1 S ¯ P 1 ¯ + 2 β 2 S P 2 S ¯ P 2 ¯ + ( δ + 2 ϕ + 2 k ) P 1 P 1 ¯ + ( δ + 2 ξ ) P 2 P 2 ¯ + ( 2 γ + δ ) R R ¯ ( δ + 2 β 1 M + 2 β 2 M ) S S ¯ + ( 2 β 1 M + 2 k + 2 ϕ + δ ) P 1 P 1 ¯ + ( 2 β 2 M + 2 ξ + δ ) P 2 P 2 ¯ + ( 2 γ + δ ) R R ¯ H 1 S S ¯ + H 2 P 1 P 1 ¯ + H 3 P 2 P 2 ¯ + H 4 R R ¯ H X X ¯ , where H = max { H 1 , H 2 , H 3 , H 4 } ,
and
H 1 = ( δ + 2 β 1 M + 2 β 2 M ) H 2 = ( 2 β 1 M + 2 k + 2 ϕ + δ ) H 3 = ( 2 β 2 M + 2 ξ + δ ) H 4 = ( 2 γ + δ )
Therefore, L ( X ) satisfies Lipschitz’s condition with respect to X. Therefore, Lemma 2 confirms that there exists a unique solution X ( t ) of system (3) with initial condition X ( 0 ) = ( S 0 , P 1 , 0 , P 2 , 0 , R 0 ) . The following theorem is the consequence of this result.
Theorem 4.
There exists a unique solution X ( t ) Ω of system (3) for all t 0 with initial condition X ( 0 ) = ( S 0 , P 1 , 0 , P 2 , 0 , R 0 ) Ω .

3.3. Non-Negativity and Boundedness

In this section, we have established the criterion for feasibility of the solution of system (3). Suppose I R + stands for the set of all non-negative real numbers and Γ + = ( S , P 1 , P 2 , R ) I R + 4 represents the first quadrant.
Theorem 5.
(Non-negativity):The solutions X ( t ) = ( S , P 1 , P 2 , R ) of system (3) remain in Γ + if X ( 0 ) = ( S 0 , P 1 , 0 , P 2 , 0 , R 0 ) Γ + .
Proof. 
t 0 C D t ε S ( t ) | S ( t ) = 0 = Λ > 0
0 C D t ε P 1 ( t ) | P 1 ( t ) = 0 = β S P 2
0 C D t ε P 2 ( t ) | P 2 ( t ) = 0 = k P 1 + γ R
0 C D t ε R ( t ) | R ( t ) = 0 = ξ P 2 + ϕ P 1
From (7), we have
t 0 C D t ε S ( t ) | S ( t ) = 0 = Λ > 0 .
From Lemma 1, we can say S ( t ) is increasing in a neighborhood of time t where S ( t ) = 0 and S ( t ) cannot cross the axis S ( t ) = 0 . Therefore, S ( t ) > 0 for all t 0 . Now, we claim that the solution P 1 ( t ) starts from Γ + and remains non-negative. If not, then there exists τ 1 such that P 1 ( t ) crosses P 1 ( t ) = 0 axis at t = τ 1 for the first time and the following conditions hold:
P 1 ( t ) > 0 , for 0 t < τ 1 , P 1 ( τ 1 ) = 0 , P 1 ( τ 1 + ) < 0 .
From (8), we have 0 C D t ε P 1 ( t ) | P 1 ( τ 1 ) = 0 = β 2 S ( τ 1 ) P 2 ( τ 1 ) . Now, we have two cases
Case 1: If P 2 ( τ 1 ) 0 then by the Remark 1 of Lemma 1, we can say that P 1 ( t ) is non-decreasing in a neighborhood of t = τ 1 and which concludes P 1 ( τ 1 + ) = 0 . Therefore, we have arrived at a contradiction.
Case 2: If P 2 ( τ 1 ) < 0 , then there exists a τ 2 such that 0 < τ 2 < τ 1 with
P 2 ( t ) > 0 , for 0 t < τ 2 , P 2 ( τ 2 ) = 0 , P 2 ( τ 2 + ) < 0 .
From (9), we have
0 C D t ε P 2 ( t ) | P 2 ( τ 2 ) = 0 = k P 1 ( τ 2 ) + γ R ( τ 2 )
Now we have two sub-cases.
Sub-case 1: If k P 1 ( τ 2 ) + γ R ( τ 2 ) 0 , then P 2 ( τ 2 + ) 0 and it contradicts our assumption.
Sub-case 2: If k P 1 ( τ 2 ) + γ R ( τ 2 ) < 0 , then P 1 ( τ 2 ) > 0 as 0 < τ 2 < τ 1 and R ( τ 2 ) must be negative. In this case, we can find a τ 3 such that 0 < τ 3 < τ 2 < τ 1 with
R ( t ) > 0 , for 0 t < τ 3 , R ( τ 3 ) = 0 , R ( τ 3 + ) < 0 .
From (10), we have
0 C D t ε R ( t ) | R ( τ 3 ) = 0 = ξ P 2 ( τ 3 ) + ϕ P 1 ( τ 3 ) > 0
which contradicts our assumption that R ( τ 3 + ) < 0 . Therefore, we have P 1 ( t ) 0 , t [ 0 , ) .
Again from (9), we have 0 C D t ε P 2 ( t ) | P 2 ( t ) = 0 = k P 1 + γ R . If R ( t ) > 0 then P 2 ( t ) is non-decreasing (remark of Lemma 1) and P 2 ( t ) > 0 , t [ 0 , ) . If possible, let R ( t ) crosses R ( t ) = 0 axis for the first time at t = t 1 . Then, we have
R ( t ) > 0 , for 0 t < t 1 , R ( t 1 ) = 0 , R ( t 1 + ) < 0 .
From (10), we have
0 C D t ε R ( t ) | R ( t 1 ) = 0 = ξ P 2 ( t 1 ) + ϕ P 1 ( t 1 ) > 0
and this opposes our assumption R ( t 1 + ) < 0 . Hence P 2 ( t ) > 0 , t [ 0 , ) . Again from (10), it is evident that 0 C D t ε R ( t ) | R ( t ) = 0 = ξ P 2 + ϕ P 1 > 0 and assures that R ( t ) > 0 and also P 2 ( t ) > 0 , t [ 0 , ) .
Thus, all solutions of system (3) (and thus system (2)) starting in Γ + are confined in the region Γ + . □
Theorem 6.
(Boundedness):Solutions X ( t ) = ( x , y , z , r ) of system (2) are uniformly bounded.
Proof. 
From the first equation of (2), it is noted that
0 C D t ε x ( t ) A δ x
Taking Laplace transforms on both sides, we have
s ε L x ( t ) s ε 1 x ( 0 ) + δ L x ( t ) A s , where L · i s   t h e   L a p l a c e   t r a n s f o r m   o p e r a t o r L x ( t ) A s ε ( 1 + ε ) s ε + δ + x ( 0 ) s ε 1 s ε + δ
Taking inverse Laplace transforms (using Theorem 2),
x ( t ) x ( 0 ) E ε , 1 ( δ t ε ) + A t ε E ε , ε + 1 ( δ t ε )
x ( t ) M 1 [ E ε , 1 ( δ t ε ) + δ t ε E ε , ε + 1 ( δ t ε ) ] = M 1 Γ ( 1 ) = M 1 ,
where M 1 = max A δ , x ( 0 ) and, as it is from the properties of Mittag–Leffler function [33],
E α , β ( z ) = z E α , α + β ( z ) + 1 Γ ( β )
In this case
E ε , 1 ( δ t ε ) = ( δ t ε ) E ε , ε + 1 ( δ t ε ) + 1 Γ ( 1 )
Let N ( t ) = x ( t ) + y ( t ) + z ( t ) + r ( t ) represent the total population, then
0 C D t ε N ( t ) = 0 C D t ε x ( t ) + 0 C D t ε y ( t ) + 0 C D t ε z ( t ) + 0 C D t ε r ( t ) = A { δ x ( t ) + δ y ( t ) + δ z ( t ) + δ r ( t ) } = A δ N ( t ) .
Therefore,
0 C D t ε N ( t ) + δ N ( t ) = A
Applying Laplace transformation, we have (using Theorem 1):
s ε F ( s ) s ε 1 N ( 0 ) + δ F ( s ) = A s , where F ( s ) = L N ( t ) F ( s ) = A s 1 s ε + δ + N ( 0 ) s ε 1 s ε + δ = s ε 1 N ( 0 ) s ε + δ + A s ε ( 1 + ε ) s ε + δ
Taking inverse Laplace transforms (using Theorem 2),
N ( t ) = N ( 0 ) E ε , 1 ( δ t ε ) + A t ε E ε , ε + 1 ( δ t ε )
From (12) and (13), we get
N ( t ) M 2 [ E ε , 1 ( δ t ε ) + δ t ε E ε , ε + 1 ( δ t ε ) ] = M 2 Γ ( 1 ) = M 2 ,
where M 2 = max A δ , N ( 0 )
Thus, x ( t ) , N ( t ) are bounded and thus (using Theorem 5) the solutions X ( t ) = ( x ( t ) , y ( t ) , z ( t ) , r ( t ) ) are bounded uniformly in { ( x ( t ) , y ( t ) , z ( t ) , r ( t ) ) | x + y + z + r M 2 ; x M 1 } for t [ 0 , )

3.4. Reproduction Number and Sensitivity Analysis

The basic reproduction number is defined as the number of new addicted individuals produced by a single addicted individual during infectious period when contacted into susceptible compartment ( R 0 = 2 means a person who has the synthetic drug addiction will transmit it to an average of 2 other people). Reproduction number R 0 of system (3) for ε = 1 can be calculated as the maximum eigenvalue of the next generation matrix F V 1 computed at the drug-free equilibrium [34]. Here,
F = β 1 Λ δ β 2 Λ δ 0 0 ; V = δ + ϕ + k 0 k δ + ξ
Thus, we get
R 0 = Λ [ β 1 ( ξ + δ ) + k β 2 ] δ ( ξ + δ ) ( δ + ϕ + k ) = β 1 ( ξ + δ ) Λ δ ( ξ + δ ) ( δ + ϕ + k ) + k β 2 Λ δ ( ξ + δ ) ( δ + ϕ + k )
The first part is due to the psychologically addicted people and the second part is due to the physiological addicted people.
The drug–addiction equilibrium E 1 ( S * , P 1 * , P 2 * , R * ) of system (3) can be rewritten as
S * = ( k + δ + ϕ ) P 1 * β 1 P 1 * + β 2 P 2 * P 1 * = B 0 ( R 0 1 ) + B 1 B 2 , where B 0 = [ δ 2 ( k + δ + ϕ ) ( δ + ξ ) + γ δ + ξ ] B 1 = γ δ + ξ [ λ β 2 k ξ + Λ β 2 ϕ ( δ + ξ ) ] B 2 = ( k + δ + ϕ ) [ β 1 δ ( γ + δ + ξ ) + β 2 ( k γ + k δ + ϕ γ ) ] P 2 * = ( k δ + k γ + ϕ γ ) P 1 * δ ( γ + δ + ξ ) R * = ξ P 2 * + ϕ P 1 * δ + γ
Therefore, if R 0 > 1 , the drug–addict equilibrium E 1 exists.
The basic reproduction number ( R 0 ) of system (3) relies upon seven parameters: per capita contact rates β 1 , β 2 , rate of recruitment Λ (of S), escalation rate from psychological to physiological addicts (k), per capita treatment rates for psychological and physiological addicts respectively ( ϕ , ξ ), and natural death rate ( δ ). Among these parameters, we cannot control the parameters Λ , k, and δ . Therefore, the basic reproduction number ( R 0 ) mainly depends on ξ , ϕ , β 1 , β 2 and the value of R 0 = 0.0266 according to Table 2. To examine the sensitivity of R 0 to any parameter (say, θ ), normalized forward sensitivity index with respect to each parameter has been computed as [11,34]
χ θ = R 0 θ θ R 0
The sensitivity index may depend on some system parameters but also can be constant or independent of some parameters. These values are very important to estimate the sensitivity of parameters, which should be done cautiously, as a small perturbation in a parameter causes relevant quantitative changes. Merely, the estimation of a parameter with a lower sensitivity index does not demand caution, because a small perturbation in that parameter causes small changes. In this context, we have examined the sensitivity of R 0 to the parameters β 1 , β 2 , ϕ , and ξ , normalized forward sensitivity index with respect to Table 3.
R 0 ϕ = Λ [ β 1 ( ξ + δ ) + k β 2 ] δ ( δ + ξ ) ( k + δ + ϕ ) 2 χ ϕ = ϕ R 0 R 0 ϕ = ϕ k + δ + ϕ
R 0 ξ = Λ k β 2 δ ( δ + ξ ) 2 ( k + δ + ϕ ) χ ξ = ξ R 0 R 0 ξ = k β 2 ξ ( δ + ξ ) [ β 1 ( ξ + δ ) + k β 2 ]
R 0 β 1 = Λ δ ( k + δ + ϕ ) χ β 1 = β 1 R 0 R 0 β 1 = β 1 ( δ + ξ ) [ β 1 ( ξ + δ ) + k β 2 ]
R 0 β 2 = Λ k δ ( k + δ + ϕ ) ( ( δ + ξ ) ) χ β 2 = β 2 R 0 R 0 β 2 = k β 2 [ β 1 ( ξ + δ ) + k β 2 ]
If β 1 = b β ; β 2 = β , where b is a nonzero real number, then
R 0 β = Λ [ b ( ξ + δ ) + k ] δ ( ξ + δ ) ( δ + ϕ + k ) χ β = β R 0 R 0 β = β β Λ [ b ( ξ + δ ) + k ] δ ( ξ + δ ) ( δ + ϕ + k ) Λ [ b ( ξ + δ ) + k ] δ ( ξ + δ ) ( δ + ϕ + k ) = 1
Here, χ β 1 , χ β 2 , χ ξ , χ ϕ are the sensitivity indexes correspond to the respective parameters β 1 , β 2 , ξ , ϕ . Therefore, it is clear that the basic reproduction number ( R 0 ) is most sensitive to changes in β ( χ β = 1), where β 1 = b β ; β 2 = β and b is a nonzero real number, probability of transmission from susceptible to drug addicts (both psychological and physiological).
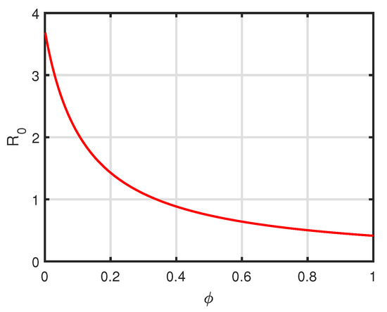
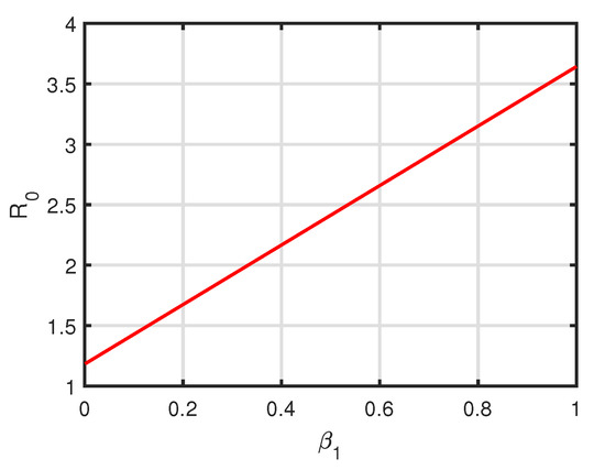
If β 1 , β 2 increases, R 0 also increases, whereas R 0 decreases when ϕ , ξ increases, or vice versa. However, the increase in ϕ , i.e., the treatment rate for psychological addicts, cannot help as much as the treatment rate for physiological addicts ξ . In this way, it is smarter to concentrate either β 1 , β 2 (the contact rates ) and ϕ , treatment rate for mental addicts. It is also noticeable that R 0 is more sensitive to β 1 rather than β 2 according Table 2.

3.5. Local Stability

To analyze the local stability of disease free and endemic equilibrium points, we need the following.
Definition 3
([37]).The discriminant ( f ) of a polynomial f ( x ) = x n + α 1 x n 1 + α 2 x n 2 + . . . + α n is defined by
( f ) = ( 1 ) n ( n 1 ) 2 | S n ( f , f ) | .
Where S n ( f , g ) is the Sylvester matrix of f ( x ) and g ( x ) of order ( n + l ) × ( n + l ) and g ( x ) = x l + β 1 x l 1 + β 2 x l 2 + . . . + β l .
For n = 3 , we have f ( x ) = x 3 + α 1 x 2 + α 2 x + α 3 and f ( x ) = 3 x 2 + 2 α 1 x + α 2 .
| S 3 ( f , f ) | = 1 α 1 α 2 α 3 0 0 1 α 1 α 2 α 3 3 2 α 1 α 2 0 0 0 3 2 α 1 α 2 0 0 0 3 2 α 1 α 2 = 18 α 1 α 2 α 3 ( α 1 α 2 ) 2 + 4 α 1 2 α 3 + 4 α 2 2 + 27 α 3 2
Therefore, ( f ) = | S 3 ( f , f ) | = 18 α 1 α 2 α 3 + ( α 1 α 2 ) 2 4 α 1 2 α 3 4 α 2 2 27 α 3 2
Lemma 3.
(Routh–Hurwitz conditions for fractional calculus) [38]: If ( P ) is the discriminant of the characteristic equation P ( λ ) = λ n + a 1 λ n 1 + a 2 λ n 2 + . . . + a n of Jacobian matrix of system ( 1 ) evaluated at equilibrium point, then for n = 3 the system is asymptotically stable if any of the following conditions hold:
1. 
( P ) > 0 , a 1 > 0 , a 3 > 0 and a 1 a 2 > a 3
2. 
( P ) < 0 , a 1 0 , α 2 0 , a 3 > 0 and α < 2 3
3. 
( P ) < 0 , a 1 > 0 , a 2 > 0 , a 1 a 2 = a 3 and α ( 0 , 1 ) .
To study the local stability of the system (3), we need to compute Jacobian matrices at the equilibrium points E 0 and E 1 . At the drug-free equilibrium point E 0 :
J Λ δ , 0 , 0 , 0 = δ β 1 Λ δ β 2 Λ δ 0 0 β 1 Λ δ ( k + δ + ϕ ) β 2 Λ δ 0 0 k ( ξ + δ ) γ 0 ϕ ξ ( γ + δ )
The eigenvalues of the system are λ 1 = δ , and the other three eigenvalues can be found from the equation Q ( λ ) λ 3 + c 1 λ 2 + c 2 λ + c 3 = 0 , where
c 1 = ( K 1 + K 5 + K 3 ) c 2 = K 1 K 5 + K 1 K 9 + K 5 K 9 K 2 K 4 K 3 K 7 K 6 K 8 c 3 = K 1 K 5 K 9 + K 1 K 6 K 8 + K 2 K 4 K 9 K 2 K 6 K 7 K 3 K 4 K 8 + K 3 K 7 K 5 K 1 = β 1 Λ δ ( k + δ + ϕ ) K 2 = β 2 Λ δ K 3 = 0 K 4 = k K 5 = ( ξ + δ ) K 6 = γ K 7 = ϕ K 8 = ξ K 9 = ( γ + δ )
Suppose ( Q ) = 18 c 1 c 2 c 3 + ( c 1 c 2 ) 2 4 c 1 2 c 3 c c 2 2 27 c 3 2 , then by the Routh–Harwitz conditions for the fractional differential equation, the endemic equilibrium point E 0 is locally asymptotically stable if any of the following conditions hold:
  • ( Q ) > 0 , c 1 > 0 , c 3 > 0 and c 1 c 2 > c 3
  • ( Q ) < 0 , c 1 0 , c 2 0 , c 3 > 0 and ε < 2 3
  • ( Q ) < 0 , c 1 > 0 , c 2 > 0 , c 1 c 2 = c 3 and ε ( 0 , 1 )
Jacobian matrix at E 1 ( S * , P 1 * , P 2 * , R * ) is given by
J ( E 1 ) = δ β 1 P 1 * β 2 P 2 * β 1 P 1 * S * β 2 P 2 * S * 0 β 1 P 1 * + β 2 P 2 * β 1 S * ( k + δ + ϕ ) β 2 S * 0 0 k ( ξ + δ ) γ 0 ϕ ξ ( γ + δ )
Characteristic equation of this matrix is P ( λ ) λ 3 + a 1 λ 2 + a 2 λ + a 3 = 0 , where
a 1 = e 23 e 32 + e 12 e 22 e 22 e 33 e 22 e 44 e 11 e 12 e 22 a 2 = [ e 11 e 22 e 33 + e 11 e 22 e 44 e 11 e 23 e 32 + e 22 e 33 e 44 e 22 e 34 e 43 e 23 e 32 e 44 + e 34 e 23 e 42 e 22 e 12 e 33 e 22 e 12 e 44 + e 32 e 13 e 21 ] / e 22 a 3 = [ e 11 e 22 e 34 e 43 e 11 e 22 e 33 e 44 + e 11 e 23 e 32 e 44 e 11 e 23 e 34 e 44 + e 12 e 21 e 33 e 44 e 12 e 21 e 34 e 43 e 21 e 13 e 32 e 44 ] / e 22
and eij, i, j = 1, 2, 3, 4 are as follows:
e 11 = δ β 1 P 1 * β 2 P 2 * e 12 = β 1 P 1 * S * e 13 = β 2 P 2 * e 14 = 0 e 21 = β 1 P 1 * + β 2 P 2 * e 22 = β 1 S * ( k + δ + ϕ ) e 23 = β 2 S * e 24 = 0 e 31 = 0 e 32 = k e 33 = ( ξ + δ ) e 34 = γ e 41 = 0 e 42 = ϕ e 43 = ξ e 44 = ( γ + δ )
Therefore, λ i , i = 1 , 2 , 3 , can be found from this equation. Suppose ( P ) = 18 a 1 a 2 a 3 + ( a 1 a 2 ) 2 4 a 1 2 a 3 4 a 2 2 27 a 3 2 , then by the Routh–Hurwitz conditions for fractional differential equations, the endemic equilibrium point E 1 is locally asymptotically stable if any of the following conditions hold:
  • ( P ) > 0 , a 1 > 0 , a 3 > 0 and a 1 a 2 > a 3
  • ( P ) < 0 , a 1 0 , a 2 0 , a 3 > 0 and ε < 2 3
  • ( P ) < 0 , a 1 > 0 , a 2 > 0 , a 1 a 2 = a 3 and ε ( 0 , 1 )
The following theorems are the consequence of these discussions.
Theorem 7.
The drug-free equilibrium E 0 of system (2) is locally asymptotically stable if any of the following conditions holds with (17):
1. 
( Q ) > 0 , c 1 > 0 , c 3 > 0 and c 1 c 2 > c 3
2. 
( Q ) < 0 , c 1 0 , c 2 0 , c 3 > 0 and ε < 2 3
3. 
( Q ) < 0 , c 1 > 0 , c 2 > 0 , c 1 c 2 = c 3 and ε ( 0 , 1 ) .
Here ( Q ) = 18 c 1 c 2 c 3 + ( c 1 c 2 ) 2 4 c 1 2 c 3 c c 2 2 27 c 3 2 .
Theorem 8.
The endemic equilibrium E 1 of system (2) is locally asymptotically stable if any of the following conditions holds with (18) and (19):
1. 
( P ) > 0 , a 1 > 0 , a 3 > 0 and a 1 a 2 > a 3
2. 
( P ) < 0 , a 1 0 , a 2 0 , a 3 > 0 and ε < 2 3
3. 
( P ) < 0 , a 1 > 0 , a 2 > 0 , a 1 a 2 = a 3 and ε ( 0 , 1 ) .
Here, ( P ) = 18 a 1 a 2 a 3 + ( a 1 a 2 ) 2 4 a 1 2 a 3 4 a 2 2 27 a 3 2 .

3.6. Global Asymptotic Stability

We need following useful lemmas about Lyapunov direct method related with global stability of the equilibrium points in fractional order models.
Lemma 4
([32]).Suppose u ( t ) R + be a continuous and differentiable function. Then, for any moment of time t > 0 , 0 C D t ε u ( t ) u * u * ln u ( t ) u * 1 u * u ( t ) 0 C D t ε u ( t ) , u * R + , ε ( 0 , 1 ) .
Lemma 5.
(Uniform Asymptotic Stability Theorem) [39]:
Consider the non-autonomous system
0 C D t ε x ( t ) = f ( t , x ) , x Ω R n
Let x * be an equilibrium point of the system ( x * Ω R n ) and Φ ( t , x ( t ) ) : 0 , × Ω R be a continuously differentiable function such that
0 C D t ε Φ ( t , x ( t ) ) Θ 3 ( x ) , Θ 1 ( x ) Φ ( t , x ( t ) ) Θ 2 ( x ) , ε ( 0 , 1 ) , x ( t ) Ω
where Θi, i = 1, 2, 3, are continuous positive definite functions on Ω. Then, the equilibrium point x * of system (20) is globally asymptotically stable.
Theorem 9.
If 1 > [ k γ ξ + γ ϕ ( ξ + δ ) ] Λ β 2 δ 2 ( k + ϕ + δ ) ( ξ + δ + γ ) ( ξ + δ ) , then the disease-free equilibrium E 0 of system (3) is globally asymptotically stable when
R 0 1 [ k γ ξ + γ ϕ ( ξ + δ ) ] Λ β 2 δ 2 ( k + ϕ + δ ) ( ξ + δ + γ ) ( ξ + δ ) .
Proof. 
We have considered a positive definite function:
L = 1 M P 1 + β 2 ( γ + δ ) δ ( ξ + δ + γ ) P 2 + β 2 γ δ ( ξ + δ + γ ) R , where M = Λ δ .
Clearly, L 0 and L = 0 only when P 1 = 0 , P 2 = 0 and R = 0 .
Taking the ε order Caputo derivative 0 C D t ε of L along the solution of system (3), we have (for large time t)
0 C D t ε L = 1 M 0 C D t ε P 1 + β 2 ( γ + δ ) δ ( ξ + δ + γ ) 0 C D t ε P 2 + β 2 γ δ ( ξ + δ + γ ) 0 C D t ε R = 1 M β 1 S P 1 + β 2 S P 2 k P 1 ( δ + ϕ ) P 1 + β 2 ( γ + δ ) δ ( ξ + δ + γ ) [ k P 1 + γ R ξ P 2 δ P 2 ] + β 2 γ δ ( ξ + δ + γ ) [ ϕ P 1 + ξ P 2 γ R δ R ] 1 M β 1 M P 1 1 M ( k + δ + ϕ ) P 1 + β 2 ( γ + δ ) δ ( ξ + δ + γ ) k P 1 + β 2 γ ϕ δ ( ξ + δ + γ ) P 1 = δ R 0 Λ ( k + δ + ϕ ) β 2 k ξ + δ + β 2 k ( γ + δ ) + β 2 γ ϕ δ ( δ + ξ + γ ) ( k + δ + ϕ ) M P 1 = δ ( k + δ + ϕ ) Λ [ R 0 L 0 ] P 1 ,
where
L 0 = 1 + Λ β 2 k δ ( ξ + δ ) ( k + ϕ + δ ) Λ δ 2 β 2 k ( γ + δ ) + β 2 γ ϕ ( k + ϕ + δ ) ( ξ + δ + γ ) = 1 [ k γ ξ + γ ϕ ( ξ + δ ) ] Λ β 2 δ 2 ( k + ϕ + δ ) ( ξ + δ + γ ) ( ξ + δ ) 1
Therefore, 0 C D t ε L 0 if R 0 L 0 . Therefore, using Lemma 5:
lim t P 1 ( t ) = lim t P 2 ( t ) = lim t R ( t ) = 0 .
Thus, in the limit S ( t ) is given by the solutions of 0 C D t ε S ( t ) = Λ δ S . As S ( 0 ) > 0 , the theorem follows. □
Theorem 10.
If R 0 > 1 , then the endemic equilibrium E 1 ( S * , P 1 * , P 2 * , R * ) of system (3) is globally asymptotically stable.
Proof. 
Consider a positive definite function:
V = S S * S * ln S S * + P 1 P 1 * P 1 * ln P 1 P 1 * + β 2 ( γ + δ ) δ ( ξ + δ + γ ) P 2 P 2 * P 2 * ln P 2 P 2 * + β 2 γ δ ( ξ + δ + γ ) R R * R * ln R R *
It is observed that V 0 and V = 0 only at E 1 . Taking the ε order Caputo derivative 0 C D t ε of V and using Lemma 4, we have
0 C D t ε ( V ) 1 S * S 0 C D t ε S + 1 P 1 * P 1 0 C D t ε P 1 + β 2 ( γ + δ ) δ ( ξ + δ + γ ) 1 P 2 * P 2 0 C D t ε P 2 + β 2 γ δ ( ξ + δ + γ ) 1 R * R 0 C D t ε R
From the steady-state of equilibrium point (4), we have
Λ = δ S * + β 1 S * P 1 * + β 2 S * P 2 * β 1 S * P 1 * + β 2 S * P 2 * P 1 * = ( k + δ + ϕ ) k P 1 * + γ R * P 2 * = ( ξ + δ ) ϕ P 1 * + ξ P 2 * R * = ( γ + δ )
Let a = S S * , b = P 1 P 1 * , c = P 2 P 2 * , d = R R * .
From (22) and (23), we have
0 C D t ε ( V ) ( S S * ) S δ ( S S * ) β 1 ( P 1 S P 1 * S * ) β 2 ( P 2 S P 2 * S * ) 1 P 1 * P 1 β 1 S P 1 + β 2 S P 2 ( β 1 S * + β 2 S * P 2 * ) P 1 P 1 * + β 2 ( γ + δ ) δ ( δ + ξ + γ ) 1 P 2 * P 2 k P 1 + γ R P 2 k P 1 * + γ R * P 2 * + β 2 γ δ ( δ + ξ + γ ) 1 R * R ϕ P 1 + ξ P 2 ϕ P 1 * + ξ P 2 * R * = δ S ( S S * ) 2 + β 1 P 1 * S * ( 1 a b ) 1 1 a + 1 1 b a b b 1 1 b + β 2 P 2 * S * ( 1 a c ) 1 1 a + 1 1 b a c b 1 1 b β 2 ( γ + δ ) δ ( ξ + δ + γ ) k P 1 * 1 1 c ( b c ) + β 2 ( γ + δ ) δ ( ξ + δ + γ ) γ R * 1 1 c ( d c ) + β 2 γ δ ( ξ + δ + γ ) ϕ P 1 * 1 1 d ( b d ) + β 2 γ δ ( ξ + δ + γ ) ξ P 2 * 1 1 d ( c d ) = δ S ( S S * ) 2 + β 1 P 1 * S * 2 1 a a + β 2 ( k γ + k δ + ϕ γ ) δ ( γ + δ + ξ ) P 1 * 2 1 a + c a c b b Using P 2 * = ( k γ + k δ + ϕ γ ) δ ( γ + δ + ξ ) P 1 * + β 2 ( γ + δ ) δ ( ξ + δ + γ ) k P 1 * b c b c + 1 + β 2 γ δ ( ξ + δ + γ ) ( ϕ P 1 * + ξ P 2 * ) d c d c + 1 U s i n g R * ( δ + γ ) = ( ϕ P 1 * + ξ P 2 * ) + β 2 γ δ ( ξ + δ + γ ) ϕ P 1 * b d b d + 1 + β 2 γ δ ( ξ + δ + γ ) ξ P 2 * c d c d + 1
= δ S ( S S * ) 2 + β 1 P 1 * S * 2 1 a a + β 2 ( γ + δ ) δ ( ξ + δ + γ ) k P 1 * 3 1 a a c b b c + β 2 ϕ γ δ ( ξ + δ + γ ) P 1 * 4 1 a a c b d c b d
Using the inequality A . M . G . M . , we have 2 1 a a 0 ; 3 1 a a c b b c 0 ; 4 1 a a c b d c b d 0 . From relation (24) it is clear that 0 C D t ε ( V ) 0 and thus 0 C D t ε ( V ) is negative definite with respect to E 1 . Thus E 1 is globally asymptotically stable by Lemma 5. □

4. Fractional Optimal Control Problem

The applications of Fractional-ordered optimal control problem (FOCP) have grown in recent decades. Agrawal has introduced the general form of FOCPs in the Riemann–Liouville sense and suggests a numerical method to solve FOCP using Lagrange multiplier technique [24]. In traditional integer-order optimal control problems, the calculus of variations is the common method. Pontryagin’s principle is one of the most useful approaches to solve optimal control problem. There are several works where these methods are employed in Fractional ordered optimal control problems [25,40].
Let x be the pseudo-state vector, u = [ u 1 , u 2 , . . . , u m ] U R m is the input vector, and U is the set of admissible control of the dynamical system 0 C D t ε x = f ( x , u , t ) , x ( 0 ) = x 0 . The system’s pseudo-state is supposed to reach final condition x f in the unknown final time T f < . The control u U must be chosen for all t [ 0 , T f ] to minimize the objective functional J which is defined by the application and can be abstracted as
J = Θ ( x ( T f ) ) + 0 T f F ( x ( t ) , u ( t ) ) d t
The constraints on the system dynamics can be adjoined to the Lagrangian F by introducing time-varying Lagrange multiplier vector λ , whose elements are called the co-states of the system. This motivates the construction of the Hamiltonian H defined for all t [ 0 , T f ] .
H ( x ( t ) , u ( t ) , λ ( t ) ) = λ T ( t ) f ( x ( t ) , u ( t ) ) + F ( x ( t ) , u ( t ) ) .
where λ T stands for transpose of λ . Pontryagin’s minimum principle states that the optimal state trajectory x * , optimal control u * , and corresponding Lagrange multiplier vector λ * must minimize the Hamiltonian H so that [41]
  • H ( x * ( t ) , u * ( t ) , λ * ( t ) ) H ( x * ( t ) , u ( t ) , λ * ( t ) )
  • Θ ( x ) T f | x = x ( T f ) + H ( T f ) = 0
  • t R L D T f ε λ T = H x | x = x *
  • H u | u = u * = 0 and 2 H ( ( x * ( t ) , u * ( t ) , λ * ( t ) ) ) u 2 0
where
t R L D T ε f ( t ) = 1 Γ ( 1 ε ) d d τ t T ( τ t ) ε f ( τ ) d τ , t [ 0 , T ]
is the Right Riemann–Liouville derivative of order ε . The notation “RL” stands for Right Riemann–Liouville derivative. These four conditions are the necessary conditions, but not sufficient for optimal control.
Our point is to limit the number of synthetic drug addicts by considering the impact of “awareness program, mental directing and other preventive measures” as a control strategy. We have thought about system (3) with this control system. Empowering the mindfulness mission and advising program in a successive premise can impact conduct change among mental addicts. Mindfulness crusades keep the populace from ingesting medications as well as make them mindful about the repercussions of engrossing manufactured medications. Considering this, a treatment rate work c η P 1 has been introduced in system (3) to get system (26). Here, c speaks to the therapy rate (through directing) alongside the effect of awareness missions and η is the power of treatment. There are various costs included like analysis, drugs, and different costs when advising is given. In this way, η can be utilized as a potential instrument to create a constructive outcomes on mental addicts with 0 η 1 . Here, 0 portrays no improvement throughout the directing time frame, while 1 is speaking to full improvement. Consequently, the control force η completely depends on the exertion of the mental addicts to prevent themselves from consuming synthetic drugs.
In the following, we have focus on determining the optimal treatment via counseling with minimum cost by implementing the control. From the previous discussions, we have deduced that the acceptable set for the control variable η ( t ) is
Θ = { η ( t ) | η ( t ) [ 0 , 1 ] , t [ 0 , T f ] } .
where T f represents the final time up to which the control policy can be implemented. It is assumed that the control functions η ( t ) is measurable.
Our main objective is to minimize the given objective function J, which represents cost involved in counseling and awareness programs in time interval [ 0 , T f ] , by finding optimal control η * as follows:
J ( η * ) = J ( min { η ( t ) Θ } ) .
Here,
J ( η ) = 0 T f ω 1 P 1 ( t ) + ω 2 2 η 2 ( t ) d t ,
(where ω 1 0 , ω 2 0 are the cost of treatment of psychological class and cost of implementation of control strategy, respectively )
subject to
0 C D t ε S ( t ) = Λ δ S β 1 S P 1 β 2 S P 2 , S ( 0 ) > 0 , 0 C D t ε P 1 ( t ) = β 1 S P 1 + β 2 S P 2 ( k + δ + ϕ ) P 1 c η P 1 , P 1 ( 0 ) > 0 , 0 C D t ε P 2 ( t ) = k P 1 + γ R ξ P 2 δ P 2 , P 2 ( 0 ) > 0 , 0 C D t ε R ( t ) = ϕ P 1 + ξ P 2 γ R δ R + c η P 1 , R ( 0 ) > 0 ,
The existence of optimal control η * can be established in the next theorem.
Theorem 11.
Let the control function η Θ be measurable on [ 0 , T f ] with value of each of η ( t ) lies in [0,1]. Then, there exist adjoint variables λ 1 , λ 2 , λ 3 , λ 4 and optimal control η * minimizing the objective function J ( η ) of (26) satisfying
t R L D T f ε λ 1 ( t ) = λ 1 ( δ + β 1 P 1 + β 2 P 2 ) λ 2 ( β 1 P 1 + β 2 P 2 ) t R L D T f ε λ 2 ( t ) = λ 1 β 1 S λ 2 [ β 1 S ( k + δ + ϕ + c η ) ] λ 3 k λ 4 ( ϕ + c η ) ω 1 t R L D T f ε λ 3 ( t ) = λ 1 β 2 S λ 2 β 2 S + λ 3 ( ξ + δ ) λ 4 ξ t R L D T f ε λ 4 ( t ) = λ 3 γ + λ 4 ( γ + δ )
with transversality conditions λ i ( T f ) = 0 ( i = 1 , 2 , 3 , 4 ) and
η * = max { min { η ¯ , 1 } , 0 } η ¯ = c P 1 ( t ) ( λ 2 ( t ) λ 4 ( t ) ) ω 2
where S * , P 1 * , P 2 * , R * are the corresponding optimal state solutions of (26) associated with control variable η.
Proof. 
We have constructed the Hamiltonian as
H = ω 1 P 1 ( t ) + ω 2 2 η 2 ( t ) + λ 1 { Λ δ S β 1 S P 1 β 2 S P 2 } + λ 2 { β 1 S P 1 + β 2 S P 2 ( k + δ + ϕ ) P 1 c η P 1 } + λ 3 { k P 1 + γ R ξ P 2 δ P 2 } + λ 4 { ϕ P 1 + ξ P 2 γ R δ R + c η P 1 }
with ( λ 1 , λ 2 , λ 3 , λ 4 ) being the associated adjoint variables with λ i ( T f ) = 0 ( i = 1 , 2 , 3 , 4 ) , which satisfy the following canonical equations:
t R L D T f ε λ 1 ( t ) = H S = λ 1 ( δ + β 1 P 1 + β 2 P 2 ) λ 2 ( β 1 P 1 + β 2 P 2 ) t R L D T f ε λ 2 ( t ) = H P 1 = λ 1 β 1 S λ 2 [ β 1 S ( k + δ + ϕ + c η ) ] λ 3 k λ 4 ( ϕ + c η ) ω 1 t R L D T f ε λ 3 ( t ) = H P 2 = λ 1 β 2 S λ 2 β 2 S + λ 3 ( ξ + δ ) λ 4 ξ t R L D T f ε λ 4 ( t ) = H R = λ 3 γ + λ 4 ( γ + δ )
Therefore, the problem of finding η * that minimizes J subject to (26) is converted to minimizing the Hamiltonian with respect to the control. Then, by Pontryagin principle, we have achieved the optimal condition:
H η = ω 2 η λ 2 c P 1 + λ 4 c P 1 = 0
which can be solved in terms of the state and adjoint variables to give
η ¯ = c P 1 ( t ) ( λ 2 ( t ) λ 4 ( t ) ) ω 2
For the optimal control η * , which requires considering the constrains on the control and the sign of H η , we have
η * = 0 , if H η < 0 η ¯ , if H η = 0 1 , if H η > 0
and
η * = max { min { η ¯ , 1 } , 0 } , where η ¯ = c P 1 ( t ) ( λ 2 ( t ) λ 4 ( t ) ) ω 2 .
The optimal state can be found by substituting η * into the system (26). □

5. Numerical Simulations

Analytical study is incomplete without numerical verification of the results. In this section, we have presented numerical simulation of system (3) and fractional order control problem (27). We have used FDE12 MatLab function which is designed on predictor–corrector scheme based on Adams–Bashforth–Moulton algorithm introduced by Roberto Garrappa [42]. Diethelm [16,43] used the predictor–corrector scheme based on Adams–Bashforth–Moulton algorithm which is used in FDE12. We have used FDE12 function directly for system (3) just like ODE45, ODE23.
We have also used iterative scheme (Euler’s forward and backward) in MatLab interface to develop fractional order optimal control problem. The process is briefly described below. The optimality system constitutes a two-point boundary value problem including a set of fractional-order differential equations. The state system (26) is an initial value and the adjoint system (29) is a boundary value problem. The state system is solved by forward iteration method and the costate system is solved by backward iteration method by the following algorithm through Matlab.
State system (26) is solved using the iterative scheme below:
S ( i ) = [ Λ δ S ( i 1 ) β 1 S ( i 1 ) P 1 ( i 1 ) β 2 S ( i 1 ) P 2 ( i 1 ) ] h ε j = 1 i c ( j ) S ( i j ) P 1 ( i ) = [ β 1 S ( i 1 ) P 1 ( i 1 ) + β 2 S ( i 1 ) P 2 ( i 1 ) ( k + δ + ϕ ) P 1 ( i 1 ) c η P 1 ( i 1 ) ] h ε j = 1 i c ( j ) P 1 ( i j ) P 2 ( i ) = [ k P 1 ( i 1 ) + γ R ( i 1 ) ξ P 2 ( i 1 ) δ P 2 ( i 1 ) ] h ε j = 1 i c ( j ) P 2 ( i j ) R ( i ) = [ ϕ P 1 ( i 1 ) + ξ P 2 ( i 1 ) γ R ( i 1 ) δ R ( i 1 ) + c η P 1 ( i 1 ) ] h ε j = 1 i c ( j ) R ( i j )
where c ( 0 ) = 1 and c ( j ) = ( 1 1 + ε j ) c ( j 1 ) , j 1 and h ε is the time step length. Here, S ( i ) is the value of S ( t ) at i th iteration. The last term of each of the above system of equations stands for memory. The adjoint system (29) is solved by backward iteration method with terminal conditions λ i ( T f ) = 0 , i = 1 , 2 , 3 , 4 using the following iterative scheme:
λ 1 ( i ) = [ λ 1 ( i 1 ) ( δ + β 1 P 1 ( i ) + β 2 P 2 ( i ) ) λ 2 ( i 1 ) ( β 1 P 1 ( i ) + β 2 P 2 ( i ) ) ] h ε j = 1 i c ( j ) λ 1 ( i j ) λ 2 ( i ) = [ λ 1 ( i ) β 1 S ( i ) λ 2 ( i 1 ) { β 1 S ( i ) ( k + δ + ϕ + c η ) } λ 3 ( i 1 ) k λ 4 ( i 1 ) ( ϕ + c η ) ω 1 ] h ε j = 1 i c ( j ) λ 2 ( i j ) λ 3 ( i ) = [ λ 1 ( i ) β 2 S ( i ) λ 2 ( i ) β 2 S ( i ) + λ 3 ( i 1 ) ( ξ + δ ) λ 4 ( i 1 ) ξ ] h ε j = 1 i c ( j ) λ 3 ( i j ) λ 4 ( i ) = [ λ 3 ( i ) γ + λ 4 ( i 1 ) ( γ + δ ) ] h ε j = 1 i c ( j ) λ 4 ( i j )
The optimal control is updated by the scheme below.
η * = max { min { η ¯ , 1 } , 0 } , where η ¯ = c P 1 ( i ) ( λ 2 ( i 1 ) λ 4 ( i 1 ) ) ω 2 .
We have developed MatLab code using the above algorithm and chosen h = 0.02 throughout the numerical simulation. In fitting the test data of memory phenomena from different fields, it has been found that the fractional order can be physically explained as an index of memory. The higher the value of order ε , the slower the forgetting is and most of the epidemic transmission dynamics depend on memory (previous stages) [15]. The value of order of fractional derivative ( ε ) needs to be close to 1. Theoretically, we may study the fractional order system for any value lies between 0 to 1, but it is better to choose the value close to 1. There are some cases where we have found interesting results if we reduce the order of derivative, but for very small values of ε (less than 0.5) the MatLab code become erroneous. Therefore, we have to chose the order wisely and in our context we choose the value 0.95 (it may be any value from 0.9 to 0.99) for numerical simulation. The value of the order can be estimated by least-squares method of curve fitting with real data from field survey or by graphical study [21].
In this section, we have portrayed some time series of system (3) and variation of R 0 with respect to β 1 , β 2 , ξ , ϕ . Next, we have discussed about the effect of control intervention. Figure 2 represents the situation when the drug free equilibrium E 0 = ( 1 , 0 , 0 , 0 ) is asymptotically stable corresponds to the Table 3. Next, let us consider the following three cases:
Figure 3 depicts the time series and phase portrait of system (3) (case 1) when the drug addict equilibrium is E 1 = ( 0.1254 , 0.0519 , 0.5429 , 0.0783 ) and R 0 = 1.6246 . Figure 4 and Figure 5 represent the cases 2 and 3 when corresponding equilibrium points are
( 0.0567 , 0.0572 , 0.5984 , 0.0864 ) , ( 0.051 , 0.0576 , 0.6081 , 0.0871 )
respectively. Figure 6 represents the variation of time series of state variables when ε varies and other parameters are fixed as in Table 5. Figure 7, Figure 8, Figure 9 and Figure 10 depict the change in R 0 with respect to parameters β 1 , β 2 , ϕ , ξ , respectively. Figure 2 and Figure 3 justify Theorems 7 and 8, respectively. Figure 11 depicts the variation of time series with the control parameter η .
Now, let us consider Table 7 for simulating optimal control problem (26). We have used Forward-backward iterative scheme to solve this optimal control problem [44]. For η = 0 , the drug-free equilibrium point is E 0 = ( 0.83 , 0 , 0 , 0 ) and R 0 = 0.508 . We have considered final time T f = 20 days and t = 1 day. Note that there are more addicted population in physiological state than in psychological state. Now, we shall discuss about the effect of control intervention. The positive weights have been considered as ω 1 = 1.6 , ω 2 = 10 . Figure 11 shows the variation of time series of state variables when the control parameter η changes. Figure 12 represents the time series of state variables of optimal control problem (26). Figure 13 represents time series of optimal control variable ( η * ) and optimal cost function ( J * ). Figure 14 depicts the case when no control is applied. There is a significant number of psychological and physiologically addicted population present in the scenario ( η = 0 ) which will create economic burden in terms of loss of productivity, morbidity, and mortality and in obtaining protective measures (Figure 14). It has been found from Figure 13 and Figure 14 that if the control strategy is applied, then the number of psychologically addicts and number of addicts in treatment class decrease but the number of physiological addicts increases. The values of S , P 1 , P 2 , R in the without control stage after 20 days are 0.5823, 0.003934,0.01343, and 0.023, respectively, but after applying control those values change to 0.5823, 0.003917, 0.01345, and 0.02297. Though the change is smaller in fraction, it is effective in large populated countries like India and China. In Figure 13, it has been observed that the value of optimal control is increasing between 0 to 8 days and then decreases. A certain time is required to persuade a psychologically addicted person that ingesting drugs in a frequent manner is harmful and can even cause physical damages. However, once a person starts understanding these deadly affects, it becomes easy for them to take medicines and to do the other needful to make them free of this addiction. We have performed the cost design analysis for optimal control policy mentioned in Figure 13.

6. Conclusions

Fractional calculus plays an important role in dynamical processes. It gives us an extra parameter ε by which we can simulate our model properly. Here, we have studied on the fractional-order synthetic drugs transmission model with psychological addicts incorporating memory effects. We have observed that the dynamics of system (3) depends on the strength of memory effects, controlled by the order of fractional derivative ε [13].
In our work, we have framed a model in Caputo-fractional differentiation formalism where people are addicted to drugs both psychologically and physiologically. By next-generation matrix method, we have found the basic reproduction number R 0 , and this R 0 gives (or, is consistent with) the local and global stability conditions of the drug-free and drug addiction equilibria. It has been observed from numerical examples that if R 0 < 1 , the system has only drug-free equilibrium and this equilibrium is stable (Figure 2). If R 0 > 1 , the drug addiction equilibrium persists and locally stable (Figure 3, Figure 4 and Figure 5). By analyzing sensitivity of parameters β 1 , β 2 , ξ , ϕ , we have reached the conclusion that controlling the transmission of the synthetic drugs is better than providing treatment to the addicts. Therefore, we have designed a control strategy to prevent drug transmission. From Figure 6, it has also been found that by lowering the value of fractional order, susceptible and psychological addicted populations decrease but the physiological population and population in treatment class increase.
In the next section of this work, we have discussed an optimal control problem related to the drug abuse epidemic model where we have tried to minimize the drug-addicted population along with the cost of treatment. We have reformulated our model by considering the effect of “counseling and awareness campaigns” as control variable and calculated the total cost. Analytically, we have used Pontryagin’s Principle for fractional calculus to determine the value optimal control parameter [45]. The analytical results and numerical simulations are quite relevant, and by the numerical computations we can deduce certain observations that have been discussed earlier.
Nowadays, an enormous number of the populace, particularly the young population, is presented to the universe of medications because of different reasons. For guiding purposes, we hope to hone in on those populaces. As by taking a gander at them as a helpless populace, it is easier to evaluate how to best acquaint normal guiding with the mental addicts in the general public through the model. Instructive foundations and families should remind adolescents about the significance of well-being training just as the Government needs to assume some responsibility to build mindfulness among the individuals. In goodness of missions and social projects, individuals may understand the human impacts of manufactured medications and decrease interest, which could prompt a lower contact rate. The proposed model shows the effect of guiding mental addicts through mathematical re-enactments. Besides, the result of an ideal reaction because of directing can limit the cost to, and quantity of, dependent people. The approach can limit the general monetary burden. In this circumstance, we ask a legitimate control strategy which will be powerful in the feeling of the study of disease transmission and financial matters.

Author Contributions

All the authors have participate equally in all the aspects of this paper: conceptualization, methodology, investigation, formal analysis, writing—original draft preparation, writing—review and editing. All authors have read and agreed to the published version of the manuscript.

Funding

This research was funded by the Spanish Government for its support through grant RTI2018-094336-B-100 (MCIU/AEI/FEDER, UE) and to the Basque Government for its support through grant IT1207-19.

Institutional Review Board Statement

Not applicable.

Informed Consent Statement

Not applicable.

Data Availability Statement

The data used to support the findings of this study are included in the references within the article.

Acknowledgments

The authors are grateful to the anonymous referees and Nemo Guan, Special Issue Editor, for their careful reading, valuable comments, and helpful suggestions, which have helped them to improve the presentation of this work significantly. The third author (Manuel De la Sen) is grateful to the Spanish Government for its support through grant RTI2018-094336-B-100 (MCIU/AEI/FEDER, UE) and to the Basque Government for its support through grant IT1207-19.

Conflicts of Interest

The authors declare no conflict of interest.

References

  1. Creagh, S.; Warden, D.; Latif, M.A.; Paydar, A. The New Classes of Synthetic Illicit Drugs Can Significantly Harm the Brain: A Neuro Imaging Perspective with Full Review of MRI Findings. Clin. Radiol Imaging J. 2018, 2, 000116. [Google Scholar] [PubMed]
  2. “WHAT IS A SYNTHETIC DRUG?” Foundation for a Drug-Free World. Available online: https://www.drugfreeworld.org/drugfacts/synthetic.html (accessed on 21 March 2020).
  3. The Dangers of Synthetic Drugs. Psycom, University of California, Berkeley Health and Wellness Publications. Available online: https://www.psycom.net/the-dangers-of-synthetic-drugs (accessed on 21 March 2020).
  4. Garten, R.; Lai, S.; Zhang, J. Rapid transmission of hepatitis C virus among young injecting heroin users in southern China. Int. J. Epidemiol. 2004, 33, 182–188. [Google Scholar] [CrossRef] [PubMed]
  5. Kapp, C. Crystal Meth Boom Adds to South Africa’s Health Challenges; Lancet: London, UK, 2008; Volume 37, pp. 193–194. [Google Scholar]
  6. Avasthi, A.; Ghosh, A. Drug misuse in India: Where do we stand & where to go from here? Indian J. Med. Res. 2019, 149, 689–692. [Google Scholar] [CrossRef]
  7. Ma, M.; Liu, S.; Xiang, H.; Li, J. Dynamics of synthetic drugs transmission model with psychological addicts and general incidence rate. Phys. A Stat. Mech. Its Appl. 2017, 491. [Google Scholar] [CrossRef]
  8. Sharomi, O.; Gumel, A.B. Curtailing smoking dynamics: A mathematical modeling approach. Appl. Math. Comput. 2008, 195, 475–499. [Google Scholar] [CrossRef]
  9. Nyabadza, F.; Njagarah, J.B.H.; Smith, R.J. Modelling the dynamics of crystal meth (‘tik’) abuse in the presence of drug-supply chain in South Africa. Bull. Math. Biol. 2013, 75, 24–28. [Google Scholar] [CrossRef]
  10. Liu, P.; Zhang, L.; Xing, Y. Modelling and stability of a synthetic drugs transmission model with relapse and treatment. J. Appl. Math. Comput. 2019, 60, 465–484. [Google Scholar] [CrossRef]
  11. Saha, S.; Samanta, G.P. Synthetic drugs transmission: Stability analysis and optimal control. Lett. Biomath. 2019. [Google Scholar] [CrossRef]
  12. Mainardi, F. On some properties of the Mittag-Leffler function Eα,1(-tα), completely monotone for t>0 with 0<α<1. Discret. Contin. Dyn. Syst. Ser. B 2014, 19, 2267–2278. [Google Scholar] [CrossRef]
  13. Podlubny, I. Fractional Differential Equations; Academic Press: San Diego, CA, USA, 1999. [Google Scholar]
  14. Teodoro, G.S.; Machado, J.T.; de Oliveira, E.C. A review of definitions of fractional derivatives and other operators. J. Comput Phys. 2019, 388, 195–208. [Google Scholar] [CrossRef]
  15. Du, M.; Wang, Z.; Hu, H. Measuring memory with the order of fractional derivative. Sci Rep. 2013, 3, 3431. [Google Scholar] [CrossRef]
  16. Diethelm, K. Efficient Solution of Multi-Term Fractional Differential Equations Using P(EC)mE Methods. Computing 2003, 71, 305–319. [Google Scholar] [CrossRef]
  17. Das, M.; Maiti, A.; Samanta, G.P. Stability analysis of a prey-predator fractional order model incorporating prey refuge. Ecol. Genet. Genom. 2018, 7–8, 33–46. [Google Scholar] [CrossRef]
  18. Das, M.; Samanta, G.P. A prey-predator fractional order model with fear effect and group defense. Int. J. Dyn. Control 2020. [Google Scholar] [CrossRef]
  19. Das, M.; Samanta, G.P. A delayed fractional order food chain model with fear effect and prey refuge. Math. Comput. Simul. 2020, 178, 218–245. [Google Scholar] [CrossRef]
  20. Das, M.; Samanta, G.P. Optimal Control of Fractional Order COVID-19 Epidemic Spreading in Japan and India 2020. Biophys. Rev. Lett. 2020, 15, 207–236. [Google Scholar] [CrossRef]
  21. Das, M.; Samanta, G.P. Stability analysis of a fractional ordered COVID-19 model. Comput. Math. Biophys. 2021, 9, 22–45. [Google Scholar] [CrossRef]
  22. Das, M.; Samanta, G.P. A Fractional Order COVID-19 Epidemic Transmission Model: Stability Analysis and Optimal Control (5 June 2020). Available online: https://ssrn.com/abstract=3635938 (accessed on 20 February 2021).
  23. Area, I.; Batarfi, H.; Losada, J.; Nieto, J.J.; Shammakh, W.; Torres, A. On a fractional order Ebola epidemic model. Adv. Diff. Equat. 2015, 278. [Google Scholar] [CrossRef]
  24. Agarwal, O.P. A general formulation and solution scheme for fractional optimal control problems. Nonlinear Dyn. 2004, 38, 323–337. [Google Scholar] [CrossRef]
  25. Kheiri, H.; Jafari, M. Optimal control of a fractional order model for the HIV/AIDS epidemic. Int. J. Biomath. 2018, 11, 1850086. [Google Scholar] [CrossRef]
  26. Kelly, A.; Carvalho, M.; Teljeur, C. Prevalence of Opiate Use in Ireland 2006: A 3-Source Capture Recapture Study; Report Submitted to the National Advisory Committee on Drugs Sub-Committee on Prevalence; Stationery Office: Dublin, Ireland, 2010. [Google Scholar]
  27. Dokoumetzidis, A.; Magin, R.; Macheras, P. A commentary on fractionalization ofmulti-compartmental models. J. Pharmacokinet Pharmacodyn 2010, 37, 203–207. [Google Scholar] [CrossRef] [PubMed]
  28. Petras, I. Fractional-Order Nonlinear Systems: Modeling Aanlysis and Simulation; Higher Education Press: Beijing, China, 2011. [Google Scholar]
  29. Odibat, Z.; Shawagfeh, N. Generalized Taylor’s formula. Appl. Math. Comput. 2007, 186, 286–293. [Google Scholar] [CrossRef]
  30. Liang, S.; Wu, R.; Chen, L. Laplace transform of fractional order differential equations. Electron. J. Differ. Equ. 2015, 2015, 1–15. [Google Scholar]
  31. Kexue, L.; Jigen, P. Laplace transform and fractional differential equations. Appl. Math. Lett. 2011, 24, 2019–2023. [Google Scholar] [CrossRef]
  32. Li, Y.; Chen, Y.; Podlubny, I. Stability of fractional-order nonlinear dynamic systems: Lyapunov direct method and generalized Mittag-Leffler stability. Comput. Math. Appl. 2010, 59, 1810–1821. [Google Scholar] [CrossRef]
  33. Haubold, H.J.; Mathai, A.M.; Saxena, R.K. Mittag-Leffler functions and their applications. J. Appl. Math. 2011, 2011, 298628. [Google Scholar] [CrossRef]
  34. Van den Driessche, P.; Watmough, J. Reproduction numbers and sub-threshold endemic equilibria for compartmental models of disease transmission. Math. Biosci. 2002, 180, 29–48. [Google Scholar] [CrossRef]
  35. Gaff, H.; Schaefer, E. Optimal control applied to vaccination and treatment strategies for various epidemiological models. Math. Biosci. Eng. 2009, 6, 469–492. [Google Scholar] [PubMed]
  36. Kalula, A.S.; Nyabadza, F. A theoretical model for substance abuse in the presence of treatment. S. Afr. J. Sci. 2011, 108, 96–107. [Google Scholar]
  37. Gelf, I.M.; Kapranov, M.M.; Zelevinsky, A.V. Discriminants, Resultants, and Multidimensional Determinants; Birkhäuser: Boston, MA, USA, 1994; ISBN 978-0-8176-3660-9. [Google Scholar]
  38. Ahmed, E.; El-Sayed, A.M.A.; El-Saka, H. On some Routh-Hurwitz conditions for fractional order differential equations and their applications in Lorenz, Rössler, Chua and Chen systems. Phys. Lett. A 2006, 358, 1–4. [Google Scholar] [CrossRef]
  39. Delavari, H.; Baleanu, D.; Sadati, J. Stability analysis of Caputo fractional-order non linear system revisited. Nonlinear Dyn. 2012, 67, 2433–2439. [Google Scholar] [CrossRef]
  40. Tabatabaei, S.S.; Yazdanpanah, M.J.; Tavazoei, M.S. Formulation and Numerical Solution for Fractional Order Time Optimal Control Problem Using Pontryagin’s Minimum Principle. IFAC-PapersOnLine 2017, 50, 9224–9229. [Google Scholar] [CrossRef]
  41. Guo, T.L. The Necessary Conditions of Fractional Optimal Control in the Sense of Caputo. J. Optim. Theory Appl. 2013, 156, 115–126. [Google Scholar] [CrossRef]
  42. Garrappa, R. On linear stability of predictor-corrector algorithms for fractional differential equations. Internat. J. Comput. Math. 2010, 87, 2281–2290. [Google Scholar] [CrossRef]
  43. Diethelm, K.; Ford, N.J.; Freed, A.D. A Predictor-Corrector Approach for the Numerical Solution of Fractional Differential Equations. Nonlinear Dyn. 2002, 29, 3. [Google Scholar] [CrossRef]
  44. Cao, X.; Datta, A.; Al Basir, F. Fractional-order model of the disease Psoriasis: A control based mathematical approach. J. Syst. Sci. Complex 2016, 29, 1565–1584. [Google Scholar] [CrossRef]
  45. Kamocki, R. Pontryagin maximum principle for fractional ordinary optimal control problems. Math. Methods Appl. Sci. 2014, 37. [Google Scholar] [CrossRef]
Figure 1. Schematic diagram of system (3).
Figure 1. Schematic diagram of system (3).
Mathematics 09 00703 g001
Figure 2. Time series of system (3) corresponds to Table 2 when E 0 = ( 1 , 0 , 0 , 0 ) and R 0 = 0.3151 .
Figure 2. Time series of system (3) corresponds to Table 2 when E 0 = ( 1 , 0 , 0 , 0 ) and R 0 = 0.3151 .
Mathematics 09 00703 g002
Figure 3. Time series of system (3) corresponds to Table 3 when E 1 = ( 0.1254 , 0.0519 , 0.5429 , 0.0783 ) and R 0 = 1.6246 .
Figure 3. Time series of system (3) corresponds to Table 3 when E 1 = ( 0.1254 , 0.0519 , 0.5429 , 0.0783 ) and R 0 = 1.6246 .
Mathematics 09 00703 g003
Figure 4. Time series of system (3) corresponds to Table 4 when E 1 = ( 0.0567 , 0.0572 , 0.5984 , 0.0864 ) and R 0 = 2.2154 .
Figure 4. Time series of system (3) corresponds to Table 4 when E 1 = ( 0.0567 , 0.0572 , 0.5984 , 0.0864 ) and R 0 = 2.2154 .
Mathematics 09 00703 g004
Figure 5. Time series of system (3) corresponds to Table 5 when E 1 = ( 0.051 , 0.0576 , 0.6081 , 0.0871 ) and R 0 = 1.4277 .
Figure 5. Time series of system (3) corresponds to Table 5 when E 1 = ( 0.051 , 0.0576 , 0.6081 , 0.0871 ) and R 0 = 1.4277 .
Mathematics 09 00703 g005
Figure 6. Variation of time series of system (3) with ε corresponds to Table 4 when R 0 = 2.2154 .
Figure 6. Variation of time series of system (3) with ε corresponds to Table 4 when R 0 = 2.2154 .
Mathematics 09 00703 g006
Figure 7. Variation of R 0 of system (3) with respect to β 1 while values of other parameters are taken from Table 3.
Figure 7. Variation of R 0 of system (3) with respect to β 1 while values of other parameters are taken from Table 3.
Mathematics 09 00703 g007
Figure 8. Variation of R 0 of system (3) with respect to β 2 while values of other parameters are taken from Table 3.
Figure 8. Variation of R 0 of system (3) with respect to β 2 while values of other parameters are taken from Table 3.
Mathematics 09 00703 g008
Figure 9. Variation of R 0 of system (3) with respect to ϕ while values of other parameters are taken from Table 3.
Figure 9. Variation of R 0 of system (3) with respect to ϕ while values of other parameters are taken from Table 3.
Mathematics 09 00703 g009
Figure 10. Variation of R 0 of system (3) with respect to ξ while values of other parameters are taken from Table 3.
Figure 10. Variation of R 0 of system (3) with respect to ξ while values of other parameters are taken from Table 3.
Mathematics 09 00703 g010
Figure 11. Variation of time series of system (26) with different control η corresponds to Table 4.
Figure 11. Variation of time series of system (26) with different control η corresponds to Table 4.
Mathematics 09 00703 g011
Figure 12. Time series of state variables of system (26) for Table 6 when ε = 0.95 , ω 1 = 1.6 , ω 2 = 10 .
Figure 12. Time series of state variables of system (26) for Table 6 when ε = 0.95 , ω 1 = 1.6 , ω 2 = 10 .
Mathematics 09 00703 g012
Figure 13. Time series of optimal control η * and optimal cost J * of system (26) for Table 6 when ε = 0.95 , ω 1 = 1.6 , ω 2 = 10 .
Figure 13. Time series of optimal control η * and optimal cost J * of system (26) for Table 6 when ε = 0.95 , ω 1 = 1.6 , ω 2 = 10 .
Mathematics 09 00703 g013
Figure 14. Time series of state variables of system (26) for Table 6 when ε = 0.95 and η = 0 .
Figure 14. Time series of state variables of system (26) for Table 6 when ε = 0.95 and η = 0 .
Mathematics 09 00703 g014
Table 1. Parameters of system (3).
Table 1. Parameters of system (3).
ParametersDescription
Λ Rate of recruitment of S
β 1 Contact rates of psychological addicts
β 2 Contact rates of physiological addicts
δ Natural death rate of human population
kProportion of psychological addicts who become physiological drug addicts by taking drugs in a regular basis, i.e., escalation rate from psychological to physiological addicts.
ϕ , ξ Per capita pharmaceutical treatment rates for psychological and physiological addicts respectively.
γ Rate at which some drug users in treatment may escape and re-enter the physiological addict state, i.e., relapse rate.
Table 2. Sensitivity indices of different parameters of system (3) corresponding to Table 3.
Table 2. Sensitivity indices of different parameters of system (3) corresponding to Table 3.
ParametersSensitivity Index
ϕ −0.6154
ξ −0.0593
β 1 0.9259
β 2 0.0741
Table 3. Parameter values used in system (3) when E 0 = ( 1 , 0 , 0 , 0 ) and R 0 = 0.3151 .
Table 3. Parameter values used in system (3) when E 0 = ( 1 , 0 , 0 , 0 ) and R 0 = 0.3151 .
Parameters Λ β 1 β 2 δ k ϕ ξ γ ε
Values0.020.010.0010.020.10.20.10.10.95
Reference[35][35][35][36][36][36][36][35]Assumed
Table 4. Parametric values used in system (3) when β 1 > β 2 , E 1 = ( 0.1254 , 0.0519 , 0.5429 , 0.0783 ) and R 0 = 1.6246 .
Table 4. Parametric values used in system (3) when β 1 > β 2 , E 1 = ( 0.1254 , 0.0519 , 0.5429 , 0.0783 ) and R 0 = 1.6246 .
Parameters Λ β 1 β 2 δ k ϕ ξ γ ε
Values0.020.50.20.0250.10.20.10.80.95
Reference[35][35][35][36][36][36][36][35]Assumed
Table 5. Parametric values used in system (3) when β 1 = β 2 , E 1 = ( 0.0567 , 0.0572 , 0.5984 , 0.0864 ) and R 0 = 2.2154 .
Table 5. Parametric values used in system (3) when β 1 = β 2 , E 1 = ( 0.0567 , 0.0572 , 0.5984 , 0.0864 ) and R 0 = 2.2154 .
Parameters Λ β 1 β 2 δ k ϕ ξ γ ε
Values0.020.50.50.0250.10.20.10.80.95
Reference[35][35][35][36][36][36][36][35]Assumed
Table 6. Parametric values used in system (3) when β 1 < β 2 , E 1 = ( 0.051 , 0.0576 , 0.6081 , 0.0871 ) and R 0 = 1.4277 .
Table 6. Parametric values used in system (3) when β 1 < β 2 , E 1 = ( 0.051 , 0.0576 , 0.6081 , 0.0871 ) and R 0 = 1.4277 .
Parameters Λ β 1 β 2 δ k ϕ ξ γ ε
Values0.020.10.60.0250.10.20.10.80.95
Reference[35][35][35][36][36][36][36][35]Assumed
Table 7. Parametric values used in system (26).
Table 7. Parametric values used in system (26).
ParametersValue
Λ 0.1 person day 1 Estimated
β 1 0.2 person 1 day 1 [9]
β 2 0.03 person 1 day 1 [9]
δ 0.12 person day 1 Estimated
k0.1 day 1 [36]
ϕ 0.2 day 1 [36]
ξ 0.1 day 1 [35]
γ 0.1 day 1 Estimated
c0.15 day 1 Estimated
ε 0.8–0.99Assumed
Publisher’s Note: MDPI stays neutral with regard to jurisdictional claims in published maps and institutional affiliations.

Share and Cite

MDPI and ACS Style

Das, M.; Samanta, G.; De la Sen, M. Stability Analysis and Optimal Control of a Fractional Order Synthetic Drugs Transmission Model. Mathematics 2021, 9, 703. https://doi.org/10.3390/math9070703

AMA Style

Das M, Samanta G, De la Sen M. Stability Analysis and Optimal Control of a Fractional Order Synthetic Drugs Transmission Model. Mathematics. 2021; 9(7):703. https://doi.org/10.3390/math9070703

Chicago/Turabian Style

Das, Meghadri, Guruprasad Samanta, and Manuel De la Sen. 2021. "Stability Analysis and Optimal Control of a Fractional Order Synthetic Drugs Transmission Model" Mathematics 9, no. 7: 703. https://doi.org/10.3390/math9070703

APA Style

Das, M., Samanta, G., & De la Sen, M. (2021). Stability Analysis and Optimal Control of a Fractional Order Synthetic Drugs Transmission Model. Mathematics, 9(7), 703. https://doi.org/10.3390/math9070703

Note that from the first issue of 2016, this journal uses article numbers instead of page numbers. See further details here.

Article Metrics

Back to TopTop