Near-Fault Seismic Response Analysis of Bridges Considering Girder Impact and Pier Size
Abstract
1. Introduction
2. Structural Model and Wave Equation
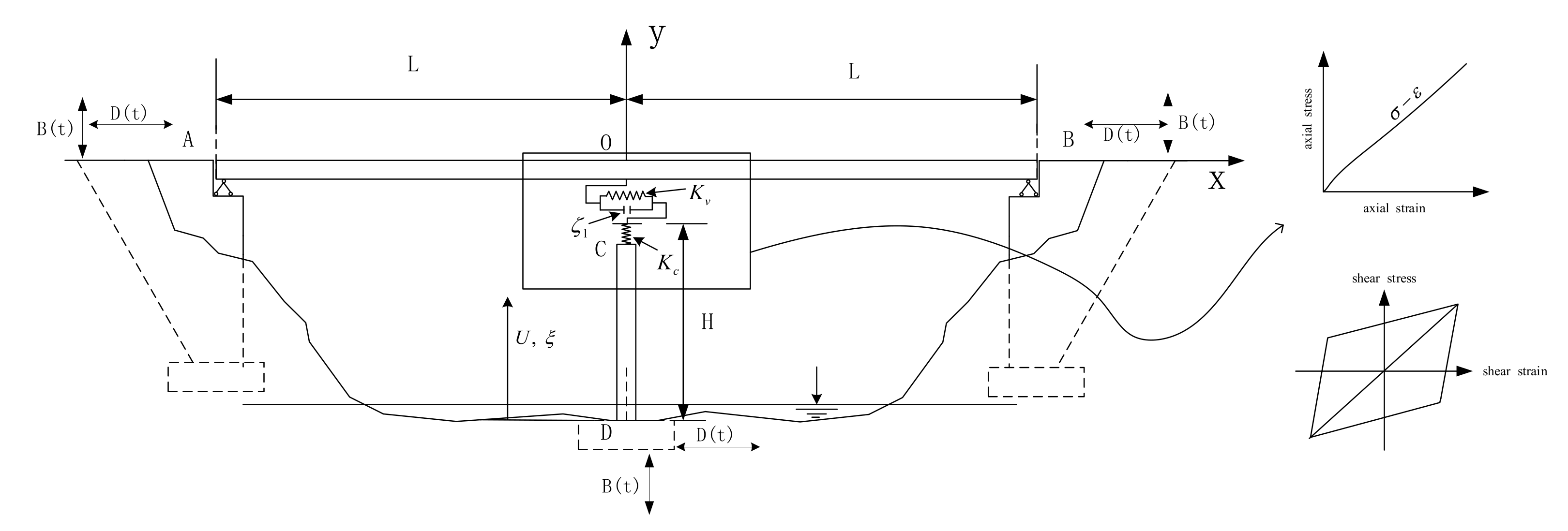
2.1. Bridge Structure Model
2.2. Vertical Seismic Response Spectrum
3. Calculation of Bridge Vertical Displacement Response
3.1. Theoretical Solution of Displacement Response of Bridge in Vertical Contact Stage
3.2. Corresponding Theoretical Solution of Bridge Vertical Separation Stage Displacement
3.3. Corresponding Theoretical Solution of Bridge Displacement in the Vertical Collision Stage
4. Calculation of the Bridge’s Longitudinal Displacement Response
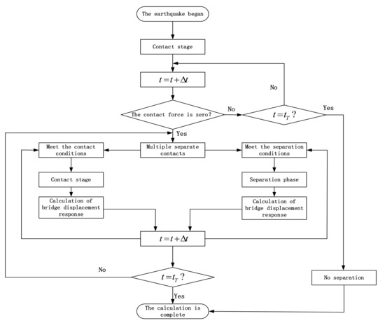
5. Numerical Simulation and Analysis
5.1. Influence of Bridge Separation on Relative Displacement of the Piers and Girder
5.2. The Influence of the Height of the Pier on the Damage of the Pier’s Base
5.3. The Influence of Pier Diameter on Pier Base Damage
5.4. Results and Discussion
- When including vertical separation, the longitudinal displacement of the girder and piers changed significantly. The pier damage under high-amplitude vertical seismic excitation was not only concentrated in the interval: When , the vertical direction of the bridge can separate, changing the displacement response of the bridge in the longitudinal direction, and the resultant increased relative displacement of the pier to the girder may cause damage to the pier.
- With increased pier height, the maximum damage of the pier under the two excitation cycles of and is concentrated in the interval of , and the potential damage is greater. Moreover, when the seismic excitation period is , the ratio of the bending moment generated by the vertical eccentric collision to the combined bending moment gradually increases with bridge pier height.
- When the cross-sectional diameter of the pier increases, the relative displacement of the pier to the girder in the longitudinal direction changes slowly when (ignoring separation). As the diameter increases, the bending moment at the bottom of the pier increases until it fails. In the two cases of (including separation) and , the increase in diameter greatly increases the bending moment caused by the vibration of the pier. Although the maximum relative displacement of the pier and the girder decreases with increased cross-sectional diameter, the pier was always in the failure zone in the study interval and the damage gradually worsened with increased diameter of the pier.
- When , separation affects the damage caused to the pier. As the height of the pier increases, the main damage is the bending moment caused by the eccentric collision, while as the diameter increases, the damage is caused by the vibration of the pier.
6. Conclusions
Author Contributions
Funding
Institutional Review Board Statement
Informed Consent Statement
Data Availability Statement
Conflicts of Interest
References
- Li, H.; Xiao, S.; Huo, L. Damage investigation and analysis of engineering stuctures in the Wenchuan earthquake. J. Build. Struct. 2008, 29, 10–19. [Google Scholar]
- Zhuang, W.; Liu, Z.; Jiang, J. Earthquake-induced damage analysis of highway bridges in Wenchuan earthquake and countermeasures. Chin. J. Rock Mech. Eng. 2009, 28, 1377–1387. [Google Scholar]
- Xu, S.Y.; Zhang, J. Axial–shear–flexure interaction hysteretic model for RC columns under combined actions. Eng. Struct. 2012, 34, 548–563. [Google Scholar] [CrossRef]
- Ghannoum, W.M.; Mohle, J.P. Rotation-Based Shear Failure Model for Lightly Confined RC Columns. J. Struct. Eng. 2012, 138, 1267–1278. [Google Scholar] [CrossRef]
- Elwood, K.J. Modeling failures in existing reinforced concrete. Can. J. Civ. Eng. 2004, 31, 846–859. [Google Scholar] [CrossRef]
- Cimellaro, G.P.; Domaneschi, M.; Warn, G. Three-Dimensional base isolation using vertical negative stiffness devices. J. Earthq. Eng. 2020, 24, 2004–2032. [Google Scholar] [CrossRef]
- De Mari, G.; Domaneschi, M.; Ismail, M.; Martinelli, L.; Rodellar, J. Reduced-order coupled bidirectional modeling of the Roll-N-Cage isolator with application to the updated bridge benchmark. Acta Mech. 2015, 226, 3533–3553. [Google Scholar] [CrossRef]
- Button, M.R.; Cronin, C.J.; Mayes, R.L. Effect of Vertical Motions on Seismic Response of Highway Bridges. J. Struct. Eng. 2002, 128, 1551–1564. [Google Scholar] [CrossRef]
- Wilson, T.; Chen, S.; Mahmoud, H. Analytical case study on the seismic performance of a curved and skewed reinforced concrete bridge under vertical ground motion. Eng. Struct. 2015, 100, 128–136. [Google Scholar] [CrossRef]
- Kunnath, S.K.; Erduran, E.; Chai, Y.H.; Yashinsky, M. Effect of near-fault vertical ground motions on seismic response of high overcrossings. J. Bridge Eng. 2008, 13, 282–290. [Google Scholar] [CrossRef]
- Yu, C.P. Effect of Vertical Earthquake Components on Bridge Response. Ph.D. Thesis, University of Texas at Austin, Austin, TX, USA, 1998. [Google Scholar]
- Papazoglou, A.J.; Elnashai, A.S. Analytical and field evidence of the damaging effect of vertical earthquake ground motion. Earthq. Eng. Struct. Dyn. 1996, 25, 1109–1137. [Google Scholar] [CrossRef]
- Varecac, D.; Draganic, H.; Gazic, G. Influence of the Vertical Component of Earthquake on Large Span Rc Beams. Teh. Vjesn. -Tech. Gaz. Gaz. 2010, 17, 357–366. [Google Scholar]
- Kim, S.J.; Holub, C.J.; Elnashai, A.S. Experimental investigation of the behavior of RC bridge piers subjected to horizontal and vertical earthquake motion. Eng. Struct. 2011, 33, 2221–2235. [Google Scholar] [CrossRef]
- Kim, S.J.; Holub, C.J.; Elnashai, A.S. Analytical Assessment of the Effect of Vertical Earthquake Motion on RC Bridge Piers. J. Struct. Eng. -ASCE 2011, 137, 252–260. [Google Scholar] [CrossRef]
- Wang, Z.; Dueñas-Osorio, L.; Padgett, J.E. Seismic response of a bridge-soil-foundation system under the combined effect of vertical and horizontal ground motions. Earthq. Eng. Struct. Dyn. 2013, 42, 545–564. [Google Scholar] [CrossRef]
- Bozorgnia, Y.; Niazi, M.; Campbell, K.W. Characteristic of free-field vertical ground motion during the Northridge earthquake. Earthq. Spectra 1995, 11, 15–526. [Google Scholar] [CrossRef]
- Wang, G.-Q.; Zhou, X.-Y.; Zhang, P.-Z.; Igel, H. Characteristics of amplitude and duration for near fault strong ground motion from the 1999 Chi-Chi, Taiwan earthquake. Soil Dyn. Earthq. Eng. 2002, 22, 73–96. [Google Scholar] [CrossRef]
- Wang, D.; Xie, L. Attenuation of peak ground accelerations from the great Wenchuan earthquake. Earthq. Eng. Eng. Vib. 2009, 8, 179–188. [Google Scholar] [CrossRef]
- Wang, C.J.; Shih, M.H. Performance study of a bridge involving sliding decks and pounded abutment during a violent earthquake. Eng. Struct. 2007, 29, 802–812. [Google Scholar] [CrossRef]
- Ye, Z.; Guangjun, S.; Hongjing, L. Comparison and Research of Unseating Prevention Measures in Seismic Codes of China and Foreign Countries. J. Disaster Prev. Mitig. Eng. 2016, 36, 617–623, 639. [Google Scholar]
- Wenfeng, H.; Chang, S.; Qingguo, L. Strong ground motion at meizoseisal area & safety of important engineering projects at potential earthquake region. J. Eng. Geol. 2004, 12, 346–353. [Google Scholar]
- Tanimura, S.; Mimura, K.; Nonaka, T.; Wenhui, Z.H.U. Dynamic failure of structures due to the great Hanshin-Awaji earthquake. Int. J. Impact Eng. 2000, 24, 583–596. [Google Scholar] [CrossRef]
- Yang, H.; Yin, X.; Hao, H.; Bi, K. Theoretical Investigation of Bridge Seismic Responses with Pounding under Near-Fault Vertical Ground Motions. Adv. Struct. Eng. 2015, 18, 452–468. [Google Scholar] [CrossRef]
- Yufeng, X.; Lijuan, W. Analysis of wave propagation in the built-up structures of rod-beam and beam-beam. J. Beijing Univ. Aeronaut. Astronaut. 2013, 30, 520–523. [Google Scholar]
- Ministry of Housing and Urban-Rural Development of the People’s Republic of China. CJJ 166-2011. Code for Seismic Design of Urban Bridges; Ministry of Housing and Urban-Rural Development of the People’s Republic of China: Beijing, China, 2011.
- Bozorgnia, Y.; Campbell, K.W. The Vertical -to-horizontal response spectral ratio and Entative procedures for developing simplified V/H and vertical design spectra. J. Earthq. Eng. 2004, 8, 175–207. [Google Scholar] [CrossRef]














| Parameter of Bridge Girder | Parameter of Bridge Pier | ||
|---|---|---|---|
| Single span length | L = 38 m | Single span length | H = 15 m |
| Mass density | Mass density | ||
| Concrete section area | Concrete section area | ||
| Moment of inertia of concrete section | Moment of inertia of concrete section | ||
| Young’s modulus of concrete | = 34.5 GPa | Young’s modulus of concrete | = 34.5 GPa |
| Sectional area of longitudinal reinforcement | Sectional area of longitudinal reinforcement | ||
| Moment of inertia of steel bar section | Moment of inertia of steel bar section | ||
| Young’s modulus of longitudinal reinforcement | = 200 GPa | Young’s modulus of longitudinal reinforcement | = 200 GPa |
| Section area of prestressed steel bar | |||
| Moment of inertia of prestressed steel bar section | |||
| Young’s modulus of prestressed steel | = 200 GPa | ||
| Pier Height H/m | Natural Vibration Period Ts/s | Pier Height H/m | Natural Vibration Period Ts/s |
|---|---|---|---|
| 5 | 0.036 | 13 | 0.252 |
| 7 | 0.070 | 15 | 0.336 |
| 9 | 0.121 | 17 | 0.431 |
| 11 | 0.181 | 19 | 0.539 |
| Pier Diameters H/m | Natural Vibration Period Ts/s | Pier Diameters H/m | Natural Vibration Period Ts/s |
|---|---|---|---|
| 1.0 | 0.403 | 1.4 | 0.288 |
| 1.1 | 0.366 | 1.5 | 0.267 |
| 1.2 | 0.336 | 1.6 | 0.252 |
| 1.3 | 0.31 | 1.7 | 0.237 |
Publisher’s Note: MDPI stays neutral with regard to jurisdictional claims in published maps and institutional affiliations. |
© 2021 by the authors. Licensee MDPI, Basel, Switzerland. This article is an open access article distributed under the terms and conditions of the Creative Commons Attribution (CC BY) license (http://creativecommons.org/licenses/by/4.0/).
Share and Cite
An, W.; Song, G.; Chen, S. Near-Fault Seismic Response Analysis of Bridges Considering Girder Impact and Pier Size. Mathematics 2021, 9, 704. https://doi.org/10.3390/math9070704
An W, Song G, Chen S. Near-Fault Seismic Response Analysis of Bridges Considering Girder Impact and Pier Size. Mathematics. 2021; 9(7):704. https://doi.org/10.3390/math9070704
Chicago/Turabian StyleAn, Wenjun, Guquan Song, and Shutong Chen. 2021. "Near-Fault Seismic Response Analysis of Bridges Considering Girder Impact and Pier Size" Mathematics 9, no. 7: 704. https://doi.org/10.3390/math9070704
APA StyleAn, W., Song, G., & Chen, S. (2021). Near-Fault Seismic Response Analysis of Bridges Considering Girder Impact and Pier Size. Mathematics, 9(7), 704. https://doi.org/10.3390/math9070704
