Outer Synchronization of Complex-Variable Networks with Complex Coupling via Impulsive Pinning Control
Abstract
:1. Introduction
- (i)
- We design the static impulsive pinning controllers and provide the method for choosing pinned nodes based on the norm of synchronization errors. According to the Lyapunov function method and stability theory of impulsive differential equations, we derive the synchronization criteria, from which we can calculate the necessary impulsive gains and intervals for any given networks.
- (ii)
- We introduce an adaptive strategy to design universal controllers for different networks. The designed controllers can avoid the repeated calculations of the impulsive gains and intervals. That is, the impulsive instants can be adaptively estimated according to the updating laws (see Remark 2).
2. Model Description and Preliminaries
3. Main Results
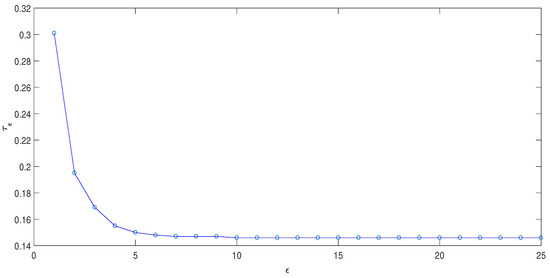
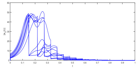
4. Numerical Simulations
5. Conclusions and Discussions
Author Contributions
Funding
Institutional Review Board Statement
Informed Consent Statement
Data Availability Statement
Conflicts of Interest
References
- Du, W.J.; Zhang, J.G.; An, X.L.; Qin, S.; Yu, J.N. Outer Synchronization between Two Coupled Complex Networks and Its Application in Public Traffic Supernetwork. Discret. Dyn. Nat. Soc. 2016, 2016, 8920764. [Google Scholar] [CrossRef] [Green Version]
- Zhou, L.; Wang, C.; He, H.; Lin, Y. Time-controllable combinatorial inner synchronization and outer synchronization of anti-star networks and its application in secure communication. Commun. Nonlinear Sci. Numer. Simul. 2015, 22, 623–640. [Google Scholar] [CrossRef]
- Geng, L.; Xiao, R. Outer synchronization and parameter identification approach to the resilient recovery of supply network with uncertainty. Phys. A Stat. Mech. Appl. 2017, 482, 407–421. [Google Scholar] [CrossRef]
- Zhang, L.; Lei, Y.; Wang, Y.; Chen, H. Generalized outer synchronization between non-dissipatively coupled complex networks with different-dimensional nodes. Appl. Math. Model. 2018, 55, 248–261. [Google Scholar] [CrossRef]
- Ma, T.; Zhang, J. Hybrid synchronization of coupled fractional-order complex networks. Neurocomputing 2015, 157, 166–172. [Google Scholar] [CrossRef]
- Asheghan, M.M.; Míguez, J.; Hamidi-Beheshti, M.T.; Tavazoei, M.S. Robust outer synchronization between two complex networks with fractional order dynamics. Chaos 2011, 21, 033121. [Google Scholar] [CrossRef] [Green Version]
- Zhao, M.; Wang, J. Outer synchronization between fractional-order complex networks: A non-fragile observer-based control scheme. Entropy 2013, 15, 1357–1374. [Google Scholar] [CrossRef]
- Yang, Y.; Wang, Y.; Li, T. Outer synchronization of fractional-order complex dynamical networks. Optik 2016, 127, 7395–7407. [Google Scholar] [CrossRef]
- Li, C.; Lü, L.; Yang, Y.; Zhou, S.; Hong, Y. Research on outer synchronization between uncertain time-varying networks with different node number. Phys. A Stat. Mech. Appl. 2018, 492, 2301–2309. [Google Scholar] [CrossRef]
- Arellano-Delgado, A.; López-Gutiérrez, R.M.; Méndez-Ramírez, R.; Cardoza-Avendaño, L.; Cruz-Hernández, C. Dynamic coupling in small-world outer synchronization of chaotic networks. Phys. D Nonlinear Phenom. 2021, 423, 132928. [Google Scholar] [CrossRef]
- Li, C.; Sun, W.; Kurths, J. Synchronization between two coupled complex networks. Phys. Rev. E Stat. Nonlinear Soft Matter Phys. 2007, 76, 046204. [Google Scholar] [CrossRef] [PubMed] [Green Version]
- Li, C.; Xu, C.; Sun, W.; Xu, J.; Kurths, J. Outer synchronization of coupled discrete-time networks. Chaos 2009, 19, 013106. [Google Scholar] [CrossRef] [Green Version]
- Wu, Z.Y. Adaptive impulsive outer synchronization between drive-response dynamical networks. Commun. Theor. Phys. 2014, 61, 590–594. [Google Scholar] [CrossRef]
- Wu, Z.; Chen, G.; Fu, X. Outer synchronization of drive-response dynamical networks via adaptive impulsive pinning control. J. Frankl. Inst. 2015, 352, 4297–4308. [Google Scholar] [CrossRef]
- Cai, S.; Lei, X.; Liu, Z. Outer synchronization between two hybrid-coupled delayed dynamical networks via aperiodically adaptive intermittent pinning control. Complexity 2016, 21, 593–605. [Google Scholar] [CrossRef]
- Lei, X.; Cai, S.; Jiang, S.; Liu, Z. Adaptive outer synchronization between two complex delayed dynamical networks via aperiodically intermittent pinning control. Neurocomputing 2017, 222, 26–35. [Google Scholar] [CrossRef] [Green Version]
- Li, X.; Wang, N.; Lu, J.; Alsaadi, F.E. Pinning outer synchronization of partially coupled dynamical networks with complex inner coupling matrices. Phys. A Stat. Mech. Appl. 2019, 515, 497–509. [Google Scholar] [CrossRef]
- Sheng, S.; Zhang, X.; Lu, G. Finite-time outer-synchronization for complex networks with Markov jump topology via hybrid control and its application to image encryption. J. Frankl. Inst. 2018, 355, 6493–6519. [Google Scholar] [CrossRef]
- Zhang, Z.; Wang, H.; Xu, F.; Jin, Y.Q. Complex-valued convolutional neural network and its application in polarimetric SAR image classification. IEEE Trans. Geosci. Remote Sens. 2017, 55, 7177–7188. [Google Scholar] [CrossRef]
- Quan, Y.; Chen, Y.; Shao, Y.; Teng, H.; Xu, Y.; Ji, H. Image denoising using complex-valued deep CNN. Pattern Recognit. 2021, 111, 107639. [Google Scholar] [CrossRef]
- Hirose, A. Complex-Valued Neural Networks: Advances and Applications; John Wiley & Sons: Hoboken, NJ, USA, 2013. [Google Scholar] [CrossRef]
- Gibbon, J.D.; McGuinness, M.J. The real and complex Lorenz equations in rotating fluids and lasers. Phys. D Nonlinear Phenom. 1982, 5, 108–122. [Google Scholar] [CrossRef]
- Ning, C.Z.; Haken, H. Detuned lasers and the complex Lorenz equations: Subcritical and supercritical Hopf bifurcations. Phys. Rev. A 1990, 41, 3826–3837. [Google Scholar] [CrossRef]
- Fowler, A.C.; Gibbon, J.D.; McGuinness, M.J. The real and complex Lorenz equations and their relevance to physical systems. Phys. D Nonlinear Phenom. 1983, 7, 126–134. [Google Scholar] [CrossRef]
- Pan, J.; Zhang, Z. Finite-time synchronization for delayed complex-valued neural networks via the exponential-type controllers of time variable. Chaos Solitons Fractals 2021, 146, 110897. [Google Scholar] [CrossRef]
- Xu, Y.; Zhou, W.; Fang, J.; Sun, W.; Pan, L. Adaptive synchronization of stochastic time-varying delay dynamical networks with complex-variable systems. Nonlinear Dyn. 2015, 81, 1717–1726. [Google Scholar] [CrossRef]
- Hou, T.; Yu, J.; Hu, C.; Jiang, H. Finite-time synchronization of fractional-order complex-variable dynamic networks. IEEE Trans. Syst. Man Cybern. Syst. 2019, 51, 4297–4307. [Google Scholar] [CrossRef]
- Wu, Z.; Leng, H. Complex hybrid projective synchronization of complex-variable dynamical networks via open-plus-closed-loop control. J. Frankl. Inst. 2017, 354, 689–701. [Google Scholar] [CrossRef]
- Liu, D.; Zhu, S.; Sun, K. New results for exponential stability of complex-valued memristive neural networks with variable delays. Neurocomputing 2018, 275, 758–767. [Google Scholar] [CrossRef]
- Wu, Z.; Liu, D.; Ye, Q. Pinning impulsive synchronization of complex-variable dynamical network. Commun. Nonlinear Sci. Numer. Simul. 2015, 20, 273–280. [Google Scholar] [CrossRef]
- Leng, H.; Wu, Z. Impulsive synchronization of complex-variable network with distributed time delays. Phys. A Stat. Mech. Appl. 2019, 536, 122602. [Google Scholar] [CrossRef]
- Yang, S.; Hu, C.; Yu, J.; Jiang, H. Finite-Time Cluster Synchronization in Complex-Variable Networks with Fractional-Order and Nonlinear Coupling. Neural Netw. 2021, 135, 212–224. [Google Scholar] [CrossRef] [PubMed]
- Zheng, S. Impulsive complex projective synchronization in drive–response complex coupled dynamical networks. Nonlinear Dyn. 2015, 79, 147–161. [Google Scholar] [CrossRef]
- Wu, Z.; Chen, G.; Fu, X. Synchronization of a network coupled with complex-variable chaotic systems. Chaos 2012, 22, 023127. [Google Scholar] [CrossRef]
- Wu, X.; Feng, J.; Nie, Z. Outer synchronization of drive-response complex-valued complex networks via intermittent pinning control. Complexity 2021, 2021, 6649519. [Google Scholar] [CrossRef]
- Wu, Z.; Fu, X. Synchronization of complex-variable dynamical networks with complex coupling. Int. J. Mod. Phys. C 2013, 24, 1350007. [Google Scholar] [CrossRef]
- Mahmoud, G.M.; Bountis, T.; Mahmoud, E.E. Active control and global synchronization of the complex chen and Lü systems. Int. J. Bifurc. Chaos 2007, 17, 4295–4308. [Google Scholar] [CrossRef]





Publisher’s Note: MDPI stays neutral with regard to jurisdictional claims in published maps and institutional affiliations. |
© 2021 by the authors. Licensee MDPI, Basel, Switzerland. This article is an open access article distributed under the terms and conditions of the Creative Commons Attribution (CC BY) license (https://creativecommons.org/licenses/by/4.0/).
Share and Cite
Ji, Y.; Wu, Z. Outer Synchronization of Complex-Variable Networks with Complex Coupling via Impulsive Pinning Control. Mathematics 2021, 9, 2110. https://doi.org/10.3390/math9172110
Ji Y, Wu Z. Outer Synchronization of Complex-Variable Networks with Complex Coupling via Impulsive Pinning Control. Mathematics. 2021; 9(17):2110. https://doi.org/10.3390/math9172110
Chicago/Turabian StyleJi, Yanjie, and Zhaoyan Wu. 2021. "Outer Synchronization of Complex-Variable Networks with Complex Coupling via Impulsive Pinning Control" Mathematics 9, no. 17: 2110. https://doi.org/10.3390/math9172110
APA StyleJi, Y., & Wu, Z. (2021). Outer Synchronization of Complex-Variable Networks with Complex Coupling via Impulsive Pinning Control. Mathematics, 9(17), 2110. https://doi.org/10.3390/math9172110

