Abstract
(1) Background: Traditional logistics training faces challenges like high costs, limited scalability, and safety risks. Virtual Reality Movie Training (VRMT) enhances operational accuracy, safety, and accessibility through immersive simulation. However, adoption faces barriers including high equipment costs, immature technology, and coordination challenges among logistics enterprises, design companies, and government entities. This study explores strategic interactions to optimize VRMT adoption. (2) Methods: A tripartite evolutionary game model was used to analyze strategic interactions between logistics enterprises, design companies, and government. (3) Results: System stability occurs when logistics enterprises adopt VRMT, design companies deliver high-quality solutions, and government provides active support. Simulations reveal stronger adoption coefficients through increased employee acceptance and enhanced training quality. Government incentives and brand premiums significantly influence quality design provision, though excessive subsidies may reduce governmental willingness to support initiatives. (4) Conclusions: Cost minimization and accessibility improvement require batch hardware purchasing, optimized training cycles, and shared platforms at logistics enterprises. Design companies should optimize content development for cost-effectiveness while maintaining quality standards to leverage brand benefits. Governments should establish VRMT quality certification, invest in public VR platforms for SMEs, and convert accident savings into fiscal supplements. This tripartite collaboration enables efficient, safe, and sustainable logistics training transformation.
Keywords:
optimizing efficiency; virtual reality movie; logistics training; evolutionary game theory; logistics enterprises; design companies; the government MSC:
91A22; 34D20
1. Introduction
With economic globalization and the rapid development of e-commerce, logistics efficiency is becoming more significant than ever. To survive, enterprises must seek more effective and innovative training methods to train their employees efficiently [1]. Traditional logistics training has been based on physical simulations and hands-on practice. This approach has been a significant factor that has led to the growth of the logistics industry over an extended duration. However, it also has issues related to inefficient time and money consumption and difficulty in scaling up [2]. Specifically, with traditional physical reality training, trainers and trainees need to meet in exactly the same place, and at exactly the same time [3]. This implies that training coordinators need to arrange suitable training venues and harmonize the availability of all participants. To some degree, the time and economic costs for logistics enterprises of organizing training has increased in terms of coordinating training hours and renting training facilities [4]. Simultaneously, traditional training methods were limited by physical constraints to simulate the training process optimally. As an example, because of safety, the exercise is hard to realistically recreate during traditional training, and a disconnect between the training content and reality in logistics industry operations exist [5] and this reduces the effectiveness of the training.
Virtual Reality Movie Training (VRMT) is a new training method that emerged due to changes in technology. It provides users with a realistic, immersive 3D model [6,7]. VRMT has increasingly proved more beneficial than conventional training over the past years. It can enhance participation in training [8], reduce costs [9], enable remote training [10], improve safety [11], provide feedback [12], and enhance effectiveness [13]. With the aforementioned characteristics, more and more industries and disciplines are opting to use VRMT when training employees. The industry of logistics has a complicated operation procedure that touches various disciplines and constant updating, therefore, requiring VRMT to offer training that is high-level and of high quality to the employees. The benefits of VRMT in logistics training should primarily be observed in the following points: the former can significantly improve the accuracy of the actions of the employees due to the ability to operate in the immersive environment [14,15], and the latter can prevent the risks of the real operations based on the virtual environment [16,17]. It may apply VR glasses and other equipment to bring the theoretical knowledge that was initially taught in the book in a more visual form to a virtual three-dimensional space, decreasing the burden on cognition and increasing the level of training among those employees with lesser education [18,19].
The implementation and popularization of VRMT in the sphere of logistics, however, also have significant problems: first, the expenses to buy equipment, hire employees, and maintain it are vast [20]. Nevertheless, the profitability orientation of the logistics businesses has resulted in low VRMT budgets in most cases, which also indirectly influence the quality and efficiency of training [21]. Secondly, VRMT has been in development for a limited time and lacks practical experience, so problems may arise during training due to technical immaturity. Crucially, the existing literature only covers research on collaboration between the logistics industry and the financial sector [22] and logistics collaboration in the supply chain [23], but has yet to find an effective solution for coordinating the relationships between stakeholders such as enterprises, employees, and technology providers. The absence of such a coordination mechanism is the main barrier in the development of VRMT. This is a serious negative factor in the sustainable growth of VRMT in the logistics sector. Under this circumstance, the need to have logistics authorities to regulate and embrace logistics enterprises is special [24]. The government could also partially relieve the economic burden on enterprises by preparing helpful policies and offering financial subsidies to them directly to make more liquidity available to them and motivate them to invest more on VRMT. It is necessary to point out that in order to develop VRMT in the logistics sector sustainably, while government departments need to support and fund logistics companies, they should provide subvention to high-quality VRMT operation and stimulate the design companies to innovate VRMT content, in order to maximize its training effect [25].
According to the above background, the main question this study attempts to observe is as follows: how do we scientifically settle the contradiction between the high cost of VRMT adoption and the limited financial capacity of logistics enterprises, and to coordinate the interests of various parties in line with further promotion of the sustainable adoption of VRMT? In this regard, this study establishes, with innovations, a tripartite evolutionary game model of logistics enterprises–design companies–government, which unveils the dynamic mechanism of VRMT in logistics training, identifies a channel of the multi-party joint intervention, breaks through the fragmented constraints of the existing intervention plans, and solves the problem of high interventions and low budgets of enterprises in the logistics industry to achieve the virtual performance and efficiency revolution of logistics industries through the training of the logistics industry.
2. Literature Review
2.1. Applications of VRMT in Logistics
In recent years, more and more researchers have begun to pay attention to the use of VRMT in logistics [26]. Research has shown that some features and outcomes of implementing VR technology into visual simulation systems in teaching logistics engineering can improve its applications in experiment teaching [27,28]. Meanwhile, VR has the ability to simulate data, objects, and environments in a realistic environment through which users can intuitively and realistically interact with it [29], as well as allowing relevant operators to carry out safety supervision training anytime and anywhere, without geographical limitations. All this provides many opportunities in logistics system applications [30]. Moreover, VR has high potential in the modelling and simulation of enterprise production and logistics processes at different levels of the product life cycle [31,32] and is useful in supporting enterprise design, decision-making, and logistics training. Information-sharing infrastructure based on VR can provide new opportunities in operating and controlling the container terminals [33]. Likewise, a VR-based e-commerce supply chain and distribution path display system allows the system to interact with the user through somatosensory interaction devices and VR goggles [34]. Ref. [35] is an analysis of the potential improvement of knowledge on logistics concepts using immersive technologies. During the information age, the issue of integration of artificial intelligence and VR and logistics teaching and learning reforms has attracted a lot of attention [36]. Existing studies have outlined the evolution of VRMT in the sphere of logistics since various aspects as education and training, system simulation and integration of technologies are discussed. Studies tend to agree that VR has great potential in offering immersive experiences, surpassing spatial and temporal limitations, increasing training and decision efficiency and simulation of processes. Although such studies confirm the technical feasibility and preliminary advantages of VRMT, they are mostly unilateral (e.g., user experience, technical design). None are tackling the systems problem of multi-stakeholder coordination or cost-sharing mechanisms necessary to achieve mass adoption.
2.2. VRMT in Corporate Training
VR has also gained popularity in many industrial and training settings due to its immersive property. To start with, in a cross-disciplinary approach, VR technology becomes a promising method of teaching and improving knowledge, skills, and abilities [37]. It has been demonstrated that VRMT learning can not only enhance retention of information [38], but also provide consistency in overall testing to all learners involved in corporate training streams, thus making results highly comparable [39]. On the basis of these benefits, the teaching sector has eagerly turned to virtual learning environments that develop through VR technology and has become a major training resource [40]. Secondly, interactive VR can give employees in power companies safe and useful training on their complex and hazardous work [41]. Moreover, VR technology contributes to the standardization, efficiency and resources availability of training activities and training effectiveness, and influences company performance metrics positively [42]. As an example, the Delphi method has led to consensus about issues affecting implementation of VR in employee training, which has very important implications for companies, CEOs, HR managers, and VR providers [43]. The intelligent cold chain logistics system is also suitable to VR technology [44]. VR-based modelling tools (VRMT) and 3DVR technology have revolutionized training employees within organizations and provided training providers with useful indications of their training arrangements [45,46]. In general, VR, as an educational and training technology, shows promise because it can offer a rich learning experience through interactive and immersive learning environments that include real-time simulations and scenarios. It significantly helps in gaining practical skills, enhances information retention and helps in development of soft skills including communication, teamwork and leadership [47]. The effective VR training programs have been identified systematically, the features of which increase the effectiveness [48]. Nonetheless, the prior literature attempted to explore mostly the positives of the VR technology in training dimension without paying much attention to the bleak mismatch between the exorbitance of VR technology and the profit motive orientation of businesses.
2.3. Game Theory in Vocational Education
Evolutionary game theory (EGT) as an applied theory of mathematically solving problems is of great significance in vocational training where enterprises are the center figures. The human resource management associated with game theory paradigm problems within enterprises including personnel training have been identified and solved [49]. As an example, scholars applied EGT to investigate systematically the cooperative strategies employed by companies and employee groups in training and assessed a range of variables to influence the strategies [50], which empowered corporate employee training. Along with the bedrock between the enterprises and employees, the study of the training game theory between bilateral institutions is also growing. In an attempt to model vocational training institutions and the government into a bilateral game, some studies have implemented a precise analysis of the evolutionary stable strategies of both entities and the circumstances that these strategies must fulfill [51]. Other references have developed a bilateral game theory between schools and enterprises and, based on this theory, analyzed the conflict of interests between schools and enterprises, further enhancing the perfection and transformation of vocational and technical talents [52]. Advancing upon this, studies have also been extended to multilateral relations. Take a tripartite evolutionary game model of the government, universities, and enterprises, through the replicating dynamic equations to study the behaviour of the three parties in talent training, and obtain the equilibrium points and evolutionary stable strategies of the three parties, and obtain the characteristic of behaviour and the optimal strategy of government-participation in talent training [53]. Accordingly, an evolutionary game model among workers, the government, and enterprises further assisted researchers to conclude that enhancing training standards would stimulate enterprise groups and migrant workers to invest in training. It also suggested that an increase in enterprise incentives would stimulate migrant workers and enterprises to invest more resources in training [54]. In summary, EGT offers an extremely strong answer to vocational training and, conversely, vocational training offers an absolutely new sphere of application to EGT. This is a win-win chemistry that catalyzes decisively the competency development of vocational trainees as employees. This positive trend has drawn a great number of scholars to do their research in this area, but the world of academia has not managed to model and develop the three foundation stones in the world of logistics training, which is logistics enterprises, design companies, and the government.
2.4. Research Gap
Existing references show three primary limitations to the scalable implementation of VRMT in logistics. First, studies are characterized by an isolated stakeholder focus with the priority on technical validation over systemic coordination among stakeholders. Second, corporate VRMT research avoids addressing cost barriers, but it fails to balance them with corporate profit incentives by not correlating these costs with enterprise profits. Third, the current EGT applications on training design proposals have an incomplete governance model which does not include the ‘logistics enterprises–design companies–the government juncture which is key to scalability. To fill these gaps, this study proposes: (1) the first tripartite EGT model integrating all three stakeholder groups in logistics VRMT adoption; (2) quantification of how subsidies, quality incentives, and penalties align stakeholder interests; and (3) identification of equilibrium conditions enabling sustainable implementation.
3. Establishment of the Tripartite Game Model
3.1. Description of the Problem
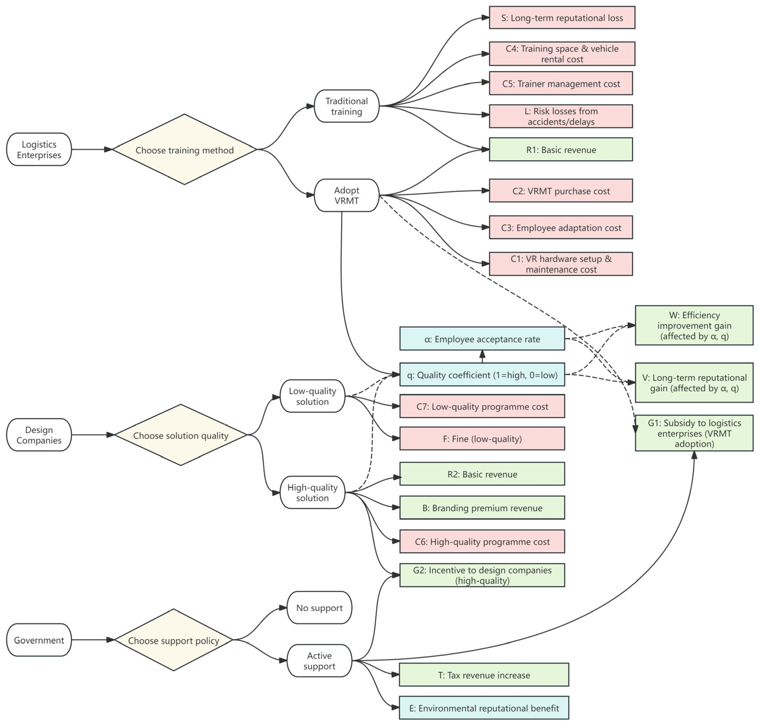
Within the framework of the modern logistics training system, training with the help of VRMT by the logistics enterprises is carried out by three essential stakeholders: the enterprises themselves, VRMT design companies, and the government. In this research, the existing VRMT promotion mechanism is applied to the tripartite evolutionary game model of logistics enterprises–design companies–government, considering the market acceptance, training quality standards, and subsidy policies of the government. Logistics businesses, the primary users of training and bear the cost of using VRMT and the gains of operational improvement based on the government subsidy policy. The quality standards and the level of government subsidy will affect the level of investment that design companies will put in the production of VRMT. Government subsidizes the use of VRMT in training of employees by logistics enterprises. Simultaneously, it encourages design companies to advance VRMT solutions high in quality. The external factors contributing to the tripartite strategy are technical standards of industry, as well as a review of the training quality and market response. Tripartite evolutionary game dynamics diagram (Figure 1) shows the interactive relationship between the three subjects:
Figure 1.
Tripartite evolutionary game dynamics diagram.
3.2. Model Assumptions
The game relationship diagram suggests the following research hypotheses in this paper:
H1.
Participating subjects and strategy space hypothesis. Three finitely rational actors are included in the game: logistics enterprises, design companies, and the government, all of which participate in the game on the condition of the finite rationality. Strategies represent prescribed production respecting historical experience and cumulative learning, evolving through iterative adaptation rather than perfect foresight of future payoffs. Meanwhile, throughout the game, there is no consideration of other external subjects that may affect the factors of these three parties. Logistics enterprises choose to either ‘adopt VRMT’ () for employee training or use ‘traditional training’ (). Design companies choose to ‘provide high-quality VRMT solutions’ (), incurring higher costs, or ‘provide low-quality solutions’ () to reduce costs. Governments choose to ‘actively support VRMT’ (), offering subsidies, or offer ‘no active support’ (), involving no specific expenditure.
H2.
Assumptions about logistics firms. Adopting VRMT entails costs: VR hardware setup and maintenance (), training content procurement (), and employee adaptation (). Non-adopters bear traditional costs: training space and vehicle rental () and trainer management (). VRMT adopters gain three benefits: base operational revenue (), efficiency improvement gain (), and long-term reputational value () from reduced accidents/delays.
H3.
Assumptions about design firms. Providing high-quality VRMT solutions costs more () but yields basic revenue (), value-added branding revenue (), and potential government incentive (). Providing low-quality solutions costs less () but only yields basic revenue (), forfeiting branding premiums.
H4.
Assumptions about the government. VRMT adoption can increase government tax revenue () through enhanced productivity and provide reputational value () via reduced emissions and increased social satisfaction. Active support involves subsidizing adopting logistics firms () and design firms providing high-quality solutions (). No support entails no cost or direct gain/loss. As regulator, the government fines () design firms providing persistently low-quality solutions.
H5.
Effect of VRMT training. The effectiveness of VRMT training is directly influenced by employee acceptance (), defined as the proportion of employees willing to adopt VRMT. Consequently, the incremental efficiency gain (), representing productivity improvements, and long-term reputational gains (), resulting from fewer accidents/delays, are positively correlated with . Adopting logistics firms may also receive subsidy (). Non-adopters only receive and face potential risk losses () from accidents/delays due to inferior training, plus long-term reputational loss () from diminished customer trust. A quality impact coefficient () links design firm quality choices to logistics firm outcomes. When VRMT is used, the realized efficiency gain is and reputational gain is . indicates full effectiveness from high-quality solutions; indicates complete ineffectiveness from low-quality solutions. This parameter directly correlates design company quality decisions with logistics enterprise profitability.
Use flowcharts to visualize interactions between assumptions and stakeholders (shown in Figure 2):
Figure 2.
Stakeholder assumption interaction flowchart.
3.3. Parameter Definitions
To enhance clarity, all mathematical symbols used in the model are explicitly defined in Table 1, which categorizes parameters by stakeholder and specifies their economic meaning and functional role in the evolutionary game dynamics.
Table 1.
Game parameters and their meanings.
3.4. Payoff Functions and Game Matrix
The simplified game payoff matrix (Table 2) and the specific game payoff values (Table 3) of the three groups’ tripartite behaviors involving logistics enterprises, design companies and the government can provide the relationship between these groups with three parties using an evolutionary game and the respective research assumptions:
Table 2.
Combination of gaming strategies of logistics enterprises, design companies, and the government.
Table 3.
Payoff values of tripartite game behavior among logistics enterprises, design companies, and the government.
Following the above analysis of assumptions of the respective interests of logistics enterprises, design companies and the government, the expected and average benefits of each of the participant are as follows.
3.5. Benefit Functions and Expected Returns for Each Subject
Based on the above assumptions about relevant interests of logistics enterprises, design companies, and the government, the expected and average benefits for each participating party can be calculated as follows.
- (1)
- Expected and average returns of logistics enterprises
The expected benefits for logistics enterprises that choose the ‘adopt VRMT’ strategy are:
The expected benefits for logistics enterprises that choose the ‘do not adopt VRMT’ strategy are:
The average expected returns of logistics enterprises are:
- (2)
- Expected and average returns of design companies
The expected benefits for design companies that choose the ‘provide high-quality VRMT’ strategy are:
The expected benefits for design companies that choose the ‘provide low-quality VRMT’ strategy are:
The average expected returns of design companies are:
- (3)
- Expected and average returns of the government
The expected benefits for the government that chooses the ‘active support VRMT’ strategy are:
The expected benefits for the government that chooses the ‘do not actively support VRMT’ strategy are:
The average expected returns of the government are:
3.6. Replicated Dynamic Equations for Logistics Enterprises, Design Companies, and the Government
Integrating Equations (4)–(6), and then according to the principle of replication dynamics of the evolutionary game [55], the replication dynamics equation of the logistics firm can be known as:
From the above equation, we can observe that the growth rate of the group probability of logistics enterprises in implementing the ‘adopt VRMT’ strategy is proportional to their expenditure on practical training venues and vehicles , their expenditure on practical training personnel , losses incurred by logistics companies due to traffic accidents or delayed deliveries resulting from inadequate training and government subsidies for enterprises adopting VRMT training . The long-term reputational losses due to reduced customer trust caused by failed training results ; employees’ acceptance of VRMT ; the impact of the quality of the VRMT program provided by the design company on the logistics company’s training effectiveness ; the incremental gains of the logistics company due to improved productivity ; and the long-term reputation gain of logistics companies due to increased customer trust with the reduction in accident and delay rates caused by VRMT are all proportional to this growth rate.
Combining Equations (1)–(3) and subsequently according to the principle of the replication dynamics of the evolutionary game, the replication dynamics equation of the design firms can be stated as:
From the above equation, the growth rate of the group probability of a design firm choosing the ‘high-quality VRMT’ strategy, , is directly proportional to the operating cost of offering low-quality VRMT , the incremental benefit of additional purchases due to brand reputation , and the incentive money and the penalty money given to design firms for offering low-quality VRMT. It is also inversely proportional to the operating cost, , of design firms offering high-quality VRMT solutions due to their high production quality requirements.
Similarly, integrating Equations (7)–(9) and subsequently using the replication dynamical game concept, the equation of the replication dynamics of the government can be derived as:
Similarly, the growth rate of the probability that the government will choose to support the ‘positive support’ strategy group is directly proportional to the government’s fines for low-quality VRMT programs , its environmental reputational benefits due to reduced carbon emissions from VRMT and its incremental tax benefits due to increased logistics firm efficiency. It is also inversely proportional to the government subsidies and incentives given to logistics firms for adopting VRMT training. These subsidies and incentives are given to logistics enterprises for adopting VRMT training and for high-quality VRMT programs, respectively.
These replication dynamics Equations (10)–(12) characterize the growth rate of strategic adoption among stakeholders. In particular, the change rate of each strategy, for example, adopting VRMT, providing high-quality solutions, active government support is proportional to the net benefit differential between alternative strategies. This discrimination depends on cost savings, revenue enhancements, policy incentives, and penalties, as quantified by the parameters in Table 1.
Following the above analyses, the replication dynamic equations of the tripartite gaming system of logistics enterprises, design companies, and the government can be acquired as follows:
4. Evolutionary Equilibrium Stability Analysis of the Model
Firstly, we analyze the stability of an evolutionary strategy of each subject in the tripartite game of logistics enterprises, design companies, and the government. In other words, we analyze the asymptotic stability of each of the three subjects first, followed by study of the evolutionary stability of the entire tripartite system.
4.1. Evolutionary Stable Equilibrium Analysis of Logistics Enterprises
According to the dynamic equation of logistics enterprises replication constructed in the preceding section combined with the stability theorem of differential equations and the rules of evolutionary stable strategies (ESSs), a stable logistics enterprises strategy has to fulfill the following: and . Therefore, the dynamic equation of logistics enterprise replication can be derived:
Therefore
, thus is an increasing function with respect to , which means the VR platforms strategy choices contain the following scenarios:
① When , , and , then has stability, so the stabilization strategy for logistics enterprises is to choose not to adopt VRMT.
② When , , and , then has stability, so the stabilization strategy for logistics enterprises is to choose to adopt VRMT.
③ When , , and , then are all in a steady state, so it is not possible to determine their stabilization strategies.
In summary, as Figure 3 illustrates, the strategy evolution phase diagram 1 of logistics enterprises reflects the stable strategy regions based on key parameter thresholds. Dashed line indicates the critical threshold value:
Figure 3.
Phase diagram of logistics enterprises’ strategy evolution.
4.2. Evolutionary Stable Equilibrium Analysis of Design Companies
Based on the dynamic equation of design companies replication constructed in the previous section, combined with the stability theorem of differential equations and the rules of evolutionary stable strategies (ESSs), a stable design companies strategy must satisfy the following: and . Therefore, the dynamic equation of logistics enterprise replication can be obtained:
Therefore
, thus is an increasing function with respect to , which means the design companies strategy choices contain the following scenarios:
① When , , and , then has stability, so the stabilization strategy for design companies is to choose providing low-quality VRMT.
② When , , and , then has stability, so the stabilization strategy for design companies is to choose provide high-quality VRMT.
③ When , , and , then are all in a steady state, so it is not possible to determine their stabilization strategies.
In summary, Figure 4 presents the strategy evolution phase diagram 1 for design companies depicts the region of stable strategy according to critical parameter thresholds. Dashed line indicates the critical threshold value:
Figure 4.
Phase diagram of design companies’ strategy evolution.
4.3. Evolutionary Stable Equilibrium Analysis of the Government
According to the dynamic equation of the government replication constructed in the previous section, along with the stability theorem of differential equations and the principles of evolutionary stable strategies (ESSs), a stable the government strategy must satisfy the following: and . Therefore, the dynamic equation of logistics enterprise replication can be derived:
Therefore
- (1)
- If , , thus is an decreasing function with respect to , which means the government strategy choices contain the following scenarios:
① When , , and , then has stability, so the stabilization strategy for the government is to choose not active support for VRMT.
② When , , and , then has stability, so the stabilization strategy for the government is to choose active support for VRMT.
③ When , , and , then are all in a steady state, so it is not possible to determine their stabilization strategies.
In summary, the government strategy evolution phase diagram 1 in Figure 5, indicates the stable strategy regions with respect to key parameter thresholds. Dashed line indicates the critical threshold value:
Figure 5.
Phase diagram 1 of the government’s strategy evolution.
- (2)
- If , , thus is an increasing function with respect to , which means the government strategy choices contain the following scenarios:
① When , , and , then has stability, so the stabilization strategy for the government is to choose active support for VRMT.
② When , , and , then has stability, so the stabilization strategy for the government is to choose not active support for VRMT.
③ When , , and , then are all in a steady state, so it is not possible to determine their stabilization strategies.
In summary, the strategy evolution phase diagram 2 for the government is presented in Figure 6, demonstrates stable regions of the strategy dependence on the critical parameter thresholds. Dashed line indicates the critical threshold value:
Figure 6.
Phase diagram 2 of the government’s strategy evolution.
4.4. Stability Analysis of Evolutionary Strategies Under the Joint Action of Tripartite Subjects
A tripartite evolutionary game system can be obtained by establishing the replicated dynamic equations of logistics enterprises, design companies, and the government. The stability of the strategy combinations of the tripartite game can be evaluated on the basis of the Lyapunov [56] first law. Ritzberger et al. [57] and Selten [58] demonstrate that a strict Nash equilibrium is a stable solution in multiple group evolution games, and it is a pure strategy. Therefore, this study analyzes the stability of the eight pure strategy equilibria , , , , , , , in a tripartite evolutionary game. Jacobian matrix of replication dynamic system of the tripartite game between the logistics enterprise and design companies and government is derived following replication dynamic equations of the concerned games subjects.
Applying Lyapunov indirect method, when the real part of all the eigenvalues of Jacobian matrix is less than zero, the position of the balance point is asymptotically stable. Provided that one of the eigenvalues has a positive real part, the equilibrium point is unstable. When all eigenvalues but the one eigenvalue with zero components are negative and corresponding to real parts, then the equilibrium point is in critical state and the stability cannot be shown by eigenvalues. The sign of the eigenvalues does not alone determine the stability.
- ①
- We list the equilibrium points and their corresponding Jacobian matrices below:
- ②
- We list the equilibrium points and their corresponding Jacobian matrices below:
- ③
- We list the equilibrium points and their corresponding Jacobian matrices below:
- ④
- We list the equilibrium points and their corresponding Jacobian matrices below:
- ⑤
- We list the equilibrium points and their corresponding Jacobian matrices below:
- ⑥
- We list the equilibrium points and their corresponding Jacobian matrices below:
- ⑦
- We list the equilibrium points and their corresponding Jacobian matrices below:
- ⑧
- We list the equilibrium points and their corresponding Jacobian matrices below:
In summary, the Jacobian matrices corresponding to the eight pure strategy equilibrium points , , , , , , , have been obtained. The next step is to analyse the asymptotic stability of each equilibrium point according to the Lyapunov indirect method, as shown in the table below (Table 4).
Table 4.
Asymptotic stability analysis of the tripartite system of logistics companies, design companies, and the government.
Judging by the results above the sets of equilibrium points can be separated into five groups. The first group consists of and , where the government is absent. The similarities in these two groups are that the design companies choose low-cost, low-quality strategies, and the system lacks effective supervision and incentives. The second group consists of and . Unilateral actions of the government have been unsuccessful. VRMT is fully sponsored by the government, but logistics companies rejected VRMT, and spent support. The third group consists of and , where design companies are separated in their attempt to provide high-quality solutions. , the fourth group, is an unsustainable one focused on low-quality solutions, which concerns both design companies demanding high-quality solutions but lacking either government incentives or corporate cooperation. The companies in these two groups are those that embrace VRMT and those that are subsidized by the government, but design companies offer poor solutions. Despite the decrease in costs, the lack of proper training leads to a tarnished reputation of the company. The fifth group is an ideal synergistic steady state composed of . Logistics companies adopt VRMT, design companies offer high-quality services, and the government provides policy support. Companies are able to provide higher efficiency, brand premiums to design firms, and more tax revenue and environmental image to the government, simultaneously satisfying ①, ②, ③.
5. Simulation Experiment
5.1. Numerical Simulation
When the benefits of stakeholders simultaneously satisfy conditions ①, ②, and ③, the corresponding equilibrium point will become an evolutionarily stable strategy. Through the above analysis and actual game scenarios, we performed simulation verification analysis of the equilibrium point of the pure strategy. Based on the analysis of stability conditions of the equilibrium point , we also fully considered the advice of five experts of system dynamics simulation, and the parameter settings and assignment methods mentioned in References [59,60,61], parameter assignments at the pure strategy equilibrium point: , , , , , , , , , , , , , , , , , , , , . The Figure 7 below depicts the particular evolutionary trajectory.
Figure 7.
Evolutionary path of evolutionarily stable strategy (1,1,1). Different colored lines represent different initial probabilities of the three parties.
Simulation results show that despite their possible mutation of initial intentions, logistics companies, design firms, and the government are finally inclined towards the following strategy: namely, ‘adopting VRMT’, ‘providing high-quality VRMT’, and ‘actively supporting VRMT’. The main factors are as follows: first, the total net benefits of logistics companies deciding to ‘adopt VRMT’ exceed the total net benefits of not adopting VRMT. Second, the benefits derived from design companies choosing to ‘provide high-quality VRMT’ are greater than those from choosing to ‘provide low-quality VRMT’. Finally, the benefits of the government choosing the ‘actively support VRMT’ strategy can cover its costs. Thus, by collaborating with logistics companies, design firms, and the government, the performance of logistics company training has been greatly promoted, and the digital transformation and efficiency revolution of logistics company training has been realized.
5.2. Sensitivity Analysis and Robustness
As a sensitivity analysis, we conducted how changes in primary parameters affected evolutionary pathways and the robustness of model conclusions. Table 5 summarizes the convergence trends and convergence times of the system under various parameter values and show preference in regulation.
Table 5.
Results of key parameter sensitivity analysis.
The key findings of this study on model robustness indicate that the system evolution strategy has an evident sensitive threshold regarding specific core parameters, appearing to be quite stable beyond that threshold. Specifically, logistics enterprises () are highly sensitive to employee acceptance () and program quality (), with a threshold for adopting VRMT of approximately 0.5: below this value, enterprises consistently choose not to adopt (), while at or above this value, they consistently adopt (). High-quality incentives () are deficient in design companies (). As rises to 1.5, the chance of selecting a high-quality strategy () rises drastically by 0.12 to 0.89. Meanwhile, the brand premium () is between 2.0 and 3.0. Due to government () strategy being extremely sensitive to corporate subsidies (). When , it stably supports (), however, when jumps to 2.5 or 3.5, the probability of support significantly decreases to 0.82 or 0.77. The robustness of the conclusions of the model outside the range of critical thresholds is good: when and , the company’s strategy () is stable; when and , the design company’s high-quality strategy () is stable; Although increment of subsidy M decreases the probability of government support, the government strategy direction (final support, ) remains stable when or is within the test range. Additionally, priority 2 parameters primarily affect convergence speed rather than the final strategy direction. Changes in parameters influence convergence time, but this does not influence the robustness of the conclusions regarding strategy selection stability. In summary, achieving the ideal equilibrium state hinges on ensuring that key parameters (, , , , ) exceed their specific thresholds. Nearly at the thresholds is sensitive but otherwise strong in the favourable parameters. Regulatory efforts should focus on ensuring sufficient employee acceptance (), program quality (), high-quality incentives for design companies (), and brand premium (), where corporate subsidies () ought to be modest to not undermine government support.
5.3. Parametric Analysis
In this section, sensitivity analysis is applied to consider the influence of variations in the important parameters on the development of the three-party strategy. We investigate through the evolutionary game how logistics firms, design firms and states behave by manipulating important parameters within an evolutionary game. The parameter sensitivity limits and synergistic effects evolve in the simulation results and can help in optimizing short transfer to VRMT.
- (1)
- Simulation results on the evolution of logistics enterprises’ strategies
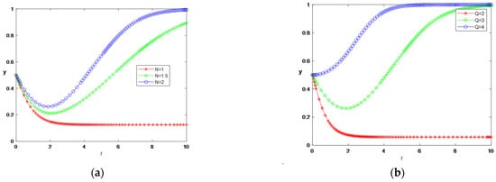
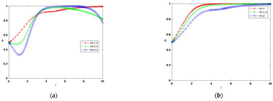
In Figure 8, the acceptance level of logistics employees in the case of logistics companies toward VRMT 5 is presented as {0.1, 0.5, 0.9} which represents low acceptance, medium acceptance, and high acceptance respectively. The effectiveness of the training provided by the logistics companies β is broken down into three categories: {0.1, 0.5, 0.9}, namely, poor, average, and good effectiveness of the quality of the VRMT solution provided by the design company. As illustrated in the figure above, as the NC of the logistics employees to VRMT changes between low and high, the corporate decision about the adoption of VRMT by logistics firms also changes between not adopting and adopting VRMT. Moreover, the readiness of logistics companies to implement VRMT grows stronger depending on acceptance. In the case where the VRMT acceptance of logistics employees is low (), the logistics companies will eventually opt out of using VRMT. The primary reason is low acceptance rates of VRMT among logistics personnel and some degree of obstinacy to it. Logistics firms have unsuccessfully trained their workers and training costs do not equal business returns. Thus, logistics firms eventually reject VRMT. When acceptance of VRMT by logistics employees is , moderate acceptance, logistics companies will ultimately decide to adopt VRMT with consideration. This is due to the fact that the cost of using VRMT can be offset by the associated strategy gains. Once acceptance of VRMT by employees in the logistics industry reaches , meaning that there is a high level of acceptance of VRMT by logistics companies will be fast and the strategic benefits by adopting VRMT will be quite large compared to the investment that is to be incurred.

Figure 8.
Evolutionary trajectory of strategic influences on logistics enterprises. (a) The impact of employees’ acceptance () on the evolution of logistics enterprises strategy; (b) The impact of VRMT quality () on the evolution of logistics enterprises strategy; (c) The impact of government subsidies () on the evolution of logistics enterprises strategy; (d) The impact of adaptation costs for employees () on the evolution of logistics enterprises strategy.
The influence of VRMT solutions quality spread by design companies on logistics enterprise training effectiveness and the examination of VRMT acceptance by logistics workers are nearly similar. It is observed that VRMT acceptance by logistics employees and the quality of VRMT solution offered by design companies have a mutual influence on the strategy selection of logistics employees.
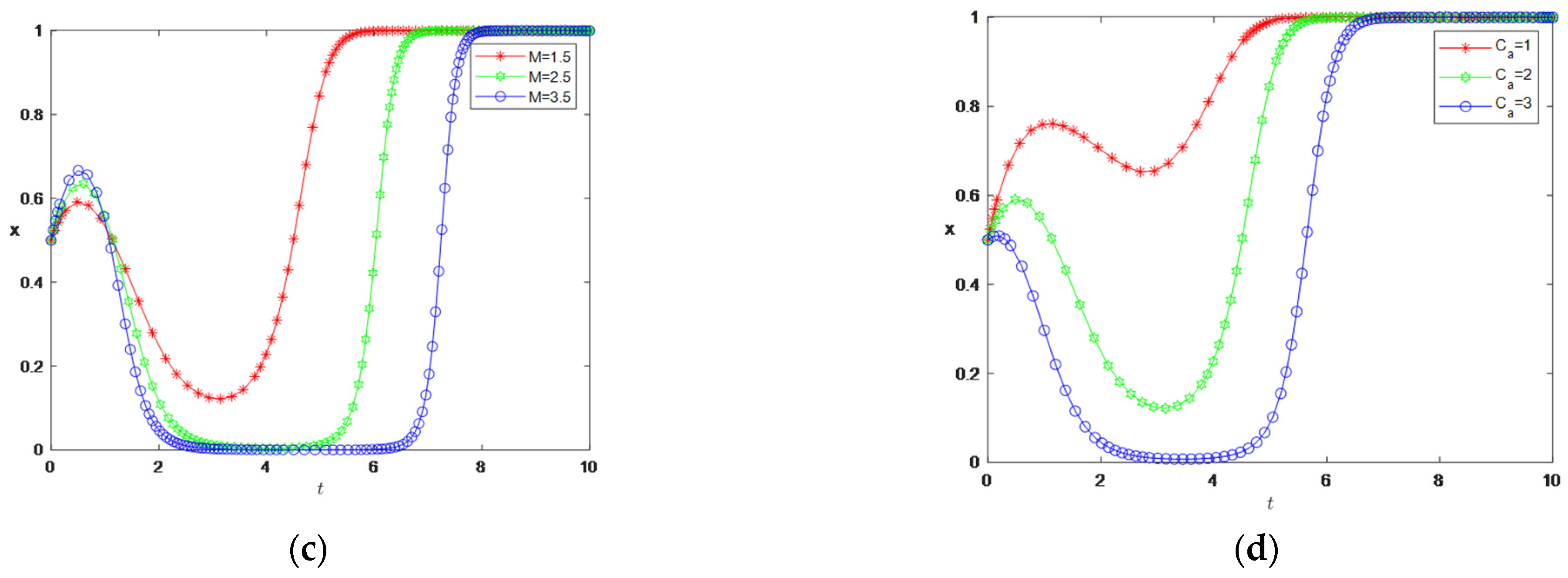
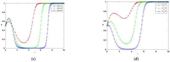
In the situation where the government subsidizes logistics enterprises to adopt VRMT training by {1.5, 2.5, 3.5}, then in the given parameters, with the same settings, all logistics enterprises will ultimately choose to adopt VRMT. But with gradual increase in subsidies, a possibility of fraud by logistics enterprises is possible, and that should be considered in the further mechanism design.
Also, where the adaptation price of VRMT with logistics enterprise employees is {1, 2, 3}, logistics enterprise will eventually adopt VRMT with those parameters. But as the cost of adaptation rises, the rate at which logistics businesses adopt VRMT strategies will decelerate. This is principally because VRMT raises the cost of employee acceptance which reduces the speed at which employees of logistics enterprises drive revenues to the logistics enterprises. Thus, the readiness of logistics enterprises to implement VRMT will decline to 0 within a certain period of time.
- (2)
- Simulation results on the evolution of design companies’ strategies
In Figure 9, the probability of design companies making a final decision of offering high-quality VRMT solutions is 0.12 when the government offers when design companies offer a high-quality VRMT solution. This reason behind this is primarily due to the state of the reward money is relatively small, which has failed to encourage design companies. The probability that design companies will ultimately choose to provide high-quality VRMT program, when the government offers a reward of , is 0.89. This is principally due to the fact that the increment of the amounts reward intended implies that the strategic gains attained by design companies of choice of offering high-quality VRMT program can cover their costs. Given high-quality VRMT program is rewarded by the government with , the chance that design companies will ultimately choose to supply high-quality VRMT program is 1. This is mainly due to the growth of reward funds that prompted design companies to prefer offering high-quality VRMT solutions and achieve strategic net gains that exceed their costs. Thus, in the subsequent mechanism design, the critical value of reward funds should not ignored to serve as a reference basis of the strategic behaviour of design companies.
Figure 9.
Evolutionary trajectory of strategic influences on design companies. (a) The impact of government incentive () on the evolution of design companies strategy; (b) The impact of brand reputation () on the evolution of design companies strategy.
As the condition when incremental revenue received by the design company due to direct correlation with increased purchase volume caused by brand reputation improvement, the probability that the design company will eventually decide to offer its high-quality VRMT solution is 0.05. This is primarily due to the fact that any gain is marginal and design company strategic behaviour has not been appropriately directed. When design companies obtain extra purchases volume associated with enhanced brand reputation, triggering the incremental revenue or , in the end, they will option to offer high-quality VRMT strategies. This is largely due to the incremental revenue growth, and the strategic net revenue that design companies receive through delivery of high-quality VRMT solutions exceeds their costs. Furthermore, the more the incremental revenue, the higher the probability that the design companies will prefer to offer high-quality VRMT strategies.
- (3)
- Simulation results on the evolution of the government’ strategies
As Figure 10 depicts, when the government gives as a subsidy to logistics enterprises who implement VRMT training, the government will eventually decide to bargain pro-actively in favor of VRMT program. This phenomenon primarily stems from the government’s assessment that subsidy expenditures for logistics enterprises remain within acceptable range. When the government provides subsidies of to logistics enterprises that adopt VRMT training, the probability that the government will ultimately choose to actively support the VRMT program is 0.82. This outcome reflects the substantial nature of government subsidies to logistics enterprises, which explains why government support for the VRMT program does not necessarily reach 100%. When government subsidies to logistics enterprises adopting VRMT training increase to , the probability of ultimate active government support for the VRMT program decreases to 0.77. As subsidies to logistics enterprises continue to escalate, fiscal pressure on government expenditure intensifies, consequently reducing the likelihood of VRMT program support.
Figure 10.
Evolutionary trajectory of strategic influences on the government. (a) The impact of government subsidies () on the evolution of the government strategy; (b) The impact of government incentive () on the evolution of the government strategy.
Analysis reveals that when the government provides incentive payments of 1, 1.5, and 2 for high-quality VRMT program, it will ultimately choose to actively support VRMT program. However, as reward levels increase, the government’s strategy convergence toward full support (value of 1) occurs more gradually, indicating that extended time frames are required for the government to commit to active VRMT program support. This demonstrates governmental concerns and fiscal pressures associated with substantial incentive payments. Hence, it is essential to determine relevant incentives and subsidies so that digital transformation and efficiency revolution in logistics enterprise training programs reach their full potential.
5.4. Case Validation: JD Logistics VRMT Implementation
To substantiate the practicality of the theoretical stable equilibrium, we have chosen JD.com, a leading self-operated logistics enterprise in China, to analyze the empirical case. As a logistics enterprise, JD.com will use VRMT for employee training in 2024. In its training content, it specifically targets sorting activities, which involves the transfer of products through JD.com’s logistics warehouse centre to the distribution station. VRMT allows employees to take the 15–20 days of traditional training to new level, greatly improving training efficiency and saving training costs, down to 1–2 days. JD Logistics developed this case itself and collaborated with Chinese universities to ensure the high quality of VRMT content. Government subsidizes its hardware facilities, further reducing the cost of training logistics enterprises. Throughout the pilot process, JD Logistics used its prime strengths to their full capacity and directed different stakeholders to collaboratively divide the related responsibilities. The system has ensured that reasonable value transfer and sharing responsibilities are accommodated to optimize efficiency. Thus, the ideal equilibrium in Figure 7 is somehow practically important.
6. Discussion
This study illustrates a tripartite evolutionary game to coordinate the strategic interactions among logistics enterprises, VRMT design companies, and the government, revealing critical pathways for optimizing the adoption of VRMT in logistics. The findings provide theoretical advancements and actionable insights for stakeholders.
6.1. Key Theoretical Contributions
Unlike previous studies that focused mainly on unilateral decision-making [62,63,64], the evolutionary game model constructed in this study describes the interdependence of the strategic decisions of three core stakeholders (logistics enterprises, design companies, and the government) better than the studies reported previously which concentrated primarily on collaborative incentives. The model analysis found that there is a stable equilibrium point (logistics enterprises adopt VRMT, design companies provide high-quality solutions, and the government actively supports). The existence of this equilibrium point verifies the importance of collaborative governance mechanisms (such as government subsidies, quality incentives, and reputation rewards) in sustainable adoption of VRMT.
By using sensitivity analysis, the nonlinear critical thresholds that stimulate strategy change were determined in this study: for logistics enterprises, employee acceptance (), and design quality impact coefficient () must exceed 0.5 to trigger their adoption of VRMT strategies. When or is less than 0.5, the enterprise ultimately chooses not to adopt (); When and , the company stably chooses to adopt (). For design companies, government incentives for high-quality solutions () must reach or exceed 1.5, and brand premium benefits () must reach or exceed 3.0 to provide sufficient motivation for them to choose to offer high-quality solutions (). When , the probability of choosing a high-quality strategy is only 0.12; When , the probability jumps to 0.89; when and , the stable choice is a high-quality strategy (). For the government, its strategy concerning giving support has limitations in terms of cost. If subsidies () to logistics enterprises exceed the sum of the fiscal revenue () brought about by the improvement in enterprise efficiency and the environmental reputation revenue () brought about by VRMT carbon emission reductions, its willingness to provide support will decline significantly. When , the government consistently supports (); when rises to 2.5 or 3.5, the support probability decreases to 0.82 and 0.77, respectively. Such threshold results can give quantitative support to accurate policy formulation.
6.2. Practical Implications
With regard to core mechanisms and critical conditions of the tripartite evolutionary game, the following systematic recommendations are established to facilitate widespread usage and sustainable development of VRMT in logistics training:
Firstly, build a synergistic technology adaption and cost optimization mechanism of logistics enterprises. To lower the initial investment threshold and the pressure of adapting employees and investing in hardware, logistics companies can purchase hardware facilities in batches and use intelligent means, such as AI algorithms, to compress the training cycle and reduce training costs. Since logistics is a labour-intensive industry, the workforce can be largely unskilled. They are directly responsible for production line operations, equipment operation and service delivery. When such a large percentage of the workforce has poor operating skills, are inefficient or have a high error rate, it will hinder the enterprises’ overall productivity and product quality improvement. Logistics enterprises should therefore consider training employees with less education through VRMT and improving the quality and acceptance of technology and its quality. The unit cost of using it could be reduced by establishing an equipment-sharing platform and incurring economies of scale, making SMEs able to access a VRMT program that can be accomplished using their own technological capabilities.
Secondly, enhance the quality responsibility and value empowerment of design firms. Responding to production cost increases and quality problems, the design companies should find a way to overcome technical bottlenecks and support the unit development cost of high-quality solutions. This can be achieved by developing modular, reusable VR content asset libraries and optimizing the design process using virtual technology. Meanwhile, although the development costs are involved, the design company should continue to optimize the design content, strengthen the utility of VRMT, and boost its ‘brand premium’ impact by way of corporate publicity. Industry organizations can be at the forefront of building a latest technologies, including VR engines and human–computer interaction, in logistics training scenarios. This will render technology affordable to design companies. With cost optimization, value visualization and accountability, the high quality strategy becomes sustainable and the best solution in the long run to design firms, and core competitiveness and sustainability of the VRMT solutions.
Thirdly, implement a government-led, data-driven, incentive-compatible policy framework to promote VRMT with aim to advance quality improvement, cost reduction, and long-term sustainability. Specific policy recommendations include the following:
- (1)
- To guarantee the high level and efficiency of the program, the government should assume the initiative to create a nation-wide VRMT quality certification system and back up incentives to achieve them. In particular, it implies: development of explicit standards including technical specifications and actual performance measures, creation of stratified certification of VRMT program and of dynamic assessment designed to guarantee a minimum performance level of , and the creation of a publicly available registration database to increase market transparency. The initiative germinates within the center of performance-linked tiered incentives. The design companies that are certified will be given a basic subsidy that will cover the increment of high-quality development costs. Additional bonuses will be provided to ensure a total effective incentive intensity or more (greater in particular because the corporate operational metrics efficient gains and lower accident losses ) are subsequently reduced by solutions that can be achieved at ‘high-quality level’ and have been piloted to be feasible. Concurrently, the government must proactively cultivate market awareness through promoting high-quality cases and establishing innovation awards to amplify the brand premium effect of design companies, driving them toward ≥3.0 and forming a market-driven quality improvement cycle.
- (2)
- The government should heavily invest in joint and common infrastructure and apply targeted enterprise subsidies to greatly reduce the threshold of application. Another indicator is to invest in the construction of regional VRMT public access centers with the standardized hardware and providing access to certified solution library, thereby significantly reducing the hardware investment and content procurement costs faced by small and medium-sized enterprises. The government can also introduce a smart enterprise subsidy package, offering capped direct subsidies for SMEs purchasing certified VRMT solutions, with subsidy amounts strictly adhering to the fiscal sustainability principle of . Additionally, high-subsidy or free access credentials to shared centers should be prioritized to effectively reduce initial investment and employee adaptation costs, directly enhancing employee acceptance α. The shared centre model is most applicable in SMEs and thus the VRMT application base can be expanded swiftly.
- (3)
- Develop new social value conversion mechanisms and develop a collaborative ecosystem. The government can collaborate with insurance institutions and large logistics enterprises to pilot a scheme of ‘safety benefits to financial supplement’. Taking the opportunity to assess the accuracy the cost savings of accidents incurred through the adoption of certified VRMT, explore the conversion of part of the approved savings into a sustainable financial supplement to the government VRMT support fund to cover part of the subsidy expenditure, creating a closed loop of ‘safety improvement-cost savings-capital return-sustained investment’ to enhance policy resilience. Concurrently, establishing a collaborative platform among industry, academia, and research is crucial. The government is able to provide funding into the creation of an alliance aimed at building a modular asset repository and optimizing processes to maximize the effectiveness of the development of high-quality solutions, creating a unified data connection point of tracking true effectiveness, regulation of VRMT aimed at low-skilled labour to enhance α, and bulk purchasing hardware spans departments to increase the cost-effectiveness, thereby methodically removing bottlenecks and reducing costs.
6.3. Limitations and Future Research
Although this study sheds light on the dynamics of VRMT adoption with evolutionary game theory, it is important to mention several limitations. First, the model assumes complete rationality and symmetric information among players, whereas real-world decisions involve bounded rationality and information asymmetry. Future research could integrate prospect theory or intelligent learning mechanisms to reflect issues with uncertainty in behavior. Second, parameter values were based on expert opinions and the literature as opposed to empirical datasets, potentially limiting generalizability. Empirical calibration using industry data would enhance model robustness. Third, employee acceptance () and quality impact () are simplified within the model as static coefficients, ignoring heterogeneous trainee profiles and temporal learning effects. Individual differences appeared to be a modifier of system evolution which agent-based modeling might investigate.
Subsequent research is needed to grow in several key directions. First, it is necessary to expand the scope of stakeholders, such as consider a fourth player to examine training resistance and feedback loops, or add the competing logistics firms to analyze the dynamics of market diffusion in competitive rivalry. Second, incorporating technological dynamics to reflect how the costs of hardware in VR will decrease and how the advent of generative AI content tools will reshape design costs and quality thresholds over time. Third, cross-cultural validation is needed to test the generality of the framework in diverse economic contexts, where prominent variables like subsidy policies and acceptance of the workforce may differ widely. Finally, the consideration of hybrid training scenarios, where VRMT does not replace but supplements customary training, would generate a beneficial understanding of pathways of evolution and encompass cases when partial adoption is the most adequate strategy.
7. Conclusions
This study systematically reveals the driving mechanisms and evolutionary paths of VRMT useful adoption in the logistics through a tripartite evolutionary game model of logistics enterprises, design companies, and the government. As analyzed, there is a profound interdependence between strategic choices among these three parties. The VRMT adoption decision by logistic companies is highly sensitive in the integration of employee acceptance and program quality. Companies demonstrate significantly higher adoption willingness when incremental training designs reduce employee adaptation costs. The benefits change in accuracy of operation is extended to long-term reputation in terms of reduction in accident rates. Design firms face a balancing act between cost and quality. As long as government incentives and brand premiums enhance exponentially, their ability to offer high-quality solutions will be constrained by high costs of production. The relationship between subsidy expenditure and multiple benefits need to be calibrated in Government support strategies. These benefits are in the form of higher tax revenues from improved business efficiency and environmental benefits from reduced carbon emissions. A fiscal adjustment mechanism of fines of the low-quality programs should also be present. Like any dynamic equilibrium, this system of balance shows the interplay of economic incentives, policy regulations and social benefits of the process of technological diffusion.
It has been proved that there is an optimal ‘win-win-win’ equilibrium for the system. However, this equilibrium can be achieved when strict critical conditions are met. To make VRMT to be embraced by logistics companies, its net benefits must systematically exceed those of traditional training models. This implies that savings in costs of hardware and content procurement, prevention of losses due to accidents and loss of reputation, and leveraging government subsidizing have to cover the costs of employee adaptation and generate excess value. To select the high-quality solution a design firm requires long-term advantages to largely outweigh the short-term advantages of a low-quality strategy. This necessitates the synergistic amplification of brand premiums and government incentives to shove the rate of returns of quality inputs above the cost threshold. Successful government fiscal interventions require the ability to create a sustainable feedback loop characterized by increases in environmental reputation and corresponding tax revenue. This would include direct subsidies to firms and quality incentives to attract them to reduce their carbon emissions. The system will spontaneously evolve to a stable state when such conditions are met. Under this condition, logistics companies will realize the full potential of the VRMT, design companies will pursue high-quality solutions, and the government will keep offering policy support. This will achieve the triple value leap in enhanced training effectiveness, fewer safety accidents, and lower carbon emissions.
Author Contributions
Conceptualization, Q.Z.; methodology, Q.Z. and X.H.; software, W.Z.; validation, X.J. and W.Z.; formal analysis, Q.Z. and X.H.; investigation, Q.Z.; resources, D.L.; data curation, X.J.; writing—original draft preparation, Q.Z., X.H. and X.J.; writing—review and editing, W.Z. and D.L.; visualization, Q.Z.; supervision, D.L.; project administration, D.L. All authors have read and agreed to the published version of the manuscript.
Funding
This research received no external funding.
Data Availability Statement
The original contributions presented in this study are included in the article; further inquiries can be directed to the corresponding author.
Acknowledgments
The authors would like to thank the editor and anonymous reviewers for helpful comments and suggestions, which helped to improve the manuscript. We also would like to express our gratitude to Lei Zou and DeepL Write for their invaluable language guidance.
Conflicts of Interest
The authors declare no conflicts of interest.
References
- Wang, Y.; Sun, H.; Jia, T.; Chen, J. The impact of buyer–supplier interaction on ambidextrous innovation and business performance: The moderating role of competitive environment. Int. J. Logist. Manag. 2021, 32, 673–695. [Google Scholar] [CrossRef]
- Xie, B.; Liu, H.; Alghofaili, R.; Zhang, Y.; Jiang, Y.; Lobo, F.D.; Li, C.; Li, W.; Huang, H.; Akdere, M. A review on virtual reality skill training applications. Front. Virtual Real. 2021, 2, 645153. [Google Scholar] [CrossRef]
- Sezer, B.; Yılmaz, F.G.K.; Yılmaz, R. Comparison of online and traditional face-to-face in-service training practices: An experimental study. Cukurova Univ. Fac. Educ. J. 2017, 46, 264–288. [Google Scholar] [CrossRef]
- Thomas, B.; Moxham, J.; Jones, J. A cost-benefit analysis of industrial training. Br. J. Ind. Relat. 1969, 7, 231–264. [Google Scholar] [CrossRef]
- Vonk, H. The gap between theory and practice. Eur. J. Teach. Educ. 1985, 8, 307–317. [Google Scholar] [CrossRef]
- Schultheis, M.T.; Rizzo, A.A. The application of virtual reality technology in rehabilitation. Rehabil. Psychol. 2001, 46, 296. [Google Scholar] [CrossRef]
- Jayaram, S.; Connacher, H.; Lyons, K. Virtual assembly using virtual reality techniques. Comput. Aided Des. 1997, 29, 575–584. [Google Scholar] [CrossRef]
- Straatmann, T.; Schumacher, J.-P.; Koßmann, C.; Poehler, L.; Teuteberg, F.; Mueller, K.; Hamborg, K.-C. Advantages of virtual reality for the participative design of work processes: An integrative perspective. Work 2022, 72, 1765–1788. [Google Scholar] [CrossRef]
- Bhagat, K.K.; Liou, W.-K.; Chang, C.-Y. A cost-effective interactive 3D virtual reality system applied to military live firing training. Virtual Real. 2016, 20, 127–140. [Google Scholar] [CrossRef]
- Weiss, P.L.; Jessel, A.S. Virtual reality applications to work. Work 1998, 11, 277–293. [Google Scholar] [CrossRef]
- Nykänen, M.; Puro, V.; Tiikkaja, M.; Kannisto, H.; Lantto, E.; Simpura, F.; Uusitalo, J.; Lukander, K.; Räsänen, T.; Teperi, A.-M. Evaluation of the efficacy of a virtual reality-based safety training and human factors training method: Study protocol for a randomised-controlled trial. Inj. Prev. 2020, 26, 360–369. [Google Scholar] [CrossRef] [PubMed]
- Alaker, M.; Wynn, G.R.; Arulampalam, T. Virtual reality training in laparoscopic surgery: A systematic review & meta-analysis. Int. J. Surg. 2016, 29, 85–94. [Google Scholar] [CrossRef] [PubMed]
- Wu, B.; Yu, X.; Gu, X. Effectiveness of immersive virtual reality using head-mounted displays on learning performance: A meta-analysis. Br. J. Educ. Technol. 2020, 51, 1991–2005. [Google Scholar] [CrossRef]
- Siu, K.-C.; Best, B.J.; Kim, J.W.; Oleynikov, D.; Ritter, F.E. Adaptive Virtual Reality Training to Optimize Military Medical Skills Acquisition and Retention. Mil. Med. 2016, 181, 214. [Google Scholar] [CrossRef]
- Deng, C.-L.; Tian, C.-Y.; Kuai, S.-G. A combination of eye-gaze and head-gaze interactions improves efficiency and user experience in an object positioning task in virtual environments. Appl. Ergon. 2022, 103, 103785. [Google Scholar] [CrossRef]
- Lampropoulos, G.; Fernández-Arias, P.; Antón-Sancho, Á.; Vergara, D. Examining the Role of Augmented Reality and Virtual Reality in Safety Training. Electronics 2024, 13, 3952. [Google Scholar] [CrossRef]
- Bowman, D.A.; McMahan, R.P. Virtual reality: How much immersion is enough? Computer 2007, 40, 36–43. [Google Scholar] [CrossRef]
- Sun, R.; Wu, Y.J.; Cai, Q. The effect of a virtual reality learning environment on learners’ spatial ability. Virtual Real. 2019, 23, 385–398. [Google Scholar] [CrossRef]
- Moreira Kares, E.; Tuomi, A.; Caiola, V.; Pillan, M.; Spallazzo, D. Social presence in shared virtual reality experience among older adults. Virtual Real. 2025, 29, 42. [Google Scholar] [CrossRef]
- Shi, C.; Miao, X.; Liu, H.; Han, Y.; Wang, Y.; Gao, W.; Liu, G.; Li, S.; Lin, Y.; Wei, X. How to promote the sustainable development of virtual reality technology for training in construction filed: A tripartite evolutionary game analysis. PLoS ONE 2023, 18, e0290957. [Google Scholar] [CrossRef]
- Lidow, D. The Entrepreneurs: The Relentless Quest for Value; Columbia University Press: New York, NY, USA, 2022. [Google Scholar]
- Wang, L. Research on logistics carbon emissions under the coupling and coordination scenario of logistics industry and financial industry. PLoS ONE 2021, 16, e261556. [Google Scholar] [CrossRef] [PubMed]
- Sandberg, E. Logistics collaboration in supply chains: Practice vs. theory. Int. J. Logist. Manag. 2007, 18, 274–293. [Google Scholar] [CrossRef]
- Syzdykbayeva, B.; Raimbekov, Z.; Mussina, K.; Baimbetova, A.; Dulatbekova, Z. Government regulation of logistics: Theoretical and practical analysis. J. Adv. Res. Law Econ. 2019, 10, 370–385. [Google Scholar] [CrossRef] [PubMed]
- Jhawar, A.; Garg, S.; Khera, S.N. Improving logistics performance through investments and policy intervention: A causal loop model. Int. J. Product. Qual. Manag. 2017, 20, 363–391. [Google Scholar] [CrossRef]
- Reif, R.; Walch, D. Augmented & Virtual Reality applications in the field of logistics. Vis. Comput. 2008, 24, 987–994. [Google Scholar] [CrossRef]
- Liu, D.; Li, Y.; Pan, Y.; Zhang, G. Design of visual simulation system for logistics engineering teaching based on VR technology. In Proceedings of the International Conference on Economics, Law and Education Research (ELER 2021), Online, 10–11 March 2021; pp. 347–351. [Google Scholar] [CrossRef]
- Wang, K. Research on the Application of Virtual Reality Technology in the Teaching of Modern Logistics Equipment Course of modern Logistics Management major in Higher Vocational Colleges. In Proceedings of the 2022 8th Annual International Conference on Network and Information Systems for Computers (ICNISC), Hangzhou, China, 16–18 September 2022; pp. 871–874. [Google Scholar] [CrossRef]
- Pehlivanis, K.; Papagianni, M.; Styliadis, A. Virtual reality & logistics. In Proceedings of the International Conference on Theory and Applications of Mathematics and Informatics, Thessaloniki, Greece, 16–18 September 2004; pp. 377–384. [Google Scholar]
- Hong, S.; Mao, B. An interactive logistics centre information integration system using virtual reality. Int. Arch. Photogramm. Remote Sens. Spat. Inf. Sci. 2018, 42, 523–526. [Google Scholar] [CrossRef]
- Golda, G.; Kampa, A.; Paprocka, I. The application of virtual reality systems as a support of digital manufacturing and logistics. IOP Conf. Ser. Mater. Sci. Eng. 2016, 145, 042017. [Google Scholar] [CrossRef]
- Cheung, E.H.; Ng, S.T. Applying virtual reality to improve the construction logistics of high-rise modular integrated construction. In Proceedings of the 2019 Modular and Offsite Construction (MOC) Summit, Banff, AB, Canada, 21–24 May 2019; pp. 76–83. [Google Scholar] [CrossRef]
- Shu, F.; Mi, W.; Xu, Z. The information sharing platform for port container terminal logistics using virtual reality. In Proceedings of the 2007 IEEE International Conference on Automation and Logistics, Jinan, China, 18–21 August 2007; pp. 2570–2575. [Google Scholar] [CrossRef]
- Min, L. Design of e-commerce logistics distribution path display system based on virtual reality technology. In Proceedings of the 2020 International Conference on Virtual Reality and Intelligent Systems (ICVRIS), Zhangjiajie, China, 18–19 July 2020; pp. 38–41. [Google Scholar] [CrossRef]
- Jasso, J.; Cruz, Z.; Álvarez, J. Applying Virtual Reality for Port Logistics Learning. In Proceedings of the 2023 IEEE International Conference on Engineering Veracruz (ICEV), Boca del Río, Mexico, 23–26 October 2023; pp. 1–5. [Google Scholar] [CrossRef]
- Lu, R. Information Age, Artificial Intelligence and Virtual Reality Technology are Integrated with Logistics Teaching Reform. In Proceedings of the International Conference on Forthcoming Networks and Sustainability in the IoT Era; Springer: Cham, Switzerland, 2021; pp. 228–232. [Google Scholar] [CrossRef]
- Abich, J., IV; Parker, J.; Murphy, J.S.; Eudy, M. A review of the evidence for training effectiveness with virtual reality technology. Virtual Real. 2021, 25, 919–933. [Google Scholar] [CrossRef]
- Krákora, D.; Hořejší, P.; Šimerová, A. Comparative Analysis of Employee Training Using Conventional Methods and Virtual Reality. Teh. Glas. 2025, 19, 157–165. [Google Scholar] [CrossRef]
- Dybała, J.; Kordecki, A. Concept of Virtual Reality Training of Facility Management Employees Using Eye Tracking. Appl. Sci. 2023, 13, 5868. [Google Scholar] [CrossRef]
- Carruth, D.W. Virtual reality for education and workforce training. In Proceedings of the 2017 15th International Conference on Emerging eLearning Technologies and Applications (ICETA), Stary Smokovec, Slovakia, 26–27 October 2017; pp. 1–6. [Google Scholar] [CrossRef]
- Li, Q. Electrical Power Enterprise Training System Based on Interactive 3D Virtual Reality. In Proceedings of the 2025 3rd International Conference on Integrated Circuits and Communication Systems (ICICACS), Raichur, India, 21–22 February 2025; pp. 1–5. [Google Scholar] [CrossRef]
- Morrissey, S.; Maye, K.; Tegtmeyer, K.H.; Casey, M.; Moolman, J.; Walsh, J. Adapting Company Employee Training in Sales and Manufacturing Sectors Using Virtual Reality: A Case Study Comparison. In Proceedings of the EDULEARN23 Proceedings, Palma, Spain, 3–5 July 2023; pp. 5095–5103. [Google Scholar] [CrossRef]
- Volfova, M.K.; Egerova, D. Key factors influencing the implementation of virtual reality in employee training. Bus. Adm. Manag. 2024, 27, 106–120. [Google Scholar] [CrossRef]
- Yao, L.J.; Li, J.; Han, J.J. Application of virtual reality technology in intelligent cold chain logistics system. J. Phys. Conf. Ser. 2020, 1651, 012030. [Google Scholar] [CrossRef]
- Pratticò, F.G.; De Lorenzis, F.; Calandra, D.; Cannavò, A. Exploring Simulation-Based Virtual Reality as a Mock-Up Tool to Support the Design of First Responders Training. Appl. Sci. 2021, 11, 7527. [Google Scholar] [CrossRef]
- Lau, K.W. Organizational learning goes virtual? A study of employees’ learning achievement in stereoscopic 3D virtual reality. Learn. Organ. 2015, 22, 289–303. [Google Scholar] [CrossRef]
- Holuša, V.; Vaněk, M.; Beneš, F.; Švub, J.; Staša, P. Virtual Reality as a Tool for Sustainable Training and Education of Employees in Industrial Enterprises. Sustainability 2023, 15, 12886. [Google Scholar] [CrossRef]
- Howard, M.C.; Gutworth, M.B.; Jacobs, R.R. A meta-analysis of virtual reality training programs. Comput. Hum. Behav. 2021, 121, 106808. [Google Scholar] [CrossRef]
- Wei, M.; Ma, L. A Study of Human Resource Management Based on Game Theory. In Proceedings of the Humanity and Social Science: Proceedings of The International Conference on Humanity and Social Science (ICHSS2016), Xiamen, China, 22–24 April 2017; p. 16. [Google Scholar] [CrossRef]
- Jide, S.; Xincheng, W.; Liangfa, S. Chinese construction workers’ behaviour towards attending vocational skills trainings: Evolutionary game theory with government participation. J. Differ. Equ. Appl. 2017, 23, 468–485. [Google Scholar] [CrossRef]
- Ma, G.; Han, C. Analysis of Vocational Training Market Regulation Based on Evolutionary Game. Curr. Sci. 2022, 2, 146–154. [Google Scholar] [CrossRef]
- Wu, T. Evolutionary Game of School Enterprise Cooperative Innovation. Front. Educ. Res. 2024, 7, 6–12. [Google Scholar] [CrossRef]
- Wang, J.; Tan, Y.; Zhan, L.; Yang, H.; Li, X.; Gao, F.; Qiu, S. Sustainable development of environmental protection talents training: Research on the behavior decision of government, university and enterprise under the background of evolutionary game. PLoS ONE 2024, 19, e0298548. [Google Scholar] [CrossRef]
- Yang, J.; Zhu, Y. Study of Training Investing Behaviors between Migrant Workers and Enterprises Based on Evolutionary Game Theory. In Proceedings of the 2010 2nd International Workshop on Intelligent Systems and Applications, Wuhan, China, 22–23 May 2010; pp. 1–4. [Google Scholar] [CrossRef]
- Taylor, P.D.; Jonker, L.B. Evolutionary stable strategies and game dynamics. Math. Biosci. 1978, 40, 145–156. [Google Scholar] [CrossRef]
- Lyapunov, A.M. The general problem of the stability of motion. Int. J. Control 1992, 55, 531–534. [Google Scholar] [CrossRef]
- Ritzberger, K.; Weibull, J.W. Evolutionary selection in normal-form games. Econom. J. Econom. Soc. 1995, 63, 1371–1399. [Google Scholar] [CrossRef]
- Selten, R. A Note on Evolutionarily Stable Strategies in Asymmetric Animal Conflicts; Springer: Berlin/Heidelberg, Germany, 1988. [Google Scholar] [CrossRef]
- Li, F.; Zhou, N.; Li, J.; Xie, W. Government regulation, time-of-use tariff and flexibility improvement of power system: A tripartite evolutionary game analysis. J. Energy Storage 2024, 101, 113748. [Google Scholar] [CrossRef]
- Kang, K.; Bai, L.; Zhang, J. A tripartite stochastic evolutionary game model of complex technological products in a transnational supply chain. Comput. Ind. Eng. 2023, 186, 109690. [Google Scholar] [CrossRef]
- Zhang, C.; Yuan, G.; Li, S.; He, J. The influence mechanism of a self-governing organization in the logistics industry based on the tripartite evolutionary game model. IEEE Access 2022, 11, 1555–1569. [Google Scholar] [CrossRef]
- Abosuliman, S.S.; Rahman, I.U.; Abdullah, S.; Qadir, A. Selection of third-party logistics in supply chain finance under probabilistic complex hesitant fuzzy sets and distance measures. Heliyon 2024, 10, e36544. [Google Scholar] [CrossRef] [PubMed]
- Zhang, X.; Goh, M.; Bai, S.; Bai, L. Logistics project risk response decision-making for global supply chain resilience and agility: An optimised case-based reasoning. Int. J. Prod. Res. 2025, 63, 2947–2969. [Google Scholar] [CrossRef]
- Akhtar, M. Logistics services outsourcing decision making: A literature review and research agenda. Int. J. Prod. Manag. Eng. 2023, 11, 73–88. [Google Scholar] [CrossRef]
Disclaimer/Publisher’s Note: The statements, opinions and data contained in all publications are solely those of the individual author(s) and contributor(s) and not of MDPI and/or the editor(s). MDPI and/or the editor(s) disclaim responsibility for any injury to people or property resulting from any ideas, methods, instructions or products referred to in the content. |
© 2025 by the authors. Licensee MDPI, Basel, Switzerland. This article is an open access article distributed under the terms and conditions of the Creative Commons Attribution (CC BY) license (https://creativecommons.org/licenses/by/4.0/).










