Abstract
Electroencephalogram (EEG)-based emotion recognition has garnered significant attention in brain–computer interface research and healthcare applications. While deep learning models have been extensively studied, most are designed for classification tasks and struggle to accurately predict continuous emotional scores in regression settings. In this paper, we introduce EEG-RegNet, a novel deep neural network tailored for precise emotional score prediction across the continuous valence–arousal–dominance (VAD) space. EEG-RegNet tackles two core challenges: extracting subject-independent, emotion-relevant EEG features and mapping these features to fine-grained, continuous emotional scores. The model leverages 2D convolutional neural networks (CNNs) for spatial feature extraction and a 1D CNN for temporal dynamics, providing robust spatiotemporal modeling. A key innovation is the hybrid loss function, which integrates mean squared error (MSE) and cross-entropy (CE) with a Bernoulli penalty to enhance probability estimation and address sparsity in the emotional space. Extensive experiments on the DEAP dataset show that EEG-RegNet achieves state-of-the-art results in continuous emotional score prediction and attains 95% accuracy in fine-grained emotion classification, highlighting its scalability and precision in emotion recognition.
Keywords:
electroencephalogram; emotion recognition; spatiotemporal feature extraction; regressive emotion recognition MSC:
68T07
1. Introduction
Emotions are fundamental to human experience, deeply influencing decision-making, communication, and mental well-being [1]. Recognizing emotions is crucial in human–computer interaction (HCI), as it provides valuable feedback on users’ emotional states, thereby allowing systems to respond more intuitively and empathetically [2]. Furthermore, emotions are closely linked to mental health, often serving as indicators of conditions such as major depressive disorder (MDD) [3].
Recently, emotion recognition using electroencephalographic (EEG) signals has become a key focus in brain–computer interface and healthcare due to EEG’s ability to capture direct physiological measures of emotional states. Unlike non-physiological signals such as facial expressions or voice, which can be influenced by subjective control, EEG provides a more reliable insight into emotions, as it reflects neural activity in both cortical and subcortical regions of the brain [4,5]. Additionally, the non-invasive, cost-effective, and portable nature of EEG further enhances its appeal for emotion recognition applications [6].
Traditionally, researchers have extracted time–frequency features from EEG signals to identify emotion-related patterns [7,8,9]. While these methods help reduce noise and identify some emotional features, they often struggle with inter-subject variability. Emotional experiences are unique to each individual, and EEG patterns for similar emotional states can differ significantly across subjects. This variability complicates the development of models that are robust and generalizable for subject-independent emotion recognition.
Most existing EEG-based emotion recognition methods focus on simple classifications, such as binary categories (positive vs. negative) [10,11,12]. However, emotions are complex and cannot always be tidily classified into a few categories. To better understand the full spectrum of human emotions, more granular approaches are needed. Dimensional emotion recognition offers a promising alternative by predicting continuous emotional scores, typically represented in the valence–arousal–dominance (VAD) space. This multidimensional framework provides a more accurate and detailed representation of emotions, capturing subtle variations that categorical approaches often overlook [13].
Despite the promise of dimensional emotion recognition, existing methods face challenges in accurately predicting continuous emotional scores. Furthermore, traditional loss functions like mean squared error (MSE) often converge towards neutral emotional states (e.g., around five in each dimension of VAD space). This issue arises because MSE minimizes overall error, which biases the model toward central values even when target scores are uniformly distributed. Additionally, MSE struggles to capture the discrete, clustered nature of emotional scores, treating the data as a continuous distribution and overlooking the inherent structure in emotion datasets. This limitation results in predictions that lack the granularity required for precise emotion recognition.
To address these challenges, we propose EEG-RegNet, a novel deep learning model designed for precise emotional score prediction in the VAD space. For subject-independent emotion recognition, EEG-RegNet combines both spatial and temporal feature extraction by employing 2D convolutional neural networks (CNNs) to capture spatial relationships between EEG channels and a 1D CNN to model temporal dynamics over time. This combination allows for a more effective representation of EEG data.
A key innovation of EEG-RegNet is its hybrid loss function, which integrates cross-entropy (CE) loss with traditional MSE. The CE loss transforms the continuous emotional space into a sparse, more structured representation, guiding the model to better capture the discrete nature of the data while improving the accuracy of the regression process. Additionally, we introduce a Bernoulli penalty to increase the confidence of probability estimates for each emotional state, enhancing the model’s performance in both continuous score prediction and fine-grained classification tasks.
Experimental results on the DEAP dataset [14] demonstrate that EEG-RegNet outperforms existing approaches, achieving state-of-the-art performance in both predicting continuous emotional scores and classifying fine-grained emotional categories. This highlights the potential of EEG-RegNet to advance the field of emotion recognition by offering a more nuanced and precise understanding of human emotions.
- We introduce EEG-RegNet, a novel deep learning model designed for emotion recognition from EEG signals. By combining 2D CNNs for spatial feature extraction and a 1D CNN for temporal dynamics, EEG-RegNet effectively captures both spatial and temporal relationships in EEG data, enhancing its representation in the VAD space.
- We propose a hybrid loss function that integrates CE loss with MSE loss, effectively addressing the tendency of MSE to bias predictions toward neutral states and improving discriminability. Additionally, the Bernoulli penalty increases the confidence of probability estimates, further enhancing the model’s performance in both continuous score prediction and fine-grained emotional classification.
- Experimental results demonstrate that EEG-RegNet achieves state-of-the-art performance on the DEAP dataset, outperforming existing approaches in predicting continuous emotional scores and classifying fine-grained emotional categories.
2. Related Work
EEG-based emotion recognition has garnered significant attention due to the direct relationship between EEG signals and emotional states, as well as its promising potential for applications in HCI and mental healthcare. Table 1 illustrates existing methods for emotion recognition using EEG signals, categorized by feature extraction methodologies and prediction granularity.
2.1. Hand-Crafted Features vs. Deep Features
Emotion recognition typically involves two main processes: feature extraction from raw EEG signals and classification using machine learning algorithms or deep neural networks. Feature extraction methods can be categorized into hand-crafted feature extraction and deep feature extraction. Hand-crafted features rely on manually designed algorithms, often requiring expert knowledge to extract meaningful patterns from EEG data. Commonly used hand-crafted features include differential entropy (DE) [15,16], power spectral density (PSD) [11,17,18], Hjorth’s parameters [17,19], wavelet features [19], and basic statistical measures such as mean and variance [11,19,20,21]. These features are frequently combined with traditional machine learning classifiers like support vector machines (SVM) and k-nearest neighbors (KNN). However, as shown in Table 1, methods relying solely on hand-crafted features generally yield lower performance compared with deep learning approaches, which can automatically learn complex patterns directly from the data. Additionally, hand-crafted features require specialized expertise, making them less adaptable for broader applications.
Table 1.
The summary of classification-based approaches on the DEAP dataset.
Table 1.
The summary of classification-based approaches on the DEAP dataset.
| Papers | Features Type | Model | V | A | D | Recognition |
|---|---|---|---|---|---|---|
| Yin et al. [20] | Hand-crafted Features | LSSVM | 67.97 | 65.10 | - | High, Low |
| Du et al. [15] | Hand-crafted Features | ATDD-LSTM | 69.06 | 72.97 | - | High, Low |
| Li et al. [16] | Hand-crafted Features | CADD-DCCNN | 69.45 | 70.50 | - | High, Low |
| Mert and Akan [17] | Hand-crafted Features | ANN | 72.87 | 75.00 | - | High, Low |
| Ahmed et al. [21] | Hand-crafted Features | InvBase + MLP | 91.5 | 92.1 | - | High, Low |
| Celebi et al. [19] | Hand-crafted Features | CNN + BiLSTM + GRU + AT | 90.57 | 90.59 | - | High, Low |
| Xing et al. [22] | Deep Features | LSTM | 81.10 | 74.38 | - | High, Low |
| Jin and Kim [10] | Deep Features | E-EmoticonNet | 93.09 | 93.69 | - | High, Low |
| Chao et al. [18] | Hand-crafted Features | CapsNet | 66.73 | 68.28 | 67.25 | High, Low |
| Nawaz et al. [11] | Hand-crafted Features | SVM | 77.62 | 78.96 | 77.60 | High, Low |
| Liu et al. [23] | Deep Features | AP-CapsNet | 62.71 | 63.51 | 64.00 | High, Low |
| Hu et al. [24] | Deep Features | ScalingNet | 71.88 | 71.80 | 73.67 | High, Low |
| Wang et al. [12] | Deep Features | FLDNet | 83.85 | 78.22 | 77.52 | High, Low |
| Islam et al. [25] | Hand-crafted Features | CNN | 78.22 | 74.92 | - | High, Low |
| 70.23 | 70.25 | - | High, Neutral, Low | |||
| Kim and Choi [26] | Deep Features | CNN + Attention | 90.10 | 88.30 | - | High, Low |
| LSTM | 86.90 | 84.10 | - | High, Neutral, Low | ||
| Verma and Tiwary [27] | Hand-crafted Features | KNN | 67.51 | 68.55 | 65.10 | High, Neutral, Low |
Model: LSSVM: Least Square Support Vector Machines, ATDD-LSTM: ATtention-based LSTM with Domain Discriminator, CADD-DCCNN: Cross-Attention-based Dilated Causal Convolutional Neural Network with Domain Discriminator, ANN: Artificial Neural Network, MLP: Multi-Layer Perceptron, CNN: Convolutional Neural Network, BiLSTM: Bidirectional Long-Short Term Memory, GRU: Gated Recurrent Unit, AT: self-ATtention, CapsNet: Capsule Network, SVM: Support Vector Machines, AP-CapsNet: Attention Mechanism and Pre-trained Convolutional Capsule Network, KNN: K-Nearest Neighbors.
In contrast, deep feature extraction methods leverage neural networks to learn relevant features during training, automating the feature extraction process. Studies such as [10,12,22,23,24,26] have demonstrated the effectiveness of deep learning models for extracting informative features from raw EEG signals without manual intervention. For deep neural network architectures, spatial information is typically captured through CNN-based methods [10,26], while temporal information is captured using either CNN or recurrent neural network (RNN)-based methods [12,22,26].
2.2. Classification vs. Score Estimation
Previous research [10,15,16,17,19,20,21,22] has predominantly treated emotion recognition as a binary classification task, categorizing emotions into simple “high” or “low” states. While this binary approach simplifies the classification task, it risks oversimplifying the complex spectrum of human emotions, potentially overlooking important nuances and limiting the model’s applicability in real-world scenarios. Recognizing the limitations of binary classification, fine-grained emotion recognition methods have emerged to capture a wider range of emotional states. Some studies [11,12,18,23,24] have adopted ternary classification schemes that include “high”, “neutral”, and “low” states to better reflect the continuum of emotional experiences. In addition to classification-based approaches, regression-based methods have been explored to predict continuous emotional scores, providing a more precise and detailed understanding of emotional states. For instance, Galvão et al. [28] proposed a regression-based framework for EEG-based emotion recognition, aiming to capture the exact emotional states. However, achieving high precision with regression-based methods remains challenging due to the complexity of EEG signals and the subtlety of emotional responses [28,29,30].
Furthermore, some studies [11,12,18,23,24,27] have considered the dominance dimension in addition to valence and arousal, providing a more comprehensive emotional representation. The dominance dimension, representing the degree of control perceived in an emotional state, allows models to distinguish emotions with similar valence and arousal levels but different control characteristics.
Building on these insights, our proposed EEG-RegNet employs a regression-based model to predict continuous VAD emotional space, focusing on both precision and discriminability. This allows EEG-RegNet to excel in fine-grained emotion recognition, offering high-resolution insights into emotional states, even in complex scenarios.
3. Methods
Our goal is to precisely recognize emotional states using EEG signals within a continuous VAD space, thereby enhancing the discrimination of subtle emotional nuances. EEG-RegNet achieves this by extracting spatiotemporal features from EEG signals and employing a regressive emotion prediction process. The detailed emotion recognition procedure is illustrated in Figure 1. The first step involves preprocessing the EEG signals to eliminate subjectivity and reconstruct spatial information. The second step extracts spatiotemporal features by modeling the relationships between electrodes along the temporal sequence, and the final step estimates the emotional scores through a two-stage recognition process. Before delving into the model architecture, we first outline the preprocessing utilized to prepare the EEG signals for analysis.
Figure 1.
Overview of EEG-RegNet’s emotion recognition processes, including preprocessing, spatiotemporal feature extraction, and regressive emotion recognition.
3.1. Preprocessing
We preprocess raw EEG signals to reduce data volume, eliminate subjectivity, and reconstruct spatial information. The signals are segmented into one-second windows with a half-second hop length, consistent with our previous work [10], to ensure uniformity and maintain the temporal resolution necessary for capturing emotional variations. This segmentation length not only expands the dataset size but also accelerates the prediction cycle. Additionally, we perform element-wise subtraction of the corresponding basemean for each signal segment to eliminate subjectivity. The base signal is recorded before each trial, and the basemean is calculated by averaging three one-second segments from the base signals for each channel. Subsequently, we reconstruct spatial information by organizing the channels into a two-dimensional matrix aligned with the electrode locations to consider the distinctive roles of the brain lobes and the significance of electrode locations.
3.2. Spatiotemporal Feature Extraction
EEG-RegNet, building on our previous model [10], is designed to extract subject-independent features from EEG signals for emotion recognition by leveraging spatiotemporal modeling. As illustrated in Figure 2, the process starts by extracting spatial features from the preprocessed EEG signals, focusing on the positional relationships among electrodes using a three-layer 2D CNN. To improve computational efficiency, the standard 2D convolutional layers are replaced with a combination of depth-wise and point-wise convolutions [31], which reduces redundancy and accelerates processing. Additionally, to further optimize the model, all spatial convolutional layers share parameters across frames. Temporal information is then processed through a 1D CNN with a full-length kernel spanning the entire temporal dimension. This design enables the model to capture global temporal dependencies across the entire sequence. The output is then normalized to prepare the features for accurate emotional score prediction. The detailed model architecture including filter sizes, output shape, and options, is described in Table 2. Through this spatiotemporal feature extraction (f), the feature vector is obtained from the preprocessed EEG input x as follows:
Figure 2.
Detailed framework of EEG-RegNet, illustrating the internal architecture for spatiotemporal feature extraction and the two-stage regressive emotion recognition process.
Table 2.
The model architecture of EEG-RegNet.
3.3. Regressive Emotion Recognition
EEG-RegNet leverages spatiotemporal features from EEG signals to introduce a novel approach for emotional score prediction, moving beyond traditional regression methods. In the DEAP dataset, emotional scores are recorded on a continuous scale but are typically clustered around integer values from 1 to 9. Instead of directly predicting the score, we implement a two-stage recognition process, as outlined in Algorithm 1. In the first stage (g), EEG-RegNet generates probabilities over each integer score, offering a preliminary estimate of the emotional status. In the second stage (h), these probabilities are used to compute more precise emotional scores () within the three-dimensional VAD space, where each dimension ranges from 1 to 9. Without specifying the axis, p and s represent the predictions during the first and second stages, respectively. The process is mathematically outlined as follows:
| Algorithm 1 Pseudo-code for training EEG-RegNet. |
|
3.3.1. Hybrid Loss
To address the limitations of conventional MSE loss, which often causes predictions to converge toward the dataset’s average, we propose a hybrid loss function. MSE tends to blur distinctions between subtle emotional states, especially at the extremes of the emotional spectrum. To counteract this issue, we incorporate CE loss, inspired by its use in the computer vision domain [32]. In the first stage, CE constrains the prediction range, allowing the model to maintain distinct emotional states and preventing the convergence toward average values. In the second stage, MSE fine-tunes the precision of the predicted emotional scores. This combined loss function ensures both accurate classification in the initial stage and precise regression in the second. The respective loss functions and the combined loss are defined in Equations (5)–(7). Here, y denotes the true emotional score, ranging from 1 to 9 as a real number, and represents the one-hot-encoded label for the true integer score. The integration of both losses is controlled by the constant , which regulates the influence of each component. We set to 0.5 as the default to balance the effects of both losses. Further details on the impact of varying values are discussed in Section 4.4.
3.3.2. Bernoulli Penalty
Although the hybrid loss enhances accuracy, challenges remain in seamlessly bridging the two recognition stages. Indecisive probabilities, especially those near 0.5, can lead to inconsistencies between the estimated probabilities and the predicted scores. To mitigate this issue, we introduce a Bernoulli penalty. This penalty uses the variance of the Bernoulli distribution for each integer score, peaking when the probability is most uncertain (around 0.5). By incorporating this penalty (Equation (8)), we can adjust the connection between the two stages with a trainable parameter that controls the degree of penalization. This allows for flexible adaptation based on the characteristics of the emotional axis, enhancing the overall robustness and adaptability of EEG-RegNet in predicting emotional scores. The penalized score is calculated and clipped as shown in Equation (9).
4. Experiments
4.1. Experimental Settings
We evaluate the performance of EEG-RegNet in predicting emotional scores using a subject-independent approach with five-fold cross-validation. The model’s performance is compared with existing methods for dimensional emotion recognition and fine-grained classification. The Root Mean Squared Error (RMSE) is used as the evaluation metric for emotional score prediction, while classification accuracy is reported for ternary scenarios (positive, neutral, negative) to further validate the model’s discriminability.
4.1.1. Dataset
The DEAP dataset was selected as our benchmark due to its comprehensive emotion labeling, making it well suited for evaluating our method. The dataset contains EEG recordings from 32 subjects, each of whom watched 40 music videos, each lasting 60 s. Additionally, each data entry includes a three-second EEG recording taken before video viewing, without any external stimuli. After watching the videos, subjects rated their emotional states on a continuous scale from 1 to 9, measuring valence, arousal, and dominance using the Self-Assessment Manikin [33].
In the DEAP dataset, EEG signals were recorded at a sampling rate of 512 Hz using 32 active AgCl electrodes, which were placed according to the international 10–20 system. Additionally, the dataset offers this 32-channel EEG data downsampled to 128 Hz and bandpass filtered within a frequency range of 4.0–45.0 Hz. For our analysis, we utilize the downsampled and filtered EEG data.
4.1.2. Implementation Details
All experiments were conducted using the PyTorch framework. The models were trained for 50 epochs using the Adam optimizer with a learning rate of 5 × 10−4 and a weight decay of 1 × 10−4. A batch size of 128 was used for training.
4.2. Continuous VAD Emotion Space
We evaluate emotions within the continuous VAD space, which provides a richer, more nuanced representation of emotional states. Valence reflects the positivity or negativity of the emotion, arousal measures the intensity, and dominance represents the degree of control perceived during the emotional experience. While most existing EEG-based emotion recognition research [10,11,12,15,16,17,18,19,20,21,22,23,24] relies solely on Russell’s valence–arousal (VA) model [34] (Figure 3a), the inclusion of the dominance axis, as proposed by Mehrabian [35] (Figure 3b), offers a more comprehensive framework for understanding emotions [25,26,27]. Additionally, Verma and Tiwary [27] emphasized the significance of the dominance dimension, noting that its absence can lead to ambiguity when valence and arousal levels are similar. For example, in VA space, emotions such as “anxious” and “angry” may be indistinguishable, as both share similar valence and arousal but differ in perceived control. By employing the full VAD model, EEG-RegNet is designed to capture the finer details and subtle variations in emotional states, enhancing both predictive accuracy and interpretability.
Figure 3.
Emotional spaces for representing emotions. (a) Russell’s valence–arousal space, and (b) Mehrabian’s valence–arousal–dominance space.
4.3. Experimental Results
4.3.1. Main Results
Table 3 illustrates the superior performance of EEG-RegNet in predicting emotional scores across the VAD space, particularly in terms of RMSE. Compared with the three other methods, EEG-RegNet consistently achieves the lowest RMSE on all three emotional axes, demonstrating its precision in capturing continuous emotional states. Previous approaches, such as Galvão et al. [28], have highlighted the importance of recognizing exact emotions but have often struggled to differentiate subtle emotional nuances. In contrast, EEG-RegNet excels in this regard, delivering significantly lower RMSE values, particularly in the dominance axis, which many models overlook or underperform. The inclusion of the dominance dimension enables a more comprehensive emotional analysis. This highlights EEG-RegNet’s advanced ability to handle complex emotional dynamics with greater accuracy.
Table 3.
Performance comparison for dimensional emotion recognition on DEAP dataset, evaluated using RMSE.
In Table 4, EEG-RegNet also outperforms prior methods [25,26,27] in ternary classification, achieving higher discriminability across the valence, arousal, and dominance axes. While previous models expanded classifications from binary to ternary in an attempt to capture nuanced emotions, EEG-RegNet surpasses them in accuracy and robustness.
Table 4.
Performance comparison for fine-grained emotion classification on DEAP dataset, evaluated using accuracy (%).
These improvements stem from our novel loss function that integrates CE and MSE losses. The CE component enhances the model’s ability to differentiate subtle emotional states, preventing predictions from converging toward average values—a common issue in MSE-based models. The addition of the Bernoulli penalty further strengthens the model’s adaptability, allowing EEG-RegNet to effectively map the continuous VAD space and handle a wider range of emotional states. This combination of losses provides scalability and precision, making EEG-RegNet a leading model for emotion recognition.
4.3.2. Incremental Performance Gains
We conduct experiments using baseline models that rely solely on MSE loss. From the baseline, we systematically incorporate CE loss and the Bernoulli penalty to assess their individual and combined impacts. As shown in Table 5, each component progressively improves the accuracy of emotional score prediction. Specifically, the integration of CE loss significantly boosts precision by addressing the limitations of MSE. Moreover, the Bernoulli penalty further enhances the model’s adaptability to various emotional axes, ensuring that nuanced emotional states are accurately predicted across different scales. Notably, the baseline model shows a marked reduction in discriminability as the number of classes increases. For nonary (nine-class) emotion categories, it fails to distinguish detailed emotional variations. In contrast, the inclusion of both CE loss and the Bernoulli penalty maintains discriminability across all classification levels, even in nonary classification.
Table 5.
Incremental performance improvements for scalable emotion recognition on the DEAP dataset.
Figure 4 further underscores the superior discriminability of EEG-RegNet in identifying detailed emotional states. The model achieves exceptional true positive rates across all emotional categories, including those at the extremes, effectively avoiding bias toward neutral states. This demonstrates EEG-RegNet’s ability to handle diverse emotional categories while maintaining high accuracy, even when distinguishing finer-grained emotional variations.
Figure 4.
Confusion matrix of EEG-RegNet predictions for nonary emotion classification across valence, arousal, and dominance dimensions on the DEAP dataset.
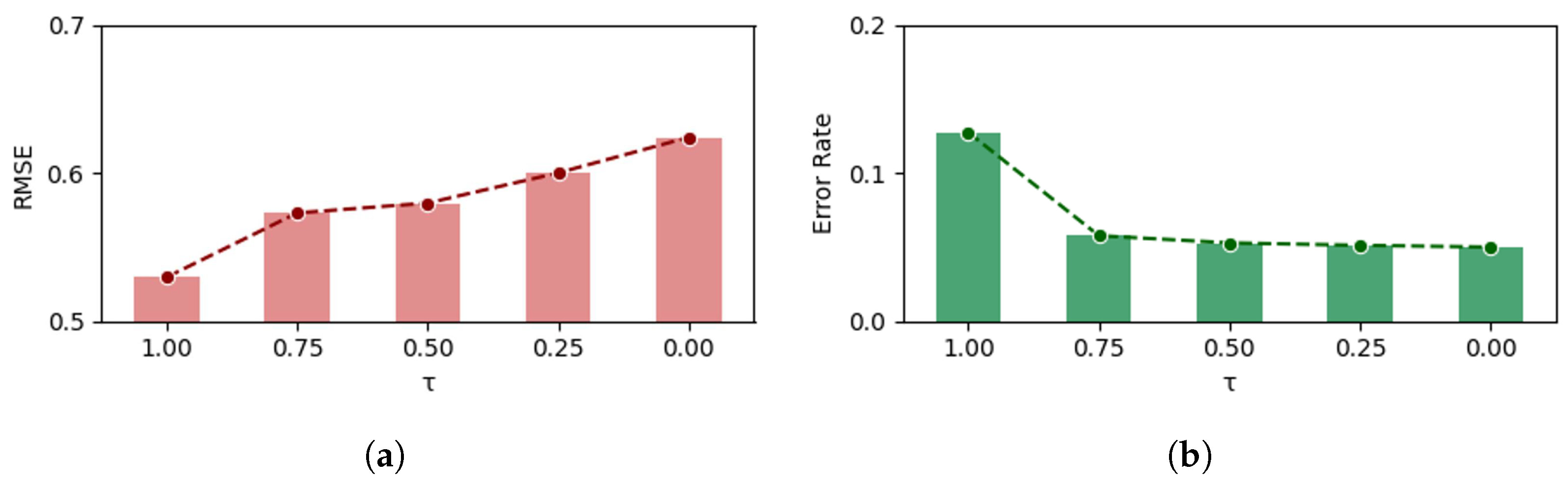
Figure 5 illustrates the trade-off between MSE and CE losses in the hybrid loss function by adjusting the parameter . This figure reveals a clear balance between RMSE for emotional score predictions and classification error rates for nonary categories. As the proportion of MSE increases, the model’s precision in predicting emotional scores improves. On the other hand, increasing the influence of CE loss enhances the model’s performance in fine-grained, nonary classification. Through experimentation, we found that setting to 0.5 optimizes the model’s performance, offering a balanced trade-off between score prediction accuracy and discriminability across classifications.
Figure 5.
Impact of hybrid loss balance: (a) Average RMSE for emotional score prediction; (b) Average error rates for fine-grained nonary classification across valence, arousal, and dominance as values vary.
4.4. Trade-Off Between MSE and CE
The hybrid loss function in EEG-RegNet is regulated by the hyperparameter , which adjusts the balance between MSE and CE loss. As shown in Table 6 and Table 7, when the value of is high, particularly at , the model prioritizes MSE loss, leading to lower RMSE values across valence, arousal, and dominance in emotional score prediction. This demonstrates that MSE is effective at improving the precision of continuous score prediction, with the model better able to capture the overall trends in emotional intensity. However, this improvement in score prediction comes with a decrease in classification accuracy, as shown in Table 7. The model struggles to differentiate between finer emotional categories, with accuracy levels noticeably lower at . This pattern indicates that while MSE excels in predicting continuous scores, it is insufficient for tasks requiring detailed emotional classification.
Table 6.
RMSE values for emotional score prediction across valence, arousal, and dominance with varying values in the hybrid loss.
Table 7.
Accuracies for nonary emotion classification across valence, arousal, and dominance with varying values in the hybrid loss.
Conversely, as decreases (i.e., the influence of CE loss increases), the model’s classification accuracy significantly improves, particularly for nonary classification, as seen in Table 7. At , the model achieves its highest accuracy across all emotional dimensions, showing its effectiveness at distinguishing fine-grained emotional categories. However, this improvement in classification accuracy comes with a trade-off in RMSE, as shown in Table 6. The increase in RMSE values at lower suggests that while CE loss helps with classification, it leads to a less precise prediction of continuous emotional scores. This reflects the inherent tension between optimizing for regression tasks and classification tasks.
Taking these trade-offs into account, setting offers the most balanced performance between emotional score prediction and classification accuracy. As seen in both Table 6 and Table 7, this value of provides a reasonable RMSE for continuous score prediction while also achieving strong classification accuracy. Figure 5 summarizes these trade-offs, illustrating how effectively balances the model’s dual objectives. This suggests that is an optimal choice when both accurate continuous emotion prediction and fine-grained emotional classification are required, making it the most suitable for scenarios involving multi-task emotion recognition.
4.5. Qualitative Results
To further assess the qualitative performance of EEG-RegNet, we compare the distribution of predictions between the baseline model and our proposed method on the DEAP dataset. Figure 6 illustrates a clear distinction between the predictions generated by the baseline model and those produced by EEG-RegNet across valence, arousal, and dominance. The baseline model, which relies solely on MSE loss, tends to converge towards neutral emotional states, as evident in Figure 6a. This behavior is a direct consequence of the sparsity in emotional data within the DEAP dataset, where true labels are often clustered around certain points, particularly near the center of each dimension. As a result, the baseline model often fails to capture the full range of emotional diversity, causing predictions to accumulate around the neutral region (approximately 5 in each dimension of VAD), thereby reducing its discriminative power.
Figure 6.
Probability distribution for emotional score prediction across valence, arousal, and dominance on the DEAP dataset: (a) Baseline predictions using only MSE loss; (b) Predictions generated by EEG-RegNet using hybrid loss.
In contrast, EEG-RegNet, which employs a hybrid loss function combining MSE with CE loss, demonstrates more effective handling of the sparsity in emotional data. As shown in Figure 6b, EEG-RegNet’s predictions are more evenly distributed across the entire emotional space, avoiding the bias toward neutral states. This is achieved by transforming the continuous emotional space into discrete intervals, which helps the model better capture emotional variations and prevents it from collapsing toward average values. The hybrid loss encourages the model to maintain a fine balance between regression and classification tasks, resulting in a more nuanced understanding of emotional states.
5. Discussion
EEG-RegNet contributes significantly to two key aspects of EEG-based emotion recognition. First, unlike the predominant trend in this field, which often categorizes emotions into binary classes for each dimension [10,11,12,15,16,17,18,19,20,21,22,23,24], we focus on continuous score prediction to recognize emotional states in a more nuanced manner. Traditional binary classifications oversimplify the complexity of emotions, limiting their applicability in real-world scenarios. In contrast, EEG-RegNet operates in the continuous VAD space, capturing subtle emotional differences and providing a more detailed understanding of emotional states. The model’s superior prediction accuracy, particularly in fine-grained classification scenarios, highlights its discriminability and demonstrates its potential for enabling more sensitive and precise HCI systems compared with traditional methods.
Second, EEG-RegNet introduces a distinctive approach to dimensional emotion recognition by focusing on deep feature extraction and a two-stage recognition process. Existing dimensional methods often rely on feature selection techniques, such as hand-crafted features, electrode selection, or specific frequency bands, which require extensive expert knowledge to extract meaningful patterns from EEG data [28,29,30]. By contrast, EEG-RegNet leverages a convolutional architecture to automatically extract spatiotemporal features, streamlining the process. Additionally, the two-stage recognition process significantly improves prediction accuracy by mitigating convergence toward neutral states, which commonly occurs with MSE loss. The model’s notably lower RMSE compared with existing approaches enhances its prediction granularity, even at an integer level, demonstrating its effectiveness in advancing the field of continuous emotion recognition.
Section 4.4 further underscores the interpretability of the hybrid loss function. The results reveal a clear trade-off between MSE and CE losses: MSE primarily enhances score prediction accuracy, while CE improves discriminability. This balance validates the rationale behind our two-stage recognition process, which integrates CE into MSE to prevent bias toward neutral states while improving fine-grained emotion predictions.
Despite its strengths, EEG-RegNet has certain limitations in its current form. The network architecture, optimized for one-second EEG segments, may require modifications to accommodate longer recordings or tasks with more complex temporal dependencies. Specifically, the use of a 1D CNN was chosen to maintain a lightweight design and effectively model global temporal dependencies over short durations without relying on RNNs. However, longer sequences might necessitate more complex architectures, such as long short-term memory (LSTM) [36] or gated recurrent unit (GRU) [37], to capture detailed temporal dynamics. Furthermore, the model’s evaluation has been limited to the DEAP dataset, which, although widely used, does not fully represent real-world scenarios. Future evaluations on diverse datasets will be crucial to establishing the model’s robustness and generalizability.
For future work, we aim to explore the scalability of EEG-RegNet’s two-stage recognition process across various domains. Beyond emotion recognition, the model’s scoring and classification capabilities could be extended to medical applications, such as Alzheimer’s Disease (AD) diagnosis through MMSE score prediction [38,39] or MDD diagnosis via PHQ-8 score prediction [40]. Additionally, the methodology’s versatility lies in its ability to seamlessly integrate classification and regression techniques across diverse tasks and data types, including EEG signals, speech, video, and text. This scalability highlights the broader potential of EEG-RegNet, making it a promising tool for both medical and non-medical domains.
6. Conclusions
In this paper, we present EEG-RegNet, a model designed for emotion recognition in the continuous VAD space. Our model introduces two key innovations: spatiotemporal modeling of EEG signals and a two-stage recognition process. The spatiotemporal features are extracted using convolutional architectures, and emotional scores are predicted in two stages. First, a preliminary score spectrum is generated with CE loss, followed by score refinement through MSE loss for enhanced precision. Additionally, a Bernoulli penalty is integrated into the hybrid loss, improving adaptability across emotional axes. By leveraging the VAD space, EEG-RegNet captures subtle emotional nuances. Our experiments on the DEAP dataset show that EEG-RegNet outperforms existing approaches in both prediction accuracy and fine-grained emotion classification, highlighting its strength in nuanced emotion recognition using EEG signals. For future work, we aim to explore the scalability of EEG-RegNet’s two-stage recognition process across various medical domains to enhance diagnostic accuracy and broaden its applicability.
Author Contributions
Conceptualization, methodology, validation, investigation, and software, H.J.J., L.J., H.J. and H.K.; writing—original draft preparation, H.J.J. and L.J.; data curation, H.J.J., H.J. and H.K.; visualization, H.J.J.; writing—review and editing, resources, supervision, funding acquisition, E.Y.K.; project administration, H.J.J., L.J., H.J., H.K. and E.Y.K. All authors have read and agreed to the published version of the manuscript.
Funding
This paper was supported by Konkuk University in 2019.
Data Availability Statement
No new data were created or analyzed in this study. The DEAP dataset is available at https://www.eecs.qmul.ac.uk/mmv/datasets/deap/ (accessed on 26 December 2024).
Conflicts of Interest
Authors Longbin Jin and Eun Yi Kim were employed by Voinosis Inc. All authors declare that the research was conducted without any commercial or financial relationships that could be construed as a potential conflict of interest.
References
- Kakunje, A.; Mithur, R.; Kishor, M. Emotional well-being, mental health awareness, and prevention of suicide: COVID-19 pandemic and digital psychiatry. Arch. Med. Health Sci. 2020, 8, 147–153. [Google Scholar] [CrossRef]
- Liu, Y.; Sourina, O.; Nguyen, M.K. Real-time EEG-based emotion recognition and its applications. In Transactions on Computational Science XII: Special Issue on Cyberworlds; Springer: Berlin/Heidelberg, Germany, 2011; pp. 256–277. [Google Scholar]
- Bai, R.; Xiao, L.; Guo, Y.; Zhu, X.; Li, N.; Wang, Y.; Chen, Q.; Feng, L.; Wang, Y.; Yu, X.; et al. Tracking and monitoring mood stability of patients with major depressive disorder by machine learning models using passive digital data: Prospective naturalistic multicenter study. JMIR mHealth uHealth 2021, 9, e24365. [Google Scholar] [CrossRef]
- Li, W.; Zhang, Z.; Song, A. Physiological-signal-based emotion recognition: An odyssey from methodology to philosophy. Measurement 2021, 172, 108747. [Google Scholar] [CrossRef]
- Venkatraman, A.; Edlow, B.L.; Immordino-Yang, M.H. The brainstem in emotion: A review. Front. Neuroanat. 2017, 11, 15. [Google Scholar] [CrossRef]
- Rached, T.S.; Perkusich, A. Emotion recognition based on brain-computer interface systems. In Brain-Computer Interface Systems-Recent Progress and Future Prospects; Intechopen: London, UK, 2013; pp. 253–270. [Google Scholar]
- Piho, L.; Tjahjadi, T. A mutual information based adaptive windowing of informative EEG for emotion recognition. IEEE Trans. Affect. Comput. 2018, 11, 722–735. [Google Scholar] [CrossRef]
- Alazrai, R.; Homoud, R.; Alwanni, H.; Daoud, M.I. EEG-based emotion recognition using quadratic time-frequency distribution. Sensors 2018, 18, 2739. [Google Scholar] [CrossRef] [PubMed]
- Kusumaningrum, T.; Faqih, A.; Kusumoputro, B. Emotion recognition based on DEAP database using EEG time-frequency features and machine learning methods. Proc. J. Phys. Conf. Ser. Iop Publ. 2020, 1501, 012020. [Google Scholar] [CrossRef]
- Jin, L.; Kim, E.Y. E-EmotiConNet: EEG-based emotion recognition with context information. In Proceedings of the 2022 International Joint Conference on Neural Networks (IJCNN), Padua, Italy, 18–23 July 2022; IEEE: Piscataway, NJ, USA, 2022; pp. 1–8. [Google Scholar]
- Nawaz, R.; Cheah, K.H.; Nisar, H.; Yap, V.V. Comparison of different feature extraction methods for EEG-based emotion recognition. Biocybern. Biomed. Eng. 2020, 40, 910–926. [Google Scholar] [CrossRef]
- Wang, Z.; Gu, T.; Zhu, Y.; Li, D.; Yang, H.; Du, W. FLDNet: Frame-level distilling neural network for EEG emotion recognition. IEEE J. Biomed. Health Inform. 2021, 25, 2533–2544. [Google Scholar] [CrossRef] [PubMed]
- Russell, J.A.; Mehrabian, A. Evidence for a three-factor theory of emotions. J. Res. Personal. 1977, 11, 273–294. [Google Scholar] [CrossRef]
- Koelstra, S.; Muhl, C.; Soleymani, M.; Lee, J.S.; Yazdani, A.; Ebrahimi, T.; Pun, T.; Nijholt, A.; Patras, I. Deap: A database for emotion analysis; using physiological signals. IEEE Trans. Affect. Comput. 2011, 3, 18–31. [Google Scholar] [CrossRef]
- Du, X.; Ma, C.; Zhang, G.; Li, J.; Lai, Y.K.; Zhao, G.; Deng, X.; Liu, Y.J.; Wang, H. An efficient LSTM network for emotion recognition from multichannel EEG signals. IEEE Trans. Affect. Comput. 2020, 13, 1528–1540. [Google Scholar] [CrossRef]
- Li, C.; Bian, N.; Zhao, Z.; Wang, H.; Schuller, B.W. Multi-view domain-adaptive representation learning for EEG-based emotion recognition. Inf. Fusion 2024, 104, 102156. [Google Scholar] [CrossRef]
- Mert, A.; Akan, A. Emotion recognition from EEG signals by using multivariate empirical mode decomposition. Pattern Anal. Appl. 2018, 21, 81–89. [Google Scholar] [CrossRef]
- Chao, H.; Dong, L.; Liu, Y.; Lu, B. Emotion recognition from multiband EEG signals using CapsNet. Sensors 2019, 19, 2212. [Google Scholar] [CrossRef] [PubMed]
- Çelebi, M.; Öztürk, S.; Kaplan, K. An emotion recognition method based on EWT-3D–CNN–BiLSTM-GRU-AT model. Comput. Biol. Med. 2024, 169, 107954. [Google Scholar] [CrossRef] [PubMed]
- Yin, Z.; Liu, L.; Chen, J.; Zhao, B.; Wang, Y. Locally robust EEG feature selection for individual-independent emotion recognition. Expert Syst. Appl. 2020, 162, 113768. [Google Scholar] [CrossRef]
- Ahmed, M.Z.I.; Sinha, N.; Ghaderpour, E.; Phadikar, S.; Ghosh, R. A novel baseline removal paradigm for subject-independent features in emotion classification using EEG. Bioengineering 2023, 10, 54. [Google Scholar] [CrossRef] [PubMed]
- Xing, X.; Li, Z.; Xu, T.; Shu, L.; Hu, B.; Xu, X. SAE+ LSTM: A new framework for emotion recognition from multi-channel EEG. Front. Neurorobot. 2019, 13, 37. [Google Scholar] [CrossRef]
- Liu, S.; Wang, Z.; An, Y.; Zhao, J.; Zhao, Y.; Zhang, Y.D. EEG emotion recognition based on the attention mechanism and pre-trained convolution capsule network. Knowl.-Based Syst. 2023, 265, 110372. [Google Scholar] [CrossRef]
- Hu, J.; Wang, C.; Jia, Q.; Bu, Q.; Sutcliffe, R.; Feng, J. ScalingNet: Extracting features from raw EEG data for emotion recognition. Neurocomputing 2021, 463, 177–184. [Google Scholar] [CrossRef]
- Islam, M.R.; Islam, M.M.; Rahman, M.M.; Mondal, C.; Singha, S.K.; Ahmad, M.; Awal, A.; Islam, M.S.; Moni, M.A. EEG channel correlation based model for emotion recognition. Comput. Biol. Med. 2021, 136, 104757. [Google Scholar] [CrossRef] [PubMed]
- Kim, Y.; Choi, A. EEG-based emotion classification using long short-term memory network with attention mechanism. Sensors 2020, 20, 6727. [Google Scholar] [CrossRef]
- Verma, G.K.; Tiwary, U.S. Affect representation and recognition in 3D continuous valence–arousal–dominance space. Multimed. Tools Appl. 2017, 76, 2159–2183. [Google Scholar] [CrossRef]
- Galvão, F.; Alarcão, S.M.; Fonseca, M.J. Predicting exact valence and arousal values from EEG. Sensors 2021, 21, 3414. [Google Scholar] [CrossRef]
- Al-Fahad, R.; Yeasin, M. Robust modeling of continuous 4-d affective space from eeg recording. In Proceedings of the 2016 15th IEEE International Conference on Machine Learning and Applications (ICMLA), Anaheim, CA, USA, 18–20 December 2016; IEEE: Piscataway, NJ, USA, 2016; pp. 1040–1045. [Google Scholar]
- Garg, N.; Garg, R.; Anand, A.; Baths, V. Decoding the neural signatures of valence and arousal from portable EEG headset. Front. Hum. Neurosci. 2022, 16, 1051463. [Google Scholar] [CrossRef] [PubMed]
- Howard, A.G. Mobilenets: Efficient convolutional neural networks for mobile vision applications. arXiv 2017, arXiv:1704.04861. [Google Scholar]
- Abdelrahman, A.A.; Hempel, T.; Khalifa, A.; Al-Hamadi, A.; Dinges, L. L2cs-net: Fine-grained gaze estimation in unconstrained environments. In Proceedings of the 2023 8th International Conference on Frontiers of Signal Processing (ICFSP), Corfu, Greece, 23–25 October 2023; IEEE: Piscataway, NJ, USA, 2023; pp. 98–102. [Google Scholar]
- Bradley, M.M.; Lang, P.J. Measuring emotion: The self-assessment manikin and the semantic differential. J. Behav. Ther. Exp. Psychiatry 1994, 25, 49–59. [Google Scholar] [CrossRef] [PubMed]
- Russell, J.A. A circumplex model of affect. J. Personal. Soc. Psychol. 1980, 39, 1161. [Google Scholar] [CrossRef]
- Mehrabian, A. Pleasure-arousal-dominance: A general framework for describing and measuring individual differences in temperament. Curr. Psychol. 1996, 14, 261–292. [Google Scholar] [CrossRef]
- Hochreiter, S. Long Short-term Memory. In Neural Computation; MIT-Press: Cambridge, MA, USA, 1997. [Google Scholar]
- Cho, K.; Van Merriënboer, B.; Gulcehre, C.; Bahdanau, D.; Bougares, F.; Schwenk, H.; Bengio, Y. Learning phrase representations using RNN encoder-decoder for statistical machine translation. arXiv 2014, arXiv:1406.1078. [Google Scholar]
- Roselli, F.; Tartaglione, B.; Federico, F.; Lepore, V.; Defazio, G.; Livrea, P. Rate of MMSE score change in Alzheimer’s disease: Influence of education and vascular risk factors. Clin. Neurol. Neurosurg. 2009, 111, 327–330. [Google Scholar] [CrossRef]
- Arevalo-Rodriguez, I.; Smailagic, N.; Figuls, M.R.; Ciapponi, A.; Sanchez-Perez, E.; Giannakou, A.; Cullum, S. Mini-Mental State Examination (MMSE) for the detection of Alzheimer’s disease and other dementias in people with mild cognitive impairment (MCI). Cochrane Database Syst. Rev. 2015, 3. [Google Scholar] [CrossRef]
- Gilbody, S.; Richards, D.; Brealey, S.; Hewitt, C. Screening for depression in medical settings with the Patient Health Questionnaire (PHQ): A diagnostic meta-analysis. J. Gen. Intern. Med. 2007, 22, 1596–1602. [Google Scholar] [CrossRef]
Disclaimer/Publisher’s Note: The statements, opinions and data contained in all publications are solely those of the individual author(s) and contributor(s) and not of MDPI and/or the editor(s). MDPI and/or the editor(s) disclaim responsibility for any injury to people or property resulting from any ideas, methods, instructions or products referred to in the content. |
© 2024 by the authors. Licensee MDPI, Basel, Switzerland. This article is an open access article distributed under the terms and conditions of the Creative Commons Attribution (CC BY) license (https://creativecommons.org/licenses/by/4.0/).





