Abstract
Electric Arc Furnaces (EAFs) are widely used in the steel manufacturing industry to melt scrap steel by employing a large number of electric arcs. EAFs play an important role in ensuring the efficient production of steel. However, their nonlinear and variable load characteristics have a significant impact on power quality. Because the active power of an electric arc depends on its length, a system for controlling the electrode positions is necessary. This paper presents a control system based on a fuzzy logic controller for the active power control of an electric arc furnace. Individual simulation scenarios were chosen with both reference values and the process taken into consideration. The reference, constant value, step variation, and the sequence of step variation were investigated, as well as step disturbances and the sequence of step disturbances from the viewpoint of the process. Furthermore, the procedure of changing the tap on a transformer was investigated. The proposed solution minimizes the time required for charge elaboration, but the main benefit is that there are no additional costs in the implementation process because the installation remains identical, with the only changes being improvements to soft control management.
Keywords:
fuzzy logic; fuzzy logic controller; power quality; electric arc model; electric arc furnace model; control system MSC:
93C42; 94D05; 26E50
1. Introduction
In power systems, it is very important to analyze the voltage flicker issue; this subject has been researched in many publications [1,2,3,4,5,6,7,8,9,10,11]. One piece of equipment that generates a voltage flicker is the electric arc furnace [12,13,14,15,16,17,18,19,20]. The electric arc furnace is used in the melting of different types of scrap, which is loaded into the furnace tank. In order to melt these metals, an electric arc is used [21].
The electric arc furnace can be of an alternative current (AC) or direct current (DC) type. In this paper, an AC electric arc furnace is analyzed. In the case of AC electric arc furnaces, an electric arc that appears between each of the electrodes and the charging material is used.
The main task for an electric arc furnace is to convert solid metal into liquid.
Steel is the most important iron alloy, with the main component of it being carbon, in a concentration of a maximum of 2.11% of its weight. By using some alloying elements, the main properties of steel can be modified, such as hardness, elasticity, resistance, flexibility, corrosion resistance, flowing limit, acid resistance, etc. [22]. Many of the electric arc furnaces used at present are high- and ultra-high power [23]. These types of furnaces have nonlinear loads which vary over time and generally cause different power quality problems [24,25,26,27]. Of the power quality problems, harmonic currents, unbalance in the three-phase system, considerable reactive power, and flicker effects should be mentioned [28,29,30,31].
Because power quality is so important in power systems, it is necessary to take actions in order to reduce these negative effects. That is one of the reasons that led us to study the behavior of the electric arc furnace. If the electric arc furnace is high-power or ultra-high-power, the electric arc currents are of a very high amplitude, and it is difficult to work directly with the electric arc furnace in order to test different action scenarios. This is the second reason why it is necessary to model and simulate the behavior of an electric arc furnace during its functioning, as this is when it produces the electric arc that is used to melt the metal.
In an electric arc furnace, functioning can be categorized into two main stages: the smelting and refining stages. The smelting stage is characterized by the negative effects that are introduced in the power network system. In the refining stage, the scraps that were loaded into the furnace tank are in a liquid state and the length of the arc can be kept constant more easily than in the melting stage.
Although electric arc furnaces experience different power quality problems, they have some advantages: good thermal efficiency, a short time in the elaborating of the charging material, great real dissipated power, and a low electrode breakage rate.
The entire process of operations of an electric arc furnace is supervised by computers. An AC electric arc furnace has three electrodes that are used to melt scrap. The electrodes are made of graphite, and each electrode is made of three parts, which makes it easier to change a consumed electrode. An AC electric arc furnace is supplied with energy provided from a transformer.
Each of the three graphite electrodes has its own control system that contains a hydraulic component, which is used to move the electrodes in the vertical plane so that the electric arc length remains constant and so that the current of the electric arc remains constant.
The length of the electric arc influences the power of the electric arc. If the length of the electric arc decreases, then the current of the electric arc increases. If the length of the electric arc increases, then the current of the electric arc decreases.
This paper proposes a control system based on a fuzzy controller that can be compared with a classical proportional derivative controller. The fuzzy controller is used to supply constant power to the electric arc furnace by maintaining a constant length to the electric arc from the electric arc furnace. The electric current will be kept constant too.
In this paper, a mathematical model of the electric arc that was proposed in [32] is used. This model was validated by making comparisons between the values of the parameters acquired from a real electric arc furnace and simulated values using the same parameters.
In the implementation of the control system, we included the modeling of the electric arc.
In order to model the arc devices, we used computer simulation programs [33,34,35,36,37,38,39,40,41,42,43,44]; in this paper, in order to model and simulate the behavior of electric arcs and of the electric arc furnace control system, computer simulation programs designed in Matlab/Simulink 2024a were used.
Current modeling concepts are based on achieving the lowest possible electric energy consumption for the electric arc furnace and also on reducing the effects of disturbances that can be introduced into the power network system, which can affect other consumers connected to the same network.
In the literature, many models of electric arc behavior can be found: the Cassie–Mayr model [27,45,46,47,48], hyperbolic model [49,50], combined hyperbolic and exponential model [48,51], a current source controlled by a nonlinear resistance model [52], differential equation model [53,54,55], chaos theory models [56,57], combined models based on chaos theory and artificial neural networks [58,59], models based on a feedforward artificial neural network [60,61], hybrid neuro-fuzzy models [62,63,64], fuzzy models [65], adaptive neuro-fuzzy models [66], radial basis neural network models [67], and models based on the voltage–current characteristics of the electric arc [68].
In order to develop a mathematical model for the full electric arc furnace, mathematical models for the electric system and the electric arc must first be identified.
From the perspective of process control, hydraulic installations can be used to determine the movements of the electrodes at a certain speed and direction, leading to a constant arc length and therefore a constant power [52,69].
Many control strategies can be found in the literature, i.e., those based on fuzzy logic, which maintain a constant impedance of the supply circuit [70], those based on the use of a fuzzy PI controller tuned by a genetic algorithm, which maintain a constant electric arc current [71], those based on fuzzy logic and on an interpolation algorithm, which maintaining a constant electric arc current [72], those based on the use of a PID controller tuned by a fuzzy logic to maintain a constant electric arc [4,73], those based on the use of a PID controller tuned by a fuzzy controller to maintain a constant temperature inside the furnace [74], adaptive control strategies and PI control strategies which maintain a constant electric arc current [75], those based on the use of a PID controller tuned by a backpropagation neural network [76], and those based on predictive models, which maintain a constant electric arc current [77].
The novelty of this study is the design, simulation, and validation of a fuzzy logic controller for active power regulation of an electric arc furnace. Simulations in a closed loop employing a mathematical model of the electric arc as a nonlinear element were used to analyze the functionality of the proposed control system. The mathematical model of the electric arc was verified by comparing simulation results against measurement results obtained from actual electric arc furnace installations.
The purpose of this research is to establish the structure of the fuzzy logic controller as well as the values of the arc model parameters in order to provide an improved approach for controlling the active power of an electric arc furnace.
Thus, the paper is organized as follows: Section 1 includes additional study on the challenges generated by EAFs. Section 2 covers both the modelling of the electric arc and the electrical installation of the electric arc furnace using the proposed fuzzy logic controller. Section 3 describes the implementation of the fuzzy logic controller as well as the simulation of the control system using seven scenarios provided by the reference and the process. Section 4 presents the simulation results obtained from simulating the proposed control system, as well as the conditions under which the main requirements can be met. Section 5 presents the key findings of this study.
2. Materials and Methods
2.1. Modelling the Electric Arc Behavior
In order to model the behavior of an electric arc [78], this research employed a model designed and validated by the author of this paper [33]. This model is based on the linearization of the voltage–current characteristic of an electric arc and is described in (1). In this model, the voltage–current characteristics are divided into three functional zones for the positive and negative half periods.
Equations (2) and (3) illustrate the relations used to obtain the values of parameters i1 and i2.
In Equations (1)–(3):
- varc is the voltage of the electric arc;
- iarc is the current of the electric arc;
- vig is the ignition voltage of the electric arc;
- vex is the extinction voltage of the electric arc;
- R1 is the line slope obtained when the voltage–current characteristic is approximated with a line ranging within [−i1, i1);
- R2 is the line slope obtained when the voltage–current characteristic is approximated with a line ranging within [−i2, −i1) or [i1, i2];
- −i1, i1 are the values of the electric arc current when −vig and +vig are reached, respectively;
- −i2, i2 are the values of the electric arc current when −vex and +vex are reached, respectively.
In all the performed simulations, the values of the model parameters are the following: vig = 390 V, vex = 340 V, R1 = 0.05 Ω, R2 = −0.00076 Ω.
2.2. Modelling of the Electric Arc Furnace Process
The three impedances of short lines are unbalanced because of mostly mutual inductances between the three phases. As a result, there are two methods for simulating how the electrical installation of the electric arc furnace will function. The first method is to use the three real impedances obtained by adequate measurements, with the same arc length on each phase. The second method is to use three equal impedances with different arc length values on each phase. The similarity of the two scenarios is ensured by the requirement that phase currents on the same phase be equal. Both of these situations presented an unbalanced three-phase power supply system, with varying active powers on each phase.
A simplified three-phased scheme assumes equal impedances and active power, as shown in this paper. Based on all of these results, it can be concluded that the simplified electrical supply system provides the same information about the functionality of a fuzzy logic controller in power control through modifying the electric arc length.
To develop the Simulink model that accurately represents the behavior of the electric arc, as well as the functioning of the electric arc furnace, a simplified electrical supply system for a single phase of the power supply voltage, as shown in Figure 1, was used.
Figure 1.
Simplified electrical supply system of an electric arc furnace for a single phase.
In Figure 1:
- VS(t) is the supply voltage of the furnace;
- ZS is the power supply impedance;
- RS is the resistance of the power supply;
- LS is the inductance of the power supply;
- i(t) is the current of the electric arc;
- P is a point of measuring the values of the parameters;
- ZSN is the short network impedance;
- RSN is the resistance of the supply short network of electric arc furnace;
- LSN is the inductance of the supply short network of electric arc furnace;
- Electrode is one of the graphite electrodes used to melt scrap;
- Electric arc is the electric arc of the electric arc furnace that appears between the electrode and the metal loaded in the furnace tank;
- Varc is the voltage of the electric arc;
- Furnace is the electric arc furnace.
Equations (4) and (5) present the relations for computing the impedance of the power supply for the impedance of the short network used to feed the electric arc furnace. In these relations, XS is the power supply reactance and XSN is the short network reactance, computed as illustrated in (6) and (7), respectively.
The short network is compounded by three parts:
- A group of bars representing the connection between the transformer secondary winding and the output from the special chamber which contains the transformer;
- Flexible cables made of copper that ensure the movement of the electrodes during the elaboration of the steel;
- Water-cooled pipes connected to the electrode support.
From Figure 1, Equation (8) can be obtained:
If notations (9) and (10) are used:
and replacing (9) and (10) in (8), we obtain (11):
which can be rewritten as (12):
The voltage of an inductor is described in Equation (13):
that leads to (14):
By integrating Equation (14), we obtained Equation (15):
Using Equations (12), (13), and (15), we obtained a Simulink model for simulating the electric supply system of an electric arc furnace for a single phase, as illustrated in Figure 2.
Figure 2.
Simulink model for simulating the electric supply system of an electric arc furnace for a single phase.
In Figure 2, values of the parameters that correspond to the real values of the parameters from an AC electric arc furnace are used. These values are as follows:
- VS(t) can vary between 449.07 and 783.83 V, values that correspond to phase voltages for each tap of the transformer that are used in the melting process; line voltage can vary between 550 and 960 V;
- f = 50 Hz;
- Rech = 0.47 mΩ;
- Lech = 5.5 mΩ;
- Source sample time = 1/10,000 s.
In Figure 2, ARC_Model represents the Matlab function for the model of the electric arc illustrated in Equation (1). In this function, the input is the current of the electric arc and the output is the voltage of the electric arc. In our simulation of parameters Rech and Lech, we used Gain blocks from Simulink.
We then used Equation (16) to obtain the value for phase voltage while taking into account the line voltage:
To validate the mathematical model of the electric arc, two comparisons were performed between the simulation and measurement results acquired using the data acquisition equipment described in [3].
The first comparison, shown in Figure 3, refers to the voltage and current waveforms during the melting and refining stages.
Figure 3.
Comparison between the simulation and measurement results of the voltage and current waveform.
The second comparison, shown in Figure 4, refers to the voltage–current characteristic of electric arc for the same stages of charge.
Figure 4.
Comparison between the simulation and measurement results of the voltage–current characteristic.
3. Control System Based on Fuzzy Logic
During the melting process at the stated plant, two kinds of regulation can be used. One is given through changing the transformer tap, which leads to variable power values that supply the electric arc furnace. The second kind of regulation is achieved by changing the positions of the electrodes, leading to variable arc lengths. The first approach is very useful in various melting phases, whereas the second is used throughout the melting process, particularly during the melting stage, during which the majority of the disturbances can occur.
In this paper, we propose an automated control system based on fuzzy logic to control the electric arc power [79,80]. The proposed fuzzy logic controller was compared to a conventional proportional derivative controller by considering the inputs, errors, and derivatives of the errors [81]. The control system was tested in a closed loop.
Our fuzzy logic controller is suitable for systems that present nonlinearity and strong random disturbances [13,14,15].
- Implementation of the Fuzzy Logic Controller
This work proposes a fuzzy control with two inputs and one output, as shown in Figure 5. The inputs include power error and error change. The output value represents the direction and speed with which the electrode is moved. The speed of moving the electrode decreases as the value approaches zero and increases as the value exceeds zero. Also, if the value is negative, the electrode will be moved downward in the vertical axis from its current position, whereas if the value is positive, the electrode will be moved upward in the vertical axis. In this method, the arc length is held at a constant reference value.
Figure 5.
Block diagram of the control system.
For each of the fuzzy variables, we used seven fuzzy sets, i.e., NL, NM, NS, Z, PS, PM, and PL, which correspond to Negative Large, Negative Medium, Negative Small, Zero, Positive Small, Positive Medium, and Positive Large, respectively.
While designing the fuzzy controller, we considered membership functions of mixt type. Therefore, we used trapezoidal membership functions for NL and PL and triangular membership functions for the rest of the fuzzy sets.
The Mamdani type fuzzy inference method, min–max inference engine, and centroid type defuzzification processes were used.
The reference parameter of the control system was the power of the electric arc. The hydraulic actuator represented the execution element, that in all the simulations was considered as a system of PT1 type having the transfer function, H(s), illustrated in (16) and time constant T = 0.75 s.
For each of the values of the reference parameter, we allowed an error of power (controlled parameter) of 150 kW, a value that represents 8% of the total value of the reference parameter.
Electric arc represents the process; it is a nonlinear element taking into account the dependence between its voltage and current [77].
Figure 6 presents the membership functions for power input variable error. The universe of discourse for this input variable is in the range of −5.78 × 105 to 5.78 × 105.
Figure 6.
Membership functions for input variable Error.
Figure 7 presents the membership functions for input variable change of error. The universe of discourse for this input variable is in the range of −5 × 105 to 5 × 105.
Figure 7.
Membership functions for input variable ChangeOfError.
Figure 8 presents the membership functions for the output variable, i.e., a value that represents direction and speed, in order to move the electrode up or down on the vertical axis. The universe of discourse for this output variable is in the range of −40 to 40.
Figure 8.
Membership functions for output variable CotrollerOutput.
Table 1 presents fuzzy rule-based techniques for developing the fuzzy inference structure for the fuzzy logic controller. A fuzzy rule-based process was implemented by performing multiple experiments and incorporating human experience. These rules ensure that the electrode position is modified in order to operate the electric arc furnace without interruptions, as well as to eliminate the injection of harmonics into the power network and problems that may arise during the melting process (for example, electrode breakages).
Table 1.
Fuzzy rule based process for developing the fuzzy inference structure for the fuzzy logic controller. N—Negative; P—Positive.
- b.
- Implementation and Simulation of the Control System
In industrial plants, the most widely used taps of the transformer in the melting process are 14, 15, 16, 17, and 18, with corresponding line voltages of 837 V, 864 V, 894 V, 925 V, and 960 V.
To determine both the maximum active power for each of the transformer’s most frequently used taps and the arc length needed to attain the maximum active power, a Simulink model for simulating an electric supply system of the electric arc furnace for a single phase (from Figure 9) was utilized. In this Simulink model, the arc length was modified from 0 to 60 cm using a Simulink Ramp block, and the supply voltage was set with the matching values for each transformer tap, as previously indicated. The slope of this ramp was set at 50.
Figure 9.
Simulink model used to obtain the values of both the arc length and maximum active power for each of the most used tap of the transformer during the melting process.
Figure 10 shows the variations in arc length, as well as the active power obtained from furnace transformer taps 14, 15, 16, 17, and 18.
Figure 10.
Maximum active power and corresponding arc length for each of the most widely used taps in the melting process.
It can be observed that the maximum active power for tap 14 was 15.9 MW, for tap 15 was 17 MW, for tap 16 was 18.2 MW, for tap 17 was 19.5 MW, and for tap 18 was 21.1 MW.
At the same time, the value of the arc length corresponded to the maximum active power that could be obtained for each of the transformer’s five most commonly used taps: Tap 14 had an arc length of 26.39 cm, Tap 15 27.4 cm, Tap 16 28.39 cm, Tap 17 29.89 cm, and Tap 18 30.89 cm.
These values need to be understood by the control system.
Active power control can be achieved in two ways: by changing the tap while keeping the arc length fixed, or by preserving the tap while changing the arc length. Because tap changing requires control of the primary contacts of a furnace transformer at currents ranging from 1.000 to 2.000 A, the second method of arc changing is frequently utilized in the technological process. Based on this observation, the disturbances generated by arc length changes can be calculated for the same tap curve. Figure 10 shows that modifying the active power in the 16–20 MW domain led to an arc length modification of 20–25 cm for tap 18. This carries an active power disturbance of 0.8 MW to a 1 cm arc length disturbance, or 2.6% of the tap’s maximum active power.
Another reason for controlling the arc length is to prevent accidental variations in arc length caused by breaking the electrodes or changing the distance between the electrodes and scrap pieces during the melting process.
Figure 2 shows the model used to integrate the process into the control system. The connection between the Simulink model for simulating the electric supply system of an electric arc furnace for a single phase and the execution element from the control system was achieved by using another input parameter, x, in the Matlab function; this was used to model the behavior of the electric arc. The value of x is obtained from the execution element and represents the movement of the electrode. This value was added to the initial arc length. In order to do this, Equation (18), which describes the relation between the extinction voltage of the electric arc and the length of the electric arc, was used.
where A is a constant that has a value equal to the sum of the anodic and cathodic voltage drop, i.e., A ≅ 40 V, and B is the voltage drop on the unity of the arc length, i.e., B ≅ 10 V/cm.
In the performed simulations, we chose the same values for the ignition and extinction voltages for the two positive and negative periods of the supply voltage.
As mentioned before, in all the simulations, the execution element was considered as a system of PT1 type having transfer function H(s), illustrated in (17), and time constant T = 0.75 s. A Transfer Fcn block from Simulink was used in this case in the model.
In order to obtain the output power to be compared to the reference power, an Active & Reactive Power block was used from Simulink library.
To make a connection between the fuzzy inference system and the fuzzy logic controller, we used the Fuzzy Logic Controller block from Simulink, with the parameter of this block being the name of the file containing the fuzzy inference system described previously in this paper.
Several tests of the control system using different parameters are illustrated below. These tests were used to evaluate the performance of the proposed control system in terms of the timing of responses, overshoot, and response stability.
Individual simulation scenarios were chosen considering both the reference values and the process itself. From the point of view of the reference, a constant value, step variation, and a sequence of step variations were investigated. Step disturbances and a sequence of step disturbances were investigated in terms of the process. Furthermore, the situation of changing the tap of the transformer was modelled.
- i.
- Control System for a Constant Reference
Figure 11 shows the Simulink model, which was used to simulate the functioning of the control system as a reference.
Figure 11.
Simulink model of the control system for a constant reference.
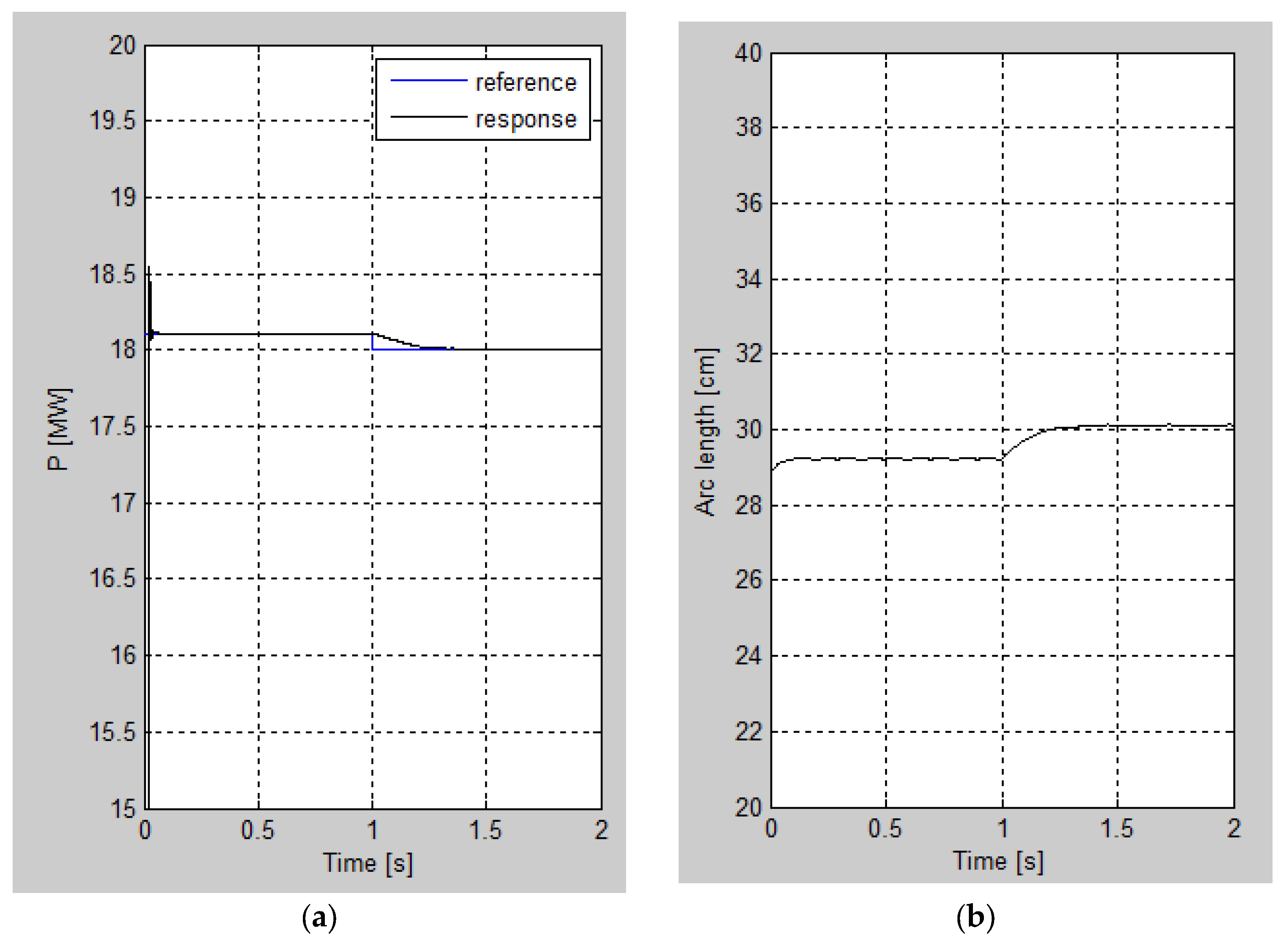
In this control system, the reference value was set at 18.1 MW, which is suitable for transformer tap 16. This signifies that the line voltage of the supply voltage that powers the furnace was 894 V. This transformer tap is commonly used during the melting stage.
Figure 12 shows the system response using the Fuzzy Logic Controller, as well as the variations in arc length considering a constant reference value. The system response followed the reference exactly, and the arc length remained constant. At the same time, it is important to note that the response did not oscillate.
Figure 12.
(a) Response of the control system for a constant reference; (b) Arc variation when the reference was constant in the control system.
- ii.
- Control System for Step Variation in the Reference
To simulate the functioning of the control system with step changes in the reference, the Simulink model shown in Figure 13 was utilized.
Figure 13.
Simulink model for the control system with a step variation in the reference.
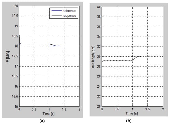
In this control system, the reference value was first set to 18.1 MW, and the transformer tap was set to 16. This signifies that the line voltage of the supply voltage that supplies electricity to the furnace was 894 V. After 1 s of simulation time, the reference was updated by decreasing it to 18 MW using a Simulink step block.
Figure 14 shows variations in the reference, the control system response, and the arc length. When the reference changed, the Fuzzy Logic Controller detected the new reference and sent commands to the execution element, increasing the arc length from about 29 cm to approximately 30 cm. This led to the same output power as the reference.
Figure 14.
(a) Reference and response of the control system with a step variation in the reference; (b) Arc variation when a step variation was used in the reference.
It can be seen that in this case study, the reaction of the system corresponded exactly to the reference. At the same time, it is noticeable that the response was stable and showed no oscillations.
- iii.
- Control System for a Sequence of Step Variations in the Reference
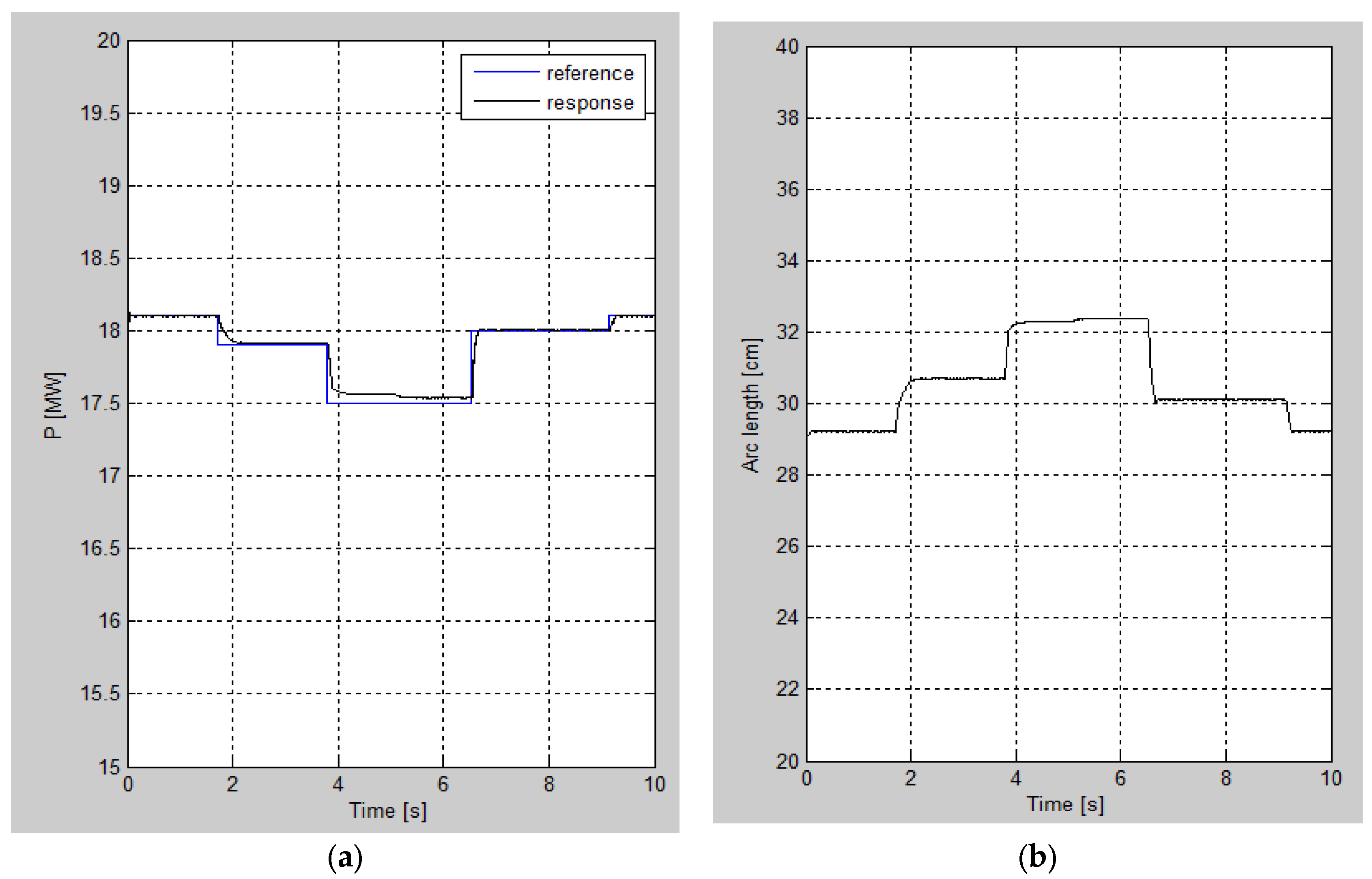
To simulate the functioning of the control system for a sequence of step variations in the reference, the Simulink model shown in Figure 15 was utilized. In this control system, the transformer tap was set to 16. The sequence of step variations was simulated using Simulink’s Manual Switch blocks. Four reference variations were considered.
Figure 15.
Simulink model for the control system for a sequence of step variations in the reference.
Figure 16 shows variations in the reference, the control system response, and the arc length. It can be observed that the reference value was initially set at 18.1 MW. After approximately 1.9 s of simulation time, the reference was adjusted, and it decreased to 17.9 MW. At 3.9 s, the reference power decreased again to 17.5 MW. At 6.5 s, the reference power was increased to 18 MW, and at 8.2 s, it increased to 18.1 MW.
Figure 16.
(a) Reference and response of the control system for a sequence of step variations in the reference; (b) Arc variation when a sequence of step variations in the reference was used.
When the reference changed, the Fuzzy Logic Controller detected the new value reference and sent commands to the execution element to increase or decrease the arc length. Under this particular circumstance, the initial arc length was about 29 cm. After the first variation of reference power, the arc length increased to about 30.9 cm. After the second change in reference power, the arc length increased to about 32.3 cm. After the third variation of reference power, the arc length decreased to approximately 30 cm, and after the final change of reference power, it decreased to about 29 cm. This achieved the same output power as the reference.
It can be seen that in this case study, the system response corresponded exactly to the reference. At the same time, it is noticeable that the response was stable and showed no oscillations.
- iv.
- Control System for a Step Disturbance in the Process and a Constant Reference
The Simulink model shown in Figure 17 was used to simulate the manner in which the control system functioned when a step disturbance was introduced into the process. In this case, the reference value remained constant at 18.1 MW. In this control system, the transformer tap was set to 16.
Figure 17.
Simulink model for the control system with a step disturbance in the process.
Problems in industrial plants can be caused by the movement of scrap in the furnace tank during the melting stage. First, the scrap placed into the furnace tank changes in design and form. After melting, a range of scrap shapes can be obtained for disposal in the furnace tank. It is important to take into account this problem, because it may result in damage to the furnace electrodes and cause the process to stop working.
Figure 18 shows variations in the reference, the control system response, and the arc length. It can be observed that after 1 s of simulation time, a disturbance was injected into the process using a Simulink step block, causing the arc length to change from the initial value of 29 cm to about 27 cm. The Fuzzy Logic Controller detected this modification and sent commands to the execution element, rejecting the disturbance and restoring the arc length to 29 cm.
Figure 18.
(a) Reference and response of the control system with a step disturbance in the process; (b) Arc variation when a step disturbance is injected into the process.
It can be noticed that in this case study, the system response corresponded exactly to the reference. At the same time, it is noticeable that the response was stable and did not exhibit oscillations.
- v.
- Control System for a Sequence of Step Disturbances in the Process and a Constant Reference
The Simulink model shown in Figure 19 was used to simulate the functioning of the control system for a sequence of step disturbances in the process. In this control system, the transformer tap was set to 16. The sequence of step disturbances was simulated using Simulink’s Manual Switch blocks. Four disturbances introduced into the process were considered.
Figure 19.
Simulink model for the control system for a sequence of step disturbances injected into the process.
Figure 20 shows the variation in control system response and arc length when several disturbances were injected into the process.
Figure 20.
(a) Reference and response of the control system for a sequence of a step disturbances injected into the process; (b) Arc variation when multiple step disturbances were injected into the process.
The first disturbance was injected into the process at a simulation time of 1.8 s, causing the arc length to increase from 29 cm to 31.5 cm and the system response to decrease from 18.1 MW to 17.7 MW.
A second disturbance was injected into the process at a simulation time of 2.8 s, causing the arc length to decrease from 29 cm to 26.5 cm and the system response to increase from 18.1 MW to 18.4 MW.
A third disturbance was injected into the process at a simulation time of 6.8 s, causing the arc length to increase from 29 cm to 35.3 cm and the system response to decrease from 18.1 MW to 16.4 MW.
A fourth disturbance was injected into the process at a simulation time of 9.2 s, causing the arc length to decrease from 31 cm to 29 cm and the system response to increase from 18 MW to 18.1 MW.
The Fuzzy Logic Controller compensated for the effects of each disturbance injected into the process and maintained the arc length at the selected initial value.
It can be seen that in this case study, the system response overcame all of the disturbances injected into the process and restored the arc length to its initial value. At the same time, it is noticeable that the response was stable and showed no oscillations.
- vi.
- Control System for a Sequence of Step Variations in the Process and the Reference
When the transformer is connected to a tap in an industrial plant, multiple reference power values can be used. At the same time, disturbances may occur during the melting stage at various moments in time. The Simulink model shown in Figure 21 was used to simulate the functioning of the control system for a variety of step variations of the reference for the same transformer tap, as well as injecting a sequence of step variations into the process. The sequence of step variations was simulated using Simulink’s Manual Switch blocks. Four reference variations were considered, and for each reference value, multiple disturbances were injected into the process. The disturbances injected into the process affected the length of the arc in a manner that was comparable to a real process.
Figure 21.
Simulink model for the control system for a sequence of step variations in the reference and for a sequence of step disturbances injected into the process.
Figure 22 shows variations in the reference, the control system response, and arc length. It can be seen that the reference value was initially set at 18.1 MW. For this reference, three disturbances in the process were injected. The first disturbance increased the arc length from 29 cm to approximately 31 cm; the second disturbance decreased the arc length from 29 cm to about 26.5 cm; and the third disturbance increased the arc length from 29 cm to approximately 35 cm.
Figure 22.
(a) Reference and response of the control system for a sequence of step variations of the reference and a sequence of step disturbances in the process; (b) Arc variation for a sequence of step variations in the reference and a sequence of step disturbances in the process.
After 6 s of simulation, the reference power value was set at 17.9 MW. The controller detected this change and adjusted the length of the arc so that the process output had the same power value as the reference, i.e., so that the actual arc length was 31 cm. For this new value, three disturbances were injected into the process. The first decreased the arc length from 31 cm to around 25 cm; the second increased the arc length from 31 cm to around 34 cm; and the third decreased the arc length from 31 cm to around 29 cm.
After 12.7 s of simulation, the reference power value was set to 17.5 MW. The controller detected this change and adjusted the length of the arc so that the process output had the same power value as the reference, i.e., so that the actual arc length was 32.5 cm. For this new value, three disturbances were injected into the process. The first increased the arc length from 32.5 cm to around 34.2 cm; the second decreased the arc length from 32.5 cm to around 29.3 cm; and the third increased the arc length from 32.5 cm to around 38.2 cm.
After 19.2 s of simulation, the reference power value was set to 18 MW. The controller detected this change and adjusted the length of the arc so that the process output had the same power value as the reference, i.e., so that the actual arc length was 30.5 cm.
It can be observed that the Fuzzy Logic Control compensated for the influence of each disturbance by obtaining the value of the reference power at the same arc length as the corresponding one. The system response was identical to the reference, with no oscillations and a state of stability.
The sequence of disturbances injected into the process can be of a random nature, with the controller managing to compensate for the effect of each.
- vii.
- Modifying the Tap of the Transformer by Injecting a Sequence of Step Variations into the Process for Each Tap
A control system to regulate the behavior of an electric arc when changing the tap transformer is crucial, as demonstrated in a previous study [82].
There are two types of regulation that relate to the industrial plant under study. One is utilized for the same melting stage, with the goal of maintaining the transformer tap on the same plot and adjusting the value of the reference around the maximum power that can be obtained for this tap. The second is used during different melting phases (melting, refining, etc.) when the transformer tap is changed, resulting in varied reference powers. At the same time, disturbances might occur during the melting stage at different moments in time.
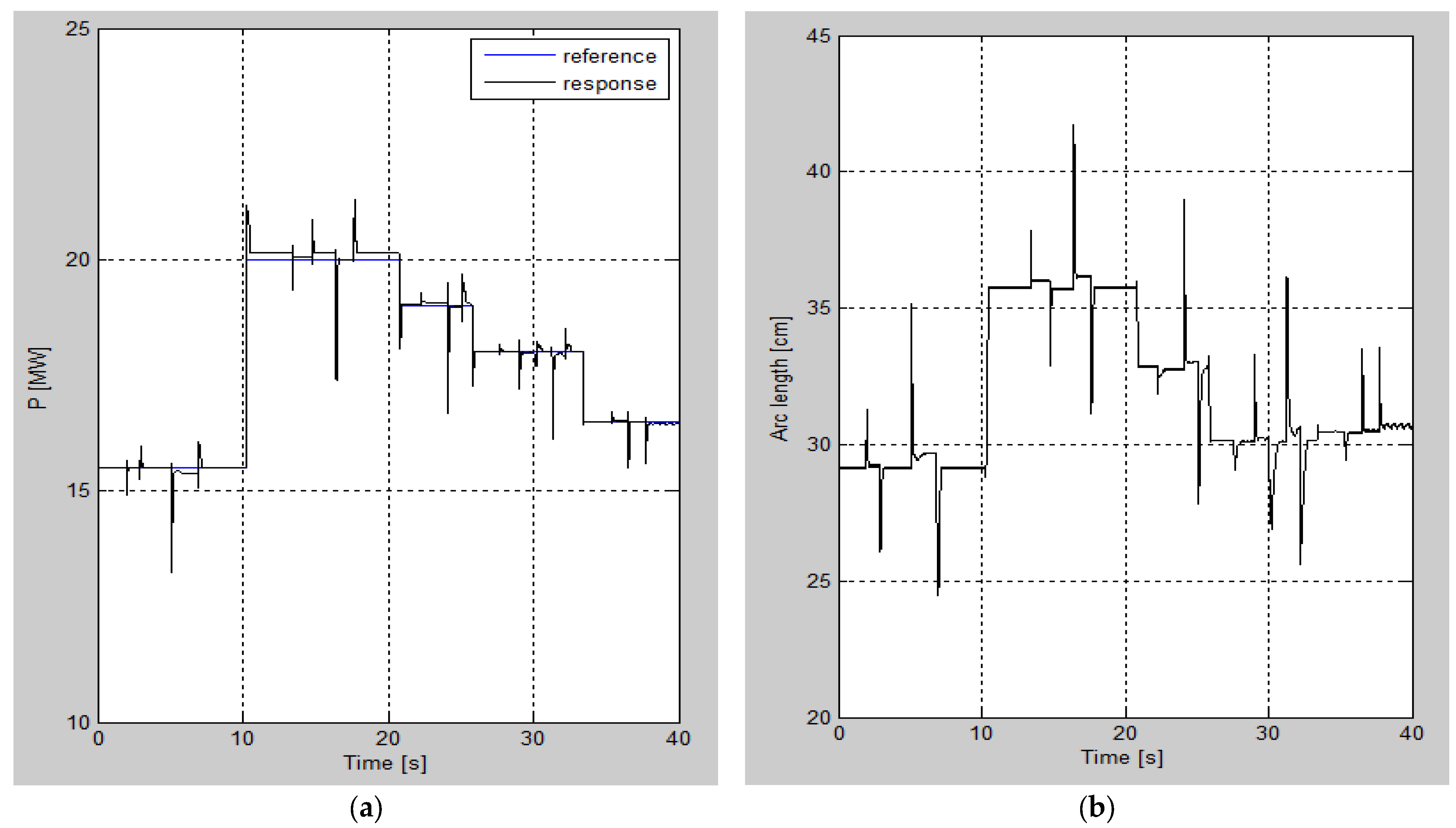
The Simulink model shown in Figure 23 was used to simulate the implementation of a control system for a sequence of step variations of the reference for different taps of the transformer, as well as to inject a sequence of step variations into the process. The sequence of step variations was simulated using Simulink’s Manual Switch blocks. Five transformer taps were investigated, leading to five variants of the reference. For each reference value, various disturbances were injected into the process. As with the real process, the disturbances injected into the process affected the length of the arc.
Figure 23.
Simulink model when the tap of the transformer was changed and a sequence of a step variations in the process for each tap was injected.
Figure 24 shows variations in the reference, the control system response, and arc length. The reference value was initially set on transformer tap 14, with a reference power value of 15.5 MW. Four disturbances in the process were injected for reference. The first disturbance increased the arc length from 29 cm to about 31 cm, the second decreased the arc length from 29 cm to about 27 cm, the third increased the arc length from 29 cm to about 35 cm, and the fourth decreased the arc length from 29 cm to about 24.7 cm.
Figure 24.
(a) Reference and response of the control system when the tap of the transformer was changed and a sequence of a step variations in the process for each tap was injected; (b) Arc variation when the tap of the transformer was changed and a sequence of a step variations in the process for each tap was injected.
After 10 s of simulation, the transformer tap was changed from tap 14 to tap 18, resulting in a reference power value of 20 MW. In this case, the arc length was modified so that the process output would have the same power value as the reference, i.e., the real arc length was 36 cm. For this new value, four disturbances were injected into the process. The first disturbance increased the arc length from 36 cm to about 37.5 cm; the second decreased the arc length from 36 cm to about 33 cm; the third increased the arc length from 36 cm to about 42 cm; and the fourth decreased the arc length from 36 cm to about 32 cm.
After 20.5 s of simulation, the transformer tap was changed from tap 18 to tap 17, leading to the reference power output of 18 MW. In this case, the length of the arc was modified to ensure that the process output had the same power value as the reference, i.e., so that the real arc length was 33 cm. Three disturbances were injected into the process to achieve this new value. The first disturbance decreased arc length from 33 cm to about 32 cm; the second increased the arc length from 33 cm to about 38.5 cm; and the third decreased the arc length from 33 cm to about 27.5 cm.
After 27 s of simulation, the transformer tap was changed from tap 17 to tap 16, leading to a reference power value of 16.5 MW. The tap was changed before the process had completely compensated for the prior injected disturbances. The controller detected this change and adjusted the length of the arc so that the process output had the same power value as the reference, i.e., so that the real arc length was 30.2 cm. Five disturbances were injected into the process to accomplish this new value. The first disturbance decreased the arc length from 30.2 cm to about 29 cm; the second increased the arc length from 30.2 cm to about 33.5 cm; the third decreased the arc length from 30.2 cm to about 27 cm; the fourth increased the arc length from 30.2 cm to about 36 cm; and the fifth decreased the arc length from 31 cm to about 25.5 cm.
After 32 s of simulation, the transformer tap was changed from tap 16 to tap 15, leading to a reference power output of 15.5 MW. The controller detected this change and adjusted the length of the arc so that the process output had the same power value as the reference, i.e., so that the actual arc length was 31 cm. Three disturbances were injected into the process to achieve this new value. The first disturbance decreased the arc length from 31 cm to about 29 cm, the second increased the arc length from 31 cm to about 34 cm, and the third increased the arc length from 31 cm to about 29 cm.
It can be observed that the Fuzzy Logic Control compensated for the effect of each disturbance by determining the value of the reference power required to maintain the same arc length.
At the same time, for each tap of the transformer, the control system response precisely matched the reference and did not show oscillations, remaining stable.
The sequence of disturbances injected into the process could be of a random nature, with the controller managing to compensate for the effect of each. Even if a new disturbance was injected into the process before the previous one had been compensated for, or if the disturbances were of the same type (increasing or decreasing arc length), the controller had the ability to compensate for their effect.
4. Results and Discussion
The electrode regulator system is essential for the functioning of an electric arc furnace. The control system performance of an electric arc furnace impacts both the energy usage and product quality. This is why it was essential to develop a control system for controlling the electrode position.
Electrode regulation is utilized to compensate for disturbances that may be injected into the process during electric arc furnace operation, as well as to maintain the value of the reference parameter under consideration.
The electrode regulator system of an electric arc furnace is used to improve the power and energy consumption of the furnace by adjusting the arc length in order to maintain a constant arc resistance. The main issues include electrode breakage, voltage fluctuations, imbalances in the three phases of the supply voltage, high reactive power, and harmonic currents.
To test the proposed control system, the maximum active power of the electric arc and the corresponding arc length were determined for each of the most commonly used transformer taps in the melting process, as these values are important for the control system.
The process was integrated into the control system, and multiple tests were carried out. For the first test, the power reference value was maintained constant, the process functioned well, and the initial arc length was 29 cm. The results of this test showed that the control system response completely matched the reference. Furthermore, the system performance was evaluated in terms of overshoot, tuning time, steady-state precision, and resilience.
In the second test, the simulation was initiated for a specified value of the reference, and at different moments in time, step variations in the power reference were introduced; the process functioned normally, and the initial arc length was 29 cm. During the duration of this test, it was found that the control system response remained exactly the same, even when the reference value was changed. In addition, the system performance was evaluated in terms of overshoot, tuning time, steady-state precision, and robustness.
In the third test, the simulation was started for a particular reference value, and at a particular moment in time, a step variation in the power reference was injected; the process functioned normally, and the initial arc length was 29 cm. This test demonstrated that the control system response remained exactly the same, even after the reference value had been changed multiple times. Furthermore, the system performance was examined in terms of overshoot, tuning time, steady-state precision, and robustness.
In the fourth test, the reference was maintained constant, and in the process, a step variation was introduced, with the initial arc length being 29 cm. While performing this test, it was noted that the controller compensated for the effect of the injected disturbance in the process. The performance of the system was obtained taking into consideration overshoot, tuning time, steady-state precision, and robustness.
In the fifth test, the reference was maintained constant, and in the process, multiple step variations were introduced at different moments of time, with the initial arc length being 30 cm. While performing this test, it was noted that the controller compensated for the effect of all the injected disturbances in the process. Also, the performance of the system was evaluated taking into consideration overshoot, tuning time, steady-state precision, and robustness.
In the sixth test, the simulation was started for a specific value of the reference; at different moments of time, the value of the reference was changed, and in the process, multiple step variations were introduced at different moments for each of the new values of the reference. When we started the simulation, the initial arc length was 30 cm. In this case, we used multiple values of the reference power for the same tap of the transformer. While performing this test, it was noted that the controller compensated for the effect of all the injected disturbances in the process, and also that the response of the system followed the reference precisely. Also, the performance of the system was evaluated taking into consideration overshoot, tuning time, steady-state precision, and robustness.
In the last test, a simulation was started for a specific value of the reference; at different moments of time, the value of the reference was changed, but also the tap of the transformer was changed, and in the process, multiple step variations were introduced at different moments in time for each of the taps of the transformer. In this way, we simulated multiple steps that were executed during the melting process (different melting stages). When we started the simulation, the initial arc length was 30 cm. While performing this test, it was observed that the controller compensated for the effect of all the injected disturbances in the process, and also that the response of the system precisely followed the reference. Also, the performance of the system was evaluated taking into consideration overshoot, tuning time, steady-state precision, and robustness.
5. Conclusions
A mathematical model to simulate the behavior of an electric arc was developed by the authors. This model is based on the electric arc’s voltage–current characteristics. To simulate the electric arc furnace process in Matlab, a simplified electrical supply system for a single phase power supply voltage was implemented, as is commonly used in practical simulations. The Matlab model used the same characteristics as an industrial plant.
In this paper, we have proposed a novel control strategy for electrode regulation using fuzzy logic controller that can be compared with a conventional proportional derivative controller. It is very important that the mathematical model of the process be included in the closed-loop control system.
Fuzzy logic was suitable for the considered system because it reflects nonlinearity.
In this paper, a fuzzy logic controller was used to control the power of an electric arc furnace. The reference was the power of the electric arc, and the fuzzy logic controller had two inputs and one output. There were two inputs: error and change of error. The output value represented the direction and speed used to move the electrode.
This study simulated electrode regulation for a single phase because, in an industrial plant, each of the three electrodes has its own control system. Adjusting the electrode position affects the power of an electric arc. Hydraulic actuators are utilized in real plants to move electrodes up and down on the vertical axis.
The proposed control system was also utilized to compensate for the effects caused by disturbances that may occur in electric arc furnaces and be injected into the power network system, affecting other equipment connected to the same network. Another objective for the proposed control system was to achieve the lowest possible electric energy consumption for the electric arc furnace.
Based on the simulation results obtained by using fuzzy logic control for electrode regulation, it is obvious that the proposed control system has several benefits, including high steady-state precision, extremely small system overshoot, fast tuning time, and a high level of robustness.
Using the proposed control system, another parameter, such as electric current, can be used as a reference. The fuzzy inference system can also be adapted to include the corresponding discourse universe for various control systems. This study has demonstrated that the fuzzy logic controller represents a better method for controlling active power by adjusting the electric arc length. One effect is the reduction in the time required for charge elaboration, which represents an unquantifiable cost advantage. Another benefit of controlling the arc length is that it prevents accidental fluctuations in arc length produced by breaking the electrodes or changing the distance between the electrodes and scrap pieces during the melting process. Obviously, such accidents might result in costs, which could be avoided by applying this method.
It is important to mention that these advantages may be obtained at almost no extra expense, because the actual installations remain identical, with the only changes being improvements to the soft control management.
The use of a fuzzy logic controller ensures the continuous functioning of the furnace, eliminating harmonic currents from the power supply system and preventing damage that may occur during the steelmaking process, such as electrode breakages. All of these variables contribute to the increased reliability of the electrical installation of the electric arc furnace.
Overshoot, tuning time, and steady-state accuracy were all tested, and it was found that the fuzzy logic controller minimized overshoot while preserving the desired properties. The controller fine-tuned the arc lengths to ensure constant power, and it compensated for disturbances and fluctuations in voltage with great accuracy and stability.
The authors considered implementing fuzzy logic control systems for electrode control because of the higher robustness and efficiency of such a model. Future research might focus on improving power quality issues such as harmonics, flicker, and voltage unbalances.
Author Contributions
Conceptualization, L.G. and M.P.; methodology, L.G.; software, L.G.; validation, M.P.; investigation, L.G.; writing—original draft preparation, L.G.; writing—review and editing, C.P.; visualization, L.G.; supervision, C.P. All authors have read and agreed to the published version of the manuscript.
Funding
This research received no external funding.
Data Availability Statement
No new data were created.
Conflicts of Interest
The authors declare no conflicts of interest.
References
- Golkar, M.A.; Meschi, S. MATLAB Modeling of Arc Furnace for Flicker Study. In Proceedings of the IEEE International Conference on Industrial Technology, Chengdu, China, 21–24 April 2008; pp. 1–6. [Google Scholar] [CrossRef]
- Esfahani, M.T.; Vahidi, B. A New Stochastic Model of Electric Arc Furnace Based on Hidden Markov Model: A Study of Its Effects on the Power System. IEEE Trans. Power Deliv. 2012, 27, 1893–1901. [Google Scholar] [CrossRef]
- Panoiu, M.; Panoiu, C. Hybrid Deep Neural Network Approaches for Power Quality Analysis in Electric Arc Furnaces. Mathematics 2024, 12, 3071. [Google Scholar] [CrossRef]
- Hong, H.; Mao, Z. Controller Design for Electrode Regulating System of Electric Arc Furnace. In Proceedings of the 27th Chinese Control and Decision Conference, Qingdao, China, 23–25 May 2015; Volume 25, pp. 864–867. [Google Scholar] [CrossRef]
- Łukasik, Z.; Olczykowski, Z. Estimating the Impact of Arc Furnaces on the Quality of Power in Supply Systems. Energies 2020, 13, 1462. [Google Scholar] [CrossRef]
- Lodetti, S.; Azcarate, I.; Gutiérrez, J.J.; Leturiondo, L.A.; Redondo, K.; Sáiz, P.; Melero, J.J.; Bruna, J. Flicker of Modern Lighting Technologies Due to Rapid Voltage Changes. Energies 2019, 12, 865. [Google Scholar] [CrossRef]
- Qingyuan, Y.; Aoki, M. Suppression of Voltage Fluctuation by Utilizing Consumer-Side Energy Storage Devices in PV Connected Distribution System. IFAC-PapersOnLine 2018, 51, 432–437. [Google Scholar] [CrossRef]
- Yu, Y.; Ju, P.; Peng, Y.; Lou, B.; Huang, H. Analysis of Dynamic Voltage Fluctuation Mechanism in Interconnected Power Grid with Stochastic Power Disturbances. J. Mod. Power Syst. Clean Energy 2020, 8, 38–45. [Google Scholar] [CrossRef]
- Xinming, G.; Qunhai, H.; Tongzhen, W.; Jingyuan, Y. A Local Control Strategy for Distributed Energy Fluctuation Suppression Based on Soft Open Point. Energies 2020, 13, 1520. [Google Scholar] [CrossRef]
- Orgulan, A.; Sukič, P.; Ribič, J. A Procedure for Mitigating the Light Flicker in Office LED Lighting Caused by Voltage Fluctuations. Energies 2019, 12, 3975. [Google Scholar] [CrossRef]
- Hermina, A.; Nicolae, G.; Luminita, E. Propagation of disturbances as voltage fluctuations in transmission networks. Probl. Energeticii Reg. 2016, 1, 48–54. [Google Scholar]
- Singh, A.; Singh, R.K.; Singh, A.K. Power Quality Issues of Electric Arc Furnace and Their Mitigations—A Review. Int. J. Adv. Eng. Res. Sci. 2017, 4, 22–41. [Google Scholar] [CrossRef]
- Brociek, W.; Grzywacz, T.; Wilanowicz, R. Propagation of Higher Harmonics of Voltage and Current in the Power System at Changing Location of Nonlinear Load. In Proceedings of the 18th International Conference on Computational Problems of Electrical Engineering, Kutna Hora, Czech Republic, 11–13 September 2017. [Google Scholar] [CrossRef]
- Sarma, P.M.; Jayaram Kumar, S.V. Electric Arc furnace flicker mitigation in a steel plant using a Statcom. Int. J. Eng. Sci. Innov. Technol. 2013, 2, 227–231. [Google Scholar]
- Tang, L.; Kolluri, S.; McGranaghan, M.F. Voltage Flicker Prediction for Two Simultaneously Operated AC Arc Furnaces. IEEE Trans. Power Deliv. 1997, 12, 985–992. [Google Scholar] [CrossRef][Green Version]
- Olczykowski, Z. Methods of Determination of the Voltage Fluctuations and Light Flicker at Simultaneous Operation of Three-Phase Arc Furnaces. Jakość I Użytkowanie Energii Elektr. 2003, 9, 47–58. Available online: http://yadda.icm.edu.pl/yadda/element/bwmeta1.element.baztech-article-BAT1-0005-0014 (accessed on 14 March 2023).
- García-Cerrada, A.; Garcia-Gonzalez, P.; Collantes, R.; Gómez, T.; Anzola, J. Comparison of Thyristor-Controlled Reactors and Voltage-Source Inverters for Compensation of Flicker Caused by Arc Furnaces. IEEE Trans. Power Deliv. 2000, 15, 1225–1231. [Google Scholar] [CrossRef]
- Bhonsle, D.C.; Kelkar, R.B. Analyzing Power Quality Issues in Electric Arc Furnace by Modeling. Energy 2016, 115, 830–839. [Google Scholar] [CrossRef]
- Akkaya, S.; Salor Durna, Ö.Z. Enhanced spectral decomposition method for light flicker evaluation of incandescent lamps caused by electric arc furnaces. J. Fac. Eng. Archit. Gazi Univ. 2019, 34, 988–1005. [Google Scholar]
- Kiyoumarsi, A.; Ataei, M.; Hooshmand, R.A.; Kolagar, A.D. Electric Arc Furnace Voltage Flicker Mitigation by Applying a Predictive Method with Closed Loop Control of the TCR/FC Compensator. J. Electr. Eng. Technol. 2010, 5, 116–128. [Google Scholar] [CrossRef]
- Olczykowski, Z. Modeling of Voltage Fluctuations Generated by Arc Furnaces. Appl. Sci. 2021, 11, 3056. [Google Scholar] [CrossRef]
- Aiping, X. Impurities in Steel and Their Influence on Steel Properties. Ironmak. Steelmak. Process. Prod. Appl. 1999, 34, 64–68. Available online: https://api.semanticscholar.org/CorpusID:138636144 (accessed on 10 February 2024).
- Roberge, R.J. Q+ T Corrosion-resistant Alloy Mould Steel Bar1. 2083 S136 4Cr13 for tools and dies. J. Occup. Environ. Hyg. 2016, 13, 235. [Google Scholar] [CrossRef]
- Wang, Y.F.; Jiang, J.G. A Novel Chaotic Model of AC Electric Arc Furnace for Power Quality Studies. In Proceedings of the 2007 International Conference on Electrical Machines and Systems (ICEMS), Seoul, Republic of Korea, 8–11 October 2007; pp. 1759–1762. [Google Scholar] [CrossRef]
- Chittora, P.; Singh, A.; Singh, M. Modeling and Analysis of Power Quality Problems in Electric Arc Furnace. In Proceedings of the 2015 Annual IEEE India Conference, New Delhi, India, 17–20 December 2015. [Google Scholar] [CrossRef]
- Vervenne, I.; Van Reusel, K.; Belmans, R. Electric Arc Furnace Modelling from a ‘Power Quality’ Point of View. In Proceedings of the 9th International Conference on Electrical Power Quality and Utilisation, Barcelona, Spain, 9–11 October 2007. [Google Scholar] [CrossRef]
- Tavakkoli, A.; Ehsan, M.; Batahiee, S.M.; Marzband, M. A SIMULINK Study of Electric Arc Furnace Power Quality Improvement by Using STATCOM. In Proceedings of the IEEE International Conference on Industrial Technology, Chengdu, China, 21–24 April 2008; pp. 1–6. [Google Scholar] [CrossRef]
- Yufei, W.; Yanxia, P.; Jianguo, J. Stochastic Model of AC Electric Arc Furnace Based on MATLAB. Gao Dianya Jishu 2008, 34, 973–977. Available online: https://en.cnki.com.cn/Article_en/CJFDTOTAL-GDYJ200805023.htm (accessed on 12 February 2024).
- Sannino, A.; Svensson, J.; Larsson, T. Power-Electronic Solutions to Power Quality Problems. Electr. Power Syst. Res. 2003, 66, 71–82. [Google Scholar] [CrossRef]
- Ozgun, O.; Abur, A. Development of an Arc Furnace Model for Power Quality Studies. In Proceedings of the IEEE Power Engineering Society Summer Meeting, Edmonton, AB, Canada, 18–22 July 1999. [Google Scholar] [CrossRef]
- Bharath, B.S.; Vinayaka, K.U. Investigation of Power Quality Disturbances in an Electric Arc Furnace. In Proceedings of the 2017 International Conference on Energy, Communication, Data Analytics and Soft Computing (ICECDS), Chennai, India, 1–2 August 2017; pp. 2268–2273. [Google Scholar] [CrossRef]
- Panoiu, M.; Panoiu, C.; Ghiormez, L. Modeling of the Electric Arc Behavior of the Electric Arc Furnace. In Advances in Intelligent Systems and Computing; Springer: Berlin/Heidelberg, Germany, 2012; pp. 261–271. [Google Scholar] [CrossRef]
- Durna, E.; Gerçek, C.Ö.; Salor, Ö.; Ermiş, M. Suppression of the Second Harmonic Subgroup Injected by an AC EAF: Design Considerations and Performance Estimation of a Shunt APF. Electronics 2018, 7, 53. [Google Scholar] [CrossRef]
- Garcia-Segura, R.; Vázquez Castillo, J.; Martell-Chavez, F.; Longoria-Gandara, O.; Ortegón Aguilar, J. Electric Arc Furnace Modeling with Artificial Neural Networks and Arc Length with Variable Voltage Gradient. Energies 2017, 10, 1424. [Google Scholar] [CrossRef]
- Beites, L.F.; Mayordomo, J.G.; Hernández, A.; Asensi, R. Harmonics, Interharmonics and Unbalances of Arc Furnaces: A New Frequency Domain Approach. IEEE Trans. Power Deliv. 2001, 16, 661–668. [Google Scholar] [CrossRef]
- Gajic, D.; Savic-Gajic, I.; Savic, I.; Georgieva, O.; Di Gennaro, S. Modelling of Electrical Energy Consumption in an Electric Arc Furnace Using Artificial Neural Networks. Energy 2015, 108, 132–139. [Google Scholar] [CrossRef]
- Lei, W.; Wang, Y.; Wang, L.; Cao, H. A Fundamental Wave Amplitude Prediction Algorithm Based on Fuzzy Neural Network for Harmonic Elimination of Electric Arc Furnace Current. Math. Probl. Eng. 2015, 2015, 268470. [Google Scholar] [CrossRef]
- Varan, M.; Uyaroğlu, Y. Elimination of Harmonic Induced Viable Bifurcations with TCSC for Ac–Fed Electric Arc Furnaces. J. Electr. Eng. 2012, 63, 303–309. [Google Scholar] [CrossRef]
- Yakimov, I.A.; Maklakov, A.S.; Voronin, S.S.; Maklakova, E.A. Results of Modeling Operation of the High-Speed Regulator of Non-Contact Secondary Voltage of Furnace Transformer of the High-Power Arc Steel Furnace in Constant Primary Current Mode. Procedia Eng. 2017, 206, 1853–1860. [Google Scholar] [CrossRef]
- Iordan, A.-E. Analytical Study of the A* Heuristic Search Algorithm Used to Solve Efficiently a Puzzle Game. Adv. Asp. Eng. Res. 2021, 9, 19–28. [Google Scholar] [CrossRef]
- Samet, H.; Farjah, E.; Sharifi, Z. A Dynamic, Nonlinear and Time-Varying Model for Electric Arc Furnace. Int. Trans. Electr. Energy Syst. 2014, 25, 2165–2180. [Google Scholar] [CrossRef]
- Ghiormez, L.; Prostean, O.; Panoiu, M.; Panoiu, C. Fuzzy Logic and PD Control Strategies of a Three-Phase Electric Arc Furnace. In Lecture Notes in Computer Science; Springer: Berlin/Heidelberg, Germany, 2016; pp. 509–519. [Google Scholar] [CrossRef]
- Shakya, R.; Rajanwal, K.; Patel, S.; Dinkar, S. Design and simulation of PD, PID and fuzzy logic controller for industrial application. Int. J. Inf. Comput. Technol. 2014, 4, 363–368. [Google Scholar]
- Covaciu, F.; Pisla, A.; Iordan, A.-E. Development of a Virtual Reality Simulator for an Intelligent Robotic System Used in Ankle Rehabilitation. Sensors 2021, 21, 1537. [Google Scholar] [CrossRef] [PubMed]
- Mokhtari, H.; Hejri, M. A New Three Phase Time-Domain Model for Electric Arc Furnaces Using MATLAB. In Proceedings of the IEEE PES Transmission and Distribution Conference and Exhibition, Yokohama, Japan, 6–10 October 2002. [Google Scholar] [CrossRef]
- Golestani, S.; Samet, H. Generalised Cassie–Mayr Electric Arc Furnace Models. IET Gener. Transm. Distrib. 2016, 10, 3364–3373. [Google Scholar] [CrossRef]
- Bhonsle, D.C.; Kelkar, R.B. Design and Analysis of Composite Filter for Power Quality Improvement of Electric Arc Furnace. In Proceedings of the 3rd International Conference on Electric Power and Energy Conversion Systems, Istanbul, Turkey, 2–4 October 2013. [Google Scholar] [CrossRef]
- Bhonsle, D.C.; Kelkar, R.B. New Time Domain Electric Arc Furnace Model for Power Quality Study. In Proceedings of the IEEE 6th India International Conference on Power Electronics, Kurukshetra, India, 8–10 December 2014. [Google Scholar] [CrossRef]
- Sousa, J.; de Barros, M.T.C.; Covas, M.; Simoes, A. Harmonics and flicker analysis in arc furnace power systems. In Proceedings of the International Conference on Power Systems Transients, Budapest, Hungary, 20–24 June 1999; pp. 626–630. [Google Scholar]
- Agah, S.M.; Hosseinian, S.H.; Abyaneh, H.A.; Moaddabi, N. Parameter Identification of Arc Furnace Based on Stochastic Nature of Arc Length Using Two-Step Optimization Technique. IEEE Trans. Power Deliv. 2010, 25, 2859–2867. [Google Scholar] [CrossRef]
- Bhonsle, D.C.; Kelkar, R.B. Simulation of Electric Arc Furnace Characteristics for Voltage Flicker Study Using MATLAB. In Proceedings of the 2011 International Conference on Recent Advancements in Electrical, Electronics and Control Engineering, Sivakasi, India, 15–17 December 2011. [Google Scholar] [CrossRef]
- Anuradha, K.; Muni, B.P.; Kumar, A.D.R. Modeling of Electric Arc Furnace & Control Algorithms for Voltage Flicker Mitigation Using DSTATCOM. In Proceedings of the 2009 IEEE 6th International Power Electronics and Motion Control Conference, Wuhan, China, 17–20 May 2009; pp. 1123–1129. [Google Scholar] [CrossRef]
- White, L.W.; Bhattacharya, S. A Single Phase PSCad Electric Arc Furnace Model. In Proceedings of the IECon 2012-38th Annual Conference on IEEE Industrial Electronics Society, Montreal, QC, Canada, 25–28 October 2012. [Google Scholar] [CrossRef]
- Kashani, M.G.; Babaei, S.; Bhattacharya, S. SVC and STATCOM Application in Electric Arc Furnace Efficiency Improvement. In Proceedings of the 2013 4th IEEE International Symposium on Power Electronics for Distributed Generation Systems, Rogers, AR, USA, 8–11 July 2013. [Google Scholar] [CrossRef]
- Hariyanto, N.; Nurdin, M.; Tanthio, P.G.A. Characteristic Study of Three-Phase AC Electric Arc Furnace Model. In Proceedings of the 2nd IEEE Conference on Power Engineering and Renewable Energy, Bali, Indonesia, 9–11 December 2014. [Google Scholar] [CrossRef]
- Ozgun, O.; and Abur, A. Flicker Study Using a Novel Arc Furnace Model. IEEE Trans. Power Deliv. 2002, 17, 1158–1163. [Google Scholar] [CrossRef]
- Carpinelli, G.; Iacovone, F.; Russo, A.; Varilone, P. Chaos-Based Modeling of DC Arc Furnaces for Power Quality Issues. IEEE Trans. Power Deliv. 2004, 19, 1869–1876. [Google Scholar] [CrossRef]
- Wang, F.; Jin, Z.; Zhu, Z. Modeling and Prediction of Electric Arc Furnace Based on Neural Network and Chaos Theory. In Lecture Notes in Computer Science; Springer: Berlin/Heidelberg, Germany, 2005; pp. 819–826. [Google Scholar] [CrossRef]
- Kim, K.-H.; Jeong, J.J.; Lee, S.J.; Moon, S.; Kim, S.W. Modeling of DC Electric Arc Furnace Using Chaos Theory and Neural Network. In Proceedings of the International Conference on Control, Automation and Systems, Jeju, Republic of Korea, 17–21 October 2012; pp. 1675–1678. Available online: http://ieeexplore.ieee.org/iel5/6375948/6393028/06393110.pdf (accessed on 18 March 2024).
- Hui, Z.; Wang, X.; Wang, X. Prediction Model of Arc Furnace Based on Improved BP Neural Network. In Proceedings of the 2009 International Conference on Environmental Science and Information Application Technology, Wuhan, China, 4–5 July 2009. [Google Scholar] [CrossRef]
- Xu, Q.; Tian, S.; Zhang, P.; Li, G. Modeling Analysis for High Power Load with Voltage Source Harmonics. In Proceedings of the 2012 Asia-Pacific Power and Energy Engineering Conference, Shanghai, China, 27–29 March 2012. [Google Scholar] [CrossRef]
- Wieczorek, T.; Mączka, K. Modelling of the AC-EAF Process Using Computational Intelligence Methods. Przegląd Elektrotechniczny 2008, 84, 184–188. Available online: http://yadda.icm.edu.pl/yadda/element/bwmeta1.element.baztech-article-BPOB-0015-0003 (accessed on 20 February 2024).
- Haruni, A.M.O.; Negnevitsky, M.; Haque, M.E.; Muttaqi, K.M. Implementation of Artificial Intelligence Technique to Model Arc Furnace Responses. In Proceedings of the Australasian Universities Power Engineering Conference, Sydney, NSW, Australia, 14–17 December 2008; pp. 1–6. Available online: https://www.researchgate.net/publication/224400839 (accessed on 16 March 2024).
- Sadeghian, A.; Lavers, J.D. Dynamic Reconstruction of Nonlinear Characteristic in Electric Arc Furnaces Using Adaptive Neuro-Fuzzy Rule-Based Networks. Appl. Soft Comput. 2010, 11, 1448–1456. [Google Scholar] [CrossRef]
- Sadeghian, A.R.; Lavers, J.D. Nonlinear Black-Box Modeling of Electric Arc Furnace: An Application of Fuzzy Logic Systems. In Proceedings of the FUZZ-IEEE’99. 1999 IEEE International Fuzzy Systems. Conference Proceedings (Cat. No.99CH36315), Seoul, Republic of Korea, 22–25 August 1999; Volume 31, pp. 234–239. [Google Scholar] [CrossRef]
- Dehkordi, B.; Moallem, M.; Parsapour, A. Predicting Foaming Slag Quality in Electric Arc Furnace Using Power Quality Indices and Fuzzy Method. IEEE Trans. Instrum. Meas. 2011, 60, 3845–3852. [Google Scholar] [CrossRef]
- Chang, G.W.; Chen, C.-I.; Liu, Y.-J. A Neural-Network-Based Method of Modeling Electric Arc Furnace Load for Power Engineering Study. IEEE Trans. Power Syst. 2009, 25, 138–146. [Google Scholar] [CrossRef]
- Islam, M.M.; Chowdhury, A.H. Comparison of Dynamic Resistance Arc Furnace Models for Flicker Study. In Proceedings of the 7th International Conference on Electrical and Computer Engineering, Dhaka, Bangladesh, 20–22 December 2012. [Google Scholar] [CrossRef]
- Li, Y.; Mao, Z.-Z.; Wang, Y.; Yuan, P.; Jia, M.-X. Model Predictive Control Synthesis Approach of Electrode Regulator System for Electric Arc Furnace. J. Iron Steel Res. Int. 2011, 18, 20–25. [Google Scholar] [CrossRef]
- Shabib, G.; Hassan, K. Fuzzy Logic Control of Three Phase Submerged Arc Ferrosilicon Furnace. In Proceedings of the 14th International Middle East Power Systems Conference (MEPCON’10), Cairo, Egypt, 19–21 December 2010. [Google Scholar]
- Moghadasian, M.; Alenasser, E. Modelling and Artificial Intelligence-Based Control of Electrode System for an Electric Arc Furnace. J. Electromagn. Anal. Appl. 2011, 3, 47–55. [Google Scholar] [CrossRef]
- Zhang, S.; Cao, H.; Lei, W.; Zhang, Y. A Logistic-Interpolation-Based Fuzzy Controller for Electrode Regulation of Submerged Arc Furnace. In Proceedings of the 26th Chinese Control and Decision Conference, Changsha, China, 31 May–2 June 2014; Volume 3, pp. 2388–2392. [Google Scholar] [CrossRef]
- Xin, L.; Nailu, Z.; Chaoyang, G.; Li, H. Research on Arc Stability Control System for Vacuum Arc Remelting Furnace Based on Fuzzy-PID. In Proceedings of the 2014 IEEE Workshop on Electronics, Computer and Applications, Ottawa, ON, Canada, 8–9 May 2014; Volume 21, pp. 23–26. [Google Scholar] [CrossRef]
- Babulu, K.; Kumar, D.K. Fuzzy Self-Adaptive PID Controller Design for Electric Heating Furnace. Int. J. Eng. Invent. 2012, 1.5, 10–21. Available online: http://www.ijeijournal.com/papers/v1i5/C0151021.pdf (accessed on 10 February 2024).
- Parsapoor, N.A.; Ataei, N.M.; Kiyoumarsi, N.A. Adaptive Control of the Electric Arc Furnace Electrodes Using Lyapunov Design. In Proceedings of the 2007 International Conference on Control, Automation and Systems, Seoul, Republic of Korea, 17–20 October 2007. [Google Scholar] [CrossRef]
- Hong-Jun, W.; Yan-Wei, L.; You-Jun, Y. Application of BP Neural Network Intelligent PID Controller Based on GA in Electrode Regulator Systems of Electric Arc Furnace. In Proceedings of the 2011 IEEE 3rd International Conference on Communication Software and Networks, Xi’an, China, 27–29 May 2011; pp. 198–202. [Google Scholar] [CrossRef]
- Panoiu, C.; Ciulica, D.; Panoiu, M.; Mezinescu, S. Research Based on Modeling and Simulation of the Transient Regime in Controlled Switching with High Power Switches. Machines 2021, 9, 99. [Google Scholar] [CrossRef]
- Čerňan, M.; Müller, Z.; Tlustý, J.; Valouch, V. An Improved SVC Control for Electric Arc Furnace Voltage Flicker Mitigation. Int. J. Electr. Power Energy Syst. 2021, 129, 106831. [Google Scholar] [CrossRef]
- Kozyra, J.; Lozynskyy, A.; Łukasik, Z.; Kuśmińska-Fijałkowska, A.; Kutsyk, A.; Kasha, L. Electric Arc Furnace Electrode Movement Control System Based on a Fuzzy Arc Length Identifier. Energies 2023, 16, 7281. [Google Scholar] [CrossRef]
- Choi, S.-W.; Seo, B.-G.; Lee, E.-B. Machine Learning-Based Tap Temperature Prediction and Control for Optimized Power Consumption in Stainless Electric Arc Furnaces (EAF) of Steel Plants. Sustainability 2023, 15, 6393. [Google Scholar] [CrossRef]
- Londhe, P.S.; Patre, B.M.; Tiwari, A.P. Fuzzy-like PD Controller for Spatial Control of Advanced Heavy Water Reactor. Nucl. Eng. Des. 2014, 274, 77–89. [Google Scholar] [CrossRef]
- Sadeghi, R.; Samet, H.; Ghanbari, T.; Daryabar, D. Considering the Tap-Changing Modifications in Protection of EAF Transformers. Int. J. Electr. Power Energy Syst. 2021, 129, 106857. [Google Scholar] [CrossRef]
Disclaimer/Publisher’s Note: The statements, opinions and data contained in all publications are solely those of the individual author(s) and contributor(s) and not of MDPI and/or the editor(s). MDPI and/or the editor(s) disclaim responsibility for any injury to people or property resulting from any ideas, methods, instructions or products referred to in the content. |
© 2024 by the authors. Licensee MDPI, Basel, Switzerland. This article is an open access article distributed under the terms and conditions of the Creative Commons Attribution (CC BY) license (https://creativecommons.org/licenses/by/4.0/).























