Next Article in Journal
Mathematical Analysis of Four Fundamental Epidemiological Models for Monkeypox Disease Outbreaks: On the Pivotal Role of Human–Animal Order Parameters—In Memory of Hermann Haken
Next Article in Special Issue
Dynamic Evolution Game Strategy of Government, Power Grid, and Users in Electricity Market Demand-Side Management
Previous Article in Journal
Analysis of Fractional Order-Adaptive Systems Represented by Error Model 1 Using a Fractional-Order Gradient Approach
Previous Article in Special Issue
Spontaneous Formation of Evolutionary Game Strategies for Long-Term Carbon Emission Reduction Based on Low-Carbon Trading Mechanism
 
 
Font Type:
Arial Georgia Verdana
Font Size:
Aa Aa Aa
Line Spacing:
Column Width:
Background:
Article

Short-Term Irradiance Prediction Based on Transformer with Inverted Functional Area Structure

College of Mechatronics and Control Engineering, Shenzhen University, Shenzhen 518054, China
*
Author to whom correspondence should be addressed.
Mathematics 2024, 12(20), 3213; https://doi.org/10.3390/math12203213
Submission received: 13 September 2024 / Revised: 10 October 2024 / Accepted: 12 October 2024 / Published: 14 October 2024
(This article belongs to the Special Issue Artificial Intelligence and Game Theory)

Abstract

Solar irradiance prediction is a crucial component in the application of photovoltaic power generation, playing a vital role in optimizing energy production, managing energy storage, and maintaining grid stability. This paper proposes an irradiance prediction method based on a functionally structured inverted transformer network, which maintains the channel independence of each feature in the model input and extracts the correlations between different features through an Attention mechanism, enabling the model to effectively capture the relevant information between various features. After the channel mixing of different features is completed through the Attention mechanism, a linear network is used to predict the irradiance sequence. A data processing method tailored to the prediction model used in this paper is designed, which employs a comprehensive data preprocessing approach combining mutual information, multiple imputation, and median filtering to optimize the raw dataset, enhancing the overall stability and accuracy of the prediction project. Additionally, a Dingo optimization algorithm suitable for the self-tuning of deep learning model hyperparameters is designed, improving the model’s generalization capability and reducing deployment costs. The artificial intelligence (AI) model proposed in this paper demonstrates superior prediction performance compared to existing common prediction models in irradiance data forecasting and can facilitate further applications of photovoltaic power generation in power systems.

1. Introduction

Against the backdrop of exacerbating global greenhouse effect and the gradual depletion of fossil fuels [1,2], there is an urgent desire for the adoption of new energy sources to replace the extensively used fossil fuels in industries. Compared to fossil fuels, solar energy has the advantages of being the fastest-growing, most cost-effective, and least harmful to the environment energy source [3]. Therefore, utilizing solar energy can bring significant economic benefits [4]. Photovoltaic power generation is an important application of solar energy [5]. Photovoltaic energy is greatly influenced by environmental factors, with significant regional differences, seasonal variances, and temporal discrepancies [6]. Supply systems have high requirements for stability. For supply systems with high penetration rates of photovoltaic energy, the supply voltage is easily affected by adverse fluctuations caused by photovoltaic energy. In theory, when the penetration rate of photovoltaic energy within a small area exceeds 40%, the temporal changes of photovoltaic energy will affect the stability of the power supply [7]. Therefore, short-term forecasting of the irradiance of photovoltaic energy is an important research topic for achieving large-scale application of photovoltaic power generation.
The photovoltaic power generation is directly dependent on the global horizontal irradiance (GHI) [8], and accurate prediction of irradiance is crucial for achieving solar power forecasting. Research on solar irradiance prediction can generally be classified into four categories: physical methods, statistical methods, machine learning, and deep learning [9]. Physical methods typically involve predicting irradiance using numerical weather prediction (NWP) based on atmospheric data, which considers complex meteorological interactions and demonstrates a profound understanding of atmospheric processes [10]. The predictions from NWP methods are highly reliable and are usually used to forecast weather conditions 6 to 48 h in advance [11]. However, the construction of NWP models is overly complex, requiring high computational costs, making them unsuitable for short-term irradiance prediction [12]. Statistical methods primarily utilize historical irradiance data from power plants for analysis and prediction, often relying on the construction of mathematical models. The method proposed by [13] uses an autoregressive moving average model (ARMA) for irradiance prediction, which is convenient to use and suitable for predictions based solely on historical irradiance sequences [14]. However, this method requires smoothing of the time series, making it challenging to model sequence fluctuations caused by factors like weather. While traditional statistical forecasting methods are computationally efficient and excel at handling certain linear relationships, their ability to deal with complex meteorological influences is limited, leading to relatively poor long-term forecasting accuracy [15,16].
Statistical methods are unable to accurately capture the nonlinear features in the data [17], and irradiance data is highly susceptible to complex environmental features such as weather cloud cover, exhibiting strong nonlinear characteristics. Therefore, statistical methods cannot provide sufficient prediction performance in the field of irradiance prediction [18]. Machine learning methods learn data patterns by modeling the data, thereby constructing predictive models for the dataset [19], enabling these prediction methods using machine learning to efficiently and accurately model the nonlinear features of the data, thus improving the overall prediction accuracy [20]. Currently, classical machine learning methods such as linear regression, support vector machine, and shallow artificial neural networks are widely used in the field of irradiance prediction [21]. In a study [22], an optimized data-driven machine learning model was used to predict solar irradiance, employing Support Vector Machine Regression (SVR), Multilayer Perceptron (MLP), and Random Forest Regression (RFR) to predict Global Horizontal Irradiance (GHI) and tuning parameters using a heuristic search algorithm. This method can achieve relatively accurate solar irradiance prediction. In a research study [23], the authors used Long Short-Term Memory (LSTM), Support Vector Machine Regression (SVR), and Feedforward Neural Network (FFNN) to predict irradiance based on data provided by the Southern African Universities Radiometric Network at the University of Pretoria radiometric station, with the FFNN method demonstrating the best prediction performance. Machine learning prediction methods have shallow neural network layers and thus have weak capabilities in handling complex problems. During the development process, the pursuit of prediction accuracy has led to machine learning methods overly focusing on the optimization and adjustment of hyperparameters, resulting in models that are prone to overfitting and have low generalization capabilities [24]. Therefore, some scholars have proposed addressing this issue by using ensemble models, which achieve parameter selection and optimization in the model through the integration of different homogeneous models. Therefore, ensemble methods have brought more stable GHI prediction models [25].
Deep learning models are capable of automatically extracting features through deep architectures, which gives them an advantage in processing complex and large datasets [26]. In the practical task of irradiance sequence prediction, irradiance sequences are often influenced by complex environmental factors, which typically constitute an interdependent chaotic system that is difficult to analyze using conventional mathematical methods. Therefore, deep learning models hold significant application value in the field of irradiance prediction [27]. In the field of irradiance prediction, the most popular deep learning models include Recurrent Neural Networks (RNN), Long Short-Term Memory Networks (LSTM), Convolutional Neural Networks (CNN), and Gated Recurrent Units (GRU). In study [28], the authors employed a Support Vector Machine as the predictor and developed a hybrid model using RNN, LSTM, and Gated Recurrent Neural Network prediction networks. This new framework of the hybrid model has been proven to achieve higher prediction accuracy in actual experiments. RNNs realize the memory capability of sequence timing through connections between hidden layers, but the unselective connections between hidden layers can lead to noise accumulation. LSTM networks have addressed this issue to some extent through the introduction of memory gates and forget gates [29]. Study [30] formulates the prediction problem as a structured output problem for joint prediction of multiple inputs and trains the dataset using an LSTM network, while considering the interdependencies between consecutive hours within the same day. The authors compared this prediction method with a Multi-Layer Perceptron (MLP) using Back Propagation Neural Networks (BPNN), and the RMSE of the LSTM network was reduced by 42.9% compared to BPNN.
Following Google’s paper “Attention Is All You Need” [31], the Attention mechanism and the Transformer network have achieved tremendous success in the fields of image processing and natural language processing. They globally perceive time series through the Attention mechanism, which can obtain the correlation information between various input tokens, thus analyzing the potential feature relationships between different time points. The application of Transformer networks in the field of time series prediction has also received significant attention. Study [32] proposed an irradiance prediction model that integrates a Mask-Transformer data input module and a prediction module centered on a typical pattern representation mechanism. This model is better equipped to handle datasets with missing values while mitigating the non-linearity and non-stationarity of solar irradiance data, thereby ensuring the model’s long-term and short-term prediction performance. Subsequent developments in Transformer networks for time series prediction have led to the creation of the Informer network, an improved nonlinear structural neural network based on the Transformer network [33]. It opts to use the Prob sparse self-attention mechanism instead of the traditional self-attention mechanism used in the Transformer network. The Prob sparse self-attention mechanism simplifies the computation process by filtering the Query and Key vectors in the attention mechanism, reducing interference from irrelevant quantities, and thus improving the model’s operational efficiency and prediction accuracy. However, in paper [34], the effectiveness of the Transformer network in time series prediction was questioned. In the study, the authors conducted ablation experiments by replacing each key layer of the Transformer network with linear layers to investigate the prediction effect. The results showed that the model’s prediction performance improved after the replacement with linear layers.
The Transformer network, when dealing with time series forecasting problems, can roughly be divided into two parts: one is the linear layer that functions as the input embedding layer, and the other is the Attention layer that handles the sequence prediction task. When multi-dimensional time series data is used as input, the embedding layer of the Transformer merges multiple input channels of the multi-dimensional time series into a single channel, and then the subsequent Attention mechanism predicts the sequence of this single channel. During the channel merging in the embedding layer, different environmental feature sequences and target feature sequences are mixed together by the linear layer. Since most environmental feature sequences have limited linear correlation with the target sequence, retaining nonlinearly related environmental features during feature selection can introduce a significant amount of noise to the target feature sequence, severely impacting the subsequent forecasting process. In the Attention layer, which performs sequence prediction, the sequence is predicted on a per-time-point basis. For time series data, features are usually expressed over a long sequence, and determining the correlation between each time point can somewhat disrupt the integrity of the time series features. In paper [35], the authors inverted the Transformer model, ensuring that each feature is independent in the input layer, and then used these mutually independent features as inputs for the Transformer block to make predictions.
In the method used in this paper, the functions of the linear layer and the Attention layer are reversed. The Attention mechanism is used to fulfill the function of the embedding layer, while the linear layer is used to perform the sequence prediction task. The advantage of using the Attention mechanism for input sequence embedding is that different environmental features and target features are input into the network model independently, so irrelevant information between different features does not interfere with each other. The Attention mechanism can effectively capture the correlations between different environmental features and target features, ensuring that the model can extract feature information from different input sequences from the mixed channel sequence while excluding interference from irrelevant information. After the channel mixing of the input sequences is completed, a linear layer is used to predict the sequence. In paper [36], the effectiveness of the linear layer for sequence prediction was verified, so the overall predictive performance of the model can be optimized through this functional area inversion operation. Moreover, since the input to the Attention mechanism is feature sequences, and in a radiation dataset, the number of features is certainly much less than the number of time points, the computational efficiency of this model is also significantly higher than that of the ordinary Transformer model.
This paper innovatively proposes a solar irradiance AI prediction model based on Transformer, with the following key contributions:
  • A novel short-term irradiance prediction model is introduced, which employs an Attention mechanism to capture the interdependencies among multi-dimensional environmental feature sequences, with a subsequent linear network for forecasting the unified single-dimensional sequence post-channel integration.
  • To tackle the challenge of autonomous optimization of model hyperparameters, an enhanced Dingo algorithm is developed for its application in hyperparameter tuning of deep learning models.
  • To guarantee superior prediction performance of the model employed in this study, a comprehensive data processing approach integrating mutual information, multiple imputation, and filtering techniques is devised.
This article is organized as follows. The Section 2 introduces the data processing method used in this paper for prediction. The Section 3 divides the irradiance prediction model used in this paper into a parameter optimization module, irradiance prediction module, and model optimization module and describes the specific structure and function of each module. The Section 4 uses the model built according to the above method to predict the irradiance dataset collected in reality for simulation experiments, which verifies the effectiveness of the model in actual irradiance prediction. The Section 5 summarizes the work of this study.

2. Data

In practical photovoltaic forecasting tasks, the selection and processing of data directly affect the final prediction accuracy [37]. Therefore, preprocessing the dataset before commemorative forecasting tasks is a crucial step to ensure the prediction accuracy of the model. We adopt a three-step approach including feature selection, data imputation, and filtering to preprocess the dataset.

2.1. Feature Selection

In irradiance prediction, it is common to select multi-dimensional input sequences as input samples, where Global Horizontal Irradiance (GHI) serves as the target sequence, and the remaining feature sequences are environmental factors. Optimizing the target sequence with environmental sequences can enhance the model’s feature extraction capabilities. However, environmental factor sequences with low correlation may also be introduced as noise. Therefore, when determining the multidimensional input of the model, it is necessary to perform feature selection on the environmental features. Considering that the predictive model used in this article has a strong ability to capture the correlations between features, there is no need for a very strict exclusion in terms of feature selection.
The mutual information method assesses the correlation between sequences by calculating the mutual information between them, and it can determine the nonlinear correlations among features. Mutual information can be represented as the relative entropy of the product of the marginal distributions of two random variables with respect to the joint entropy of the random variables:
I x ; y = x , y p x , y log p x , y p x p y
where p x represents the probability of x = x i occurring, p y represents the probability of y = y i occurring, and p x , y represents the probability of x = x i and y = y i occurring simultaneously, which is the joint probability of x and y .
By calculating the mutual information between the GHI sequence and the other environmental feature sequences, one can identify the environmental features with high correlation to the target sequence to be used as model inputs.

2.2. Data Interpolation

Among the various issues that can arise during data collection, missing data is one of the most common. In long-term, large-scale datasets, the occurrence of missing data is almost inevitable. Consequently, it is necessary to impute the missing data during the preprocessing stage. Generally, the type of missing data is predominantly random and the proportion of missing data is not excessively high, meaning it can be addressed using the multiple imputation method.
The concept of Multiple Imputation (MI) originates from Bayesian estimation, which posits that the value to be imputed is random and its value is derived from the observed values. In practice, this typically involves estimating the value to be imputed and then adding different noise to create multiple sets of potential imputation values. The most suitable imputation value is selected based on a certain criterion. Multiple imputation mitigates the deficiencies of single imputation methods such as fitting imputation and mean substitution by reflecting the uncertainty of missing values through random samples, making the imputed dataset more closely resemble the original dataset in terms of data form. The implementation of multiple imputation can be roughly divided into three steps. First, generate a set of imputation values at each position with missing values. These imputation values are calculated using the remaining complete data at that time point in the dataset, as well as the values before and after the missing position. Then, fill the imputation values into the missing positions to obtain a set of complete datasets. Conduct statistical analysis on these complete datasets to determine the rationality of the data. Finally, make a final inference on the rationality of the imputation values based on the statistical results, thereby obtaining more realistic imputation values. This method of missing value imputation fully considers the uncertainty of random missingness, thus ensuring the overall rationality of the data.

2.3. Filter

The primary role of filtering is to eliminate outliers that are clearly beyond the reasonable range of the data. Due to the inherent uncertainty in the data collection process and the randomness of the imputed values introduced by multiple imputation, there may be outliers in the dataset. In this study, median filtering is applied to the dataset after multiple imputations to eliminate outliers while preserving the original data structure as much as possible. Median filtering is sensitive to the size of the filtering window, and different choices of window size can have a significant impact on the filtering effect. A window that is too small may fail to eliminate obvious noise and interference, affecting the filtering effect, while a window that is too large may destroy the original data structure and impact subsequent prediction performance. Therefore, the window size should be selected based on the characteristics of the noise and the signal. Once the window size is determined, median filtering is applied to all points in the dataset. The window is moved uniformly from the beginning to the end of the dataset, the values within the window are sorted, and the median value is output as the filtering result. This process can be mathematically represented as follows:
F i l t e r i = M e d i a n W i n d o w
where F i l t e r i represents the filtering result, Window denotes the data within the filtering window, and the Median function calculates the median of the data window. In the comprehensive experiments, this study uses a filter window of three time units in the photovoltaic forecasting domain.

3. Methodology

In this section, the paper presents an irradiance prediction model constructed based on the Informer network with functional block inversion. The primary structure of this model can be divided into two parts: the parameter optimization module and the irradiance prediction module. The main role of the parameter optimization module is to fine-tune the hyperparameters of the deep learning network according to the specific characteristics of the dataset before actual prediction. The irradiance prediction module is primarily responsible for forecasting the future irradiance sequence. The structural block diagram of the model is shown in Figure 1.

3.1. Parameter Optimization Module

The main body of the model used in this paper is similar to the Transformer network, and the explanatory power of the model is related to its structure. The model structure can be adjusted by changing certain hyperparameters. When predicting different datasets, the hyperparameters are selected based on the complexity of the dataset’s features, the length of the sequence, and the intensity of noise interference. Different datasets vary in terms of feature complexity, sequence length, and noise interference strength. Therefore, when applying the model to different datasets, one should consider the adaptability of the model’s explanatory power to the dataset to avoid underfitting or overfitting. The hyperparameters that significantly affect the performance of the irradiance prediction model used in this paper include the number of heads (n-heads), the model dimension (d-model), and the batch size. The number of attention heads determines the model’s ability to learn global dependency relationships in time series. Too few attention heads may prevent the model from capturing complex dependencies accurately, while too many may lead to overfitting. Other parameters that could potentially affect the prediction accuracy of the model include the number of encoder and decoder layers and the size of the hidden layers in the feedforward network. Optimizing these parameters using the Dingo algorithm can yield the optimal hyperparameters for the current dataset.
The mathematical expressions for the optimization module can be represented by Equations (3)–(6):
n _ h e a d s 0 = a ,   d _ m o d e l 0 = b ,   b a t c h _ s i z e 0 = c
X 0 = a ,   b ,   c
X 1 = D O X ( X 0 )
X i = D O X X i 1
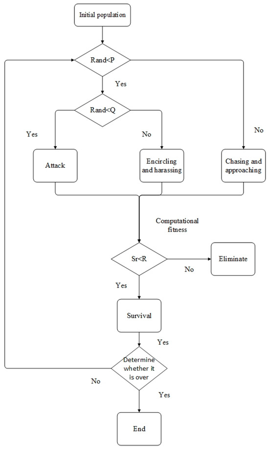
The framework of the Dingo algorithm is built upon the Grey Wolf Optimizer (GWO), and its target point search method and position update formula are similar to those of the GWO. However, the GWO does not incorporate a mechanism for eliminating outliers during the position search process, resulting in a slower convergence speed. The Dingo algorithm combines the GWO with genetic algorithms, incorporating a selection mechanism to enhance the convergence speed. To maintain the search capability of the original algorithm and avoid falling into local optima, the Dingo algorithm also introduces additional position update methods. The structural block diagram of the Dingo algorithm is shown in Figure 2:
The Dingo algorithm first randomly divides the initial population into three groups using two random values, rand1 and rand2. Each group undergoes one of three different position update behaviors. Among these, the encircling behavior searches in the vicinity of the current global best position, and the position update formula for this behavior shares a high similarity with the Grey Wolf Optimizer. This can be represented by Equations (7)–(9):
x i t + 1 = β i k = 1 n a φ k t x i t n a x b t
x i t + 1 = x b t + β 1 e β 2 x r 1 t x i t
x i t + 1 = 1 2 e β 2 x r 1 t 1 δ x i t
The pursuit behavior also searches near the optimal solution, but it differs from the encircling behavior in that the position update of the encircling behavior is related to all individuals in the population engaged in this behavior, leading to a similar pattern of position changes across all these points. However, the position changes of points involved in the pursuit behavior are only related to the optimal solution of the previous iteration and the position of a randomly selected individual from the entire population, which introduces a degree of randomness to the position update and thus reduces the probability of converging to a local optimum. The position update for this behavior can be represented by Equation (8). The scavenging behavior’s position update is unrelated to the optimal solution; it searches between the original position and any random position, further increasing the randomness of the position update, enhancing the model’s search capability, and reducing the likelihood of converging to a local optimum. This can be mathematically expressed by Equation (9). The pseudocode of the simultaneous algorithm is shown in Algorithm 1.
Algorithm 1. Dingo optimization algorithm pseudocode.
(1) procedure DOX
(2) Initialization of parameters
(3) P = 0.3, probability of hunting or scavenger strategy
(4) Q = 0.7, probability of group attack or persecution attack
(5) Generate the initial population
(6) while iteration < Max Number of Iterations do
(7)   if random < P then
(8)       if random < Q then
(9)          Strategy1:group attack (Equation (7))
(10)     else
(11)         Strategy2:persecution (Equation (8))
(12)      end if
(13)  else
(14)      Strategy3:Scavenger(Equation (9))
(15)  end if
(16)  Update search agents that have low survival value
(17)  Calculate xnew, the fitness value of the new search agents
(18)  if xnew < x then
(19)     x = xnew
(20)  end if
(21)   iteration = iteration + 1
(22)  end while
(23)  Display x, the best optimal solution
(24)  end procedure
After the position update, the positions of points with fitness below a specified threshold are updated through a fitness-based selection mechanism. This greedy mechanism can accelerate the convergence of the algorithm, thereby improving the overall efficiency of the model.
Due to the need to run the model multiple times when optimizing hyperparameters with optimization algorithms, it is necessary to consider the complexity of the model itself in order to improve optimization efficiency. The model is more complex compared to traditional linear neural networks, with inherently lower operational efficiency, making it more suitable for the faster-converging Dingo optimization algorithm.

3.2. Irradiance Prediction Module

The irradiance prediction module is the primary method for directly achieving irradiance forecasting. The model is constructed based on the Transformer network, which adopts an encoder-decoder architecture; however, the method used in this paper employs only the encoder. The model used in this study consists of three parts: the input layer, the feature extraction layer, and the regression layer.

3.2.1. Input Layer

After the irradiance data has been preprocessed, the dataset consists of multi-dimensional feature vectors arranged by time stamps. Each feature vector contains one target feature value and several environmental feature values. Typically, the feature vectors are arranged according to time stamps. In a conventional Transformer network, the feature vectors at each time point are transposed and input into the embedding layer in the order of time stamps, as shown in Equation (10). The one-dimensional convolutional layer within the embedding layer transforms each feature vector into an ordered vector that encompasses all features. This ordered vector can be regarded as the “word” vector in NLP processed by the Transformer, serving as the input for subsequent steps.
f n x = x 0 , x 1 x m
I T = f 0 T , f 1 T f n T T
I i T = f 0 , f 1 f n T
where f n x represents the nth feature vector, I T is the input format of the embedding layer for the Transformer network, and I i T is the input format of the embedding layer for the Informer network.
In fact, this data processing method does not align with the characteristics of time series data. Firstly, this approach mixes different features together, but at a specific moment, the correlation between environmental features and the target feature is uncertain. Merging environmental features with the target feature actually introduces noise into the target sequence during prediction. Moreover, for time series data, the target feature value or environmental feature value at a particular time point does not contain explicit feature information. For instance, factors that generally influence the variation of irradiance sequence values, such as zenith luminance, temperature, and humidity, are environmental quantities that do not change abruptly. Therefore, using the time point as the smallest unit for correlation analysis may disrupt the integrity of time series features.
The method adopted in this paper inverts the input layer, and the inverted input format is shown in Equation (11). In this input format, the sequences of each feature are input as complete input tokens into conv1d for dimension transformation, which to some extent ensures the integrity of time series features. Additionally, inputting each feature independently into the Attention mechanism ensures that the correlations between features are effectively extracted.
The primary role of the embedding layer is to transform the input sequence into a format that the feature extraction layer can process. The method used in this paper, after transposing the input, results in the pre-embedded sequence becoming a complete time series, with no temporal connection between the individual input vectors. Therefore, the embedding layer only needs to perform numerical embedding. The original Transformer network employs a three-layer embedding mechanism because the Transformer network combines different environmental features with the target feature at the input layer. The embedding layer needs to perform position embedding and time stamp embedding for each time point. The method used in this paper simplifies the original embedding layer, optimizing the overall model structure and improving the efficiency of the model.

3.2.2. Feature Extraction Layer

The irradiance prediction module is the primary method for directly achieving irradiance prediction. Overall, the model used in this paper can be divided into three parts: the input layer, the feature extraction layer, and the regression layer. Among these, the feature extraction layer is the core part for achieving irradiance prediction, which can be further divided into the extraction of features between multi-dimensional sequences and the prediction of single-dimensional irradiance sequences.
The feature extraction method employed in this paper can be divided into two parts. The first part utilizes a Transformer network to extract the correlations between multi-dimensional environmental data features and the second part employs a linear network to predict future sequences within a single-dimensional feature vector.
The extraction of correlation features among multi-dimensional environmental features is realized through a multi-head self-attention module. After the dataset passes through the embedding layer, the original distinct feature vectors are transformed into Query, Key, and Value matrices by multiplying them with trainable parameters. These parameters are obtained through training with a Linear layer. This process can be represented by Equations (13)–(15):
Q = [ X 1 , X 2 X n ] T × W Q
K = [ X 1 , X 2 X n ] T × W K
V = [ X 1 , X 2 X n ] T × W V
where X 1 , X 2 ,   X n are eigenvectors, W Q , W K , and W V are trainable parameters, and Q, K , and V are expected matrices.
The Q , K , and V matrices can be equated to a set of query, key, and value vectors, respectively, such that each feature vector corresponds to one query, key, and value vector. For each feature vector, the dot product of its query vector with the key vectors of all other feature vectors is computed to obtain the corresponding relevance scores. To stabilize the gradient of the relevance scores, the obtained scores should be divided by the square root of the key vector dimension. The softmax function is used to transform the relevance scores into a probabilistic form, and then the resulting probabilities are weighted and summed with the value vectors to obtain the output vector, which represents the Attention value for each feature vector. The calculation of the Attention values can be expressed by Equation (16).
A t t e n t i o n Q , K , V = s o f t m a x ( Q K T d k ) V
Attention only indicates the correlation coefficients between each feature vector. By inputting this matrix into the subsequent Feed-Forward Network (FFN) layer, channel fusion between different features can be achieved, thereby enabling the model to fully capture the correlation relationships among environmental features.
The effectiveness of linear neural networks in the field of time series prediction has been thoroughly validated. Therefore, using a linear network for single-dimensional irradiance sequence prediction is more efficient and accurate. Long Short-Term Memory (LSTM) networks are classic linear neural network models, which are an improvement over Recurrent Neural Network (RNN) models. RNNs pass feature information between different time steps through links in the hidden layers, thereby achieving the memorization of features across time steps. However, indiscriminately passing information between time steps can easily lead to the accumulation of irrelevant information, thereby increasing the proportion of noise in the feature information, causing the model to suffer from gradient explosion or vanishing gradient problems, which severely affects the model’s stability and prediction accuracy. LSTM networks, based on RNNs, add forget gates, update gates, and output gates, which selectively control the transmission of information between hidden layers, thereby reducing the potential for the accumulation of irrelevant feature information. This, to some extent, mitigates the issues of prediction instability and low accuracy associated with RNN networks.

3.2.3. Regression Layer

The main role of the regression layer is to restore the sequence generated by the feature extraction layer back into the actual irradiance sequence. The original sequence undergoes a change in dimensionality through one-dimensional convolution in the embedding layer, and the regression layer is responsible for restoring it to the original dimensionality. Additionally, in practical irradiance prediction, the output irradiance sequence should be in the form of actual values. The regression layer is tasked with anti-normalization of the normalized sequence during prediction. The normalization method used in this paper is Z-score normalization, and thus the formula for denormalization can be expressed as follows:
X = X n o r m × δ + μ
where X n o r m represents the normalized value, δ represents the standard deviation of the original data, and μ represents the mean of the original data.

4. Case Study

This section will demonstrate the performance of the model in irradiance prediction through four aspects. Firstly, it will compare the similarity between the method used in this paper and the original data by selecting typical days from the raw data. Secondly, it will compare the prediction performance of the method proposed in this paper across different seasons. Finally, it will compare the prediction performance differences between the reference method and the method used in this paper.

4.1. Simulation Experiment Condition

In this study, the simulation utilizes irradiance and related data for the entire year of 2018 from the Vaulx-en-Velin photovoltaic power station as the training and validation dataset. The dataset is preprocessed using the methods described in Section 2 to obtain the final dataset for model input, which provides GHI sequences and 16 environmental feature sequences, each with 525,450 data points. During model training iterations, the Adam optimizer is used to update the learning rate in real-time, with the initial learning rate set to 0.0001. This research selects classic time series prediction algorithms such as LSTM, CNN, and the Informer neural network as reference objects. All models are built on the Python 3.8 platform. Remote training is conducted using a V100-SXM2-32GB graphics card and a Xeon(R) Platinum 8255C CPU.
Based on the theory presented in Section 3, a photovoltaic prediction model is constructed on the training platform. The DOX optimizer is used to optimize the model’s hyperparameters, with the optimized hyperparameters including the number of attention heads, the dimension of numerical embedding, the batch size of training input data, and the optimizer’s learning rate, which significantly influence the model’s explanatory power. In this experiment, the optimal hyperparameter configuration obtained after DOX optimization is as follows: number of attention heads: 8; dimension of numerical embedding: 512; batch size of training input data: 128; initial optimizer learning rate: 0.0001.

4.2. Model Performance Evaluation Index

In the process of training and forecasting with deep learning prediction models, statistical evaluation metrics are required to assess the model’s predictive performance. During the training phase, performance metrics serve as feedback to evaluate the effectiveness of each training iteration. In this paper, Mean Squared Error (MSE) is selected as the feedback metric for model training, as it is sensitive to outliers and effectively corrects errors that deviate from the normal range.
In the prediction phase, the evaluation of model performance should be comprehensive and accurate; therefore, a variety of evaluation metrics should be chosen to assess the model’s performance [38]. These metrics include Mean Absolute Error (MAE), which measures the average absolute difference between the predicted and actual values, making it effective for models requiring high robustness. Root Mean Squared Error (RMSE)calculates the root mean square of the differences between predicted and actual values. R-squared (R2), the coefficient of determination, is primarily used to assess the degree of fit between the model’s prediction curve and the original data curve, facilitating the comparison of the predictive performance of different models when applied to the same dataset. The mathematical expression of this part of the evaluation index can be expressed by Equations (18)–(21).
M A E = 1 m i = 1 m y i y i ^
R M S E = 1 m i = 1 m y i y i ^ 2
M S E = 1 m i = 1 m y i y i ^ 2
R 2 = 1 i y i ^ y i 2 i y i ¯ y i 2

4.3. Dataset Preprocessing

In this study, when researching the prediction model, a real-world photovoltaic power station dataset was used for simulation. The dataset employed in this paper originates from the Vaulx-en-Velin photovoltaic power station located in Lyon, France. This dataset encompasses the entire year of 2018’s solar irradiance data from the Vaulx-en-Velin photovoltaic power station, including 21 feature datasets. Since photovoltaic power generation data is somewhat dependent on the value of Global Horizontal Irradiance (GHI), this paper uses GHI as the target feature and indirectly predicts photovoltaic power generation by forecasting GHI values. The remaining 20 features in the dataset are used as environmental features input into the prediction model, providing richer prior knowledge for feature extraction.
The Vaulx-en-Velin photovoltaic power station is situated in Lyon, France, which has a typical temperate oceanic climate with distinct seasons, ample precipitation for part of the year, and humid summers with dry winters. The rich variations in temperature, humidity, and seasonal differences in precipitation can effectively simulate irradiance data under various conditions, making this dataset somewhat typical and suitable for validating the model as a simulation dataset.
The dataset used in this paper comprises 20 features, with the remaining 19, excluding GHI, considered environmental features. Some of these are features with a high linear correlation with horizontal irradiance, such as the altitude of the sun, diffuse horizontal illuminance, and azimuthal irradiance. Others, like dry bulb temperature, humidity, and zenith luminance, have a lower linear correlation with horizontal irradiance. Since the model used in this paper has the capability to extract features between different characteristics, the impact of features with smaller correlations on actual prediction accuracy is minimal, so more data features are included in the feature selection process when possible. From the dataset used in this paper, the top 80% of features, which are the 16 features with the highest mutual information, are selected as the environmental features of the model. The 16 features are as follows: altitude of the sun, azimuth of the sun (from North to East), global horizontal illuminance, diffuse horizontal illuminance, global vertical north illuminance, global vertical east illuminance, global vertical south illuminance, global vertical west illuminance, global horizontal irradiance, diffuse horizontal irradiance, zenith luminance (11-degree aperture), relative humidity, dry bulb temperature, direct horizontal irradiance, global horizontal UVA irradiance, and global horizontal UVB irradiance.
The data imputation process uses multiple imputation because the missing data features of the test dataset used in this paper are well-suited to the multiple imputation method. The dataset used in this paper consists of 525,450 data points, recorded at minute intervals, including a full year’s solar irradiance monitoring data from a power station in Lyon, France, for the year 2018. The dataset contains 20 environmental features and global horizontal irradiance as the target feature, totaling 21 features. After feature selection, 15 environmental features are retained, making a total of 16 features. The dataset has a total of 137,394 missing values, accounting for 1.6% of the entire dataset. Therefore, the missing rate of the dataset is 1.6% and the type of data missing is random missing. Considering the quality and form of the missing data, multiple imputation can be used to complete the missing values, and after completion, the dataset is processed with median filtering.

4.4. Comparison of Typical Day Forecast Data

In the field of power systems, typical days are of great significance. Understanding the electricity consumption patterns of typical days helps optimize grid scheduling, enhancing the flexibility and efficiency of system operation, such as rationally arranging the start-up and shutdown of power generation units and adjusting load-side measures. Moreover, in terms of grid planning and construction, the results of typical day analysis can provide design criteria for grid planning, line capacity, transformer capacity, and other aspects, ensuring the adaptability of the grid infrastructure. Therefore, in the experimental stage, we chose different typical days to evaluate the performance of our prediction model. Specifically, we selected a cloudy typical day and a sunny typical day based on the characteristics of electricity consumption, and their results are shown in Figure 3 and Figure 4. Additionally, we chose a winter typical day and a summer typical day based on the conditions of light changes and seasonal environmental characteristics, and their results are shown in Figure 5 and Figure 6.
It can be seen that in different typical days, the model used in this paper can achieve better prediction effect, which indicates that the model can complete high-precision prediction under different irradiance characteristic modes.

4.5. Performance Differences between the Reference Model and the Method Used in This Article

In this study, we selected Long Short-Term Memory (LSTM) networks, Convolutional Neural Networks (CNN), and the Informer network as control networks to validate the superiority of the prediction model used in this paper in terms of performance.
The LSTM network is a classic linear neural network model. In current irradiance prediction research, the LSTM network is widely used as the main irradiance prediction model. It transmits feature information between hidden layers to realize the memory of features across different time steps. The CNN network extracts feature information within a certain number of time steps through convolution operations. These networks, being different types of linear neural networks from the method used in this paper, are used for comparison. The Informer network is a non-linear structured neural network based on the Transformer network. It globally perceives time series through the Attention mechanism. In this study, we chose the Informer network as a representative of the Transformer-like networks and observed the prediction effect of the inverted input of the embedding layer in our study compared to the prediction performance of other Transformer-like networks.
The global horizontal irradiance (GHI) data measured by photovoltaic power stations are influenced by some environmental factors, such as zenith irradiance and humidity. The experimental dataset used in this study is from the Lyon region in France, which belongs to a temperate oceanic climate with distinct seasonal changes. The above environmental factors vary significantly in different seasons, and some environmental factor changes may affect the distribution pattern of global irradiance data from photovoltaic power stations. Therefore, it can be considered that the experimental data exhibit different data models in different seasons. Therefore, in the comparative experiments between the LSTM model and the CNN model, the dataset is divided into four datasets for spring, summer, autumn, and winter. Training and validation sets are selected from the four season datasets to train their respective models. The evaluation metrics obtained are shown in Table 1. Each period of the forecast data for the four seasons is plotted as a graph, and the results are shown in Figure 7, Figure 8, Figure 9 and Figure 10.
The imagery selected for typical days across various seasons in this study indicates that, within the spring dataset, there is minimal variance in predictive efficacy among the different models examined. During the evening hours, the model employed in this study, as well as the CNN model, exhibit marginally superior predictive performance compared to the LSTM and Informer models. In the summer dataset, the approach utilized in this study and the LSTM model demonstrate notably better predictive outcomes than the CNN and Informer models, with similar findings observed in the autumn imagery. This is attributed to the fact that both the method used in this study and the LSTM network utilize linear network architectures that account for temporal dependencies in sequence prediction. In contrast, the Attention mechanism employed by the Informer network is less suitable for time series forecasting, and the CNN model is less adept at extracting temporal correlation features. For typical winter days, the imagery results resemble those of spring, with negligible differences in predictive performance across different models. However, during periods such as dawn and dusk, which are marked by pronounced irradiance fluctuations, only the model employed in this study is capable of effectively predicting these variations.
From the analysis of typical days across different seasons in this paper, it is evident that the model proposed herein exhibits superior performance compared to the reference networks when faced with more abrupt changes in irradiance. This is due to the proposed method’s ability to effectively extract the correlation between environmental and target features, enabling accurate predictions in scenarios where a single sequence is insufficient for prediction by leveraging the information provided by environmental characteristics. Meanwhile, there is a negligible difference in performance between the reference models and the proposed model when predicting irradiance curves with smoother variations, which is consistent with the logical analysis presented earlier. Nevertheless, the data curves from a few typical days do not suffice to represent the predictive performance across the entire dataset; hence, this paper employs evaluation metrics including RMSE, MAE, and R2 to conduct a more precise analysis of the model’s predictive data across the different seasons.
Analyzing the performance metrics in Table 1, we can observe that across the four seasons, the prediction accuracy of all models is generally higher in winter, while the accuracy in summer is generally lower. This may be due to the more drastic variations in solar irradiance data during the summer and the increased influence of environmental factors nonlinearly related to irradiance. This makes it difficult to predict future sequences based solely on the historical sequence of irradiance as a single feature. The method used in this paper allows the model to extract the influence features of environmental sequences on the irradiance sequence more effectively, resulting in a significant improvement in prediction results compared to other methods during the summer. In summer, the R2 value of the model used in this paper is 0.9932, which is an improvement of 0.001 over the Informer network and an improvement of 0.0014 over the LSTM network. The RMSE value is 21.43, which is a decrease of 7.95 from the Informer network’s 29.38 and a decrease of 10.81 from the LSTM network’s 32.24. In winter, the RMSE of the LSTM network is 5.29, which is a decrease of 1.72 from the method used in this paper with a value of 7.01. This indicates that the experimental data results are generally consistent with the arguments presented earlier in the text.
Compared to the RNN-like networks, the Attention mechanism can better extract the correlations between multi-dimensional environmental features and improve the prediction accuracy of the model. Moreover, linear networks perform better than former-series networks in one-dimensional time series prediction. Therefore, the prediction network with the function inverted between layers can combine the advantages of former-series networks and RNN-like networks, achieving higher prediction accuracy.
In the method adopted in this paper, the model used is an improved version of the Transformer model. It is necessary to compare the predictive performance of the Transformer model with the model used in this paper. Therefore, this paper runs the entire dataset separately with the Transformer model and the Transformer-like Informer model to simulate the predictive effect and compares the evaluation metrics obtained with the method used in this paper, resulting in Table 2.
The data in Table 2 shows that the predictive performance of the model used in this paper is significantly improved compared to the Transformer network and the Informer network. The R2 of the method used in this paper is increased by 0.010584 compared to the Transformer network, the MAE is reduced by 3.8969 compared to the Transformer network, and the RMSE is reduced by 4.9128 compared to the Transformer network. It can be seen that the model used in this paper outperforms the Transformer network across all performance metrics, achieving better predictive results.

4.6. Model Stability Experiment

In practical prediction tasks, the stability of the prediction model is of paramount importance. Consequently, in this section, we assess the stability of our model. The approach involves extracting a subset of the dataset to serve as the test dataset. For this test, we randomly selected 3500 consecutive data points from the dataset to constitute the test dataset. With the model’s hyperparameters held constant, we initialized the model and consecutively fed the test dataset into the model eight times to obtain eight sets of performance metrics for the outputs, as presented in Table 3.
The data in the table show that across the eight repeated experiments, the variation in the model’s evaluation metrics is less than 0.001. Therefore, the conclusions drawn from our experiments are reproducible and have practical significance. Additionally, the prediction model employed in this paper demonstrates good stability in forecasting. In real-world solar irradiance prediction tasks, it can achieve stable predictions with high accuracy.

5. Conclusions

The uncertainty and volatility of solar energy significantly impact the practical application and popularization of photovoltaic power generation. To ensure the stable operation of the power system, high-precision photovoltaic power generation forecasting has become an essential component in power system applications. This paper proposes an integrated irradiance prediction model that combines Attention mechanisms with linear networks. The advantages of this method are as follows: (1) A novel model input format is introduced, maintaining channel independence between features in the input and embedding layers, thereby preserving the temporal characteristics of the input sequences. (2) The Attention mechanism is utilized to extract correlation information between various environmental features, and the phototropic analysis is integrated into these features before they are fused and predicted through a linear network, ensuring the prediction accuracy of multi-dimensional time series. (3) The Dingo algorithm is applied for autonomous optimization of the model’s hyperparameters, enhancing the model’s generalization capability and reducing deployment costs.
Based on comprehensive experimental research with multiple performance indicators, the proposed method demonstrates higher accuracy compared to other benchmark algorithms under different seasons and forecasting horizons. Therefore, we believe that the prediction model proposed in this paper holds significant potential for application in the field of short-term irradiance forecasting.

Author Contributions

Conceptualization, Z.Z. and H.W.; methodology, Z.Z., H.W. and C.Y.; software, Z.Z.; validation, Z.Z., H.W. and C.Y.; formal analysis, H.W.; investigation, Z.Z. and H.W.; resources, H.W.; data curation, C.Y.; writing—original draft preparation, Z.Z.; writing—review and editing, H.W.; visualization, Z.Z. and H.W.; supervision, H.W.; project administration, H.W.; funding acquisition, H.W. and C.Y. All authors have read and agreed to the published version of the manuscript.

Funding

This research received no external funding.

Data Availability Statement

The raw data supporting the conclusions of this article will be made available by the authors on request.

Acknowledgments

The authors thank the anonymous reviewers for their invaluable input.

Conflicts of Interest

The authors declare no conflicts of interest. The funders had no role in the design of the study; in the collection, analyses, or interpretation of data; in the writing of the manuscript; or in the decision to publish the results.

References

  1. Eskander, S.M.S.U.; Fankhauser, S. Reduction in greenhouse gas emissions from national climate legislation. Nat. Clim. Chang. 2020, 10, 750–756. [Google Scholar] [CrossRef]
  2. Gernaat, D.E.; de Boer, H.S.; Daioglou, V.; Yalew, S.G.; Müller, C.; van Vuuren, D.P. Climate change impacts on renewable energy supply. Nat. Clim. Chang. 2021, 11, 119–125. [Google Scholar] [CrossRef]
  3. Devabhaktuni, V.; Alam, M.; Depuru, S.S.; Green, R.C., II; Nims, D.; Near, C. Solar energy: Trends and enabling technologies. Renew. Sustain. Energy Rev. 2013, 19, 555–564. [Google Scholar] [CrossRef]
  4. Wei, W.; Wu, J.; Mu, Y.; Wu, J.; Jia, H.; Yuan, K.; Sun, C. Assessment of the solar energy accommodation capability of the district integrated energy systems considering the transmission delay of the heating network. Int. J. Electr. Power Energy Syst. 2021, 130, 106821. [Google Scholar] [CrossRef]
  5. Lei, X. A Photovoltaic Prediction Model with Integrated Attention Mechanism. Mathematics 2024, 12, 2103. [Google Scholar] [CrossRef]
  6. Wang, K.; Qi, X.; Liu, H. Photovoltaic power forecasting based LSTM-Convolutional Network. Energy 2019, 189, 116225. [Google Scholar] [CrossRef]
  7. Yan, R.; Saha, T.K. Investigation of voltage stability for residential customers due to high photovoltaic penetrations. IEEE Trans. Power Syst. 2012, 27, 651–662. [Google Scholar] [CrossRef]
  8. Shivashankar, S.; Mekhilef, S.; Mokhlis, H.; Karimi, M. Mitigating methods of power fluctuation of photovoltaic (PV) sources–A review. Renew. Sustain. Energy Rev. 2016, 59, 1170–1184. [Google Scholar] [CrossRef]
  9. Kim, H.; Lee, D. Probabilistic solar power forecasting based on bivariate conditional solar irradiation distributions. IEEE Trans. Sustain. Energy 2021, 12, 2031–2041. [Google Scholar] [CrossRef]
  10. Hosseini, P.; Taheri, S.; Akhavan, J.; Razban, A. Privacy-preserving federated learning: Application to behind-the-meter solar photovoltaic generation forecasting. Energy Convers. Manag. 2023, 283, 116900. [Google Scholar] [CrossRef]
  11. Yagli, G.M.; Yang, D.; Srinivasan, D. Automatic hourly solar forecasting using machine learning models. Renew. Sustain. Energy Rev. 2019, 105, 487–498. [Google Scholar] [CrossRef]
  12. Mathiesen, P.; Kleissl, J. Evaluation of numerical weather prediction for intra-day solar forecasting in the continental United States. Sol. Energy 2011, 85, 967–977. [Google Scholar] [CrossRef]
  13. Ahmad, A.; Anderson, T.N.; Lie, T.T. Hourly global solar irradiation forecasting for New Zealand. Sol. Energy 2015, 122, 1398–1408. [Google Scholar] [CrossRef]
  14. Sabudin, S.N.M.; Jamil, N.M. Mathematical model for predicting the performance of photovoltaic system with delayed solar irradiance. Kuwait J. Sci. 2024, 51, 100207. [Google Scholar] [CrossRef]
  15. Alcañiz, A.; Grzebyk, D.; Ziar, H.; Isabella, O. Trends and gaps in photovoltaic power forecasting with machine learning. Energy Rep. 2023, 9, 447–471. [Google Scholar] [CrossRef]
  16. Gandhi, O.; Zhang, W.; Kumar, D.S.; Rodríguez-Gallegos, C.D.; Yagli, G.M.; Yang, D.; Srinivasan, D. The value of solar forecasts and the cost of their errors: A review. Renew. Sustain. Energy Rev. 2024, 189, 113915. [Google Scholar] [CrossRef]
  17. Sharma, V.; Yang, D.; Walsh, W.; Reindl, T. Short term solar irradiance forecasting using a mixed wavelet neural network. Renew. Energy 2016, 90, 481–492. [Google Scholar] [CrossRef]
  18. Kumari, P.; Toshniwal, D. Deep learning models for solar irradiance forecasting: A comprehensive review. J. Clean. Prod. 2021, 318, 128566. [Google Scholar] [CrossRef]
  19. Li, J.; Ward, J.K.; Tong, J.; Collins, L.; Platt, G. Machine learning for solar irradiance forecasting of photovoltaic system. Renew. Energy 2016, 90, 542–553. [Google Scholar] [CrossRef]
  20. Wang, P.; Long, Q.; Zhang, H.; Chen, X.; Yu, R.; Guo, F. Forecasting and Multilevel Early Warning of Wind Speed Using an Adaptive Kernel Estimator and Optimized Gated Recurrent Units. Mathematics 2024, 12, 2581. [Google Scholar] [CrossRef]
  21. Kesavan, P.K.; Subramaniam, U.; Almakhles, D.J.; Selvam, S. Modelling and coordinated control of grid connected photovoltaic, wind turbine driven PMSG, and energy storage device for a hybrid DC/AC microgrid. Prot. Control Mod. Power Syst. 2024, 9, 154–167. [Google Scholar] [CrossRef]
  22. Kumar, M.; Namrata, K.; Kumar, N.; Saini, G. Solar Irradiance Prediction Using an Optimized Data Driven Machine Learning Models. J. Grid Comput. 2023, 21, 28. [Google Scholar] [CrossRef]
  23. de Freitas Viscondi, G.; Alves-Souza, S.N. Solar irradiance prediction with machine learning algorithms: A Brazilian case study on photovoltaic electricity generation. Energies 2021, 14, 5657. [Google Scholar] [CrossRef]
  24. Breiman, L. Heuristics of instability and stabilization in model selection. Ann. Stat. 1996, 24, 2350–2383. [Google Scholar] [CrossRef]
  25. Wang, Z.; Wang, Y.; Zeng, R.; Srinivasan, R.S.; Ahrentzen, S. Random Forest based hourly building energy prediction. Energy Build. 2018, 171, 11–25. [Google Scholar] [CrossRef]
  26. Liu, L.; Hu, X.; Chen, J.; Wu, R.; Chen, F. Embedded scenario clustering for wind and photovoltaic power, and load based on multi-head self-attention. Prot. Control. Mod. Power Syst. 2024, 9, 122–132. [Google Scholar] [CrossRef]
  27. Alali, S.M.J.; Ahmadian, S.; Nakisa, B.; Khodayar, M.; Khosravi, A.; Nahavandi, S.; Islam, M.S.; Shafie-khah, M.; Catalão, J.P. Solar irradiance forecasting using a novel hybrid deep ensemble reinforcement learning algorithm. Sustain. Energy Grids Netw. 2022, 32, 100903. [Google Scholar]
  28. Rahman, A.; Srikumar, V.; Smith, A.D. Predicting electricity consumption for commercial and residential buildings using deep recurrent neural networks. Appl. Energy 2018, 212, 372–385. [Google Scholar] [CrossRef]
  29. Wang, Y.; Gu, J.; Yuan, L. Distribution network state estimation based on attention-enhanced recurrent neural network pseudo-measurement modeling. Prot. Control Mod. Power Syst. 2023, 8, 508–523. [Google Scholar] [CrossRef]
  30. Yu, C.; Li, Y.; Bao, Y.; Tang, H.; Zhai, G. A novel framework for wind speed prediction based on recurrent neural networks and support vector machine. Energy Convers. Manag. 2018, 178, 137–145. [Google Scholar] [CrossRef]
  31. Vaswani, A.; Shazeer, N.; Parmar, N.; Uszkorei, J.; Jone, L.; Gome, A.N.; Kaise, Ł.; Polosukhi, I. Attention is all you need. In Proceedings of the 31st Conference on Neural Information Processing Systems (NIPS 2017), Long Beach, CA, USA, 4–9 December 2017; Volume 30. [Google Scholar]
  32. Zhang, H.; Li, B.; Su, S.F.; Yang, W.; Xie, L. A novel hybrid transformer-based framework for solar irradiance forecasting under incomplete data scenarios. IEEE Trans. Ind. Inform. 2024, 20, 8605–8615. [Google Scholar] [CrossRef]
  33. Zhang, K.; Bai, D.; Li, Y.; Song, K.; Zheng, B.; Yang, F. Robust state-of-charge estimator for lithium-ion batteries enabled by a physics-driven dual-stage attention mechanism. Appl. Energy 2024, 359, 122666. [Google Scholar] [CrossRef]
  34. Zhou, H.; Zhang, S.; Peng, J.; Zhang, S.; Li, J.; Xiong, H.; Zhang, W. Informer: Beyond efficient transformer for long sequence time-series forecasting. In Proceedings of the AAAI conference on Artificial Intelligence, Online, 2–9 February 2021; Volume 35, pp. 11106–11115. [Google Scholar]
  35. Liu, Y.; Hu, T.; Zhang, H.; Wu, H.; Wang, S.; Ma, L.; Long, M. itransformer: Inverted transformers are effective for time series forecasting. arXiv 2023, arXiv:2310.06625. [Google Scholar]
  36. Zeng, A.; Chen, M.; Zhang, L.; Xu, Q. Are transformers effective for time series forecasting? In Proceedings of the AAAI conference on Artificial Intelligence, Washington, DC, USA, 7–14 February 2023; Volume 37, pp. 11121–11128. [Google Scholar] [CrossRef]
  37. Huang, S.C.; Tsay, R.S. Time Series Forecasting with Many Predictors. Mathematics 2024, 12, 2336. [Google Scholar] [CrossRef]
  38. Imam, A.A.; Abusorrah, A.; Seedahmed MM, A.; Marzband, M. Accurate Forecasting of Global Horizontal Irradiance in Saudi Arabia: A Comparative Study of Machine Learning Predictive Models and Feature Selection Techniques. Mathematics 2024, 12, 2600. [Google Scholar] [CrossRef]
Figure 1. Prediction model structure diagram.
Figure 1. Prediction model structure diagram.
Mathematics 12 03213 g001
Figure 2. DOX algorithm flow diagram.
Figure 2. DOX algorithm flow diagram.
Mathematics 12 03213 g002
Figure 3. Comparison between forecast curve and actual curve of typical sunny day.
Figure 3. Comparison between forecast curve and actual curve of typical sunny day.
Mathematics 12 03213 g003
Figure 4. Comparison between the predicted curve and the actual curve of typical cloudy day.
Figure 4. Comparison between the predicted curve and the actual curve of typical cloudy day.
Mathematics 12 03213 g004
Figure 5. Comparison between the predicted curve and the actual curve of typical summer days.
Figure 5. Comparison between the predicted curve and the actual curve of typical summer days.
Mathematics 12 03213 g005
Figure 6. Comparison between the forecast curve and the actual curve of typical winter days.
Figure 6. Comparison between the forecast curve and the actual curve of typical winter days.
Mathematics 12 03213 g006
Figure 7. Comparison of forecast curves for a certain day in spring.
Figure 7. Comparison of forecast curves for a certain day in spring.
Mathematics 12 03213 g007
Figure 8. Comparison of forecast curves for a summer day.
Figure 8. Comparison of forecast curves for a summer day.
Mathematics 12 03213 g008
Figure 9. Comparison of forecast curves for a day in autumn.
Figure 9. Comparison of forecast curves for a day in autumn.
Mathematics 12 03213 g009
Figure 10. Comparison of forecast curves for a winter day.
Figure 10. Comparison of forecast curves for a winter day.
Mathematics 12 03213 g010
Table 1. Comparison of prediction performance parameters of different models in four seasons.
Table 1. Comparison of prediction performance parameters of different models in four seasons.
SeasonEvaluation IndexProposed MethodInformerLSTMCNN
SpringR20.99030.98850.98220.9685
RMSE15.9622.4826.6737.16
MAE4.515.768.4112.32
SummerR20.99320.99220.99180.9821
RMSE21.4329.3832.2447.61
MAE7.329.858.6216.94
AutumnR20.99010.99340.99430.9869
RMSE6.899.1418.38527.82
MAE2.384.176.9911.85
WinterR20.99380.98610.99330.9800
RMSE7.017.615.299.17
MAE1.732.491.852.73
Table 2. Performance comparison of Transformer, Informer, and the proposed method.
Table 2. Performance comparison of Transformer, Informer, and the proposed method.
Prediction ModelR2RMSEMAE
Transformer0.98321812.65315.6807
Informer0.98658411.26993.7753
Proposed method0.9938027.74031.7838
Table 3. Duplicate experimental data.
Table 3. Duplicate experimental data.
Evaluation Index12345678
RMSE0.0410.0410.0410.0410.0410.0410.0410.041
MAE0.1800.1800.1800.1800.1800.1800.1800.180
Disclaimer/Publisher’s Note: The statements, opinions and data contained in all publications are solely those of the individual author(s) and contributor(s) and not of MDPI and/or the editor(s). MDPI and/or the editor(s) disclaim responsibility for any injury to people or property resulting from any ideas, methods, instructions or products referred to in the content.

Share and Cite

MDPI and ACS Style

Zhuang, Z.; Wang, H.; Yu, C. Short-Term Irradiance Prediction Based on Transformer with Inverted Functional Area Structure. Mathematics 2024, 12, 3213. https://doi.org/10.3390/math12203213

AMA Style

Zhuang Z, Wang H, Yu C. Short-Term Irradiance Prediction Based on Transformer with Inverted Functional Area Structure. Mathematics. 2024; 12(20):3213. https://doi.org/10.3390/math12203213

Chicago/Turabian Style

Zhuang, Zhenyuan, Huaizhi Wang, and Cilong Yu. 2024. "Short-Term Irradiance Prediction Based on Transformer with Inverted Functional Area Structure" Mathematics 12, no. 20: 3213. https://doi.org/10.3390/math12203213

APA Style

Zhuang, Z., Wang, H., & Yu, C. (2024). Short-Term Irradiance Prediction Based on Transformer with Inverted Functional Area Structure. Mathematics, 12(20), 3213. https://doi.org/10.3390/math12203213

Note that from the first issue of 2016, this journal uses article numbers instead of page numbers. See further details here.

Article Metrics

Back to TopTop