Abstract
A rockburst is a dynamic disaster that may result in considerable damage to mines and pose a threat to personnel safety. Accurately predicting rockburst intensity is critical for ensuring mine safety and reducing economic losses. First, based on the primary parameters that impact rockburst occurrence, the uniaxial compressive strength (), shear–compression ratio (), compression–tension ratio (), elastic deformation coefficient (), and integrity coefficient of the rock () were selected as the evaluation indicators. Second, an improved game theory weighting method was introduced to address the problem that the combination coefficients calculated using the traditional game theory weighting method may result in negative values. The combination of indicator weights obtained using the analytic hierarchy process, the entropy method, and the coefficient of variation method were also optimized using improved game theory. Third, to address the problem of subjectivity in the traditional unascertained measurement using the confidence identification criterion, the distance discrimination idea of the Minkowski distance was used to optimize the identification criteria of the attributes in an unascertained measurement and was applied to rockburst prediction, and the obtained results were compared with the original confidence identification criterion and the original distance discrimination. The results show that the improved game theory weighting method used in this model makes the weight distribution more reasonable and reliable, which can provide a feasible reference for the weight determination method of rockburst prediction. When the Minkowski distance formula was introduced into the unascertained measurement for distance discrimination, the same rockburst predictions were obtained when the distance parameter (p) was equal to 1, 2, 3, and 4. The improved model was used to predict and analyze 40 groups of rockburst data with an accuracy of 92.5% and could determine the rockburst intensity class intuitively, providing a new way to analyze the rockburst intensity class rationally and quickly.
Keywords:
improving game theory; combination weights; improving unascertained measurement; distance discrimination; rockburst prediction MSC:
28E99
1. Introduction
It is well known that underground space engineering, such as mining and tunnel transportation, is constantly extending deeper into the earth [1,2,3]. However, with the deepening of underground engineering, the probability of engineering disasters also increases, especially that of rockbursts induced by high geo-stress [1]. Rockbursts, which are sudden releases of energy and rock ruptures caused by external disturbances under conditions of high ground stress, have been called a geological “cancer”. They are a relatively common engineering geohazard during the excavation and construction of deeply buried underground structures and are characterized by high risk, suddenness, and unpredictability [4,5,6,7,8]. For instance, a severe rockburst that happened on 28 November 2009 at the Jinping II hydropower facility in China caused seven fatalities, one major injury, and the destruction of a tunnel-boring machine [9]. In November 2011, a catastrophic rockburst at the Qianqiu Mine in Henan Province killed 10 miners and injured 64 more [10]. On 31 May 2015, a rockburst at the Neelum–Jhelum Hydropower Project in Pakistan resulted in the deaths of three workers and the destruction of a TBM [11]. This type of disaster causes significant economic damage and casualties and poses a serious threat to the safety of construction personnel and equipment. In severe cases, it can even induce earthquakes. During construction, various techniques can be used to reduce the harm caused by rockbursts, such as improving the stress on the wall rock, improving the nature of the wall rock, and maintaining the integrity of the wall rock by using controlled blasting techniques, water spraying, water injection, enhanced support or advanced support, and other technical means [12]. However, due to the uncertainty of rockbursts, the prediction of rockburst probability and intensity classification has been a worldwide problem in the field of rock engineering, with positive implications for practical construction [13,14,15,16].
Rockburst criteria can typically be classified into two categories: single-indicator empirical criteria and multi-factor empirical evaluation criteria [1,4,17,18]. The commonly used single-indicator criteria include Turchaninov’s criterion [19], Russenes’ criterion [20], Barton’s criterion [21], Hoek’s criterion [22], and the rock elastic energy index [23], among others. However, these criteria usually only consider one or two influencing factors. Because the mechanism behind rockbursts is complex, multiple factors affect their occurrence. Therefore, these single-indicator criteria have limitations when predicting rockbursts [1]. Recognizing these limitations, some scholars have attempted to use key factors that influence rockburst occurrence as evaluation indicators [24]. Wang [25] was the first to propose a multi-factor rockburst prediction model through the lens of fuzzy mathematical theory, which offers a new comprehensive approach for predicting rockbursts. Many scholars have since begun to combine multi-factor indicators and mathematical methods to develop suitable mathematical models or empirical evaluation systems for integrated rockburst prediction in some underground engineering projects. The multi-factor rockburst prediction models are mainly divided into uncertainty evaluation models and intelligent optimization evaluation models. In the field of rockburst prediction uncertainty evaluation, there are several models available, including the distance discrimination method [26,27], the cloud model [28,29], extenics [30,31], the rough set theory [32], the efficacy coefficient method [33,34], set pair analysis [18,35], the attribute measure [36], the ideal point method [24,37], TOPSIS [38,39], fuzzy set theory [40,41], etc. All of these models consider a combination of rockburst indicators and their non-linear relationships with rockburst risk. However, there are still challenges in terms of selecting appropriate model functions, handling multi-source data with multiple indicators and indicator weights, and the critical issue of determining the weights of rockburst correlation indicators and their influencing factors while avoiding subjective decision making [1,24]. Intelligent optimization algorithms are novel methods that have been proposed to solve complex optimization problems. They were inspired by the principles of biological evolution and some physical phenomena. Among the mainstream intelligent optimization algorithms are PSO [16,42,43], BP neural networks [44,45], Bayesian networks [46,47], random forests [48,49], genetic algorithms [50], support vector machines [51], decision tree models [52,53], and so on. These algorithms have shown excellent performances in handling complex problems and exhibit high computational efficiency. However, the accuracy of their evaluation depends to some extent on the quality of the training sample. Moreover, they are also computationally expensive [54].
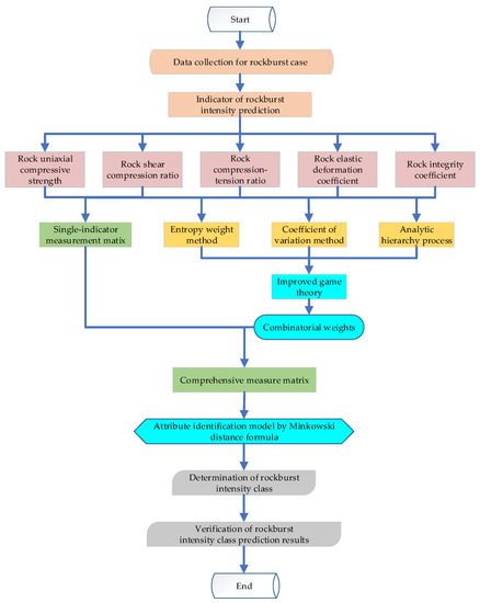
Unascertained measurement is a method that can effectively deal with fuzzy and uncertain information [55]. However, the traditional unascertained measurement approach uses a confidence criterion for calculations [56,57,58,59,60,61], which introduces some subjectivity. To ensure the objectivity of discrimination results, the idea of distance discrimination can be introduced to optimize an attribute recognition model. Additionally, the game theory method resolves the contradiction between subjective and objective empowerment methods, ensuring the accuracy of quantitative analyses and the scientificity of qualitative analyses. To avoid the unreasonable phenomenon of negative values for combined weight coefficients that may arise from the traditional game theory calculation method, constraints were introduced to the existing formula, and an improved game theory weighting method was applied for the first time in the field of rockburst prediction. A flow chart of this paper is shown in Figure 1.
Figure 1.
Model framework for predicting rockburst intensity.
2. Weighting Calculation Method
The indicator weights play a crucial role in rockburst prediction and evaluation, as they reflect the relative contribution of each indicator to the evaluated object, mainly including subjective and objective weighting methods [55]. The subjective weighting method mainly assesses the weight of each indicator in the decision-making process by evaluating the experience and attitude of the decision maker, thereby determining the level of importance of each indicator to the final decision, while the objective weighting method obtains relatively objective calculation results by using mathematical algorithms based on all the information contained in the raw data.
2.1. Subjective Weighting Method
The analytic hierarchical process (AHP) is a comprehensive evaluation method for system analysis and decision making that was proposed by T. LSaaty [62]. AHP is a subjective assignment method based on a priority judgment matrix of pairwise comparisons of indicators. It organically integrates quantitative analysis and qualitative analysis to systematically and hierarchically analyze decision problems. In this study, a judgment matrix is constructed using the 9-level scale method to calculate the indicator’s subjective weight coefficient, denoted as , and the matrix is tested for consistency.
The consistency index (CI) is calculated as follows:
where is the consistency index; denotes the maximum eigenvalue of the judgment matrix; and is the order of the judgment matrix.
The value of the random consistency indicator of the matrix is judged, as shown in Table 1.
Table 1.
Dimensions and corresponding values [36].
The consistency ratio () is calculated as follows:
If , it means that the judgment matrix meets the consistency requirement with the normalized feature vector as the weight vector; otherwise, the judgment matrix would need to be readjusted.
The factors involved in the rockburst prediction criterion can be broadly classified into three categories: rock mechanics properties, rock stress conditions, and surrounding rock conditions. To evaluate the rockburst risk, these key influencing factors are hierarchically divided, and the relevant target layer, guideline layer, and plan layer are determined, as shown in Figure 2.
Figure 2.
A diagram of the evaluation indicator hierarchy.
2.2. Objective Weighting Method
2.2.1. Entropy Weight Method
The mathematician Shannon introduced the concept of thermodynamic entropy into information theory in 1948 to measure the uncertainty of a system [63]. The “entropy” approach calculates indicator weights based on the information utility provided by each indicator, making it an objective weighting method. Indicators with smaller entropy values contain more information and contribute less uncertainty to the system [64]. The weight () calculated by the entropy weighting method can effectively avoid the subjective influence of weighting decisions with more objective results.
Suppose there are objects to be evaluated and each has evaluation indicators. Let the jth index of the ith objects take the value , forming the original evaluation index data matrix as
Step 1: normalization process:
For benefit-based indicators:
For cost-based indicators:
where and denote the maximum and minimum values of the jth column of matrix X, respectively.
Step 2: calculate the entropy value of each indicator:
where
when , is 0. where is the value of the indicator normalized according to Equations (4) and (5).
Step 3: determine the indicator weight:
Therefore, the weights are calculated using the entropy weight method.
2.2.2. Coefficient of Variation Method
The coefficient of variation method (CV) is utilized to measure the degree of variation in the values taken by each indicator through the coefficient of variation of each indicator. The higher the degree of variation, the greater the degree of importance of an indicator, and the higher the weight of an indicator [65]. The weights calculated using this method can eliminate the influence of the evaluation indicator system on the calculation process caused by the different quantitative units and orders of magnitude of each indicator, providing an objective and dynamic weighting method [31]. The steps involved in this method are as follows:
where is the coefficient of variation of the indicator; is the standard deviation; is the mean of the indicator; and is the weight of the indicator.
Therefore, the weights are calculated using the coefficient of variation method.
2.3. Improved Game Theory Combination Weighting Method
The fundamental principle of the game theory weighting method is to seek linear combination coefficients so that the deviation between the combination weights and the weights calculated using different methods is minimized. However, the combination coefficients calculated using the traditional game theory weighting method may have negative values, which is inconsistent with the actual situation [66]. Therefore, some scholars [67] have proposed improvements to the game theory weighting method by introducing a constraint function to ensure that the combination coefficients are non-negative. The improved game theory can be used to calculate the combined weight (). The specific steps for calculating the combined weights using the improved game theory are as follows:
Let the weights of the evaluation indicators be calculated by methods and then establish the linear combination of the integrated weight () for the weights, as shown in Equation (11):
where is the linear combination coefficient, , and is the transpose of the weight row vector calculated using the ith method.
The countermeasure model of the optimal solution of is established to minimize the deviation of the integrated weight from all values, as shown in Equation (12):
The optimal condition of Equation (12) can be derived from the differential properties of the matrix, as shown in Equation (13):
To ensure that the calculated combination coefficients are greater than 0, an optimization model is established with the addition of constraints, as shown in Equation (14):
To solve the model, the following Lagrangian function (Equation (15)) is established:
The optimal solution of the combination coefficient is calculated by solving Equation (16), as shown in Equation (17):
This value can be substituted into Equation (11), which can be solved to obtain the combined weight (), followed by normalization, as shown in Equation (18):
3. Evaluation Method
3.1. Multi-Indicator Comprehensive Measurement
Unascertained measurement, a mathematical method for dealing with uncertain information, was first proposed by Professor Wang [68]. Based on this study, Liu [69] proposed a mathematical theory of unascertained measurement and first applied it to the evaluation problem. After years of unremitting research by many experts and scholars, its theoretical system has gradually matured and has been applied in many fields [57,70,71].
There are samples of object to be evaluated, and for each evaluated object () there are k single evaluation index spaces, denoted as . Let be denoted as a t-dimensional vector (), where denotes the measurement of the evaluation object () with respect to the evaluation index (). For each subtest () with evaluation levels, assume that the evaluation space () has evaluation levels, denoted as . The tth evaluation class () is the class value of . Let class be “higher” or “lower” than class , denoted as . If is satisfied, then is called an ordered partition class of the evaluation class space ().
denotes the degree to which observation belongs to the tth assessment class (), with being satisfied as follows:
where Equation (19) is called non-negative boundedness, Equation (20) is called normalizability, Equation (21) is called additivity, and satisfied by Equations (19)–(21) at the same time is called an unascertained measurement.
There are many ways to construct single-indicator measure functions, but linear measure functions are considered to be the simplest and most widespread in application [58,60].
The weighted comprehensive measure matrix (C) of multiple indicators can be calculated using Equations (18) and (22).
3.2. Improving the Attribute Recognition Model Using Distance Discrimination
The characteristics of things are divided into categories: . Correspondingly, the factors are also classified into categories. Then, the sample mean of each category is determined as the classification center of classification patterns (), so the unascertained measurements are , , ···, , respectively.
The distance discrimination method is used as the attribute identification criterion so that the distance () calculated using Minkowski’s distance formula is the distance from the comprehensive multi-indicator measure () to the classification class (). The formula is shown below.
When p = 1, the Minkowski distance formula is the Manhattan distance.
When p = 2, the Minkowski distance formula is the Euclidean distance.
For convenience of calculation in engineering applications, this paper compares the magnitude of each unascertained measurement distance () by taking p = 1, 2, 3, and 4, as shown in Equation (27):
If , it indicates that the sample (p) to be predicted is closest to class and thus could be classified into class .
4. Rockburst Intensity Class Prediction
From the study of most of the discrimination indicators of rockburst prediction [25,31,36,55], the five indicators of rock uniaxial compressive strength (), the ratio of rock uniaxial compressive strength to tensile strength (), the ratio of rock uniaxial compressive strength to tensile strength (), rock elastic deformation indicator (), and the rock integrity coefficient () contain the main information for predicting rockbursts. By classifying rocks, it is possible to gain more valuable insights into them [72]. Take {no rockburst, low rockburst, medium rockburst, heavy rockburst} = {I,II,III,IV}. Each evaluation indicator classification was established, as shown in Table 2, and a single-indicator measurement chart is shown in Figure 3.
Table 2.
Single-indicator classification standards for rockburst intensity.

Figure 3.
Single-indicator measurement functions for rockbursts. (a) Measurement function of rock uniaxial compressive strength. (b) Measurement function of rock shear to compressive strength ratio. (c) Measurement function of rock compressive strength–tensile strength ratio. (d) Measurement function of rock elastic deformation coefficient. (e) Measurement function of rock integrity coefficient.
To verify the reasonableness and validity of the improved rockburst intensity prediction model, 40 sets of typical rockburst example data from the literature [25,32,36,55,73,74,75,76] were counted, and detailed indicators of the measured values and actual rockburst classes are shown in Table 3.
Table 3.
Indicators and classes of actual rockburst intensity.
The weights = [0.1429,0.1429,0.1429,0.2857,0.2857] were calculated according to the AHP evaluation method, the weights = [0.2403,0.2560,0.1019,0.2323,0.1695] of the entropy weight method were calculated according to Equations (3)–(8), and the weights = [0.2255,0.2283,0.1404,0.2220,0.1839] of the coefficient of variation method were calculated according to Equations (9) and (10). Then, the combination weights of each indicator were calculated using the improved game theory method (Equations (17) and (18)) to be Equation (28), as shown in Table 4 and Figure 4.
Table 4.
The weights of each indicator of rockburst intensity.
Figure 4.
Visual comparison of indicator weights. In the figure, V1, V2, V3, V4, and V5 represent , , , , and and AHP, EWM, CV, and GT represent the analytic hierarchy process, the entropy method, the coefficient of variation method, and the improved game theory, respectively.
Sample 1 is used as an example in this paper, while the computational process of the remaining 39 groups of samples was the same as that of sample 1. Therefore, only the computational results are listed (see Table 5), and the detailed computational process is not repeated.
Table 5.
Statistics of the predicted results of the case samples.
According to Equations (19)–(21), the single-indicator measure matrix was:
According to Equations (23), (28), and (39), the comprehensive weight was:
According to Equation (25), when p = 1, unascertained measurement distance L can be calculated:
The shortest distance was determined:
According to Equation (26), when p = 1, sample 1 could be calculated using the distance discriminant method to predict rockburst class III, which belongs to the medium rockburst classification.
The shortest distance was determined:
When p = 2, sample 1 could be calculated using the distance discriminant method to predict rockburst class III, which belongs to the medium rockburst classification. Likewise, for p = 3 and 4, it was possible to calculate rockburst intensity class III according to the same method.
The credibility degree was set at 0.6 and 0.7 when calculated using the confidence criterion [57,60]. It was compared with the attribute identification model optimized using the Minkowski distance discrimination criterion. Then, the accurate judgments and misjudgments of the predicted rockburst intensity were calculated for each model (see Table 5).
As shown in Table 6 and Figure 5, the accuracy of the prediction results using the improved unascertained measurement was 92.5%, and the prediction evaluation results were the same when p = 1, 2, 3, and 4. Accordingly, on one hand, the accuracy values of the prediction results when calculated using the confidence criterion with the credibility degree set at 0.6 and 0.7 were 87.5% and 67.5%, respectively. On the other hand, the accuracy values calculated solely using the Manhattan distance and Euclidean distance methods were 67.5% and 75.0%, respectively. Compared to the other models, the improved unascertained measurement proposed in this paper had higher accuracy, with more accurately judged cases than the other models and a smaller number of misjudged cases. Therefore, it was demonstrated that the model is more accurate and reliable in practical engineering applications. Furthermore, the predicted rockburst results of the model were higher than the actual classes, even in the case of misjudgment, which means that the use of the model’s predictions to prevent the occurrence of rockburst hazards provides a greater assurance of safety.
Table 6.
Rockburst prediction results of each model.
Figure 5.
Comparison of prediction results of different models, where IU stands for the improved unascertained measurement obtained using the Minkowski distance formula in this paper, while 0 and 1 represent misjudgments and correct judgments, respectively.
5. Conclusions
In this work, considering the mechanism of rockbursts and the influencing factors, the five factors of the uniaxial compressive strength, the shear to compression ratio, the compression to tension ratio, the elastic deformation coefficient, and the integrity coefficient of the rock were selected as evaluation indexes. A new model for rockburst prediction was proposed by comprehensively analyzing the shortcomings of the existing rockburst criteria. The main conclusions are as follows:
- By introducing constraints to improve the game theory combination weighting method and then combining the analytic hierarchy process, the entropy method, and the coefficient of variation method, the combination weights of each indicator affecting rockbursts were calculated. This methodology effectively addresses the inadequacies of a singular weighting method by overcoming the one-sidedness of indicator weights and resolving the potential for negative combination coefficients.
- Based on the unascertained measurement, the Minkowski distance formula was introduced for attribute identification, eliminating the error of discrimination results caused by different credibility degrees, which not only reduced the effect of high subjectivity due to the confidence criterion but also improved the discriminatory accuracy of the model.
- A novel model for rockburst prediction based on improved game theory and improved unascertained measurement was proposed. Forty sets of typical rockburst cases were selected from around the world, and the improved model was compared to the unimproved model. The accuracy rate of the improved model was 92.5%, which was higher than the other methods, indicating that this method is effective and reliable.
Author Contributions
Conceptualization, Y.Z.; methodology, Y.Z.; data curation, Y.Z. and S.Y.; formal analysis, Y.Z. and J.C.; validation, J.C.; resources, J.C. and S.Y.; writing—original draft preparation, Y.Z. and Z.L.; writing—review and editing, Y.Z. and Z.L.; project administration, S.Y. All authors have read and agreed to the published version of the manuscript.
Funding
This research was funded by the National Natural Science Foundation Project of China under Grant No. 72088101, No. 52274163 and No. 51404305.
Data Availability Statement
Data is contained within the article.
Acknowledgments
The authors would like to express their thanks to the National Natural Science Foundation.
Conflicts of Interest
The authors declare no conflict of interest.
Abbreviations
| uniaxial compressive strength | |
| shear–compression ratio | |
| compression–tension ratio | |
| elastic deformation coefficient | |
| integrity coefficient of the rock | |
| the consistency index | |
| the random consistency indicator of the matrix | |
| the consistency ratio | |
| AHP | the analytic hierarchical process |
| CV | the coefficient of variation method |
| EWM | the entropy weight method |
| GT | the improved game theory |
References
- Zhou, J.; Li, X.; Mitri, H.S. Evaluation method of rockburst: State-of-the-art literature review. Tunn. Undergr. Space Technol. 2018, 81, 632–659. [Google Scholar] [CrossRef]
- Zhou, Z.; Cai, X.; Li, X.; Cao, W.; Du, X. Dynamic Response and Energy Evolution of Sandstone Under Coupled Static–Dynamic Compression: Insights from Experimental Study into Deep Rock Engineering Applications. Rock Mech. Rock Eng. 2020, 53, 1305–1331. [Google Scholar] [CrossRef]
- Liu, Z.X.; Han, K.W.; Yang, S.; Liu, Y.X. Fractal evolution mechanism of rock fracture in undersea metal mining. J. Cent. South Univ. 2020, 27, 1320–1333. [Google Scholar] [CrossRef]
- Yang, B.; He, M.; Zhang, Z.; Chen, Y. A new criterion of strain rockburst in consideration of the plastic zone of tunnel surrounding rock. Rock Mech. Rock Eng. 2022, 55, 1777–1789. [Google Scholar] [CrossRef]
- Qian, Q. Definition, mechanism, classification and quantitative forecast model for rockburst and pressure bump. Rock Soil Mech. 2014, 35, 1–6. (In Chinese) [Google Scholar] [CrossRef]
- Cai, X.; Cheng, C.; Zhou, Z.; Konietzky, H.; Song, Z.; Wang, S. Rock mass watering for rock-burst prevention: Some thoughts on the mechanisms deduced from laboratory results. Bull. Eng. Geol. Environ. 2021, 80, 8725–8743. [Google Scholar] [CrossRef]
- Vižintin, G.; Kocjančič, M.; Vulić, M. Study of Coal Burst Source Locations in the Velenje Colliery. Energies 2016, 9, 507. [Google Scholar] [CrossRef]
- Yang, Z.; Liu, C.; Zhu, H.; Xie, F.; Dou, L.; Chen, J. Mechanism of rockburst caused by fracture of key strata during irregular working face mining and its prevention methods. Int. J. Min. Sci. Technol. 2019, 29, 889–897. [Google Scholar] [CrossRef]
- Liu, G.F.; Feng, X.T.; Feng, G.L.; Chen, B.R.; Chen, D.F.; Duan, S.Q. A Method for Dynamic Risk Assessment and Management of Rockbursts in Drill and Blast Tunnels. Rock Mech. Rock Eng. 2016, 49, 3257–3279. [Google Scholar] [CrossRef]
- Pu, Y.; Apel, D.; Xu, H. Rockburst prediction in kimberlite with unsupervised learning method and support vector classifier. Tunn. Undergr. Space Technol. 2019, 90, 12–18. [Google Scholar] [CrossRef]
- Naji, A.M.; Rehman, H.; Emad, M.Z.; Yoo, H. Impact of Shear Zone on Rockburst in the Deep Neelum-Jehlum Hydropower Tunnel: A Numerical Modeling Approach. Energies 2018, 11, 1935. [Google Scholar] [CrossRef]
- Kaiser, P.K.; Moss, A. Deformation-based support design for highly stressed ground with a focus on rockburst damage mitigation. J. Rock Mech. Geotech. Eng. 2022, 14, 50–66. [Google Scholar] [CrossRef]
- Du, K.; Tao, M.; Li, X.B.; Zhou, J. Experimental study of slabbing and rockburst induced by true-triaxial unloading and local dynamic disturbance. Rock Mech. Rock Eng. 2016, 49, 3437–3453. [Google Scholar] [CrossRef]
- Cai, M. Prediction and prevention of rockburst in metal mines—A case study of Sanshandao gold mine. J. Rock Mech. Geotech. Eng. 2016, 8, 204–211. [Google Scholar] [CrossRef]
- Bukowska, M. The rockbursts in the Upper Silesian Coal Basin in Poland. J. Min. Sci. 2012, 48, 445–456. [Google Scholar] [CrossRef]
- Xue, Y.; Bai, C.; Qiu, D.; Kong, F.M.; Li, Z.Q. Predicting rockburst with database using particle swarm optimization and extreme learning machine. Tunn. Undergr. Space Technol. 2020, 98, 103287. [Google Scholar] [CrossRef]
- He, M.; Zhang, Z.; Zheng, J.; Chen, F.; Li, N. A new perspective on the constant mi of the Hoek–Brown failure criterion and a new model for determining the residual strength of rock. Rock Mech. Rock Eng. 2020, 53, 3953–3967. [Google Scholar] [CrossRef]
- Zhou, Y.; Wang, W.; Lu, X.; Wang, K. Combination weighting prediction model and application of rockburst disaster based on game theory. China Saf. Sci. J. 2022, 32, 105–112. (In Chinese) [Google Scholar]
- Turchaninov, I.A.; Markov, G.A.; Gzovsky, M.V.; Kazikayev, D.M.; Frenze, U.K.; Batugin, S.A.; Chabdarova, U.I. State of stress in the upper part of the Earth’s crust based on direct measurements in mines and on tectonophysical and seismological studies. Phys. Earth Planet. Inter. 1972, 6, 229–234. [Google Scholar] [CrossRef]
- Russenes, B.F. Analysis of Rock Spalling for Tunnels in Steep Valley Sides. Master Thesis, Norwegian Institute of Technology, Trondheim, Norway, 1974. [Google Scholar]
- Barton, N.; Lien, R.; Lunde, J. Engineering classification of rock masses for the design of tunnel support. Rock Mech. 1974, 6, 189–236. [Google Scholar] [CrossRef]
- Hoek, E.; Brown, E.T. Practical estimates of rock mass strength. Int. J. Rock Mech. Min. Sc. 1997, 34, 1165–1186. [Google Scholar] [CrossRef]
- Kidybiński, A. Bursting liability indices of coal// International journal of rock mechanics and mining sciences & Geomechanics Abstracts. Pergamon 1981, 18, 295–304. [Google Scholar] [CrossRef]
- Zhou, H.; Liao, X.; Chen, S.; Feng, T.; Wang, Z. Rockburst risk assessment of deep lying tunnels based on combination weight and unascertained measure theory: A case study of Sangzhuling tunnel on Sichuan-tibet traffic corridor. Earth Sci. 2022, 47, 2130–2148. (In Chinese) [Google Scholar] [CrossRef]
- Wang, Y.; Li, W.; Li, Q.; Xu, Y.; Tan, G. Method of fuzzy comprehensive evaluations for rockburst prediction. Chin. J. Rock Mech. Eng. 1998, 17, 493–501. (In Chinese) [Google Scholar]
- Gong, F.; Li, X. A distance discriminant analysis method for prediction of possibility and classification of rockburst and its application. Chin. J. Rock Mech. Eng. 2007, 26, 1012–1018. (In Chinese) [Google Scholar]
- Wang, J.; Li, X.; Yang, J. A weighted mahalanobis distance discriminant analysis for predicting rock-burst in deep hard rocks. J. Min. Saf. Eng. 2011, 28, 395–400. (In Chinese) [Google Scholar]
- Liu, R.; Ye, Y.; Hu, N.; Chen, H.; Wang, X. Classified prediction model of rockburst using rough sets-normal cloud. Neural Comput. Appl. 2019, 31, 8185–8193. [Google Scholar] [CrossRef]
- Wang, M.; Liu, Q.; Wang, X.; Shen, F.; Jin, J. Prediction of rockburst based on multidimensional connection cloud model and set pair analysis. Int. J. Geomech. 2020, 20, 04019147. [Google Scholar] [CrossRef]
- Chen, J.; Chen, Y.; Yang, S.; Zhong, X.; Han, X.A. Prediction model on rockburst intensity grade based on variable weight and matter-element extension. PLoS ONE 2019, 14, e0218525. [Google Scholar] [CrossRef]
- Zhang, L.; Zhang, X.; Wu, J.; Zhao, D.; Fu, H. Rockburst prediction model based on comprehensive weight and extension methods and its engineering application. Bull. Eng. Geol. Environ. 2020, 79, 4891–4903. [Google Scholar] [CrossRef]
- Xue, Y.; Li, Z.; Li, S.; Qiu, D.; Tao, Y.; Wang, L.; Yang, W.; Zhang, K. Prediction of rockburst in underground caverns based on rough set and extensible comprehensive evaluation. Bull. Eng. Geol. Environ. 2019, 78, 417–429. [Google Scholar] [CrossRef]
- Wang, Y.; Shang, Y.; Sun, H.; Yan, X. Study of prediction of rockburst intensity based on efficacy coefficient method. Rock Soil Mech. 2010, 31, 529–534. (In Chinese) [Google Scholar]
- Wang, Y.; Jing, H.; Ji, X.; Mou, T.; Zhang, C. Model for classification and prediction of rock burst intensity in a deep underground engineering with rough set and efficacy coefficient method. J. Cent. South Univ. Sci. Technol. Ed. 2014, 45, 1992–1997. (In Chinese) [Google Scholar]
- Jia, Q.; Wu, L.; Li, B.; Chen, C.; Peng, Y. The Comprehensive Prediction Model of Rockburst Tendency in Tunnel Based on Optimized Unascertained Measure Theory. Geotech. Geol. Eng. 2019, 37, 3399–3411. [Google Scholar] [CrossRef]
- Zhao, Y.; Chen, J.; Yang, S.; Liu, Z. Game Theory and an Improved Maximum Entropy-Attribute Measure Interval Model for Predicting Rockburst Intensity. Mathematics 2022, 10, 2551. [Google Scholar] [CrossRef]
- Xu, C.; Liu, X.; Wang, E.; Zheng, Y.; Wang, S. Rockburst prediction and classification based on the ideal-point method of information theory. Tunn. Undergr. Space Technol. 2018, 81, 382–390. [Google Scholar] [CrossRef]
- Xue, Y.; Bai, C.; Kong, F.; Qiu, D.; Li, L.; Su, M.; Zhao, Y. A two-step comprehensive evaluation model for rockburst prediction based on multiple empirical criteria. Eng. Geol. 2020, 268, 105515. [Google Scholar] [CrossRef]
- Peng, T.; Deng, H. Comprehensive evaluation on water resource carrying capacity in karst areas using cloud model with combination weighting method: A case study of Guiyang, southwest China. Environ. Sci. Pollut. Res. 2020, 27, 37057–37073. [Google Scholar] [CrossRef]
- Wang, X.; Li, S.; Xu, Z.; Xue, Y.; Hu, J.; Li, Z.; Zhang, B. An interval fuzzy comprehensive assessment method for rockburst in underground caverns and its engineering application. Bull. Eng. Geol. Environ. 2019, 78, 5161–5176. [Google Scholar] [CrossRef]
- Liang, W.; Zhao, G.; Wang, X.; Zhao, J.; Ma, C. Assessing the rockburst risk for deep shafts via distance-based multi-criteria decision making approaches with hesitant fuzzy information. Eng. Geol. 2019, 260, 105211. [Google Scholar] [CrossRef]
- Xu, F.; Xu, W. Projection pursuit model based on particle swarm optimization for rockburst prediction. Chin. J. Geotech. Eng. 2010, 3, 718–723. [Google Scholar]
- Liu, Y.; Hou, S. Rockburst Prediction Based on Particle Swarm Optimization and Machine Learning Algorithm. In Information Technology in Geo-Engineering. ICITG 2019; Correia, A., Tinoco, J., Cortez, P., Lamas, L., Eds.; Springer: Cham, Switzerland, 2020. [Google Scholar] [CrossRef]
- Wang, X.F.; Li, X.H.; Gu, Y.L.; Jin, X.; Kang, Y.; Li, D. Application of BP neural network into prediction of rockburst in tunneling. In Proceedings of the 2004 International Symposiumon Safety Science and Technology, Shanghai, China, 5–10 October 2004; Volume 4, pp. 617–621. [Google Scholar]
- Zhang, M. Prediction of rockburst hazard based on particle swarm algorithm and neural network. Neural Comput. Appl. 2022, 34, 2649–2659. [Google Scholar] [CrossRef]
- Li, X.; Mao, H.; Li, B.; Xu, N. Dynamic early warning of rockburst using microseismic multi-parameters based on Bayesian network. Eng. Sci. Technol. Int. J. 2021, 24, 715–727. [Google Scholar] [CrossRef]
- Ke, B.; Khandelwal, M.; Asteris, P.G.; Skentou, A.D.; Mamou, A.; Armaghani, D.J. Rock-Burst Occurrence Prediction Based on Optimized Naïve Bayes Models. IEEE Access 2021, 9, 91347–91360. [Google Scholar] [CrossRef]
- Dong, L.; Li, X.; Kang, P. Prediction of rockburst classification using Random Forest. Trans. Nonferrous Met. Soc. China 2013, 23, 472–477. [Google Scholar] [CrossRef]
- Li, D.; Liu, Z.; Armaghani, D.J.; Xiao, P.; Zhou, J. Novel Ensemble Tree Solution for Rockburst Prediction Using Deep Forest. Mathematics 2022, 10, 787. [Google Scholar] [CrossRef]
- Li, T.; Li, Y.; Yang, X. Rockburst prediction based on genetic algorithms and extreme learning machine. J. Cent. South Univ. 2017, 24, 2105–2113. [Google Scholar] [CrossRef]
- Guo, J.; Guo, J.; Zhang, Q.; Huang, M. Research on Rockburst Classification Prediction Based on BP-SVM Model. IEEE Access 2022, 10, 50427–50447. [Google Scholar] [CrossRef]
- Pu, Y.; Apel, D.B.; Lingga, B. Rockburst prediction in kimberlite using decision tree with incomplete data. J. Sustain. Min. 2018, 17, 158–165. [Google Scholar] [CrossRef]
- Ghasemi, E.; Gholizadeh, H.; Adoko, A.C. Evaluation of rockburst occurrence and intensity in underground structures using decision tree approach. Eng. Comput. 2020, 36, 213–225. [Google Scholar] [CrossRef]
- Zhou, J.; Li, E.; Yang, S.; Wang, M.; Shi, X.; Yao, S.; Mitri, H. Slope stability prediction for circular mode failure using gradient boosting machine approach based on an updated database of case histories. Saf. Sci. 2019, 118, 505–518. [Google Scholar] [CrossRef]
- Wu, S.; Yang, S.; Huo, L. Prediction of rockburst intensity based on unascertained measure-intuitionistic fuzzy set. Chin. J. Rock Mech. Eng. 2020, 39 (Suppl. S1), 2930–2939. [Google Scholar]
- Gong, F.; Li, X.; Dong, L.; Liu, X. Underground goaf risk evaluation based on uncertainty measurement theory. Chin. J. Rock Mech. Eng. 2008, 27, 323–330. (In Chinese) [Google Scholar]
- Zhou, J.; Chen, C.; Khandelwal, M.; Tao, M.; Li, C. Novel approach to evaluate rock mass fragmentation in block caving using unascertained measurement model and information entropy with flexible credible identification criterion. Eng. Comput. 2021, 38, 3789–3809. [Google Scholar] [CrossRef]
- Zhou, J.; Chen, C.; Du, K.; Armaghani, D.; Li, C. A new hybrid model of information entropy and unascertained measurement with different membership functions for evaluating destressability in burst-prone underground mines. Eng. Comput. 2022, 38 (Suppl. S1), 381–399. [Google Scholar] [CrossRef]
- Huang, C.; Li, Q.; Wu, S.; Liu, Y. Subgrade Stability Evaluation in Permafrost Regions Based on Unascertained Measurement Model. Geotech. Geol. Eng. 2019, 37, 707–719. [Google Scholar] [CrossRef]
- Qiansheng, C. Attribute sets and attribute synthetic assessment system. Syst. Eng.-Theory Pract. 1997, 17, 1–8. [Google Scholar]
- Zhou, J.; Chen, C.; Armaghani, D.J.; Ma, S. Developing a hybrid model of information entropy and unascertained measurement theory for evaluation of the excavatability in rock mass. Eng. Comput. 2022, 38, 247–270. [Google Scholar] [CrossRef]
- Saaty, T.L. Modeling unstructured decision problems—The theory of analytical hierarchies. Math. Comput. Simul. 1978, 20, 147–158. [Google Scholar] [CrossRef]
- Shannon, C.E. A mathematical theory of communication. Bell Syst. Tech. J. 1948, 27, 379–423. [Google Scholar] [CrossRef]
- Wang, C.; Wu, A.; Lu, H.; Bao, T.; Liu, X. Predicting rockburst tendency based on fuzzy matter–element model. Int. J. Rock Mech. Min. Sci. 2015, 75, 224–232. [Google Scholar] [CrossRef]
- Li, M.; Li, K.; Liu, Y.; Wu, S.; Qin, Q.; Wang, H. Rockburst prediction based on coefficient of variation and sequence analysis-multidimensional normal cloud model. Chin. J. Rock Mech. Eng. 2020, 39 (Suppl. S2), 3395–3402. (In Chinese) [Google Scholar] [CrossRef]
- Lorenzini, G. Simplified modelling of sprinkler droplet dynamics. Biosyst. Eng. 2004, 87, 1–11. [Google Scholar] [CrossRef]
- Li, A. Research on Safety Evaluation Method of Quayside Container Crane; Wuhan University of Technology: Wuhan, China, 2017. (In Chinese) [Google Scholar]
- Wang, G. Unascertained information and its mathematical treatment. J. Harbin Univ. Archit. Civ. Eng. 1990, 23, 1–9. (In Chinese) [Google Scholar]
- Liu, K.; Pang, Y.; Sun, G.; Yao, L. The unascertained measurement evaluation on a city’s environmental quality. Syst. Eng.-Theory Pract. 1999, 19, 52–58. (In Chinese) [Google Scholar]
- Wu, X.; Xu, F. Detection Model for Unbalanced Bidding in Railway Construction Projects: Considering the Risk of Quantity Variation. J. Constr. Eng. Manag. 2021, 147, 04021055. [Google Scholar] [CrossRef]
- Zhong, Y.; Liang, X. Using CNN-VGG 16 to detect the tennis motion tracking by information entropy and unascertained measurement theory. Adv. Nano Res. 2022, 12, 223–239. [Google Scholar] [CrossRef]
- Cai, M.; Kaiser, P. Visualization of rock mass classification systems. Geotech. Geol. Eng. 2006, 24, 1089–1102. [Google Scholar] [CrossRef]
- Zhang, J.; He, C.; Yan, J. Discussion on the applicability of XGBoost algorithm based on cross validation in prediction of rockburst intensity classification. Tunnel Construct. 2020, 40 (Suppl. S1), 247–253. (In Chinese) [Google Scholar]
- Wang, Y.; Xu, Q.; Chai, H.; Liu, L.; Xia, S. Rockburst prediction in deep shaft based on RBF-AR model. J. Jilin Univ. (Earth Sci. Ed.) 2013, 43, 1943–1949. (In Chinese) [Google Scholar]
- Zhang, L.W.; Zhang, D.Y.; Qiu, D.H. Application of extension evaluation method in rockburst prediction based on rough set theory. J. Chin. Coal. Soc. 2010, 35, 1461–1465. (In Chinese) [Google Scholar]
- Guo, J.; Zhang, W.X.; Zhao, Y. A multidimensional cloud model for rockburst prediction. Chin. J. Rock Mech. Eng. 2018, 37, 1199–1206. (In Chinese) [Google Scholar]
Disclaimer/Publisher’s Note: The statements, opinions and data contained in all publications are solely those of the individual author(s) and contributor(s) and not of MDPI and/or the editor(s). MDPI and/or the editor(s) disclaim responsibility for any injury to people or property resulting from any ideas, methods, instructions or products referred to in the content. |
© 2023 by the authors. Licensee MDPI, Basel, Switzerland. This article is an open access article distributed under the terms and conditions of the Creative Commons Attribution (CC BY) license (https://creativecommons.org/licenses/by/4.0/).