Prediction of Rockburst Propensity Based on Intuitionistic Fuzzy Set—Multisource Combined Weights—Improved Attribute Measurement Model
Abstract
:1. Introduction
2. Theoretical Overview
2.1. Intuitionistic Fuzzy Set Theory
2.2. Attribute Measurement Theory
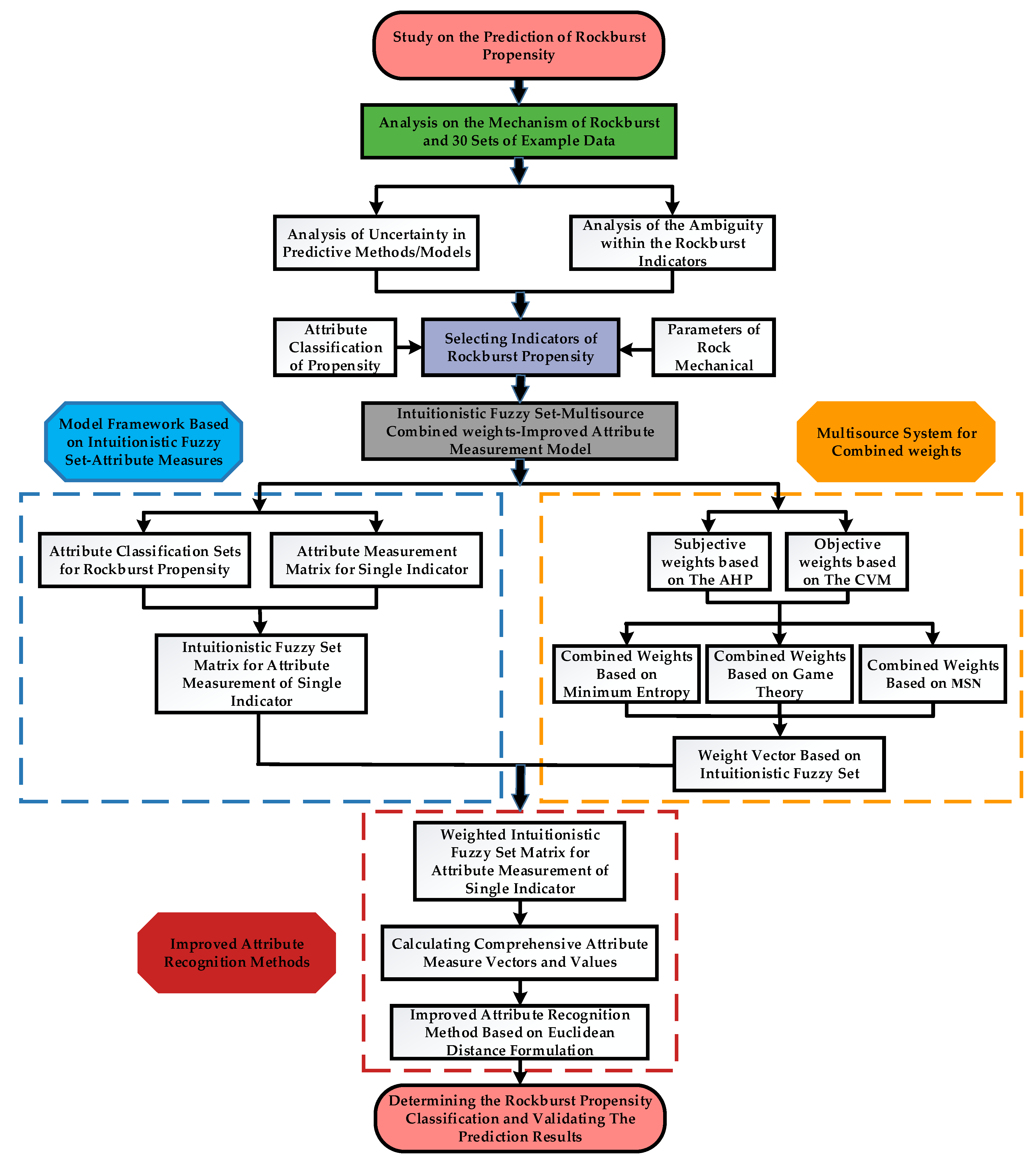
3. Research Methodology
3.1. Model Framework Based on Intuitionistic Fuzzy Set–Improved Attribute Measures
3.1.1. Constructing a Matrix of Intuitionistic Fuzzy Sets for Attribute Measurement
- 1.
- Matrix of Intuitionistic Fuzzy Sets for Single-Indicator Attribute Measurement
- 2.
- Matrix of Intuitionistic Fuzzy Sets for Weighted Attribute Measurement
3.1.2. Calculating the Value of the Composite Attribute Measure and Improving Attribute Identification
- 1.
- Calculating the value of the composite attribute measure
- 2.
- Improving attribute recognition methods
3.2. The Method of Indicator Weighting Based on Intuitionistic Fuzzy Set–Multisource Combined Weights
3.2.1. Single-Weighting Method
- Step 1: Calculating the average value and standard deviation of the indicatorwhere , .
- Step 2: Calculating the coefficient of variation for the indicatorwhere .
- Step 3: Normalizing the coefficient of variation and calculating indicator weightswhere .
3.2.2. Multisource System for Combined Weights
- 1.
- Combined weighting method based on minimum entropy
- 2.
- Combined weighting method based on game theory
- Step 1: Assuming that the weights of indicators are calculated using more than one method and that the weights can be formed into a set , the linear combination of the weight vectors is as follows:where is the underlying weight vector, is a coefficient of a linear combination for different weighting methods, and .
- Step 2: The coefficient of the linear combination is optimized to achieve a minimal deviation between the possible weights and the basic weights of . The equation is calculated as follows:where , .
- Step 3: The combined weights are calculated using the following equation:
- 3.
- Combined weighting method based on multiplicative synthetic normalization
3.2.3. Transformation of Multisource Combined Weights Based on Intuitionistic Fuzzy Sets
4. Prediction of Rockburst Propensity
4.1. Workflows
4.2. Applied Research on the Model
4.2.1. Single-Weighting Method
- 1.
- Selecting indicators of rockburst propensity
- 2.
- Determining classification of rockburst propensity
4.2.2. Calculating the Rockburst Cases
- 1.
- Matrix of intuitionistic fuzzy sets for rockburst single-indicator
- 2.
- Calculating multisource combined weights of rockbursts
- 3.
- Intuitionistic fuzzy matrices and numerical computation of composite measures for rockbursts
- 4.
- Determining the classification of rockbursts
4.3. Analysis of The Results
4.3.1. Analysis of the Results Calculated using the Model
4.3.2. Analysis of the Weights of Indicators
5. Conclusions
Author Contributions
Funding
Institutional Review Board Statement
Informed Consent Statement
Data Availability Statement
Acknowledgments
Conflicts of Interest
References
- Xue, Y.; Li, Z.; Li, S.; Qiu, D.; Tao, Y.; Wang, L.; Yang, W.; Zhang, K. Prediction of rock burst in underground caverns based on rough set and extensible comprehensive evaluation. Bull. Eng. Geol. Environ. 2019, 78, 417–429. [Google Scholar] [CrossRef]
- Zhao, W.; Qin, C.; Xiao, Z.; Chen, W. Characteristics and contributing factors of major coal bursts in longwall mines. Energy Sci. Eng. 2022, 10, 1314–1327. [Google Scholar] [CrossRef]
- Wang, Y.; Xu, Q.; Chai, H.; Liu, L.; Xia, Y.; Wang, X. Rock burst prediction in deep shaft based on RBF-AR model. J. Jilin Univ. 2013, 43, 1943–1949. (In Chinese) [Google Scholar] [CrossRef]
- Xue, Y.; Bai, C.; Qiu, D.; Kong, F.; Li, Z. Predicting rockburst with database using particle swarm optimization and extreme learning machine. Tunn. Undergr. Space Technol. 2020, 98, 103287. [Google Scholar] [CrossRef]
- Liu, Z.X.; Han, K.W.; Yang, S.; Liu, Y.X. Fractal evolution mechanism of rock fracture in undersea metal mining. J. Cent. South Univ. 2020, 27, 1320–1333. [Google Scholar] [CrossRef]
- Zhou, J.; Li, X.; Mitri, H.S. Classification of rockburst in underground projects: Comparison of ten supervised learning methods. J. Comput. Civ. Eng. 2016, 30, 04016003. [Google Scholar] [CrossRef]
- Feng, G.L.; Feng, X.T.; Xiao, Y.X.; Yao, Z.B.; Hu, L.; Niu, W.J.; Li, T. Characteristic microseismicity during the development process of intermittent rockburst in a deep railway tunnel. Int. J. Rock Mech. Min. Sci. 2019, 124, 104135. [Google Scholar] [CrossRef]
- Yang, Z.G.; Wang, P.F. Reinforced support of drift with rockburst in deep mine. Nonferrous Met. 2017, 69, 91–94. (In Chinese) [Google Scholar]
- Gong, F.Q.; Pan, J.F.; Jiang, Q. The difference analysis of rock burst and coal burst and key mechanisms of deep engineering geological hazards. J. Eng. Geol. 2021, 29, 933–961. (In Chinese) [Google Scholar]
- Lee, S.M.; Park, B.S.; Lee, S.W. Analysis of rockbursts that have occurred in a waterway tunnel in Korea. Int. J. Rock Mech. Min. Sci. 2004, 41 (Suppl. 1), 911–916. [Google Scholar] [CrossRef]
- Liu, C.L. Microearthquake acrivity associated with underground coal-mining in Buchanan County, Virginia, U.S.A. Recent Dev. World Seismol. 1995, 10, 33. [Google Scholar]
- Ma, S.; Wang, L.; Zhang, M.; Li, G. Study on Blasting Hazard in Canada. Chin. J. Geol. Hazard Control. 1998, 3, 107–112. [Google Scholar]
- Yang, B.; He, M.; Zhang, Z.; Zhu, J.; Chen, Y. A New Criterion of Strain Rockburst in Consideration of the Plastic Zone of Tunnel Surrounding Rock. Rock Mech. Rock Eng. 2022, 55, 1777–1789. [Google Scholar] [CrossRef]
- Gong, F.; Wang, Y.; Luo, S. Rockburst proneness criteria for rock materials: Review and new insights. J. Cent. South Univ. Technol. 2020, 27, 2793–2821. [Google Scholar] [CrossRef]
- Ouyang, L.; Zhang, R.-J.; Liu, Y.-R.; Huang, Q.-S.; Li, J.-H.; Pang, Z.-Y. Review on Rockburst Prevention Techniques and Typical Applications in Deep Tunnels. J. Yangtze River Sci. Res. Inst. 2022, 39, 161. (In Chinese) [Google Scholar]
- Cai, W.; Bai, X.; Si, G.; Cao, W.; Gong, S.; Dou, L. A Monitoring Investigation into Rock Burst Mechanism Based on the Coupled Theory of Static and Dynamic Stresses. Rock Mech. Rock Eng. 2020, 53, 5451–5471. [Google Scholar] [CrossRef]
- Cook, N.G.W.; Hoek, E.; Pretorius, J.P.; Ortlepp, W.D.; Salamon, M.D.G. Rock mechanics applied to study of rockbursts. J. S. Afr. Inst. Min. Metall. 1966, 66, 436. [Google Scholar]
- Wang, Y.H.; Li, W.D.; Li, Q.G.; Xu, Y.; Tan, G.H. Method of fuzzy comprehensive evaluations for rockburst prediction. J. Rock Mech. Eng. 1998, 5, 15–23. (In Chinese) [Google Scholar]
- Turchaninov, I.A.; Markov, G.A.; Gzovsky, M.V.; Kazikayev, D.M.; Frenze, U.K.; Batugin, S.A.; Chabdarova, U.I. State of stress in the upper part of the Earth’s crust based on direct measurements in mines and on tectonophysical and seismological studies. Phys. Earth Planet. Inter. 1972, 6, 229–234. [Google Scholar] [CrossRef]
- Zhu, H.H.; Zhang, Q.; Zhang, L.Y. Review of research progresses and applications of Hoek-Brown strength criterion. Chin. J. Rock Mech. Eng. 2013, 32, 1945–1963. (In Chinese) [Google Scholar]
- Kidybiński, A. Bursting liability indices of coal. Int. J. Rock Mech. Min. Sci. Geomech. Abstr. 1981, 18, 295–304. [Google Scholar] [CrossRef]
- Zhao, Y.; Chen, J.; Yang, S.; Liu, Z. Game Theory and an Improved Maximum Entropy-Attribute Measure Interval Model for Predicting Rockburst Intensity. Mathematics 2022, 10, 2551. [Google Scholar] [CrossRef]
- Chen, X.; Sun, J.; Zhang, J.; Chen, Q. Judgment indexes and classification criteria of rock-burst with the extension judgment method. China Civ. Eng. J. 2009, 42, 82–88. (In Chinese) [Google Scholar]
- Lu, A.; Mao, X.; Liu, H. Physical simulation of rock burst induced by stress waves. J. China Univ. Min. Technol. 2008, 18, 401–405. [Google Scholar] [CrossRef]
- Fakhimi, A.; Hosseini, O.; Theodore, R. Physical and numerical study of strain burst of mine pillars. Comput. Geotech. 2016, 74, 36–44. [Google Scholar] [CrossRef]
- Zhang, L.W.; Zhang, D.Y.; Qiu, D.H. Application of extension evaluation method in rockburst prediction based on rough set theory. J. China Coal Soc. 2010, 35, 1461–1465. (In Chinese) [Google Scholar] [CrossRef]
- Zhou, J.; Chen, C.; Du, K.; Jahed Armaghani, D.; Li, C. A new hybrid model of information entropy and unascertained measurement with different membership functions for evaluating destressability in burst-prone underground mines. Eng. Comput. 2022, 38 (Suppl. 1), 381–399. [Google Scholar] [CrossRef]
- Liu, Z.; Shao, J.; Xu, W.; Meng, Y. Prediction of rock burst classification using the technique of cloud models with attribution weight. Nat. Hazards 2013, 68, 549–568. [Google Scholar] [CrossRef]
- Yin, X.; Liu, Q.; Wang, X.; Huang, X. Prediction model of rockburst intensity classification based on combined weighting and attribute interval recognition theory. J. China Coal Soc. 2020, 45, 3772–3780. (In Chinese) [Google Scholar] [CrossRef]
- Zhou, H.; Liao, X.; Chen, S.; Feng, T.; Wang, Z. Rockburst Risk Assessment of Deep Lying Tunnels Based on Combination Weight and Unascertained Measure Theory: A Case Study of Sangzhuling Tunnel on Sichuan-Tibet Traffic Corridor. Earth Sci. 2022, 47, 2130–2148. [Google Scholar] [CrossRef]
- Hu, X.; Huang, L.; Chen, J.; Li, X.; Zhang, H. Rockburst prediction based on optimization of unascertained measure theory with normal cloud. Complex Intell. Syst. 2023. [Google Scholar] [CrossRef]
- Li, P.X.; Cheng, B.R.; Zhou, Y.Y. Research progress of rockburst prediction and early warning in hard rock underground engineering. J. China Coal Soc. 2019, 44, 447–465. (In Chinese) [Google Scholar]
- Kai, Z.; Ke, Z.; Kun, L.I. Prediction model of rockburst grade based on PCA-neural network. China Saf. Sci. J. 2021, 31, 96. (In Chinese) [Google Scholar]
- Chen, D.F.; Feng, X.T.; Yang, C.X.; Chen, B.R.; Qiu, S.L.; Xu, D.P. Neural network estimation of rockburst damage severity based on engineering cases. In Proceedings of the ISRM SINOROCK, ISRM, Shanghai, China, 18–20 June 2013. [Google Scholar]
- Yang, X.B.; Pei, Y.Y.; Cheng, H.M.; Hou, X.; Lu, J. Prediction method of rockburst intensity grade based on SOFM neural network model. Chin. J. Rock Mech. Eng. 2021, 40, 2708–2715. (In Chinese) [Google Scholar]
- e Sousa, L.R.; Miranda, T.; e Sousa, R.L.; Tinoco, J. The use of data mining techniques in rockburst risk assessment. Engineering 2017, 3, 552–558. [Google Scholar] [CrossRef]
- Li, T.; Ma, C.; Zhu, M.; Meng, L.; Chen, G. Geomechanical types and mechanical analyses of rockbursts. Eng. Geol. 2017, 222, 72–83. [Google Scholar] [CrossRef]
- Zhou, J.; Li, X.; Shi, X. Long-term prediction model of rockburst in underground openings using heuristic algorithms and support vector machines. Saf. Sci. 2012, 50, 629–644. [Google Scholar] [CrossRef]
- Zhou, J.; Li, X.; Mitri, H.S. Evaluation method of rockburst: State-of-the-art literature review. Tunn. Undergr. Space Technol. 2018, 81, 632–659. [Google Scholar] [CrossRef]
- Tran, Q.-H.; Bui, X.-N.; Nguyen, H. Classifying rockburst in deep underground mines using a robust hybrid computational model based on gene expression programming and particle swarm optimization. J. Civ. Environ. Eng. 2023, 45, 21–38. [Google Scholar] [CrossRef]
- Shirani Faradonbeh, R.; Taheri, A. Long-term prediction of rockburst hazard in deep underground openings using three robust data mining techniques. Eng. Comput. 2019, 35, 659–675. [Google Scholar] [CrossRef]
- Chen, S.; Wu, A.; Wang, Y.; Xu, M. Prediction of rockburst intensity based on decision tree model. J. Wuhan Univ. Sci. Technol. 2016, 39, 195–199. [Google Scholar]
- Atanassov, K.T. Intuitionistic Fuzzy Sets, VII ITKR Session, Sofia, 20-23 June 1983 (Deposed in Centr. Sci.-Techn. Library of the Bulg. Acad. of Sci., 1697/84) (in Bulgarian). Int. J. Bioautom. 2016, 20, S1–S6. [Google Scholar]
- Atanassov, K.T. Intuitionistic Fuzzy Sets. In Intuitionistic Fuzzy Sets. Studies in Fuzziness and Soft Computing; Physica: Heidelberg, Germany, 1999; Volume 35. [Google Scholar] [CrossRef]
- Hussain, A.; Mahmood, T.; Smarandache, F.; Ashraf, S. TOPSIS approach for MCGDM based on intuitionistic fuzzy rough Dombi aggregation operations. Comput. Appl. Math. 2023, 42, 176. [Google Scholar] [CrossRef]
- Li, Y.; Li, T.; Zhao, Q. Remote sensing image intuitionistic fuzzy set segmentation method. Acta Geod. Cartogr. Sin. 2023, 52, 405. (In Chinese) [Google Scholar]
- Wu, S.; Zhou, Z.; Chen, J.; Zheng, R. Evaluation of rock mass quality based on intuitionistic fuzzy set TOPSIS in open-pit mine. J. Cent. South Univ. (Sci. Technol.) 2016, 47, 2463–2468. (In Chinese) [Google Scholar]
- Li, T. Based on Intuitionistic Fuzzy Sets Research on Segmentation Algorithm of Remote Sensing Image. Master’s Thesis, Liaoning Technical University, Fuxin, China, 2022. (In Chinese). [Google Scholar] [CrossRef]
- Xu, Z.; Cai, N.; Li, X.; Xian, M.; Dong, T. Risk assessment of loess tunnel collapse during construction based on an attribute recognition model. Bull. Eng. Geol. Environ. 2021, 80, 6205–6220. [Google Scholar] [CrossRef]
- Zhou, Z.; Zhang, K.; Zhang, H.; Chen, S.; Gan, H. Risk assessment of surface subsidence in karst tunnels under attribute recognition theory. China Saf. Sci. J. 2022, 32, 105. (In Chinese) [Google Scholar]
- Wang, L.; Pei, A.; Peng, P. Attribute Synthetic Evaluation Model for Rockburst Disaster Prediction in Underground Engineering. Sci. Technol. Rev. 2014, 32, 22–26. [Google Scholar]
- Wu, S.; Yang, S.; Huo, L. Prediction of rock burst intensity based on unascertained measure-intuitionistic fuzzy set. Chin. J. Rock Mech. Eng. 2020, 39, 2930–2939. (In Chinese) [Google Scholar]
- Saaty, T.L.; Kearns, K.P. The analytic hierarchy process. In Analytical Planning: The Organization of System; Pergamon Press: Oxford, UK, 1985. [Google Scholar]
- Naddeo, V.; Belgiorno, V.; Zarra, T.; Scannapieco, D. Dynamic and embedded evaluation procedure for strategic environmental assessment. Land Use Policy 2012, 31, 605–612. [Google Scholar] [CrossRef]
- Li, Z.; Xiang, J.; Sheng, T.; Xiao, B. G1-variation-coefficient-KL based TOPSIS radar jamming effectiveness evaluation. J. Beijing Univ. Aeron Astron. 2021, 47, 2571–2578. (In Chinese) [Google Scholar]
- Li, Y.; Li, F.; Wang, S.; Shang, Q. Credit Evaluation of Electricity Sales Companies Based on Improved Coefficient of Variation Method and BP Neural Network. Power Syst. Technol. 2022, 46, 4228–4237. [Google Scholar] [CrossRef]
- Cao, M.; Fang, Q.-C. Research on green degree evaluation model of prefabricated buildings based on combination weighting and attribute recognition model. J. Saf. Environ. 2022, 22, 2166–2175. (In Chinese) [Google Scholar] [CrossRef]
- Feng, L.-H.; Li, F.-Q. Analysis of Disaster Loss Based on Maximum Entropy Principle. J. Math. Pract. Theory 2005, 8, 73–77. [Google Scholar]
- Zhao, R.; Neighbour, G.; McGuire, M.; Deutz, P. A software based simulation for cleaner production: A game between manufacturers and government. J. Loss Prev. Process Ind. 2013, 26, 59–67. [Google Scholar] [CrossRef]
- Wang, S.; Fei, L.; Lei, Y.; Tian, W. Two Kinds of Comprehensive Weight Combination Method Applied to Irrigation District’s Evaluation. J. Xi’an Univ. Technol. 2009, 25, 207–211. (In Chinese) [Google Scholar] [CrossRef]
- Li, K.G.; Li, M.L.; Qin, Q.C. Research on evaluation method of rock burst tendency based on improved comprehensive weighting. Chin. J. Rock Mech. Eng. 2020, 39, 2751–2762. (In Chinese) [Google Scholar]
- Duan, S.; Xu, X. Discussion of problems in calculation and application of rock mass integrity coefficient. J. Eng. Geol. 2013, 21, 548–553. (In Chinese) [Google Scholar]





| Classification | Propensity | ||||||
|---|---|---|---|---|---|---|---|
| I | None | <80 | <2 | <24 | >40 | <0.3 | <2 |
| II | Slight | 80~120 | 2~4.5 | 24~60 | 26.7~40 | 0.3~0.5 | 2~3.5 |
| III | Medium | 120~180 | 4.5~12.4 | 60~126 | 14.5~26.7 | 0.5~0.7 | 3.5~5 |
| IV | Strong | >180 | >12.4 | >126 | <14.5 | >0.7 | >5 |
| Sample | Actual Data for Rockburst Indicators | |||||
|---|---|---|---|---|---|---|
| 1 | 148.400 | 8.480 | 66.780 | 17.500 | 0.450 | 5.100 |
| 2 | 132.100 | 6.321 | 51.519 | 20.900 | 0.390 | 4.600 |
| 3 | 107.500 | 2.622 | 21.500 | 41.000 | 0.200 | 1.700 |
| 4 | 106.320 | 2.919 | 23.390 | 36.420 | 0.220 | 1.750 |
| 5 | 165.000 | 9.429 | 62.700 | 17.500 | 0.380 | 4.500 |
| 6 | 116.780 | 3.928 | 43.209 | 29.730 | 0.370 | 3.520 |
| 7 | 170.000 | 11.333 | 90.100 | 15.000 | 0.530 | 6.500 |
| 8 | 181.000 | 8.341 | 76.020 | 21.700 | 0.420 | 4.500 |
| 9 | 180.000 | 8.295 | 70.200 | 21.700 | 0.390 | 5.000 |
| 10 | 140.000 | 5.204 | 61.600 | 26.900 | 0.440 | 5.500 |
| 11 | 120.000 | 6.486 | 97.200 | 18.500 | 0.810 | 3.800 |
| 12 | 220.100 | 7.486 | 90.241 | 29.400 | 0.410 | 7.300 |
| 13 | 148.520 | 6.660 | 98.023 | 22.300 | 0.660 | 3.230 |
| 14 | 178.000 | 5.705 | 19.580 | 31.200 | 0.110 | 3.700 |
| 15 | 109.330 | 3.336 | 45.919 | 32.770 | 0.420 | 2.970 |
| 16 | 156.730 | 7.786 | 76.798 | 20.130 | 0.490 | 3.820 |
| 17 | 100.320 | 3.487 | 38.122 | 28.770 | 0.380 | 3.020 |
| 18 | 142.200 | 5.167 | 102.384 | 27.520 | 0.720 | 4.300 |
| 19 | 97.600 | 6.297 | 40.992 | 15.500 | 0.420 | 3.200 |
| 20 | 100.200 | 3.327 | 58.116 | 30.120 | 0.580 | 4.500 |
| 21 | 167.200 | 12.667 | 110.352 | 13.200 | 0.660 | 6.800 |
| 22 | 146.750 | 7.584 | 90.985 | 19.350 | 0.620 | 4.500 |
| 23 | 107.750 | 3.454 | 61.418 | 31.200 | 0.570 | 3.150 |
| 24 | 146.720 | 7.825 | 86.565 | 18.750 | 0.590 | 4.200 |
| 25 | 162.700 | 5.478 | 118.771 | 29.700 | 0.730 | 3.820 |
| 26 | 105.700 | 2.830 | 39.109 | 37.350 | 0.370 | 3.080 |
| 27 | 215.000 | 8.958 | 64.500 | 24.000 | 0.300 | 6.600 |
| 28 | 185.000 | 7.676 | 68.450 | 24.100 | 0.370 | 5.000 |
| 29 | 153.000 | 6.923 | 58.140 | 22.100 | 0.380 | 5.100 |
| 30 | 173.000 | 7.972 | 72.660 | 21.700 | 0.420 | 5.200 |
| Indicators | AHP | CVM |
|---|---|---|
| 0.121 | 0.159 | |
| 0.127 | 0.142 | |
| 0.139 | 0.174 | |
| 0.243 | 0.208 | |
| 0.221 | 0.159 | |
| 0.148 | 0.158 |
| Indicators | Minimum Entropy | Game Theory | Multiplicative Synthetic Normalization |
|---|---|---|---|
| 0.140 | 0.115 | 0.113 | |
| 0.135 | 0.125 | 0.105 | |
| 0.157 | 0.133 | 0.142 | |
| 0.227 | 0.249 | 0.296 | |
| 0.189 | 0.232 | 0.206 | |
| 0.154 | 0.146 | 0.137 |
| Indicators | Degree of Importance | Degree of Unimportance | Vectors of Intuitive Fuzzy Sets |
|---|---|---|---|
| 0.113~0.140 | 0.860~0.887 | <0.113, 0.860> | |
| 0.105~0.135 | 0.865~0.895 | <0.105, 0.865> | |
| 0.133~0.157 | 0.843~0.867 | <0.133, 0.843> | |
| 0.227~0.296 | 0.704~0.773 | <0.227, 0.704> | |
| 0.189~0.232 | 0.768~0.811 | <0.189, 0.768> | |
| 0.137~0.154 | 0.846~0.863 | <0.137, 0.846> |
| Sample | Actual Class | Predicted Result (Rockburst Susceptibility Classification) | |||
|---|---|---|---|---|---|
| Intuitionistic Fuzzy Sets—Multisource Combined Weights—Attribute Measures (IMAM) | Minimum Entropy–Attribute Measures (MEAM) | Game Theory–Attribute Measures (GTAM) | Multiplicative Synthetic Normalization–Attribute Measures (MSNAM) | ||
| 1 | III | III | III | III | III |
| 2 | III | III | III | III | III |
| 3 | I | I | I | I | I |
| 4 | I | * II | * II | * II | * II |
| 5 | II | * III | * III | * III | * III |
| 6 | II | II | II | II | II |
| 7 | III | III | III | III | III |
| 8 | III | III | III | III | III |
| 9 | III | III | III | III | III |
| 10 | III | III | III | III | ∆ II~III |
| 11 | III | III | III | III | III |
| 12 | II | II | ∆ II~III | ∆ II~III | ∆ II~III |
| 13 | III | III | III | III | III |
| 14 | I | * II | * II~III | ∆ I~II | * II |
| 15 | II | II | II | II | II |
| 16 | III | III | III | III | III |
| 17 | II | II | II | II | II |
| 18 | III | III | III | III | III |
| 19 | II | II | II | II | II |
| 20 | II | II | II | II | II |
| 21 | IV | ∆ III~IV | ∆ III~IV | ∆ III~IV | ∆ III~IV |
| 22 | III | III | III | III | III |
| 23 | II | II | II | II | II |
| 24 | III | III | III | III | III |
| 25 | III | III | III | III | III |
| 26 | II | II | II | II | II |
| 27 | III | III | ∆ III~IV | III | III |
| 28 | III | III | III | III | III |
| 29 | III | III | III | III | III |
| 30 | III | III | III | III | III |
| Sample | Intuitionistic Fuzzy Set—Multisource Combined Weights—Attribute Measures | Minimum Entropy–Attribute Measures | Game Theory–Attribute Measures | Multiplicative Synthetic Normalization–Attribute Measures |
|---|---|---|---|---|
| Accurate | 26 | 24 | 25 | 24 |
| Uncertain | 1 | 3 | 3 | 3 |
| Misjudged | 3 | 3 | 2 | 3 |
| Accuracy | 86.7% | 80% | 83.3% | 80% |
Disclaimer/Publisher’s Note: The statements, opinions and data contained in all publications are solely those of the individual author(s) and contributor(s) and not of MDPI and/or the editor(s). MDPI and/or the editor(s) disclaim responsibility for any injury to people or property resulting from any ideas, methods, instructions or products referred to in the content. |
© 2023 by the authors. Licensee MDPI, Basel, Switzerland. This article is an open access article distributed under the terms and conditions of the Creative Commons Attribution (CC BY) license (https://creativecommons.org/licenses/by/4.0/).
Share and Cite
Chen, J.; Zhao, Y.; Liu, Z.; Yang, S.; Zhou, Z. Prediction of Rockburst Propensity Based on Intuitionistic Fuzzy Set—Multisource Combined Weights—Improved Attribute Measurement Model. Mathematics 2023, 11, 3508. https://doi.org/10.3390/math11163508
Chen J, Zhao Y, Liu Z, Yang S, Zhou Z. Prediction of Rockburst Propensity Based on Intuitionistic Fuzzy Set—Multisource Combined Weights—Improved Attribute Measurement Model. Mathematics. 2023; 11(16):3508. https://doi.org/10.3390/math11163508
Chicago/Turabian StyleChen, Jianhong, Yakun Zhao, Zhe Liu, Shan Yang, and Zhiyong Zhou. 2023. "Prediction of Rockburst Propensity Based on Intuitionistic Fuzzy Set—Multisource Combined Weights—Improved Attribute Measurement Model" Mathematics 11, no. 16: 3508. https://doi.org/10.3390/math11163508
APA StyleChen, J., Zhao, Y., Liu, Z., Yang, S., & Zhou, Z. (2023). Prediction of Rockburst Propensity Based on Intuitionistic Fuzzy Set—Multisource Combined Weights—Improved Attribute Measurement Model. Mathematics, 11(16), 3508. https://doi.org/10.3390/math11163508

