Research on Multi-AGV Task Allocation in Train Unit Maintenance Workshop
Abstract
1. Introduction
2. Literature Review
3. Problem Description and Hypotheses
- (1)
- The maintenance task represents the comprehensive system of the first section of a train car.
- (2)
- The inventory of raw materials at the storage points adequately meets the requirements of the delivery tasks.
- (3)
- AGV travel paths can be reliably and consistently planned without encountering conflicts.
- (4)
- The consideration of raw material volumes and the loading/unloading times of AGVs is omitted.
- (5)
- Under normal circumstances, all AGVs maintain a uniform speed during travel.
- (6)
- When executing a task group, each required storage point for a task can be traversed by an AGV only once.
- (7)
- AGVs start their operations by uniformly parking at a designated location, known as the starting point, with Task 1 assigned as the initial task.
- (8)
- Upon completion of all tasks within a task group, AGVs park at the target maintenance workstation, referred to as the endpoint, with Task n designated as the final task.
4. Model Establishment
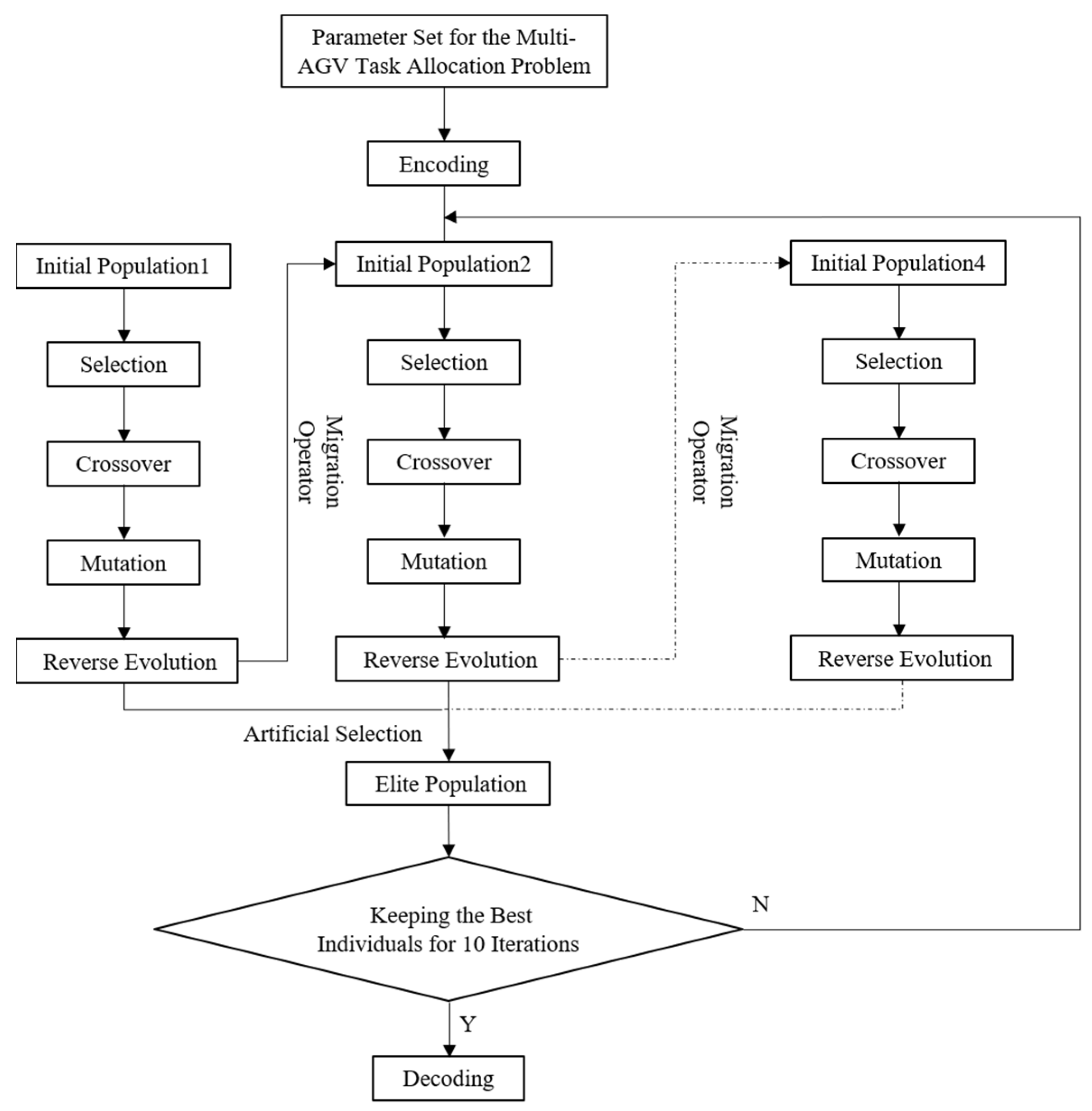
5. Algorithm Design
5.1. Main Characteristics of the Algorithm
- (1)
- Multiple Independent Populations: The multi-population genetic algorithm consists of several independent populations, each with its own unique set of individuals and evolutionary process. Each population can be configured with distinct parameters and operational strategies.
- (2)
- Population Interaction: Information and individuals are shared among multiple populations through exchange strategies, facilitating global search capability. Exchange strategies may include periodic individual migration, sharing of optimal solutions, and exchange operations.
- (3)
- Parallel Computation: The ability for multiple populations to undergo parallel evolution endows the multi-population genetic algorithm with high computational efficiency and search capability.
5.2. Algorithm Design Process
- (1)
- Encoding: The encoding process involves generating a sequence of mutually distinct natural numbers from 1 to n, where n represents the number of delivery tasks. This sequence constructs a permutation representing a combination of delivery tasks, with each number denoting a specific task. Each permutation corresponds to a potential task allocation scheme. Adhering to the given constraints, the elements of the solution are systematically assigned to the delivery routes of the respective AGVs. To elaborate, consider the example solution 123456. The first element of the solution represents the first target point for the delivery route of the first AGV. It is then checked whether this allocation adheres to the imposed constraints, including the AGV’s maximum load capacity, remaining battery level, and time requirements. If the constraints are met, the second element of the solution is assigned as the second task point for the first AGV. In cases where the constraints are not satisfied, indicating that the task cannot be assigned to the first AGV, it is then assigned as the first task point for the second AGV, and this process continues iteratively.
- (2)
- Initializing Populations: In this study, four populations are created, each comprising 20 individuals (solutions). To generate these individuals, 20 randomly generated non-repeating sequences between 1 and n, where n represents the number of delivery tasks, are utilized. Each individual within a population represents a distinct task allocation solution. To promote diversity and facilitate thorough exploration of the search space, unique crossover and mutation probabilities are randomly assigned to each population. The crossover probability ranges from 0.7 to 0.9, while the mutation probability ranges from 0.001 to 0.05. Both probabilities are generated using random number distributions.
- (3)
- Selection, Crossover, and Mutation: Firstly, fitness evaluation is conducted for each individual within the population, with the fitness function value being the reciprocal of the objective function value. By computing the total distance and time of the corresponding task allocation solution for each individual, their respective fitness values are derived. Lower fitness values indicate more superior task allocation solutions, increasing the likelihood of individuals being selected as parents to produce the next generation. Subsequently, these individuals are randomly paired for information exchange through the crossover operation. This process introduces diversity among individuals within the population, facilitating exploration of a broader solution space. Lastly, following the crossover operation, the genes of the offspring individuals are subjected to mutation with a certain probability. The mutation operation introduces new gene combinations within individuals, further enhancing population diversity and avoiding being trapped in local optima.
- (4)
- Reverse Evolution: In order to enhance the local search capability of the genetic algorithm, a reverse evolution operation is introduced after the selection, crossover, and mutation operations. The reverse evolution operation randomly selects a gene segment from the parent and performs a reverse order operation on that segment. Subsequently, the fitness value of the parent after the reverse operation is calculated to determine whether to accept the parent with the reverse operation. The reverse operation is only effective if the fitness of the parent improves after the reverse operation, in which case it is included in the next generation of individuals. Otherwise, the reverse operation is considered ineffective.
- (5)
- Migration Operator: To facilitate information exchange among populations, a strategy of periodically introducing the best individual from one population into another population is employed. Specifically, the best individual from one population is selected to replace the worst individual in another population. Through this information exchange mechanism, the flow and sharing of information among populations are encouraged. Introducing the best individual allows beneficial genetic information to be transmitted to other populations, thereby enhancing their overall fitness. Simultaneously, replacing the worst individual helps prevent populations from prematurely converging to local optima and increases the diversity of the populations.
- (6)
- Elite Population: To enhance information exchange and sharing among populations, a strategy of selecting the best individuals from other populations and placing them into a special elite population for preservation is adopted. The elite population can be viewed as a collection of the best solutions from each population. By regularly selecting the best individuals from other populations and adding them to the elite population, excellent solutions from various populations can be accumulated and shared with other populations for evolution.
- (7)
- Termination Criteria: To further enhance the stability and convergence of the algorithm, the best individual in the elite population is required to maintain its status as the best solution for a consecutive number of generations equal to or greater than 10. In other words, when the best individual in the elite population remains unchanged for 10 or more consecutive generations, it can be considered that the algorithm has reached a relatively stable state, and the iteration process can be terminated.
6. Simulation Experiments and Analysis
6.1. Small-Scale Simulation Experiment
6.2. Large-Scale Simulation Experiment
7. Conclusions
Author Contributions
Funding
Data Availability Statement
Conflicts of Interest
References
- Javed, M.A.; Muram, F.U.; Punnekkat, S.; Hansson, H. Safe and secure platooning of Automated Guided Vehicles in Industry 4.0. J. Syst. Archit. 2021, 121, 102309. [Google Scholar] [CrossRef]
- Ghobakhloo, M. The future of manufacturing industry: A strategic roadmap toward Industry 4.0. J. Manuf. Technol. Manag. 2018, 29, 910–936. [Google Scholar] [CrossRef]
- Lu, B. Building a Strong Transportation Country with Railways Leading the Way: Promoting the High-Quality Development of Railways. China Business News, 31 October 2022. [Google Scholar] [CrossRef]
- Wang, K.; Hu, T.; Wang, Z.; Xiang, Y.; Shao, J.; Xiang, X. Performance evaluation of a robotic mobile fulfillment system with multiple picking stations under zoning policy. Comput. Ind. Eng. 2022, 169, 108229. [Google Scholar] [CrossRef]
- Lu, J.; Ren, C.; Shao, Y.; Zhu, J.; Lu, X. An automated guided vehicle conflict-free scheduling approach considering assignment rules in a robotic mobile fulfillment system. Comput. Ind. Eng. 2023, 176, 108932. [Google Scholar] [CrossRef]
- Zhuang, Y.; Zhou, Y.; Yuan, Y.; Hu, X.; Hassini, E. Order picking optimization with rack-moving mobile robots and multiple workstations. Eur. J. Oper. Res. 2022, 300, 527–544. [Google Scholar] [CrossRef]
- Li, K.; Liu, T.; He, B.; Xu, D. Research on AGV Path Planning and Scheduling in “Goods-to-Person” Picking System. Chin. J. Manag. Sci. 2022, 30, 240–251. [Google Scholar] [CrossRef]
- Li, T.; Feng, S.; Song, J.; Liu, J. Robust Bilevel Planning Model for Robot Task Allocation in “Goods-to-Person” Picking System. Oper. Res. Manag. Sci. 2019, 28, 10. [Google Scholar]
- Zou, W.Q.; Pan, Q.K.; Wang, L.; Miao, Z.H.; Peng, C. Efficient multi objective optimization for an AGV energy-efficient scheduling problem with release time. Knowl. -Based Syst. 2022, 242, 108334. [Google Scholar] [CrossRef]
- Li, J.; Zhang, Z.; Wu, L.; Wu, Z. Research on Energy-saving Single-load AGV Path Planning for Multi-Transport Tasks. Manuf. Technol. Mach. Tool 2022, 3, 6. [Google Scholar]
- Mousavi, M.; Yap, H.J.; Musa, S.N.; Tahriri, F.; Md Dawal, S.Z. Multi-objective AGV scheduling in an FMS using a hybrid of genetic algorithm and particle swarm optimization. PLoS ONE 2017, 12, e0169817. [Google Scholar] [CrossRef]
- Nishi, T.; Matsushita, S.; Hisano, T.; Morikawa, M. A practical model of routing problems for automated guided vehicles with acceleration and deceleration. J. Adv. Mech. Des. Syst. Manuf. 2014, 8, JAMDSM0067. [Google Scholar] [CrossRef][Green Version]
- Kirkpatrick, S.; Gelatt, C.D.; Vecchi, M.P. Optimization by simulated annealing. Science 1983, 220, 671–680. [Google Scholar] [CrossRef] [PubMed]
- Zhang, Q.; Li, H. MOEA/D: A multi-objective evolutionary algorithm based on decomposition. IEEE Trans. Evol. Comput. 2007, 11, 712–731. [Google Scholar] [CrossRef]
- Liang, J.J.; Qin, A.K.; Suganthan, P.N.; Baskar, S. Comprehensive learning particle swarm optimizer for global optimization of multimodal functions. IEEE Trans. Evol. Comput. 2006, 10, 281–295. [Google Scholar] [CrossRef]
- Dorigo, M.; Maniezzo, V.; Colorni, A. Ant system: Optimization by a colony of cooperating agents. IEEE Trans. Syst. Man Cybern. Part B 1996, 26, 29–41. [Google Scholar] [CrossRef]
- Lee, D.; Lee, S.; Masoud, N.; Krishnan, M.S.; Li, V.C. Digital twin-driven deep reinforcement learning for adaptive task allocation in robotic construction. Adv. Eng. Inform. 2022, 53, 101710. [Google Scholar] [CrossRef]
- Sarker, I.H. Machine Learning: Algorithms, Real-World Applications and Research Directions. SN Comput. Sci. 2021, 2, 160. [Google Scholar] [CrossRef]
- Sarker, I.H. Deep Learning: A Comprehensive Overview on Techniques, Taxonomy, Applications and Research Directions. SN Comput. Sci. 2021, 2, 420. [Google Scholar] [CrossRef] [PubMed]
- Joshi, K.; Bhatt, C.; Shah, K.; Parmar, D.; Corchado, J.M.; Bruno, A.; Mazzeo, P.L. Machine-learning techniques for predicting phishing attacks in blockchain networks: A comparative study. Algorithms 2023, 16, 366. [Google Scholar] [CrossRef]
- Ntawuzumunsi, E.; Kumaran, S.; Sibomana, L.; Mtonga, K. Design and development of energy efficient algorithm for smart beekeeping device to device communication based on data aggregation techniques. Algorithms 2023, 16, 367. [Google Scholar] [CrossRef]
- Zou, W.Q.; Pan, Q.K.; Meng, T.; Gao, L.; Wang, Y.L. An effective discrete artificial bee colony algorithm for multi-AGVs dispatching problem in a matrix manufacturing workshop. Expert Syst. Appl. 2020, 161, 113675. [Google Scholar] [CrossRef]
- Tang, H.; Cheng, X.; Jiang, W.; Chen, S. Research on equipment configuration optimization of AGV unmanned warehouse. IEEE Access 2021, 9, 47946–47959. [Google Scholar]
- Yue, X.; Xu, X.; Wang, X. Research on Multi-AGV Scheduling Algorithm for FMS Based on Improved Hybrid PSO-GA. Comput. Sci. 2018, 45, 5. [Google Scholar]
- Liu, X.F.; Fang, Y.; Zhan, Z.H.; Zhang, J. Strength Learning Particle Swarm Optimization for Multi objective Multirobot Task Scheduling. IEEE Trans. Syst. Man Cybern. Syst. 2023, 53, 4052–4063. [Google Scholar] [CrossRef]
- Tang, H.; Wang, A.; Xue, F.; Yang, J.; Cao, Y. A novel hierarchical soft actor-critic algorithm for multi-logistics robots task allocation. IEEE Access 2021, 9, 42568–42582. [Google Scholar] [CrossRef]
- Yang, W.; Li, R.; Zhang, K. Task Allocation Optimization of Multi-AGVs Based on Variable Neighborhood Simulated Annealing Algorithm. Comput. Appl. 2021, 41, 3056–3062. [Google Scholar]
- Yang, Z.; Su, C.; Hu, X.; Chen, D. Multi-objective Scheduling Optimization of Multi-AGV System for Intelligent Production Workshop. J. Southeast Univ. 2019, 49, 1033–1040. [Google Scholar]
- Song, W.; Gao, Y.; Shen, L.; Zhang, Y. A Multi-Robot Task Allocation Algorithm Based on Near-field Subset Partitioning. Robot. 2021, 43, 629–640. [Google Scholar]
- Xu, L.; Chen, Y.; Gao, X.; Li, A. Scheduling Optimization of Mixed-flow Flexible Manufacturing Unit’s Automated Guided Vehicles. J. Tongji Univ. 2017, 45, 1839–1858. [Google Scholar]
- Chen, M.; Sharma, A.; Bhola, J.; Nguyen TV, T.; Truong, C.V. Multi-agent task planning and resource apportionment in a smart grid. Int. J. Syst. Assur. Eng. Manag. 2022, 13, 444–455. [Google Scholar] [CrossRef]
- Kler, R.; Gangurde, R.; Elmirzaev, S.; Hossain, M.S.; Vo, N.V.; Nguyen, T.V.; Kumar, P.N. Optimization of meat and poultry farm inventory stock using data analytics for green supply chain network. Discret. Dyn. Nat. Soc. 2022, 2022, 8970549. [Google Scholar] [CrossRef]
- Fu, Z.; Hu, Z.; Zong, K. Scheduling Optimization of AGVs at Container Terminal under Non-Saturated State of Battery. J. Dalian Marit. Univ. 2017, 43, 5. [Google Scholar]
- Tong, W.; Tao, B.; Jin, X.; Li, Z. Design Optimization of Multipole Galatea Trap Coils by Multiple Population Genetic Algorithm. IEEE Trans. Plasma Sci. 2016, 44, 1018–1024. [Google Scholar] [CrossRef]
- Zhou, Y.; Zhou, L.; Wang, Y.; Yang, Z.; Wu, J. Application of Multiple-Population Genetic Algorithm in Optimizing the Train-Set Circulation Plan Problem. Complexity 2017, 2017, 3717654. [Google Scholar] [CrossRef]
- Jiao, Y.L.; Xing, X.C.; Zhang, P.; Xu, L.C.; Liu, X.R. Multi-objective storage location allocation optimization and simulation analysis of automated warehouse based on multi-population genetic algorithm. Concurr. Eng. 2018, 26, 367–377. [Google Scholar] [CrossRef]
- Wang, L.; Wang, X.; Liu, D.; Hu, H. Path Optimization Method for Unmanned Autonomous Vehicle Delivery under Intelligent Connected Vehicles. J. Syst. Sci. Math. Sci. 2020, 40, 15. [Google Scholar]







| AGV No. | Remaining Battery Percentage |
|---|---|
| 1 | 67 |
| 2 | 88 |
| 3 | 96 |
| 4 | 78 |
| 5 | 76 |
| Task No. | Task Points X | Task Points Y | Material Weight (kg) | Task Generation Time (s) | Task Deadline Time (s) |
|---|---|---|---|---|---|
| 1 | 1 | 1 | / | / | / |
| 2 | 40 | 48 | 11 | 160 | 170 |
| 3 | 35 | 16 | 6 | 49 | 59 |
| 4 | 45 | 55 | 12 | 14 | 114 |
| 5 | 20 | 55 | 19 | 50 | 160 |
| 6 | 14 | 29 | 27 | 35 | 45 |
| 7 | 23 | 30 | 12 | 98 | 108 |
| 8 | 21 | 51 | 4 | 80 | 90 |
| 9 | 11 | 44 | 12 | 95 | 105 |
| 10 | 55 | 60 | 17 | 97 | 107 |
| 11 | 30 | 60 | 17 | 13 | 133 |
| 12 | 20 | 60 | 12 | 67 | 77 |
| 13 | 50 | 35 | 20 | 65 | 74 |
| 14 | 30 | 25 | 24 | 159 | 169 |
| 15 | 15 | 10 | 19 | 32 | 42 |
| 16 | 30 | 5 | 7 | 61 | 71 |
| 17 | 10 | 20 | 19 | 75 | 85 |
| 18 | 5 | 30 | 3 | 157 | 167 |
| 19 | 20 | 40 | 12 | 87 | 97 |
| 20 | 15 | 55 | 17 | 76 | 86 |
| 21 | 40 | 60 | 9 | 26 | 136 |
| 22 | 80 | 80 | / | / | / |
| Algorithm | Average Optimal Results | Average Number of Iterations |
|---|---|---|
| PSO | 542 | 34 |
| GA | 574 | 48 |
| MGA | 528 | 31 |
| Algorithm | AGV No. | The Task Execution Sequence |
|---|---|---|
| PSO | 1 | 1 |
| 2 | 1-17-7-5-8-9-19-10-22 | |
| 3 | 1 | |
| 4 | 1-6-11-21-4-13-2-22 | |
| 5 | 1-15-16-3-14-18-20-12-22 | |
| GA | 1 | 1-17-6-9-20-5-8-22 |
| 2 | 1 | |
| 3 | 1-15-16-12-11-21-10-4-22 | |
| 4 | 1 | |
| 5 | 1-3-13-2-14-18-19-7-22 | |
| MGA | 1 | 1-17-7-14-18-2-10-22 |
| 2 | 1 | |
| 3 | 1 | |
| 4 | 1-16-3-13-19-9-11-21-4-22 | |
| 5 | 1-15-6-5-12-20-8-22 |
| AGV No. | Remaining Battery Percentage |
|---|---|
| 6 | 71 |
| 7 | 95 |
| 8 | 88 |
| 9 | 87 |
| Task No. | Task Points X | Task Points Y | Material Weight (kg) | Task Generation Time (s) | Task Deadline Time (s) |
|---|---|---|---|---|---|
| 1 | 1 | 1 | / | / | / |
| 22 | 45 | 20 | 21 | 7 | 107 |
| 23 | 45 | 10 | 5 | 62 | 72 |
| 24 | 55 | 5 | 9 | 68 | 78 |
| 25 | 65 | 35 | 5 | 3 | 163 |
| 26 | 65 | 20 | 16 | 172 | 182 |
| 27 | 45 | 30 | 16 | 132 | 142 |
| 28 | 35 | 40 | 14 | 37 | 47 |
| 29 | 41 | 37 | 9 | 39 | 49 |
| 30 | 64 | 42 | 10 | 63 | 73 |
| 31 | 10 | 30 | 3 | 71 | 81 |
| 32 | 5 | 15 | 5 | 111 | 121 |
| 33 | 24 | 55 | 7 | 36 | 56 |
| 34 | 35 | 25 | 23 | 55 | 65 |
| 35 | 13 | 35 | 12 | 45 | 55 |
| 36 | 40 | 35 | 5 | 8 | 128 |
| 37 | 40 | 25 | 7 | 4 | 14 |
| 38 | 25 | 25 | 9 | 56 | 66 |
| 39 | 30 | 15 | 9 | 48 | 58 |
| 40 | 30 | 20 | 7 | 88 | 98 |
| 41 | 5 | 20 | 12 | 43 | 53 |
| 42 | 80 | 80 | / | / | / |
| Algorithm | Optimal Result | AGV No. | The Task Execution Sequence |
|---|---|---|---|
| PSO | 1073 | 1 | 1-16-40-32-18-14-2-10-42 |
| 2 | 1-17-6-31-9-12-11-33-42 | ||
| 3 | 1-41-35-5-28-36-22-25-30-42 | ||
| 4 | 1-15-3-23-24-27-26-42 | ||
| 5 | 1-38-39-7-19-8-20-42 | ||
| 6 | 1 | ||
| 7 | 1 | ||
| 8 | 1 | ||
| 9 | 1-37-34-29-4-21-13-42 | ||
| GA | 1099 | 1 | 1 |
| 2 | 1-6-31-17-32-18-14-27-42 | ||
| 3 | 1 | ||
| 4 | 1-34-24-26-10-42 | ||
| 5 | 1-38-40-7-16-39-23-3-13-42 | ||
| 6 | 1 | ||
| 7 | 1-22-36-29-28-12-20-33-2-42 | ||
| 8 | 1-15-41-35-9-19-8-5-21-42 | ||
| 9 | 1-37-4-11-30-25-42 | ||
| MGA | 1062 | 1 | 1-25-30-10-8-20-11-21-4-42 |
| 2 | 1-6-17-32-18-9-2-26-42 | ||
| 3 | 1-16-3-34-22-13-24-23-39-42 | ||
| 4 | 1 | ||
| 5 | 1 | ||
| 6 | 1 | ||
| 7 | 1-15-41-38-7-40-14-27-42 | ||
| 8 | 1-37-36-29-28-5-12-33-19-35-31-42 | ||
| 9 | 1 |
Disclaimer/Publisher’s Note: The statements, opinions and data contained in all publications are solely those of the individual author(s) and contributor(s) and not of MDPI and/or the editor(s). MDPI and/or the editor(s) disclaim responsibility for any injury to people or property resulting from any ideas, methods, instructions or products referred to in the content. |
© 2023 by the authors. Licensee MDPI, Basel, Switzerland. This article is an open access article distributed under the terms and conditions of the Creative Commons Attribution (CC BY) license (https://creativecommons.org/licenses/by/4.0/).
Share and Cite
Zhao, N.; Feng, C. Research on Multi-AGV Task Allocation in Train Unit Maintenance Workshop. Mathematics 2023, 11, 3509. https://doi.org/10.3390/math11163509
Zhao N, Feng C. Research on Multi-AGV Task Allocation in Train Unit Maintenance Workshop. Mathematics. 2023; 11(16):3509. https://doi.org/10.3390/math11163509
Chicago/Turabian StyleZhao, Nan, and Chun Feng. 2023. "Research on Multi-AGV Task Allocation in Train Unit Maintenance Workshop" Mathematics 11, no. 16: 3509. https://doi.org/10.3390/math11163509
APA StyleZhao, N., & Feng, C. (2023). Research on Multi-AGV Task Allocation in Train Unit Maintenance Workshop. Mathematics, 11(16), 3509. https://doi.org/10.3390/math11163509

