Adaptive Fuzzy Control of a Cable-Driven Parallel Robot
Abstract
1. Introduction
2. Dynamic Analysis of Cable Parallel Robot
3. Proposed Adaptive Fuzzy Controller
4. Lyapunov Stability Analysis
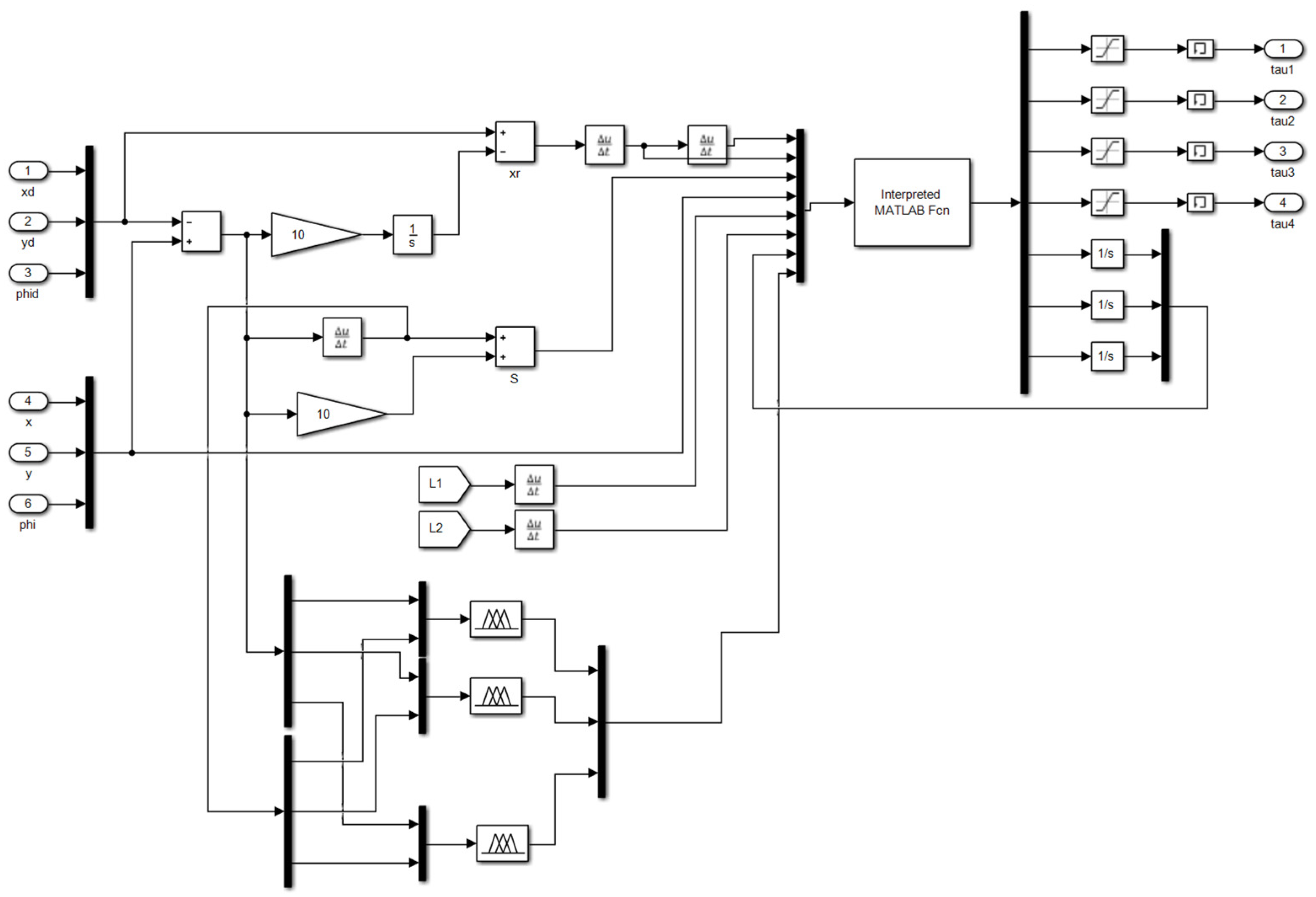
5. Structure of Proposed Adaptive Fuzzy Control System
6. Simulation Results
6.1. Case A
6.2. Case B
7. Conclusions
Author Contributions
Funding
Institutional Review Board Statement
Informed Consent Statement
Data Availability Statement
Conflicts of Interest
References
- Jafari, M.; Mobayen, S.; Bayat, F.; Roth, H. A Nonsingular Terminal Sliding Algorithm for Swing and Stance Control of a Prosthetic Leg Robot. Appl. Math. Model. 2022, 113, 13–29. [Google Scholar] [CrossRef]
- Vu, M.T.; Alattas, K.A.; Bouteraa, Y.; Rahmani, R.; Fekih, A.; Mobayen, S.; Assawinchaichote, W. Optimized Fuzzy Enhanced Robust Control Design for a Stewart Parallel Robot. Mathematics 2022, 10, 1917. [Google Scholar] [CrossRef]
- Mobayen, S.; Alattas, K.A.; Assawinchaichote, W. Adaptive continuous barrier function terminal sliding mode control technique for disturbed robotic manipulator. IEEE Trans. Circuits Syst. I Regul. Pap. 2021, 68, 4403–4412. [Google Scholar] [CrossRef]
- Rojsiraphisal, T.; Mobayen, S.; Asad, J.H.; Vu, M.T.; Chang, A.; Puangmalai, J. Fast terminal sliding control of underactuated robotic systems based on disturbance observer with experimental validation. Mathematics 2021, 9, 1935. [Google Scholar] [CrossRef]
- Li, D.; Fu, L.; Wang, L.; Fan, W.; Li, Y. Cable-Driven Parallel Robot in the Hardware-in-the-Loop Simulation for GNC System. In Advances in Guidance, Navigation and Control; Springer: Berlin/Heidelberg, Germany, 2022; pp. 3393–3403. [Google Scholar]
- Xiong, H.; Diao, X. A review of cable-driven rehabilitation devices. Disabil. Rehabil. Assist. Technol. 2020, 15, 885–897. [Google Scholar] [CrossRef]
- Ennaiem, F.; Chaker, A.; Sandoval, J.; Bennour, S.; Mlika, A.; Romdhane, L.; Zeghloul, S.; Laribi, M.A. Cable-Driven Parallel Robot Workspace Identification and Optimal Design Based on the Upper Limb Functional Rehabilitation. J. Bionic Eng. 2022, 19, 1–13. [Google Scholar] [CrossRef]
- Schneier, M.; Schneier, M.; Bostelman, R. Literature Review of Mobile Robots for Manufacturing; US Department of Commerce, National Institute of Standards and Technology: Gaithersburg, MD, USA, 2015. [Google Scholar]
- Gosselin, C. Parallel computational algorithms for the kinematics and dynamics of planar and spatial parallel manipulators. J. Dyn. Syst. Meas. Control Mar. 1996, 118, 22–28. [Google Scholar] [CrossRef]
- Martin, S.; Hillier, N. Characterisation of the Novint Falcon haptic device for application as a robot manipulator. In Proceedings of the Australasian Conference on Robotics and Automation (ACRA), Adelaide, Australia, 9–11 December 2019; pp. 291–292. [Google Scholar]
- Shen, W.; Norrie, D.H. Agent-based systems for intelligent manufacturing: A state-of-the-art survey. Knowl. Inf. Syst. 1999, 1, 129–156. [Google Scholar] [CrossRef]
- Merlet, J.-P. Wire-driven parallel robot: Open issues. In Romansy 19–Robot Design, Dynamics and Control; Springer: Berlin/Heidelberg, Germany, 2013; pp. 3–10. [Google Scholar]
- Du, J.; Bao, H.; Cui, C.; Yang, D. Dynamic analysis of cable-driven parallel manipulators with time-varying cable lengths. Finite Elem. Anal. Des. 2012, 48, 1392–1399. [Google Scholar] [CrossRef]
- Seriani, S.; Gallina, P. A storable tubular extendible member (STEM) parallel robot: Modelization and evaluation. Mech. Mach. Theory 2015, 90, 95–107. [Google Scholar] [CrossRef]
- Trevisani, A.; Gallina, P.; Williams, R.L. Cable-direct-driven robot (CDDR) with passive SCARA support: Theory and simulation. J. Intell. Robot. Syst. 2006, 46, 73–94. [Google Scholar] [CrossRef]
- Williams, R.L.; Gallina, P. Planar cable-direct-driven robots: Design for wrench exertion. J. Intell. Robot. Syst. 2002, 35, 203–219. [Google Scholar] [CrossRef]
- Williams Ii, R.L.; Gallina, P. Translational planar cable-direct-driven robots. J. Intell. Robot. Syst. 2003, 37, 69–96. [Google Scholar] [CrossRef]
- Gallina, P.; Rossi, A.; Williams, R.L. Planar Cable-Direct-Driven Robots: Part II—Dynamics and Control. In Proceedings of the International Design Engineering Technical Conferences and Computers and Information in Engineering Conference, Virtual, 18–21 August 2021; pp. 1241–1247. [Google Scholar]
- Zhang, B.; Shang, W.; Cong, S.; Li, Z. Dual-Loop Dynamic Control of Cable-Driven Parallel Robots without Online Tension Distribution. IEEE Trans. Syst. Man Cybern. Syst. 2022, 52, 6555–6568. [Google Scholar] [CrossRef]
- Jiesinuer, A.; Shangfeng, P.; Yang, C. Research on a 3-DOF Planar Cable-Driven Parallel Robot Based on Fuzzy Adaptive PD Computed Torque Control. J. Phys. Conf. Ser. 2021, 1986, 012124. [Google Scholar] [CrossRef]
- Barhaghtalab, M.H.; Bayani, H.; Nabaei, A.; Zarrabi, H.; Amiri, A. On the design of the robust neuro-adaptive controller for cable-driven parallel robots. Automatika 2016, 57, 724–735. [Google Scholar] [CrossRef][Green Version]
- Jafarlou, F.; Peimani, M.; Lotfivand, N. Fractional order adaptive sliding-mode finite time control for cable-suspended parallel robots with unknown dynamics. Int. J. Dyn. Control 2022, 10, 1–11. [Google Scholar] [CrossRef]
- Cheng, H.H.; Lau, D. Ray-based cable and obstacle interference-free workspace for cable-driven parallel robots. Mech. Mach. Theory 2022, 172, 104782. [Google Scholar] [CrossRef]
- Jiang, X.; Barnett, E.; Gosselin, C. Periodic trajectory planning beyond the static workspace for 6-DOF cable-suspended parallel robots. IEEE Trans. Robot. 2018, 34, 1128–1140. [Google Scholar] [CrossRef]
- Gagliardini, L.; Gouttefarde, M.; Caro, S. Determination of a dynamic feasible workspace for cable-driven parallel robots. In Advances in Robot Kinematics 2016; Springer: Berlin/Heidelberg, Germany, 2018; pp. 361–370. [Google Scholar]
- Choi, H.; Piao, J.; Kim, E.-S.; Jung, J.; Choi, E.; Park, J.-O.; Kim, C.-S. Intuitive bilateral teleoperation of a cable-driven parallel robot controlled by a cable-driven parallel robot. Int. J. Control Autom. Syst. 2020, 18, 1792–1805. [Google Scholar] [CrossRef]
- Aref, M.M.; Taghirad, H.D. Geometrical workspace analysis of a cable-driven redundant parallel manipulator: KNTU CDRPM. In Proceedings of the 2008 IEEE/RSJ International Conference on Intelligent Robots and Systems, Nice, France, 22–26 September 2008; pp. 1958–1963. [Google Scholar]
- Gosselin, C.M. Parallel computational algorithms for the kinematics and dynamics of parallel manipulators. In Proceedings of the [1993] IEEE International Conference on Robotics and Automation, Atlanta, GA, USA, 2–6 May 1993; pp. 883–888. [Google Scholar]
- Nguyen, C.C.; Pooran, F.J. Dynamic analysis of a 6 DOF CKCM robot end-effector for dual-arm telerobot systems. Robot. Auton. Syst. 1989, 5, 377–394. [Google Scholar] [CrossRef]
- Wang, J.; Gosselin, C.M. A new approach for the dynamic analysis of parallel manipulators. Multibody Syst. Dyn. 1998, 2, 317–334. [Google Scholar] [CrossRef]
- Karbasizadeh, N.; Zarei, M.; Aflakian, A.; Masouleh, M.T.; Kalhor, A. Experimental dynamic identification and model feed-forward control of Novint Falcon haptic device. Mechatronics 2018, 51, 19–30. [Google Scholar] [CrossRef]
- Cohen, A.; Or, Y. Modeling the dynamics and control of rehabilitative exoskeleton with robotic crutches. Int. J. Adv. Robot. Syst. 2018, 15, 1729881418761137. [Google Scholar] [CrossRef]
- Khosravi, M.A.; Taghirad, H.D. Dynamic modeling and control of parallel robots with elastic cables: Singular perturbation approach. IEEE Trans. Robot. 2014, 30, 694–704. [Google Scholar] [CrossRef]
- González, J.A.; Barreiro, A.; Dormido, S. A practical approach to adaptive sliding mode control. Int. J. Control Autom. Syst. 2019, 17, 2452–2461. [Google Scholar] [CrossRef]
- Yan, S.; Gu, Z.; Park, J.H.; Xie, X. Synchronization of Delayed Fuzzy Neural Networks with Probabilistic Communication Delay and Its Application to Image Encryption. IEEE Trans. Fuzzy Syst. 2022. [Google Scholar] [CrossRef]
- Xie, X.; Yang, F.; Wan, L.; Xia, J.; Shi, K. Enhanced Local Stabilization of Constrained N-TS Fuzzy Systems With Lighter Computational Burden. IEEE Trans. Fuzzy Syst. 2022. [Google Scholar] [CrossRef]
- Shen, M.; Ma, Y.; Park, J.H.; Wang, Q.-G. Fuzzy tracking control for Markov jump systems with mismatched faults by iterative proportional-integral observers. IEEE Trans. Fuzzy Syst. 2020, 30, 542–554. [Google Scholar] [CrossRef]
- Aly, A.A.; The Vu, M.; El-Sousy, F.F.; Alotaibi, A.; Mousa, G.; Le, D.-N.; Mobayen, S. Fuzzy-Based Fixed-Time Nonsingular Tracker of Exoskeleton Robots for Disabilities Using Sliding Mode State Observer. Mathematics 2022, 10, 3147. [Google Scholar] [CrossRef]
- Cetin, O. Present Applications of Humanoid Robots and Fuzzy Control. In Toward Humanoid Robots: The Role of Fuzzy Sets; Springer: Berlin/Heidelberg, Germany, 2021; pp. 237–251. [Google Scholar]
- Stonier, A.A.; Murugesan, S.; Samikannu, R.; Krishnamoorthy, V.; Subburaj, S.K.; Chinnaraj, G.; Mani, G. Fuzzy logic control for solar PV fed modular multilevel inverter towards marine water pumping applications. IEEE Access 2021, 9, 88524–88534. [Google Scholar] [CrossRef]
- Zand, S.J.; Mobayen, S.; Gul, H.Z.; Molashahi, H.; Nasiri, M.; Fekih, A. Optimized Fuzzy Controller Based on Cuckoo Optimization Algorithm for Maximum Power-Point Tracking of Photovoltaic Systems. IEEE Access 2022, 10, 71699–71716. [Google Scholar] [CrossRef]
- Ta, M.C.; Nguyen, B.-M.; Vo-Duy, T. Fuzzy Logic Control for Motor Drive Performance Improvement in EV Applications. In Intelligent Control and Smart Energy Management; Springer: Berlin/Heidelberg, Germany, 2022; pp. 395–427. [Google Scholar]
- Sepestanaki, M.A.; Bahmani, H.; Ali, M.A.; Jalilvand, A.; Mobayen, S.; Fekih, A. Fuzzy Estimator Indirect Terminal Sliding Mode Control of Nonlinear Systems Based on Adaptive Continuous Barrier Function. IEEE Access 2022, 10, 34296–34305. [Google Scholar] [CrossRef]
- Li, J.-F.; Jahanshahi, H.; Kacar, S.; Chu, Y.-M.; Gómez-Aguilar, J.; Alotaibi, N.D.; Alharbi, K.H. On the variable-order fractional memristor oscillator: Data security applications and synchronization using a type-2 fuzzy disturbance observer-based robust control. Chaos Solitons Fractals 2021, 145, 110681. [Google Scholar] [CrossRef]











| e′(t) | ||||||||
|---|---|---|---|---|---|---|---|---|
| e(t) | NB | NM | NS | Z | PS | PM | PB | |
| NB | L | L | L | L | L | L | L | |
| NM | H | L | L | L | L | L | H | |
| NS | H | H | L | L | L | H | H | |
| Z | H | H | H | L | H | H | H | |
| PS | H | H | L | L | L | H | H | |
| PM | H | L | L | L | L | L | H | |
| PB | L | L | L | L | L | L | L | |
| Mass of Robot | m | 2.5 kg |
| Moment of inertia of the robot | Iz | 0.03 kgm2 |
| Moment of inertia of the robot | Im | (0.6 ± 0.1) kgm2 |
| Radius of the actuator drum | r | 0.035 m |
| Horizontal distance of Ai | xA | 2 ± 0.2 m |
| Vertical distance of Ai | yA | 2 ± 0.2 m |
| Radial distance of Bi | RB | 0.15 m |
| Gain of the control term | Kv | 600 I4×4 |
| Constant matrix | Λ | 10 I3×3 |
| Constant matrix of the adaptation law | Γ | diag (25, 25, 5) × 10−2 |
| Threshold width | є | diag (5, 5, 10) × 10−2 |
| Convergence Time (s) | ||
| Case B | Case A | |
| 6 | 6 | Adaptive fuzzy Control |
| 11 | 9 | Adaptive robust control |
Publisher’s Note: MDPI stays neutral with regard to jurisdictional claims in published maps and institutional affiliations. |
© 2022 by the authors. Licensee MDPI, Basel, Switzerland. This article is an open access article distributed under the terms and conditions of the Creative Commons Attribution (CC BY) license (https://creativecommons.org/licenses/by/4.0/).
Share and Cite
Vu, M.-T.; Hsia, K.-H.; El-Sousy, F.F.M.; Rojsiraphisal, T.; Rahmani, R.; Mobayen, S. Adaptive Fuzzy Control of a Cable-Driven Parallel Robot. Mathematics 2022, 10, 3826. https://doi.org/10.3390/math10203826
Vu M-T, Hsia K-H, El-Sousy FFM, Rojsiraphisal T, Rahmani R, Mobayen S. Adaptive Fuzzy Control of a Cable-Driven Parallel Robot. Mathematics. 2022; 10(20):3826. https://doi.org/10.3390/math10203826
Chicago/Turabian StyleVu, Mai-The, Kuo-Hsien Hsia, Fayez F. M. El-Sousy, Thaned Rojsiraphisal, Reza Rahmani, and Saleh Mobayen. 2022. "Adaptive Fuzzy Control of a Cable-Driven Parallel Robot" Mathematics 10, no. 20: 3826. https://doi.org/10.3390/math10203826
APA StyleVu, M.-T., Hsia, K.-H., El-Sousy, F. F. M., Rojsiraphisal, T., Rahmani, R., & Mobayen, S. (2022). Adaptive Fuzzy Control of a Cable-Driven Parallel Robot. Mathematics, 10(20), 3826. https://doi.org/10.3390/math10203826

